Probable Role of Type IV Pili of Aeromonas hydrophila in Human Pathogenicity
Abstract
1. Introduction
2. Materials and Methods
2.1. Data Mining
2.2. Searching for T4P Secretion System Genes
2.3. Synteny Analysis
2.4. String Analysis
2.5. Comparing Genomic Islands
2.6. Statistical Analyses
3. Results
3.1. Searching for Components of A. hydrophila T4P System
3.2. Synteny among A. hydrophila T4P Systems
3.3. Protein–Protein Interaction Network Study
3.4. Global Survey of T4P Components within A. hydrophila Genomes
4. Discussion
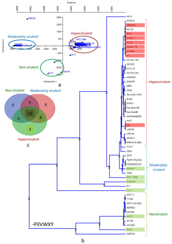
4.1. A. hydrophila as a Model
4.2. Emerging New Protocol to Study the T4P Secretion System
4.3. Discovery of a New T4P System in A. hydrophila
4.4. Contribution of pilVWXY to Virulence
5. Conclusions
Supplementary Materials
Author Contributions
Funding
Institutional Review Board Statement
Informed Consent Statement
Data Availability Statement
Acknowledgments
Conflicts of Interest
References
- Li, J.; Zhang, X.-L.; Liu, Y.-J.; Lu, C.-P. Development of an Aeromonas hydrophila infection model using the protozoan Tetrahymena thermophila. FEMS Microbiol. Lett. 2011, 316, 160–168. [Google Scholar] [CrossRef] [PubMed]
- Kodjo, A.; Haond, F.; Richard, Y. Molecular and phenotypic features of aeromonads isolated from snails (Helix aspersa) affected with a new summer disease. J. Vet. Med. Ser. B 1997, 44, 245–252. [Google Scholar] [CrossRef] [PubMed]
- Jiang, Z.; Li, X.; Gao, X.; Jiang, Q.; Chen, Q.; Zhang, S.; Tong, S.; Liu, X.; Zhu, J.; Zhang, X. Pathogenicity of Aeromonas hydrophila causing mass mortalities of Procambarus clarkia and its induced host immune response. Microb. Pathog. 2020, 147, 104376. [Google Scholar] [CrossRef] [PubMed]
- Ahmed, H.A.; Mohamed, M.E.; Rezk, M.M.; Gharieb, R.M.; Abdel-Maksoud, S.A. Aeromonas hydrophila in fish and humans; Prevalence, virulotyping and antimicrobial resistance. Slov. Vet. Res. 2018, 55, 113–124. [Google Scholar]
- Neto, P.G.G.; Titon, S.C.; Muxel, S.M.; Titon, B., Jr.; de Figueiredo, A.C.; Floreste, F.R.; Lima, A.S.; Assis, V.R.; Gomes, F.R. Immune and endocrine alterations at the early stage of inflammatory assemblage in toads after stimulation with heat-killed bacteria (Aeromonas hydrophila). Comp. Biochem. Physiol. Part A Mol. Integr. Physiol. 2024, 111606. [Google Scholar]
- Kwon, J.; Kim, S.G.; Kim, S.W.; Yun, S.; Kim, H.J.; Giri, S.S.; Han, S.J.; Oh, W.T.; Park, S.C. A case of mortality caused by Aeromonas hydrophila in wild-caught red-eyed crocodile skinks (Tribolonotus gracilis). Vet. Sci. 2019, 7, 4. [Google Scholar] [CrossRef] [PubMed]
- Awaad, M.; Hatem, M.; El-Ghany, W.; El-Sawy, A.; Fathi, A. Certain epidemiological aspects of Aeromonas hydrophila infection in chickens. J. Am. Sci. 2011, 7, 761–770. [Google Scholar]
- Pérez, D.A.M.; Baez, A.; Venegas, B.; de Lourdes Reyes-Luna, R.M.; Molina-Romero, D. Resistance to antibiotics of the genus Aeromonas, as an emerging opportunistic pathogen in fish and humans. Rev. Biomédica 2023, 34, 191–207. [Google Scholar]
- Sorsa, M.; Mamo, G.; Abera, L. Major fish-borne bacterial and parasitic zoonoses in Ethiopia: A review. Int. J. Fauna Biol. Stud. 2019, 6, 50–58. [Google Scholar]
- El-Hossary, D.; Mahdy, A.; Elariny, E.Y.; Askora, A.; Merwad, A.M.; Saber, T.; Dahshan, H.; Hakami, N.Y.; Ibrahim, R.A. Antibiotic Resistance, Virulence Gene Detection, and Biofilm Formation in Aeromonas spp. Isolated from Fish and Humans in Egypt. Biology 2023, 12, 421. [Google Scholar] [CrossRef]
- Kali, A.; Kalaivani, R.; Charles, P.; Seetha, K. Aeromonas hydrophila meningitis and fulminant sepsis in preterm newborn: A case report and review of literature. Indian J. Med. Microbiol. 2016, 34. [Google Scholar] [CrossRef]
- Janda, J.M.; Abbott, S.L. Evolving concepts regarding the genus Aeromonas: An expanding panorama of species, disease presentations, and unanswered questions. Clin. Infect. Dis. 1998, 27, 332–344. [Google Scholar] [CrossRef] [PubMed]
- Raynaud, C.; Sheppard, D.; Berry, J.-L.; Gurung, I.; Pelicic, V. PilB from Streptococcus sanguinis is a bimodular type IV pilin with a direct role in adhesion. Proc. Natl. Acad. Sci. USA 2021, 118, e2102092118. [Google Scholar] [CrossRef] [PubMed]
- Mattick, J.S. Type IV pili and twitching motility. Annu. Rev. Microbiol. 2002, 56, 289–314. [Google Scholar] [CrossRef] [PubMed]
- Suh, J.-Y.; Spyracopoulos, L.; Keizer, D.W.; Irvin, R.T.; Sykes, B.D. Backbone dynamics of receptor binding and antigenic regions of a Pseudomonas aeruginosa pilin monomer. Biochemistry 2001, 40, 3985–3995. [Google Scholar] [CrossRef]
- Tennent, J.M.; Mattick, J.S. Type 4 Fimbriae. In Fimbriae Adhesion, Genetics, Biogenesis, and Vaccines; CRC Press: Boca Raton, FL, USA, 2020; pp. 127–146. [Google Scholar]
- Nieto, V.; Kroken, A.R.; Grosser, M.R.; Smith, B.E.; Metruccio, M.M.; Hagan, P.; Hallsten, M.E.; Evans, D.J.; Fleiszig, S.M. Type IV pili can mediate bacterial motility within epithelial cells. mBio 2019, 10. [Google Scholar] [CrossRef]
- Kirov, S.M.; Barnett, T.C.; Pepe, C.M.; Strom, M.S.; Albert, M.J. Investigation of the role of type IV Aeromonas pilus (Tap) in the pathogenesis of Aeromonas gastrointestinal infection. Infect. Immun. 2000, 68, 4040–4048. [Google Scholar] [CrossRef][Green Version]
- Pepe, C.M.; Eklund, M.W.; Strom, M.S. Cloning of an Aeromonas hydrophila type IV pilus biogenesis gene cluster: Complementation of pilus assembly functions and characterization of a type IV leader peptidase/N-methyltransferase required for extracellular protein secretion. Mol. Microbiol. 1996, 19, 857–869. [Google Scholar] [CrossRef] [PubMed]
- Boyd, J.M.; Dacanay, A.; Knickle, L.C.; Touhami, A.; Brown, L.L.; Jericho, M.H.; Johnson, S.C.; Reith, M. Contribution of type IV pili to the virulence of Aeromonas salmonicida subsp. salmonicida in Atlantic salmon (Salmo salar L.). Infect. Immun. 2008, 76, 1445–1455. [Google Scholar] [CrossRef]
- Craig, L.; Forest, K.T.; Maier, B. Type IV pili: Dynamics, biophysics and functional consequences. Nat. Rev. Microbiol. 2019, 17, 429–440. [Google Scholar] [CrossRef]
- Banerjee, G.; Basak, S.; Roy, T.; Chattopadhyay, P. Intrinsic role of bacterial secretion systems in phylogenetic niche conservation of Bradyrhizobium spp. FEMS Microbiol. Ecol. 2019, 95, fiz165. [Google Scholar] [CrossRef] [PubMed]
- Oberto, J. SyntTax: A web server linking synteny to prokaryotic taxonomy. BMC Bioinform. 2013, 14, 1–10. [Google Scholar] [CrossRef] [PubMed]
- Despalins, A.; Marsit, S.; Oberto, J. Absynte: A web tool to analyze the evolution of orthologous archaeal and bacterial gene clusters. Bioinformatics 2011, 27, 2905–2906. [Google Scholar] [CrossRef] [PubMed]
- Szklarczyk, D.; Gable, A.L.; Lyon, D.; Junge, A.; Wyder, S.; Huerta-Cepas, J.; Simonovic, M.; Doncheva, N.T.; Morris, J.H.; Bork, P. STRING v11: Protein–protein association networks with increased coverage, supporting functional discovery in genome-wide experimental datasets. Nucleic Acids Res. 2019, 47, D607–D613. [Google Scholar] [CrossRef] [PubMed]
- Bertelli, C.; Laird, M.R.; Williams, K.P.; Group, S.F.U.R.C.; Lau, B.Y.; Hoad, G.; Winsor, G.L.; Brinkman, F.S. IslandViewer 4: Expanded prediction of genomic islands for larger-scale datasets. Nucleic Acids Res. 2017, 45, W30–W35. [Google Scholar] [CrossRef] [PubMed]
- Abdella, B.; Abozahra, N.A.; Shokrak, N.M.; Mohamed, R.A.; El-Helow, E.R. Whole spectrum of Aeromonas hydrophila virulence determinants and the identification of novel SNPs using comparative pathogenomics. Sci. Rep. 2023, 13, 7712. [Google Scholar] [CrossRef] [PubMed]
- Abby, S.S.; Cury, J.; Guglielmini, J.; Néron, B.; Touchon, M.; Rocha, E.P. Identification of protein secretion systems in bacterial genomes. Sci. Rep. 2016, 6, 23080. [Google Scholar] [CrossRef] [PubMed]
- Ayers, M.; Howell, P.L.; Burrows, L.L. Architecture of the type II secretion and type IV pilus machineries. Future Microbiol. 2010, 5, 1203–1218. [Google Scholar] [CrossRef] [PubMed]
- Winther-Larsen, H.C.; Hegge, F.T.; Wolfgang, M.; Hayes, S.F.; Van Putten, J.P.; Koomey, M. Neisseria gonorrhoeae PilV, a type IV pilus-associated protein essential to human epithelial cell adherence. Proc. Natl. Acad. Sci. USA 2001, 98, 15276–15281. [Google Scholar] [CrossRef]
- Barnier, J.-P.; Meyer, J.; Kolappan, S.; Bouzinba-Ségard, H.; Gesbert, G.; Jamet, A.; Frapy, E.; Schönherr-Hellec, S.; Capel, E.; Virion, Z. The minor pilin PilV provides a conserved adhesion site throughout the antigenically variable meningococcal type IV pilus. Proc. Natl. Acad. Sci. USA 2021, 118, e2109364118. [Google Scholar] [CrossRef]
- Ishiwa, A.; Komano, T. PilV adhesins of plasmid R64 thin pili specifically bind to the lipopolysaccharides of recipient cells. J. Mol. Biol. 2004, 343, 615–625. [Google Scholar] [CrossRef] [PubMed]
- Li, Y.; Li, H. Type IV pili of Acidithiobacillus ferrooxidans can transfer electrons from extracellular electron donors. J. Basic Microbiol. 2014, 54, 226–231. [Google Scholar] [CrossRef] [PubMed]
- Helaine, S.; Dyer, D.H.; Nassif, X.; Pelicic, V.; Forest, K.T. 3D structure/function analysis of PilX reveals how minor pilins can modulate the virulence properties of type IV pili. Proc. Natl. Acad. Sci. USA 2007, 104, 15888–15893. [Google Scholar] [CrossRef] [PubMed]
- Brissac, T.; Mikaty, G.; Duménil, G.; Coureuil, M.; Nassif, X. The meningococcal minor pilin PilX is responsible for type IV pilus conformational changes associated with signaling to endothelial cells. Infect. Immun. 2012, 80, 3297–3306. [Google Scholar] [CrossRef] [PubMed]
- Nguyen, Y.; Sugiman-Marangos, S.; Harvey, H.; Bell, S.D.; Charlton, C.L.; Junop, M.S.; Burrows, L.L. Pseudomonas aeruginosa minor pilins prime type IVa pilus assembly and promote surface display of the PilY1 adhesin. J. Biol. Chem. 2015, 290, 601–611. [Google Scholar] [CrossRef] [PubMed]
- Merfa, M.V.; Zhu, X.; Shantharaj, D.; Gomez, L.M.; Naranjo, E.; Potnis, N.; Cobine, P.A.; De La Fuente, L. Complete functional analysis of type IV pilus components of a reemergent plant pathogen reveals neofunctionalization of paralog genes. PLoS Pathog. 2023, 19, e1011154. [Google Scholar] [CrossRef] [PubMed]
- Rodrigues, M.V.; Dias, M.F.F.; Francisco, C.J.; David, G.S.; da Silva, R.J.; Junior, J.P.A. Aeromonas hydrophila in Nile tilapia (Oreochromis niloticus) from Brazilian aquaculture: A public health problem. Emergent Life Sci. Res. 2019, 5, 48–55. [Google Scholar] [CrossRef]
- Peng, M.; Tong, W.; Zhao, Z.; Xiao, L.; Wang, Z.; Liu, X.; He, X.; Song, Z. Attenuation of Aeromonas hydrophila Infection in Carassius auratus by YtnP, a N-acyl Homoserine Lactonase from Bacillus licheniformis T-1. Antibiotics 2021, 10, 631. [Google Scholar] [CrossRef]
- Berry, J.-L.; Pelicic, V. Exceptionally widespread nanomachines composed of type IV pilins: The prokaryotic Swiss Army knives. FEMS Microbiol. Rev. 2015, 39, 134–154. [Google Scholar] [CrossRef]
- Heiniger, R.W.; Winther-Larsen, H.C.; Pickles, R.J.; Koomey, M.; Wolfgang, M.C. Infection of human mucosal tissue by Pseudomonas aeruginosa requires sequential and mutually dependent virulence factors and a novel pilus-associated adhesin. Cell. Microbiol. 2010, 12, 1158–1173. [Google Scholar] [CrossRef]
- Webster, S.; Mathelie-Guinlet, M.; Verissimo, A.; Schultz, D.; Viljoen, A.; Lee, C. Force-Induced Changes of PilY1 Drive Surface Sensing by Pseudomonas aeruginosa. mBio 2022, 13, e0375421. [Google Scholar] [CrossRef] [PubMed]
- Averhoff, B.; Kirchner, L.; Pfefferle, K.; Yaman, D. Natural transformation in Gram-negative bacteria thriving in extreme environments: From genes and genomes to proteins, structures and regulation. Extremophiles 2021, 25, 425–436. [Google Scholar] [CrossRef] [PubMed]
- Potapova, A.; Carreira, L.A.M.; Søgaard-Andersen, L. The small GTPase MglA together with the TPR domain protein SgmX stimulates type IV pili formation in M. xanthus. Proc. Natl. Acad. Sci. USA 2020, 117, 23859–23868. [Google Scholar] [CrossRef] [PubMed]
- Vahvelainen, N.; Bozkurt, E.; Maula, T.; Johansson, A.; Pöllänen, M.T.; Ihalin, R. Pilus PilA of the naturally competent HACEK group pathogen Aggregatibacter actinomycetemcomitans stimulates human leukocytes and interacts with both DNA and proinflammatory cytokines. Microb. Pathog. 2022, 173, 105843. [Google Scholar] [CrossRef] [PubMed]
- Dye, K.J.; Vogelaar, N.J.; Sobrado, P.; Yang, Z. High-throughput screen for inhibitors of the type IV pilus assembly ATPase PilB. mSphere 2021, 6, 121. [Google Scholar] [CrossRef]
- Rudel, T.; Scheuerpflug, I.; Meyer, T.F. Neisseria PilC protein identified as type-4 pilus tip-located adhesin. Nature 1995, 373, 357–359. [Google Scholar] [CrossRef] [PubMed]
- Strom, M.S.; Nunn, D.N.; Lory, S. Posttranslational processing of type IV prepilin and homologs by PilD of Pseudomonas aeruginosa. Methods Enzymol. 1994, 235, 527–540. [Google Scholar] [PubMed]
- Darzins, A.; Russell, M.A. Molecular genetic analysis of type-4 pilus biogenesis and twitching motility using Pseudomonas aeruginosa as a model system–a review. Gene 1997, 192, 109–115. [Google Scholar] [CrossRef] [PubMed]
- Koo, J.; Tammam, S.; Ku, S.-Y.; Sampaleanu, L.M.; Burrows, L.L.; Howell, P.L. PilF is an outer membrane lipoprotein required for multimerization and localization of the Pseudomonas aeruginosa type IV pilus secretin. J. Bacteriol. 2008, 190, 6961–6969. [Google Scholar] [CrossRef]
- Liu, J.; Hu, L.; Xu, Z.; Tan, C.; Yuan, F.; Fu, S.; Cheng, H.; Chen, H.; Bei, W. Actinobacillus pleuropneumoniae two-component system QseB/QseC regulates the transcription of PilM, an important determinant of bacterial adherence and virulence. Vet. Microbiol. 2015, 177, 184–192. [Google Scholar] [CrossRef]
- McCallum, M.; Tammam, S.; Little, D.J.; Robinson, H.; Koo, J.; Shah, M.; Calmettes, C.; Moraes, T.F.; Burrows, L.L.; Howell, P.L. PilN binding modulates the structure and binding partners of the Pseudomonas aeruginosa type IVa pilus protein PilM. J. Biol. Chem. 2016, 291, 11003–11015. [Google Scholar] [CrossRef] [PubMed]
- Ozanic, M.; Marecic, V.; Knezevic, M.; Kelava, I.; Stojková, P.; Lindgren, L.; Bröms, J.E.; Sjöstedt, A.; Abu Kwaik, Y.; Santic, M. The type IV pili component PilO is a virulence determinant of Francisella novicida. PLoS ONE 2022, 17, e0261938. [Google Scholar] [CrossRef] [PubMed]
- Balasingham, S.V.; Collins, R.F.; Assalkhou, R.; Homberset, H.v.; Frye, S.A.; Derrick, J.P.; Tønjum, T. Interactions between the lipoprotein PilP and the secretin PilQ in Neisseria meningitidis. J. Bacteriol. 2007, 189, 5716–5727. [Google Scholar] [CrossRef] [PubMed]
- Narulita, E.; Addy, H.S.; Kawasaki, T.; Fujie, M.; Yamada, T. The involvement of the PilQ secretin of type IV pili in phage infection in Ralstonia solanacearum. Biochem. Biophys. Res. Commun. 2016, 469, 868–872. [Google Scholar] [CrossRef] [PubMed]
- Hughes, H.Q.; Christman, N.D.; Dalia, T.N.; Ellison, C.K.; Dalia, A.B. The PilT retraction ATPase promotes both extension and retraction of the MSHA type IVa pilus in Vibrio cholerae. PLoS Genet. 2022, 18, e1010561. [Google Scholar] [CrossRef] [PubMed]
- Carbonnelle, E.; Hélaine, S.; Prouvensier, L.; Nassif, X.; Pelicic, V. Type IV pilus biogenesis in Neisseria meningitidis: PilW is involved in a step occurring after pilus assembly, essential for fibre stability and function. Mol. Microbiol. 2005, 55, 54–64. [Google Scholar] [CrossRef]
- Guzzo, C.R.; Salinas, R.K.; Andrade, M.O.; Farah, C.S. PILZ protein structure and interactions with PILB and the FIMX EAL domain: Implications for control of type IV pilus biogenesis. J. Mol. Biol. 2009, 393, 848–866. [Google Scholar] [CrossRef]





| Sl. No. | A. hydrophila Strain | Accession Number of Replicons | Country of Isolation | Isolation Source/Host |
|---|---|---|---|---|
| 1 | OnP3.1 | NZ_CP050851.1 | Brazil | Aquaculture system/Nile tilapia (Oreochromis niloticus) |
| 2 | ATCC 7966 | NC_008570.1 | USA | Humans |
| 3 | ZYAH72 | NZ_CP016989.1 | China | Crucian carp (Carassius carassius) |
| 4 | WCX23 | NZ_CP038463.1 | China | Diarrheal snakes/humans |
| 5 | 3019 | NZ_CP053885.1 | USA | Fish/humans |
| 6 | JBN2301 | NZ_CP013178.1 | China | Fish with hemorrhagic septicemia/crucian carp (Carassius carassius) |
| 7 | 23-C-23 | NZ_CP038465.1 | China | Diarrheal snake/humans |
| 8 | Ah27 | NZ_CP084581.1 | China | Liver/catfish |
| 9 | D4 | NZ_CP013965.1 | China | Diseased fish/Wuchang bream (Megalobrama amblycephala) |
| 10 | LHW39 | NZ_CP050012.1 | China | Wuchang bream (Megalobrama amblycephala) |
| 11 | KAM330 | NZ_AP023398.1 | Japan | Humans |
| 12 | NUITM-VA1 | NZ_AP025277.1 | Viet Nam | Humans |
| 13 | AC133 | NZ_CP093309.1 | South Korea | Kidneys/crucian carp (Carassius carassius) |
| 14 | Ah2111 | NZ_CP095280.1 | China | Ascites/humans |
| 15 | LP0103 | NZ_CP092906.1 | Taiwan | Pond/suckermouth catfish (Hypostomus plecostomus) |
| 16 | AC185 | NZ_CP093308.1 | South Korea | Kidneys/American eel (Anguilla rostrata) |
| 17 | GSH8-2 | NZ_AP019193.1 | Japan | Waste water/ humans |
| 18 | WP8-S18-ESBL-02 | NZ_AP022252.1 | Japan | Waste water/ humans |
| 19 | ZYAH75 | NZ_CP016990.1 | China | Wound secretion/humans |
| 20 | GYK1 | NZ_CP016392.1 | NA | Mandarin fish (Siniperca chuatsi) |
| 21 | HX-3 | NZ_CP046954.1 | China | Yellow croaker (Larimichthys crocea) |
| 22 | WP7-S18-ESBL-06 | NZ_AP022206.1 | Japan | Waste water/humans |
| 23 | KN-Mc-1R2 | NZ_CP027804.1 | South Korea | Nutria (Myocastor coypus)/humans |
| 24 | AH10 | NZ_CP011100.1 | China | Grass carp (Ctenopharyngodon idella) |
| 25 | AHNIH1 | NZ_CP016380.1 | USA | Perirectal swab |
| 26 | AL06-06 | NZ_CP010947.1 | USA | Greensboro, Alabama/human |
| 27 | CSUSB2 | NZ_CP083944.1 | China | American alligator’s water tank |
| 28 | 4960 | NZ_CP053883.1 | USA | Chickens/humans |
| 29 | Aer_Pi25.1HTAS | NZ_CP045501.1 | Brazil | Redtail catfish (Phractocephalus hemioliopterus) |
| 30 | 71339 | NZ_CP084352.1 | NA | Urine of Homo sapiens/humans |
| 31 | A008N2 | NZ_CP094267.1 | China | Water/humans |
| 32 | MX16A | NZ_CP018201.1 | China | Water/humans |
| 33 | B11 | CP053859.1 | China | Farmed eel/humans |
| 34 | Brac6 | NZ_CP050850.1 | Brazil | Aquaculture system/ fairy shrimp (Dendrocephalus brasiliensis) |
| 35 | Aer_Brac14A | NZ_CP045502.1 | Brazil | Fairy shrimp (Dendrocephalus brasiliensis) |
| 36 | Aer_Brac66 | NZ_CP045220.1 | Brazil | Fairy shrimp (Dendrocephalus brasiliensis) |
| 37 | PartN-Ahydrophila-RM8376 | NZ_CP064382.1 | USA | Humans |
| 38 | FDAARGOS_916 | NZ_CP065651.1 | USA | Humans |
| 39 | 71317 | NZ_CP084353.1 | China | Blood/humans |
| 40 | NEB724 | NZ_CP050994.1 | USA | Humans |
| 41 | WCHAH045096 | NZ_CP028568.2 | China | Sewage/humans |
| 42 | AL09-71 | NZ_CP007566.1 | USA | Channel catfish disease-affected pond/catfish |
| 43 | YL17 | NZ_CP007518.2 | Malaysia | Compost/humans |
| 44 | NJ-35 | NZ_CP006870.1 | China | Fish |
| 45 | ML09-119 | NC_021290.1 | USA | Channel catfish |
| 46 | pc104A | NZ_CP007576.1 | USA | Soil of catfish pond/catfish |
| 47 | J-1 | NZ_CP006883.1 | China | Humans |
| 48 | 4AK4 | NZ_CP006579.1 | China | Humans |
| 49 | 2359 | CP043324.1 | USA | Chicken/humans |
| 50 | 3206 | CP043323.1 | USA | Chicken/humans |
| 51 | 3924 | CP053884.1 | USA | Chicken/humans |
| Sl. No. | Name of the T4P Component | KO No. | Locus Tag in A. hydrophila ATCC 7966 | Function of the T4P Component | * Representing Cluster | Operon | ||
|---|---|---|---|---|---|---|---|---|
| HV | MV | NV | ||||||
| 1 | MshE | K12276 | AHA_0392 | type IV pilin, mannose-sensitive hemagglutinin (MSHA) pili biogenesis protein, ATP hydrolysis activity | P | P | P | |
| 2 | FimTa | K08084 | AHA_0686 | type IV fimbrial biogenesis protein | P | P | Ab | pilVWXY |
| 3 | PilV | K02671 | AHA_0687 | type IV pilus assembly protein | P | Ab | Ab | |
| 4 | PilW | K02672 | AHA_0688 | type IV pilus assembly protein | P | P | Ab | |
| 5 | PilX | K02673 | AHA_0689 | type IV pilus assembly protein | P | P | Ab | |
| 6 | PilY | K02674 | AHA_0690 | type IV pilus assembly protein | P | P | Ab | |
| 7 | PilEa | K02655 | AHA_0691 | type IV pilus assembly protein | P | P | Ab | |
| 8 | PilEb | K02655 | AHA_0692 | type IV pilus assembly protein | P | P | Ab | |
| 9 | FimTb | K08084 | AHA_0693 | type IV fimbrial biogenesis protein | P | P | Ab | |
| 10 | ** UI | ** NA | AHA_0694 | putative type IV pilin | P | Ab | Ab | |
| 11 | ** UI | ** NA | AHA_0695 | type IV fimbrial biogenesis protein | P | Ab | ||
| 12 | ** UI | ** NA | AHA_0696 | putative type IV pilin | P | Ab | Ab | |
| 13 | PilZa | ** NA | AHA_0877 | type IV pilus assembly protein (not a part of nano-machine) | P | P | P | |
| 14 | PilF | K02656 | AHA_1757 | type IV pilus biogenesis/stability protein | P | P | P | |
| 15 | *** PilUa | K02670 | AHA_2739 | pilus retraction protein, twitching motility protein, ATP hydrolysis activity | P | P | P | |
| 16 | PilQ | K02666 | AHA_3190 | type IV pilus assembly protein | P | P | P | pilMNOPQ |
| 17 | PilP | K02665 | AHA_3191 | type IV pilus assembly protein | P | P | P | |
| 18 | PilO | K02664 | AHA_3192 | type IV pilus assembly protein | P | P | P | |
| 19 | PilN | K02663 | AHA_3193 | type IV pilus assembly protein | P | P | P | |
| 20 | PilM | K02662 | AHA_3194 | type IV pilus assembly protein | P | P | P | |
| 21 | *** PilT | K02669 | AHA_3665 | pilus retraction protein, twitching motility protein, ATP hydrolysis activity | P | P | P | |
| 22 | *** PilUb | K02670 | AHA_3666 | pilus retraction protein, twitching motility protein, ATP hydrolysis activity | P | P | P | |
| 23 | PilZb | ** NA | AHA_3680 | type IV pilus assembly protein (not a part of nano-machine) | P | P | P | |
| 24 | PilA | K02650 | AHA_3868 | type IV pilus assembly protein | P | P | P | pilABCD |
| 25 | PilB | K02652 | AHA_3869 | type IV-A pilus assembly ATPase | P | P | P | |
| 26 | PilC | K02653 | AHA_3870 | type IV pilus assembly protein | P | P | P | |
| 27 | PilD | K02654 | AHA_3871 | prepilin peptidase [EC:3.4.23.43 2.1.1.-] | P | P | P | |
Disclaimer/Publisher’s Note: The statements, opinions and data contained in all publications are solely those of the individual author(s) and contributor(s) and not of MDPI and/or the editor(s). MDPI and/or the editor(s) disclaim responsibility for any injury to people or property resulting from any ideas, methods, instructions or products referred to in the content. |
© 2024 by the authors. Licensee MDPI, Basel, Switzerland. This article is an open access article distributed under the terms and conditions of the Creative Commons Attribution (CC BY) license (https://creativecommons.org/licenses/by/4.0/).
Share and Cite
Bhattacharyya, A.; Banerjee, G.; Chattopadhyay, P. Probable Role of Type IV Pili of Aeromonas hydrophila in Human Pathogenicity. Pathogens 2024, 13, 365. https://doi.org/10.3390/pathogens13050365
Bhattacharyya A, Banerjee G, Chattopadhyay P. Probable Role of Type IV Pili of Aeromonas hydrophila in Human Pathogenicity. Pathogens. 2024; 13(5):365. https://doi.org/10.3390/pathogens13050365
Chicago/Turabian StyleBhattacharyya, Agradip, Goutam Banerjee, and Pritam Chattopadhyay. 2024. "Probable Role of Type IV Pili of Aeromonas hydrophila in Human Pathogenicity" Pathogens 13, no. 5: 365. https://doi.org/10.3390/pathogens13050365
APA StyleBhattacharyya, A., Banerjee, G., & Chattopadhyay, P. (2024). Probable Role of Type IV Pili of Aeromonas hydrophila in Human Pathogenicity. Pathogens, 13(5), 365. https://doi.org/10.3390/pathogens13050365

