Seasonal Dynamics of Ticks and Tick-Borne Pathogens in Republic of Korea
Abstract
1. Introduction
2. Results
2.1. Species of Ticks and Their Seasonal Prevalence
2.2. Detection of Tick-Borne Pathogens
2.3. Seasonal Distribution of Ticks and Tick-Borne Pathogens
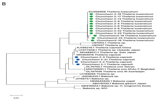
2.4. Phylogenetic Analysis of Tick-Borne Pathogens
3. Discussion
4. Materials and Methods
4.1. Surveillance Localities and Period
4.2. Tick Collection and Species Identification
4.3. Tick Homogenization and DNA Extraction
4.4. Detection of Tick-Borne Pathogens by Polymerase Chain Reaction
4.5. DNA Sequencing and Phylogenetic Analysis
4.6. Data and Statistical Analysis
Author Contributions
Funding
Institutional Review Board Statement
Informed Consent Statement
Data Availability Statement
Acknowledgments
Conflicts of Interest
References
- Madison-Antenucci, S.; Kramer, L.D.; Gebhardt, L.L.; Kauffman, E. Emerging tick-borne diseases. Clin. Microbiol. Rev. 2020, 33, e00083-18. [Google Scholar] [CrossRef]
- de la Fuente, J. Controlling ticks and tick-borne diseases… looking forward. Ticks Tick-Borne Dis. 2018, 9, 1354–1357. [Google Scholar] [CrossRef]
- Dantas-Torres, F.; Chomel, B.B.; Otranto, D. Ticks and tick-borne diseases: A One Health perspective. Trends Parasitol. 2012, 28, 437–446. [Google Scholar] [CrossRef]
- Mead, P.; Hinckley, A.; Kugeler, K. Lyme disease sur veillance and epidemiology in the United States: A historical perspective. J. Infect. Dis. 2024, 230 (Suppl. S1), S11–S17. [Google Scholar] [CrossRef]
- Binetruy, F.; Garnier, S.; Boulanger, N.; Talagrand-Reboul, É.; Loire, E.; Faivre, B.; Noël, V.; Buysse, M.; Duron, O. A novel Borrelia species, intermediate between Lyme disease and relapsing fever groups, in neotropical passerine-associated ticks. Sci. Rep. 2020, 10, 10596. [Google Scholar] [CrossRef]
- Korea Disease Control and Prevention Agency (KDCA). Statistical Information on Outbreaks of Infectious Disease. Available online: https://npt.kdca.go.kr/pot/index.do (accessed on 1 September 2024).
- Park, K.H.; Lee, S.H.; Won, W.J.; Jang, W.J.; Chang, W.H. Isolation of Borrelia burgdorferi, the causative agent of Lyme disease, from Ixodes ticks in Korea. J. Korean Soc. Microbiol. 1992, 27, 307–312. [Google Scholar]
- Kim, S.Y.; Kim, T.K.; Kim, T.Y.; Lee, H.I. Geographical Distribution of Borrelia burgdorferi sensu lato in ticks collected from wild rodents in the Republic of Korea. Pathogens 2020, 9, 866. [Google Scholar] [CrossRef]
- Schudel, S.; Gygax, L.; Kositz, C.; Kuenzli, E.; Neumayr, A. Human granulocytotropic anaplasmosis-A systematic review and analysis of the literature. PLoS Negl. Trop. Dis. 2024, 18, e0012313. [Google Scholar] [CrossRef]
- Chen, S.M.; Dumler, J.S.; Bakken, J.S.; Walker, D.H. Identification of a granulocytotropic Ehrlichia species as the etiologic agent of human disease. J. Clin. Microbiol. 1994, 32, 589–595. [Google Scholar] [CrossRef]
- Lee, S.H.; Park, S.Y.; Jang, M.J.; Choi, K.J.; Lee, H.K.; Cho, Y.U.; Lee, Y.S.; Kim, S.H.; Hwang, S.D. Clinical Isolation of Anaplasma phagocytophilum in South Korea. Am. J. Trop. Med. Hyg. 2017, 97, 1686–1690. [Google Scholar] [CrossRef]
- Kim, D.Y.; Seo, J.W.; Yun, N.R.; Kim, C.M.; Kim, D.M. Human granulocytic anaplasmosis in a Single University Hospital in the Republic of Korea. Sci. Rep. 2021, 11, 10860. [Google Scholar] [CrossRef] [PubMed]
- Lee, S.; Lee, S.H.; VanBik, D.; Kim, N.H.; Kim, K.T.; Goo, Y.K.; Rhee, M.H.; Kwon, O.K.; Kwak, D. First molecular detection and phylogenetic analysis of Anaplasma phagocytophilum in shelter dogs in Seoul, Korea. Ticks Tick Borne Dis. 2016, 7, 945–950. [Google Scholar] [CrossRef] [PubMed]
- Miranda, E.A.; Han, S.W.; Cho, Y.K.; Choi, K.S.; Chae, J.S. Co-Infection with Anaplasma Species and Novel Genetic Variants Detected in Cattle and Goats in the Republic of Korea. Pathogens 2021, 10, 28. [Google Scholar] [CrossRef] [PubMed]
- Barlough, J.E.; Madigan, J.E.; Kramer, V.L.; Clover, J.R.; Hui, L.T.; Webb, J.P.; Vredevoe, L.K. Ehrlichia phagocytophila genogroup rickettsiae in ixodid ticks from California collected in 1995 and 1996. J. Clin. Microbiol. 1997, 35, 2018–2021. [Google Scholar] [CrossRef]
- Petrovec, M.; Sumner, J.W.; Nicholson, W.L.; Childs, J.E.; Strle, F.; Barlic, J.; Lotric-Furlan, S.; Zupanc, T.A. Identity of ehrlichial DNA sequences derived from Ixodes ricinus ticks with those obtained from patients with human granulocytic ehrlichiosis in Slovenia. J. Clin. Microbiol. 1999, 37, 209–210. [Google Scholar] [CrossRef]
- Kim, C.M.; Kim, M.S.; Park, M.S.; Park, J.H.; Chae, J.S. Identification of Ehrlichia chaffeensis, Anaplasma phagocytophilum, and A. bovis in Haemaphysalis longicornis and Ixodes persulcatus ticks from Korea. Vector Borne Zoonotic Dis. 2003, 3, 17–26. [Google Scholar] [CrossRef]
- Sanchez, E.; Vannier, E.; Wormser, G.P.; Hu, L.T. Diagnosis, treatment, and prevention of Lyme disease, human granulocytic anaplasmosis, and babesiosis: A review. JAMA 2016, 315, 1767–1777. [Google Scholar] [CrossRef]
- Lee, M.J.; Yu, D.H.; Yoon, J.S.; Li, Y.H.; Lee, J.H.; Chae, J.S.; Park, J. Epidemiologic and clinical surveys in dogs infected with Babesia gibsoni in South Korea. Vector Borne Zoonotic Dis. 2009, 9, 681–686. [Google Scholar] [CrossRef]
- Kim, J.Y.; Cho, S.H.; Joo, H.N.; Tsuji, M.; Cho, S.R.; Park, I.J.; Chung, G.T.; Ju, J.W.; Cheun, H.I.; Lee, H.W. First case of human babesiosis in Korea: Detection and characterization of a novel type of Babesia sp. (KO1) similar to ovine babesia. J. Clin. Microbiol. 2007, 45, 2084–2087. [Google Scholar] [CrossRef]
- Teel, P.D.; Hairgrove, T. Transboundary Tick and Tick-Borne Pathogen Threats to Cattle. Vet. Clin. N. Am. Food Anim. Pract. 2024, 40, 305–316. [Google Scholar] [CrossRef]
- Lee, S.H.; Moumouni, P.F.A.; Galon, E.M.; Vudriko, P.; Liu, M.; Benedicto, B.; Tumwebaze, M.A.; Boldbaatar, D.; Umemiya-Shirafuji, R.; Fukumoto, S. Differential diagnosis and molecular characterization of Theileria spp. in sika deer (Cervus nippon) in Hokkaido. Japan Parasitol. Int. 2019, 70, 23–26. [Google Scholar] [CrossRef] [PubMed]
- Almazán, C.; Scimeca, R.C.; Reichard, M.V.; Mosqueda, J. Babesiosis and Theileriosis in North America. Pathogens 2022, 11, 168. [Google Scholar] [CrossRef] [PubMed]
- Moon, M.Y.; Kim, H.K.; Chung, S.J.; Byun, J.H.; Kim, H.N.; Lee, W.; Lee, S.W.; Monoldorova, S.; Lee, S.; Jeon, B.Y.; et al. Genetic Diversity, Regional Distribution, and Clinical Characteristics of Severe Fever with Thrombocytopenia Syndrome virus in Gangwon Province, Korea, a highly prevalent region, 2019–2021. Microorganisms 2023, 11, 2288. [Google Scholar] [CrossRef] [PubMed]
- VanBik, D.; Lee, S.H.; Seo, M.G.; Jeon, B.R.; Goo, Y.K.; Park, S.J.; Rhee, M.H.; Kwon, O.D.; Kim, T.H.; Geraldino, P.G.L.; et al. Borrelia species detected in ticks feeding on wild Korean Water Deer (Hydropotes inermis) using molecular and genotypic analyses. J. Med. Entomol. 2017, 54, 1397–1402. [Google Scholar] [CrossRef] [PubMed]
- Lee, S.H.; Chong, S.T.; Kim, H.C.; Klein, T.A.; Park, K.; Lee, J.; Kim, J.A.; Kim, W.K.; Song, J.W. Surveillance and molecular identification of Borrelia species in ticks collected at U.S. Army Garrison Humphreys, Republic of Korea, 2018–2019. J. Med. Entomol. 2022, 59, 363–371. [Google Scholar] [CrossRef]
- Lee, H.; Lee, S.H.; Shin, S.S.; Kwak, D. Molecular Identification of Borrelia spp. from ticks in pastures nearby livestock farms in Korea. Insects 2021, 12, 1011. [Google Scholar] [CrossRef]
- Bakken, J.S.; Dumler, J.S. Human granulocytic ehrlichiosis. Clin. Infect. Dis. 2000, 31, 554–560. [Google Scholar] [CrossRef]
- Kim, K.H.; Yi, J.; Oh, W.S.; Kim, N.K.; Choi, S.J.; Choe, P.G.; Kim, N.J.; Lee, J.K.; Oh, M.D. Human granulocytic anaplasmosis, South Korea, 2013. Emerg. Infect. Dis. 2014, 20, 1708–1711. [Google Scholar] [CrossRef]
- Sohn, J.H.; Do, J.C.; Cho, G.J. Detection ratio of bacterial and viral pathogens of diarrhea from Korean indigenous goat feces in Gyeongbuk province. Korean J. Vet. Serv. 2016, 39, 35–39. [Google Scholar] [CrossRef]
- Kwak, D.; Seo, M.G. Genetic Diversity of Bovine Hemoprotozoa in South Korea. Pathogens 2020, 9, 768. [Google Scholar] [CrossRef]
- Chung, C.U.; Lee, H.; Seo, M.G.; Lee, S.H.; Kim, K.T.; Nazim, K.; Song, J.S.; Bae, D.H.; Rhee, M.H.; Kwon, O.D.; et al. Molecular Detection and Genotyping of Theileria spp. in Deer (Cervidae) in Korea. Microorganisms 2023, 11, 2740. [Google Scholar] [CrossRef] [PubMed]
- Alkathiri, B.; Ahn, K.S.; Lee, H.; Cho, Y.S.; Youn, S.Y.; Seo, M.G.; Kwak, D.; Shin, S.S.; Lee, S.H. Molecular epidemiology of Theileria species in ticks and its potential threat to livestock in the Republic of Korea. Acta Trop. 2023, 238, 106780. [Google Scholar] [CrossRef] [PubMed]
- Seo, M.G.; Noh, B.E.; Lee, H.S.; Kim, T.K.; Song, B.G.; Lee, H.I. Nationwide Temporal and Geographical Distribution of Tick Populations and Phylogenetic Analysis of Severe Fever with Thrombocytopenia Syndrome Virus in Ticks in Korea, 2020. Microorganisms 2021, 9, 1630. [Google Scholar] [CrossRef] [PubMed]
- Jang, H.; Casel, M.A.B.; Jang, S.G.; Choi, J.H.; Gil, J.; Rollon, R.; Cheun, S.Y.; Kim, Y.I.; Song, M.S.; Choi, Y.K. Seasonal dynamics of Haemaphysalis tick species as SFTSV vectors in South Korea. Microbiol. Spectr. 2024, 12, e0048924. [Google Scholar] [CrossRef] [PubMed]
- Xu, A.L.; Xue, H.; Li, Y.; Wang, X.; Zheng, J.X.; Shi, F.Y.; Cui, Q.X.; Lu, Y.; Cun, D.J.; Li, L.H. Comprehensive meta-analysis of severe fever with thrombocytopenia syndrome virus infections in humans, vertebrate hosts and questing ticks. Parasit. Vectors 2024, 17, 265. [Google Scholar] [CrossRef]
- Yamaguti, N.; Tipton, V.J.; Keegan, H.L.; Toshioka, S.Y. Ticks of Japan, Korea, and the Ryukyu islands. Brigh Young Univ. Sci. Biol. Ser. 1971, 15, 1. [Google Scholar]
- Postic, D.; Assous, M.V.; Grimont, P.A.; Baranton, G. Diversity of Borrelia burgdorferi sensu lato evidenced by restriction fragment length polymorphism of rrf (5S)-rrl (23S) intergenic spacer amplicons. Int. J. Syst. Bacteriol. 1994, 44, 743–752. [Google Scholar] [CrossRef]
- Chu, C.Y.; Jiang, B.G.; Liu, W.; Zhao, Q.M.; Wu, X.M.; Zhang, P.H.; Zhan, L.; Yang, H.; Cao, W.C. Presence of pathogenic Borrelia burgdorferi sensu lato in ticks and rodents in Zhejiang, south-east China. J. Med. Microbiol. 2008, 57, 980–985. [Google Scholar] [CrossRef]
- Barlough, J.E.; Madigan, J.E.; DeRock, E.; Bigornia, L. Nested polymerase chain reaction for detection of Ehrlichia equi genomic DNA in horses and ticks (Ixodes pacificus). Vet. Parasitol. 1996, 63, 319–329. [Google Scholar] [CrossRef]
- Georges, K.; Loria, G.; Riili, S.; Greco, A.; Caracappa, S.; Jongejan, F.; Sparagano, O. Detection of haemoparasites in cattle by reverse line blot hybridisation with a note on the distribution of ticks in Sicily. Vet. Parasitol. 2001, 99, 273–286. [Google Scholar] [CrossRef]
- Tamura, K.; Stecher, G.; Kumar, S.T. MEGA11: Molecular evolutionary genetics analysis version 11. Mol. Biol. Evol. 2021, 38, 3022–3027. [Google Scholar] [CrossRef] [PubMed]






| Species | Developmental Stage | Heongseong | Yanggu | Hwacheon | Chuncheon | Total |
|---|---|---|---|---|---|---|
| Haemaphysalis longicornis | Adult (M) | 21 | 38 | 6 | 67 | 132 |
| Adult (F) | 152 | 134 | 72 | 640 | 998 | |
| Nymph | 2504 | 1402 | 516 | 7174 | 11,596 | |
| Larva | 236 | 836 | 123 | 673 | 1868 | |
| Subtotal | 2913 | 2410 | 717 | 8554 | 14,594 | |
| Haemaphysalis flava | Adult (M) | 0 | 0 | 1 | 3 | 4 |
| Adult (F) | 2 | 1 | 4 | 2 | 9 | |
| Nymph | 82 | 26 | 17 | 29 | 154 | |
| Subtotal | 84 | 27 | 22 | 34 | 167 | |
| Ixodes nipponensis | Adult (M) | 0 | 3 | 7 | 4 | 14 |
| Adult (F) | 0 | 0 | 3 | 4 | 7 | |
| Nymph | 0 | 0 | 1 | 1 | 2 | |
| Larva | 0 | 0 | 0 | 0 | ||
| Subtotal | 0 | 3 | 11 | 9 | 23 | |
| Total | 2997 | 2440 | 750 | 8598 | 14,784 | |
| Species | Developmental Stage | Mar | Apr | May | Jun | Jul | Aug | Sep | Oct | Total |
|---|---|---|---|---|---|---|---|---|---|---|
| Haemaphysalis longicornis | Adult (M) | 0 | 19 | 36 | 46 | 31 | 0 | 0 | 0 | 132 |
| Adult (F) | 0 | 119 | 163 | 366 | 309 | 40 | 1 | 0 | 998 | |
| Nymph | 0 | 1326 | 4037 | 4877 | 1032 | 167 | 145 | 12 | 11,596 | |
| Larva | 0 | 0 | 17 | 178 | 201 | 406 | 833 | 233 | 1868 | |
| Subtotal | 0 | 1464 | 4253 | 5467 | 1573 | 613 | 979 | 245 | 14,594 | |
| Haemaphysalis flava | Adult (M) | 0 | 1 | 1 | 0 | 0 | 0 | 2 | 0 | 4 |
| Adult (F) | 0 | 1 | 1 | 1 | 0 | 0 | 3 | 3 | 9 | |
| Nymph | 0 | 39 | 66 | 35 | 10 | 0 | 2 | 2 | 154 | |
| Subtotal | 0 | 41 | 68 | 36 | 10 | 0 | 7 | 5 | 167 | |
| Ixodes nipponensis | Adult (M) | 5 | 2 | 2 | 0 | 0 | 0 | 1 | 4 | 14 |
| Adult (F) | 1 | 0 | 0 | 0 | 0 | 0 | 2 | 4 | 7 | |
| Nymph | 1 | 1 | 0 | 0 | 0 | 0 | 0 | 0 | 2 | |
| Subtotal | 7 | 3 | 2 | 0 | 0 | 0 | 3 | 8 | 23 | |
| Total | 7 | 1508 | 4323 | 5503 | 1583 | 613 | 989 | 258 | 14,784 | |
| Species | Developmental Stage | No. of Tested Ticks | No. of Tested Tick Pools a | Theileria spp. | Borrelia spp. | Anaplasma spp. |
|---|---|---|---|---|---|---|
| No. of Positive Tick Pools (IR%, MIR%) | ||||||
| Haemaphysalis longicornis | Adult (M) | 71 | 28 | 2 (7.14, 2.82) | 2 (7.14, 2.82) | 0 (0.00, 0.00) |
| Adult (F) | 509 | 118 | 20 (16.95, 3.93) | 2 (1.69, 0.39) | 9 (7.63, 1.77) | |
| Nymph | 5809 | 222 | 28 (12.61, 0.48) | 11 (4.95, 0.19) | 3 (1.35, 0.05) | |
| Larva | 942 | 35 | 8 (22.86, 0.85) | 1 (2.86, 0.11) | 3 (8.57, 0.32) | |
| Subtotal | 7331 | 403 | 58 (14.39, 0.79) | 16 (3.97, 0.22) | 15 (3.72, 0.20) | |
| Haemaphysalis flava | Adult (M) | 4 | 4 | 0 (0.00, 0.00) | 0 (0.00, 0.00) | 0 (0.00, 0.00) |
| Adult (F) | 8 | 8 | 1 (12.50, 12.50) | 0 (0.00, 0.00) | 0 (0.00, 0.00) | |
| Nymph | 82 | 20 | 0 (0.00, 0.00) | 1 (5.00, 1.22) | 0 (0.00, 0.00) | |
| Subtotal | 94 | 32 | 1 (3.13, 1.06) | 1 (3.13, 1.06) | 0 (0.00, 0.00) | |
| Ixodes nipponensis | Adult (M) | 13 | 13 | 1 (7.69, 7.69) | 0 (0.00, 0.00) | 0 (0.00, 0.00) |
| Adult (F) | 5 | 5 | 1 (20.00, 20.00) | 0 (0.00, 0.00) | 1 (20.00, 20.00) | |
| Nymph | 2 | 2 | 0 (0.00, 0.00) | 0 (0.00, 0.00) | 0 (0.00, 0.00) | |
| Subtotal | 20 | 20 | 2 (10.00, 10.00) | 0 (0.00, 0.00) | 1 (5.00, 5.00) | |
| Total | 7445 | 455 | 61 (13.41, 0.82) | 17 (3.74, 0.23) | 16 (3.52, 0.21) | |
| Target Species | Primers | Sequences (5′-3′) | Target Gene | Size (bp) | Ref. |
|---|---|---|---|---|---|
| Borrelia spp. | Borrelia IGS-F | GGGTAATTAGTATTAGTCAGCTTA | flagellin B 5S-23S IGS | 413 | [38] |
| Borrelia IGS-R | GCTTTAAGGCGAAGAAGGTCG | ||||
| B5S-23S_F | CTGCGAGTTCGCGGGAGA | 225–266 | [39] | ||
| B5S-23S-R | TCCTAGGCATTCACCATA | ||||
| Anaplasma spp. | EE1 | TCCTGGCTCAGAACGAACGCTGGCGGC | 16S rRNA | 1433 | [40] |
| EE2 | AGTCACTGACCCAACCTTAAATGGCTG | ||||
| EE3 | GTCGAACGGATTATTCTTTATAGCTTGC | 926 | |||
| EE4 | CCCTTCCGTTAAGAAGGATCTAATCTCC | ||||
| Babesia/Theileria spp. | RLB-F2 | GACACAGGGAGGTAGTGA CAAG | 18S rRNA | 460–540 | [41] |
| RLB-R2 | CTAAGCATTTCACCTCTGACA GT |
Disclaimer/Publisher’s Note: The statements, opinions and data contained in all publications are solely those of the individual author(s) and contributor(s) and not of MDPI and/or the editor(s). MDPI and/or the editor(s) disclaim responsibility for any injury to people or property resulting from any ideas, methods, instructions or products referred to in the content. |
© 2024 by the authors. Licensee MDPI, Basel, Switzerland. This article is an open access article distributed under the terms and conditions of the Creative Commons Attribution (CC BY) license (https://creativecommons.org/licenses/by/4.0/).
Share and Cite
Monoldorova, S.; Lee, S.; Yun, S.; Park, S.; Jeong, J.-U.; Kim, J.; Lee, I.-Y.; Jun, H.; Park, C.-H.; Byeon, H.-S.; et al. Seasonal Dynamics of Ticks and Tick-Borne Pathogens in Republic of Korea. Pathogens 2024, 13, 1079. https://doi.org/10.3390/pathogens13121079
Monoldorova S, Lee S, Yun S, Park S, Jeong J-U, Kim J, Lee I-Y, Jun H, Park C-H, Byeon H-S, et al. Seasonal Dynamics of Ticks and Tick-Borne Pathogens in Republic of Korea. Pathogens. 2024; 13(12):1079. https://doi.org/10.3390/pathogens13121079
Chicago/Turabian StyleMonoldorova, Sezim, Sungkyeong Lee, Seungri Yun, Sunho Park, Jong-Uk Jeong, Jiro Kim, In-Yong Lee, Hojong Jun, Chan-Ho Park, Hyeon-Seop Byeon, and et al. 2024. "Seasonal Dynamics of Ticks and Tick-Borne Pathogens in Republic of Korea" Pathogens 13, no. 12: 1079. https://doi.org/10.3390/pathogens13121079
APA StyleMonoldorova, S., Lee, S., Yun, S., Park, S., Jeong, J.-U., Kim, J., Lee, I.-Y., Jun, H., Park, C.-H., Byeon, H.-S., Han, M., Youn, S.-Y., Cho, Y.-S., Yun, Y.-M., Lee, K.-J., & Jeon, B.-Y. (2024). Seasonal Dynamics of Ticks and Tick-Borne Pathogens in Republic of Korea. Pathogens, 13(12), 1079. https://doi.org/10.3390/pathogens13121079

