Genome Sequence and Adaptation Analysis of the Human and Rice Pathogenic Strain Burkholderia glumae AU6208
Abstract
1. Introduction
2. Results and Discussion
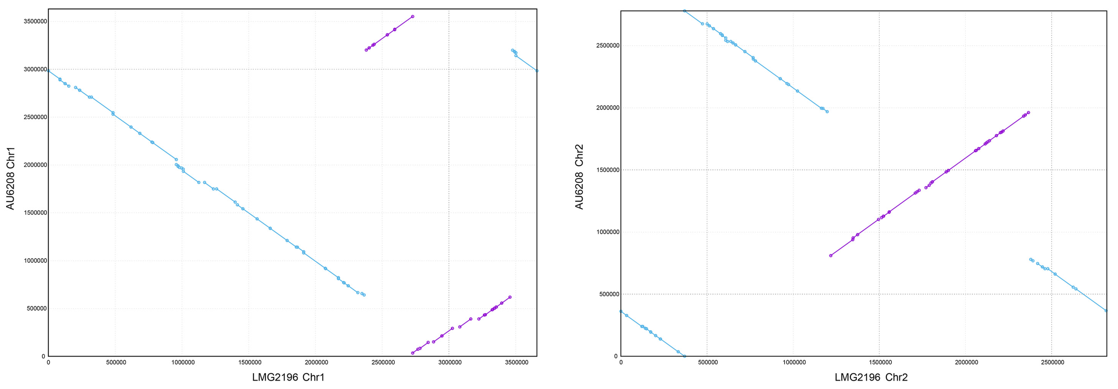
2.1. The Genetic Relationship between AU6208 and LMG 2196T
2.2. AU6208 Showed Increased Biofilm Formation, EPS Secretion, and Virulence
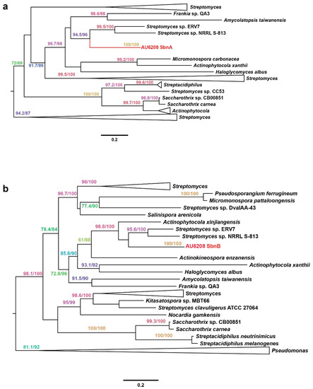
2.3. Horizontal Gene Transfer May Contribute to Niche Adaptation in AU6208
3. Materials and Methods
3.1. Bacterial Strains, Plasmids, and Growth Conditions
3.2. DNA Extraction, Genome Sequencing, and Genomic Analysis
3.3. Construction of Deletion Mutants and Complementation
3.4. Biofilm Formation and Exopolysaccharide (EPS) Secretion Assay
3.5. Pathogenicity Assay
3.6. Horizontal Gene Transfer (HGT) Analysis
3.7. Preparation of Bacterial Samples Isolated from Different Niches for 2-Dimensional Electrophoresis
3.8. Protein in-Gel Digestion and Liquid Chromatography–Tandem Mass Spectrometry (LC–MS/MS) Analysis
3.9. Quantitative Real-Time PCR
3.10. Statistical Analysis
3.11. Availability of Data and Materials
Supplementary Materials
Author Contributions
Funding
Institutional Review Board Statement
Informed Consent Statement
Data Availability Statement
Acknowledgments
Conflicts of Interest
References
- Ashburner, M.; Ball, C.A.; Blake, J.A.; Botstein, D.; Butler, H.; Cherry, J.M.; Davis, A.P.; Dolinski, K.; Dwight, S.S.; Eppig, J.T.; et al. Gene ontology: Tool for the unification of biology. Nat. Genet. 2000, 25, 25–29. [Google Scholar] [CrossRef] [PubMed]
- Bernier, S.P.; Sokol, P.A. Use of suppression-subtractive hybridization to identify genes in the Burkholderia cepacia complex that are unique to Burkholderia cenocepacia. J. Bacteriol. 2005, 187, 5278–5291. [Google Scholar] [CrossRef][Green Version]
- Beverley, S.M.; Owens, K.L.; Showalter, M.; Griffith, C.L.; Doering, T.L.; Jones, V.C.; McNeil, M.R. Eukaryotic UDP-Galactopyranose Mutase (GLF Gene) in microbial and metazoal pathogens. Eukaryot. Cell 2005, 4, 1147–1154. [Google Scholar] [CrossRef]
- Bhatt, G.; Denny, T.P. Ralstonia solanacearum iron scavenging by the siderophore Staphyloferrin B is controlled by PhcA, the global virulence regulator. J. Bacteriol. 2004, 186, 7896–7904. [Google Scholar] [CrossRef] [PubMed]
- Capella-Gutiérrez, S.; Silla-Martínez, J.M.; Gabaldón, T. trimAl: A tool for automated alignment trimming in large-scale phylogenetic analyses. Bioinformatics 2009, 25, 1972–1973. [Google Scholar] [CrossRef] [PubMed]
- Caruso, G.; Cavaliere, C.; Foglia, P.; Gubbiotti, R.; Samperi, R.; Laganà, A. Analysis of drought responsive proteins in wheat (Triticum durum) by 2D-PAGE and MALDI-TOF mass spectrometry. Plant. Sci. 2009, 177, 570–576. [Google Scholar] [CrossRef]
- Chen, L.; Yang, J.; Yu, J.; Yao, Z.; Sun, L.; Shen, Y.; Jin, Q. VFDB: A reference database for bacterial virulence factors. Nucleic Acids Res. 2005, 33, D325–D328. [Google Scholar] [CrossRef]
- Cheung, J.; Beasley, F.C.; Liu, S.; Lajoie, G.A.; Heinrichs, D.E. Molecular characterization of staphyloferrin B bio-synthesis in Staphylococcus aureus. Mol. Microbiol. 2009, 74, 594–608. [Google Scholar] [CrossRef]
- Coenye, T.; Peeters, E.; Nelis, H.J. Biofilm formation by Propionibacterium acnes is associated with increased resistance to antimicrobial agents and increased production of putative virulence factors. Res. Microbiol. 2007, 158, 386–392. [Google Scholar] [CrossRef]
- Dale, S.E.; Doherty-Kirby, A.; Lajoie, G.; Heinrichs, D.E. Role of siderophore biosynthesis in virulence of Staphylo-coccus aureus: Identification and characterization of genes involved in production of a siderophore. Infect. Immun. 2004, 72, 29–37. [Google Scholar] [CrossRef]
- DeFeyter, R.; Kado, C.I.; Gabriel, D.W. Small, stable shuttle vectors for use in Xanthomonas. Gene 1990, 88, 65–72. [Google Scholar] [CrossRef]
- Devescovi, G.; Bigirimana, J.; Degrassi, G.; Cabrio, L.; Lipuma, J.J.; Kim, J.; Hwang, I.; Venturi, V. Involvement of a quorum-sensing-regulated lipase secreted by a clinical isolate of Burkholderia glumae in severe disease symptoms in rice. Appl. Environ. Microbiol. 2007, 73, 4950–4958. [Google Scholar] [CrossRef] [PubMed]
- Francis, F.; Kim, J.; Ramaraj, T.; Farmer, A.; Rush, M.C.; Ham, J.H. Comparative genomic analysis of two Burkholderia glumae strains from different geographic origins reveals a high degree of plasticity in genome structure associated with genomic islands. Mol. Genet. Genom. 2013, 288, 195–203. [Google Scholar] [CrossRef] [PubMed]
- Goo, E.; Kang, Y.; Kim, H.; Hwang, I. Proteomic analysis of quorum sensing-dependent proteins in Burkholderia glumae. J. Proteome Res. 2010, 9, 3184–3199. [Google Scholar] [CrossRef] [PubMed]
- Goo, E.; Kang, Y.; Lim, J.Y.; Ham, H.; Hwang, I. Lethal consequences of overcoming metabolic restrictions imposed on a cooperative bacterial population. mBio 2017, 8, e00042-17. [Google Scholar] [CrossRef]
- Guo, W.; Cai, L.-L.; Zou, H.-S.; Ma, W.-X.; Liu, X.-L.; Zou, L.-F.; Li, Y.-R.; Chen, X.-B.; Chen, G.-Y. Ketoglutarate transport protein KgtP is secreted through the type III secretion system and contributes to virulence in Xanthomonas oryzae pv. oryzae. Appl. Environ. Microbiol. 2012, 78, 5672–5681. [Google Scholar] [CrossRef]
- Ham, J.H.; Melanson, R.A.; Rush, M.C. Burkholderia glumae: Next major pathogen of rice? Mol. Plant. Pathol. 2011, 12, 329–339. [Google Scholar] [CrossRef]
- Hao, L.-Y.; Willis, D.K.; Andrews-Polymenis, H.; McClelland, M.; Barak, J.D. Requirement of siderophore biosyn-thesis for plant colonization by Salmonella enterica. Appl. Environ. Microbiol. 2012, 78, 4561–4570. [Google Scholar] [CrossRef]
- Ichikawa, N.; Sasagawa, M.; Yamamoto, M.; Komaki, H.; Yoshida, Y.; Yamazaki, S.; Fujita, N. DoBISCUIT: A database of secondary metabolite biosynthetic gene clusters. Nucleic Acids Res. 2013, 41, D408–D414. [Google Scholar] [CrossRef]
- Jeong, Y.; Kim, J.; Kim, S.; Kang, Y.; Nagamatsu, T.; Hwang, I. Toxoflavin produced by Burkholderia glumae causing rice grain rot is responsible for inducing bacterial wilt in many field crops. Plant. Dis. 2003, 87, 890–895. [Google Scholar] [CrossRef]
- Jia, B.; Raphenya, A.R.; Alcock, B.; Waglechner, N.; Guo, P.; Tsang, K.K.; Lago, B.A.; Dave, B.M.; Pereira, S.; Sharma, A.N.; et al. CARD 2017: Expansion and model-centric curation of the comprehensive antibiotic resistance database. Nucleic Acids Res. 2016, 45, D566–D573. [Google Scholar] [CrossRef] [PubMed]
- Katoh, K.; Standley, D.M. MAFFT multiple sequence alignment software version 7: Improvements in performance and usability. Mol. Biol. Evol. 2013, 30, 772–780. [Google Scholar] [CrossRef]
- Kim, J.-W.; Kang, Y.-S.; Kim, J.-G.; Choi, O.-H.; Hwang, I.-G. Occurrence of Burkholderia glumae on rice and field crops in Korea. Plant. Pathol. J. 2010, 26, 271–272. [Google Scholar] [CrossRef][Green Version]
- Kim, S.; Cho, Y.-J.; Song, E.-S.; Lee, S.H.; Kim, J.-G.; Kang, L.-W. Time-resolved pathogenic gene expression analysis of the plant pathogen Xanthomonas oryzae pv. oryzae. BMC Genom. 2016, 17, 345. [Google Scholar] [CrossRef] [PubMed]
- Tanner, J.J.; Sobrado, P. Targeting UDP-Galactopyranose mutases from eukaryotic human pathogens. Curr. Pharm. Des. 2013, 19, 2561–2573. [Google Scholar] [CrossRef]
- Krogh, A.; Larsson, B.; Von Heijne, G.; Sonnhammer, E.L. Predicting transmembrane protein topology with a hidden markov model: Application to complete genomes. J. Mol. Biol. 2001, 305, 567–580. [Google Scholar] [CrossRef] [PubMed]
- Kurtz, S.; Phillippy, A.M.; Delcher, A.L.; Smoot, M.; Shumway, M.; Antonescu, C.; Salzberg, S.L. Versatile and open software for comparing large genomes. Genome Biol. 2004, 5, R12. [Google Scholar] [CrossRef] [PubMed]
- Lee, H.-H.; Park, J.; Kim, J.; Park, I.; Seo, Y.-S. Understanding the direction of evolution in Burkholderia glumae through comparative genomics. Curr. Genet. 2016, 62, 115–123. [Google Scholar] [CrossRef]
- Liu, H.; Yang, C.L.; Ge, M.Y.; Ibrahim, M.; Li, B.; Zhao, W.J.; Chen, G.Y.; Zhu, B.; Xie, G.L. Regulatory role of tetR gene in a novel gene cluster of Acidovorax avenae subsp. avenae RS-1 under oxidative stress. Front. Microbiol. 2014, 5, 547. [Google Scholar] [CrossRef]
- Mondal, K.K.; Mani, C.; Verma, G. Emergence of bacterial panicle blight caused by Burkholderia glumae in North India. Plant. Dis. 2015, 99, 1268. [Google Scholar] [CrossRef]
- Nandakumar, R.; Rush, M.; Shahjahan, A.; O’Reilly, K.; Groth, D. Bacterial panicle blight of rice in the southern United States caused by Burkholderia glumae and B-gladioli. Phytopathology 2005, 95, S73. [Google Scholar]
- Nandakumar, R.; Rush, M.C.; Correa, F. Association of Burkholderia glumae and B. gladioli with panicle blight symptoms on rice in panama. Plant. Dis. 2007, 91, 767. [Google Scholar] [CrossRef] [PubMed]
- Nandakumar, R.; Shahjahan, A.K.M.; Yuan, X.L.; Dickstein, E.R.; Groth, D.; Clark, C.A.; Cartwright, R.D.; Rush, M.C. Burkholderia glumae and B. gladioli cause bacterial panicle blight in rice in the Southern United States. Plant. Dis. 2009, 93, 896–905. [Google Scholar] [CrossRef] [PubMed]
- Nguyen, M.; Ekstrom, A.; Li, X.; Yin, Y. HGT-Finder: A new tool for horizontal gene transfer finding and application to aspergillus genomes. Toxins 2015, 7, 4035–4053. [Google Scholar] [CrossRef] [PubMed]
- Nogueira, T.; Rankin, D.J.; Touchon, M.; Taddei, F.; Brown, S.P.; Rocha, E.P. Horizontal gene transfer of the se-cretome drives the evolution of bacterial cooperation and virulence. Curr. Biol. 2009, 19, 1683–1691. [Google Scholar] [CrossRef]
- Overbeek, R.; Olson, R.; Pusch, G.D.; Olsen, G.J.; Davis, J.J.; Disz, T.; Edwards, R.A.; Gerdes, S.; Parrello, B.; Shukla, M.; et al. The SEED and the Rapid Annotation of microbial genomes using Subsystems Technology (RAST). Nucleic Acids Res. 2014, 42, D206–D214. [Google Scholar] [CrossRef]
- Patel, A.K.; Laroche, C.; Marcati, A.; Ursu, A.V.; Jubeau, S.; Marchal, L.; Petit, E.; Djelveh, G.; Michaud, P. Separation and fractionation of exopolysaccharides from Porphyridium cruentum. Bioresour. Technol. 2013, 145, 345–350. [Google Scholar] [CrossRef]
- Petersen, T.N.; Brunak, S.; Von Heijne, G.; Nielsen, H. SignalP 4.0: Discriminating signal peptides from trans-membrane regions. Nat. Methods 2011, 8, 785–786. [Google Scholar] [CrossRef]
- Pruitt, K.D.; Tatusova, T.; Maglott, D.R. NCBI reference sequences (RefSeq): A curated non-redundant sequence database of genomes, transcripts and proteins. Nucleic Acids Res. 2006, 35, D61–D65. [Google Scholar] [CrossRef]
- Quevillon, E.; Silventoinen, V.; Pillai, S.; Harte, N.; Mulder, N.; Apweiler, R.; Lopez, R. InterProScan: Protein do-mains identifier. Nucleic Acids Res. 2005, 33, W116–W120. [Google Scholar] [CrossRef]
- Riera-Ruiz, C.; Vargas, J.; Cedeño, C.; Quirola, P.; Escobar, M.; Cevallos-Cevallos, J.M.; Ratti, M.; Peralta, E.L. First report of Burkholderia glumae causing bacterial panicle blight on rice in Ecuador. Plant. Dis. 2014, 98, 988. [Google Scholar] [CrossRef] [PubMed]
- Salloum, T.; Nassour, E.; Araj, G.F.; Abboud, E.; Tokajian, S. Insights into the genome diversity and virulence of two clinical isolates of Burkholderia cenocepacia. J. Med. Microbiol. 2018, 67, 1157–1167. [Google Scholar] [CrossRef] [PubMed]
- Seo, Y.-S.; Lim, J.Y.; Park, J.; Kim, S.; Lee, H.-H.; Cheong, H.; Kim, S.-M.; Moon, J.S.; Hwang, I. Comparative genome analysis of rice-pathogenic Burkholderia provides insight into capacity to adapt to different environments and hosts. BMC Genom. 2015, 16, 1–11. [Google Scholar] [CrossRef] [PubMed]
- Turner, K.H.; Wessel, A.K.; Palmer, G.C.; Murray, J.L.; Whiteley, M. Essential genome of Pseudomonas aeruginosa in cystic fibrosis sputum. Proc. Natl. Acad. Sci. USA 2015, 112, 4110–4115. [Google Scholar] [CrossRef]
- Untergasser, A.; Cutcutache, I.; Koressaar, T.; Ye, J.; Faircloth, B.C.; Remm, M.; Rozen, S.G. Primer3—New capabilities and interfaces. Nucleic Acids Res. 2012, 40, e115. [Google Scholar] [CrossRef]
- Valade, E.; Thibault, F.; Gauthier, Y.; Palencia, M.; Popoff, M.; Vidal, D. The PmlI-PmlR quorum-sensing system in Burkholderia pseudomallei plays a key role in virulence and modulates production of the MprA protease. J. Bacteriol. 2004, 186, 2288–2294. [Google Scholar] [CrossRef]
- Varghese, N.J.; Mukherjee, S.; Ivanova, N.; Konstantinidis, K.T.; Mavrommatis, K.; Kyrpides, N.C.; Pati, A. Microbial species delineation using whole genome sequences. Nucleic Acids Res. 2015, 43, 6761–6771. [Google Scholar] [CrossRef]
- Weinberg, J.B.; Alexander, B.D.; Majure, J.M.; Williams, L.W.; Kim, J.Y.; Vandamme, P.; Lipuma, J.J. Burkholderia glumae infection in an infant with chronic granulomatous disease. J. Clin. Microbiol. 2007, 45, 662–665. [Google Scholar] [CrossRef]
- Zhou, X.G. First report of bacterial panicle blight of rice caused by Burkholderia glumae in South Africa. Plant. Dis. 2014, 98, 566. [Google Scholar] [CrossRef]
- Zhu, B.; Lou, M.-M.; Xie, G.-L.; Zhang, X.; Zhou, X.; Li, B.; Jin, G. Horizontal gene transfer in silkworm, Bombyx mori. BMC Genom. 2011, 12, 248–249. [Google Scholar] [CrossRef]




| Feature | Chromosome1 | Chromosome2 | Plasmid |
|---|---|---|---|
| Contig length (bp) | 3,629,551 | 2,779,201 | 122,067 |
| GC content * (%) | 68.35 | 68.84 | 61.54 |
| Total genes | 3376 | 2262 | 122 |
| Protein-coding genes | 3139 | 2123 | 90 |
| tRNAS | 57 | 8 | 0 |
| rRNAS | 9 | 6 | 0 |
| ncRNAs | 4 | 0 | 0 |
| Pseudo genes | 167 | 125 | 32 |
| GenBank accession | CP047315 | CP047316 | CP047317 |
| Number | Gene | Protein Name or Predicted Function/Bacterial Species | Fold Change * |
|---|---|---|---|
| A16 | BCAL3235 | putative UDP-galactopyranose mutase | 36.76 |
| A52 | pmlR/bspR1 | LuxR family transcriptional regulator | 78.79 |
| A118 | SbnA | 2,3-diaminopropionate biosynthesis protein | 2048.00 |
| B01 | SbnB | 2,3-diaminopropionate biosynthesis protein | 39.40 |
| B05 | PqqE | pyrroloquinoline quinone biosynthesis protein | 2521.38 |
| B19 | PqqD | pyrroloquinoline quinone biosynthesis peptide chaperone | 256.00 |
| B20 | PqqC | pyrroloquinoline-quinone synthase | 1024.00 |
| B21 | PqqB | pyrroloquinoline quinone biosynthesis protein | 3104.19 |
| C38 | Y5A_023325 | (2Fe-2S)-binding protein | 157.59 |
| E09 | Y5A_015930 | LysR family transcriptional regulator | 238.86 |
| E21 | Y5A_026480 | hypothetical protein | 5404.70 |
| E28 | Y5A_005305 | aldo/keto reductase | 8.57 |
| E31 | Y5A_024170 | benzaldehyde dehydrogenase | 168.90 |
| E46 | Y5A_018250 | class I SAM-dependent DNA methyltransferase | 776.05 |
| F07 | flmH | 3-oxoacyl-ACP reductase | 128.00 |
| F10 | hemB | Porphobilinogen synthase | 2048.00 |
| F23 | sodB | superoxide dismutase | 84.45 |
| G30 | alcE | putative iron-sulfur protein | 1024.00 |
| G95 | gmd | GDP-mannose 4,6-dehydratase | 4389.98 |
| G122 | rmlC | dTDP-4-dehydrorhamnose 3,5-epimerase | 10,085.54 |
| H11 | katG | catalase/peroxidase HPI | 25.99 |
| H63 | algU | RNA polymerase sigma-H factor | 207.94 |
| A139 | Y5A_006000 | Lysine decarboxylase | 2.14 |
| B08 | msrB | methionine-R-sulfoxide reductase | 1.52 |
| B27 | Y5A_011315 | hypothetical protein | 1.41 |
| D06 | PhnA | Alkylphosphonate utilization operon protein | 1.52 |
| E13 | Y5A_006405 | NADH dehydrogenase subunit C | 0.62 |
| E26 | Y5A_011635 | aldo/keto reductase family oxidoreductase | 0.66 |
| F01 | Y5A_002530 | ferritin, Dps family protein | 1.52 |
| G32 | Y5A_007875 | Ankyrin repeat-containing protein | 1.32 |
| Strain or Plasmid | Relevant Characteristics a | Source or Reference |
|---|---|---|
| Burkholderia Glumae | ||
| AU6208 | Human pathogen isolated from surgical specimens from lung lesions in an 8-month-old boy | Weinberg et al., 2007 |
| LMG 2196T | Isolated from Oryza sativa, grain | Shannon Johnson, 1967 |
| AU6208ΔBCAL3235 | AU6208 deletion mutation defective in BCAL3235 | This study |
| AU6208ΔSbnAB | AU6208 deletion mutation defective in SbnAB | This study |
| AU6208ΔpmlR | AU6208 deletion mutation defective in pmlR | This study |
| Escherichia coli | ||
| DH5α | F- Φ80d lacZΔM15Δ(lacZYA-argF) U169 recA1 endA1, hsdR17(rk-, mk+) phoA supE44λ- thi-1 gyrA96 relA1 | This study |
| S17-1(λ pir) | λ Lysogenic S17-1 derivative producing π protein for replication of plasmids carrying oriR6K; recAprohsdRRP4-2-Tc::Mu-Km::Tn7 λ- pir | Simon et al., 1983 |
| BL21(DE3) | F- ompT hsdS20(rb-, mb-) gal | Novagen |
| Plasmids | ||
| pGEM-T | AmpR; cloning vector | Promega |
| pUFR034 | IncW Nmr Mob+mob (P) lacZ alpha Par+cos | DeFeyter et al., 1990 |
| pKMS1 | KmR; R6K-based suicide vector; requires the pir-encoded π protein for replication | Zou et al., 2011 |
| AU6208- pUFR034 | Empty vector control | This study |
| pKMS1- BCAL3235 | KmR; used to create knockout mutant of AU6208ΔBCAL3235 | This study |
| pUFR034- BCAL3235 | KmR; used to create complement of AU6208ΔBCAL3235 | This study |
| pKMS1-SbnAB | KmR; used to create knockout mutant of AU6208ΔSbnAB | This study |
| pUFR034- SbnAB | KmR; used to create complement of AU6208ΔSbnAB | This study |
| pKMS1-pmlR | KmR; used to create knockout mutant of AU6208ΔpmlR | This study |
| pUFR034- pmlR | KmR; used to create complement of AU6208ΔpmlR | This study |
Publisher’s Note: MDPI stays neutral with regard to jurisdictional claims in published maps and institutional affiliations. |
© 2021 by the authors. Licensee MDPI, Basel, Switzerland. This article is an open access article distributed under the terms and conditions of the Creative Commons Attribution (CC BY) license (http://creativecommons.org/licenses/by/4.0/).
Share and Cite
Cui, Z.; Wang, S.; Kakar, K.U.; Xie, G.; Li, B.; Chen, G.; Zhu, B. Genome Sequence and Adaptation Analysis of the Human and Rice Pathogenic Strain Burkholderia glumae AU6208. Pathogens 2021, 10, 87. https://doi.org/10.3390/pathogens10020087
Cui Z, Wang S, Kakar KU, Xie G, Li B, Chen G, Zhu B. Genome Sequence and Adaptation Analysis of the Human and Rice Pathogenic Strain Burkholderia glumae AU6208. Pathogens. 2021; 10(2):87. https://doi.org/10.3390/pathogens10020087
Chicago/Turabian StyleCui, Zhouqi, Sai Wang, Kaleem Ullah Kakar, Guanglin Xie, Bin Li, Gongyou Chen, and Bo Zhu. 2021. "Genome Sequence and Adaptation Analysis of the Human and Rice Pathogenic Strain Burkholderia glumae AU6208" Pathogens 10, no. 2: 87. https://doi.org/10.3390/pathogens10020087
APA StyleCui, Z., Wang, S., Kakar, K. U., Xie, G., Li, B., Chen, G., & Zhu, B. (2021). Genome Sequence and Adaptation Analysis of the Human and Rice Pathogenic Strain Burkholderia glumae AU6208. Pathogens, 10(2), 87. https://doi.org/10.3390/pathogens10020087

