Abstract
U.S. Hispanics are the fastest growing minority population pursuing post-secondary education, yet their bachelor degree attainment lags behind other ethnic–racial groups. Previous work supports the theory that having a high locus of control (LOC) can enable persistence in challenging post-secondary settings. We examine LOC as a potential mitigate against low college enrollment, and hypothesize that Hispanic students’ capability to enroll in post-secondary institutions (e.g., community college, 4-year colleges), in the face of personal, academic, and financial challenges, is likely predicated on their belief that they control their academic futures. We modelled college enrollment using a path-model using a generalized structural equation modeling (GSEM) approach. Our findings indicate that LOC decreases the likelihood of Hispanic students’ post-secondary enrollment. This work advances the current state of knowledge on how we understand Hispanic students’ transition to college, and informs the development of potential interventions supporting the academic success of this growing and significant community.
1. Introduction
In the United States, Hispanic students are the largest and fastest growing minority population attending colleges and universities. The numbers have increased from 728,000 students in 1993, to 2.2 million students in 2013, which is a 201% increase over 20 years (Krogstad 2015). This increase in Hispanic students is mirrored in K-12 education (Chapa and De La Rosa 2006). Despite this increase, Hispanic students are still under-represented in post-secondary education institutions when compared to other ethnic–racial groups in the population (Becerra 2010). One way to begin addressing the differences in post-secondary degree attainment is by understanding Hispanic student college enrollment (Ryan and Ream 2013), and focusing on the factors that contribute to the disproportionately low number of Hispanic students who enroll in college (Becerra 2010).
Research on Hispanic student college enrollment largely focuses on the logistical or environmental barriers to college enrollment, such as Hispanic students’ lack knowledge of admissions practices, the associated challenges posed by the college application process (e.g., Klasik 2012), and the high school’s college-going culture (e.g., Martinez and Deil-Amen 2015; McKillip et al. 2012). Other research has focused on factors associated with Hispanic students’ background characteristics such as familism (e.g., Ovink and Kalogrides 2015), family income, and parent education levels (e.g., Kim and Nuñez 2013; Nuñez and Kim 2012) to explain the lower rates of college enrollment. In a recent study, Ryan and Ream (2016) focused on differences in how parent social capital is leveraged across first-generation, second-generation, and third- and beyond-generation immigrant Hispanic students, using nationally representative, National Education Longitudinal Study (NELS) 2002 data.
Such explanations are limited in that they do not take into consideration the agency Hispanic students have in determining their own future, i.e., their self-efficacy, and locus of control. While there are studies investigating students’ internal processes, such as resilience (Turcios-Cotto and Milan 2012), and aspirations (Ryan 2015), the literature examining how Hispanic students’ beliefs about the self are related to later post-secondary enrollment is limited. We address this gap by examining Hispanic students’ beliefs about the self, specifically locus of control, perseverance, self-efficacy, and their relationship to enrollment in college, using a generalized structural equation modeling (GSEM) approach.
2. Literature Review
Our investigation of Hispanic students’ college enrollment is grounded in social cognitive theory (SCT) of self-regulation (Bandura 1991). According to SCT, “People form beliefs about what they can do, they anticipate likely consequences of prospective actions, they set goals for themselves, and they otherwise plan courses of action that are likely to produce desired outcomes” (Bandura 1991, p. 248). In other words, to be able to enroll in college, students must set the goal of going to college and put in the effort that it requires. The goal-pursing efforts we focus on are psychological: self-efficacy, locus of control, and perseverance.
2.1. Self-Efficacy
A major mechanism in the college enrollment process is students’ self-efficacy—their beliefs about “their capabilities to exercise control over their own level of functioning and over events that affect their lives” (Bandura 1991, p. 275). An individual’s success in accomplishing a difficult task is predicated on their self-efficacy, since without the belief that success is within reach, it is difficult to overcome any inertia associated with starting the tasks associated with success. Thus, without high self-efficacy, it seems unlikely that Hispanic students would work to overcome the barriers associated with applying to and enrolling in college.
High self-efficacy in students has been linked to cognitive engagement and performance (Pintrich and de Groot 1990). Among Black and Latina/o students, self-efficacy plays a large role in their academic motivation (Reynolds et al. 2010). An individual’s ability to perform in academic settings informs the individual’s academic self-efficacy, and it plays a role in the individual’s goal-setting behaviors and academic outcomes (Zimmerman et al. 1992). Academic self-efficacy has been shown to have direct and positive relationships with students’ motivation (Khezri azar et al. 2010), and is positively associated with course grades (Bong 2001). In a study examining self-efficacy among nontraditional, immigrant, first-year college students, with the largest ethnic–racial group being of Hispanic descent, self-efficacy was the strongest predictor of students’ academic outcomes (Zajacova et al. 2005). This finding highlights the value of academic self-efficacy as it relates to Hispanic students’ academic achievement in post-secondary settings. Absent from the literature, however, is work that addresses how self-efficacy in high school predicts college enrollment among Hispanic students in general, and specifically when locus of control measures are also present.
2.2. Locus of Control
In addition to self-efficacy, we also investigate the role that locus of control plays in Hispanic students’ college enrollment. Locus of control is defined by attributing a consequence to one or more antecedents. Enrolling in college, for example, can be attributed to either internal causes (e.g., “I chose to go to college, thus I am responsible for attending”), or external causes (e.g., “My parents are forcing me to go to college; I had no choice in the matter”) (Weiner 1979). When it comes to their academic successes and failures, students believe there are internal and/or external reasons (Graham 1997). Holding beliefs that academic success is within one’s control, that is, possessing high internal locus of control beliefs, has been associated with positive academic outcomes. This includes exerting more effort in challenging academic settings (Perry et al. 2001), and enabling persistence in challenging post-secondary settings (Haynes et al. 2009).
Although locus of control is closely related to self-efficacy, research has shown the two to be distinct psychological constructs. Self-efficacy is closely related to students’ beliefs about their capabilities to succeed academically (Bandura 1977, 1997; Schunk 1991). Thus, self-efficacy focuses on one’s perceptions of one’s abilities to pursue an action to achieve a goal. One might, for example, feel efficacious during the college application process. Locus of control, however, focuses on an individual’s belief regarding how much their behaviors influence outcomes. In the above example, one might feel efficacious, but still consider enrolling in college outside of one’s control because it relies on factors that may be perceived as external, and largely uncontrollable—such as letters of recommendation and waiting on a university to make the ultimate acceptance decision.
While there have been calls to expand the use of locus of control in mentoring, advising, and college students’ character development (Kirkpatrick et al. 2008), we still lack empirical evidence regarding how locus of control and self-efficacy impact college enrollment both together and separately for Hispanic students. The limited research focused on Hispanic students’ locus of control beliefs examined its relationship to instructional settings, the relationship between internal/external locus of control, and success using computer-assisted instruction (Lopez and Maria 1989). Previous research has also related high internal locus of control to higher homework completion rates (Finn and Rock 1997). Nationally representative work includes a study using NELS (1988–2000) data, where locus of control measured in high school was shown to be a significant predictor of post-secondary academic achievement for Hispanic students (Sciarra and Whitson 2007). To our knowledge, there has been no work exploring the relationship between locus of control and college enrollment among Hispanic students.
2.3. Perseverance
Perseverance, or being persistent in spite of challenges, has become a popular construct over the past ten years. It is more commonly investigated in combination with passion, and referred to as grit (Duckworth et al. 2007). Regardless of the label scholars use to refer to this trait, Latino students have been recognized as being resilient and persistent, even those who are at high academic risk. For instance, Jimerson et al. (2016) investigated various individual, family, and school factors that were expected to be associated with high school graduation and the pursuit of post-secondary education among Latino students who were identified as English language learners and therefore at high academic risk. Among parent expectations, parent–child communication, school connectedness, involvement in extracurricular activities, and self-expectations, only self-expectations significantly predicted post-secondary school attendance (Jimerson et al. 2016). This finding underscores the importance of considering individual attitudes towards college pursuit when understanding Latino students.
2.4. Research Questions and Hypothesis
While locus of control and self-efficacy have been examined separately, we note that our study uniquely contributes to the understanding of Hispanic students’ post-secondary outcomes by modeling the relationship self-efficacy and locus of control have on actual college-going outcomes. As such, we pose two primary research questions: Does Hispanic students’ locus of control, self-efficacy, and perseverance predict college enrollment, after controlling for their school’s support for post-secondary life and academic engagement? (RQ1). What is the relationship between Hispanic students’ locus of control—as mediated by their self-efficacy, perseverance, self-management practices (e.g., time management in studying) and previous academic achievement—after controlling for their school’s support for post-secondary life and academic engagement? (RQ2). We hypothesize that having a high internal locus of control positively contributes to Hispanic students’ ultimate enrollment in post-secondary institutions.
3. Method
3.1. Sample
The data used for this analysis represents a subset of Hispanic high school students (N = 567; 50% female) from California who took part in a larger study focused on evaluating the impact of deeper learning instruction in California and New York area schools from 2008 to 2012, and included post-secondary enrollment (both 4-year and 2-year colleges and universities) data from the National Student Clearinghouse. The relatively large sample of Hispanic students enabled the use of a GSEM approach, even after accounting for sample attrition and student survey participation rates (Rickles 2014).
3.2. Measures
Seven variables were used for the GSEM analysis, including measures of self-efficacy, academic engagement, perseverance, locus of control, self-management, and support for college. Five out of seven measures were on a four-point Likert scale anchored on the statement: “almost or almost never true” and “always, or almost always true.” Academic engagement was on a four-point Likert scale anchored on “strongly disagree” and “strongly agree,” and support for college was measured on a one to four Likert scale with “not helpful” and “very helpful” as anchors (see Table 1 for correlations between measures).
Table 1.
Correlations between measures.
Self-efficacy. Seven general self-efficacy questions (Chen et al. 2001) included: “How true are the following statements about you?” Example statements included: “I believe I will be able to reach my goals” and “I know I can do many different things well” (M = 3.1, SD = 0.62, α = 0.91). Anchors of “never or almost never true—always or almost always true” were used. We note that these items are domain neutral, and thus do not necessarily apply to academic situations, and we also note that there is research that finds that general self-efficacy is not predictive of college outcomes (Ferrari and Parker 1992; Lindley and Borgen 2002).
Academic engagement. Students rated their agreement to ten statements in response to the following instructions: “Regarding your academic classes (English, math, science, and social studies) this year, to what extent do you agree with the following statements?” Sample statements included: “I cut class when I’m bored” and “Sometimes I get so interested in my work I don’t want to stop”, with anchors of “strongly disagree–strongly agree” (M = 2.7, SD = 0.28, α = 0.91); sample items were adapted from Allensworth and Easton (2007).
Perseverance. Five items measuring perseverance (M = 3.1, SD = 0.64, α = 0.87) were taken from Duckworth and Quinn’s (2009) Perseverance and Effort Scale, which prompted students to consider how often statements were true about them. Sample items included statements focused on students’ general engagement in academic activities such as: “I overcome setbacks to achieve important goals” and “I finish what I begin”. Anchors of “never or almost never true—always or almost always true” were used (M = 3.1, SD = 0.65, α = 0.87).
Locus of control. Five LOC items were drawn from Levenson’s Locus of Control Construct (Levenson 1981), and prompted students to consider how often statements were true about them; anchors were “never or almost never true—always or almost always true”. Sample statements included: “I believe I can pretty much determine what will happen in my life” and “I believe that when I get what I want, it’s usually because I worked hard for it” (M = 3.12, SD = 0.62, α = 0.84).
Self-management. Ten items measuring self-management (Xue and Sun 2011) focused on students’ academic organizational and self-regulation skills. Item anchors were “never or almost never true—always or almost always true” and included: “I put off doing things that I don’t like to do”, “I finish my tasks on time”, and “I make schedules to help myself finish tasks on time” (M = 2.70, SD = 0.60, α = 0.78).
Support for College. Students were asked to rate how helpful their high school had been in various areas associated with college enrollment (i.e., not helpful, somewhat helpful, helpful, very helpful) (M = 2.90, SD = 0.74, α = 0.95). A total of ten items were used, and included: “Finding a way to pay for college”, “Evaluating your readiness for college-level coursework”, and “Assessing your career interest and abilities” (sample items were adapted from Allensworth and Easton (2007)).
Academic Achievement. Academic achievement was a composite measure consisting of English/language arts and mathematics Rasch scaled standardized test scores (M = −0.81, SD = 1.3).
3.3. Theoretical Model and Analytic Strategy
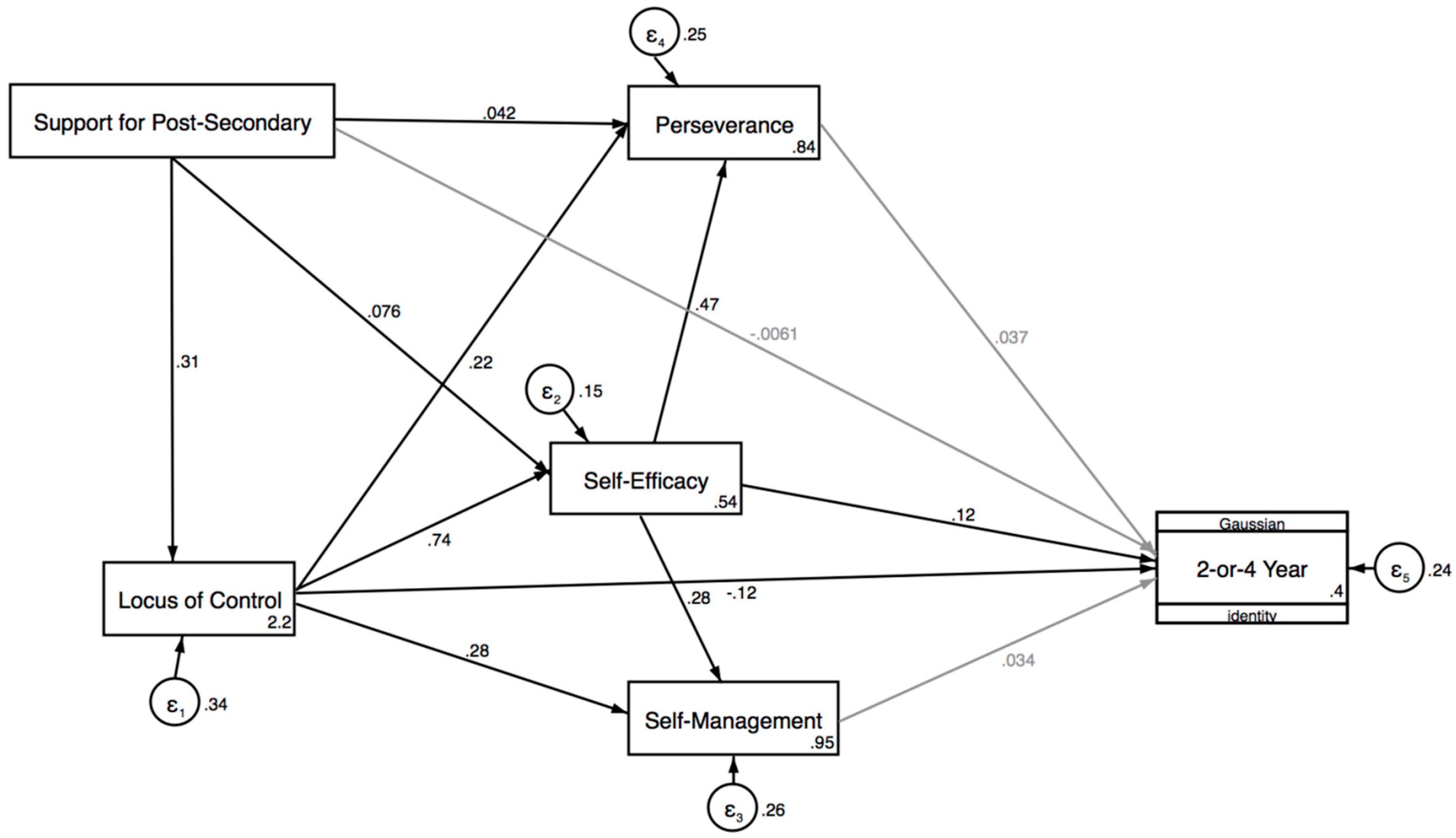
It was posited that locus of control and self-efficacy would have a direct positive relationship with post-secondary enrollment, i.e., the more self-efficacy, the greater likelihood of enrollment (See Figure 1 for the hypothesized model we tested). A GSEM with a dichotomous outcome variable (post-secondary enrollment in 2- or 4-year colleges one year after high school) was specified. This enabled us to estimate the relationship between our variables of interest on the actual college enrollment. The hypothesized model (Figure 1) estimated 26 parameters implementing the maximum-likelihood (ml) method. Utilizing Jackson’s (2003) N:q rule, which suggests that a ratio of 20 cases to every 1 parameter estimated is ideal, a minimum of N = 520 was required to conduct the proposed analysis. Our final sample of N = 567 Hispanic students indicates that there were sufficient cases to conduct the proposed analysis. The hypothesized GSEM model, as seen in Figure 1, was run using Stata 14 using the mean and variance adaptive Gauss–Hermite quadrature. Unfortunately, the nature of the larger study’s sampling strategy meant that there were insufficient achievement and academic engagement observations from Hispanic students—this loss of statistical power resulted in non-convergence of our original model. We chose to modify our hypothesized model, and removed all academic achievement items, since research has shown that Hispanic students’ academic achievement in high school does not predict actual college enrollment (Zarate and Gallimore 2005). Thus, we dropped the achievement variables from subsequent models. Figure 2 shows the final model with statistically significant paths on an unstandardized scale. Odds ratios reported below were computed using Stata 14′s “estat eform” function. We note a limitation in Stata 14 that precludes us from calculating general goodness of fit indices for generalized SEM models.
Figure 1.
Theoretical structural equation model for Hispanic students’ post-secondary outcomes.
Figure 2.
Final structural equation model theoretical structural equation model for Hispanic students’ post-secondary outcomes (unstandardized coefficients—greyed out paths not statistically significant).
4. Results
4.1. Direct Predictors of Likelihood to Enroll in College
The GSEM analysis indicated that locus of control was associated with a significantly decreased likelihood to enroll in college (OR = 0.89 (0.80, 0.99); p < 0.05), and general self-efficacy was significantly predictive of an increased likelihood to enroll in college (OR = 1.13 (1.01, 1.26); p < 0.05). High school support for post-secondary life, perseverance, and self-management did not directly predict college enrollment at a significant level.
4.2. Mediated Relationships to Likelihood to Enroll in College
Support for post-secondary life significantly mediated the relationship between self-efficacy and college enrollment (OR = 1.08 (1.05, 1.11); p < 0.001); and between locus of control and college enrollment (OR = 1.36 (1.31, 1.42); p < 0.001). Locus of control significantly mediated the relationship between self-efficacy and college enrollment (OR = 2.11 (2.04, 2.17); p < 0.001).
4.3. Indirect Predictors of Likelihood to Enroll in College
There were several significant indirect predictors of college enrollment. Perseverance indirectly predicted college enrollment through support for post-secondary life (OR = 1.04 (1.0, 1.1); p < 0.05). Perseverance indirectly predicted college enrollment through locus of control (OR = 1.36 (1.15, 1.36); p < 0.001), and perseverance indirectly predicted college enrollment through general self-efficacy (OR = 1.60 (1.48, 1.72); p < 0.001). Self-management indirectly predicted college enrollment through locus of control (OR = 1.33 (1.22, 1.44); p < 0.001); self-management indirectly predicted college enrollment through general self-efficacy (OR = 1.34 (1.22, 1.3); p < 0.001).
5. Discussion
In this study, we investigated predicting the college enrollment of Hispanic students based on their beliefs about the self. The analysis indicated that self-efficacy and LOC are at odds. Greater self-efficacy predicted an increased likelihood (115%) to enroll in college, whereas greater LOC was associated with a decreased likelihood (80%) to enroll in college. This potentially suggests overconfidence, as Hispanic students who believe that they have more control over their post-secondary outcomes are less likely to enroll in 2- or 4-year colleges. There are various reasons why this may be the case, which our data cannot speak to. If we were to speculate, based on the theoretical nature of LOC vs. self-efficacy, we might surmise that greater LOC prevents help-seeking strategies. For example, if I assume that I have more control over my college ambitions than I actually do, then I may play down the impact of external factors, such as letters of recommendation.
Turning to the literature, we also see that there are differences in perceptions, regarding what it means to go to college among Hispanic students. Becerra (2010) explained that some Hispanic students held the belief that one could be successful without college. Additionally, low income and minority students who fear taking loans for college may underestimate the long-term benefits that come with having a college degree (Burdman 2005). The existence of employment not predicated on a college degree also plays a role. Hispanic students who see that there are occupations one can hold without a college degree—and that they are comparable in pay to occupations that require a college degree, such as construction versus social work—may choose those occupations instead (Rodriguez et al. 2014).
Our analysis did not find direct associations between high school support for post-secondary life and the likelihood of enrolling in college, yet high school support mediating the relationship between self-efficacy and college enrollment aligns with findings from previous studies. For example, research indicates that when comparing Latina students who were enrolled in college one year after high school and those who were not, a greater proportion of the Latina students who were enrolled in college had spoken to their college guidance counselors and reported feeling more comfortable speaking with their counselors than their peers who had not enrolled (Zarate and Gallimore 2005). However, there is also previous research that found that teacher and counselor contact had little to do with a predisposition to attend college (Choy et al. 2000; Hossler et al. 1999), which may explain the lack of a direct relationship between high school support and college enrollment in our analysis. Several studies with Hispanic students found they rely on guidance from their parents and other family members more when compared with the behavior of their other ethnic–racial peers (Rincón and Muñoz 2015).
In a literature review synthesizing various factors that contribute to the lack of college enrollment among Latina/o students, Rodriguez et al. (2014) argued that Latina/o students have a strong work ethic, but are misguided in their efforts, as it does not lead to attaining a bachelor degree. We understand that the students in our sample may be reflecting this idea. Self-management and perseverance, qualities that are connected to a strong work ethic, were only indirectly predictive of college enrollment through self-esteem, locus of control, and support for post-secondary life—aspects that are more closely related to attending college.
6. Limitations and Recommendations for Future Research
Although we recognize the significant impact financial support has on decisions to enroll in college, we were unable to incorporate student socioeconomic backgrounds in the analysis. Future research would benefit from replicating and modifying the study with socio-economic controls. We also note that, although we found evidence suggesting that a greater LOC negatively impacts college enrollment, we are unable to account for why this is the case. Future research would benefit from qualitative investigations into why students who report feeling more in control of their futures than their peers are choosing not to enroll in college. Finally, the data represents one snapshot in time, and does not capture students who took more than a few years post-high school to begin enrollment in college. Longer, longitudinal investigations are needed to capture this potential population of students.
7. Conclusions
This study advances our knowledge of Hispanic students’ post-secondary trajectories. The large Hispanic sample enabled us to model the relationship between self-efficacy and locus of control on post-secondary outcomes, while accounting for other relevant measures. We note that while both self-efficacy and LOC were related to college outcomes, greater LOC had a negative impact on ultimate college enrollment. We encourage more research in this area to understand the mechanism LOC plays in Hispanic students’ feelings and actions toward college.
Author Contributions
S.J.A. conceptualized the study and conducted the formal analysis. S.J.A. and A.Y.K. wrote the original draft, and revised subsequent versions. S.J.A. received funding to support this project.
Funding
This project was supported by the AERA Fellowship Program on the Study of Deeper Learning, funded by The William and Flora Hewlett Foundation.
Acknowledgments
The authors would like to acknowledge George L. Wimberly (AERA) and Kristina Zeiser (AIR) who supported this work.
Conflicts of Interest
The authors declare no conflict of interest.
References
- Allensworth, Elaine M., and John Q. Easton. 2007. What Matters for Staying on-Track and Graduating in Chicago Public High Schools: A Close Look at Course Grades, Failures, and Attendance in the Freshman Year. Research Report. Chicago: Consortium on Chicago School Research. [Google Scholar]
- Bandura, Albert. 1977. Self-efficacy: Toward a unifying theory of behavioral change. Psychological Review 84: 191–215. [Google Scholar] [CrossRef] [PubMed]
- Bandura, Albert. 1991. Social cognitive theory of self-regulation. Organizational Behavior and Human Decision Processes 50: 248–87. [Google Scholar] [CrossRef]
- Bandura, Albert. 1997. Self-Efficacy. New York: John Wiley & Sons, Inc. [Google Scholar]
- Becerra, David. 2010. Differences in perceptions of barriers to college enrollment and the completion of a degree among Latinos in the United States. Journal of Hispanic Higher Education 9: 187–201. [Google Scholar] [CrossRef]
- Bong, Mimi. 2001. Role of Self-Efficacy and Task-Value in Predicting College Students’ Course Performance and Future Enrollment Intentions. Contemporary Educational Psychology 26: 553–70. [Google Scholar] [CrossRef] [PubMed]
- Burdman, Pamela. 2005. The Student Debt Dilemma: Debt Aversion as a Barrier to College Access. Berkeley: Center for Studies in Higher Education, pp. 1–26. [Google Scholar]
- Chapa, Jorge, and Belinda De La Rosa. 2006. The problematic pipeline: Demographic trends and latino participation in graduate science, technology, engineering, and mathematics programs. Journal of Hispanic Higher Education 5: 203–21. [Google Scholar] [CrossRef]
- Chen, Giland, Stanley M. Gully, and Dov Eden. 2001. Validation of a New General Self-Efficacy Scale. Organizational Research Methods 4: 62–83. [Google Scholar] [CrossRef]
- Choy, Susan P., Laura J. Horn, Ann-Marie Nunez, and Xianglei Chen. 2000. Transition to College: What Helps At-Risk Students and Students Whose Parents Did Not Attend College. New Directions for Institutional Research 107: 45–63. [Google Scholar] [CrossRef]
- Duckworth, Angela L., and Patrick D. Quinn. 2009. Development and Validation of the Short Grit Scale (Grit–S). Journal of Personality Assessment 91: 166–74. [Google Scholar] [CrossRef]
- Duckworth, Angela L., Christopher Peterson, Michael D. Matthews, and Dennis R. Kelly. 2007. Grit: Perseverance and passion for long-term goals. Journal of Personality and Social Psychology 92: 1087. [Google Scholar] [CrossRef]
- Ferrari, Joseph R., and James T. Parker. 1992. High school achievement, self-efficacy, and locus of control as predictors of freshman academic performance. Psychological Reports 71: 515–18. [Google Scholar] [CrossRef]
- Finn, Jeremy, and Donald A. Rock. 1997. Academic Success among Students at Risk for School Failure. Journal of Applied Psychology 82: 221–34. [Google Scholar] [CrossRef] [PubMed]
- Graham, Sandra. 1997. Using attribution theory to understand social and academic motivation in African American youth. Educational Psychologist 32: 21–34. [Google Scholar] [CrossRef]
- Haynes, Tara L., Raymond P. Perry, Robert H. Stupnisky, and Lia M. Daniels. 2009. A Review of Attributional Retraining Treatments: Fostering Engagement and Persistence in Vulnerable College Students. In Higher Education: Handbook of Theory and Researc. Edited by J. C. Smart. Dordrecht: Springer Netherlands, pp. 227–72. [Google Scholar]
- Hossler, Don, Jack Schmit, and Nick Vesper. 1999. Going to College: How Social, Economic, and Educational Factors Influence the Decisions Students Make. Baltimore: JHU Press. [Google Scholar]
- Jackson, Dennis L. 2003. Revisiting Sample Size and Number of Parameter Estimates: Some Support for the N:q Hypothesis. Structural Equation Modeling: A Multidisciplinary Journal 10: 128–41. [Google Scholar] [CrossRef]
- Jimerson, Shane R., Mary S. Patterson, Rachel Stein, and Sarah K. Babcock. 2016. Understanding educational success among Latino/a English language learners: Factors associated with high school completion and postsecondary school attendance. Contemporary School Psychology 20: 402–16. [Google Scholar] [CrossRef]
- Khezri azar, Hemin K., Masoud G. Lavasani, Ehsan Malahmadi, and Javad Amani. 2010. The role of self-efficacy, task value, and achievement goals in predicting learning approaches and mathematics achievement. Procedia Social and Behavioral Sciences 5: 942–47. [Google Scholar] [CrossRef]
- Kim, Dongbin, and Ann-Marie Nuñez. 2013. Supplemental Material for Diversity, Situated Social Contexts, and College Enrollment: Multilevel Modeling to Examine Student, High School, and State Influences. Journal of Diversity in Higher Education 6: 84–101. [Google Scholar] [CrossRef]
- Kirkpatrick, Michael A., Kathyrn Stant, Shonta Downes, and Leatah Gaither. 2008. Perceived locus of control and academic performance: Broadening the construct’s applicability. Journal of College Student Development 49: 486–96. [Google Scholar] [CrossRef]
- Klasik, Daniel. 2012. The college application gauntlet: A systematic analysis of the steps to four-year college. Research in Higher Education 53: 506–49. [Google Scholar] [CrossRef]
- Krogstad, Jens M. 2015. 5 Facts about Latinos and Education. Available online: http://www.pewresearch.org/fact-tank/2015/05/26/5-facts-about-latinos-and-education/ (accessed on 8 June 2016).
- Levenson, Hannah. 1981. Differentiating among internality, powerful others, and chance. In Research with the Locus of Control Construct. Edited by Herbert M. Lefcourt. New York: Academic, pp. 1–15. [Google Scholar]
- Lindley, Lori D., and Fred H. Borgen. 2002. Generalized Self-Efficacy, Holland Theme Self-Efficacy, and Academic Performance. Journal of Career Assessment 10: 301–14. [Google Scholar] [CrossRef]
- López, Cecilia L., and Maria Harper. 1989. The Relationship between Learner Control of CAI and Locus of Control among Hispanic Students. Educational Technology Research and Development 37: 19–28. [Google Scholar] [CrossRef]
- Martinez, Guadalupe F., and Regina Deil-Amen. 2015. College for all Latinos? The role of high school messages in facing college challenges. Teachers College Record 117: 1–50. [Google Scholar]
- McKillip, Mary E. M., Kelly E. Godfrey, and Anita Rawls. 2012. Rules of engagement: Building a College-Going Culture in an Urban School. Urban Education 48: 529–56. [Google Scholar] [CrossRef]
- Nuñez, Ann-Marie, and Dongbin Kim. 2012. Building a Multicontextual Model of Latino College Enrollment: Student, School, and State-Level Effects. The Review of Higher Education 35: 237–63. [Google Scholar] [CrossRef]
- Ovink, Sarah M., and Demetra Kalogrides. 2015. No place like home? Familism and latino/a-white differences in college pathways. Social Science Research 52: 219–35. [Google Scholar] [CrossRef] [PubMed]
- Perry, Raymond P., Steven Hladkyj, and Reinhard Pekrun. 2001. Academic Control and Action Control in the Achievement of College Students: A Longitudinal Field Study. Journal of Educational Psychology 93: 776–89. [Google Scholar] [CrossRef]
- Pintrich, Paul R., and Elisabeth V. De Groot. 1990. Motivational and self-regulated learning components of classroom academic performance. Journal of Educational Psychology 82: 33–40. [Google Scholar] [CrossRef]
- Reynolds, Amy L., Jacob N. Sneva, and Gregory P. Beehler. 2010. The influence of racism-related stress on the academic motivation of black and Latino/a students. Journal of College Student Development 51: 135–49. [Google Scholar] [CrossRef]
- Rickles, Jordon. 2014. Evidence of Deeper Learning Outcomes: Technical Appendix. Washington: American Institutes for Research, pp. 1–67. [Google Scholar]
- Rincón, Blanca, and José Muñoz. 2015. Unpacking the layers: Financial aid and Latino high school students’ postsecondary plans. In Higher education access and choice for Latino students. London: Routledge, pp. 50–66. [Google Scholar]
- Rodriguez, Eric, Kent Rhodes, and Geoffrey Aguirre. 2014. Intervention for High School Latino Students in Preparing for College. Journal of Hispanic Higher Education 14: 207–22. [Google Scholar] [CrossRef]
- Ryan, Sarah. 2015. Ambitions in Action. Journal of Hispanic Higher Education 15: 3–21. [Google Scholar] [CrossRef]
- Ryan, Sarah M., and Robert K. Ream. 2013. Education Is a Social Process: Repairing the P-16 Pipeline for Hispanic Youth One Relationship at a Time. UTA Kepler Center White Paper Series; Arlington: UTA Kepler Center. [Google Scholar]
- Ryan, Sarah, and Robert K. Ream. 2016. Variation across Hispanic immigrant generations in parent social capital, college-aligned actions, and four-year college enrollment. American Educational Research Journal 53: 953–86. [Google Scholar] [CrossRef]
- Schunk, Dale H. 1991. Self-Efficacy and Academic Motivation. Educational Psychologist 26: 207–31. [Google Scholar] [CrossRef]
- Sciarra, Daniel T., and Melissa L. Whitson. 2007. Predictive Factors in Postsecondary Educational Attainment among Latinos. Professional School Counseling 10: 307–16. [Google Scholar] [CrossRef]
- Turcios-Cotto, Viana Y., and Stephanie Milan. 2012. Racial/Ethnic Differences in the Educational Expectations of Adolescents: Does Pursuing Higher Education Mean Something Different to Latino Students Compared to White and Black Students? Journal of Youth and Adolescence 42: 1399–412. [Google Scholar] [CrossRef] [PubMed]
- Weiner, Bernard. 1979. A theory of motivation for some classroom experiences. Journal of Educational Psychology 71: 3–25. [Google Scholar] [CrossRef] [PubMed]
- Xue, Gang, and Xue Sun. 2011. Construction and Validation of Self-Management Scale for Undergraduate Students. Creative Education 2: 142–47. [Google Scholar] [CrossRef]
- Zajacova, Anna, Scott M. Lynch, and Thomas J. Espenshade. 2005. Self-Efficacy, Stress, and Academic Success in College. Research in Higher Education 46: 677–706. [Google Scholar] [CrossRef]
- Zarate, Maria E., and Ronald Gallimore. 2005. Gender differences in factors leading to college enrollment: A longitudinal analysis of Latina and Latino students. Harvard Educational Review 75: 383–408. [Google Scholar] [CrossRef]
- Zimmerman, Barry J., Albert Bandura, and Manuel Martinez-Pons. 1992. Self-Motivation for Academic Attainment: The Role of Self-Efficacy Beliefs and Personal Goal Setting. American Educational Research Journal 29: 663–76. [Google Scholar] [CrossRef]
© 2019 by the authors. Licensee MDPI, Basel, Switzerland. This article is an open access article distributed under the terms and conditions of the Creative Commons Attribution (CC BY) license (http://creativecommons.org/licenses/by/4.0/).

