A Scoping Review of Children, Empowerment, and Smartphone Technology Regarding Social Construction Theory with the Aim of Increasing Self-Direction in Democracies
Abstract
1. Introduction
2. Materials and Methods
Details of the Individual Searches
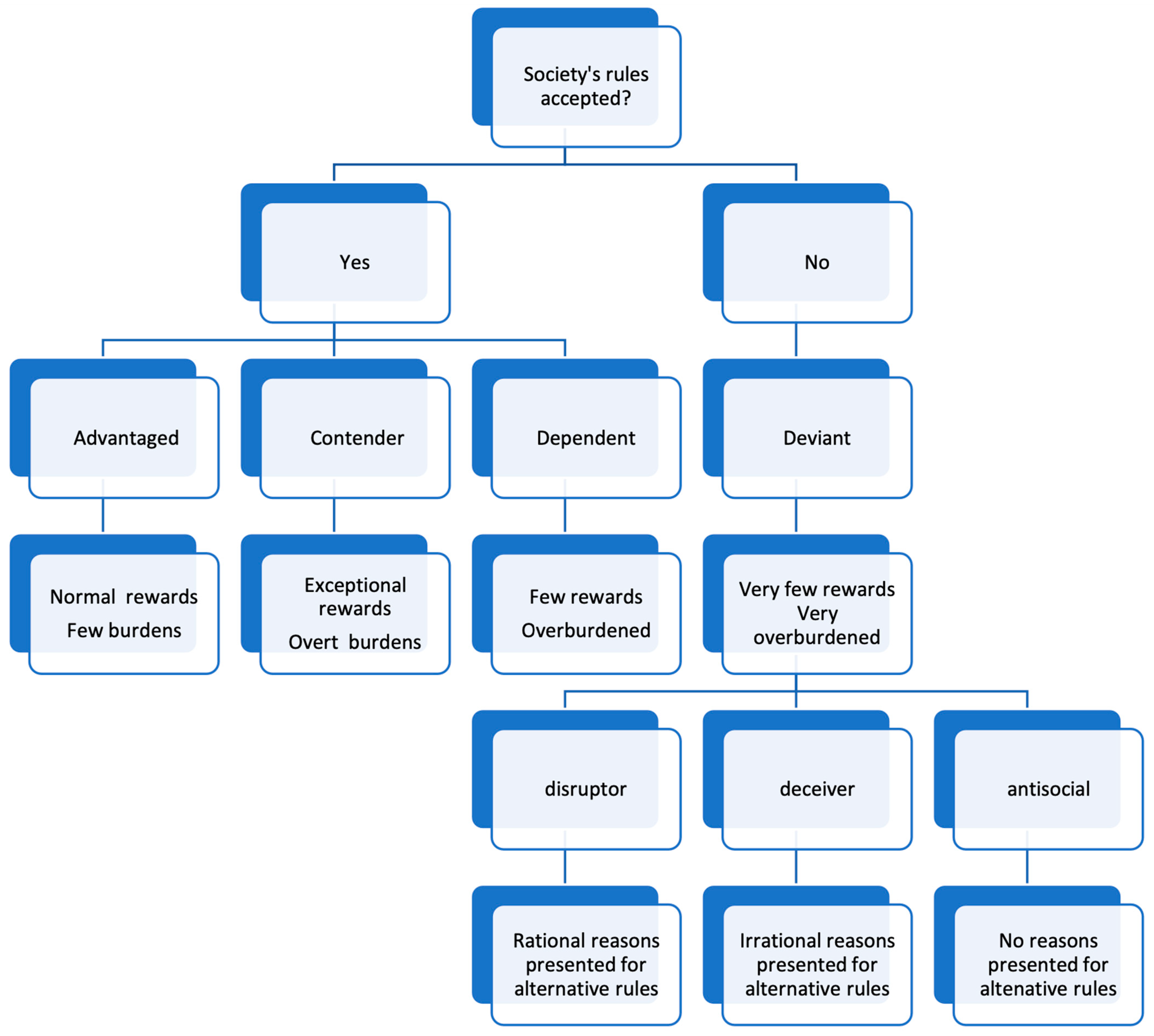
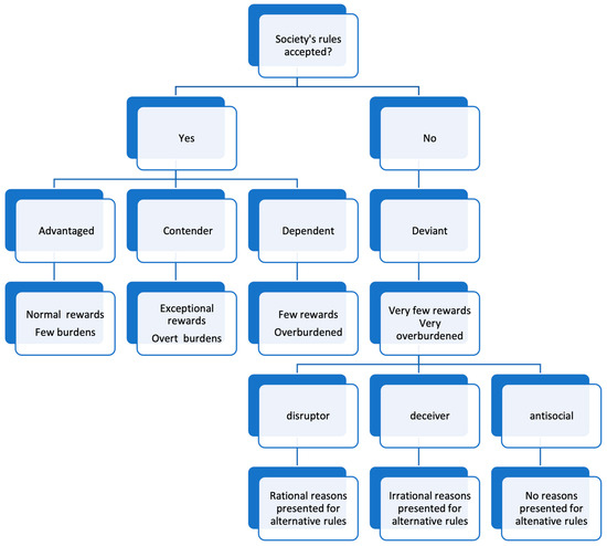
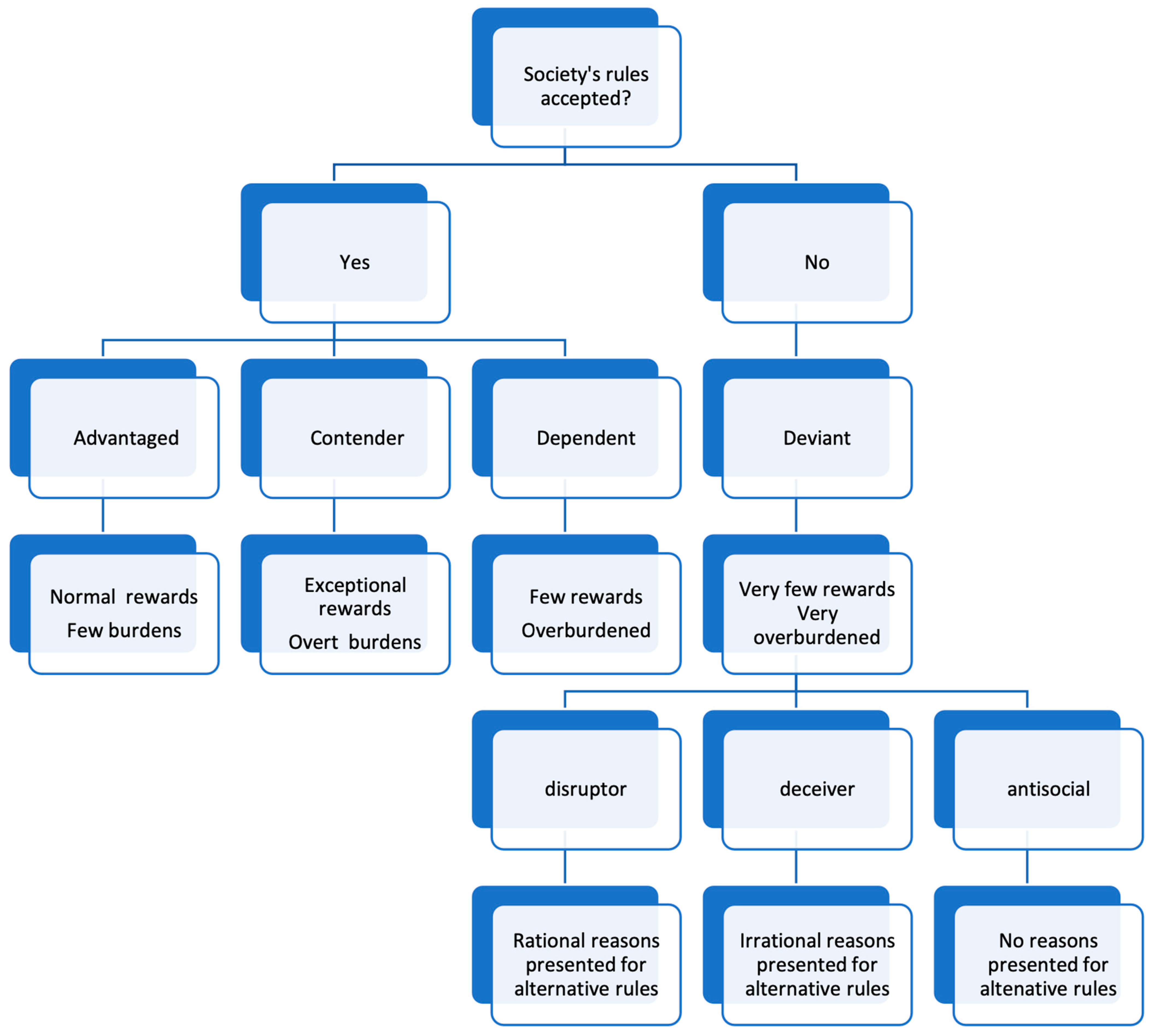
3. Results
3.1. Dependents
3.2. Advantaged
3.3. Contenders
3.4. Deviants
4. Discussion
4.1. Implications of the Scoping Review
4.2. Limitations
5. Conclusions
Supplementary Materials
Funding
Institutional Review Board Statement
Informed Consent Statement
Data Availability Statement
Conflicts of Interest
References
- Abasi, Sanaz, Azita Yazdani, Shamim Kiani, and Zahra Mahmoudzadeh-Sagheb. 2021. Effectiveness of Mobile Health-based Self-management Application for Posttransplant Cares: A Systematic Review. Health Science Reports 4: e434. [Google Scholar] [CrossRef] [PubMed]
- Abramson, Albert. 1992. Pioneers of Television—Philo Taylor Farnsworth. SMPTE Journal 101: 770–84. [Google Scholar] [CrossRef]
- Acedera, Kristel, Bittiandra Chand Somaiah, and Brenda S. A. Yeoh. 2022. Growing Up with Smartphones: How Stay-behind Filipino and Indonesian Children Exercise Agency in Transnational Families. Transfers 12: 8–27. [Google Scholar] [CrossRef]
- Al-Amri, Ahlam, Sahar Abdulaziz, Shahid Bashir, Mohammad Ahsan, and Turki Abualait. 2023. Effects of Smartphone Addiction on Cognitive Function and Physical Activity in Middle-School Children: A Cross-Sectional Study. Frontiers in Psychology 14: 1182749. [Google Scholar] [CrossRef] [PubMed]
- Al-khateeb, Samer, and Nitin Agarwal. 2019. Deviance in Social Media. In Deviance in Social Media and Social Cyber Forensics, SpringerBriefs in Cybersecurity. Cham: Springer International Publishing, pp. 1–26. [Google Scholar]
- American Political Science Association. 2024. Organized Section 4: Aaron Wildavsky Enduring Contribution Award. Available online: https://www.apsanet.org/section-4-aaron-wildavsky-enduring-contribution-award (accessed on 27 January 2024).
- Andrews, J. Craig, Kristen L. Walker, and Jeremy Kees. 2020. Children and Online Privacy Protection: Empowerment from Cognitive Defense Strategies. Journal of Public Policy & Marketing 39: 205–19. [Google Scholar] [CrossRef]
- Areni, Charles. 2021. Techno-Social Disruption, Autobiographical Obsolescence and Nostalgia: Why Parental Concerns about Smart Phones and Social Media Have Historical Precedents as Old as the Printed Word. Journal of Macromarketing 41: 267–83. [Google Scholar] [CrossRef]
- Barbehön, Marlon. 2020. Reclaiming Constructivism: Towards an Interpretive Reading of the ‘Social Construction Framework’. Policy Sciences 53: 139–60. [Google Scholar] [CrossRef]
- Baron, David P. 2018. Disruptive Entrepreneurship and Dual Purpose Strategies: The Case of Uber. Strategy Science 3: 439–62. [Google Scholar] [CrossRef]
- Beller, Johannes. 2021. Personal Values and Mortality: Power, Benevolence and Self-Direction Predict Mortality Risk. Psychology & Health 36: 115–27. [Google Scholar] [CrossRef]
- Berger, Peter L., and Thomas Luckmann. 2011. The Social Construction of Reality. New York: Open Road Media. First published 1966. [Google Scholar]
- Bodaghi, Amirhosein, and Jonice Oliveira. 2022. The Theater of Fake News Spreading, Who Plays Which Role? A Study on Real Graphs of Spreading on Twitter. Expert Systems with Applications 189: 116110. [Google Scholar] [CrossRef]
- Brookfield, Stephen. 1993. Self-Directed Learning, Political Clarity, and the Critical Practice of Adult Education. Adult Education Quarterly 43: 227–42. [Google Scholar] [CrossRef]
- Brubaker, Rogers. 2020. Digital Hyperconnectivity and the Self. Theory and Society 49: 771–801. [Google Scholar] [CrossRef]
- Buabbas, Ali, Huda Hasan, and Abrar Abdulmohsen Shehab. 2021. Parents’ Attitudes Toward School Students’ Overuse of Smartphones and Its Detrimental Health Impacts: Qualitative Study. JMIR Pediatrics and Parenting 4: e24196. [Google Scholar] [CrossRef] [PubMed]
- Buchanan, Tom. 2020. Why Do People Spread False Information Online? The Effects of Message and Viewer Characteristics on Self-Reported Likelihood of Sharing Social Media Disinformation. PLoS ONE 15: e0239666. [Google Scholar] [CrossRef] [PubMed]
- Cance, J. D., E. T. Adams, E. J. D’Amico, A. Palimaru, C. S. F. Fernandes, L. E. Fiellin, E. E. Bonar, M. A. Walton, K. A. Komro, D. Knight, and et al. 2023. Leveraging the Full Continuum of Care to Prevent Opioid Use Disorder. Prevention Science 24: 30–39. [Google Scholar] [CrossRef] [PubMed]
- Candy, Philip Carne. 1987. Reframing Research into ‘self-Direction’ in Adult Education: A Constructivist Perspective. Ph.D. dissertation, University of British Columbia, Vancouver, BC, Canada. [Google Scholar] [CrossRef]
- Candy, Philip Carne. 1989. Constructivism and the Study of Self-Direction in Adult Learning. Studies in the Education of Adults 21: 95–116. [Google Scholar] [CrossRef]
- Carlson, Matt. 2020. Fake News as an Informational Moral Panic: The Symbolic Deviancy of Social Media during the 2016 US Presidential Election. Information, Communication & Society 23: 374–88. [Google Scholar] [CrossRef]
- Chen, Jiawei, Hande Dong, Xiang Wang, Fuli Feng, Meng Wang, and Xiangnan He. 2023. Bias and Debias in Recommender System: A Survey and Future Directions. ACM Transactions on Information Systems 41: 67. [Google Scholar] [CrossRef]
- Cho, Sujung, and Steven Glassner. 2021. Impacts of Low Self-Control and Opportunity Structure on Cyberbullying Developmental Trajectories: Using a Latent Class Growth Analysis. Crime & Delinquency 67: 601–28. [Google Scholar] [CrossRef]
- Choo, Ling Suan, Hassan Abu Bakar, and Stacey L. Connaughton. 2023. Understanding Workplace Culture in Malaysia: Cultural Characteristics of Chinese-Malaysian Ethnic Society. International Journal of Business and Globalisation 34: 131–51. [Google Scholar] [CrossRef]
- Cohen, Albert. 2016. Subculture Theory: Delinquent Boys. In Criminology Theory: Selected Classic Readings. Edited by Frank P. Williams and Marilyn D. McShane. London and New York: Routledge, pp. 133–48. [Google Scholar]
- Collins, Mary Elizabeth, and Michelle Mead. 2021. Social Constructions of Children and Youth: Beyond Dependents and Deviants. Journal of Social Policy 50: 493–510. [Google Scholar] [CrossRef]
- Coppola, Elizabeth C. 2021. The Social Construction of Transgender Individuals and U.S. Military Policy. Journal of Homosexuality 68: 2024–46. [Google Scholar] [CrossRef] [PubMed]
- Daniel, Ella, Maya Benish Weisman, Ariel Knafo-Noam, and Anat Bardi. 2023. Longitudinal Links Between Self-Esteem and the Importance of Self-Direction Values During Adolescence. European Journal of Personality 37: 20–32. [Google Scholar] [CrossRef]
- De Alvarenga, Kevin Augusto Farias, Wagner Lima De Alcântara, and Débora Marques De Miranda. 2023. What Has Been Done to Improve Learning for Intellectual Disability? An Umbrella Review of Published Meta-analyses and Systematic Reviews. Journal of Applied Research in Intellectual Disabilities 36: 413–28. [Google Scholar] [CrossRef] [PubMed]
- De Segovia Vicente, David, Kyle Van Gaeveren, Stephen L. Murphy, and Mariek M. P. Vanden Abeele. 2023. Does Mindless Scrolling Hamper Well-Being? Combining ESM and Log-Data to Examine the Link between Mindless Scrolling, Goal Conflict, Guilt, and Daily Well-Being. Journal of Computer-Mediated Communication 29: zmad056. [Google Scholar] [CrossRef]
- Dimenäs, Sandra L., Anna-Lena Östberg, Mona Lundin, Jesper Lundgren, and Kajsa H. Abrahamsson. 2022. Adolescents’ Experiences of a Theory-based Behavioural Intervention for Improved Oral Hygiene: A Qualitative Interview Study. International Journal of Dental Hygiene 20: 609–19. [Google Scholar] [CrossRef]
- Dupont, Serge, Moïra Mikolajczak, and Isabelle Roskam. 2022. The Cult of the Child: A Critical Examination of Its Consequences on Parents, Teachers and Children. Social Sciences 11: 141. [Google Scholar] [CrossRef]
- Falk, Andrew J. 2004. Reading Between the Lines. Diplomatic History 28: 197–225. [Google Scholar] [CrossRef]
- Farrington, David P. 2020. The Integrated Cognitive Antisocial Potential (ICAP) Theory: Past, Present, and Future. Journal of Developmental and Life-Course Criminology 6: 172–87. [Google Scholar] [CrossRef]
- Feijoo, Beatriz, Charo Sádaba, and Gemma Martínez. 2021. On My Own: Acquiring Technical Digital Skills for Mobile Phone Use in Chile. Parents-Children Perceptions. International Journal of Media and Information Literacy 6: 289–98. [Google Scholar] [CrossRef]
- French, Aaron M., Marten Risius, and Jung P. Shim. 2020. The Interaction of Virtual Reality, Blockchain, and 5G New Radio: Disrupting Business and Society. Communications of the Association for Information Systems 46: 603–18. [Google Scholar] [CrossRef]
- Friska, Dewi, Aria Kekalih, Fergie Runtu, Andini Rahmawati, Naufal Arkan Abiyyu Ibrahim, Eghar Anugrapaksi, Nindya Permata Bunda Surya Utami, Alya Darin Wijaya, and Rathia Ayuningtyas. 2022. Health Cadres Empowerment Program through Smartphone Application-Based Educational Videos to Promote Child Growth and Development. Frontiers in Public Health 10: 887288. [Google Scholar] [CrossRef] [PubMed]
- Gándara, Denisa, and Sosanya Jones. 2020. Who Deserves Benefits in Higher Education? A Policy Discourse Analysis of a Process Surrounding Reauthorization of the Higher Education Act. The Review of Higher Education 44: 121–57. [Google Scholar] [CrossRef]
- Gong, Jian, Yue Zhou, Yang Wang, Zhen Liang, Jiayue Hao, Li Su, Tingwei Wang, Xiangdong Du, Yongjie Zhou, and Yanni Wang. 2022. How Parental Smartphone Addiction Affects Adolescent Smartphone Addiction: The Effect of the Parent-Child Relationship and Parental Bonding. Journal of Affective Disorders 307: 271–77. [Google Scholar] [CrossRef] [PubMed]
- Gopi, B., Jaganathan Logeshwaran, and Thangavel Kiruthiga. 2023. An Innovation in the Development of a Mobile Radio Model for a Dual-Band Transceiver in Wireless Cellular Communication. BOHR International Journal of Computational Intelligence and Communication Network 1: 27–32. [Google Scholar] [CrossRef]
- Green, Lelia. 2020. Confident, Capable and World Changing: Teenagers and Digital Citizenship. Communication Research and Practice 6: 6–19. [Google Scholar] [CrossRef]
- Gusenbauer, Michael, and Neal R. Haddaway. 2020. Which Academic Search Systems Are Suitable for Systematic Reviews or Meta-analyses? Evaluating Retrieval Qualities of Google Scholar, PubMed, and 26 Other Resources. Research Synthesis Methods 11: 181–217. [Google Scholar] [CrossRef] [PubMed]
- Haidt, Jonathan, and Nick Allen. 2020. Scrutinizing the Effects of Digital Technology on Mental Health. Nature 578: 226–27. [Google Scholar] [CrossRef]
- Hepburn, Alexa. 2020. The Preference for Self-Direction as a Resource for Parents’ Socialisation Practices. Qualitative Research in Psychology 17: 450–68. [Google Scholar] [CrossRef]
- Herrero-Diz, Paula, Jesús Conde-Jiménez, and Salvador Reyes De Cózar. 2020. Teens’ Motivations to Spread Fake News on WhatsApp. Social Media + Society 6: 205630512094287. [Google Scholar] [CrossRef]
- Hilken, Tim, Debbie I. Keeling, Mathew Chylinski, Ko De Ruyter, Maja Golf Papez, Jonas Heller, Dominik Mahr, and Saifeddin Alimamy. 2022. Disrupting Marketing Realities: A Research Agenda for Investigating the Psychological Mechanisms of Next-generation Experiences with Reality-enhancing Technologies. Psychology & Marketing 39: 1660–71. [Google Scholar] [CrossRef]
- Holt, Thomas J. 2020. Subcultural Theories of Crime. In The Palgrave Handbook of International Cybercrime and Cyberdeviance. Edited by Thomas J. Holt and Adam M. Bossler. Cham: Springer International Publishing, pp. 513–26. [Google Scholar]
- Hopster, Jeroen. 2021. What Are Socially Disruptive Technologies? Technology in Society 67: 101750. [Google Scholar] [CrossRef]
- Iuliana, Adriana. 2021. Subcultural Theories of Delinquency and Crime. Journal of Law and Administrative Sciences 16: 135. [Google Scholar]
- Jabbar, Huriya, Eupha Jeanne Daramola, Julie A. Marsh, Taylor Enoch-Stevens, Jacob Alonso, and Taylor N. Allbright. 2022. Social Construction Is Racial Construction: Examining the Target Populations in School-Choice Policies. American Journal of Education 128: 487–518. [Google Scholar] [CrossRef]
- Jacobsson, Jenny, Joakim Ekberg, Toomas Timpka, Lena Haggren Råsberg, Marina Sjöberg, Dejan Mirkovic, and Sverker Nilsson. 2020. Developing Web-based Health Guidance for Coaches and Parents in Child Athletics (Track and Field). Scandinavian Journal of Medicine & Science in Sports 30: 1248–55. [Google Scholar] [CrossRef]
- Jin Jeong, You, Bongwon Suh, and Gahgene Gweon. 2020. Is Smartphone Addiction Different from Internet Addiction? Comparison of Addiction-Risk Factors among Adolescents. Behaviour & Information Technology 39: 578–93. [Google Scholar] [CrossRef]
- Jovicic, Suzana. 2020. Scrolling and the In-Between Spaces of Boredom: Marginalized Youths on the Periphery of Vienna. Ethos 48: 498–516. [Google Scholar] [CrossRef]
- Jung, Jieun, Peter Petkanic, Dongyan Nan, and Jang Hyun Kim. 2020. When a Girl Awakened the World: A User and Social Message Analysis of Greta Thunberg. Sustainability 12: 2707. [Google Scholar] [CrossRef]
- Kasson, John F. 2014. The Little Girl Who Fought the Great Depression: Shirley Temple and 1930s America, 1st ed. New York: W.W. Norton & Company. [Google Scholar]
- Kaukinen, Catherine. 2020. When Stay-at-Home Orders Leave Victims Unsafe at Home: Exploring the Risk and Consequences of Intimate Partner Violence during the COVID-19 Pandemic. American Journal of Criminal Justice 45: 668–79. [Google Scholar] [CrossRef]
- Kelly, Jaimon T., P. F. Collins, J. McCamley, L. Ball, S. Roberts, and K. L. Campbell. 2021. Digital Disruption of Dietetics: Are We Ready? Journal of Human Nutrition and Dietetics 34: 134–46. [Google Scholar] [CrossRef] [PubMed]
- Kim, Dongsim, and Claire Seungeun Lee. 2023. Cyberbullying Victimization and Perpetration in South Korean Youth: Structural Equation Modeling and Latent Means Analysis. Crime & Delinquency, 00111287231193992. [Google Scholar] [CrossRef]
- Kim, Hyung Ran, and So-Hyun Moon. 2023. Predictors for Runaway Behavior in Adolescents in South Korea: National Data from a Comprehensive Survey of Adolescents. Frontiers in Psychiatry 14: 1195378. [Google Scholar] [CrossRef] [PubMed]
- Kim, Kitai, Jeong Yee, Jee Eun Chung, Hyun Jeong Kim, Ji Min Han, Joo Hee Kim, Kyung Eun Lee, and Hye Sun Gwak. 2021. Smartphone Addiction and Anxiety in Adolescents—A Cross-Sectional Study. American Journal of Health Behavior 45: 895–901. [Google Scholar] [CrossRef] [PubMed]
- Kim, Shinah, and Yoonsun Han. 2021. Associations Between Parental Maltreatment and Online Behavior Among Young Adolescents. Journal of Child and Family Studies 30: 2782–91. [Google Scholar] [CrossRef]
- Knowles, Malcolm S. 1975. Self-Directed Learning: A Guide for Learners and Teachers. Chicago: Association Press. [Google Scholar]
- Knowles, Malcolm S. 1978. Andragogy: Adult Learning Theory in Perspective. Community College Review 5: 9–20. [Google Scholar] [CrossRef]
- Korde, Priyanka, and Vijay Raghavan. 2023. Understanding Deviance from the Perspectives of Youth Labelled as Children in Conflict with Law in Mumbai, India. The Howard Journal of Crime and Justice 62: 242–63. [Google Scholar] [CrossRef]
- Kunst, Jonas R., and Milan Obaidi. 2020. Understanding Violent Extremism in the 21st Century: The (Re)Emerging Role of Relative Deprivation. Current Opinion in Psychology 35: 55–59. [Google Scholar] [CrossRef] [PubMed]
- Lai, Ten-Herng. 2020. Political Vandalism as Counter-speech: A Defense of Defacing and Destroying Tainted Monuments. European Journal of Philosophy 28: 602–16. [Google Scholar] [CrossRef]
- Lauscher, Anne, Goran Glavaš, Simone Paolo Ponzetto, and Ivan Vulić. 2020. A General Framework for Implicit and Explicit Debiasing of Distributional Word Vector Spaces. Proceedings of the AAAI Conference on Artificial Intelligence 34: 8131–38. [Google Scholar] [CrossRef]
- Lau-Zhu, Alex, Ciorsdan Anderson, and Matthew Lister. 2023. Assessment of Digital Risks in Child and Adolescent Mental Health Services: A Mixed-Method, Theory-Driven Study of Clinicians’ Experiences and Perspectives. Clinical Child Psychology and Psychiatry 28: 255–69. [Google Scholar] [CrossRef] [PubMed]
- Lee, Jong-Sun, Hoin Kwon, Jungkyu Park, Hyun Ju Hong, and Yong-Sil Kweon. 2023. A Latent Class Analysis of Suicidal Behaviors in Adolescents. Psychiatry Investigation 20: 93–100. [Google Scholar] [CrossRef]
- Lee, Seung-Yup, Hae Kook Lee, Jung-Seok Choi, Soo-young Bang, Min-Hyeon Park, Kyu-In Jung, and Yong-Sil Kweon. 2020. The Matthew Effect in Recovery from Smartphone Addiction in a 6-Month Longitudinal Study of Children and Adolescents. International Journal of Environmental Research and Public Health 17: 4751. [Google Scholar] [CrossRef]
- Lindacher, Verena, Janina Curbach, Berit Warrelmann, Susanne Brandstetter, and Julika Loss. 2018. Evaluation of Empowerment in Health Promotion Interventions: A Systematic Review. Evaluation & the Health Professions 41: 351–92. [Google Scholar] [CrossRef]
- Lipton, Lenny. 2021. Farnsworth. In The Cinema in Flux. New York: Springer, pp. 645–51. [Google Scholar]
- Liu, Qi, Chengfa Gao, Zihan Peng, Ruicheng Zhang, and Rui Shang. 2021. Smartphone Positioning and Accuracy Analysis Based on Real-Time Regional Ionospheric Correction Model. Sensors 21: 3879. [Google Scholar] [CrossRef]
- Loeng, Svein. 2018. Various Ways of Understanding the Concept of Andragogy. Cogent Education 5: 1496643. [Google Scholar] [CrossRef]
- Loeng, Svein. 2020. Self-Directed Learning: A Core Concept in Adult Education. Education Research International 2020: 3816132. [Google Scholar] [CrossRef]
- Lütkes, Linda, Leonie Tuitjer, and Peter Dirksmeier. 2023. Sailing to Save the Planet? Media-Produced Narratives of Greta Thunberg’s Trip to the UN Climate Summit in German Print Newspapers. Humanities and Social Sciences Communications 10: 242. [Google Scholar] [CrossRef]
- Marek, Jakub. 2023. The Impatient Gaze: On the Phenomenon of Scrolling in the Age of Boredom. Semiotica 2023: 107–35. [Google Scholar] [CrossRef]
- Markowitz, David M. 2020. The Deception Faucet: A Metaphor to Conceptualize Deception and Its Detection. New Ideas in Psychology 59: 100816. [Google Scholar] [CrossRef]
- Mathieu, Lilian. 2023. Prostitutes and Their Rescuers: Sociological Dynamics and Public Controversies in French Prostitution. Leiden: BRILL. [Google Scholar]
- McGovern, Colleen M., Elizabeth Hutson, Kimberly Arcoleo, and Bernadette Melnyk. 2022. Considerations in Pediatric Intervention Research: Lessons Learned from Two Pediatric Pilot Studies. Journal of Pediatric Nursing 63: 78–83. [Google Scholar] [CrossRef] [PubMed]
- McInroy, Lauren B., and Shelley L. Craig. 2020. ‘It’s like a Safe Haven Fantasy World’: Online Fandom Communities and the Identity Development Activities of Sexual and Gender Minority Youth. Psychology of Popular Media 9: 236–46. [Google Scholar] [CrossRef]
- Mit Sloan Management Review. 2021. The Next Age of Disruption. Cambridge: The MIT Press. [Google Scholar]
- Mohan, Vishv, and Raginipriya Mahanta. 2022. Smartphone Addiction Culminating into Youth Deviance: A Sociological Study. International Journal of Society and Education 1: 28–50. [Google Scholar]
- Mols, Anouk, Jorge Pereira Campos, and Jason Pridmore. 2023. Family Surveillance: Understanding Parental Monitoring, Reciprocal Practices, and Digital Resilience. Surveillance & Society 21: 469–84. [Google Scholar] [CrossRef]
- Mone, Ionuț-Sergiu, and Oana Benga. 2022. The Relationship between Education, Agency, and Socialization Goals in a Sample of Mothers of Preschoolers. Journal of Family Studies 28: 1074–94. [Google Scholar] [CrossRef]
- Mun, Il Bong, and Seyoung Lee. 2021. How Does Parental Smartphone Addiction Affect Adolescent Smartphone Addiction?: Testing the Mediating Roles of Parental Rejection and Adolescent Depression. Cyberpsychology, Behavior, and Social Networking 24: 399–406. [Google Scholar] [CrossRef] [PubMed]
- Nash, Carol. 2020. Challenges Identifying and Stimulating Self-Directed Learning in Publicly Funded Programs. In The Digital Era of Learning: Novel Educational Strategies and Challenges for Teaching Students in the 21st Century, Education in a Competitive and Globalizing World. Edited by C. S. Keator. New York: Nova Science Publishers, pp. 259–300. [Google Scholar]
- Neal, Tess M. S., Pascal Lienert, Emily Denne, and Jay P. Singh. 2022. A General Model of Cognitive Bias in Human Judgment and Systematic Review Specific to Forensic Mental Health. Law and Human Behavior 46: 99–120. [Google Scholar] [CrossRef] [PubMed]
- Ngai, Natalie. 2023. The Temptation of Performing Cuteness: Shirley Temple’s Birthday Parties during the Great Depression. Feminist Media Studies 23: 3091–105. [Google Scholar] [CrossRef]
- Nicholson-Crotty, Jill, Susan M. Miller, and Lael R. Keiser. 2021. Administrative Burden, Social Construction, and Public Support for Government Programs. Journal of Behavioral Public Administration 4: 1–29. [Google Scholar] [CrossRef]
- Nielsen, Jonas Vestergaard, and Jan Arvidsen. 2021. Left to Their Own Devices? A Mixed Methods Study Exploring the Impacts of Smartphone Use on Children’s Outdoor Experiences. International Journal of Environmental Research and Public Health 18: 3115. [Google Scholar] [CrossRef]
- Oh, Myoungjin, Jihwan Kim, and Jungwoo Shin. 2022. Does the Improvement of Public Wi-Fi Technology Undermine Mobile Network Operators’ Profits? Evidence from Consumer Preferences. Telematics and Informatics 69: 101786. [Google Scholar] [CrossRef]
- Ortega-Barón, Jéssica, Joaquín González-Cabrera, Juan M. Machimbarrena, and Irene Montiel. 2021. Safety.Net: A Pilot Study on a Multi-Risk Internet Prevention Program. International Journal of Environmental Research and Public Health 18: 4249. [Google Scholar] [CrossRef]
- Otto, Philipp E., and Friedel Bolle. 2020. Power Attitudes and Stealing: Senses of Responsibility. Economics & Sociology 13: 11–30. [Google Scholar] [CrossRef]
- Page, Matthew J., Joanne E. McKenzie, Patrick M. Bossuyt, Isabelle Boutron, Tammy C. Hoffmann, Cynthia D. Mulrow, Larissa Shamseer, Jennifer M. Tetzlaff, Elie A. Akl, Sue E. Brennan, and et al. 2021. The PRISMA 2020 Statement: An Updated Guideline for Reporting Systematic Reviews. BMJ 372: n71. [Google Scholar] [CrossRef] [PubMed]
- Panova, Tayana, and Xavier Carbonell. 2018. Is Smartphone Addiction Really an Addiction? Journal of Behavioral Addictions 7: 252–59. [Google Scholar] [CrossRef]
- Paul, Justin, Weng Marc Lim, Aron O’Cass, Andy Wei Hao, and Stefano Bresciani. 2021. Scientific Procedures and Rationales for Systematic Literature Reviews (SPAR-4-SLR). International Journal of Consumer Studies 45: O1–O16. [Google Scholar] [CrossRef]
- Piazza, Alessandro, Patrick Bergemann, and Wesley Helms. 2023. Getting Away with It (Or Not): The Social Control of Organizational Deviance. Academy of Management Review, in press. [Google Scholar] [CrossRef]
- Pierce, Jonathan J., Saba Siddiki, Michael D. Jones, Kristin Schumacher, Andrew Pattison, and Holly Peterson. 2014. Social Construction and Policy Design: A Review of Past Applications. Policy Studies Journal 42: 1–29. [Google Scholar] [CrossRef]
- Rahman, Md. Mahfuzur. 2022. A Theoretical Framework on Juvenile Gang Delinquency: Its Roots and Solutions. Beijing Law Review 13: 477–88. [Google Scholar] [CrossRef]
- Ramirez, Fanny. 2022. The Digital Divide in the US Criminal Justice System. New Media & Society 24: 514–29. [Google Scholar] [CrossRef]
- Rantala, Arja, Minna Pikkarainen, Jouko Miettunen, Hong-Gu He, and Tarja Pölkki. 2020. The Effectiveness of Web-based Mobile Health Interventions in Paediatric Outpatient Surgery: A Systematic Review and Meta-analysis of Randomized Controlled Trials. Journal of Advanced Nursing 76: 1949–60. [Google Scholar] [CrossRef] [PubMed]
- Ray, Mary Katherine, Alana McMichael, Maria Rivera-Santana, Jacob Noel, and Tamara Hershey. 2021. Technological Ecological Momentary Assessment Tools to Study Type 1 Diabetes in Youth: Viewpoint of Methodologies. JMIR Diabetes 6: e27027. [Google Scholar] [CrossRef] [PubMed]
- Richens, R. Chantz. 2021. Privacy in a Pandemic. Willamette Journal of International Law and Dispute Resolution 28: 244–90. [Google Scholar]
- Roskam, Isabelle, Joyce Aguiar, Ege Akgun, Andrew F. Arena, Gizem Arikan, Kaisa Aunola, Eliane Besson, Wim Beyers, Emilie Boujut, Maria Elena Brianda, and et al. 2023. Three Reasons Why Parental Burnout Is More Prevalent in Individualistic Countries: A Mediation Study in 36 Countries. Social Psychiatry and Psychiatric Epidemiology 59: 681–94. [Google Scholar] [CrossRef] [PubMed]
- Sabatier, Paul A., ed. 1999. Theories of the Policy Process. Boulder: Westview Press. [Google Scholar]
- Sabatier, Paul A., ed. 2007. Theories of the Policy Process, 2nd ed. Boulder: Westview Press. [Google Scholar]
- Sabatier, Paul A., and Christopher M. Weible, eds. 2014. Theories of the Policy Process, 3rd ed. [new ed., new coll.]. Boulder: Westview Press. [Google Scholar]
- Samoilenko, Sergei A., and Inna Suvorova. 2023. Artificial Intelligence and Deepfakes in Strategic Deception Campaigns: The U.S. and Russian Experiences. In The Palgrave Handbook of Malicious Use of AI and Psychological Security. Edited by E. Pashentsev. Cham: Springer International Publishing, pp. 507–29. [Google Scholar]
- Sarkadi, Ştefan, Alex Rutherford, Peter McBurney, Simon Parsons, and Iyad Rahwan. 2021. The Evolution of Deception. Royal Society Open Science 8: 201032. [Google Scholar] [CrossRef] [PubMed]
- Savage, Sophie, and Tillie Curran. 2023. Disability Rights and Robotics. The International Journal of Disability and Social Justice 3: 26–48. [Google Scholar]
- Schatzkin, Paul. 2002. The Boy Who Invented Television: A Story of Inspiration, Persistence, and Quiet Passion, 1st ed. Silver Spring: TeamCom Books. [Google Scholar]
- Schleider, Jessica Lee, Mallory Dobias, Jenna Sung, Emma Mumper, and Michael C. Mullarkey. 2020. Acceptability and Utility of an Open-Access, Online Single-Session Intervention Platform for Adolescent Mental Health. JMIR Mental Health 7: e20513. [Google Scholar] [CrossRef] [PubMed]
- Schneider, Anne L., and Helen M. Ingram. 1993. Social Construction of Target Populations: Implications for Politics and Policy. The American Political Science Review 87: 334. [Google Scholar] [CrossRef]
- Schneider, Anne L., and Helen M. Ingram. 1997. Policy Design for Democracy. Lawrence: University Press of Kansas. [Google Scholar]
- Schneider, Anne L., and Helen M. Ingram. 2019. Social Constructions, Anticipatory Feedback Strategies, and Deceptive Public Policy. Policy Studies Journal 47: 206–36. [Google Scholar] [CrossRef]
- Schumann, Ronald L., Sherri Brokopp Binder, and Alex Greer. 2019. Unseen Potential: Photovoice Methods in Hazard and Disaster Science. GeoJournal 84: 273–89. [Google Scholar] [CrossRef]
- Schweder, Sabine, and Diana Raufelder. 2022. Adolescents’ Expectancy–Value Profiles in School Context: The Impact of Self-directed Learning Intervals. Journal of Adolescence 94: 569–86. [Google Scholar] [CrossRef] [PubMed]
- Sender, Anna, Manuela Morf, and Anja Feierabend. 2021. Aiming to Leave and Aiming to Harm: The Role of Turnover Intentions and Job Opportunities for Minor and Serious Deviance. Journal of Business and Psychology 36: 449–60. [Google Scholar] [CrossRef]
- Singh, Devin, Sujay Nagaraj, Ryan Daniel, Colleen Flood, Dina Kulik, Robert Flook, Anna Goldenberg, Michael Brudno, and Ian Stedman. 2023. The Promises and Challenges of Clinical AI in Community Paediatric Medicine. Paediatrics & Child Health 28: 212–17. [Google Scholar] [CrossRef]
- Son, Hye-Gyeong, Heeran J. Cho, and Kyu-Hyoung Jeong. 2021. The Effects of Korean Parents’ Smartphone Addiction on Korean Children’s Smartphone Addiction: Moderating Effects of Children’s Gender and Age. International Journal of Environmental Research and Public Health 18: 6685. [Google Scholar] [CrossRef]
- Sousa, Pedro, Ricardo Martinho, Catarina I. Reis, Sara S. Dias, Pedro J. S. Gaspar, Maria Dos Anjos Dixe, Luis S. Luis, and Regina Ferreira. 2020. Controlled Trial of an mHealth Intervention to Promote Healthy Behaviours in Adolescence (TeenPower): Effectiveness Analysis. Journal of Advanced Nursing 76: 1057–68. [Google Scholar] [CrossRef] [PubMed]
- Srivastava, Swati. 2020. Varieties of Social Construction. International Studies Review 22: 325–46. [Google Scholar] [CrossRef]
- Steffensmeier, Darrell, Yunmei Lu, and Chongmin Na. 2020. Age and Crime in South Korea: Cross-National Challenge to Invariance Thesis. Justice Quarterly 37: 410–35. [Google Scholar] [CrossRef]
- Steffensmeier, Darrell, Yunmei Lu, and Sumit Kumar. 2019. Age–Crime Relation in India: Similarity or Divergence Vs. Hirschi/Gottfredson Inverted J-Shaped Projection? The British Journal of Criminology 59: 144–65. [Google Scholar] [CrossRef]
- Tricco, Andrea C., Erin Lillie, Wasifa Zarin, Kelly K. O’Brien, Heather Colquhoun, Danielle Levac, David Moher, Micah D. J. Peters, Tanya Horsley, Laura Weeks, and et al. 2018. PRISMA Extension for Scoping Reviews (PRISMA-ScR): Checklist and Explanation. Annals of Internal Medicine 169: 467–73. [Google Scholar] [CrossRef]
- Trochmann, Maren. 2021. Identities, Intersectionality, and Otherness: The Social Constructions of Deservedness in American Housing Policy. Administrative Theory & Praxis 43: 97–116. [Google Scholar] [CrossRef]
- Tso, Winnie W. Y., Frank Reichert, Nancy Law, King Wa Fu, Jimmy De La Torre, Nirmala Rao, Lok Kan Leung, Yu-Liang Wang, Wilfred H. S. Wong, and Patrick Ip. 2022. Digital Competence as a Protective Factor against Gaming Addiction in Children and Adolescents: A Cross-Sectional Study in Hong Kong. The Lancet Regional Health Western Pacific 20: 100382. [Google Scholar] [CrossRef] [PubMed]
- Turner-Moore, Rhys, and Mitch Waterman. 2023. Deconstructing ‘Sexual Deviance’: Identifying and Empirically Examining Assumptions about ‘Deviant’ Sexual Fantasy in the DSM. The Journal of Sex Research 60: 429–42. [Google Scholar] [CrossRef] [PubMed]
- Vameghi, Meroe, Monir Baradaran Eftekhari, Katayoun Falahat, and Ameneh Setareh Forouzan. 2022. Iranian Nongovernmental Organizations’ Initiatives in COVID-19 Pandemic. Journal of Education and Health Promotion 11: 225. [Google Scholar] [CrossRef]
- Vaterlaus, J. Mitchell, Alexandra Aylward, Dawn Tarabochia, and Jillian D. Martin. 2021. ‘A Smartphone Made My Life Easier’: An Exploratory Study on Age of Adolescent Smartphone Acquisition and Well-Being. Computers in Human Behavior 114: 106563. [Google Scholar] [CrossRef]
- Walther, Michelle, Petar Petrov, Ryan Smith, Danielle Young, Peter W. De Vries, and Marielle Stel. 2022. Emojis in Deceptive Online Communication: The Frequency and Type of Emoji in Deceptive and NonDeceptive Online Messages. The Open Psychology Journal 15: e187435012207050. [Google Scholar] [CrossRef]
- Weible, Christopher M., ed. 2023. Theories of the Policy Process, 5th ed. New York and London: Routledge, Taylor & Francis Group. [Google Scholar]
- Weible, Christopher M., and Paul A. Sabatier, eds. 2018. Theories of the Policy Process, 4th ed. London: Routledge. [Google Scholar]
- Whitten, Tyson, Jesse Cale, Russell Brewer, Katie Logos, Thomas J. Holt, and Andrew Goldsmith. 2024. Exploring the Role of Self-Control Across Distinct Patterns of Cyber-Deviance in Emerging Adolescence. International Journal of Offender Therapy and Comparative Criminology, 0306624X231220011. [Google Scholar] [CrossRef] [PubMed]
- Wihak, Tessa, Maureen Burns, Jacqueline Miranda, Gail Windmueller, Carlee Oakley, and Rachael Coakley. 2020. Development and Feasibility Testing of the Comfort Ability Program for Sickle Cell Pain: A Patient-Informed, Video-Based Pain Management Intervention for Adolescents with Sickle Cell Disease. Clinical Practice in Pediatric Psychology 8: 150–63. [Google Scholar] [CrossRef]
- Yadav, Savita, and Pinaki Chakraborty. 2022. Child–Smartphone Interaction: Relevance and Positive and Negative Implications. Universal Access in the Information Society 21: 573–86. [Google Scholar] [CrossRef]
- Yang, Ke, Charles Yu, Yi R. Fung, Manling Li, and Heng Ji. 2023. ADEPT: A DEbiasing PrompT Framework. Proceedings of the AAAI Conference on Artificial Intelligence 37: 10780–88. [Google Scholar] [CrossRef]
- Yang, Xiuyun, and Qiuping Chen. 2023. Property Rights and Theft Wrongs? A Preliminary Analysis of Stealing in the Extractive Industries. The Extractive Industries and Society 15: 101287. [Google Scholar] [CrossRef]
- Yao, Mike Z., and Rich Ling. 2020. ‘What Is Computer-Mediated Communication?’—An Introduction to the Special Issue. Journal of Computer-Mediated Communication 25: 4–8. [Google Scholar] [CrossRef]
- Yoga Ratnam, Kishwen Kanna, Nik Daliana Nik Farid, Li Ping Wong, Nur Asyikin Yakub, Mohd Alif Idham Abd Hamid, and Maznah Dahlui. 2022. Exploring the Decisional Drivers of Deviance: A Qualitative Study of Institutionalized Adolescents in Malaysia. Adolescents 2: 86–100. [Google Scholar] [CrossRef]
- You, Myunghee. 2023. Social Change, Cohort Effects, and Dynamics of the Age–Crime Relationship: Age and Crime in South Korea from 1967 to 2011. Journal of Quantitative Criminology. [Google Scholar] [CrossRef]
- Yus, Francisco. 2021. Smartphone Communication: Interactions in the App Ecosystem, 1st ed. London: Routledge. [Google Scholar]
- Zainal, Anna Gustina, Ricardo Fernando Cosio Borda, Yousef Methkal Abd Algani, Bhaskarrao Yakkala, S. Sanjith, Iskandar Muda, T. Kalaichelvi, M. Mahendran, and B. Kiran Bala. 2022. A Decentralized Autonomous Personal Data Management System in Banking Sector. Computers and Electrical Engineering 100: 108027. [Google Scholar] [CrossRef]
- Zdrodowska, Magdalena. 2021. Prosthetic Performances. Icon 26: 125–46. [Google Scholar]
- Zhai, Yida. 2022. Values Change and Support for Democracy in East Asia. Social Indicators Research 160: 179–98. [Google Scholar] [CrossRef]
- Zhang, Wei, Shiqing Huang, Lawrence Lam, Richard Evans, and Chengyan Zhu. 2022. Cyberbullying Definitions and Measurements in Children and Adolescents: Summarizing 20 Years of Global Efforts. Frontiers in Public Health 10: 1000504. [Google Scholar] [CrossRef]


| Truncated Article Title | Year |
|---|---|
| Disability Rights and Robotics: Co-producing Futures | 2023 |
| Prosthetic Performances: Artistic Strategies | 2021 |
| Privacy in a Pandemic: An Examination | 2021 |
| Children and Online Privacy Protection: Empowerment | 2020 |
| Digital hyperconnectivity and the self | 2020 |
| Unseen potential: photovoice methods in hazard and disaster | 2019 |
| Left to their own devices? A mixed methods study | 2021 |
| The promises and challenges of clinical AI in community | 2023 |
| Assessment of digital risks in child & adolescent mental health | 2023 |
| What has been done to improve learning for intellectual | 2023 |
| Adolescents’ experiences of a theory-based behavioural | 2022 |
| Iranian nongovernmental organizations’ initiatives in COVID | 2022 |
| Considerations in pediatric intervention research: Lessons | 2022 |
| The effectiveness of web-based mobile health interventions | 2020 |
| Developing web-based health guidance for coaches | 2020 |
| Controlled trial of an mHealth intervention | 2020 |
| Acceptability and Utility of an Open-Access, Online | 2020 |
| Safety.Net: A Pilot Study on a Multi-Risk Internet Prevention | 2021 |
| Effectiveness of mobile health-based self-management | 2021 |
| Development and feasibility testing of the Comfort Ability | 2020 |
| Technological Ecological Momentary Assessment Tools | 2021 |
| “It’s like a safe haven fantasy world”: Online fandom | 2020 |
| Leveraging the Full Continuum of Care to Prevent Opioid Use | 2023 |
| Growing Up with Smartphones | 2022 |
| Truncated Article Title | Dependent | Advantaged | Contender | Deviant |
|---|---|---|---|---|
| Disability Rights and Robotics: Co-producing Futures | ✓ | |||
| Prosthetic Performances: Artistic Strategies | ✓ | |||
| Privacy in a Pandemic: An Examination | ✓ | |||
| Children and Online Privacy Protection: Empowerment | ✓ | |||
| Digital hyperconnectivity and the self | ✓ | |||
| Unseen potential: photovoice methods in hazard and disaster | ✓ | |||
| Left to their own devices? A mixed methods study | ✓ | |||
| The promises and challenges of clinical AI in community | ✓ | |||
| Assessment of digital risks in child & adolescent mental health | ✓ | |||
| What has been done to improve learning for intellectual | ✓ | |||
| Adolescents’ experiences of a theory-based behavioural | ✓ | |||
| Iranian nongovernmental organizations’ initiatives in COVID | ✓ | |||
| Considerations in pediatric intervention research: Lessons | ✓ | |||
| The effectiveness of web-based mobile health interventions | ✓ | |||
| Developing web-based health guidance for coaches | ✓ | |||
| Controlled trial of an mHealth intervention | ✓ | |||
| Acceptability and Utility of an Open-Access, Online | ✓ | |||
| Safety.Net: A Pilot Study on a Multi-Risk Internet Prevention | ✓ | |||
| Effectiveness of mobile health-based self-management | ✓ | |||
| Development and feasibility testing of the Comfort Ability | ✓ | |||
| Technological Ecological Momentary Assessment Tools | ✓ | |||
| “It’s like a safe haven fantasy world”: Online fandom | ✓ | |||
| Leveraging the Full Continuum of Care to Prevent Opioid Use | ✓ | |||
| Growing Up with Smartphones | ✓ |
| Truncated Article Title | Disruptor | Deceiver | Antisocial |
|---|---|---|---|
| Low Self-control and Opportunity Structure on Cyberbullying | ✓ | ||
| Scrolling and the In-Between Spaces of Boredom: Marginalized Youths | ✓ | ||
| Cyberbullying Victimization and Perpetration in South Korean Youth | ✓ | ||
| Predictors for runaway behavior in adolescents in South Korea | ✓ | ||
| Associations Between Parental Maltreatment and Online Behavior | ✓ | ||
| Understanding deviance from the perspectives of youth | ✓ | ||
| Smartphone Addiction Culminating into Youth Deviance | ✓ | ||
| The digital divide in the US criminal justice system | ✓ | ||
| The Effects of Korean Parents’ Smartphone Addiction on Korean | ✓ | ||
| Exploring the Role of Self-Control Across Distinct Patterns of Cyber | ✓ | ||
| Exploring the Decisional Drivers of Deviance | ✓ |
Disclaimer/Publisher’s Note: The statements, opinions and data contained in all publications are solely those of the individual author(s) and contributor(s) and not of MDPI and/or the editor(s). MDPI and/or the editor(s) disclaim responsibility for any injury to people or property resulting from any ideas, methods, instructions or products referred to in the content. |
© 2024 by the author. Licensee MDPI, Basel, Switzerland. This article is an open access article distributed under the terms and conditions of the Creative Commons Attribution (CC BY) license (https://creativecommons.org/licenses/by/4.0/).
Share and Cite
Nash, C. A Scoping Review of Children, Empowerment, and Smartphone Technology Regarding Social Construction Theory with the Aim of Increasing Self-Direction in Democracies. Soc. Sci. 2024, 13, 196. https://doi.org/10.3390/socsci13040196
Nash C. A Scoping Review of Children, Empowerment, and Smartphone Technology Regarding Social Construction Theory with the Aim of Increasing Self-Direction in Democracies. Social Sciences. 2024; 13(4):196. https://doi.org/10.3390/socsci13040196
Chicago/Turabian StyleNash, Carol. 2024. "A Scoping Review of Children, Empowerment, and Smartphone Technology Regarding Social Construction Theory with the Aim of Increasing Self-Direction in Democracies" Social Sciences 13, no. 4: 196. https://doi.org/10.3390/socsci13040196
APA StyleNash, C. (2024). A Scoping Review of Children, Empowerment, and Smartphone Technology Regarding Social Construction Theory with the Aim of Increasing Self-Direction in Democracies. Social Sciences, 13(4), 196. https://doi.org/10.3390/socsci13040196
