Factors Influencing Post-COVID-19 Virtual Education and Its Impact on University Students: Analysis Using Structural Equation Models
Abstract
:1. Introduction
2. Methodology
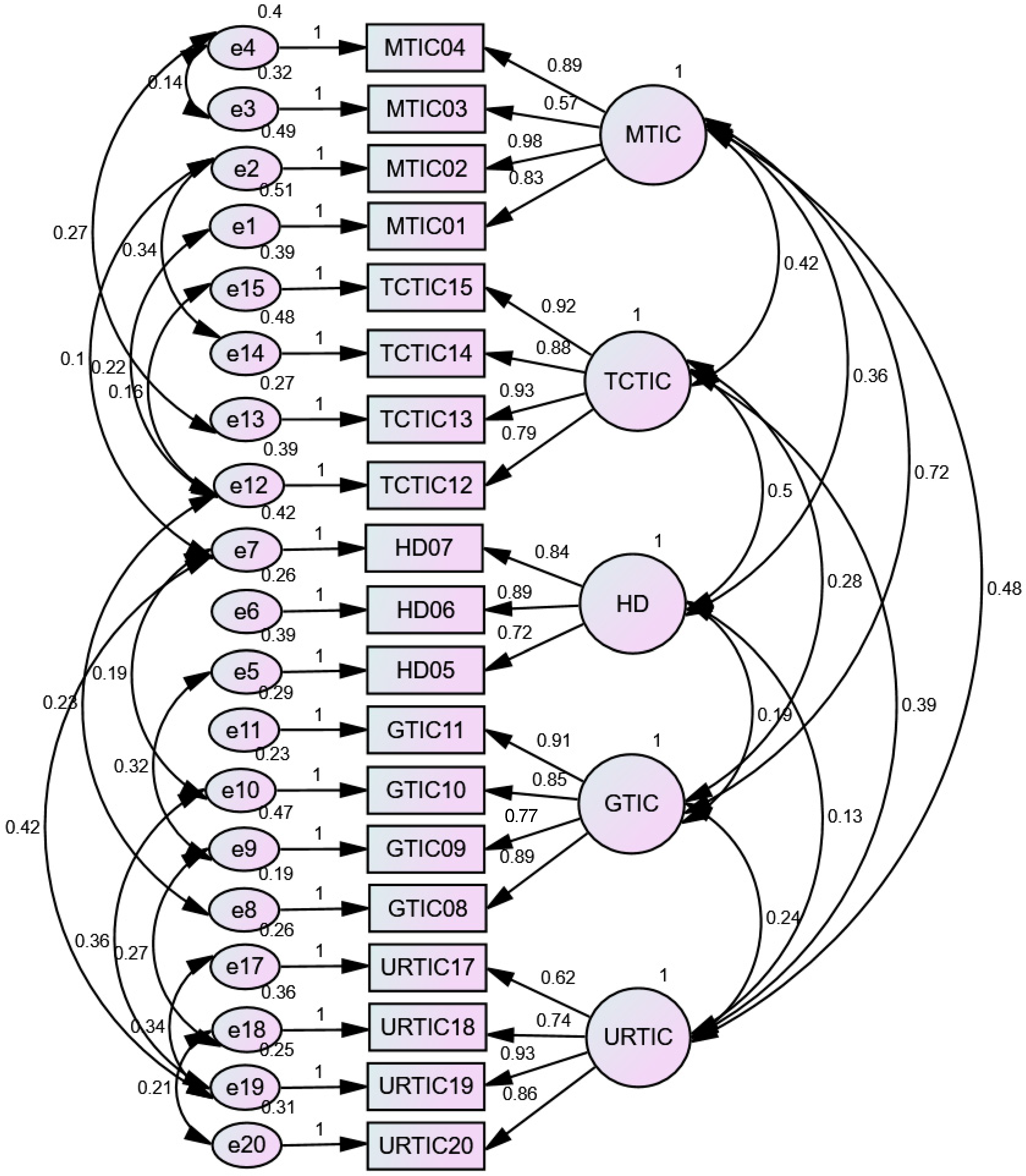
3. Results
4. Conclusions
Author Contributions
Funding
Institutional Review Board Statement
Informed Consent Statement
Data Availability Statement
Conflicts of Interest
References
- Adedoyin, Olasile Babatunde, and Emrah Soykan. 2023. COVID-19 pandemic and online learning: The challenges and opportunities. Interactive Learning Environments 31: 863–75. [Google Scholar]
- Baloch, Saira, Mohsin Ali Baloch, Xiaofang Pei, and Tianli Zheng. 2020. The coronavirus disease 2019 (COVID-19) pandemic. The Tohoku Journal of Experimental Medicine 250: 271–78. [Google Scholar] [CrossRef] [PubMed]
- Barráez, Douglas. 2020. La educación a distancia en los procesos educativos: Contribuye significativamente al aprendizaje. Revista Tecnológica-Educativa Docentes 2.0 8: 41–49. [Google Scholar] [CrossRef]
- Bustinza, Juana. 2022. Gestión social de las Tecnologías de Información y Comunicación en estudiantes universitarios. Revista Venezolana de Gerencia 27: 530–48. [Google Scholar] [CrossRef]
- Calle, Maria. 2021. Integración: Tecnologías de la información y comunicación en el aprendizaje escolar ubicuo. Negotium, Revista Científica Electrónica de Negocios 17: 20–34. Available online: http://revistanegotium.org/pdf/49/art2.pdf (accessed on 12 June 2022).
- Carrillo, Carmen, and Maria Assunção Flores. 2020. COVID-19 and teacher education: A literature review of online teaching and learning practices. European Journal of Teacher Education 43: 466–87. [Google Scholar]
- Chu, Yu Hsiu, and Yao Chuen Li. 2022. The impact of online learning on physical and mental health in university students during the COVID-19 pandemic. International Journal of Environmental Research and Public Health 19: 2966. [Google Scholar]
- Donlon, Enda Marie, Conroy Johnson, Audrey Doyle, Elaine McDonald, and P. J. Sexton. 2022. Presence accounted for? Student-teachers establishing and experiencing presence in synchronous online teaching environments. Irish Educational Studies 41: 41–49. [Google Scholar] [CrossRef]
- Egan, Avril, and Peter Tiernan. 2023. It Wasn’t All Zoom and Gloom: Teacher and Student Experiences of Online Learning during the COVID-19 Pandemic in an Irish Post-Primary School. Education Sciences 13: 637. [Google Scholar] [CrossRef]
- Finquelievich, Susana, and Maria Belen Odena. 2022. Public Policies to solve the differential access to digital technologies and connectivity in Argentina. The International Review of Information Ethics 32: 1–6. [Google Scholar]
- Flores, Maria Assunção, and Anja Swennen.2020. The COVID-19 Pandemic and Its Effects onTeacher Education. European Journal of Teacher Education 43: 453–56. [CrossRef]
- Fuentes-Abeledo, Eduardo-Jose, Mercedes González-Sanmamed, Pablo-César Muñoz-Carril, and Emilio-Joaquin Veiga-Rio. 2020. Teacher training and learning to teach: An analysis of tasks in the practicum. European Journal of Teacher Education 43: 333–51. [Google Scholar] [CrossRef]
- Hernández, Carlos, and Natalia Carpio. 2019. Introducción a los tipos de muestreo. Revista Alerta 2: 75–79. [Google Scholar] [CrossRef]
- Hernández, Roberto, Carlos Fernández Collado, and Pilar Baptista Lucio. 2014. Metodología de la Investigación, 6th ed. New York: McGraw-Hill. [Google Scholar]
- Hillmayr, Delia, Lisa Ziernwald, Frank Reinhold, Sarah Hofer, and Kristina Reiss. 2020. The potential of digital tools to enhance mathematics and science learning in secondary schools: A context-specific meta-analysis. Computers & Education 153: 103897. [Google Scholar]
- Hu, Li-tze, and Peter Bentler. 1999. Cutoff criteria for fit indexes in covariance structure analysis: Conventional criteria versus new alternatives. Structural Equation Modeling: A Multidisciplinary Journal 6: 1–55. [Google Scholar] [CrossRef]
- Kidd, Warren, and Jean Murray. 2020. The COVID-19 pandemic and its effects on teacher education in England: How teacher educators moved practicum learning online. European Journal of Teacher Education 43: 542–58. [Google Scholar] [CrossRef]
- Konstantopoulou, Georgia, Vlassi Dimitra, Ioanna Papakala, Renieri Styliani, Tomara Vasiliki, Maria Ioakeimidi, Antonio Niros, Michail Boutis, and Theodoros Iliou. 2022. The mental resilience of employees in special education during the pandemicCOVID-19. Advances in Mobile Learning Educational Research 2: 246–50. [Google Scholar]
- Lawrence, Japhet, and Usman Tar. 2018. Factors that influence teachers’ adoption and integration of ICT in teaching/learning process. Educational Media International 55: 79–105. [Google Scholar] [CrossRef]
- Mejía, Christian R., J. Franco Rodriguez-Alarcon, Julio C. Charri, Daniela Liendo-Venegas, Noelia Morocho-Alburqueque, Christeam A. Benites-Ibarra, Maryory S. Avalos-Reyes, Daril S. Medina-Palomino, Renzo Felipe Carranza-Esteban, and Oscar Mamani-Benito. 2021. Repercusión académica de la COVID-19 en universitarios peruanos. Revista Cubana de Investigaciones Biomédicas 40: e814. Available online: https://www.revibiomedica.sld.cu/index.php/ibi/article/view/814 (accessed on 12 June 2022).
- Otzen, Tamara, and Carlos Manterola. 2017. Sampling techniques on a population study. International Journal of Morphology 35: 227–32. [Google Scholar] [CrossRef]
- Poultsakis, Stefanos, Stamatios Papadakis, Michail Kalogiannakis, and Sarantos Psycharis. 2021. The management of DigitalLearning Objects of Natural Sciences and Digital Experiment Simulation Tools by teachers. Advancesin Mobile Learning Educational Research 1: 58–71. [Google Scholar] [CrossRef]
- Quintero, Salomon, and Yangali Judith. 2021. Uso pedagógico del smartphone en instituciones educativas rurales durante la pandemia. Revista Venezolana de Gerencia 26: 202–16. [Google Scholar] [CrossRef]
- Rami, Justin, Jane O’Kelly, and Peter Tiernan. 2021. Engaging student teachers in an online teaching pedagogies module during COVID-19. International Journal of Higher Education 10: 62–73. [Google Scholar]
- Rodriguez-Santero, Javier, Juan Jesus Torres-Gordillo, and Javier Gil-Flores. 2020. Confirmatory factor analysis of a questionnaire for evaluating online training in the workplace. Sustainability 12: 4629. [Google Scholar] [CrossRef]
- Roque-Hernández, Ramon Ventura, Jose Luis Díaz-Roldán, Adan López-Mendoza, and Rolando Salazar-Hernández. 2023. Instructor presence, interactive tools, student engagement, and satisfaction in online education during the COVID-19 Mexican lockdown. Interactive Learning Environments 31: 2841–54. [Google Scholar] [CrossRef]
- Rosales, José, and Juan Cárdenas. 2021. COVID-19, Educación y Resiliencia: Una perspectiva desde la Gestión de Riesgos y el Desarrollo Sostenible. Revista Docencia Universitaria 21: 180–92. Available online: http://saber.ucv.ve/ojs/index.php/rev_docu/article/view/22650 (accessed on 7 November 2022).
- Saad, Norazlinda, and Surendran Sankaran. 2020. Technology proficiency in teaching and facilitating. In Oxford Research Encyclopedia of Education. Oxford: Oxford University Press. [Google Scholar]
- Sandoval, Carlos. 2020. La Educación en Tiempo del COVID-19 Herramientas TIC: El Nuevo Rol Docente en el Fortalecimiento del Proceso Enseñanza Aprendizaje de las Prácticas Educativa Innovadoras. Revista Tecnológica-Educativa Docentes 2.0 9: 24–31. [Google Scholar] [CrossRef]
- Singh, Vandana, and Alexander Thurman. 2019. How Many Ways Can We Define Online Learning? A Systematic Literature Review of Definitions of Online Learning (1988–2018). American Journal of Distance Education 33: 289–306. [Google Scholar] [CrossRef]
- Tamsah, Hasmin, Jamaluddin Bata Ilyas, and Yusriadi Yusriadi. 2021. Create Teaching Creativity through Training Management, Effectiveness Training, and Teacher Quality in the COVID-19 Pandemic. Journal of Ethnic and Cultural Studies 8: 18–35. Available online: https://www.jstor.org/stable/48710093 (accessed on 12 June 2022).
- Van Laar, Ester, Alexander van Deursen, Jan van Dijk, and Jos de Haan. 2017. The relation between 21st-century skills and digital skills: A systematic literature review. Computers in Human Behavior 72: 577–88. [Google Scholar] [CrossRef]


| Period 2022-1 Semester | Male | Female | Total of Students |
|---|---|---|---|
| II | 19 | 28 | 47 |
| III | 24 | 31 | 55 |
| IV | 18 | 25 | 43 |
| V | 21 | 35 | 56 |
| VI | 27 | 25 | 52 |
| Total | 109 | 144 | 253 |
| Cronbach’s Alpha | Number of Items |
|---|---|
| 0.954 | 30 |
| Variable | Dimension | No. | Items | 1 | 2 | 3 | 4 | 5 |
|---|---|---|---|---|---|---|---|---|
| ICT in the teaching-learning process and COVID-19 | ICT Management (GTIC acronyms in Spanish) | 1 | Were you satisfied with the use of Information and Communication Technologies (ICT) in virtual classes during COVID-19? | |||||
| 2 | Do you check websites for information on COVID-19 developments? | |||||||
| 3 | Does the teacher use interactive digital teaching materials in the classroom? | |||||||
| 4 | Do you consider that the use of ICT will improve the classes? | |||||||
| Digital Tools (HD) | 5 | Are the teachers who teach virtual classes proficient/master the technological tools used in class? | ||||||
| 6 | Do you use the right equipment for virtual classes? | |||||||
| 7 | Has it been a problem to manage the technological tools for virtual classes? | |||||||
| Management of ICT for Education (GTIC acronyms in Spanish) | 8 | How often do you have virtual meetings to perform tasks? | ||||||
| 9 | Have you established online communication with classmates for any academic activity? | |||||||
| 10 | Do you comply with synchronous and asynchronous learning activities? | |||||||
| 11 | Do you consider that the ICT used in your virtual classes help you to fulfill your academic activities? | |||||||
| Collaborative work through ICTs (TCTIC acronyms in Spanish) | 12 | Are there WhatsApp/Telegram groups to share academic information? | ||||||
| 13 | Do you make use of ICT to carry out work assigned by teachers? | |||||||
| 14 | Do you feel satisfied with the use of virtual platforms used at the University? | |||||||
| 15 | Do you consider that the teacher establishes environments conducive to learning using ICT? | |||||||
| 16 | In your opinion, does making use of ICT facilitate classroom learning? | |||||||
| Responsible use of ICT (URTIC acronyms in Spanish) | 17 | Do you make use of social networks for virtual classes? | ||||||
| 18 | Does the teacher establish rules for the use of telephones or computers in virtual classes? | |||||||
| 19 | Does the teacher use educational mobile applications? | |||||||
| 20 | Does the teacher teach the proper use of technology and management of the information it provides? |
| Educational Program | Gender | Age | Disability |
|---|---|---|---|
| L.I.N. | 72.8% Female | 62.4% > 17 < 19 years | 1% Hearing |
| 23.1% between 20 and 22 years | 0.3% Motor | ||
| 27.2% Male | 13.3% between 23 and 25 years | 16.4% Visual | |
| 1.2% more than 25 years | 82.3% None | ||
| L.A.E. | 86.8% Female | 14.4% between 17 and 19 years | 0.4% Hearing |
| 61.3% between 20 and 22 years | 1.2% Motor | ||
| 13.2% Male | 12.1% between 23 and 25 years | 8.2% Visual | |
| 2.2% more than 25 years | 90.2% None | ||
| T.C. | 57.4% Female | 68.4% between 17 and 19 years | 0.6% Hearing |
| 22.1% between 20 and 22 years | 0.5% Motor | ||
| 42.6% Male | 0.3% between 23 and 25 years | 7.1% Visual | |
| 0.2% more than 25 years | 91.8% None | ||
| TOTAL | 68.4% Female | 41.1% between 17 and 19 years | 0.9% Hearing |
| 16.2% between 20 and 22 years | 0.8% Motor | ||
| 22.6% Male | 22.6% between 23 and 25 years | 8.7% Visual | |
| 1.2% more than 25 years | 89.6% None |
| Dimension M a | DE b | As c | K d | Inter-Dimension Correlation | |||||
|---|---|---|---|---|---|---|---|---|---|
| 1 | 2 | 3 | 4 | 5 | |||||
| 1 | 2.248 | 1.469 | −0.291 | −1.271 | 1 | ||||
| 2 | 2.540 | 1.529 | −0.721 | −1.353 | 0.895 | 1 | |||
| 3 | 2.382 | 1.492 | −0.498 | −1.382 | 0.791 | 0.871 | 1 | ||
| 4 | 2.163 | 1.510 | −0.672 | −1.494 | 0.725 | 0.774 | 0.987 | 1 | |
| 5 | 2.571 | 1.490 | −0.629 | −0.992 | 0.624 | 0.762 | 0.586 | 0.531 | 1 |
| Absolute Adjustment Indexes | Incremental Adjustment Indexes | ||||||||||
|---|---|---|---|---|---|---|---|---|---|---|---|
| Factor | χ2 | gl a | χ2/gl a | GFI b | AGFI c | RMR d | RMSEA e | NFI f | TLI g | CFI h | IFI i |
| 1 | 231,162 | 22 | 9863 | 0728 | 0682 | 3624 | 0184 | 0692 | 0618 | 0783 | 0786 |
| 2 | 428,710 | 26 | 8936 | 0793 | 0703 | 2892 | 0176 | 0754 | 0684 | 0821 | 0827 |
| 3 | 319,382 | 38 | 9562 | 0851 | 0677 | 3549 | 0169 | 0785 | 0696 | 0834 | 0838 |
| 4 | 174,284 | 17 | 6291 | 0878 | 0659 | 1436 | 0135 | 0762 | 0665 | 0836 | 0839 |
| 5 | 12,596 | 5 | 1637 | 0892 | 0817 | 1683 | 0058 | 0842 | 0787 | 0885 | 0887 |
| With latent variables | 126,117 | 43 | 2839 | 0865 | 0783 | 0672 | 0082 | 0804 | 0718 | 0843 | 0845 |
| ICT Management | Digital Tools | ICT and Education Management | Collaborative Work and ICT | Responsible Use of ICT | |||
|---|---|---|---|---|---|---|---|
| ICT Management | Correlation coefficient | 1.000 | 0.718 ** | 0.621 ** | 0.834 ** | 0.819 ** | |
| Sig. (bilateral) N | 253 | 0.000 253 | 0.000 253 | 0.000 253 | 0.000 253 | ||
| Digital Tools | Correlation coefficient | 0.718 ** | 1.000 | 0.893 ** | 0.959 ** | 0.973 ** | |
| Sig. (bilateral) N | 0.000 253 | 253 | 0.000 253 | 0.000 253 | 0.000 253 | ||
| Spearman’s Rho | ICT and Education Management | Correlation coefficient | 0.621 ** | 0.893 ** | 1.000 | 0.694 ** | 0.786 ** |
| Sig. (bilateral) N | 0.000 253 | 0.000 253 | 253 | 0.000 253 | 0.000 253 | ||
| Collaborative Work and ICT | Correlation coefficient | 0.834 ** | 0.959 ** | 0.694 ** | 1.000 | 0.875 ** | |
| Sig. (bilateral) N | 0.000 253 | 0.000 253 | 0.000 253 | 253 | 0.000 253 | ||
| Responsible use of ICT | Correlation coefficient | 0.819 ** | 0.973 ** | 0.786 ** | 0.875 ** | 1.000 | |
| Sig. (bilateral) | 0.000 | 0.000 | 0.000 | 0.000 | |||
| N | 253 | 253 | 253 | 253 | 253 |
| [MTIC] | [HD] | [GTIC] | [TCTIC] | [URTIC] | ||
|---|---|---|---|---|---|---|
| ICT Management | [MTIC] | 0.862 | 0.425 | 0.576 | 0.582 | 0.355 |
| Digital Tools | [HD] | 0.481 | 0.796 | 0.638 | 0.394 | 0.429 |
| ICT management for education | [GTIC] | 0.537 | 0.326 | 0.823 | 0.263 | 0.448 |
| Collaborative work through ICT | [TCTIC] | 0.275 | 0.419 | 0.274 | 0.785 | 0.384 |
| Responsible use of ICT | [URTIC] | 0.324 | 0.346 | 0.319 | 0.451 | 0.841 |
Disclaimer/Publisher’s Note: The statements, opinions and data contained in all publications are solely those of the individual author(s) and contributor(s) and not of MDPI and/or the editor(s). MDPI and/or the editor(s) disclaim responsibility for any injury to people or property resulting from any ideas, methods, instructions or products referred to in the content. |
© 2023 by the authors. Licensee MDPI, Basel, Switzerland. This article is an open access article distributed under the terms and conditions of the Creative Commons Attribution (CC BY) license (https://creativecommons.org/licenses/by/4.0/).
Share and Cite
Valdés Hernández, R.C.; Zazueta, L.A.; López Hernández, J.G.; Ortega, V.A. Factors Influencing Post-COVID-19 Virtual Education and Its Impact on University Students: Analysis Using Structural Equation Models. Soc. Sci. 2023, 12, 605. https://doi.org/10.3390/socsci12110605
Valdés Hernández RC, Zazueta LA, López Hernández JG, Ortega VA. Factors Influencing Post-COVID-19 Virtual Education and Its Impact on University Students: Analysis Using Structural Equation Models. Social Sciences. 2023; 12(11):605. https://doi.org/10.3390/socsci12110605
Chicago/Turabian StyleValdés Hernández, Roberto Carlos, Lizeth Armenta Zazueta, Juan Gabriel López Hernández, and Vidblain Amaro Ortega. 2023. "Factors Influencing Post-COVID-19 Virtual Education and Its Impact on University Students: Analysis Using Structural Equation Models" Social Sciences 12, no. 11: 605. https://doi.org/10.3390/socsci12110605
APA StyleValdés Hernández, R. C., Zazueta, L. A., López Hernández, J. G., & Ortega, V. A. (2023). Factors Influencing Post-COVID-19 Virtual Education and Its Impact on University Students: Analysis Using Structural Equation Models. Social Sciences, 12(11), 605. https://doi.org/10.3390/socsci12110605

