Making Digital Government More Inclusive: An Integrated Perspective
Abstract
:1. Introduction
2. Literature Review
2.1. From the Digital Divide to Digital Inclusion: An Overview
2.2. Theoretical Framework
2.2.1. An Overview of the E-Government Adoption Model Theory
2.2.2. Application of the GAM Theory to E-Government Inclusion
2.2.3. Innovation Resistance Theory
2.2.4. IRT in the Field of E-Government Inclusion
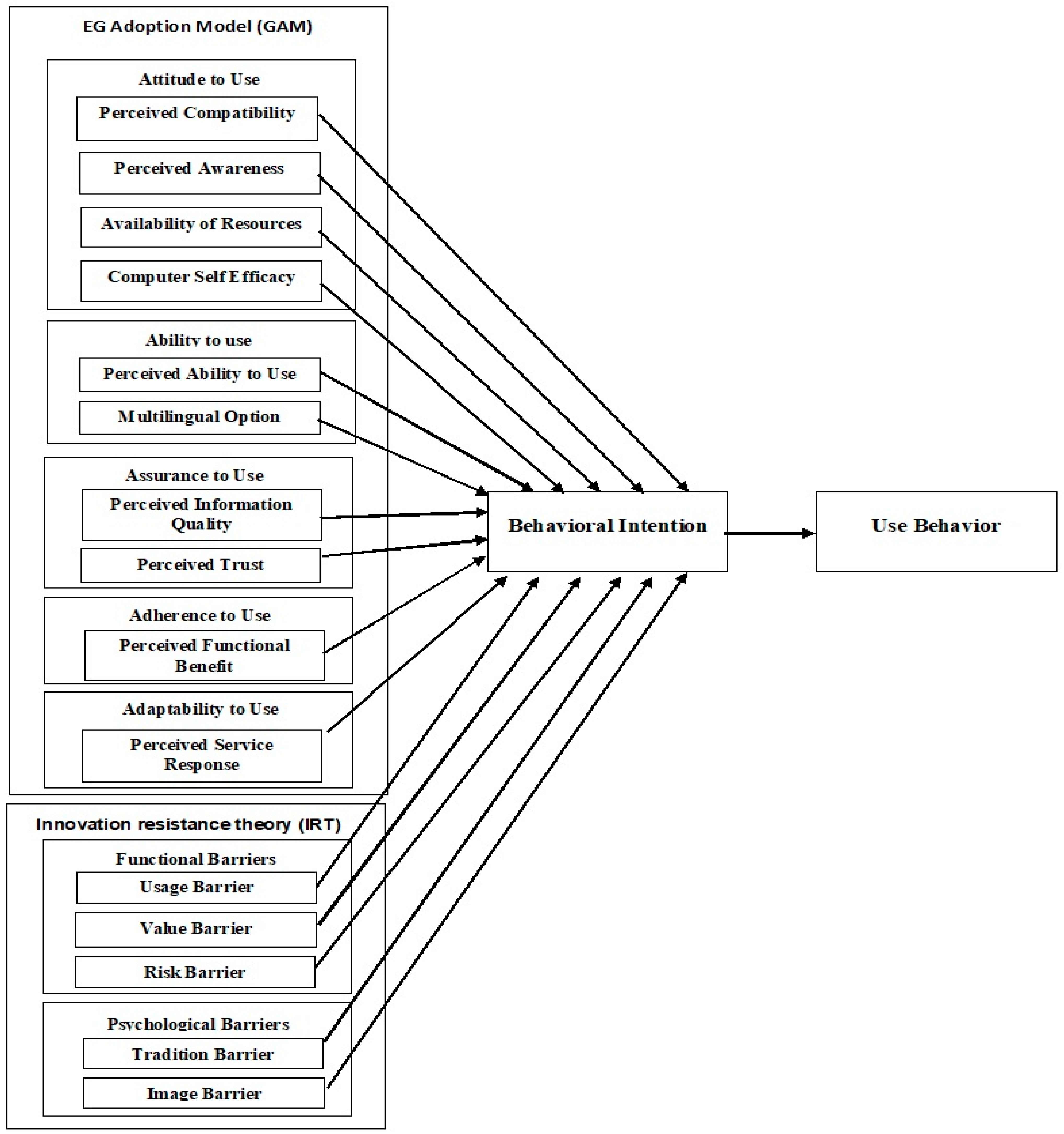
2.3. Conceptual Model
3. Methodology
3.1. Research Design
3.2. Research Instrument and Measures
3.3. Data Collection and Analysis Procedures
4. Results
4.1. Demographic Profiles
4.2. Measurement Model
4.3. Validity and Reliability
4.4. Structural Model
5. Discussion
6. Implications
6.1. Theoretical Implications
6.2. Practical Implications
7. Conclusions
Author Contributions
Funding
Institutional Review Board Statement
Informed Consent Statement
Data Availability Statement
Conflicts of Interest
References
- Ababneh, Raed, and Lamis Alrefaie. 2022. Evaluating the quality of public administration institutes’ websites in the Arab world. Global Knowledge, Memory and Communication. ahead-of-print. [Google Scholar] [CrossRef]
- Abdel-Wahab, Ahmed Gad. 2008. Modeling students’ intention to adopt e-learning: A case from Egypt. The Electronic Journal of Information Systems in Developing Countries 34: 1–13. [Google Scholar] [CrossRef]
- Abdulkareem, Abdulrazaq Kayode, and Razlini Mohd Ramli. 2021. Does trust in e-government influence the performance of e-government? An integration of information system success model and public value theory. Transforming Government: People, Process and Policy 16: 1–17. [Google Scholar] [CrossRef]
- Abdurakhimovna, Teshabaeva Shakhlo, Mohammad Mahmoud Saleem Alzubi, and Abdoulrahman Aljounaidi. 2021. Mediating effect of awareness factors on the behavioral intention to use in E-commerce services in Uzbekistan. International Journal of Research and Scientific Innovation (IJRSI) VIII: 29–39. [Google Scholar]
- Addo, Atta, and Prince Kwame Senyo. 2021. Advancing E-governance for development: Digital identification and its link to socioeconomic inclusion. Government Information Quarterly 38: 101568. [Google Scholar] [CrossRef]
- Adjei-Bamfo, Peter, Theophilus Maloreh-Nyamekye, and Albert Ahenkan. 2019. The role of e-government in sustainable public procurement in developing countries: A systematic literature review. Resources, Conservation and Recycling 142: 189–203. [Google Scholar] [CrossRef]
- Ahmad, Althunibat, and Noraidah Sahari. 2011. Modelling the factors that influence mobile government services acceptance. African Journal of Business Management 5: 13030–43. [Google Scholar]
- Al Mansoori, Khaled Ahmed, Jawahitha Sarabdeen, and Abdel Latif Tchantchane. 2018. Investigating Emirati citizens’ adoption of e-government services in Abu Dhabi using modified UTAUT model. Information Technology & People 31: 455–81. [Google Scholar]
- Al Sayegh, Ahmed Juma, Syed Zamberi Ahmad, Khadeeja Mohsen AlFaqeeh, and Sanjay Kumar Singh. 2022. Factors affecting e-government adoption in the UAE public sector organizations: The knowledge management perspective. Journal of Knowledge Management. ahead-of-print. [Google Scholar]
- Alam, Khorshed, and Sophia Imran. 2015. The digital divide and social inclusion among refugee migrants: A case in regional Australia. Information Technology & People 28: 344–65. [Google Scholar] [CrossRef]
- Alfalah, Adel. 2019. E-Government and Digital Divide in Hail City: A Quantitative, Older Adults Study. Doctoral dissertation, University of Hertfordshire, Hatfield, UK. [Google Scholar]
- Alghamdi, Saleh, and Natalia Beloff. 2014. Towards a comprehensive model for e-government adoption and utilisation analysis: The case of Saudi Arabia. Paper presented at 2014 Federated Conference on Computer Science and Information Systems IEEE, Warsaw, Poland, September 7–10; pp. 1217–25. [Google Scholar]
- Alghamdi, Saleh, and Natalia Beloff. 2016. Innovative framework for e-government adoption in Saudi Arabia: A study from the business sector perspective. International Journal of Advanced Computer Science and Applications 7: 655–64. [Google Scholar] [CrossRef]
- Al-Ghurbani, Abdullah Mohammed, Fawaz Jazim, Mohammed Abdulrab, Yaser Hasan Salem Al-Mamary, and Imran Khan. 2022. The impact of internal factors on the use of technology in higher education in Saudi Arabia during the COVID-19 pandemic. Human Systems Management 41: 283–302. [Google Scholar] [CrossRef]
- Al-Hanawi, Mohammed K., Khadijah Angawi, Noor Alshareef, Ameerah M. N. Qattan, Hoda Z. Helmy, Yasmin Abudawood, Mohammed Alqurash, Waleed M. Kattan, Nasser Akeil Kadasah, Gowokani Chijere Chirwa, and et al. 2020. Knowledge, attitude and practice toward COVID-19 among the public in the Kingdom of Saudi Arabia: A cross-sectional study. Frontiers in Public Health 8: 217. [Google Scholar] [CrossRef]
- Alharbi, Awad Saleh, George Halikias, Muttukrishnan Rajarajan, and Mohammad Yamin. 2021. A review of effectiveness of Saudi E-government data security management. International Journal of Information Technology 13: 573–79. [Google Scholar] [CrossRef]
- Ali, Ashraf, Danish Manzoor, and Abdullah Alouraini. 2021. The implementation of government cloud for the services under e-governance in the KSA. Science International (Lahore) 33: 249–57. [Google Scholar]
- Aljarallah, Sulaiman, and Russell Lock. 2020. An investigation into sustainable e-government in Saudi Arabia. Electronic Journal of e-Government 18: 1–16. [Google Scholar] [CrossRef]
- Allhoff, Fritz, and Adam Henschke. 2018. The internet of things: Foundational ethical issues. Internet of Things 1: 55–66. [Google Scholar] [CrossRef]
- Almaiah, Mohammed, Ahmad Al-Khasawneh, Ahmad Althunibat, and Saleh Khawatreh. 2020. Mobile Government Adoption Model Based on Combining GAM and UTAUT to Explain Factors According to Adoption of Mobile Government Services. International Journal of Interactive Mobile Technologies (iJIM) 14: 199–225. [Google Scholar] [CrossRef]
- Al-Mamary, Yaser Hasan, and Mohammad Alshallaqi. 2022. Impact of autonomy, innovativeness, risk-taking, proactiveness, and competitive aggressiveness on students’ intention to start a new venture. Journal of Innovation & Knowledge 7: 100239. [Google Scholar]
- Al-Mamary, Yaser Hasan, Alina Shamsuddin, Nor Aziati Abdul Hamid, and Mohammed Hasan Al-Maamari. 2015. Adoption of management information systems in context of Yemeni organizations: A structural equation modeling approach. Journal of Digital Information Management 13: 429–44. [Google Scholar]
- Al-Mamary, Yaser Hasan Salem. 2021. The impact of transformational leadership on organizational citizenship behaviour: Evidence from Malaysian higher education context. Human Systems Management 40: 737–49. [Google Scholar] [CrossRef]
- Al-Mamary, Yaser Hasan Salem. 2022a. Examining the factors affecting the use of ICT in teaching in Yemeni schools. Journal of Public Affairs 22: e2330. [Google Scholar] [CrossRef]
- Al-Mamary, Yaser Hasan Salem. 2022b. Understanding the use of learning management systems by undergraduate university students using the UTAUT model: Credible evidence from Saudi Arabia. International Journal of Information Management Data Insights 2: 100092. [Google Scholar] [CrossRef]
- Al-Mamary, Yaser Hasan Salem. 2022c. Why do students adopt and use learning management systems? Insights from Saudi Arabia. International Journal of Information Management Data Insights 2: 100088. [Google Scholar] [CrossRef]
- Al-Mamary, Yaser Hasan Salem, and Mossad Mofareeh Alraja. 2022. Understanding entrepreneurship intention and behavior in the light of TPB model from the digital entrepreneurship perspective. International Journal of Information Management Data Insights 2: 100106. [Google Scholar] [CrossRef]
- Al-Mamary, Yaser Hasan Salem, Mohammed Abdulrab, Mohammed A. Alwaheeb, and Naif Ghazi M. Alshammari. 2020. Factors impacting entrepreneurial intentions among university students in Saudi Arabia: Testing an integrated model of TPB and EO. Education+ Training 62: 779–803. [Google Scholar] [CrossRef]
- Al-Mamary, Yaser Hasan Salem, Murad Mohammed Al-Nashmi, Alina Shamsuddin, and Mohammed Abdulrab. 2019. Development of an integrated model for successful adoption of management information systems in Yemeni telecommunication organizations. International Journal of Scientific & Technology Research 8: 3912–39. [Google Scholar]
- Almukhlifi, Ayman Fehaid S, Hepu Deng, and Booi Kam. 2019. Critical factors for the adoption of e-government in developing countries: Validation of a measurement model. Paper presented at 12th International Conference on Theory and Practice of Electronic Governance, (ICEGOV2019), Melbourne, Australia, April 3–5; pp. 397–407. [Google Scholar]
- Almurayziq, Awatif, and Shaimaa Salama. 2019. Proposed framework for quality assessment of e-government portals in Saudi Arabia. International Journal of Computer Applications 177: 13–24. [Google Scholar] [CrossRef]
- Alonazi, Mohammed, Natalia Beloff, and Martin White. 2018. MGAUM—Towards a mobile government adoption and utilization model: The case of Saudi Arabia. International Journal of Business and Social Science 12: 459–66. [Google Scholar]
- Alotaibi, Youseef. 2020. A new secured e-government efficiency model for sustainable services provision. Journal of Information Security and Cybercrimes Research 3: 75–96. [Google Scholar] [CrossRef]
- Al-Oteawi, Saleh Mohammed. 2002. The Perceptions of Administrators and Teachers in Utilizing Information Technology in Instruction, Administrative Work, Technology Planning and Staff Development in Saudi Arabia. Athens: Ohio University. [Google Scholar]
- Al-Rahmi, Waleed Mugahed, Mueen Uddin, Salem Alkhalaf, Kawther A. Al-Dhlan, Javier Cifuentes-Faura, Ali Mugahed Al-Rahmi, and Ahmad Samed Al-Adwan. 2022. Validation of an integrated IS success model in the study of e-government. Mobile Information Systems 2022: 8909724. [Google Scholar] [CrossRef]
- Alsaif, Mohammed. 2014. Factors Affecting Citizens’ Adoption of e-Government Moderated by Socio-Cultural Values in Saudi Arabia. Doctoral dissertation, University of Birmingham, Birmingham, UK. [Google Scholar]
- Al-Sakran, Hasan O., and Mohammed A. Alsudairi. 2021. Usability and accessibility assessment of Saudi Arabia mobile e-government websites. IEEE Access 9: 48254–75. [Google Scholar] [CrossRef]
- Alzahrani, Ahmed Ibrahim. 2022. A periodical analysis of e-government maturity in Saudi Arabia. Transforming Government: People, Process and Policy 16: 18–31. [Google Scholar]
- Alzoubi, Ibrahim Azzam Barakat, Ismail Bin Rejab, and Mohammed Al-Khawlani. 2019. The effect of awareness factors as a mediating on the behavioral intention to use for e-commerce services of Jordanian students. International Journal of Management and Commerce Innovations 7: 70–83. [Google Scholar]
- Anshari, Muhammad, and Mahani Hamdan. 2022. Enhancing e-government with a digital twin for innovation management. Journal of Science and Technology Policy Management. ahead-of-print. [Google Scholar] [CrossRef]
- Appelbaum, Steven H., Medea Cesar Degbe, Owen MacDonald, and Thai-Son NGUYEN-QUANG. 2015. Organizational outcomes of leadership style and resistance to change (Part One). Industrial and Commercial Training 47: 73. [Google Scholar] [CrossRef]
- Apriliyanti, Indri Dwi, Bevaola Kusumasari, Agus Pramusinto, and Widodo Agus Setianto. 2020. Digital divide in ASEAN member states: Analyzing the critical factors for successful e-government programs. Online Information Review 45: 440–60. [Google Scholar] [CrossRef]
- Aryani, Dwi Nita, Padmalini Singh, Yun Xuan Khor, Daisy Mui Hung Kee, Kornelia Selvia, Cui Wen Lee, Yee Hsien Lee, and Levisha Anantharavoo. 2022. Factors influencing consumer behavioral intention to use food delivery services: A study of foodpanda. Journal of the Community Development in Asia (JCDA) 5: 69–79. [Google Scholar] [CrossRef]
- Ashaye, Olusoyi Richard, and Zahir Irani. 2019. The role of stakeholders in the effective use of e-government resources in public services. International Journal of Information Management 49: 253–70. [Google Scholar] [CrossRef]
- Awang, Zainudin. 2014. Structural Equation Modeling Using AMOS. Shah Alam: University Teknologi MARA Publication Center. [Google Scholar]
- Baabdullah, Abdullah M., Ali Abdallah Alalwan, Nripendra P. Rana, Hatice Kizgin, and Pushp Patil. 2019. Consumer use of mobile banking (M-Banking) in Saudi Arabia: Towards an integrated model. International Journal of Information Management 44: 38–52. [Google Scholar] [CrossRef]
- Bailey, A., and O. Ngwenyama. 2009. Social ties, literacy, location, and the perception of economic opportunity: Factors influencing telecenter success in a development context. Paper presented at 2009 42nd Hawaii International Conference on System Sciences, Waikoloa, HI, USA, January 5–8; pp. 1–11. [Google Scholar] [CrossRef]
- Basri, Wael. 2020. Examining the impact of artificial intelligence (AI)-assisted social media marketing on the performance of small and medium enterprises: Toward effective business management in the Saudi Arabian context. International Journal of Computational Intelligence Systems 13: 142. [Google Scholar] [CrossRef]
- Bélanger, France, and Lemuria Carter. 2008. Trust and risk in e-government adoption. The Journal of Strategic Information Systems 17: 165–76. [Google Scholar] [CrossRef]
- Bojang, Malang B. S. 2019. Challenges and successes of e-Government development in developing countries: A theoretical review of the literature. International Journal of Research and Innovation in Social Science 3: 410–14. [Google Scholar]
- Bougherra, Mayssa, Abdul Khalique Shaikh, Cuneyt Yenigun, and Houchang Hassan-Yari. 2022. E-government performance in democracies versus autocracies. International Journal of Organizational Analysis. ahead-of-print. [Google Scholar] [CrossRef]
- Camilleri, Mark Anthony. 2019. The online users’ perceptions toward electronic government services. Journal of Information, Communication and Ethics in Society 18: 221–35. [Google Scholar] [CrossRef]
- Castro, Cristiano, Felipe Zambaldi, and Mateus Canniatti Ponchio. 2019. Cognitive and emotional resistance to innovations: Concept and measurement. Journal of Product & Brand Management 29: 441–55. [Google Scholar]
- Chatzoglou, Prodromos D., Dimitrios Chatzoudes, and Symeon Symeonidis. 2015. Factors affecting the intention to use e-government services. Paper presented at 2015 Federated Conference on Computer Science and Information Systems (FedCSIS) IEEE, Lódz, Poland, September 13–16; pp. 1489–98. [Google Scholar]
- Chen, Chia-Chen, Chin-Hsuan Chang, and Kuo-Lun Hsiao. 2022. Exploring the factors of using mobile ticketing applications: Perspectives from innovation resistance theory. Journal of Retailing and Consumer Services 67: 102974. [Google Scholar] [CrossRef]
- Chipeva, Petya, Frederico Cruz-Jesus, Tiago Oliveira, and Zahir Irani. 2018. Digital divide at individual level: Evidence for Eastern and Western European countries. Government Information Quarterly 35: 460–79. [Google Scholar] [CrossRef]
- Choe, Ja Young (Jacey), Jinkyung Jenny Kim, and Jinsoo Hwang. 2022. Innovative robotic restaurants in Korea: Merging a technology acceptance model and theory of planned behaviour. Asian Journal of Technology Innovation 30: 466–89. [Google Scholar] [CrossRef]
- Chung, Kuo Cheng, and Silvia Wan-Ju Liang. 2020. Understanding factors affecting innovation resistance of mobile payments in Taiwan: An integrative perspective. Mathematics 8: 1841. [Google Scholar] [CrossRef]
- Correa, Teresa, Isabel Pavez, and Javier Contreras. 2017. Beyond access: A relational and resource-based model of household Internet adoption in isolated communities. Telecommunications Policy 41: 757–68. [Google Scholar] [CrossRef]
- Darmawan, Aang Kisnu, Daniel Oranova Siahaan, Tony Dwi Susanto, Miftahul Walid, Busro Akramul Umam, and Achmad Nizar Hidayanto. 2020. Identifying the differing service maturity levels of mobile-based smart Regency with e-government adoption model (GAM) framework. Paper presented at 2020 International Conference on ICT for Smart Society (ICISS) IEEE, Bandung, Indonesia, November 19–20; pp. 1–6. [Google Scholar]
- DiMaggio, Paul, Eszter Hargittai, Coral Celeste, and Steven Shafer. 2004. From unequal access to differentiated use: A literature review and agenda for research on digital inequality. Social Inequality 1: 355–400. [Google Scholar]
- Dubey, Pushkar, and Kailash Kumar Sahu. 2022. Investigating various factors that affect students’ adoption intention to technology-enhanced learning. Journal of Research in Innovative Teaching & Learning 15: 110–31. [Google Scholar] [CrossRef]
- Ebbers, Wolfgang E., Marloes G. M. Jansen, and Alexander J. A. M. van Deursen. 2016. Impact of the digital divide on e-government: Expanding from channel choice to channel usage. Government Information Quarterly 33: 685–92. [Google Scholar] [CrossRef]
- Eke, Helen Nneka. 2011. Modeling LIS students’ intention to adopt e-learning: A case from university of Nigeria, Nsukka. Library Philosophy and Practice 1: 113. [Google Scholar]
- ElKheshin, Sara Abdelsalam, and Noha Saleeb. 2020. Assessing the adoption of E-government using TAM model: Case of Egypt. International Journal of Managing Information Technology (IJMIT) 12: 1–14. [Google Scholar] [CrossRef]
- Farrell, Joseph, and Garth Saloner. 1986. Installed base and compatibility: Innovation, product preannouncements, and predation. The American Economic Review 76: 940–55. [Google Scholar]
- Ferro, Enrico, Natalie C. Helbig, and J. Ramon Gil-Garcia. 2011. The role of IT literacy in defining digital divide policy needs. Government Information Quarterly 28: 3–10. [Google Scholar] [CrossRef]
- Ghazaleh, Mohamad Abu, and Syed Zamberi Ahmad. 2018. Ajman Digital Government: The way forward to digest digitalization. Emerald Emerging Markets Case Studies 8: 1–20. [Google Scholar] [CrossRef]
- Grint, Keith, and Steve Woolgar. 1997. The Machine at Work: Technology, Work, and Organization. Cambridge: Polity Press. [Google Scholar]
- Gu, Ja-Chul, Sang-Chul Lee, and Yung Ho Suh. 2009. Determinants of behavioral intention to mobile banking. Expert Systems with Applications 36: 11605–16. [Google Scholar] [CrossRef]
- Guo, Wenshan, Tao Chen, and Qiangqiang Luo. 2022. Does modified mobile government satisfy elders’ needs? An empirical study of China’s Zhejiang and Jiangxi provinces. Government Information Quarterly 39: 101676. [Google Scholar] [CrossRef]
- Hasan, Md. Rakibul, Md. Shakil Ahmad, Mohammad Saidur Rahman, and Mohammad Tariqul Islam. 2018. Exploring the prerequisites of institutionalizing crowdfunding process in Bangladesh as an alternative financing option for the startups. Global Journal of Management and Business Research 18: 17–31. [Google Scholar]
- Hassan, M. Hamad, and Jongsu Lee. 2019. Policymakers’ perspective about e-Government success using AHP approach: Policy implications towards entrenching good governance in Pakistan. Transforming Government: People, Process and Policy 13: 93–118. [Google Scholar] [CrossRef]
- Helbig, Natalie, J. Ramón Gil-García, and Enrico Ferro. 2009. Understanding the complexity of electronic government: Implications from the digital divide literature. Government Information Quarterly 26: 89–97. [Google Scholar] [CrossRef]
- Hyytinen, Ari, Jarno Tuimala, and Markus Hammar. 2022. Enhancing the adoption of digital public services: Evidence from a large-scale field experiment. Government Information Quarterly 39: 101687. [Google Scholar] [CrossRef]
- Joachim, Verena, Patrick Spieth, and Sven Heidenreich. 2018. Active innovation resistance: An empirical study on functional and psychological barriers to innovation adoption in different contexts. Industrial Marketing Management 71: 95–107. [Google Scholar] [CrossRef]
- Kaur, Puneet, Amandeep Dhir, Naveen Singh, Ganesh Sahu, and Mohammad Almotairi. 2020. An innovation resistance theory perspective on mobile payment solutions. Journal of Retailing and Consumer Services 55: 102059. [Google Scholar] [CrossRef]
- Khan, Anupriya, and Satish Krishnan. 2019. Conceptualizing the impact of corruption in national institutions and national stakeholder service systems on e-government maturity. International Journal of Information Management 46: 23–36. [Google Scholar] [CrossRef]
- Khurshid, Muhammad Mahboob, Nor Hidayati Zakaria, Muhammad Irfanullah Arfeen, Ammar Rashid, Safi Ullah Nasir, and Hafiz Muhammad Faisal Shehzad. 2022. Factors influencing citizens’ intention to use open government data—A case study of Pakistan. Big Data and Cognitive Computing 6: 31. [Google Scholar] [CrossRef]
- Knox, Colin, and Saltanat Janenova. 2019. The e-government paradox in post-Soviet countries. International Journal of Public Sector Management 32: 600–15. [Google Scholar] [CrossRef]
- Koundinya, Chakravarthi. 2019. Predicting online travel adoption intention of an Indian consumer: A SEM-neural network approach. Theoretical Economics Letters 9: 348–75. [Google Scholar] [CrossRef]
- Kumar, Rajiv, and Amit Sachan. 2017. Empirical study to find factors influencing e-Filing adoption in India. Paper presented at the Special Collection on eGovernment Innovations in India, New Delhi, India, March 7–9; pp. 52–57. [Google Scholar]
- Kumar, Rajiv, Amit Sachan, Arindam Mukherjee, and Ritu Kumar. 2018. Factors influencing e-government adoption in India: A qualitative approach. Digital Policy, Regulation and Governance 20: 413–33. [Google Scholar] [CrossRef]
- Lapuente, Victor, and Steven Van de Walle. 2020. The effects of new public management on the quality of public services. Governance 33: 461–75. [Google Scholar] [CrossRef]
- Laukkanen, Tommi. 2016. Consumer adoption versus rejection decisions in seemingly similar service innovations: The case of the Internet and mobile banking. Journal of Business Research 69: 2432–39. [Google Scholar] [CrossRef]
- Laukkanen, Tommi, Suvi Sinkkonen, and Pekka Laukkanen. 2009. Communication strategies to overcome functional and psychological resistance to Internet banking. International Journal of Information Management 29: 111–18. [Google Scholar] [CrossRef]
- Lee, Jae Bok, and Gregory A. Porumbescu. 2019. Engendering inclusive e-government use through citizen IT training programs. Government Information Quarterly 36: 69–76. [Google Scholar] [CrossRef]
- Lee-Geiller, Seulki, and Taejun Lee (David). 2019. Using government websites to enhance democratic E-governance: A conceptual model for evaluation. Government Information Quarterly 36: 208–25. [Google Scholar] [CrossRef]
- Leonardi, Paul M. 2011. When Flexible Routines Meet Flexible Technologies: Affordance, Constraint, and the Imbrication of Human and Material Agencies. MIS Quarterly 35: 147–67. [Google Scholar] [CrossRef]
- Leonardi, Paul M., and Diane E. Bailey. 2008. Transformational technologies and the creation of new work practices: Making implicit knowledge explicit in task-based offshoring. MIS Quarterly, 411–36. [Google Scholar] [CrossRef]
- Lessa, Lemma, and Alemayehu Tsegaye. 2019. Evaluation of the public value of e-government services in Ethiopia: Case of court case management system. Paper presented at the 12th International Conference on Theory and Practice of Electronic Governance, Melbourne, Australia, April 3–5. [Google Scholar]
- Li, Yan, and Huping Shang. 2020. Service quality, perceived value, and citizens’ continuous-use intention regarding e-government: Empirical evidence from China. Information & Management 57: 103197. [Google Scholar]
- Livingstone, Sonia, and Ellen Helsper. 2007. Gradations in digital inclusion: Children, young people and the digital divide. New Media and Society 9: 671–96. [Google Scholar] [CrossRef]
- Luo, Xin, Cheon–Pyo Lee, Minna Mattila, and Li Liu. 2012. An exploratory study of mobile banking services resistance. International Journal of Mobile Communications 10: 366–85. [Google Scholar] [CrossRef]
- Lytras, Miltiadis D., and Andreea Claudia Şerban. 2020. E-government insights to smart cities research: European Union (EU) study and the role of regulations. IEEE Access 8: 65313–26. [Google Scholar] [CrossRef]
- Mandari, Herman, and Yee-Lee Chong. 2018. The moderating effects of awareness on antecedents of behavioral intention to adopt mobile government services: The moderating effects of awareness. International Journal of E-Adoption (IJEA) 10: 50–69. [Google Scholar] [CrossRef]
- Mason, Michela Cesarina, and Federico Nassivera. 2013. A conceptualization of the relationships between quality, satisfaction, behavioral intention, and awareness of a festival. Journal of Hospitality Marketing & Management 22: 162–82. [Google Scholar]
- Min, Somang, Kevin Kam Fung So, and Miyoung Jeong. 2019. Consumer adoption of the Uber mobile application: Insights from diffusion of innovation theory and technology acceptance model. Journal of Travel & Tourism Marketing 36: 770–83. [Google Scholar]
- Moqbel, Murad, Valerie L. Bartelt, and Mohammed Al-Suqri. 2014. A study of personal cloud computing: Compatibility, social influence, and moderating role of perceived familiarity. Paper presented at the 20th Americas Conference on Information Systems, AMCIS Association for Information Systems, Savannah, GA, USA, August 7–9. [Google Scholar]
- Mutiarin, Dyah, Yasmira Moner, Nuryakin Nuryakin, and Achmad Nurmandi. 2019. The adoption of information and communication technologies in human resource management in the era of public governance. Public Policy and Administration 18: 346–62. [Google Scholar]
- Nadrah, Rahaj, Yara Gambour, Rabea Kurdi, and Renad Almansouri. 2021. E-government service in Saudi Arabia. PalArch’s Journal of Archaeology of Egypt/Egyptology 18: 21–29. [Google Scholar]
- Norris, Pippa. 2001. Digital Divide: Civic Engagement, Information Poverty, and the Internet Worldwide. Cambridge: Cambridge University Press. [Google Scholar] [CrossRef]
- Okunola, Olaseni Muritala, Jennifer Rowley, and Frances Johnson. 2017. The multi-dimensional digital divide: Perspectives from an e-government portal in Nigeria. Government Information Quarterly 34: 329–39. [Google Scholar] [CrossRef]
- Othman, Norasmah Binti, Haliza Binti Hussein, Suria Bintimohd Salleh, and Haryaty Binti A. Wahid. 2014. Resilience scale: Exploration of items validity and reliability (first-order cfa model). In The 2014 WEI International Academic Conference Proceedings. Bali: The West East Institute, vol. 24, pp. 24–33. [Google Scholar]
- Ozkan, Sevgi, and Irfan Emrah Kanat. 2011. E-Government adoption model based on theory of planned behavior: Empirical validation. Government Information Quarterly 28: 503–13. [Google Scholar] [CrossRef]
- Pantari, Ery Dwi, and Hendy Mustiko Aji. 2020. Investigating Muslim non-consumers’ intention to use Islamic bank: Perceived social value (PSV) and awareness. Jurnal Siasat Bisnis 24: 187–98. [Google Scholar] [CrossRef]
- Park, Sora, and Justine Humphry. 2019. Exclusion by design: Intersections of social, digital and data exclusion. Information Communication and Society 22: 934–53. [Google Scholar] [CrossRef]
- Peeters, Rik, and Arjan Widlak. 2018. The digital cage: Administrative exclusion through information architecture—The case of the Dutch civil registry’s master data management system. Government Information Quarterly 35: 175–83. [Google Scholar] [CrossRef]
- Pethig, Florian, Julia Kroenung, and Markus Noeltner. 2021. A stigma power perspective on digital government service avoidance. Government Information Quarterly 38: 101545. [Google Scholar] [CrossRef]
- Ram, Sundaresan, and Jagdish N. Sheth. 1989. Consumer resistance to innovations: The marketing problem and its solutions. Journal of consumer marketing 6: 5–14. [Google Scholar] [CrossRef]
- Ramzy, Mina, and Bahaa Ibrahim. 2022. The evolution of e-government research over two decades: Applying bibliometrics and science mapping analysis. Library Hi Tech. ahead-of-print. [Google Scholar] [CrossRef]
- Rana, Nripendra P., Michael D. Williams, Yogesh K. Dwivedi, and Janet Williams. 2012. Theories and theoretical models for examining the adoption of e-government services. e-Service Journal: A Journal of Electronic Services in the Public and Private Sectors 8: 26–56. [Google Scholar] [CrossRef]
- Reggi, Luigi, and J. Ramon Gil-Garcia. 2021. Addressing territorial digital divides through ICT strategies: Are investment decisions consistent with local needs? Government Information Quarterly 38: 101562. [Google Scholar] [CrossRef]
- Rehman, Anis Ur, Mazhar Abbas, Faraz Ahmad Abbasi, and Shoaib Khan. 2023. How tourist experience quality, perceived price reasonableness and regenerative tourism involvement influence tourist satisfaction: A study of Ha’il Region, Saudi Arabia. Sustainability 15: 1340. [Google Scholar] [CrossRef]
- Rehman, Anis Ur, Serhan Al Shammari, and Yaser Hasan Al-Mamary. 2022. Role of religiosity and the mediating effect of luxury value perception in luxury purchase intention: A cross-cultural examination. Journal of Islamic Marketing 13: 975–95. [Google Scholar] [CrossRef]
- Ruvalcaba-Gomez, Edgar A., J. Ignacio Criado, and J. Ramon Gil-Garcia. 2018. Discussing open government as a concept: A comparison between the perceptions of public managers and current academic debate. Paper presented at the 19th Annual International Conference on Digital Government Research: Governance in the Data Age, Delft, The Netherlands, May 30–June 1; pp. 1–10. [Google Scholar]
- Sahari, Noraidah Ashaari, Nur Zainal, Hasmiah Kasimin, and Siti Hajar Mohd Idris. 2012. Malaysian e-government application: Factors of actual use. Australian Journal of Basic and Applied Sciences 6: 325–34. [Google Scholar]
- Sayer, Andrew. 1997. Essentialism, social constructionism, and beyond. The Sociological Review 45: 453–87. [Google Scholar] [CrossRef]
- Schou, Jannick, and Anja Svejgaard Pors. 2019. Digital by default? A qualitative study of exclusion in digitalised welfare. Social Policy & Administration 53: 464–77. [Google Scholar] [CrossRef]
- Shareef, Mahmud Akhter, Vinod Kumar, Uma Kumar, and Yogesh K. Dwivedi. 2011. e-Government adoption model (GAM): Differing service maturity levels. Government Information Quarterly 28: 17–35. [Google Scholar] [CrossRef]
- Shetu, Sabakun Naher, Md. Muzahidul Islam, and Sadia Islam Promi. 2022. An Empirical Investigation of the Continued Usage Intention of Digital Wallets: The Moderating Role of Perceived Technological Innovativeness. Future Business Journal 8: 1–17. [Google Scholar] [CrossRef]
- Shyu, Stacy Huey-Pyng, and Jen-Hung Huang. 2011. Elucidating usage of e-government learning: A perspective of the extended technology acceptance model. Government Information Quarterly 28: 491–502. [Google Scholar] [CrossRef]
- Siddiquee, Noore Alam. 2016. E-government and transformation of service delivery in developing countries: The Bangladesh experience and lessons. Transforming Government: People, Process and Policy 10: 368–90. [Google Scholar] [CrossRef]
- Sivathanu, Brijesh. 2018. Adoption of internet of things (IOT) based wearables for healthcare of older adults–A behavioural reasoning theory (BRT) approach. Journal of Enabling Technologies 12: 169–85. [Google Scholar] [CrossRef]
- Suchowerska, Roksolana, and Anthony McCosker. 2022. Governance networks that strengthen older adults’ digital inclusion: The challenges of metagovernance. Government Information Quarterly 39: 101649. [Google Scholar] [CrossRef]
- Talwar, Shalini, Manish Talwar, Puneet Kaur, and Amandeep Dhir. 2020. Consumers’ resistance to digital innovations: A systematic review and framework development. Australasian Marketing Journal (AMJ) 28: 286–99. [Google Scholar] [CrossRef]
- Tangi, Luca, Michele Benedetti, Luca Gastaldi, Giuliano Noci, and Claudio Russo. 2021. Mandatory provisioning of digital public services as a feasible service delivery strategy: Evidence from Italian local governments. Government Information Quarterly 38: 101543. [Google Scholar] [CrossRef]
- Todeschini, Bernardo, Leonardo W. Isolan, Diego V. Santos, Antônio C. G. Maçada, and Luís Gustavo Corbellini. 2020. Intention to adopt electronic animal movement permit (e-GTA) systems in Rio Grande do Sul, Brazil. Pesquisa Veterinária Brasileira 40: 677–84. [Google Scholar] [CrossRef]
- Tohãnean, Dragos, Alexandru-Ilie Buzatu, Cristina Andrada Baba, and Bogdan Georgescu. 2020. Business model innovation through the use of digital technologies: Managing risks and creating sustainability. Amfiteatru Economic 22: 758–74. [Google Scholar]
- Tung, Feng-Cheng, Tsu-Wei Yu, and Ju-Ling Yu. 2014. An extension of financial cost, information quality and IDT for exploring consumer behavioral intentions to use the internet banking. International Review of Management and Business Research 3: 1229. [Google Scholar]
- Van Dijk, Jan A. G. M. 2006. Digital divide research, achievements and shortcomings. Poetics 34: 221–35. [Google Scholar] [CrossRef]
- Voutinioti, Anastasia. 2013. Determinants of user adoption of e-government services in Greece and the role of citizen service centres. Procedia Technology 8: 238–44. [Google Scholar] [CrossRef]
- Wang, Qiong, Guoqing Zhao, and Zhuo Cheng. 2022. Examining the moderating role of technostress and compatibility in EFL Learners’ mobile learning adoption: A perspective from the theory of planned behaviour. Frontiers in Psychology 13: 919971. [Google Scholar] [CrossRef]
- Winner, Langdon. 1980. Do artifacts have politics? Daedalus 109: 121–36. [Google Scholar]
- Yang, Longzhi, Noe Elisa, and Neil Eliot. 2019. Privacy and security aspects of e-government in smart cities. In Smart Cities Cybersecurity and Privacy. Amsterdam: Elsevier, pp. 89–102. [Google Scholar]
- Yuan, Jingxue (Jessica), and SooCheong Jang (Shawn). 2008. The effects of quality and satisfaction on awareness and behavioral intentions: Exploring the role of a wine festival. Journal of Travel Research 46: 279–88. [Google Scholar] [CrossRef]
- Zahid, Hasan, and Badariah Haji Din. 2019. Determinants of intention to adopt e-government services in Pakistan: An imperative for sustainable development. Resources 8: 128. [Google Scholar] [CrossRef]
- Zaman, Umer, Hasan Zahid, Muzafar Shah Habibullah, and Badariah Haji Din. 2021. Adoption of big data analytics (BDA) technologies in disaster management: A decomposed theory of planned behavior (DTPB) approach. Cogent Business & Management 8: 1880253. [Google Scholar]
- Zardari, Baqar Ali, Zahid Hussain, Aijaz Ahmed Arain, Wajid H. Rizvi, and Muhammad Saleem Vighio. 2021. Development and validation of user experience-based e-learning acceptance model for sustainable higher education. Sustainability 13: 6201. [Google Scholar] [CrossRef]
- Zeebaree, Mosleh, Mary Agoyi, and Musbah Aqel. 2022. Sustainable adoption of e-government from the UTAUT Perspective. Sustainability 14: 5370. [Google Scholar] [CrossRef]
- Zhang, Qian, and Qingkui Xi. 2022. A model about students’ behavioural intention to use university WeChat Library. Digital Library Perspectives 38: 429–43. [Google Scholar] [CrossRef]





| Frequency | Percent | ||
|---|---|---|---|
| Gender | Male | 246 | 59.7% |
| Female | 166 | 40.3% | |
| Education | Higher School | 79 | 19.2% |
| Diploma | 8 | 1.9% | |
| Undergraduate | 286 | 69.4% | |
| Postgraduate | 39 | 9.5% | |
| Age | Less than 30 | 306 | 74.3% |
| 31–40 | 42 | 10.2% | |
| 41–50 | 49 | 11.9% | |
| Above 50 | 15 | 3.6% | |
| Level of proficiency in the use of computers | High | 120 | 29.1% |
| Medium | 263 | 63.8% | |
| Low | 29 | 7.0% |
| Construct | Items | Factor Loading | Cronbach’s Alpha (≥0.7) | CR (≥0.7) | AVE (≥0.5) |
|---|---|---|---|---|---|
| PC | PC1 | 0.664 | 0.875 | 0.874 | 0.584 |
| PC2 | 0.725 | ||||
| PC3 | 0.712 | ||||
| PC4 | 0.868 | ||||
| PC5 | 0.834 | ||||
| PA | PA1 | 0.813 | 0.812 | 0.827 | 0.705 |
| PA2 | 0.865 | ||||
| AOR | AOR1 | 0.791 | 0.808 | 0.806 | 0.501 |
| AOR2 | 0.677 | ||||
| AOR3 | 0.648 | ||||
| CSE | CSE2 | 0.717 | 0.891 | 0.894 | 0.740 |
| CSE3 | 0.908 | ||||
| CSE4 | 0.939 | ||||
| PATU | PATU1 | 0.849 | 0.933 | 0.932 | 0.697 |
| PATU2 | 0.859 | ||||
| PATU3 | 0.842 | ||||
| PATU4 | 0.836 | ||||
| PATU5 | 0.862 | ||||
| PATU6 | 0.755 | ||||
| MO | MO1 | 0.859 | 0.862 | 0.871 | 0.772 |
| MO2 | 0.898 | ||||
| PIQ | PIQ1 | 0.835 | 0.931 | 0.932 | 0.775 |
| PIQ2 | 0.909 | ||||
| PIQ3 | 0.903 | ||||
| PIQ4 | 0.872 | ||||
| PT | PT1 | 0.838 | 0.896 | 0.902 | 0.699 |
| PT2 | 0.730 | ||||
| PT3 | 0.873 | ||||
| PT4 | 0.894 | ||||
| PFB | PFB1 | 0.873 | 0.934 | 0.956 | 0.812 |
| PFB2 | 0.902 | ||||
| PFB3 | 0.920 | ||||
| PFB4 | 0.920 | ||||
| PFB5 | 0.891 | ||||
| PSR | PSR1 | 0.831 | 0.896 | 0.881 | 0.651 |
| PSR2 | 0.868 | ||||
| PSR3 | 0.747 | ||||
| PSR4 | 0.775 | ||||
| UB | UB1 | 0.601 | 0.899 | 0.902 | 0.709 |
| UB2 | 0.903 | ||||
| UB3 | 0.893 | ||||
| UB4 | 0.928 | ||||
| VB | VB1 | 0.862 | 0.909 | 0.908 | 0.767 |
| VB2 | 0.903 | ||||
| VB3 | 0.861 | ||||
| RB | RB1 | 0.817 | 0.914 | 0.914 | 0.727 |
| RB2 | 0.902 | ||||
| RB3 | 0.888 | ||||
| RB4 | 0.800 | ||||
| TB | TB1 | 0.833 | 0.939 | 0.936 | 0.744 |
| TB2 | 0.853 | ||||
| TB3 | 0.902 | ||||
| TB4 | 0.876 | ||||
| TB5 | 0.847 | ||||
| IB | IB1 | 0.918 | 0.918 | 0.922 | 0.798 |
| IB2 | 0.935 | ||||
| IB3 | 0.823 | ||||
| BI | BI1 | 0.765 | 0.912 | 0.910 | 0.669 |
| BI2 | 0.795 | ||||
| BI3 | 0.854 | ||||
| BI4 | 0.845 | ||||
| BI5 | 0.826 | ||||
| USE-B | USE-B1 | 0.792 | 0.864 | 0.865 | 0.615 |
| USE-B2 | 0.726 | ||||
| USE-B3 | 0.834 | ||||
| USE-B4 | 0.782 |
| PC | PA | AOR | CSE | PATU | MO | PIQ | PT | PFB | PSR | UB | VB | RB | TB | IB | BI | USE-B | |
|---|---|---|---|---|---|---|---|---|---|---|---|---|---|---|---|---|---|
| PC | 0.765 | ||||||||||||||||
| PA | 0.759 | 0.839 | |||||||||||||||
| AOR | 0.642 | 0.639 | 0.708 | ||||||||||||||
| CSE | 0.648 | 0.645 | 0.625 | 0.860 | |||||||||||||
| PATU | 0.704 | 0.712 | 0.703 | 0.821 | 0.835 | ||||||||||||
| MO | 0.543 | 0.590 | 0.606 | 0.530 | 0.628 | 0.878 | |||||||||||
| PIQ | 0.717 | 0.675 | 0.705 | 0.630 | 0.820 | 0.654 | 0.880 | ||||||||||
| PT | 0.694 | 0.641 | 0.607 | 0.622 | 0.750 | 0.666 | 0.803 | 0.836 | |||||||||
| PFB | 0.593 | 0.482 | 0.468 | 0.447 | 0.547 | 0.504 | 0.558 | 0.600 | 0.901 | ||||||||
| PSR | 0.549 | 0.494 | 0.616 | 0.486 | 0.671 | 0.402 | 0.696 | 0.583 | 0.413 | 0.807 | |||||||
| UB | 0.145 | 0.130 | 0.078 | 0.134 | 0.181 | 0.205 | 0.142 | 0.203 | 0.235 | 0.018 | 0.842 | ||||||
| VB | 0.140 | 0.124 | 0.076 | 0.146 | 0.186 | 0.131 | 0.102 | 0.153 | 0.171 | 0.038 | 0.704 | 0.875 | |||||
| RB | 0.173 | 0.186 | 0.105 | 0.160 | 0.172 | 0.107 | 0.102 | 0.196 | 0.174 | 0.037 | 0.757 | 0.760 | 0.853 | ||||
| TB | 0.217 | 0.162 | 0.154 | 0.184 | 0.260 | 0.130 | 0.194 | 0.203 | 0.199 | 0.149 | 0.815 | 0.709 | 0.775 | 0.863 | |||
| IB | 0.136 | 0.200 | 0.054 | 0.168 | 0.175 | 0.115 | 0.103 | 0.192 | 0.172 | 0.048 | 0.748 | 0.727 | 0.747 | 0.786 | 0.893 | ||
| BI | 0.739 | 0.621 | 0.703 | 0.640 | 0.768 | 0.643 | 0.741 | 0.817 | 0.642 | 0.657 | 0.230 | 0.190 | 0.209 | 0.235 | 0.808 | 0.818 | |
| USE-B | 0.675 | 0.549 | 0.598 | 0.577 | 0.686 | 0.498 | 0.683 | 0.633 | 0.747 | 0.555 | 0.192 | 0.165 | 0.179 | 0.227 | 0.694 | 0.782 | 0.784 |
| Hypothesis | p | Result | |
|---|---|---|---|
| H1 | PC→BI | 0.003 | Supported |
| H2 | PA→BI | 0.031 | Supported |
| H3 | AOR→BI | *** | Supported |
| H4 | CSE→BI | 0.412 | Not supported |
| H5 | PATU→BI | 0.687 | Not supported |
| H6 | MO→BI | 0.515 | Not supported |
| H7 | PIQ→BI | 0.013 | Supported |
| H8 | PT→BI | *** | Supported |
| H9 | PFB→BI | *** | Supported |
| H10 | PSR→BI | *** | Supported |
| H11 | UB→BI | 0.471 | Not supported |
| H12 | VB→BI | 0.501 | Not supported |
| H13 | RB→BI | 0.790 | Not supported |
| H14 | TB→BI | 0.105 | Not supported |
| H15 | IB→BI | 0.332 | Not supported |
| H16 | BI→USE-B | *** | Supported |
Disclaimer/Publisher’s Note: The statements, opinions and data contained in all publications are solely those of the individual author(s) and contributor(s) and not of MDPI and/or the editor(s). MDPI and/or the editor(s) disclaim responsibility for any injury to people or property resulting from any ideas, methods, instructions or products referred to in the content. |
© 2023 by the authors. Licensee MDPI, Basel, Switzerland. This article is an open access article distributed under the terms and conditions of the Creative Commons Attribution (CC BY) license (https://creativecommons.org/licenses/by/4.0/).
Share and Cite
Al-Mamary, Y.H.; Alshallaqi, M. Making Digital Government More Inclusive: An Integrated Perspective. Soc. Sci. 2023, 12, 557. https://doi.org/10.3390/socsci12100557
Al-Mamary YH, Alshallaqi M. Making Digital Government More Inclusive: An Integrated Perspective. Social Sciences. 2023; 12(10):557. https://doi.org/10.3390/socsci12100557
Chicago/Turabian StyleAl-Mamary, Yaser Hasan, and Mohammad Alshallaqi. 2023. "Making Digital Government More Inclusive: An Integrated Perspective" Social Sciences 12, no. 10: 557. https://doi.org/10.3390/socsci12100557
APA StyleAl-Mamary, Y. H., & Alshallaqi, M. (2023). Making Digital Government More Inclusive: An Integrated Perspective. Social Sciences, 12(10), 557. https://doi.org/10.3390/socsci12100557

