Abstract
Political participation has become an important topic in contemporary political thinking. Western scholars’ views that reflect experiences in Western societies have become predominant theoretical articulations on political participation. This study offers a critical review of the conceptual frameworks of political participation in democratic and non-democratic societies. Drawing on previous research, it has developed a new definition and typology of political participation in China. It eschews voluntarism in the Western definition of political activities and participation to creatively propose a well-developed definition of political participation in China for which it constructs a ladder model. This study summarises Chinese political participation according to four categories: non-participation, tokenism, active participation, and radical participation. This study proposes a typology that motivates us to think of many issues, including online interactions. This study makes a much-needed contribution to the literature on the theoretical development of political participation in China.
1. Introduction
Political participation varies widely in terms of its definition and mode in different political systems. In democracies, political systems are principally equalitarian, assuming each citizen’s equal influence on politics (Verba et al. 1978). Therefore, political participation is vital for protecting political equality (Parvin 2018); by enabling citizens to participate in decision making, political participation affects their interests (Dalton 2017). Teorell (2006) summarises three mainstream theories of democracy in Western academia: liberal democracy, participatory democracy, and deliberative democracy. The liberal model of political participation aims at protecting the interests of every citizen equally by influencing governments’ actions or decisions through representative democratic institutions. The participatory model emphasises citizens’ direct participation in decision making and contributes to their self-development. The deliberative model is outcome oriented, in which citizens are encouraged to participate in political discussions and the subjective legitimacy of democracy is simultaneously promoted. However, do these models apply to political participation in China?
The nature of political participation in China can be quite distinctive when contrasted with democratic nations and other authoritarian states. The primary differentiation lies in the structure of the Chinese political system, which can best be described as a “Party-State” system. In this context, the Chinese Communist Party (CCP) not only acts as the main political entity but is also deeply intertwined with the machinery of the state (He and Warren 2011). This unique arrangement has profound implications for political participation and governance in the country.
In democratic countries, political parties are separate from the state machinery. They vie for power in periodic elections, and whichever party or coalition gains the majority forms the government. In this competitive environment, political participation often revolves around campaigns, voting, and other democratic processes. In some authoritarian states, even though political competition might be suppressed, there is still a discernible boundary between the ruling party and the state apparatus.
Political participation in democratic systems is predominantly shaped by the clear separation between the party’s organisational activities and the state’s governance mechanisms. Citizens in such democracies have institutionalised avenues for political participation, like voting in competitive multi-party elections, policy consultations, and public debates. Moreover, the decentralisation of power in democratic setups ensures that legislative, executive, and judiciary branches maintain checks and balances, preventing any undue concentration of power (Nathan 2017).
In contrast, China’s Party-State system offers different avenues and understandings of political participation. The pervasive intertwining of the Chinese Communist Party (CCP) with the state at all governance levels defines the political landscape. While certain mechanisms, such as village elections and public consultations, exist, the overarching influence often resides in the CCP’s internal deliberative processes. The unity of the party and the state in China is more encompassing than in most other authoritarian contexts. This blend ensures that political participation often emphasises consultation and consensus within the party and between the party and key societal groups, rather than the confrontational or electoral competition common in democracies (He and Warren 2011).
Furthermore, China’s political dynamics do exhibit parallels with countries like Vietnam, Laos, and Cuba that also champion the Party-State system. Yet, even within this shared framework, China’s political participation is influenced by its unmatched global influence, economic prowess, and societal complexities. The country’s rapid economic transformation since the late 1970s has, in turn, influenced its political landscape, allowing for unique modes of participation, such as economic deliberations and technology-driven public consultations (Hansson et al. 2011).
Moreover, to comprehend political participation in China, one must grasp the intricacies of its Party-State system and the stark contrast between participation within and outside of this established structure. The dynamics of these two modes of political engagement underscore the unique nature of governance and citizenry in China.
Within the bounds of the Party-State system, political participation is largely top–down and CCP-initiated. This form of engagement, whether manifested through public consultations, policy feedback mechanisms, or village elections, is orchestrated from a central perspective. The intent behind such modes of engagement is not purely to democratise the decision-making process; rather, it seeks to enhance the CCP’s legitimacy and to consolidate its rule. The party’s emphasis on fostering a harmonious society and its frequent allusions to “consultative democracy” highlight this aim. By involving citizens in policymaking or feedback loops, the CCP aims to bolster its governing resilience, ensuring that policies resonate well with the public while simultaneously affirming the party’s central role in steering the country’s direction (He and Warren 2011).
For example, in China, institutional settings allow different democratic institutions to exist. However, Distelhorst (2017) argues that the aim of democratic or quasi-democratic institutions has not been to grant equal rights to ordinary citizens but to protect authoritarian governance and gain legitimacy by manipulating elections or designating candidates. Meanwhile, direct decision making or self-governance in China are guaranteed by a system of Community-Level Self-Governance (jicengqunzhong zizhizhidu). Nonetheless, in practice, self-governance and fair elections are hard to achieve. Besides manipulating staff composition and controlling budgets (Guan and Cai 2015), the Chinese Communist Party (CCP) also emphasises the functions of party branches associated with community councils and demands that each branch should play a core role in leadership (Benewick et al. 2004). From this perspective, the so-called self-governance system is a tool for the Party-State to keep the dominant leadership at the community level while maintaining legitimacy and approval from citizens and the international community.
Contrastingly, outside the official Party-State ambit, political participation assumes a bottom–up character. Such engagement is primarily driven by specific interests—be they economic, social, or environmental—and often emerges in response to localised grievances or issues. In some instances, this form of participation might directly challenge the CCP’s authority or highlight perceived deficiencies in its governance. Examples include labour strikes, environmental protests, or even online movements rallying against specific policies. The digital age, with its proliferation of communication platforms, has also enabled more organic and dispersed forms of this bottom–up engagement, even as the state endeavours to manage and sometimes curtail these spaces (Yang 2009).
Thus, understanding political participation in China demands a bifocal lens. While the state-driven, top–down participation reinforces the CCP’s authority, the spontaneous and often fragmented bottom–up movements reflect a populace that is increasingly aware, connected, and willing to voice its concerns. Balancing these dual dynamics—of control and spontaneity and of consolidation and challenge—marks the intricate dance of governance and participation in contemporary China.
Despite the many differences in political participation between China and the mainstream academic context of political participation studies, there are no clear definitions of political participation in China with a convincing theory or model. Therefore, when researching the subject, scholars usually either directly apply Western scholars’ definitions or modify some elements in these definitions (K. Cai 2010; Yang and Jiang 2015). Thus, the concept is still a blurred one as scholars can hardly propose a widely accepted typology without a clear definition.
To address the ambiguity around the definition and typology of political participation in China, this article aims to: (1) critically review conventional understandings about political participation, focusing on Western societies, (2) focus on the specifics of political participation in China, and (3) develop a new definition and typology of political participation in China. Additionally, while this article aims to offer a fresh perspective on political participation in China, it also hopes to serve as a starting point for academic research on political participation in other authoritarian countries with a similar Party-State system to China.
2. Ongoing Intellectual Debates on the Definitions of Political Participation
Definitions of political participation are still controversial in different political systems. This section critically reviews and summarises the perplexing aspects of the ongoing intellectual debates on these definitions while providing suggestions for developing a new definition based on the Chinese experience.
Since the 1960s, political scientists have been trying to characterise and demarcate political participation. Verba et al.’s (1978) often-cited definition conceptualises political participation as private citizens’ legal acts aimed at influencing the selection of a government’s personnel and their actions. Verba and Nie’s (1987) definition emphasises four features of political participation: the legitimacy of the act of participation, participants’ amateurism, the influencing attempt of their purpose, and the politics of the result. Furthermore, their definition restricts political participation within institutional channels, disregarding other possibilities. Despite the criticism of being loose, Verba and Nie’s (1987) definition represents a cluster of definitions that constantly stress the influencing attempt of political participation.
In the 1990s, while reaffirming the amateurism, influencing attempt, and voluntariness, scholars began to acknowledge some activities outside the conventional political sphere as part of political participation. With social development, especially with the rise of social movements and social groups, the boundaries between political and civil areas blurred and became controversial (Van Deth 2001). Based on this trend, Parry et al. (1992) argued that political participation should target the government and other formal or informal organisations related to politics.
Van Deth (2014) has set forth a comprehensive conceptual map that delineates the boundaries of what constitutes political participation. This framework is based on seven key criteria: 1. Political participation must entail an activity. It is not a mere passive observation but involves active engagement. 2. The activity should be undertaken voluntarily. It should not be coerced or mandated. 3. Only activities conducted by ordinary citizens qualify. Actions by politicians, civil servants, journalists, professional delegates, lobbyists, advisors, and other similar roles are excluded from this definition. 4. The activity should be situated within the domain of government, state, or politics. It should directly interact with or impact these spheres. 5. If the activity is not directly located in the sphere of government, state, or politics, it should be explicitly targeted towards these realms. It must intend to influence or comment upon these sectors. 6. Exceptions exist. Even if an activity does not align with the above two criteria, amateur and voluntary actions can be categorised as political participation if they aim to resolve community or collective problems. 7. Lastly, if none of the above criteria are met, activities that express the political intentions or aims of the participants can still be considered political participation. For instance, political consumerism, where buying decisions are based on political or ethical beliefs, qualifies as a form of political engagement. By establishing these rules, Van Deth provides a clear, structured approach to understanding the varied facets of political participation.
Although Van Deth’s conceptual framework is quite comprehensive, academics have criticised it for its lack of attention to the emerging realm of online political participation. However, considering that this research was completed in 2014 and discussions around online political participation only became a focal point in academia after the mid-2010s, this oversight may be understandable.
The rise of information and communication technologies (ICTs) has led to heated debates on online political participation. Two mainstream arguments have been proposed. The first holds that online political participation is the subset of conventional political participation (Rojas and Puig-i-Abril 2009). The second argument is that offline and online political participation should be constructed separately (Dayican 2014). Theocharis et al. (2019) also point out that online political participation is more attractive to young citizens than conventional offline modes. The debate on how ICTs may change the definition and scope of political participation is still ongoing. However, these debates merely revolve around discussions of whether forms of political participation should be more diverse, and they do not challenge the framework put forth by Van Deth (2014).
Based on the above discussion, three criteria were applied to all definitions of political participation in democratic societies: being an activity, being voluntary, and being nonprofessional. As political participation is always associated with democracy (Van Deth 2001), regardless of the changing definitions, its goal is to improve the development and maintenance of a democratic system.
This article explores whether using Western definitions to study the context in non-democratic countries is appropriate. Are there any differences between them? Townsend (1967) proposed that political participation in Communist countries is state-led and that it mainly implements party policies rather than granting citizens equal rights. Moreover, Friedgut (2014) pointed out that political participation in Communist countries would be broader than that in non-Communist countries and would cover any activities related to public affairs. In Communist countries, politics could be everywhere, as the Party-State hopes to penetrate society entirely. Almost all functional organisations and enterprises are affiliated with the Party-State in different ways (Shi 1997).
Thus, as mentioned in the introduction section, the Chinese experience is characterised by a different governance logic from that of democracies and by the close relationship between the Party-State and citizens. This experience challenges Western scholars’ definitions and criteria. For instance, in China, coercive mobilisation is a vital governance mechanism (Zhou 2017). To achieve certain political goals, the CCP usually mobilises citizens methodically from the central to the community level. As the CCP has a large membership and a capillary-like organisation system, the effect of mobilisation is highly significant (W. Wang 2014). In this case, whenever citizens respond to this mobilisation, they participate in politics. In Van Deth’s (2014) definition, as the target of participation in mobilisation is the political sphere, this is a standard form of political participation. However, to determine whether this participation is voluntary is difficult; some are free-riding behaviours, while others may be motivated by psychological pressures rather than direct coercive orders.
Besides the obscurity around voluntarism, the scope of activities is also challenged in the Chinese context. Receiving the Party-State’s political education and watching authority-initiated news are very common political activities in China. These are informing activities through which an authority conveys information to the grassroots (Arnstein 1969). Arnstein (1969) defines “informing" as the lowest level of citizens’ participation. At the “informing” level, citizens are merely informed about their rights, responsibilities, and options. This can be through brochures, newspapers, public announcements, or informational meetings. While this rung ensures that citizens receive information, it is a one-way process where there is no channel for feedback or for ensuring that the information has been understood or even accepted by the citizens. It does not guarantee that citizens’ concerns and aspirations will be heeded. There is no mechanism in place for them to provide input or to influence the decision-making process. Essentially, while citizens are informed, they are not necessarily empowered to act on the information or to influence the outcomes. In the context of Arnstein’s (1969) work, while “informing” is an important step, it is seen as a minimal level of citizen participation. However, Arnstein (1969) did not differentiate between “citizen participation” and “political participation.”
Thus, in Western academia, due to the emphasis on “influencing attempts,” “informing” is naturally not included within the scope of political participation. However, even in Van Deth’s (2014) latest framework, there remains considerable debate over whether “informing" is considered an activity. Even Van Deth (2014) himself did not provide a clear answer to the extent of what he defines as “activities.”
Based on the above discussion points, voluntariness and the scope of activities constitute the two main puzzling facets in studying the definition of political participation in China. The following section discusses these facets while developing a new definition of political participation in China.
3. Ongoing Intellectual Debates on the Definitions of Political Participation
To define political participation in China, scholars usually adopt two approaches. The first approach is that of either directly copying Western definitions or of modifying only a tiny part of them. For example, Shi (1997, p. 21) defines political participation in China as “activities by private citizens aimed at influencing the actual results of governmental policy.” This is a revised version of Verba and Nie’s definition (Verba and Nie 1987), and it emphasises the influencing attempts and the target’s political nature. This definition gives political participation a somewhat narrow scope, and because of the difficulty of defining politics in China, Shi (1997) could argue that actions aimed at influencing the governments in any place constitute political participation.
This definition is flawed for many reasons. First, at the grassroots level in China, urban community councils and villagers’ committees are not legally part of the government. The goal of citizens’ participation in the decision-making process of this type of organisation may only be to settle affairs within their communities, but such affairs are inherently public and a part of self-governance. Second, because of the Chinese government’s censorship of speech, some citizens’ expressive behaviours, such as posting political satire on the internet, do not aim to influence the government but only to express their dissatisfaction (Yang and Jiang 2015). However, such behaviours may indirectly influence the government regarding a particular event or drive it to strengthen its governance capacity. The target of such behaviours is the government, and the result is political. Third, this definition avoids discussing the ambiguity around voluntariness by excluding all forms of coercive participation. In fact, determining whether political behaviour is voluntary in China is challenging. For example, quota elections or single-winner elections still exist (Li 2013). Even if participation in voting is voluntary, a significant proportion of voters may still involuntarily vote for a designated candidate.
The second approach is that of defining political participation based on the official discourse in China. For example, P. Wang (1995) argues that political participation is ordinary citizens’ acts of participating in political life through various legal ways and influencing the composition, mode of operation, rules of operation, and policy process in the political system. This definition uses the word “political life" to expand the scope of political participation. This phrase comes from the CCP’s discourse, including everything related to the party or the government in China (Xi 2016). This definition dramatically expands the scope of political participation and incorporates the realities in China, but its emphasis on the legality of political activities is still problematic. Shi (1997) argues that, in China, citizens use activities like sending gifts or establishing instrumental personal relationships (Guan Xi) to influence government decisions. Though these activities are quasi-legal, one cannot neglect them.
As mentioned previously, to understand political participation in China, merely focusing on the citizens’ side is problematic. China has a strong ruling party, and the Party-State always tries to control everything in the society. Political participation in China involves both a bottom–up channel for citizens to engage with the Party-State and a top–down channel for the Party-State to communicate with citizens and strengthen its legitimacy. The bottom–up channel shares many features with the channels for political participation in democracies, as Chinese citizens also try to voluntarily influence politics or public affairs. However, the top–down channel of political participation has unique features and strongly challenges the scope of political activities and the principle of voluntariness in mainstream political participation theories.
To clarify the definition of political participation, its functions in Chinese political systems should be revisited. Zeng (2015) identified four main sources of legitimacy: performance, cultural and historical traditions, nationalism, and institutional changes. Within these sources, the CCP has three policy options: strengthening ideological controls, improving governance, and maintaining social justice (Zeng 2015). According to policy options mentioned by Zeng (2015), citizens are required to participate in government-initiated activities and in the processes of making or implementing policies. Namely, the ultimate goal of authority-initiated political participation is to strengthen the legitimacy and authoritarian resilience of the CCP. Understanding this logic could contribute to solving enigmas around political participation in China.
The goal of strengthening ideological control is achieved by constant political education and pervasive political propaganda. The party usually uses party newspapers or TV programs, such as People’s Daily or Xinwen Lianbo, to promote formal ideological discourses and convey important policies or orders. The CCP has also established many formal channels to shape the thinking of members and ordinary citizens and to cultivate Communist beliefs. University students must attend compulsory political education courses for four years (Y. Zhu 2017).
Informal channels for ideological propagation, including school education, TV drama programs, movies, songs, literary works, and popular newspapers, are more diversified and complicated (Zeng 2015). The tightly distributed party organisation and the ubiquitous multi-level political propaganda render it compulsory for anyone living in China to receive political education from the CCP to a greater or lesser extent.
The question is whether political participation includes attending political education sessions or receiving political propaganda through CCP-initiated channels. This article argues that it does. First, political education sessions in party organisations constitute political participation. Perhaps there is a counterargument that these sessions are obligatory for party members, most of whom are professional government officials, party cadres, or politicians. However, the CCP is a large political organisation with over four million sub-branches. According to Xu (2021), only 8.3% of its members work in the government or are professional party cadres. Xu points out that, according to the data from the Organization Department of the Central Committee of the CCP, Communist Party members are scattered across all walks of life in China, and nearly 30% of them are farmers. Therefore, regarding party members’ obligatory or compulsory activities as professional political actions or services is inappropriate. Although these political education sessions are mandatory for the CCP, urging party members to accept its ideologies is not a simple process. However, members who receive political education deepen their association with the party and share their learning with non-party members. This process, which is not isolated but regular and frequent, has led to a significant increase in the ideological legitimacy of the CCP. Thus, in contrast to the Western bias that participation in CCP activities is either instrumental (for the elite’s gain) or compulsory (punishment will follow if one abstains), many Chinese citizens voluntarily participate in them because they believe that the CCP is genuinely working in the best interests of the people.
Second, political education courses in schools in China serve functions analogous to those in party organisations. The approach is not just about conveying political opinions to students; the Chinese Communist Party (CCP) meticulously designs courses on politics or ideological thoughts for schools. These courses maintain a uniform standard and are delivered by professionally trained teachers. Xi Jinping even personally published an article in a party newspaper to underscore the importance of political courses at universities (Xi 2020). These courses, imbued with significant political meanings, are compulsory. They bolster the legitimacy of the CCP and may directly or indirectly influence the political behaviours of young people in China.
To expand on this, the nature of political education in China distinctly contrasts with that in the West. While many Western nations focus on fostering patriotism and a basic understanding of national affairs in their political education, China’s political education is far more comprehensive. It is not merely about patriotism or basic civics. Instead, it involves systematic learning of the theories of Socialism with Chinese Characteristics. This education extends beyond traditional classroom teachings. It encompasses a series of practical learning experiences that align closely with the ideological tenets of the Chinese Communist Party. Fundamentally, participating in this form of political education equates to contributing to the capacity-building of the CCP’s governance. The system is designed to ensure not only ideological alignment but also active participation in the governance model advocated by the party.
Third, watching authority-initiated television (TV) programs or reading such newspapers also fall under political participation. Western scholars have long excluded those activities from the definition of political participation as they do not directly influence politics and are not political activities (Van Deth 2001). Nonetheless, scholars regard China as a “propaganda state,” and party-led media can restructure people’s opinions and transform society (Wu 1994). Official TV news programs, like Xinwen Lianbo, can serve as powerful platforms for the Party-State to convey its ideologies and policies. Therefore, watching this type of official news programs is a support activity (Tsai and Liao 2021). Shi (1997) argues that, unlike Western democratic countries that choose the law to transmit government policies, China usually chooses documents as a transmission vehicle—important documents are usually interpreted and conveyed through authority-initiated media. Watching news or editorials on these channels is the only way for ordinary citizens to become familiar with the original ideas of the central government or the CCP’s Central Committee without being misled by bureaucrats (Shi 1997). Therefore, adopting the view that watching political news or receiving political messages through authority-initiated channels is non-political participation is hard because this kind of activity is the final stage in the government’s policy implementation, and the educational functions of these news programs or messages could also strengthen the legitimacy of the CCP. The above discussion points indicate that the scope of political activities in China is much wider than that in Western theories. Support activities, authority-led activities, and informing activities can also be seen as political participation in China.
Simultaneously, because Chinese civil society is state-led (Yu and Guo 2012), activities related to the public interest in civil society led by ordinary citizens also constitute political participation. Zeng (2015) argues that, after 2008, many Chinese scholars advocated for establishing a limited government, using NGOs, to replace some government services to achieve a situation where the government and social organisations manage society together. However, since Xi Jinping took office, the Party-State has tightened its control over NGOs, requiring all NGOs to establish their party branches and to be supervised and monitored (Lam 2019). Therefore, civil society and the government in China are indistinguishable, closely aligning citizens’ participation in civil society with the government. It can become political participation if citizens’ participation is public-oriented and authority-led. Accordingly, based on the above discussion, the scope of political activities in China is much broader than that in democracies.
The goals of improving governance and maintaining social justice are associated with the institutionalised political participation in China’s democratic institutions. Despite its formal similarity with the Western counterpart, the principle of voluntariness is not applied to institutionalised political participation in China. For example, according to Verba and Nie (1987), the primary mode of political participation is contacting activities that include diversified modes in China. One of these forms, often promoted by the CCP’s propaganda department as a model of democracy in China, is the “Democratic Consultation" (Mingzhu Kentanhui), first proposed by the Municipal Government of Wenling City, which that promoted it as the “Wenling Model.“ In this model, citizens are allowed to talk directly with government officials, give their opinions, and participate in the budgeting of government entities for grassroots (S. Zhu 2011). However, this so-called democratic consultation is not open to everyone. The Wenling Municipal Government established a “Participants Pool" comprising ten different categories of citizens with different occupations, including National People’s Congress (NPC) deputies, villagers’ representatives, public information liaison officers, retired Communist Party cadres who have served as deputy officers or higher, women’s representatives, representatives from the science and technology sector, legal representatives of enterprises with tax revenues of half to one million yuan, and migrants with tertiary education or above. Besides this “Participants Pool," the Wenling Government also established a “Talent Pool" to absorb professionals from different industries. Whenever the government hopes to organise a democratic consultation, members from the “Participants Pool" and the “Talent Pool" are randomly chosen. This form of political participation is still meritocratic in nature; not all participants voluntarily participate, but the government selects many of them after being recommended by their work units (Zhang and Lin 2014).
Political participation in China is not limited to the government-led political participation discussed above. The purposes of some forms of political participation are to challenge the authority or reduce the legitimacy of the CCP’s governance (Y. Cai 2008).
Political participation in China extends beyond the confines of government-led engagement, encompassing activities like protests, demonstrations, and, intriguingly, even bribes. For many Chinese businesspeople, bribery has become an entwined form of political participation. Rooted in the cultural concept of guanxi, which emphasises the significance of relationships and networks, the boundaries between personal relationships and professional liaisons often blur. This cultural backdrop facilitates favours, gift-giving, and, in some instances, direct bribes to expedite business endeavours and to navigate bureaucratic complexities.
Bureaucratic processes in China, which can be labyrinthine, occasionally drive businesses to resort to bribes as a pragmatic, if illicit, method to speed up processes, obtain necessary licenses, or clear other official hurdles. This act becomes an indirect challenge to the established official channels and power structures. Additionally, bribes can offer businesses competitive advantages, granting them access to insider information, more favourable policies, or even certain monopolistic privileges in specific sectors. This not only gives them a form of political leverage but also allows them to operate in a favourable position, often in unspoken collaboration with certain political factions.
Moreover, in industries or sectors characterised by ambiguous regulations or where the business operates in grey areas, bribes sometimes serve as a form of insurance. This ensures a level of protection against potential unfavourable government actions, allowing for uninterrupted operations. On a more strategic level, by enticing influential officials, businesses might even find avenues to influence policies or regulations in their favour, marking a shift from mere business facilitation to direct political decision-making influence.
Research underscores this phenomenon. For instance, Tsai (2007) elucidated how Chinese private entrepreneurs, in the absence of a comprehensive legal system, often adopt informal and extra-legal measures, including bribery, to protect their property rights. Similarly, Wedeman’s (2012) investigation into the dual paradox of China’s rapid economic reforms juxtaposed against widespread corruption highlights how bribery has become a survival strategy for many amidst the shifting political–economic terrains.
However, it is worth noting that while bribery might be interpreted as a form of political participation by some, it remains illicit. Especially in recent years, the Chinese government’s broad anti-corruption campaigns have made this form of “participation” increasingly perilous.
In sum, the evident purpose of political participation in China is multifaceted, both in terms of defending the CCP’s authority to rule and directly challenging it. This intricacy underscores the pressing need for a more comprehensive definition of political participation specific to the Chinese context.
4. Developing a New Definition of Political Participation in China
Based on the above points and owing to the complexity of political participation in China, this article uses a conceptual framework to define it. The framework has the following features.
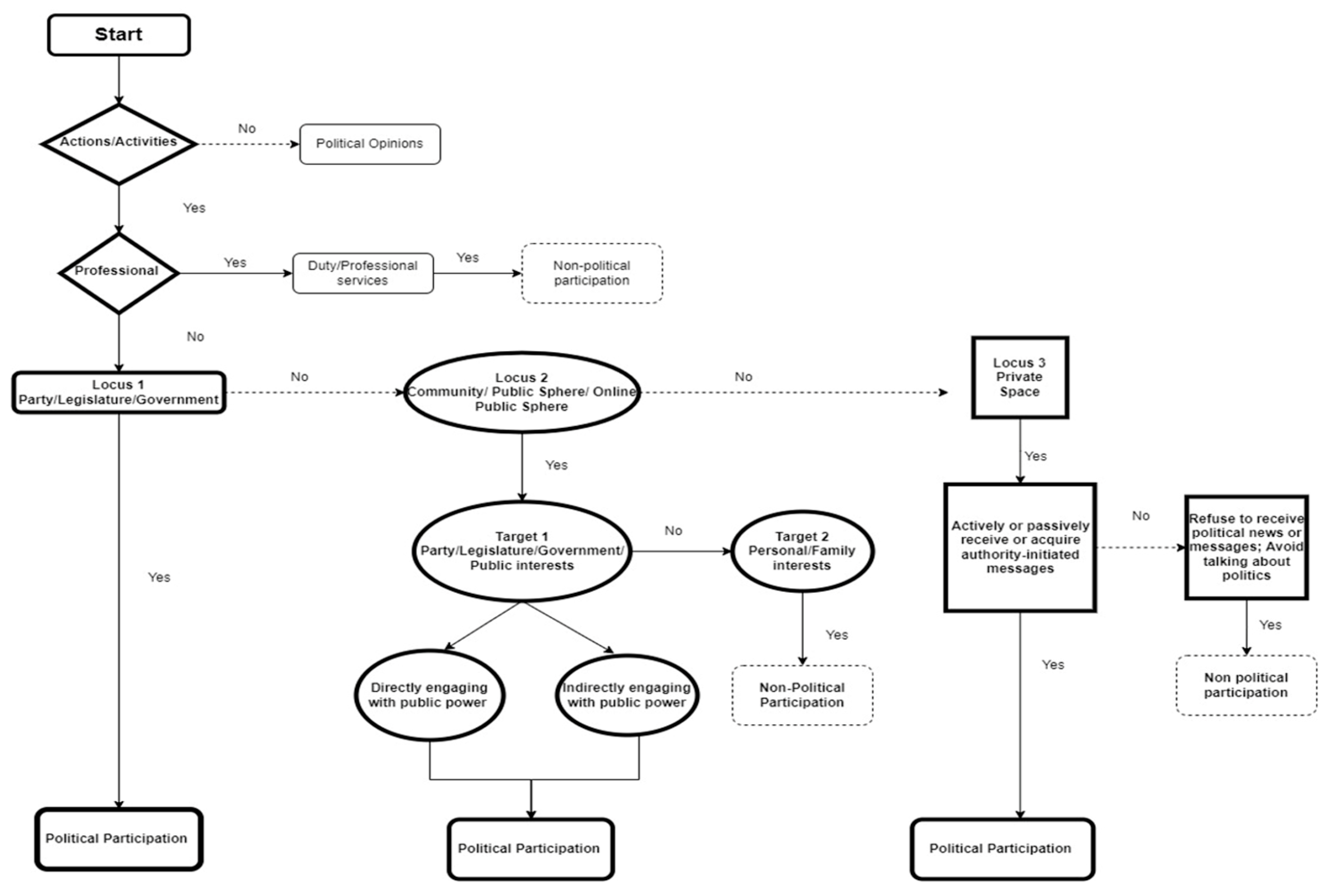
First, political participation must be an action or activity that includes individuals receiving authority-initiated messages, but it excludes their having political opinions or attitudes and watching unofficial political news or social news.
Second, the definition laid out serves as an imperative framework, which not only underscores the political participation of the ordinary citizen but also discerns it from the compulsory activities of those considered to be political professionals or civil servants. By explicitly stating that such obligatory actions are not viewed under the prism of “political participation,” a clear demarcation line is drawn.
It is of pivotal importance to elucidate that the entire gamut of political activities undertaken by members of the Communist Party of China (CCP) is not blanketly classified as professional acts. Here, “professional activities” are delineated with precision. They are specifically the actions carried out by civil servants, which envelops all individuals employed by the government, during the execution of their public duties and the commitments bound by law. This category also extends to CCP cadres who are solely entrusted with tasks related to internal party administration.
These classifications are curated with the intention of ensuring that the defined categories remain distinct and mutually exclusive. By concentrating the definition of “professionals” to civil servants, government employees, and a specific cadre of CCP members, we eliminate ambiguity and potential overlaps with a myriad of political activities that might be undertaken by ordinary citizens or other diversified groups within the CCP.
In the presented context, it is crucial to understand that the term “professionals” is not a catch-all phrase for everyone with a role in the political arena. It is confined to a specific group of individuals, primarily civil servants and government employees, who are duty-bound. Contrarily, “non-professionals” resonates with the vast majority—the ordinary citizens who are not tethered by the structured professional obligations inherent to civil servants or the inner circle of CCP cadres.
Going further, a spotlight is cast on those engaged in self-governance communities. If an employee’s paycheque originates from government coffers and their role necessitates the execution of legally stipulated duties, their actions are bucketed under “professional activities.” An exception arises if these individuals have ascended to leadership roles in these communities through a legitimate election mechanism; their actions then veer off the professional track.
Moreover, when considering figures, such as representatives from the People’s Congress and the delegates of the Chinese People’s Political Consultative Conference (CPPCC), the lens changes. Their legal election processes, albeit open for public participation, are not bracketed as professional activities. Acknowledging the critiques regarding their election transparency and potential overtones of CCP orchestration, the challenge remains in bifurcating genuinely elected individuals from those merely appointed. Given these complexities, this paper consciously chooses to keep their legally obligated activities extricated from the “professional activities” domain.
Third, activities of non-professionals located in the arena of government/legislature/party/advisory councils can become modes of political participation. When it comes to political participation, the arena in which activities occur is paramount. Non-professional activities that take place within established political and governance structures, such as the government, legislature, political parties, and advisory councils, hold significant weight. This includes, but is not limited to, attending public hearings, participating in community consultations hosted by local authorities, or getting involved in party outreach programs. Such interactions, while conducted by ordinary citizens, directly engage with formal political institutions, thereby becoming valid modes of political participation. The proximity to these power structures enhances the potential impact and significance of these actions.
Fourth, non-professionals’ activities in the spheres of community/public sphere/online public can become modes of political participation if their targets are the party/government/legislature/advisory councils/public interests. While the location of political activities is crucial, the target or aim of such actions often determines their classification as forms of political participation. For non-professionals, activities in broader arenas, such as community groups, public forums, or online public spaces, become relevant if they are directed at influencing or engaging with formal entities like the party, the government, legislature, advisory councils, or even broader public interests.
For example, in the Chinese context, direct criticism of the government can be risky. As a result, many advocacy efforts or demonstrations often take place within community settings or online spaces rather than directly confronting governmental entities. These activities, although indirect in their approach, are designed to draw the attention of the government. For example, individuals might start conversations or share posts on Weibo, China’s largest online community, to discuss public issues. The aim of these discussions, even when not explicitly targeting the government, is to amplify the message and hopefully prompt governmental attention or action. Such indirect strategies reflect a nuanced way of navigating the political landscape, where the intent to influence or interact with formal political entities takes precedence over the location of the activity and the explicitness of the message.
Last, non-professionals’ activities in the private sphere can become modes of political participation if they receive or acquire authority-initiated messages. In the context of China, where the lines between the public and private spheres are notably fluid, especially due to technological advancements, activities within one’s private domain can have significant political implications. As a result, actions previously seen as personal or apolitical can now carry profound political undertones. Such activities acquire heightened relevance if they intersect with messages disseminated by authoritative bodies. For example, when individuals engage with a government survey sent to their private email, interact with official posts on social media platforms in a non-professional capacity, or propagate and discuss governmental campaigns in private circles, these seemingly ordinary actions enter the realm of political participation.
This viewpoint becomes even more salient when considering how the consumption of official news and publications, even within the confines of one’s home, plays an instrumental role in bolstering the Chinese Communist Party’s (CCP) resilience and authority. Engaging with such materials is not merely a passive act; it is a form of participation that sustains the party’s narrative and governance model. The previous section delves deeper into this, elucidating how the act of consuming official broadcasts, reading state-sanctioned newspapers, and other similar private activities contribute to the perpetuation of the CCP’s reign, thereby reinforcing its ideological stronghold and fostering a sense of unity and stability among the populace.
To encapsulate this holistic approach, Figure 1 provides a visual representation of the conceptual framework of political participation in China. It aims to capture the intricate interplay between the arena of activity, the actors involved, and the targeted entities, presenting a comprehensive view of how political participation manifests in various forms and settings within the Chinese context. This framework underscores the dynamic and multifaceted nature of participation, reflecting the evolving nature of political engagement in China.
Figure 1.
Conceptual map of political participation in China. (Figure created by the authors).
5. Ongoing Debates on the Modes of Political Participation
Definitions set boundaries for political participation in China, while the typology categorises it and provides an inventory of its modes for later research. This section summarises popular debates on the typology of political participation in democratic societies, discusses its advantages and drawbacks, and provides suggestions for developing a new typology relevant to the Chinese context.
The typology of political participation in democracies has been subjected to heated debates for the last 80 years. Van Deth (2001) indicates that from the 1940s to the 1950s, the two primary forms of political participation were voting and campaign activities. From the 1960s to the 1970s, with the development of new social movements, Western scholars proposed a division between the conventional and unconventional modes of political participation. Two characteristics of the conventional modes of political participation are legality and institutionalisation (Barnes and Kaase 1979).
Scholars introduced the concept of unconventional political participation in the 1970s. Barnes and Kaase (1979) argued that unconventional political participation refers to activities including protest and rejection. The dualism of the conventional and the unconventional is not the only way to measure political participation. Based on Schudson’s (1996) “monitorial citizens" argument, Ekman and Amnå (2012) proposed the idea of latent political participation as “pre-political" activities that do not have direct political influence but are community-oriented. They opined that latent political participation includes activities regarded as civic engagement. This argument broadens the scope of political participation and elucidates why it includes citizens’ participation in public affairs. However, these latent forms of political participation could manifest in other political systems. For example, in China, the Party-State views feminist groups, even those without political purposes, as threats to stability and imposes pressure upon them (Li and Li 2017).
Ekman and Amnå’s (2012) framework offers an inclusive and multifaceted perspective on political engagement. Historically, most research on political participation has leaned towards capturing visible, often institutionalised, forms of engagement, such as voting, protesting, or being a part of political organisations. Such overt actions were the markers of an engaged citizenry. However, by recognising latent forms of participation, Ekman and Amnå challenge and expand this traditional paradigm from four perspectives. 1. Latent political participation: By introducing the concept of latent participation, the authors underscore the idea that political behaviour is not always about direct actions. Sometimes, a person’s inactivity or choice to not engage can also be a political statement. This latent form of engagement can arise from various reasons, such as disillusionment with the political system, belief in alternative forms of participation, or mere political fatigue. 2. Complexity of non-participation: By distinguishing between passive and active non-participants, Ekman and Amnå emphasise the varied motivations behind political detachment. Passive non-participants might be those who are simply disinterested or lack adequate information, whereas active non-participants might be making a deliberate choice to reject or critique established political norms and practices. This distinction underscores the importance of understanding the “why" behind political inactivity, as not all inactivity stems from apathy. 3. Implications for democracy: In modern democracies, the health of the political system is not merely determined by how many people vote or attend protests but also by understanding the nuances of non-participation. For instance, a rise in active non-participation could indicate growing disillusionment with traditional political institutions, signaling a need for reform. On the other hand, passive non-participation might highlight areas where civic education or outreach is necessary. 4. Cultural and societal implications: Political behaviour does not operate in a vacuum. It is shaped by cultural, social, and economic contexts. Understanding latent forms of participation provides insights into societal values, trust in institutions, and broader cultural shifts. For instance, in societies where political repression is common, latent forms of political engagement, such as silent protests or wearing symbolic colors, can become powerful tools of resistance.
By broadening the conceptual boundaries of political participation, Ekman and Amnå offer researchers, policymakers, and activists a more comprehensive tool to analyse and understand the myriad ways in which individuals relate to and interact with the political realm. However, they ignore online political participation. The internet sets boundaries between the private and the public and where the civil and political spheres blur, and the typology of political participation is complicated.
Vissers and Stolle (2014) opined that the repertoires of political participation widen to incorporate internet activism. Some scholars believe that online participation could model political acts in the offline world (Best and Krueger 2005; Brady et al. 1995; Dalton 2017). These acts include online campaigns, online political consumerism, online protesting, contacting public officials online, etc. Conversely, counterarguments insist that the internet opens opportunities for an entirely new type of engagement not practiced in the same way offline, such as political satire, targeted political posting, politically motivated hacking, etc. (Vitak et al. 2011). These activities are mainly expressive behaviours of particular interest as they are not simply the online versions of offline political activities (Theocharis 2015). Political participation has not included political expression as it is not impactful; however, an expression of preference on social networks can become an act of political significance, especially over the long term (Tufekci 2014).
In recent years, the nuances of political participation in digital spaces have become an essential topic of exploration for political scientists worldwide. The nature of online platforms, with their easy-to-use interfaces and vast user bases, has led to the emergence of seemingly simple actions, like clicking “like,” as potential forms of political participation.
Theocharis (2015) ventured into this realm to ascertain the depth of these actions. While on the surface, a “like” may seem insignificant, its implications in different political and societal contexts can be profound. Earl (2014), on the other hand, casts doubt on its political value. Arguing from a Western democratic standpoint, she sees this action as almost reflexive, devoid of any significant commitment or effort, and, thus, unlikely to affect tangible change.
However, when viewed in the context of a country like China, with its tightly regulated media landscape and stringent laws on freedom of expression, the weight of such a simple action is magnified. In China, expressing a political disagreement with the government on the internet or publicly advocating for rights is a high-risk action. Even if those expressions do not break the law, the Chinese government could arrest dissidents for other criminal offenses (Zhu and Jun 2022)1. In this high-stakes environment, many opt for subtle expressions of support, like clicking “like” on a post that criticises the government or champions a cause. Such an act becomes a veiled signal, a quiet nod of agreement or support without openly defying the authorities.
Given these realities, the role of “likes” in the Chinese context cannot be dismissed as merely passive or inconsequential. In a society where overt resistance is perilous, these subtle gestures become the voice of the silent majority, echoing sentiments that might be too risky to articulate openly. Thus, the act of clicking “like” transcends its simple mechanics and takes on a new form of silent, yet impactful, political participation in China.
Based on the above discussion, voting is still the primary form of political participation in Western democracies. Meanwhile, many unconventional and non-institutional forms of political participation, like protests or demonstrations, have become institutional and legal. With the development of civil society, more civic participatory activities, especially the latent forms of political participation, began to have direct or indirect political influences, vastly expanding the scope of political participation. The proliferation of ICTs has enriched the definitions and typologies of political participation, thereby expanding the scope of these typologies.
6. Ongoing Intellectual Debates on the Typology of Political Participation in China
This section reviews debates on the modes of political participation in China and briefly discusses some specific modes. Scholars usually adopt two approaches to categorise political participation in China. The first approach is that of following the Western typology with some Chinese characteristics, while the second approach is that of emphasising the uniqueness of the Chinese political system.
One of the most representative typologies developed with the first approach was proposed by Shi (1997), who describes three dimensions of political acts in China: the initiative required, the risk involved, and conflict. Different combinations of these three dimensions produce different political activities, including voting, campaigning, appeals, adversarial acts, and cronyism. Similarly, Jennings (1997) identified three types of political participation in China: voicing behaviour (writing or voicing opinions to a governmental official or agency); contacting behaviour (contacting a delegate at a People’s Congress or contacting a governmental official); and collective behaviour (taking collective actions). This cluster of typologies follows the typology in the Western tradition, which only values ordinary citizens’ political behaviours and eschews the uniqueness of China’s party-led political environment.
Zhang and Lin’s (2014) typology represents the second approach, in which three modes of political participation are summarised. (1) The canonical model of political participation. (2) The contacting/lobbying mode of political participation. (3) The ruling-party-initiated political activities, such as CCP-initiated campaign activities, political learning sessions, and elections for the leaders of CCP branches or CCP-supervised institutions. The third mode of political participation proposed by Zhang and Lin includes ceremonial and support activities as part of political participation. Although those political activities do not directly impact decision making or the selection of government officials, they convey the CCP’s ideologies and policy objectives, enhance its legitimacy, and facilitate policy implementation. The important contribution of this typology is that it is not restricted to Western classifications and highlights the realities of the political system in China. However, it only categorises offline political participation, ignoring the uniqueness of online modes of political participation.
If we scrutinise the abovementioned typologies, we can see that China has well-established democratic institutions. Takeuchi (2012) pointed out that developing democratic institutions was an important survival strategy for the CCP. The limited and managed democratic participation helped the CCP gain popular support. Takeuchi opined that the Chinese government could relieve the tensions between ordinary citizens and local governments and pointed to the three types of democratic institutions: elections, petitions, and local courts (Takeuchi 2012). Takeuchi mentions one of China’s most important modes of political participation: petitions. A petition, also known as an appeal to China’s political system, is one of the primary modes of Chinese citizens’ political participation, as China has an extensive and sophisticated appeal system.
At the state level, the State Council has the National Public Complaints and Proposals Administration, while at the provincial to county levels, governments have their complaints’ offices. O’Brien and Li (1999) believe that the appeals system brings mutual benefits to the government and citizens. The government uses this system to collect information, enabling the party and government to obtain essential information on lower-level cadres. The appeal system helps citizens solve problems that normal legal processes find difficult to address. Collective appeals could be more influential than individual appeals. Y. Cai (2004) found that collective appeals could easily transform from peaceful actions to protests or even riots, which could influence social stability. Maintaining social stability and avoiding collective protests is one of the most significant indexes of a local government’s performance. Provincial governments in China even choose to sign responsibility contracts with lower-level governments that outline responsibilities in reducing and preventing collective appeals to higher-level authorities (Edin 2003). One of the responsibilities of the provincial governments’ liaison offices in Beijing is to persuade those who participated in collective appeals to the central government to withdraw. Under this circumstance, collective appeals are usually more successful than individual appeals (Y. Cai 2004).
Elections in China are a complicated system, including citizens’ direct elections (urban community council’s election and rural villagers’ committee’s election); the election of the representatives of the People’s Congress; elections within the CCP; and elections in trade unions or other originations. Shi (1997) argued that plebiscitary elections became rare in contemporary China. However, government officials can still manipulate the nomination process by putting the names of those they trust on the list. Guan and Cai (2015) found that in the elections of urban community councils, state authorities may manipulate government regulations by applying unreasonable rules and nominating trustworthy candidates.
Besides appeals and elections, it is difficult to interpret contacting behaviours in China. Contacting activities can be legal through institutional channels, such as public hearings organised by the government, calling the government’s hotline, and submitting comments on the government’s websites. However, many contacting activities in China are quasi-legal, or they occur through personal ties (Shi 1997). Unlike lobbying in the Western context, cronyism in China could be interpreted as a contacting behaviour. Cronyism makes sense by articulating interest through personal ties and bribing (Shi 1997). Yu et al. (2021) found cronyism to be essential for entrepreneurs to obtain resources from the government.
Yu and Wang (2018) conducted a study that revealed some insightful correlations between the anti-corruption campaign in China and corporate behaviour, particularly concerning tax evasion. Their research showed that after the anti-corruption initiatives were launched, there was a noticeable decline in tax evasion among companies previously involved in corrupt practices, as opposed to those companies that were not engaged in such activities.
This decline can be interpreted in multiple ways. On the one hand, it reflects the effectiveness of the anti-corruption drive: as the government clamped down on corrupt practices, companies that were previously evading taxes, possibly with the complicity or at least the tacit approval of certain officials, found it increasingly risky to continue such illicit activities.
On the other hand, and perhaps more interestingly, the fact that these corrupt companies were engaging in tax evasion at a significantly higher rate than their non-corrupt counterparts suggests a deeper entanglement between business interests and governmental oversight. This is where the concept of cronyism comes into play. Cronyism refers to the practice where business leaders and entrepreneurs establish close relationships with political officials, often through non-transparent means, to gain favourable treatment or protection against regulatory actions.
In the Chinese context, this implies that certain entrepreneurs, through their networks and connections within the government, might have been able to influence official decisions, policies, or enforcement actions to their advantage. If a company, for instance, had strong ties with tax officials, they might have been less scrutinised or could have engaged in tax evasion without facing penalties. This not only showcases the power dynamics and the blurred lines between the public and private sectors in China but also highlights the mechanisms through which cronyism can affect policy implementation and regulatory actions.
However, it is essential to note that the anti-corruption campaign aimed to curb such practices, and the results from Yu and Wang (2018) seem to suggest that, at least in terms of tax evasion, the campaign had a notable impact. The dynamics between businesses and the government are ever evolving, and the Chinese context offers a rich tapestry of interactions to explore and understand.
Even though they have discussed CCP-initiated activities, most scholars ignore two modes of political participation in China: political absorption and administrative absorption. Political absorption means that the CCP keeps absorbing politically indifferent elites from various industries into the state or party-controlled institutions (Xiao 2014). Xiao claims that the United Front Department of the CCP is vital in absorbing elites and influential celebrities into the CPPCC (Chinese People’s Political Consultative Conference), which greatly enhances China’s stability.
King (1975) proposed the concept of administrative absorption when researching Hong Kong. In order to rule Hong Kong effectively, the British colonial government absorbed some elites from ethnic Chinese communities in Hong Kong into the colonial government. In contemporary China, some local governments also use this strategy to manage migrant workers’ communities in cities (Lang and Xie 2017). Many local governments also recruit NGOs to perform some government duties (Zhu and Jun 2022).
Scholars have focused on online political participation in China. Xue and Van Stekelenburg (2018) argued that the internet might change the apathy, alienation, and inefficiency of political participation. However, because of strict network monitoring and keyword review, Chinese netizens’ political participation has not changed with the spread of ICTs. The only change is that the location of political participation has changed from offline to online. For the Chinese government, the internet makes censorship easier, as suppressing a collective action offline would be more costly than doing it online. Xu et al. (2018) concluded that contacting governmental officials, monitoring the governmental policymaking process and other behaviours, collective actions, and social protests are the four main types of online political participation in China. This typology is still the online version of offline political participation, in which the online authority-led political activities, political satire, and political expressions (including clicking “like” online) are neglected.
Debates on the typology of political participation in China are so diverse that adopting a single paradigm, as in studies on Western democracies, is impractical. Conversely, the ambiguity of the definition also proves that few scholars can formulate a well-established typology of political participation in China. By clarifying the definition and addressing the puzzles above, the last section of this article offers a new, systematic, and well-organised typology of political participation in China.
7. Developing a New Typology of Political Participation in China
According to the definition that this article proposed above, political participation in China needs a compatible and well-developed typology. This article adopts the framework of Arnstein’s (1969) ladder of citizen participation, with eight rungs under three categories for classifying citizen participation: non-participation, tokenism, and citizen power.
Arnstein’s ladder of citizen participation is a model designed to categorise the varying degrees and forms of public involvement in decision-making processes. The ladder metaphor emphasises that not all forms of participation are equally meaningful or empowering for the participants. The ladder consists of eight rungs, which are grouped into three broader categories:
Non-participation: This is the lowest level of the ladder, where citizen involvement is either non-existent or superficial. 1. Manipulation: In this rung, participation is a mere pretence, with “participants” placed in advisory or administrative roles, but without any real decision-making power. 2. Therapy: Here, the focus is more on curing or educating the participants rather than involving them in decision making.
Tokenism: While citizens might seemingly have a voice, this form of participation lacks the ability to ensure their views are heeded. 1. Informing: Citizens are informed about their rights, responsibilities, and options. However, they lack the channels to provide feedback or to ensure their input is considered. 2. Consultation: Here, citizens are asked for their opinions, often through methods like surveys or public hearings. But, there is no guarantee their views will be taken into account. 3. Placation: In this rung, citizens might have a role, possibly in decision-making committees. However, power dynamics are such that their influence is limited.
Citizen power: This is the most empowering level of participation. 1. Partnership: Citizens and power holders collaboratively decide on plans, policy, and program development. Decision-making responsibilities are shared through structures like joint committees. 2. Delegated power: Citizens hold a significant degree of decision-making authority. They might manage specific programs or have guaranteed seats on decision-making bodies. 3. Citizen control: This is the pinnacle of the ladder. Citizens are in full control of a program or institution, making all of the decisions.
Within the context of political participation in China, adopting Arnstein’s ladder offers a structured way to assess the nature and depth of citizen engagement. Given the unique political and social structures in China, it is crucial to adapt this model in a manner that reflects the complexities and nuances of the Chinese system. The ladder can help in determining areas where participation is genuine versus where it might be more symbolic or controlled.
Tritter and McCallum (2006) criticised this model, stating that Arnstein’s ladder (Arnstein 1969) is static rather than dynamic and that it lacks two important rungs. They extended the three categories to seven: disorder, non-participation, tokenism, citizen power, radicalisation, citizen disobedience, and rebel actions (Tritter and McCallum 2006). However, this model is also not ideal, as the concepts of “disorder,” “disobedience,” and “rebel actions” could overlap in a real context. Peaceful protests against the government are prohibited in China; therefore, boundaries between “disobedience" and “rebel actions" could blur.
Following Arnstein’s ladder of citizen participation, this study posits that political participation in China can be categorised into four levels: non-participation, tokenism, active participation, and radical participation.
This typology does not apply Arnstein’s idea of the degree of citizen power for two reasons. First, all institutional political activities in China are under the supervision of the CCP. Second, while protests and demonstrations are part of systems in democratic societies, these activities are banned in China and suppressed by the Party-State. Therefore, this study categorises these activities under radical political participation, as they are usually excluded from the institutional system and are more militant in nature.
Moreover, it is essential to recognise that the concept of non-participation as a form of political participation is highly controversial. When an individual actively chooses not to engage in political activities, this decision often carries a political motive. This deliberate abstention can be an expression of dissatisfaction with the political climate or a demonstration of non-cooperation with the ruling party. Such actions aim to challenge the legitimacy and control of the authority by not participating.
Within the context of this article’s definition of political participation in China, such behaviour actually falls under the category of non-professionals’ activities in the spheres of the community/public sphere/online public, which can be modes of political participation if their targets are the party, government, legislature, advisory councils, or broader public interests. Given its distinct implications, this study presents non-participation as a separate level of its own. For detailed information, please see Table 1.
Table 1.
The typology of political participation in China without separate online modes.
Radical participation refers to the actions of some citizens who want to change the social status quo or assert their power in radical ways; it is prohibited by Chinese law. In China, criminal legislation deems it a crime of plotting to subvert the government or dismember the state (Article 92), which the government uses as grounds to arrest radicals (Wedeman 2009).
Active participation refers to the actions of citizens who intend to influence the government’s decision making. In this typology, joining political organisations is categorised into tokenism rather than active participation. The CCP currently has 90 million members. Joining the CCP is sometimes a critical decision for people working in certain occupations or an essential step for securing a promotion. Joining other political organisations, like the Communist Youth League and a trade union, can also be compulsory for high school and college students or people who are working in state-owned enterprises. Therefore, joining political organisations may not lead to influencing or attempting to influence anyone, and one should categorise this as tokenism. Herein, tokenism refers to citizens’ actions to be involved in politics. These actions may not directly impact politics or the government’s behaviours, but they can strengthen the legitimacy of the CCP and facilitate the policy implementation process.
This typology divides non-participation into two: passive non-participation and active non-participation. The distinction between passive and active non-participation is critical in understanding the depth and nuance of non-engagement in the political sphere within China.
Passive non-participation can be envisioned as a state of apolitical detachment. These individuals are characterised by their lack of interest in or knowledge about politics. Their disengagement stems not from a conscious act of resistance or aversion but rather from indifference. They do not actively seek out political content, nor do they avoid it. They are simply uninvolved and uninformed. One might argue that this group is aloof from the political currents swirling around them.
On the other hand, active non-participation is more deliberate and rooted in discernible attitudes or beliefs about politics, particularly concerning the CCP. Unlike their passive counterparts, these individuals are not just uninvolved; they take intentional steps to distance themselves from politics. This is a form of political expression in itself—a silent protest. By consciously choosing to avoid all political content, they are signaling their disapproval or dissatisfaction with the current political climate or the ruling party. It is a more pointed form of disengagement, marked by a keen awareness of the political environment and a deliberate decision to step away from it.
Understanding these nuances is crucial, because while both groups may appear externally as “non-participative”, their reasons, motivations, and the implications of their non-participation are vastly different. One stems from indifference, and the other from active dissent or disapproval.
Notably, owing to the complexity of the Chinese government and bureaucratic system, the term “official" in this typology does not exclusively refer to civil servants but also includes all types of government employees, staff and delegates of the NPC and the CPPCC, and cadres managing the internal affairs of the CCP.
The problem with this typology is that it still fails to capture online political participation. Therefore, a typology with the additional part of online political participation was developed to avoid ambiguity. For detailed information, please see Table 2.
Table 2.
The typology of political participation in China with separate online modes.
In the evolving landscape of political participation, the divide between online and offline behaviours is becoming increasingly blurred. Offline political behaviours, which traditionally encompass various activities, such as protests, demonstrations, or even rebellions, have been deeply influenced by the rise of the internet and, more specifically, social media platforms.
Not all offline political actions can be directly translated into an online format. For example, while a physical protest involves a congregation of people in a specific location, its online equivalent might be a hashtag trend or a coordinated digital campaign. However, the intensity and essence of some actions, like rebellion, can find resonance in both realms.
Rebellion, by its very nature, seeks to challenge, disrupt, and at times subvert established systems. In the online world, acts of rebellion might not always involve people taking to the streets, but they can manifest in ways that target the digital infrastructure of those very systems. Hacking into government servers or deploying cyberterrorism attacks are acts of digital rebellion that can disrupt governmental functions, compromise national security, and challenge state authority.
Theocharis (2015) posits that online platforms can serve as significant catalysts in driving offline political behaviours. They offer an expansive and often borderless space for individuals and groups to mobilise, strategize, and communicate. While this is true, it is important to understand that online platforms do not just serve as amplifiers for offline activities. They have given birth to entirely new forms of political engagement. The Arab Spring, for instance, is a testament to the power of online mobilisation translating into offline action.
However, equating online mobilisation for offline actions as the sole representation of online rebellion would be an oversimplification. The realm of cyberspace has seen the birth of distinct acts of rebellion that might not have direct offline parallels. Anonymous, for instance, a decentralised international hacktivist group, embodies this new age of online rebellion. Their actions, from hacking government websites to exposing classified information, are radical forms of online political participation, even if they do not always translate to physical congregations or demonstrations.
Cronyism also hardly happens online. Contacting officials through the internet has different characteristics from contacting them through instrumental personal ties. In the former case, the internet is where the action takes place. There are official channels for citizens to contact officials via government websites or assigned email addresses. In the latter case, instrumental personal ties cannot be entirely established online. The internet is merely a platform instead of being a factor that may enhance instrumental personal ties.
Online absorption in this typology refers to people who voluntarily or coercively work as monitors online. For instance, on one of the biggest Chinese social media platforms, Weibo, Sina (the internet company that operates Weibo) recruits many monitors to report posts that may violate the law or express different opinions from those of the authorities. These monitors are not government employees but are absorbed into the authority-led surveillance system.
In China, elections are not held online. Online elections herein refer to some elections that aim at electing representatives of a group or favourite leaders/officials of a region or work unit. If these online elections happen in the government/party/legislature/advisory councils and the results influence the improvement and evaluation of some officials or government employees, these can also be regarded as political participation.
8. Conclusions
This article, by critically analysing the unique nature of political participation in China—an authoritarian state under the Party-State system—underscores the shortcomings of Western definitions and typologies of political participation when applied to the Chinese context. Through comparative analysis, a new definition and typology of political participation tailored specifically for China has been introduced.
The typology proposed herein stands out as it is not a mere copy of Western or other Communist country theories. Instead, it is constructed from the very logic and legitimacy of the CCP’s governance, making it distinctively innovative and advantageous. This approach not only covers most modes of political participation in China, providing a more concise definition, but it also aims to navigate through the diverse and controversial arguments surrounding the topic.
The main objectives of this article are twofold: firstly, it offers a fresh perspective for understanding political participation in China. Secondly, it aims to provide a novel framework that could guide research on political participation in other Party-State-structured authoritarian regimes.
These findings promote a more nuanced understanding of the unique dynamics within the Chinese political system, without over-relying on Western political participation theories or solely adhering to the CCP’s discourse. Though further empirical research is needed to delve deeper into this complexity, this article hints at a promising direction for future studies.
Conclusively, an interesting yet cautiously optimistic insight emerges from this typology. While, currently, distinguishing between civic engagement and political participation may seem unnecessary, such a distinction could become vital in future research.
Author Contributions
Conceptualization, Z.M. and Y.C.; formal analysis, Z.M. and Y.C.; resources, Z.M.; writing—original draft preparation, Z.M.; writing—review and editing, Y.C.; visualization, Y.C.; project administration, Z.M.; All authors have read and agreed to the published version of the manuscript.
Funding
This research received no external funding.
Institutional Review Board Statement
Not applicable.
Informed Consent Statement
Not applicable.
Data Availability Statement
No new data were created in this article.
Acknowledgments
The author extends heartfelt gratitude to three anonymous reviewers for their invaluable feedback, which played a pivotal role in shaping the final version of this article. The initial version of this article was presented at the 73rd Political Studies Association Annual International Conference held at the University of Liverpool from 3 to 5 April 2023. Special thanks are also directed to all panellists for their constructive suggestions during the conference.
Conflicts of Interest
The authors declare no conflict of interest.
Note
| 1 | The Chinese government usually uses the crime of picking quarrels and provoking trouble as an excuse to arrest people with different opinions. This so-called crime does not have a clear boundary (Chen 2016). |
References
- Arnstein, Sherry. 1969. A Ladder Of Citizen Participation. Journal of the American Institute of Planners 35: 216–24. [Google Scholar] [CrossRef]
- Barnes, Samuel, and Max Kaase. 1979. Political Action: Mass Participation in Five Western Democracies. Beverly Hills: Sage Publications. [Google Scholar]
- Benewick, Robert, Tong Irene, and Jude Howell. 2004. Self-governance and community: A preliminary comparison between villagers’ committees and urban community councils. China Information 18: 11–28. [Google Scholar] [CrossRef]
- Best, Samuel, and Brian Krueger. 2005. Analyzing the Representativeness of Internet Political Participation. Political Behavior 27: 183–216. [Google Scholar] [CrossRef]
- Brady, Henry E., Sidney Verba, and Kay Lehman Schlozman. 1995. Beyond SES: A Resource Model Of Political Participation. American Political Science Review 89: 271–94. [Google Scholar] [CrossRef]
- Cai, Kevin. 2010. Why Does China not Democratize Yet? International Studies Review 12: 464–66. Available online: http://www.jstor.org/stable/40931121 (accessed on 12 March 2022). [CrossRef]
- Cai, Yongshun. 2004. Managed Participation in China. Political Science Quarterly 119: 425–51. [Google Scholar] [CrossRef]
- Cai, Yongshun. 2008. Power Structure and Regime Resilience: Contentious Politics in China. British Journal of Political Science 38: 411–32. [Google Scholar] [CrossRef]
- Chen, Xingliang. 2016. Image of crime of picking quarrels and provoking trouble in legal dogmatics: Centering on creating disturbances. China Legal Science 4: 121. [Google Scholar]
- Dalton, Russell. 2017. The Participation Gap: Social Status and Political Inequality. Oxford: Oxford University Press. [Google Scholar] [CrossRef]
- Dayican, Bengü Hosch. 2014. Online political activities as emerging forms of political participation: How do they fit in the conceptual map? Acta Politica 49: 342–46. [Google Scholar]
- Distelhorst, Greg. 2017. The Power of Empty Promises: Quasi-Democratic Institutions and Activism in China. Comparative Political Studies 50: 464–98. [Google Scholar] [CrossRef]
- Earl, Jennifer. 2014. Something Old and Something New: A Comment on “New Media, New Civics”. Policy & Internet 6: 169–75. [Google Scholar] [CrossRef]
- Edin, Maria. 2003. State Capacity and Local Agent Control in China: CCP Cadre Management from a Township Perspective. The China Quarterly 173: 35–52. [Google Scholar] [CrossRef]
- Ekman, Joakim, and Erik Amnå. 2012. Political Participation and Civic Engagement: Towards a New Typology. Human Affairs 22: 283–300. [Google Scholar] [CrossRef]
- Friedgut, Theodore. 2014. Political Participation in the USSR. Princeton: Princeton University Press. [Google Scholar]
- Guan, Bing, and Yongshun Cai. 2015. Interests and Political Participation in Urban China: The Case of Residents’ Committee Elections. The China Review 15: 95–116. [Google Scholar]
- Hansson, Stina, Sofie Hellberg, and Joakim Öjendal. 2011. Politics and Development in a Transboundary Watershed: The Case of the Lower Mekong Basin. In Politics and Development in a Transboundary Watershed. Dordrecht: Springer, pp. 1–18. [Google Scholar] [CrossRef]
- He, Baogang, and Mark Warren. 2011. Authoritarian deliberation: The deliberative turn in Chinese political development. Perspectives on Politics 9: 269–89. [Google Scholar] [CrossRef]
- Jennings, Kent. 1997. Political Participation in the Chinese Countryside. American Political Science Review 91: 361–72. [Google Scholar] [CrossRef]
- King, Ambrose Yeo-chi. 1975. Administrative Absorption of Politics in Hong Kong: Emphasis on the Grass Roots Level. Asian Survey 15: 422–39. [Google Scholar] [CrossRef]
- Lam, Willy Wo-Lap. 2019. The Fight for China’s Future: Civil Society vs. the Chinese Communist Party. Oxford: Routledge. [Google Scholar] [CrossRef]
- Lang, Youxing, and Anming Xie. 2017. Administrative Absorption and Institutionalization of Migrant Workers’ Political Participation: An Example of External “Transfer” in Yueqing City, Zhejiang Province. Theory and Reform 4: 40–50. [Google Scholar]
- Li, Jun, and Xiaoqin Li. 2017. Media as a Core Political Resource: The Young Feminist Movements in China. Chinese Journal of Communication 10: 54–71. [Google Scholar] [CrossRef]
- Li, Wei. 2013. Problems and Improvement Measures of the Electoral System for the National People’s Congress Representatives in China. Master’s thesis, Hebei Normal University, Shijiazhuang, China. Available online: https://kns.cnki.net/kcms2/article/abstract?v=DxGmxfxkPoHKMxyI1mnaMATpJTt1f2lvGcdeExYYNHTIF7EwHESdIW3OBO7e3yuFLZCIxLk6RbiMeMLcCva3A7cty-I7GtW9a_2GaV_TGJlS_abnlV3AYKti-SzuUCn6bEMDJtIxOZY=&uniplatform=NZKPT&language=CHS (accessed on 12 March 2022).
- Nathan, Andrew J. 2017. China’s changing of the guard: Authoritarian resilience. In Critical Readings on the Communist Party of China. 4 Vols. Set. Leiden: Brill, pp. 86–99. [Google Scholar]
- O’Brien, Kevin J., and Lianjiang Li. 1999. Campaign Nostalgia in The Chinese Countryside. Asian Survey 39: 375–93. [Google Scholar] [CrossRef]
- Parry, Geraint, George Moyser, and Neil Day. 1992. Political Participation and Democracy in Britain. Cambridge: Cambridge University Press. [Google Scholar] [CrossRef]
- Parvin, Phil. 2018. Democracy without Participation: A New Politics for a Disengaged Era. Res Publica 24: 31–52. [Google Scholar] [CrossRef]
- Rojas, Hernando, and Eulalia Puig-i-Abril. 2009. Mobilizers Mobilized: Information, Expression, Mobilization and Participation in the Digital Age. Journal of Computer-Mediated Communication 14: 902–27. [Google Scholar] [CrossRef]
- Schudson, Michael. 1996. What if civic life didn’t die. American Prospect 25: 17–20. [Google Scholar]
- Shi, Tianjian. 1997. Political Participation in Beijing. Cambridge: Harvard University Press. [Google Scholar]
- Takeuchi, Hiroki. 2012. Democratic Institutions, Political Participation, and Authoritarian Rule in China (August 25, 2012). Available online: https://ssrn.com/abstract=2136356 (accessed on 12 March 2022).
- Teorell, Jan. 2006. Political Participation and Three Theories of Democracy: A Research Inventory And Agenda. European Journal of Political Research 45: 787–810. [Google Scholar] [CrossRef]
- Theocharis, Yannis, Joost de Moor, and Jan W. van Deth. 2019. Digitally networked participation and lifestyle politics as new modes of political participation. Policy and Internet 13: 30–53. [Google Scholar] [CrossRef]
- Theocharis, Yannis. 2015. The Conceptualization of Digitally Networked Participation. Social Media + Society 1: 2056305115610140. [Google Scholar] [CrossRef]
- Townsend, James Roger. 1967. Political Participation in Communist China. Berkeley and Los Angeles: University of California Press, vol. 1. [Google Scholar]
- Tritter, Jonathan Quetzal, and Alison McCallum. 2006. The Snakes and Ladders of User Involvement: Moving Beyond Arnstein. Health Policy 76: 156–68. [Google Scholar] [CrossRef]
- Tsai, Lily L. 2007. Accountability without Democracy: Solidary Groups and Public Goods Provision in Rural China. Cambridge: Cambridge University Press. [Google Scholar]
- Tsai, Wen-Hsuan, and Xingmiu Liao. 2021. A Mechanism of Coded Communication: Xinwen Lianbo and CCP Politics. Modern China 47: 569–97. [Google Scholar] [CrossRef]
- Tufekci, Zeynep. 2014. The Medium and the Movement: Digital Tools, Social Movement Politics, and the End of the Free Rider Problem. Policy Internet 6: 202–8. [Google Scholar] [CrossRef]
- Van Deth, Jan W. 2001. Studying Political Participation: Towards a Theory of Everything? Paper presented at the Joint Sessions of Workshops of the European Consortium for Political Research, Grenoble, France, April 6–11. [Google Scholar]
- Van Deth, Jan W. 2014. A Conceptual Map of Political Participation. Acta Politica 49: 349–67. [Google Scholar] [CrossRef]
- Verba, Sidney, and Norman H. Nie. 1987. Participation in America: Political Democracy and Social Equality. Chicago: University of Chicago Press. [Google Scholar]
- Verba, Sidney, Norman H. Nie, and Jae-on Kim. 1978. Participation and Political Equality: A Seven-Nation Comparison. Cambridge: Cambridge University Press. [Google Scholar]
- Vissers, Sara, and Dietlind Stolle. 2014. The Internet and New Modes of Political Participation: Online Versus Offline Participation. Information, Communication & Society 17: 937–55. [Google Scholar] [CrossRef]
- Vitak, Jessica, Paul Zube, Andrew Smock, Caleb T. Carr, Nicole Ellison, and Cliff Lampe. 2011. It’s Complicated: Facebook Users’ Political Participation in the 2008 Election. CyberPsychology, Behavior, and Social Networking 14: 107–14. [Google Scholar] [CrossRef]
- Wang, Puli. 1995. Principles of Political Science. Beijing: Peking University Press. [Google Scholar]
- Wang, Weihua. 2014. Mass Mobilization and Mobilized Governance—A New Perspective for Understanding Chinese State Governance Style. Journal of Shanghai Jiaotong University (Philosophy and Social Sciences) 22: 42–53. [Google Scholar]
- Wedeman, Andrew Hall. 2012. Double Paradox: Rapid Growth and Rising Corruption in China. Ithaca: Cornell University Press. [Google Scholar]
- Wedeman, Andrew. 2009. Enemies of the State: Mass Incidents and Subversion in China. APSA 2009 Toronto Meeting Paper. Available online: https://ssrn.com/abstract=1451828 (accessed on 12 March 2022).
- Wu, Guoguang. 1994. Command Communication: The Politics of Editorial Formulation in The People’s Daily. The China Quarterly 137: 194–211. [Google Scholar] [CrossRef]
- Xi, Jingping. 2016. Explanation on Several Guidelines on Political Life in the Party Under the New Situation and Regulations on Supervision within the Communist Party of China. Party Development Studies 11: 4–11. [Google Scholar]
- Xi, Jingping. 2020. Civics Course is the Key Course to Implement the Fundamental Task of Establishing Moral Education. Qiushi 17: 4–16. [Google Scholar]
- Xiao, Cunliang. 2014. Political Absorption—Political Participation—Political Stability—An Explanation of Political Stability in China. Jiangsu Social Science 4: 72–79. [Google Scholar]
- Xu, Gongxian. 2021. The Evolution of the Chinese Communist Party’s Membership Structure in the Past 100 Years, Characteristics and Implications. Journal of Changzhi University 4: 9–14. [Google Scholar]
- Xu, Ping, Yinjiao Ye, and Mingxin Zhang. 2018. Assessing Political Participation on the Internet in Contemporary China. Chinese Journal of Communication 11: 243–66. [Google Scholar] [CrossRef]
- Xue, Ting, and Jacquelien van Stekelenburg. 2018. When the Internet meets collective action: The traditional and creative ways of political participation in China. Current Sociology 66: 911–28. [Google Scholar] [CrossRef]
- Yang, Guobin, and Min Jiang. 2015. The Networked Practice of Online Political Satire in China: Between Ritual And Resistance. International Communication Gazette 77: 215–31. [Google Scholar] [CrossRef]
- Yang, Guobin. 2009. The Power of the Internet in China: Citizen Activism Online. New York: Columbia University Press. [Google Scholar]
- Yu, Jianxing, and Sujian Guo, eds. 2012. Civil Society and Governance in China. Dordrecht: Springer. [Google Scholar] [CrossRef]
- Yu, Junfan, Saskia De Klerk, and Michael Hess. 2021. The influence of cronyism on entrepreneurial resource acquisition. Asia Pacific Journal of Management 40: 121–50. [Google Scholar] [CrossRef]
- Yu, Minggui, and Lixuan Wang. 2018. Anti-corruption, Collusion and Corporate Tax Evasion. Luojia Management Review 20: 36–54. [Google Scholar]
- Zeng, Jinghan. 2015. The Chinese Communist Party’s Capacity to Rule: Ideology, Legitimacy and Party Cohesion. London: Palgrave Macmillan. [Google Scholar]
- Zhang, Xinzhi, and Wan-Ying Lin. 2014. Political Participation in an Unlikely Place: How Individuals Engage in Politics through Social Networking Sites in China. International Journal of Communications 8: 21–42. [Google Scholar]
- Zhou, Xueguang. 2017. The Institutional Logic of Governance in China: An Organizational Approach. Beijing: SDX-Joint Publishing Company. [Google Scholar]
- Zhu, Han, and Lu Jun. 2022. The crackdown on rights-advocacy NGOs in Xi’s China: Politicizing the law and legalizing the repression. Journal of Contemporary China 31: 518–38. [Google Scholar] [CrossRef]
- Zhu, Shengming. 2011. Participation Pool and Talent Pool—New Elements of Wenling’s Budget Democracy Consultation. National People’s Congress Studies 11: 18–26. [Google Scholar]
- Zhu, Yohong. 2017. Improving the vividness and effectiveness of ideology and morality classes. Curriculum Education Research: Research on Learning and Teaching Methods 15: 78–78. [Google Scholar]
Disclaimer/Publisher’s Note: The statements, opinions and data contained in all publications are solely those of the individual author(s) and contributor(s) and not of MDPI and/or the editor(s). MDPI and/or the editor(s) disclaim responsibility for any injury to people or property resulting from any ideas, methods, instructions or products referred to in the content. |
© 2023 by the authors. Licensee MDPI, Basel, Switzerland. This article is an open access article distributed under the terms and conditions of the Creative Commons Attribution (CC BY) license (https://creativecommons.org/licenses/by/4.0/).
