Personalizing Child Protection: The Value of Responsivity Factors
Abstract
1. Introduction
2. Methods
2.1. Literature Review of Responsivity Factors in Criminal Practice
2.1.1. Inclusion Criteria
2.1.2. Search Strategy
2.2. Interviews on the Practical Relevance of Responsivity Factors in Child Protection
2.2.1. Participants
2.2.2. Procedure
2.2.3. Interview
2.2.4. Data Analysis
3. Results
3.1. Literature Review of Responsivity Factors in Criminal Practice
3.2. Interviews on the Practical Relevance of Responsivity Factors in Child Protection and Clinical Treatment Suggestions
3.2.1. Understanding of the Responsivity Principle
3.2.2. Problem Denial
3.2.3. Treatment Motivation/Willingness to Cooperate
3.2.4. Psychological Functioning
3.2.5. Social Support/Practical Barriers
3.2.6. Cognitive Abilities
3.2.7. Culture/Ethnicity
4. Discussion
4.1. Limitations and Future Research
4.2. Clinical Implications
5. Conclusions
Author Contributions
Funding
Institutional Review Board Statement
Informed Consent Statement
Data Availability Statement
Conflicts of Interest
References
- Andrews, Donald. A., James Bonta, and Robert. D. Hoge. 1990. Classification for effective rehabilitation: Rediscovering psychology. Criminal Justice and Behavior 17: 19–52. [Google Scholar] [CrossRef]
- Andrews, Donald. A., James Bonta, and Stephen Wormith. 2004. Level of Service/Case Management Inventory (LS/CMI). Toronto: Multi-Health Systems Inc. [Google Scholar]
- Andrews, Donald. A., James Bonta, and Stephen Wormith. 2011. The Risk-Need-Responsivity (RNR) Model: Does adding the Good Lives Model contribute to effective crime prevention? Criminal Justice and Behavior 38: 735–55. [Google Scholar] [CrossRef]
- Bartelink, Cora, Tom A. Van Yperen, and Ingrid J. Ten Berge. 2015. Deciding on child maltreatment: A literature review on methods that improve decision-making. Child Abuse and Neglect 49: 142–53. [Google Scholar] [CrossRef] [PubMed]
- Bartelink, Cora, Erik J. Knorth, Mónica López López, Carien Koopmans, Ingrid J. Ten Berge, Cilia L. M. Witteman, and Tom A. Van Yperen. 2018. Reasons for placement decisions in a case of suspected child abuse: The role of reasoning, work experience and attitudes in decision-making. Child Abuse and Neglect 83: 129–41. [Google Scholar] [CrossRef]
- Baxter, David. I., M. Burchill, and M. Tweedale. 1992. The Attitudes towards Correctional Treatment Scale; Merrickville: Ontario Ministry of Correctional Services.
- Begun, Audrey L., Michael J. Brondino, Daniel Bolt, Benjamin Weinstein, Terri Strodthoff, and Gene Shelley. 2008. The Revised Safe at Home Instrument for Assessing Readiness to Change Intimate Partner Violence. Violence and Victims 23: 508–24. [Google Scholar] [CrossRef] [PubMed]
- Belsky, Jay. 1980. Child maltreatment: An ecological integration. American Psychologist 35: 320–35. [Google Scholar] [CrossRef]
- Belsky, Jay. 1984. The determinants of parenting: A process model. Child Development 55: 83–96. [Google Scholar] [CrossRef]
- Boeije, Hennie. 2014. Analyseren in Kwalitatief Onderzoek. Amsterdam: Boom. [Google Scholar]
- Bonta, James, and Donald. A. Andrews. 2007. Risk-Need-Responsivity Model for Offender Assessment and Rehabilitation: User Report 2007–2006. Ottawa: Public Safety Canada. [Google Scholar]
- Bonta, James, and Donald. A. Andrews. 2016. The Psychology of Criminal Conduct, 6th ed. New York: Routledge. [Google Scholar]
- Bronfenbrenner, Urie. 1979. The Ecology of Human Development: Experiments by Nature and Design. Cambridge: Harvard University Press. [Google Scholar]
- Casey, Sharon, Andrew Day, Kevin Howells, and Tony Ward. 2007. Assessing suitability for offender rehabilitation: Development and validation of the Treatment Readiness Questionnaire. Criminal Justice and Behavior 34: 1427–40. [Google Scholar] [CrossRef]
- Cicchetti, Dante, and Vicki Carlson, eds. 1989. Child Maltreatment. Cambridge: Cambridge University Press. [Google Scholar]
- Cicchetti, Dante, and Ross Rizley. 1981. Developmental perspectives on etiology, intergenerational transmission and sequelae of child maltreatment. New Directions for Child and Adolescent Development 11: 31–56. [Google Scholar] [CrossRef]
- Covell, Christmas N., and Jennifer G. Wheeler. 2011. Application of the responsivity principle to treatment of sexual offense behavior. Journal of Forensic Psychology Practice 11: 61–72. [Google Scholar] [CrossRef]
- Cunningham, Phillippe B., and Scott W. Henggeler. 1999. Engaging multiproblem families in treatment: Lessons learned throughout the development of Multisystemic Therapy. Family Process 38: 265–81. [Google Scholar] [CrossRef]
- Dawson, Kari, and Marianne Berry. 2002. Engaging families in child welfare services: An evidence based approach to best practice. Child Welfare 81: 293–17. [Google Scholar]
- Day, Andrew, Kevin Howells, Sharon Casey, Tony Ward, Jemma C. Chambers, and Astrid Birgden. 2009. Assessing treatment readiness in violent offenders. Journal of Interpersonal Violence 24: 618–35. [Google Scholar] [CrossRef]
- De Leon, George, Gerald Melnick, David Kressel, and Nancy Jainchill. 1994. Circumstances, Motivation, Readiness, and Suitability (The CMRS Scales): Predicting Retention in Therapeutic Community Treatment. Drug Alcohol Abuse 20: 495–515. [Google Scholar] [CrossRef]
- De Ruiter, Corine, Martin Hildebrand, and Steven Van der Hoorn. 2012. Gestructureerde risicotaxatie bij kindermishandeling: De Child Abuse Risk Evaluation—Nederlandse versie (CARE-NL). GZ-Psychologie 4: 10–17. [Google Scholar] [CrossRef]
- Drieschner, Klaus Heinrich, and Anne Boomsma. 2008. The Treatment Engagement Rating scale (TER) for forensic outpatient treatment: Description, psychometric properties, and norms. Psychology, Crime, and Law 14: 299–315. [Google Scholar] [CrossRef]
- English, Diana J., Richard Thompson, J. Christopher Graham, and Ernestine C. Briggs. 2005. Toward a definition of neglect in young children. Child Maltreatment 10: 190–206. [Google Scholar] [CrossRef] [PubMed]
- Euser, Saskia, Lenneke R. A. Alink, Marije Stoltenborgh, Marian J. Bakermans-Kranenburg, and Marinus van IJzendoorn. 2015. A gloomy picture: A meta-analysis of randomized controlled trials reveals disappointing effectiveness of programs aiming at preventing child maltreatment. BMC Public Health 15: 1068. [Google Scholar] [CrossRef] [PubMed]
- Folger, Susan F., and Margaret O’Dougherty Wright. 2013. Altering risk following child maltreatment: Family and friend support as protective factors. Journal of Family Violence 28: 325–37. [Google Scholar] [CrossRef]
- Freyer, Jennis, J. Scott Tonigan, Stefan Keller, Ulrich John, Hans-Jürgen Rumpf, and Ulfert Hapke. 2004. Readiness to change versus readiness to seek help for alcohol problems: The development of the Treatment Readiness Tool (TReaT). Journal of Studies on Alcohol 65: 801–9. [Google Scholar] [CrossRef] [PubMed]
- Garner, Bryan R., Kevin Knight, Patrick M. Flynn, Janis T. Morey, and D. Dwayne Simpson. 2007. Measuring offender attributes and engagement in treatment using the client evaluation of self and treatment. Criminal Justice and Behavior 34: 1113–30. [Google Scholar] [CrossRef]
- Gilbert, Ruth, Cathy Spatz Widom, Kevin Browne, David Fergusson, Elspeth Webb, and Staffan Janson. 2009. Burden and consequences of child maltreatment in high-income countries. The Lancet 373: 68–81. [Google Scholar] [CrossRef]
- Guest, Greg, Arwen Bunce, and Laura Johnson. 2006. How many interviews are enough? An experiment with data saturation and variability. Field Methods 18: 59–82. [Google Scholar] [CrossRef]
- Hanson, R. Karl, Guy Bourgon, Leslie Helmus, and Shannon Hodgson. 2009. The principles of effective correctional treatment also apply to sexual offenders: A meta-analysis. Criminal Justice and Behavior 36: 865–91. [Google Scholar] [CrossRef]
- Heather, Nick, Stephen Rollnick, and Alison Bell. 1993. Predictive validity of the Readiness to Change Questionnaire. Addiction 8: 1667–77. [Google Scholar] [CrossRef] [PubMed]
- Howells, Kevin, and Andrew Day. 2003. Readiness for anger management: Clinical and theoretical issues. Clinical Psychology Review 23: 219–337. [Google Scholar] [CrossRef]
- Howells, Kevin, and Andrew Day. 2007. Readiness for treatment in high risk offenders with personality disorders. Psychology, Crime and Law 31: 47–56. [Google Scholar] [CrossRef]
- Hubbard, Dana J. 2007. Getting the most out of correctional treatment: Testing the responsivity principle on male and female offenders. Federal Probation 71: 2–8. [Google Scholar]
- Jesness, Carl F. 1988. The Jesness Inventory Classification. Criminal Justice and Behavior 15: 78–91. [Google Scholar] [CrossRef]
- Kemp, Susan P., Maureen O. Marcenko, Kimberly Hoagwood, and William Vesneski. 2008. Engaging parents in child welfare services: Bridging family needs and child welfare mandates. Child Welfare 88: 101–26. [Google Scholar]
- Lerner, Kenneth, Gary Arling, and S. Christopher Baird. 1986. Client Management Classification Strategies for Case Supervision. Crime and Delinquency 32: 254–71. [Google Scholar] [CrossRef]
- Looman, Jan, Ida Dickie, and Jeffrey Abracen. 2005. Responsivity issues in the treatment of sexual offenders. Trauma, Violence, and Abuse 6: 330–53. [Google Scholar] [CrossRef] [PubMed]
- Loza, Wagdy, and Amel Loza-Fanous. 2000. Predictive Validity of the Self-Appraisal Questionnaire (SAQ): A tool for assessing violent and nonviolent release failures. Journal of Interpersonal Violence 15: 1183–91. [Google Scholar] [CrossRef]
- Loza, Wagdy, Gurmeet Dhaliwal, Daryl G. Kroner, and Amel Loza-Fanous. 2000. Reliability, construct, and concurrent validities of the self-appraisal questionnaire: A tool for assessing violent and nonviolent recidivism. Criminal Justice and Behavior 27: 356–74. [Google Scholar] [CrossRef]
- McConnaughy, Eileen A., Carlo C. DiClemente, James O. Prochaska, and Wayne F. Velicer. 1983. Stages of change in psychotherapy: Measurement and sample profiles. Psychotherapy: Theory, Research, and Practice 20: 368–75. [Google Scholar] [CrossRef]
- McConnell, David, Maurice Feldman, Marjorie Aunos, and Narasimha Prasad. 2011. Parental cognitive impairment and child maltreatment in Canada. Child Abuse and Neglect 35: 621–32. [Google Scholar] [CrossRef]
- McMurran, Mary. 2009. Motivational interviewing with offenders: A systematic review. Legal and Criminological Psychology 14: 83–100. [Google Scholar] [CrossRef]
- Miller, William R. 1999. Enhancing Motivation for Change in Substance Abuse Treatment; Rockville: U.S. Department of Health and Human Services.
- Miller, William R., and J. Scott Tonigan. 1996. Assessing drinkers’ motivation for change: The Stages of Change Readiness and Treatment Eagerness Scale (SOCRATES). Psychology of Addictive Behaviors 10: 81–89. [Google Scholar] [CrossRef]
- Mossière, Annik, and Ralph Serin. 2013. A critique of models and measures of treatment readiness in offenders. Aggression and Violent Behavior 19: 383–89. [Google Scholar] [CrossRef]
- MST-The Netherlands. 2020. Multisystemic Therapy. Available online: https://www.nji.nl/nl/Databank/Databank-Effectieve-Jeugdinterventies/Erkende-interventies-Multisysteem-Therapie-(MST) (accessed on 1 September 2020).
- Mulder, Tim M., Kimberly C. Kuiper, Claudia E. van der Put, Geert-Jan J. M. Stams, and Mark Assink. 2018. Risk factors for child neglect: A meta-analytic review. Child Abuse and Neglect 77: 198–210. [Google Scholar] [CrossRef]
- Munro, Eileen. 1999. Common errors of reasoning in child protection work. Child Abuse and Neglect 23: 745–58. [Google Scholar] [CrossRef]
- Ng, Mei Yi, and John R. Weisz. 2016. Annual research review: Building a science of personalized intervention for youth mental health. Journal of Child Psychology and Psychiatry 57: 216–36. [Google Scholar] [CrossRef]
- Ogloff, James R. P., and Michael R. Davis. 2004. Advances in offender assessment and rehabilitation: Contributions of the risk-needs-responsivity approach. Psychology, Crime, and Law 10: 229–42. [Google Scholar] [CrossRef]
- Pelletier, Luc G., Kim M. Tuson, and Najwa K. Haddad. 1997. Client Motivation for Therapy Scale: A measure of intrinsic motivation, extrinsic motivation, and amotivation for therapy. Journal of Personality Assessment 68: 414–35. [Google Scholar] [CrossRef]
- Platt, Dendy. 2012. Understanding parental engagement with child welfare services: An integrated model. Child and Family Social Work 17: 138–48. [Google Scholar] [CrossRef]
- Polaschek, Devon. L. L. 2012. An appraisal of the risk-need-responsivity (RNR) model of offender rehabilitation and its application in correctional treatment. Legal and Criminological Psychology 17: 1–17. [Google Scholar] [CrossRef]
- Ryan, Richard M., Robert W. Plant, and Stephanie O’Malley. 1995. Initial motivations for alcohol treatment: Relations with patient characteristics, treatment involvement, and dropout. Addictive Behaviors 20: 279–97. [Google Scholar] [CrossRef]
- Sellen, Joselyn L., Mary McMurran, W. Miles Cox, Eleni Theodosi, and Eric Klinger. 2006. The Personal Concerns Inventory (Offender Adaptation) measuring and enhancing motivation to change. International Journal of Offender Therapy and Comparative Criminology 50: 294–305. [Google Scholar] [CrossRef]
- Simpson, D. Dwayne, George W. Joe, Kevin Knight, Grace A. Rowan-Szal, and Julie S. Gray. 2012. Texas Christian University (TCU) Short Forms for assessing client needs and functioning in addiction treatment. Journal of Offender Rehabilitation 51: 34–56. [Google Scholar] [CrossRef]
- Skeem, Jennifer L., Henry J. Steadman, and Sarah M. Manchak. 2015. Applicability of the Risk-Need Responsivity Model to persons with mental illness involved in the criminal justice system. Psychiatric Services 66: 916–22. [Google Scholar] [CrossRef]
- Smith, Paula, Paul Gendreau, and Kristin Swartz. 2009. Validating the principles of effective intervention: A systematic review of the contributions of meta-analysis in the field of corrections. Victims and Offenders 4: 148–69. [Google Scholar] [CrossRef]
- Stoltenborgh, Marije, Marian J. Bakermans-Kranenburg, Lenneke R. A. Alink, and Marinus H. van IJzendoorn. 2015. The Prevalence of child maltreatment across the globe: Review of a series of meta-analyses. Child Abuse Review 24: 37–50. [Google Scholar] [CrossRef]
- Stouthamer-Loeber, Magda, Rolf Loeber, Evelyn Wei, David P. Farrington, and Per-Olof H. Wikström. 2002. Risk and promotive effects in the explanation of persistent serious delinquency in boys. Journal of Consulting and Clinical Psychology 70: 11–23. [Google Scholar] [CrossRef]
- Taxman, Faye S. 2014. Second generation of RNR: The importance of systematic responsivity in expanding core principles of responsivity. Federal Probation 78: 32–40. [Google Scholar]
- Turney, Danielle. 2012. A relationship-based approach to engaging involuntary clients: The contribution of recognition theory. Child and Family Social Work 17: 149–59. [Google Scholar] [CrossRef]
- Van der Put, Claudia E., Jo Hermanns, and Frouke Sondeijker. 2016a. Inschatten van het risico op kindermishandeling bij aanvang van gezinsinterventies: De predictieve validiteit van de Nederlandse versie van de California Family Risk Assessment (CFRA). Kind en Adolescent 37: 213–29. [Google Scholar] [CrossRef]
- Van der Put, Claudia, Mark Assink, and Geert Jan Stams. 2016b. Predicting relapse of problematic child-rearing situations. Children and Youth Services Review 61: 288–95. [Google Scholar] [CrossRef]
- Van der Put, Claudia E., Mark Assink, Jeanne Gubbels, and Noëlle F. Boekhout van Solinge. 2018a. Identifying effective components of child maltreatment interventions: A meta-analysis. Clinical Child and Family Psychology Review 21: 171–202. [Google Scholar] [CrossRef]
- Van der Put, Claudia, Mark Assink, Jeanne Gubbels, Judith van Lent, and Geert Jan Stams. 2018b. Risico op Kindermishandeling verlagen met ARIJ-NEEDS. Kind en Adolescent Praktijk 3: 16–24. [Google Scholar] [CrossRef][Green Version]
- Van Yperen, Tom, Yvonne Booy, and Marie-Christine van der Veldt. 2003. Vraaggerichte Hulp, Motivatie en Effectiviteit Jeugdzorg. Utrecht: NIZW Jeugd. [Google Scholar]
- Van Yperen, Tom, Jan Willem Veerman, and Bas Bijl. 2017. Zicht op Effectiviteit. Handboek voor Resultaatgericht Ontwikkeling van Interventies in de Jeugdzorg. Rotterdam: Uitgeverij Lemniscaat b.v. [Google Scholar]
- Vlahovicova, Kristina, Gerardo. J. Melendez-Torres, Patty Leijten, Wendy Knerr, and Frances Gardner. 2017. Parenting programs for the prevention of child physical abuse recurrence: A systematic review and meta-analysis. Clinical Child and Family Psychology Review 20: 351–65. [Google Scholar] [CrossRef] [PubMed]
- Ward, Tony, Joseph Melser, and Pamela M. Yates. 2007. Reconstructing the Risk-Need-Responsivity model: A theoretical elaboration and evaluation. Aggression and Violent Behavior 12: 208–28. [Google Scholar] [CrossRef]
- Weisz, John. R. 2014. Building robust psychotherapies for children and adolescents. Perspectives on Psychological Science 9: 81–84. [Google Scholar] [CrossRef]
- Wnuk, Susan, Shelley McMain, Paul S. Links, Liat Habinski, Joshua Murray, and Tim Guimond. 2013. Factors related to dropout from treatment in two outpatient treatments for borderline personality disorder. Journal of Personality Disorders 27: 716–26. [Google Scholar] [CrossRef] [PubMed]
- Wormith, J. Stephen, and Mark E. Olver. 2002. Offender treatment attrition and its relationship with risk, responsivity, and recidivism. Criminal Justice and Behavior 29: 447–71. [Google Scholar] [CrossRef]
- Yeomans, Frank E., Janice Gutfreund, Michael A. Selzer, John F. Clarkin, James W. Hull, and Thomas E. Smith. 1994. Factors related to drop-outs by borderline patients. Journal of Psychotherapy Practice and Research 3: 16–24. [Google Scholar]



| Instruments | Criminal Thinking and Responsibility | Program Perceptions | Motivation | Social Support | Self-Disclosure | Personality | Biosocial |
|---|---|---|---|---|---|---|---|
| Criminal thinking and cognitive orientation | Motivation and readiness for treatment | Social relations and functioning | Psychological functioning | |||
| Readiness to change | ||||||
| Openness | Efforts to change behavior | |||||
| Offending beliefs/Responsibility | Program attitudes | Motivation (Desire to change) | Self-confidence/Group progress | Emotional responses | ||
| Criminal thinking | Treatment participation and satisfaction | Treatment motivation and engagement | Social and peer support | Self-esteem | Psychological functioning (anxiety, depression, hostility) | |
| Concerns and goals | ||||||
| Problem denial | Stages of change | Self-confidence/Social anxiety | Social anxiety/ Mental health/Psychopathy | Gender/Culture/Ethnicity/Intelligence | ||
| Client motivation/change readiness | ||||||
| Attribution for criminal conduct | Antisocial attitude | Personality problems | ||||
| Readiness to change | ||||||
| Motivation for change | ||||||
| Confidence in treatment | Internal & External motivation | Orientation towards inter-personal help seeking | ||||
| Perceptions of treatment suitability | Motivation for change | |||||
| Stages of change | ||||||
| Optimism/pessimism regarding treatment outcome | Motivation and perceived need for treatment/Perceptions of staff & institution | Comfort Discomfort with self-disclosure in groups | ||||
| Intrinsic, extrinsic, and A- motivation | ||||||
| Social mal-adjustment | Personality (cluster analyses) | |||||
| Criminal attitudes | ||||||
| Stages of change |
| Factors | Clinical Treatment Suggestions | |
|---|---|---|
| Problem denial | Problem denial is the denial of problems that are indicated by care providers (or other professionals). Clients can minimalize or reject signaled child unsafety, or justify their behavior. Clients can also be unaware of identified problems, or experience them as less severe due to a different frame of reference. |
|
| Treatment motivation/Willingness to cooperate | Treatment motivation is the will of a client to start and continue treatment, until a treatment trajectory is completed. Treatment motivation can be insufficient when caregivers do not experience any problems, when there is external pressure (imposed care), when they think a certain treatment is inappropriate, when there are long waiting lists, or when they have low expectations of treatment outcomes. Clients can also be unfamiliar with, or anxious about youth protective services. |
|
| Psychological functioning | Think about psychopathology as a negative influence on treatment outcomes or the therapeutic relationship, such as (symptoms of) the following disorders: bipolar-mood, anxiety, trauma and stress, depression, autism spectrum disorder, or adhd. |
|
| Cognitive abilities | Think about limitations in mental functioning, or low social adaptability, which consists of conceptual skills (understanding of language, numbers, time, and money), social skills (communicative skills and solving social problems), and practical skills (e.g., personal care). |
|
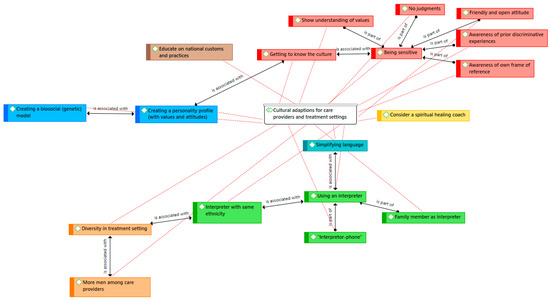
| Culture/ Ethnicity | Think about: language, religion, traditional practices, attitudes to gender roles or misogyny, treatment stigma or taboo, and different expectations of appropriate child and parent behavior and parenting styles. There can also be experienced stressors, such as discrimination, pre-migration or war trauma, immigration, and acculturation. |
|
| Practical barriers/Social support | Think about: transportation issues, day care, work of client, (planned) relocation, or pregnancy. |
|
| Barriers to treatment/ intervention type | Individual therapy can be more appropriate when parents cannot function in groups because of personal problems, or due to the inability to interact socially. |
|
Publisher’s Note: MDPI stays neutral with regard to jurisdictional claims in published maps and institutional affiliations. |
© 2021 by the authors. Licensee MDPI, Basel, Switzerland. This article is an open access article distributed under the terms and conditions of the Creative Commons Attribution (CC BY) license (https://creativecommons.org/licenses/by/4.0/).
Share and Cite
Bijlsma, A.M.E.; van der Put, C.E.; Overbeek, G.; Stams, G.J.J.M.; Assink, M. Personalizing Child Protection: The Value of Responsivity Factors. Soc. Sci. 2021, 10, 205. https://doi.org/10.3390/socsci10060205
Bijlsma AME, van der Put CE, Overbeek G, Stams GJJM, Assink M. Personalizing Child Protection: The Value of Responsivity Factors. Social Sciences. 2021; 10(6):205. https://doi.org/10.3390/socsci10060205
Chicago/Turabian StyleBijlsma, Anne M. E., Claudia E. van der Put, Geertjan Overbeek, Geert Jan J. M. Stams, and Mark Assink. 2021. "Personalizing Child Protection: The Value of Responsivity Factors" Social Sciences 10, no. 6: 205. https://doi.org/10.3390/socsci10060205
APA StyleBijlsma, A. M. E., van der Put, C. E., Overbeek, G., Stams, G. J. J. M., & Assink, M. (2021). Personalizing Child Protection: The Value of Responsivity Factors. Social Sciences, 10(6), 205. https://doi.org/10.3390/socsci10060205

