Next Article in Journal
The Potential for the Use of the Occupants’ Comments in the Analysis and Prediction of Building Performance
Previous Article in Journal
Retrofitting of Energy Habitability in Social Housing: A Case Study in a Mediterranean Climate
 
 
Font Type:
Arial Georgia Verdana
Font Size:
Aa Aa Aa
Line Spacing:
Column Width:
Background:
Article

Investigating Factors Affecting Material Selection: The Impacts on Green Vernacular Building Materials in the Design-Decision Making Process

1
Research Centre, School of Architecture and The Built Environment, University of Westminster, 35 Marylebone Road, London, NW1 5LS, UK
2
Property and Construction Departments, School of Architecture and The Built Environment, University of Westminster, 35 Marylebone Road, London, NW1 5LS, UK
*
Author to whom correspondence should be addressed.
Buildings 2012, 2(1), 1-32; https://doi.org/10.3390/buildings2010001
Submission received: 8 December 2011 / Revised: 22 December 2011 / Accepted: 16 January 2012 / Published: 23 January 2012

Abstract

:
Material selection is a complex and delicate task determined by the immense number of building material options. Likewise, multiple factors are often considered by the architect when evaluating the various categories of building materials. As a result, these sets of factors or variables often present tradeoffs that make the decision process even more complex. To ease the material-selection process, this article examines one aspect of the research objectives: the relevant factors or variables needed to develop a systematic and efficient material-selection system. Through the analysis of frequency data and results of a pilot study, it identifies some of the potential factors that will impact architects decisions in their choice of green vernacular building materials, during the design-decision making process. The application of the criteria for the quantitative evaluation and selection of the best alternative building material, using the Analytic Hierarchy Process (AHP) model, are discussed. The aim is to develop a multi-factorial analytical decision support toolkit to assist architects assess their consequences in terms of whether or not the material option is likely to move towards sustainability objectives. An example is included to illustrate the AHP approach. The argument is advanced that the explicit incorporation of sustainability in the material selection process requires the assessment of the social, economic, technical, sensorial and environmental consequences of potential material options.

1. Introduction

Every building project involves the choice of building materials or means used for the selection process [1]. As with the design process, cautious consideration of contextual preconditions is crucial to selecting appropriate building materials or products [2]. In addition, selecting suitable building material options can be a very complex process, being influenced and determined by numerous preconditions, decisions, and considerations [3]. In other words, in choosing the right material, there is not always a single definite criterion of selection, which means designers or architects have to take into account a large number of material selection factors [2,3,4]. Therefore, the available information or data on building material and product options must be constantly evaluated to make well-considered and justifiable material choices, during the design-decision making and selection processes [4,5].
With the evolution of the low-carbon building movement, research and development are increasingly devoting considerable amount of resources to deliberately promote and prioritize the use of local and recycled building materials in mainstream practice [4,5,6,7]. Recent studies [6,7,8] now argue that the use of local and recycled building materials offers the advantage of reducing CO2 emissions, producing healthier buildings, while also strengthening the local economy [6]. Data also indicate that there is an increasing trend in knowledge about their implications and important role in seeding transitions to sustainability in wider mainstream setting [6,7,8]. This makes sense on an intuitive level, since less energy is usually required to process and transport these materials [6,7,8].
Despite the deployment of a number of advanced tools or systems in operation, the seamless flow of knowledge and information — regarding the sustainable and substantial use of local and recycled building materials across the building and construction sectors, is still impeded by a number of factors [7,8,9]. Critics [7,9] claim that the data or available information on local and recycled building materials have usually been drawn from either semi-structured or unstructured information and knowledge systems, with recourse to a very limited range of factors or variables. They added that the full potentials of these materials or products has not been empirically considered, despite a wealth of community-based action for low-impact development taking place at both the local and international levels in the ‘social economy’ (comprising social enterprise-building practitioners and policy makers, the voluntary sector and community groups) [8,9]. Recent studies [4,5,6,7,8,9,10], argue that such approaches have limited the potentials of such materials and inhibited efforts to advance their use in mainstream design and construction.
While there is clearly an urgent need for new technologies to optimise the use of low-impact building materials, it is also true that there are many technologies or systems, already in use [7,9,10]. Many have descended from an earlier wave of sustainable housing activism and development, prompted by the 1970s environmental movement [9,10,11], and later boosted by the push for greater energy efficient buildings [11]. Even though their approach has been described as successful in spreading ideas about best practice to committed green proponents, builders and individuals searching for an alternative way of assessing the material-selection process, not many such systems do exist that support the effective and substantial use of local and recycled building materials in the design-decision making stage of a building [9,10].
However, there are a tremendous number of factors that influence whether or not a material produced locally or recycled is better for the environment, including the level of environmental impact, design suitability, cost, source of its components, type of manufacturing process, and mode of transportation, amongst others [4]. This seems to suggest that there is a need for developing a systematic material selection system that will enable architects identify and prioritize the relevant criteria to effectively and accurately evaluate the trade-offs between technical, environmental, economic and performance issues during the material evaluation and selection processes.
Therefore, to enable a structured and more comprehensive approach in the design-decision making process, in order to facilitate the process of comparing and identifying the best material option(s) across different categories, it is important that the design-decision maker (architect, designer or specifier) takes into account several material-selection factors or variables [2].
 Drawing upon data from both existing literature and the result analysis of a pilot survey, it identifies a generic set of factors or variables that may be used to assess which of a range of material or product options—in this case for local and recycled building materials, offers the greatest contribution to achieving sustainability objectives. In so doing, it develops a toolkit that measures the user-based assessment of local or recycled building material or product performance, and validates decision-maker’s (i.e., architects or designers) perceptions in order to evaluate the positive impacts of both objective and subjective factors or variables in their selection process.
This paper hence describes the development and application of a set of material-selection factors or variables, designed to aid the decision making in the selection of local and recycled building material during the design-decision making process. An illustrative example of AHP is demonstrated.

2. Literature Review

Empirical research validates that studies on building material support tools or systems have developed in size and specification within the last ten years [4]. Increased pressure to reduce cost, energy use and delivery time in a highly globalized and carbon-prone environment, has given due credit to ICT systems for building materials [4]. In attempts to achieve greater degree of proficiency in the material-selection process, and facilitate a constructive material selection process, most studies have generated schematics of basic material selection factors or variables for assessing the performance metrics of a variety of building materials or products. A recent survey by Florez et al. [1] revealed that a number of studies on the attributes of building materials have been carried out, indicating the use of objective and subjective measures in defining the performance metrics of building materials or products. Research studies investigating the reasons why material and building performance fail, for example [1,2,3,12], and [14], provide lists of material-selection factors or variables believed to contribute to the performance quality of building materials or products.
Following on from studies in the past ten years is Rahman et al. [2], who developed a multi-criteria decision making model (MCDM) that considers the performance criteria of new technologies or materials, with which decision makers are able to solve combinational problems associated with the material- selection process. The system objective, however, delved more specifically into the design of a knowledge-based model that considers the life-cycle of materials and technologies at the least cost.
Van Kesteren, et al. [15] present a material-selection consideration model where product-personality, use, function, material characteristics, shape, and manufacturing processes are represented as the elements that are considered by the designer during the material selection process. The article by Wastiels et al. [16] doubts the validity of their model to architecture. They maintained that architecture is not only concerned with the attributes or process of formation of the material or product, but also the interaction with the user.
The theme is developed further by Ashby & Johnson [17], who introduced the intangible qualities of materials such as ‘aesthetic attributes’ in the material properties list for material or product designers when describing material aspects such as transparency, warmth, or softness. Wastiels and Wouters [3] argue that their interest is limited to an occasional description of the phenomena without providing a clear and comprehensive overview that might be useful to architects or designers.
Wastiels and Wouter’s [3] proposition was reinforced by generating a schematic of basic material selection considerations that looks into specific aspects that concern the user experience or sensory stimulation, such as the material’s colour or texture for architectural design projects. However, in the presented framework, no pronouncement is made upon what categories of materials are considered and how considerations from these different categories influence each other.
Fernandez [10] presented an article that explained more directly the links between the decision-making process and material or product service life. In it, he demonstrated how contemporary architects make choices based on the performance attributes of existing models, implying that they do not choose for materials but rather for ‘material tools or systems’. He maintains that limiting the material or product performance to the specification of systems impedes the essential qualities inherent in the materials or products. The results of his study suggested that databases should primarily consider additional dimensions and factors with which other types of material or products could be effectively validated.
The development of a material selection model that measures how sustainability dimensions affect the construct of sustainability from the perceptions of architects by Florez et al. [1] framed subjective factors or variables such as product’s appeal, resourcefulness and functionality as dimensions that play influential roles in the evaluation of material or product sustainability. The proposed material selection tool specifically, provides extensive information on the technical aspects of brick materials, with no specification as to whether the tool may be useful for measuring the performance metrics of other categories of materials. Their study however, did not specify how potential users may differentiate between sustainable and non-sustainable materials or products.
The article by Cagan and Vogel [18] suggested six categories of factors or variables that contribute to material or product value or performance such as emotion (sensuality, power, and sense of adventure), aesthetic (visual, tactile, and auditory), product identity (personality, sense of impact, and social), ergonomics (ease of use, safety, and comfort), core technology (enabling and reliable), and quality (durability). Ljungberg [14] argued that even though it is ideal that every material satisfies these conditions, they do not offer enough granularity to measure the performance credibility of a material or product.
Another research by Chueh [19] demonstrated that the major dimensions of product quality include factors such as performance, features, reliability, conformance, durability, serviceability, aesthetics, tangibles, assurance, empathy, value, involvement and responsiveness. Their research however, supports consumer perception as a major contributing factor in determining material choice and performance.
Ljungberg [14] developed an integrated system in which factors such as trend braking, low reparability, safety and users’ satisfaction, were used to measure material performance.
Conversely Glavic and Lukman [20] used the mixed integer optimization approach for building material selection, considering subjective requirements in construction projects. This system used sustainability index- expressed by a set of binary scores, to aid decision makers optimize the selection of material types.
Abeysundara et al. [21] developed a model for the quantitative analysis of a range of sustainable building materials, based on environmental aspects (embodied energy), economic issues (market prices and cost) and social variables (thermal comfort, aesthetics, ability to construct quickly, strength and durability). The result of their analysis however showed preference to environmental parameters in the decision-making process over social and economic factors.
In addition to these earlier studies, a number of research [7,8,13] have attempted to apply these modern information technologies to such as the quantitative analysis of local building materials in the material evaluation and selection process. Although no practical model was conceived, they suggested the use of multi-criteria decision-making methodology for the assessment of the decision-making process in selecting local building materials under issues which relate to technical factors and low construction cost. Their activities however, tended to emphasize renewable material and energy sources, low-polluting materials, a concern with the overall lifetime impacts of buildings (i.e., occupation impacts as well as construction impacts) and autonomy. In particular, the experimental niche nature of much of their development lent itself to self-build by owner-occupiers, in contrast to the mainstream housing market where speculative mass-produced housing has become the norm.
Given the key insights from the background analysis and reviewed literature presented in the previous sections, it was apparent that;
- there is an existing gap between the awareness and implementation of sustainable practices in the selection of local and recycled building materials in the design-decision making process;
- locally-sourced and recycled building materials are yet to become main features or resemble a regime in mainstream design and construction;
- there have been relatively little research effort made to promote the uptake of ICT led- innovations for better analysis of the increasing streams of information or data available on locally-sourced and recycled building materials;
- to derive the benefits of ease, speed, and elimination of repetitive tasks and errors;
- each package of green building material-selection tools or systems available, has evolved to suit its particular values and priorities;
- technology push (i.e.,technological-led solution) is not sufficient to determine or justify the effectiveness of a building material or product without consideration of the key influential factors    or variables;
- the majority of green proponents still subscribe to a limited range of factors or variables in the decision-making process, despite their level of knowledge;
- consideration is still given to weighting system as the available option to determine the effectiveness and suitability performance of material options;
- most studies are yet to incorporate social or cultural criteria directly into the decision making process, but instead incorporate these indirectly into technical or economic criteria;
- the majority of existing models still incorporate few factors or variables in the selection of local and recycled building materials or products, resulting in structures that are vulnerable, fragile, and difficult to maintain; and finally;
- developing a material-selection system that helps decision makers to select locally-sourced or recycled building materials, by including all the factors that arise in the decision making process, will quicken or make necessary the pace of use of local or recycled building materials in mainstream design and construction.
Many efforts to bridge the existing knowledge gap identified in this article, have been initiated [9,10,11]; but, almost as many appear not to have been accomplished. Despite the deployment of a number of advanced computing tools in several operations, the seamless flow of knowledge and information-as regards the sustainable use of local and recycled building materials across the building and construction sectors is still impeded by a number of factors. Data has to be drawn from dynamic, semi-structured or unstructured information and knowledge systems [9,10,11]. With this lack of an appropriate support tool to assist potential beneficiaries (such as designers, architects, and material specifiers) there is reasonable evidence to suggest the need for a multi-factorial assessment toolkit with proficient design-decision making capabilities for locally-sourced and recycled building materials. The essence of the toolkit is to resolve and eliminate complex problems associated with using either the traditional or manually-driven methods of material-selection, or modern building materials. The intent is to grant design-decision makers an appreciation of the impacts implicit in their decisions, during the material-selection process. However, one of the recommended follow-ups to this paper is to develop a framework of factors or variables—based on the existing literature and results of the pilot study, for assessing local and recycled building material performance in the developmental stage of the design process.

3. Summary of the Proposed Research Methodology

The ongoing research on green vernacular building material selection is a part of a larger research which holistically aims to develop a set of useful knowledge bases and structured ‘selection’ systems that will serve as the basis for evaluating such building materials in terms of their sustainability, during the design process of a building project. Suitable clusters of research approaches have been considered in this ongoing ‘material selection’ research exercise that includes: exploratory literature reviews, networking with domain experts and practitioners, series of questionnaire surveys and knowledge-mining interviews. The following summarizes the three-phase research methodology adopted by this research for developing the proposed decision-making tool for materials selection

3.1. Research Design

This study has examined and adopted a range of systematic research methods which are being applied to develop a prototype of the design toolkit of local and recycled building materials or products selection. The methodology adopted was based on the gap identified in the background of the study and literature in Sections 1 and 2 respectively.
Since this research is concerned with developing a prototype version of a system toolkit of material-selection for green developments, which is one with an arousing interest of many levels and complex dimensions that entails eliciting information from a wide range of sources, this study upholds and adopts the combination of both quantitative and qualitative methods of data-collection as having better threshold of containing their individual lapses. This study is being conducted under a 3-stage process as follows:

3.1.1. Stage 1: Systematic Review and Cross-Referenced Analysis

In this stage, the study reviewed a wide range of research and information collections, which were used to;
- Examine the impacts of the current procedures used for selecting locally-sourced or recycled building materials on the overall performance of buildings; and how the prevailing design-decisions in the choice of such materials have affected the construction industry’s material-selection performance;
- Identify gaps and problems with previous research in the area of material-selection tools or systems developed for green buildings;
- Learn from the strengths and weaknesses of the expert systems, especially those that were developed to manage the material-selection process;
- Identify the potential factors or variables that will influence designers' decisions in their choice of locally-sourced or recycled building materials from a range of options, at the design-decision making stage.

3.1.2. Stage 2: Development of the multi-factorial assessment Design Toolkit

This stage proposed a system architecture required for the development of the prototype version of the design toolkit. To actualize this objective the following were undertaken;
- Collected and gathered adequate information related to the essential factors or variables that will influence architects’ decisions in their choice of materials. This was achieved by;
- Conducting both quantitative and qualitative methods of survey with accredited LEEDS, CASBEE and BREEAM experts using semi-structured questionnaire and online or telephone interviews, respectively- to elicit or obtain as much relevant information as possible that will be needed for the development of the design toolkit,
    Subsequently, the study proposes to;
- Analyze the information gathered with the aid of SPSS and expert choice software using a variety of statistical methods to identify the critical or essential factors with which to develop, test, and refine the proposed conceptual model; then,
- Create the main system architecture of the prototype design toolkit; and finally,
- Identify and incorporate the key components needed to develop a modified modular or   function-based system toolkit for evaluating and selecting green vernacular building materials

3.1.3. Stage 3: Test and Validation of the Toolkit

The final stage will involve testing and validating the new multi-factorial assessment decision model/toolkit by;
- running the modular/function-based system structure with a control process, to test the links within the system;
- conducting expert evaluation involving the main participants of the initial pilot study who were mainly LEED, CASBEE and BREEAM accredited experts, to check the usefulness and limitations of the toolkit;
- making necessary changes afterwards, to further build a modified prototype version of the design toolkit; and finally,
- applying the new and modified toolkit of material or product suitability assessment to a series of case study projects, in the UK, as exemplar.

4. The Design and Development Process of the Proposed Toolkit

4.1. Results of Pilot Study: Data Collection Method and Analysis

The literature review revealed various limitations and requirements related to existing support tools or systems. It also identified a lack of adequate information for the evaluation and selection of local and recycled building materials. In developing the conceptual model, it was proposed that the knowledge of the domain experts would be captured through structured and unstructured interviews. This led to the development and implementation of a survey tool used to generate additional information relevant to the objectives or goals of this research.

4.1.1 Structure of the Survey Tool

The first step of the pilot study was to design the semi-structured survey tool comprising 25 questions, based on the findings in the background analysis and literature review. Corresponding labels and values were assigned to each question, while coding figures were assigned to various categories of factors or variables for easy quantitative analysis. The rationale for semi-structured format of questionnaire was to avoid fixed ordering of questions and give greater flexibility for more valid responses from the respondents. Questions were kept short, simple and in line with the targeted population’s level of understanding, thence, avoiding complications and problems such as double-barrelled questions. Check-box answers were provided for certain closed questions with the option “other, please specify” so as not to limit participant responses to pre-defined answers. To collect qualitative information and gain in-depth and better understanding of knowledge on the subject, participants were asked “to give reasons”, “if yes or no”.
The questionnaire was divided into three sections, with each section grouping related questions under precise headings and describing the theme of individual sections.
This first section of the questionnaire required participants’ personal details including job title, experience based on the number of green building projects involved. This was used to ascertain their level of experience in the study area.
The second section focused on assessing current building material assessment techniques, and exploring level of environmental awareness of respondents regarding their design decisions in material-selection. This part provided an opportunity for respondents to give their views on the suitability of each of the material-selection factors or variables for the proposed toolkit, on a five-point Likert-scale format (5 = Strongly Agree; 1 = Strongly Disagree). The Likert-scale was used in showing that scores for each factor or variable for the system development differed when considering different group of participants and, to fulfill the usual assumptions about variance of each material-selection factor or variable.
The final section was used to elicit views and provide relevant information on the usefulness of the proposed toolkit. The information gathered was used to develop upon evidence in the literature base and support facts in the study background.

4.1.2 Piloting or Deploying the Survey Tool

To elicit valid information and identify other key influential factors against which the decision(s) to make effective material choice(s) may be assessed, the semi-structured questionnaire survey was then deployed to targeted experienced and accredited green building experts in their respective countries in the UK, USA and China, through an online tool using the link: http://www2.surveyworld.net/sw/surveys/part.asp?S=10336&P=3263546&R=1&L=&H=F25F8AF7ED0A84DE32C33037F7010BDEFAFFBBCA [12] , over a two-month period of March and April 2011.
Given the usefulness of the findings and limited resources in terms of cost and time, as well as other factors such as greater coverage area, ability to track progress of work, quick response rate, brevity and objectiveness, the self-administered mode of delivery (using emails), and administered mode (using telephone interviews when necessary), were adopted to produce quantifiable and valid data. The Main objectives of the pilot survey include:
(i) consolidating the ratings (using a scale of ‘1 to 5’, with ‘5’ being very important) for a set of identified criteria and sub- criteria of building materials selection;
(ii) collecting valid information regarding material selection factors or variables that will influence architects or designers decisions in their choice of materials from a range of options (i.e., targeting the development of a set of material selection criteria and their significance levels);
(iii) pilot testing the questionnaire for clarity and suitability, in order to provide additional knowledge or information that may lead to an improved material-selection tool for architects.
Using a progressive approach of data collection, a total of 25 valid replies out of 50 deployed questionnaires were received, which represented a response rate of 50%.

4.1.3. Characteristics of the Respondents and Their Geographical Representation

 The distribution of the survey tool across the USA, UK, and China was based on their geographical, and socio-economic difference(s), in relation to the factors or variables influencing the procurement of the best building material options, during the whole life cycle analysis of the buildings. The professionals, mostly from the building and engineering consultancy firms, were randomly selected based on their experience in the area under study mainly, to ascertain the validity and reliability of the data. The Simple random and purposive sampling techniques were used to select the participants. The participants of the survey included the following categories of professionals: Architects: 48%; General Contractors and Builders: 4%; Engineers: 12% including engineering consultancy firms; and Others-36% including Materials Specifiers and Quantity Surveyors, Product Manufacturing consultancy, Green building Proponents, Program Designers, Green Building/net-zero Consultants and researchers (see Figure 1). The distribution of the survey tool across the USA, UK, and China was based on their geographic variations.
Figure 1. Figure 1. Percentage of the sample population for the survey.
Figure 1. Figure 1. Percentage of the sample population for the survey.
Buildings 02 00001 g001

4.1.4. Views on Existing Material Selection Support Systems

 Responding to the question concerning their level of awareness in terms of using green vernacular building materials, the analysis indicated a high level of awareness, and the extent to which the value of using green vernacular building materials is being acknowledged, with 52% of the respondents agreeing quite strongly that they considered the use of green vernacular building materials at the preliminary design stage, against 26% who often did and 22%, who fairly did (see Figure 2).
Figure 2. Figure 2. Graph showing level of interest and experience amongst survey participants.
Figure 2. Figure 2. Graph showing level of interest and experience amongst survey participants.
Buildings 02 00001 g002
Figure 3. Figure 3. Graph showing the extent of participants’ awareness of existing systems for green vernacular building materials.
Figure 3. Figure 3. Graph showing the extent of participants’ awareness of existing systems for green vernacular building materials.
Buildings 02 00001 g003
When asked whether they had knowledge about any existing material-selection support systems for green vernacular building materials, 48% of the respondents said they had no idea about any existing tool that aids in the selection of locally-sourced or recycled materials; 28% mentioned the material section of LEEDS and BREEAM, green calc, environmental building journals, Athena, green-spec guide book to residential materials and USGBC specification manual; while 24% group of respondents maintained that they had no reliable system as they made do with materials from different websites (see Figure 3).
However, one respondent noted “current material selection systems do not filter or compare local or recycled building products”. Ogale [22]. A similar number also shared the view that “Many do not exclusively, provide a list of recycled (or local) products”. Ellisdon [23].
When asked how effective the existing tools identified were, somewhat effective and the “other” option equally ranked highest with 36%; followed by 14% highly effective. 7% equally rated existing systems as effective and rarely effective (see figure 4). The respondent noted the following;
 “most current tools lack formal means of performance comparison—in more detail, a greater degree of specificity and clarity are needed”. Conlon [24]. Similar response from other respondents stated the following;
“The LEED system is centred around American products and sometimes is not helpful in other countries with an entirely different geographical setting. It focuses on lifecycle cost analysis so sometimes does not consider other factors that are important to specific types of building functions or regions”. Ellisdon [23].
“I would say “Somewhat Effective” as most tools are quickly outdated”. Smith [25].
Figure 4. Figure 4. Graph showing the extent of effectiveness amongst existing material systems.
Figure 4. Figure 4. Graph showing the extent of effectiveness amongst existing material systems.
Buildings 02 00001 g004
This relative lack of perceived effectiveness was attributed to the current material-section problems ranging from single-attribute material certification, insufficiency of data required for the material evaluation process, problem of keeping current with new information, inherent technical limitation of current tools, to emphasis on initial or capital cost by clients. The result of the analysis seemed to suggest a tool which may be used globally irrespective of local conditions.
Regarding the question as to whether the participants considered the essential factors when selecting local or recycled building materials; 33% of the respondents indicated that previous experience from past projects determined their selection of materials; 42% ticked the “other” option; 21% went for individual preference while 4% indicated that considering the key influential factors was rather tasking (see Figure 1).
Figure 5. Figure 5. Graph showing level of preference(s) for the different material-selection procedures.
Figure 5. Figure 5. Graph showing level of preference(s) for the different material-selection procedures.
Buildings 02 00001 g005
The 42% group of respondents who had various views stated the following;
- “When we have the opportunity to affect which materials are selected we look at the materials from more than one perspective. We look at cost, schedule, environmental impact (regional, recycled, reused, life cycle assessment etc), performance, quality, and past experience. We look at all aspects, not just one. Sometimes our clients dictate which is more important”. Ellisdon [23];
- “I consider quite a relative number of factors, but a toolkit that will assist its users select appropriate locally-sourced and recycled building materials whilst evaluating the essential factors will be a welcome development”. Hart [26];
- “I choose the building materials or products based on past project experience, and accumulated knowledge”. Meshako [27];
- “We use the tool and our experience for selection”. Reijenja, [28];
One participant noted “Yes, to a limited extent. But there are other vital selection factors, that also need to be considered”. Edminster [29];
The result of the analysis showed that the majority of users rarely consider the relevant factors when selecting local and recycled building materials or products.

4.2. Views on the Impacts of Set of Generic Sustainability Factors or Variables

To validate the set of generic sustainability criteria, participants were asked to assess whether the proposed factors or variables provided for an accurate and comprehensive assessment of sustainability, whether any factor or variable should be added to or be removed from the set and, finally, to rank the criteria in order of importance. The survey assessed the views of targeted experts of various disciplines and geographical settings, to the likelihood of the impacts of other potential factors involved in making strategic decisions during material-selection. 96% identified “Environmental and Health factors or variables” as the most desirable content information for enabling effective and sustainable decisions in selecting appropriate materials. There was a tie between two categories of factors as 84% of the sample population went for both “Technical factors or variables” and “Economic or Cost variables”; followed by 64% who identified “General or Site Variables”; while 60% & 54% stated “Social” and “Sensorial” factors or variables, respectively. 24% made up the remaining population.
Figure 6. Figure 6. Variance of importance related to the various categories of factor.
Figure 6. Figure 6. Variance of importance related to the various categories of factor.
Buildings 02 00001 g006
One respondent stated this: “All of the above factors or variables need to be considered together in a manner that they certify the credibility, suitability, sustainability objectives and accuracy of the building material option”. Ellisdon [23].
There was specific concern for “Socio-Cultural factors or variables”, as illustrated by one respondent; ...“I think the challenge with socio-cultural factors is that (a) they are very subjective and as such difficult to characterize in such a way that they will be universally understood; and (b) also because they are subject to continual change, as society changes. And finally because there are many clients whose views and aesthetic preferences are not necessarily constrained by the general views of the culture surrounding them—and that's not all bad. Mainly it's the difficulty in expressing socio-cultural factors in an objective way. It's not that I don't find them important, rather that they are so personal in the way that they are interpreted and responded to”. Edminster [29].
The response from the pilot study showed that little is still reported on the practical influence of sensorial characteristics on selection of materials for building project. The results showed that the conventional project priority of environmental and health quality or performance of materials or products is still held by many practitioners, with social considerations trailing in the fourth position and placing sensorial variables, last.
However, these exercises showed broad support for the criteria chosen, which provided information for the formalized multi-criteria framework (see Figure 9).

4.3. General View(s) About the Proposed Toolkit and Survey Instrument

When asked how likely they are to consider the use of green vernacular building materials in the design stage of their building projects, 48% of the sample population said they were highly likely or likely to consider local and recycled material at the initial stages of the design, while as little as 4% said somewhat likely (see Figure 7).
Figure 7. Figure 7. Variance of interest in the use local and recycled building material options.
Figure 7. Figure 7. Variance of interest in the use local and recycled building material options.
Buildings 02 00001 g007
One respondent remarked: “Everyone is interested. Of course, when it is legally mandated by local, state & federal laws, then there is more interest (although I do NOT advocate regulatory certification). IF Owners can be shown that this type of building material will save money on the initial construction cost AND also save them money in maintenance costs, then they are VERY interested”. Meshako [27].
This showed that the majority of the participants had high interest in the use of local and recycled building materials or products during the whole life-cycle analysis of the building.
Considering the overall views of the respondents as related to their interest in the proposed toolkit for assessing the sustainability performance of various local and recycled building material options, the responses obtained from 25 participants showed that over 28% of the participants support and agree quite strongly to the fact that it would be important to implement the tool for architects to understand the real sustainability objectives in terms of the cost, social and environmental implications of their design decisions as they relate to the selection of materials. 24% said on the condition that it will enable them gain quick access to vital information on a variety of materials at ease without having to look for information from different sources; 20% said if it will make them achieve quality, high-performance green buildings; 12% said provided that it will assist them in making effective decisions to minimize needless waste of resources (i.e., time, energy and material resources), uncertainties and errors in the selection process of materials at the initial design stage(s), while 8% made up the remaining population.
Figure 8. Figure 8. Variance of interest in the proposed toolkit of local and recycled building material options.
Figure 8. Figure 8. Variance of interest in the proposed toolkit of local and recycled building material options.
Buildings 02 00001 g008
The 28% group of participants made the following comments:
“I don't view the answers provided for this particular question as being mutually exclusive; all those are good reasons why such a tool might prove helpful—not just one. I have selected one response, but could well have chosen others”. Edminster [29].
“I think the tool should be able to provide all of the possible answers you have listed. It should help identify materials in different phases of the design, their costs, their environmental information, health implications, performance, etc”. Ellisdon [23].
“the toolkit should be flexible and to be used in different countries.” Reijenja, [28].
“Yes, if it is flexible, amendable to accommodate new materials & products and applicable to other project types and (or) regions or countries”. Hall [30].
“I think that for some professionals and lay people such a kit could help them sort through various options and make better design choices”. Hart [26].
“Yes, provided it is timely, and adaptable to a variety of project types. Must be flexible. Must have options for connection to case studies”. Smith [31].
“Very useful if it would be kept up to date about local, recycled or new materials or products and their properties”. Smith [31].
“Useful, to see a list of the many possible evaluation elements in selecting a construction material”. Meshako [27].

4.4. Summary of the Findings as Related to the Pilot Study

A comparative analysis, based on the results of the collected data showed that there were significant changes in building performance across selected countries, given their differences in building code restriction level in the use and mutual recognition of performance of materials, geographical and environmental conditions. For example buildings in China undergo many and significant changes in its form and function, compared to their counterparts in the UK and USA. The reason being that builders in China, often use different materials or products, example non-structural plywood in structural end-use applications (such as exterior wall sheathing, sub-flooring or sub-roofing). This deficiency potentially results in performance problems of buildings (e.g., earthquake performance and longevity). The result of the analysis suggested that proper material selection were critical to minimizing the environmental and geographical impacts through whole life cycle analyses of the different stages of the building (i.e., initial, operating and end of life), and thus, has the propensity to boost the sustainability performance of the likely option—even though many of the environmental impacts of a building occur during its use. The overall aim of piloting the survey in the three regions is to check, establish and confirm that the final prototype of the model will operate the same way in every circumstance, irrespective of their different local settings.
Other potential material-selection factors or variables were also identified as crucial to the material selection process (Figure 9). Results showed that there were significant differences of respondents’ views on major selection factors when analyses were carried out based on; the groupings of level of professional experience in the study area, their geographic location and area of discipline.
However, these exercises showed broad support for the factors or variables chosen, though it was recognized that many of the sub-factors or variables, under the environmental and health category had more preference than the other categories, e.g., sensorial. The findings of the pilot study most importantly, observed that the majority of the practitioners still do not incorporate social and cultural criteria directly into decision making, but instead incorporate these indirectly into technical or economic criteria. This influenced the consideration of the social or cultural aspects as a separate entity in the material-selection process, which is consistent with the framework below (see Figure 9).
The data collected from the survey also permitted the analysis of respondents’ comments, which resulted in considering the re-modification of the conceptual framework or model (Figure 10), for the prototype toolkit. The survey exercise moreover, provided information for the formalized multi-factorial analyses to be carried out subsequently, in the case studies which will demonstrate the use of the model. However, the findings from the pilot study confirmed most of the challenges and limitations in the existing literature.
 The following is a framework that lists the various categories of factors identified in all interviews and reviews which affects the selection of local and recycled building materials.
Figure 9. Figure 9. A framework of factors or variables for assessing building material sustainability.
Figure 9. Figure 9. A framework of factors or variables for assessing building material sustainability.
Buildings 02 00001 g009
Figure 10. Figure 10. The Conceptual Model of the proposed toolkit.
Figure 10. Figure 10. The Conceptual Model of the proposed toolkit.
Buildings 02 00001 g010

4.5. Framework of Material Selection Factors or Variables

The following set of guidelines has been developed for the framework to aid the choice of specific factors or variables to assess the material or product options under consideration.
Robustness
The factors or variables chosen is to cover the six categories (i.e., general or site, environmental, economic, sensorial, social-cultural and technical or functional), in order to ensure the reliability and suitability-performance metrics of the material or product option. This will give architects an idea of the data available for each material options-considering a wide spectrum of factors or variables, and provide to a diverse user audience, the available information on various alternatives of locally-sourced and recycled building materials.
Applicability and Transferability
The factors or variables chosen will be applicable across the range of options under consideration, as well as transferable across regions irrespective of the geographical setting of the regions. This is needed to ensure the comparability and compatibility of the options regardless of the local conditions.
Practicability
The set of factors/variables selected will be used to form a practicable tool or system to enable potential users reach a better solution of making effective decisions in selecting appropriate materials in less time, with less resources and errors. The choice of factors or variables is to influence the outcome of the decision being made, as will the method of comparison or aggregation chosen.
The above factors is to provide guidance in the choice of factors/variables, but how they are to be applied in practice will be based on the experience and review of their performance assessment across a range of different decisions. To make such decisions, the relative importance of the factors involved must be properly assessed in order to enable trade-offs among them. To actualize this objective, a typical Multi-Attribute Decision Analytical Method (MADA), the Analytical Hierarchy Process (AHP) will be applied to assist in the decision-making process, which are characterized by a great number of interrelated and often contending factors. The main rationale for adopting the AHP technique is its inherent capability of systematically dealing with a vast number of intangible and non-quantifiable/subjective attributes, as well as with tangible and objective factors [32].

4.6. Decision Analysis using the Analytical Hierarchy Process (AHP)

Multi-attribute decision analysis (MADA) methods apply to problems where a decision maker is choosing or ranking a finite number of alternatives which are measured by two or more relevant variables or attributes [32]. AHP is a MADA method which falls within the broader class of methods known as “additive weighting methods” [33].
With AHP, the score of an alternative is equal to the weighted sum of its cardinal evaluation or preference ratings, where the weights are the important weights associated with each attribute [34]. The resulting cardinal scores for each alternative can be used to rank, screen, or choose an alternative material/product that best suits a particular spatial functon, or building as a whole. Five basic AHP elements common to all MADA problems were identified and are presented briefly below.

4.6.1. Structuring of the Decision Problem into a Hierarchical Model

MADA problems involve analysis of a finite and generally small set of discrete and predetermined options or alternatives [33][34]. In this way, decision factors are organized in a hierarchy-type structure to decompose the complexity. The primary goal of the problem (e.g., selection of a set of local/recycled building materials) will occupy the highest level of the structure, followed by “sets of factors” that are organized in several more hierarchy levels [32]. This will be followed by a typical second-level criteria set which will include all of the secondary goals that together contribute to achieving the primary goal. These, in turn, are directly affected by all of the criteria in the set located one level lower (e.g., life cycle cost may be affected by production cost, maintenance cost, transportation cost, replacement cost), and so on, pending on the nature of the problem. At the lowest AHP hierarchy level alternatives will be connected to all of the leaf attributes potentially affecting their evaluation.

4.6.2. Making Pairwise Comparisons

Decision makers often find it difficult to accurately determine cardinal importance weights for a set of attributes simultaneously [34]. As the number of attributes increases, better results are obtained when the problem is converted to one of making a series of pairwise comparisons. Introducing AHP will formalize the conversion of the attribute weighting problem into the more tractable problem of making a series of pairwise comparisons among competing factors/variables. Once interrelationships between attributes (i.e., decision factors or variables) are mapped by the hierarchy, relative weights of the attributes are determined by comparing them in pairs, separately for each set in the hierarchy. In this case, the decision-maker (architect/designer) expresses his/her opinion regarding the relative importance of the criteria and preferences among the alternatives by making pairwise comparisons using a nine-point system ranging from 1 (the two choice options are equally preferred) to 9 (one choice option is extremely preferred over the other). When comparing two attributes, the following will be determined: (1) which attribute (factor/variable) is more important or has greater influence on the attribute one level higher in the hierarchy; and (2) what is the intensity of that importance (e.g., weak, strong, absolute).

4.6.3. Relative Weight Calculation

Pending on the outcome of the pair-wise comparison process, the eigenvector of the decision matrix will be established as the priority vector of the attributes compared, to represent their relative weights with regard to the attribute located one level higher in the hierarchy [32]. The overall score of the alternatives is obtained by multiplying the local priority vector of the alternatives with respect to each leaf attribute by the inclusive priority vector of that leaf attribute, and summing the products.

4.6.4. Aggregation of Relative Weights

After the relative weights are calculated for each set of attributes at every level of the hierarchy and respective local priority vectors are produced, the overall score of each alternative factor/variable, representing the preference of one alternative over another, is to be obtained.

4.6.5. Consistency Ratio

The “Consistency Ratio” (CR) measure is a tool for controlling the consistency of pair-wise comparisons. Since one of the advantages of AHP is its ability to allow subjective judgment, and with intuition playing an important role in the selection of the best alternative, absolute consistency in the pair- wise comparison procedure should not be expected [33,34]. “Absolute consistency” means, for example, that if x is more important than y by a factor of 2, and y is more important than z by a factor of 3, then x should be more important than z by a factor of 6.

4.7. Rationale for Selecting AHP

AHP provides a well-tested MADA method which allows building analysts to include consideration of multiple, and conflicting attributes of alternatives into their decision-making [33,34]. Since this research is concerned with developing a prototype version of a system toolkit of material-selection for green developments, which is one with an arousing interest of many levels and complex dimensions that entails eliciting information from a wide range of sources, AHP was selected for detailed description due to the following strengths:
Ability to assist in the making decisions that are characterized by a great number of interrelated and often contending factors, to enable trade-offs among them;
ability to allow subjective judgment, and with intuition playing an important role in the selection of the best alternative;
possesses an efficient attribute weighting process of pairwise comparisons;
ability to incorporate hierarchical descriptions of attributes, which keeps the number of pairwise comparisons manageable.
Another important strength related to AHP is the availability of a well-tested, flexible and user-friendly software package to facilitate its application; and most of all,
 While acceptance of AHP is not universal, its combination of flexibility and ease of use have contributed to its application in a large variety of practical MADA problems.

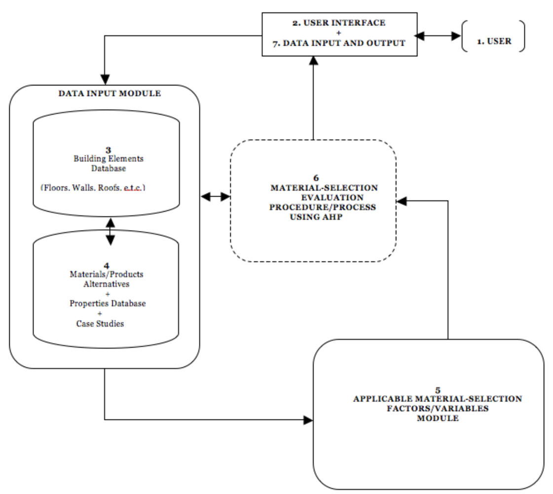
4.8. Conceptual Model for the Development of the Proposed Toolkit

 The system structure of the proposed toolkit was developed following the findings of the reviewed literature and pilot study, as shown in Figure 2. Table 1 illustrates the individual functions of the various components of the proposed model.
Table 1. Table 1. Functions of the various components of the proposed toolkit/system.
Table 1. Table 1. Functions of the various components of the proposed toolkit/system.
FEATURES OF THE DESIGN TOOLKITFUNCTIONS AND JUSTIFICATION FOR CHOICE OF COMPONENTS
1.UserThe process starts with the user (architect, designer or material specifier) defining the decision objectives
2.User InterfaceVisual part of computer application or operating system through which the user interacts with a computer or software.
3. Building Element Database-Contains sample building Elements: Roofs, Walls. Helps Users Identify the Various Features Peculiar to various Building components
4. Materials Products Alternatives and Properties DatabaseContains Specific Properties & Other Performance Requirements Associated With Each Material of a Particular Building Element. Provides the user with easy access to vital information regarding the selected material from the supplier’s web pages or material database.
5. Factors/Variables ModuleMaterial-selection and evaluation factors/variables are defined following the identification of a set of locally-sourced/recycled building material alternatives. Factors/variables are used as guidelines to analyze the suitability impacts of each material alternative/option
6. Materials-Selection Evaluation ModulePerforms logical queries and assessment of designers’ decisions in the selection process using AHP. Here material alternatives are being compared & ranked with respect to selected criteria or factors. It involves expressing the impacts in numeric terms where information may be presented in an evaluation matrix with material alternatives set against criteria.
This section of the kit provides results in form of graphs, quantitative and descriptive reports, showing variance of materials suitability in relation to the relevant variables/factors inputted by the user

4.8.1. The Probable Functional Process of the Various Stages of the Proposed Toolkit

Stage 1: Defining the objective/task: Selecting the Building Element
Material evaluation and selection usually starts by defining the overall objective/task. This stage of the process will start by defining the decision objectives, which will be followed by selecting the preferred building element such as wall, from the data input module
Stage 2: Identifying alternatives to be rated
The next step is to identify a set of locally-sourced or recycled building material alternatives of the selected building element, based on the structure of the decision objectives/tasks.
Stage 3: Identifying key influential factors/variables
In this stage, material-selection and evaluation factors or variables will be defined following the identification of a set of locally-sourced or recycled building material alternatives. Factors or variables are to be used as guidelines to analyze the suitability impacts of each material alternative/option [35].
Stage 4: Assessing impact of the material/product
This stage will involve detailed analysis of each selected factor to variable to determine and assign the performance preference or rating score/scale of each criterion in relation to the material/product impact(s) using the Analytical Hierarchy Process (AHP) or technique. Here material alternatives will be compared with respect to selected criteria or factors. It will involve expressing the impacts in numeric terms where information may be presented in an evaluation matrix with material alternatives set against criteria in a spreadsheet [34].
Stage 5: Estimating weights: Assigning Relative Weights
In any list some materials/products are likely to be more important than others. Pending on the factor or variable that might be the crucial driver in choosing a material option from a list of alternatives, priorities are set and weights assigned to each factor, variable or criterion, reflecting each criterion’s priority. It will measure the relative importance of each factor/variable for a given material alternative.
Stage 6: Ranking the Materials/Products Based on Score Weights of Factors
In this stage, each material alternative is ranked based on the importance given to preferred factor set by the user (designer) and the overall weights assigned to each factor. It determines the relevant applicable factor/variables and alternative material options as a hierarchy of objectives.
Stage 7: Selecting the Most Suitable Alternative of Material/Product
A simple result of the evaluation process in form of graphs, quantitative and descriptive reports, showing variance of materials suitability in relation to the relevant variables/factors inputted by the user, is presented. The preferred material/product is identified afterwards.

4.8.2. An Illustrative Example of Analytical Hierarchy Process (AHP) Technique

This example illustrates the practical application of AHP and usefulness for the quantitative evaluation and selection of the best alternative local or recycled building material or product-in this case wall materials.
Example: An architect is selecting a set of local and recycled building materials for a new building project. He wants to use AHP to help him decide which material option is best for the project. He has four criteria to base his decision on: cost, location or distance from suppliers, durability, and aesthetics. He has three material options to decide from, in this case wall materials or products. The architect is expected to weigh the selected criteria and rank the selected material IDs to decide the best option.
Table 2 shows the ratio scale where importance of factors or criteria is scaled from1 to 9. Table 3 shows weighted matrix that consists of four factors or criteria- cost, location, durability and aesthetics and their corresponding weight or importance and the decision matrix or performance of alternatives set by the decision maker. It consists of three alternatives of wall products “A = straw bale”, “B = cob” and “C = earth”.
Table 2. Table 2. Ratio scale.
Table 2. Table 2. Ratio scale.
Preference Level of factors or criteria
9 = Extremely preferred, 8 = Very strongly to extremely preferred, 7 = Very strongly preferred, 6 = Strongly to very strongly, 5 = Strongly preferred, 4 = Moderately to strongly preferred, 3 = Moderately preferred, 2 = Equally to moderately preferred, 1 = Equally preferred
Step 1: Build the Weighted matrix, W (Table 3) from the ratio scale of Table 2. The importance of factors or criteria in the Weighted matrix, W is determined by the importance of factors or criteria of the Ratio scale (see Table 3). Showing that in preference in cost A and C are the equally preferred but are preferred over B.
Table 3. Table 3. Weighted matrix, W (Importance of factors or criteria).
Table 3. Table 3. Weighted matrix, W (Importance of factors or criteria).
Material AlternativesCriteria
CostLocationDurabilityAesthetics
ABCABCABCABC
A132161/311/3111/31/2
B1/311/51/611/9317314
C1/25139111/7121/41
Step 2: Sum (add up) all the values in each column as shown in Table 4.
Table 4. Table 4. Summing up the matrices given criteria and preferences.
Table 4. Table 4. Summing up the matrices given criteria and preferences.
Material AlternativesCriteria
CostLocationDurabilityAesthetics
ABCABCABCABC
A132161/311/3111/3½
B1/311/51/611/9317314
C1/25139111/7121/41
Total11/6916/525/61613/9531/219619/1211/2
Step 3: The values in each column are divided by the corresponding column sums as shown in Table 5. Notice the value in each column sum up to 1.
Table 5. Table 5. Summing up the matrices given criteria and preferences.
Table 5. Table 5. Summing up the matrices given criteria and preferences.
Material AlternativesCriteria
CostLocationDurabilityAesthetics
ABCABCABCABC
A6/113/95/86/256/163/131/57/311/91/64/191/11
B2/111/91/161/251/161/133/521/317/93/612/198/11
C3/115/95/1618/259/169/131/53/311/92/63/192/11
Total111111111111
Step 4: Next convert fractions to decimals and find the average of each row as shown in Table 6.
Table 6. Converting to fraction and finding the average of each row (RA=Row Average).
Table 6. Converting to fraction and finding the average of each row (RA=Row Average).
Material OptionsCriteria
CostLocationDurabilityAesthetics
ABCRAABCRAABCRAABCRA
A0.550.330.620.50.240.380.230.280.20.230.110.180.170.210.090.16
B0.180.110.060.110.040.060.080.600.60.680.780.690.50.630.730.62
C0.270.550.380.380.720.560.690.660.20.100.110.140.330.160.180.22
Total1111
Step 5: Finding the average of each criterion by doing steps 2 to 4 as shown in Table 7.
Table 7. Table 7. Results of finding the average of all the criteria.
Table 7. Table 7. Results of finding the average of all the criteria.
Material AlternativesCriteria
CostLocationDurabilityAesthetics
A0.50120.28290.17900.1561
B0.11850.05980.68500.6196
C0.38030.65830.13600.2243
Step 6: Rank the factors or criteria in order of importance using the same method used in ranking in criteria as shown in Table 8.
Table 8. Table 8. Ranking criteria in order of importance.
Table 8. Table 8. Ranking criteria in order of importance.
CriteriaCostLocationDurabilityAesthetics
Cost11/534
Location5197
Durability1/31/912
Aesthetics1/41/71/21
Step 7-10: Repeat steps 2 to 5 with the new matrices to arrive at the following results as shown in Table 9.
Table 9. Table 9. Results of new matrices.
Table 9. Table 9. Results of new matrices.
CriteriaCostLocationDurabilityAestheticsRow Average
Cost0.15190.13750.22220.28570.1933
Location0.75950.68780.66670.50000.6535
Durability0.05060.07640.07410.14290.0860
Aesthetics0.03800.09830.3700.07140.0612
Total1.000
Step 11: Row Average = Priority or Preference Vector for the criteria. The proposed method ranks candidate materials using multiple criteria, allowing decision makers to easily include           their preferences.
Table 10. Table 10. Priority or preference vector for the factors or criteria
Table 10. Table 10. Priority or preference vector for the factors or criteria
CriteriaPriority or Preference Vector
Cost0.1933
Location0.6535
Durability0.0860
Aesthetics0.0612
From the above table it is obvious that the cost of the land is ranks topmost, followed by location or distance from suppliers, then durability or life expectancy of the materials, and the least ranked the aesthetics of the materials or products.
Final Step: Take the criteria matrix and multiply each by their respective priority or preference vectors.
Table 11. Table 11. Final calculations multiplying the criteria matrix by the preference vector.
Table 11. Table 11. Final calculations multiplying the criteria matrix by the preference vector.
Material Options/ScoresCostLocationDurabilityAestheticsPriority Vector
A = 0.30910.50120.28290.17900.1561X 0.1993
B = 0.15950.11850.05980.68500.6196X 0.6535
C = 0.53140.38030.65830.13600.2243X 0.0860
1.000TotalX 0.0612
Material Option A score = .1993(.0512) + .6535(.2819) + .0860(.1790) +.0621(.1561) = .3091
Material Option B score = .1993(.1185) + .6535(.0598) + .0860(.6850) + .0612(.6196) = .1595
Material Option C score = .1993(.3803) + .6535(.6583) + .0860(.1360) + .0612(.2243) = .5314
Considering the scores of the material options in table 11, Material C = Earth with a score of 0.5134 should be chosen as the best wall material for the building project given the various factors or criteria.
Given the foregoing analysis it can be argued that AHP model satisfies all the features in Section 4.5.

5. Future Works to be Undertaken

The following describes the future work to be undertaken for developing the proposed toolkit.

5.1. Analysis, Integration and Development of the Proposed Toolkit

The data collected for the various classification categories would be processed using any  statistical-based software such as SPSS, to determine the weight of influence or importance of each factor or variable under their respective categories. The criteria so captured would be kept in the knowledge base module through an appropriate expert system application such as “macro in excel”: due to its ability to store, organize, manage and analyze large and various types of information/data. Subsequently, the data or result of the analysis will be used to refine the conceptual structure and finally, develop a prototype modular or function-based system structure of the toolkit.

5.2. Test and Validation

Some further areas of work regarding testing and validation will follow up the development stage, as part of the ongoing research. The developed prototype would be implemented to test its forecasting accuracy in making better material choices by imputing data for proposed building projects. Where necessary, the system would be de-bugged and re-implemented for satisfactory performance. To check the effectiveness, accuracy and reliability of the toolkit as well as assess its capabilities in dealing with complex situation(s), an initial test will first be undertaken by consensus of expert views. In order to validate the new model based on the classification categories of the relevant factors, it is proposed that a case study approach would be utilized. Considering the outcome of the evaluation and validation process, the strengths and limitations identified will be addressed and improved upon to build the final prototype version of the design toolkit, by applying the new toolkit to a series of case study projects.

6. Conclusions

The subject of material-selection has been described as a complex process, being influenced by various interrelated factors or variables [14]. Therefore, the challenges in making appropriate material choices from a range of options, demand an understanding of the fundamental factors or variables needed to effectively and accurately, evaluate the trade-offs between technical, environmental, economic and performance issues [5].
This paper is a part of an ongoing research on local and recycled building material or product procurement which holistically aims to develop a structured ‘selection’ system for design-decision makers (architects/designers). The research presented in this paper was aimed at; describing the development and application of a set of factors or variables, which have been developed drawing upon data from both existing literature and interactions with green building experts-through an online survey. The identified factors or variables will be used in the proposed framework to assess which of a range of local and recycled building material options, offers the greatest contribution to achieving the required performance. Various research approaches were also discussed.
The data collection methods adopted for this research include; exploratory literature reviews, networking with domain experts and practitioners, use of questionnaire surveys and       knowledge-mining interviews.
The research intends to take this framework forward by processing the data collected for the various categories of factors/variables using any statistical-based software such as SPSS. The derived factors/variables will be assessed and aggregated into a composite priority or suitability index, ranked according to respondents’ views, so that each hierarchy, will consist of a small number of high-level primary criteria, cascading down to a larger number of more specific, secondary criteria. It intends to automate the integration using macro in excel application, considering its ability to manage and analyze large and various types of information or data. The choice of the best material option will be determined through the application of the multi-factorial evaluation model based on the ‘analytical hierarchy process’, or AHP [32]. The AHP approach is to be initiated as a core component given its intrinsic capability to handle qualitative and quantitative criteria for material selection problems [33]. Furthermore, the developed prototype would be implemented to test and validate its forecasting accuracy in making better material choices, by applying the new toolkit to a series of case       study projects.
With the growing trend towards more integrated approaches to selecting building materials, it is important to have a system that acts as a central repository for information on all aspects of local and recycled building materials and as a knowledge exchange for most building professionals. This paper is therefore, undertaken as part of a larger research to improve the design-decision making process: by offering new insights to other factors or variables integral to the reliable material selection process, and challenges researchers and practitioners to give preference to locally produced and recycled products. The ability of the proposed system to compare between local and recycled building material   options- using multiple criteria against user-specified weightings, will encourage decision-makers to explicitly consider the effects of their previously-implicit actions on the outcome of the project performance, and thus make material choices which result in more enhanced project design and implementation. The contribution of integrating varied data set for evaluating the choice of local and recycled building materials and products will stimulate the appetite for use in wider mainstream setting, and provide a baseline from which future green developments may be measured.

Acknowledgements

This work has been co-supported by the University of Westminster, UK and The Rivers State Sustainable Development Agency.

References

  1. Medaglia, A.L.; Sefair, J.A.; Castro-Lacouture, D.; Flórez, L. Optimization model for the selection of materials using the LEED green building rating system. Build. Environ. 2009, 44, 1162–1170. [Google Scholar] [CrossRef]
  2. Bi, Y.; Odeyinka, H.; Perera, S.; Rahman, S. A Conceptual Knowledge-based Cost Model for Optimizing the Selection of Materials and Technology for Building Design. In. In Proceedings of the 24th Annual ARCOM Conference, Cardiff, UK, 1–3 September 2008; Dainty, A., Ed.;
  3. Wouters, I.; Wastiels, L. Material Considerations in Architectural Design: A Study of the Aspects Identified by Architects for Selecting Materials. In Proceedings of the Undisciplined! Design Research Society Conference, 2008, Sheffield, UK, 16–19 July 2008; Sheffield Hallam University.
  4. Trusty, W.B. Understanding the Green Building Toolkit: Picking the Right Tool for the Job. In Proceedings of the USGBC Greenbuild Conference & Expo, Pittsburgh, PA, USA, 12–14 November 2003. 2003. Available online: http://www.athenasmi.ca/publications/publications.html (accessed on 27 September 2010).
  5. Tong, T.K.L.; Chan, J.W.K. Multi-criteria material selections and end-of-life product strategy: Grey relational analysis approach. Mater. Des. 2007, 28, 1539–1546. [Google Scholar] [CrossRef]
  6. Kibert, C. Sustainable Construction: Green Building Design and Delivery; Eds., Guy, G., Sendzimir, J., Kibert, C., Eds.; 2008; John Wiley : New York, NY, USA. [Google Scholar]
  7. Seyfang, G. Community action for sustainable housing: Building a low carbon future. Energy Policy 2009. [Google Scholar] [CrossRef]
  8. Woolley, T.; Bevan, R. Hemp Lime Construction: A Guide to Building with Hemp Lime Composites; 2008; IHS BRE Press: Watford, UK. [Google Scholar]
  9. Radford, N.; Hulme, J. Sustainable Supply Chains That Support Local Economic Development; Prince’s Foundation for the Built Environment., 2010.
  10. Fernandez, J.E. Material Architecture: Emergent Materials for Innovative Buildings and Ecological Construction; 2006; Architectural Press: Amsterdam, The Netherlands and Boston, MA, USA. [Google Scholar]
  11. Cooper, I. Which focus for building assessment methods: Environmental performance or sustainability ? Build. Res. Inf. 1999, 27, 321–331. [Google Scholar] [CrossRef]
  12. An Online Survey of Factors Influencing Material Selection for Green Vernacular Buildings, Issues Specific to Design toolkit of Materials Selection. Available online: http://www2.surveyworld.net/sw/surveys/part.asp?S=10336 on 15 May 2011).
  13. Kennedy, J. Building without Borders: Sustainable Construction for the Global Village; 2004; New Society Publishers: Gabriola Island, BC, Canada. [Google Scholar]
  14. Ljungberg, L.Y. Materials selection and design for development of sustainable products. Mater. Des. 2007, 28, 466–479. [Google Scholar] [CrossRef]
  15. Kandachar, P.V., Stappers; Van Kesteren, I.E.H., Stappers. Representing Product Personality in Relation to Materials in a Product Design Problem. In Proceedings of the 1st Nordic Design Research Conference, Copenhagen, Denmark, 29–31 May 2005.
  16. Lindekens, J.; Wouters, I.; Wastiels, L. Material knowledge for Design: The architect’s vocabulary, Emerging trends in Design Research. In Proceedings of the International Association of Societies of Design Research (IASDR) Conference, Hong Kong, Hong Kong, 12–15 November 2007.
  17. Johnson, K.; Ashby, M.F. Materials and Design: The Art and Science of Material Selection in Product Design; 2002; Butterworth-Heinemann: Oxford, UK and Boston, NJ, USA. [Google Scholar]
  18. Vogel, C.M.; Cagan, J. Creating Breakthrough Products; 2002; Prentice Hall PTR: Upper Saddle River, NJ, USA. [Google Scholar]
  19. Chueh, T.Y.; Kao, D.T. The moderating effects of consumer perception to the impacts of  country-of-design on perceived quality. J. Am. Acad. Bus. 2004, 70–74. [Google Scholar]
  20. Lukman, R.; Glavic, P. Review of sustainability terms and their definitions. J. Clean. Prod. 2007, 15, 1875–1885. [Google Scholar] [CrossRef]
  21. Gheewala, S.; Babel, S.; Abeysundara, U.G.Y. A matrix in life-cycle perspective for selecting sustainable materials for buildings in Sri Lanka. Build. Environ. 2009, 44, 997–1004. [Google Scholar] [CrossRef]
  22. Ogale, A. Online Discussion of Factors Influencing Material Selection for Green Vernacular Buildings. Issues Specific to Design Toolkit of Materials Selection. Internet Discussion.
  23. Ellisdon, K. Online Discussion of Factors Influencing Material Selection for Green Vernacular Buildings. Issues Specific to Design Toolkit of Materials Selection. Internet Discussion.
  24. Colon, A. Online Discussion of Factors Influencing Material Selection for Green Vernacular Buildings. Issues Specific to Design Toolkit of Materials Selection. Internet Discussion.
  25. Smith, N. Online Discussion of Factors Influencing Material Selection for Green Vernacular Buildings. Issues Specific to Design Toolkit of Materials Selection. Internet Discussion.
  26. Hart, K. Online Discussion of Factors Influencing Material Selection for Green Vernacular Buildings, Issues Specific to Design Toolkit of Materials Selection. Internet Discussion list.
  27. Reijeinja, . Online Discussion of Factors Influencing Material Selection for Green Vernacular Buildings, Issues Specific to Design Toolkit of Materials Selection. Internet Discussion list.
  28. Meshako, M. Online Discussion of Factors Influencing Material Selection for Green Vernacular Buildings. Issues Specific to Design Toolkit of Materials Selection. Internet Discussion.
  29. Edminster, A. Online Discussion of Factors Influencing Material Selection for Green Vernacular Buildings. Issues Specific to Design Toolkit of Materials Selection. Internet Discussion.
  30. Hall, J. Online Discussion of Factors Influencing Material Selection for Green Vernacular Buildings. Issues Specific to Design Toolkit of Materials Selection. Internet Discussion.
  31. Smith, N. Online Discussion of Factors Influencing Material Selection for Green Vernacular Buildings. Issues Specific to Design Toolkit of Materials Selection. Internet Discussion.
  32. Saaty, T.L. The Analytic Hierarchy Process; 1980; McGraw-Hill: New York, NY, USA. [Google Scholar]
  33. Saaty, T.L. Decision Making in Economic,Political,Social,and Technological Environments with the Analytic Hierarchy Process; 1994; RWA Publications: Pittsburgh, PA, USA. [Google Scholar]
  34. Hwang, C.-L.; Chen, S.-J. ; Fu Multiple Attribute Decision Making; 1992; Springer-Verlag: Berlin, Germany. [Google Scholar]
  35. Ding, G.K.C. Sustainable construction—The role of environmental assessment tools. J. Environ. Manag. 2008, 86, 451–464. [Google Scholar] [CrossRef]

Share and Cite

MDPI and ACS Style

Ogunkah, I.; Yang, J. Investigating Factors Affecting Material Selection: The Impacts on Green Vernacular Building Materials in the Design-Decision Making Process. Buildings 2012, 2, 1-32. https://doi.org/10.3390/buildings2010001

AMA Style

Ogunkah I, Yang J. Investigating Factors Affecting Material Selection: The Impacts on Green Vernacular Building Materials in the Design-Decision Making Process. Buildings. 2012; 2(1):1-32. https://doi.org/10.3390/buildings2010001

Chicago/Turabian Style

Ogunkah, Ibuchim, and Junli Yang. 2012. "Investigating Factors Affecting Material Selection: The Impacts on Green Vernacular Building Materials in the Design-Decision Making Process" Buildings 2, no. 1: 1-32. https://doi.org/10.3390/buildings2010001

APA Style

Ogunkah, I., & Yang, J. (2012). Investigating Factors Affecting Material Selection: The Impacts on Green Vernacular Building Materials in the Design-Decision Making Process. Buildings, 2(1), 1-32. https://doi.org/10.3390/buildings2010001

Article Metrics

Back to TopTop