Linkage Between Critical Indicators and Performance Outcomes of Corporate Social Responsibility in the Construction Industry: A Review of the Past Two Decades (2004–2024)
Abstract
1. Introduction
2. Previous Studies
2.1. Heterogeneity in the Understanding of CSR
2.2. Review Studies on CSR in the Construction Sector
3. Research Methods
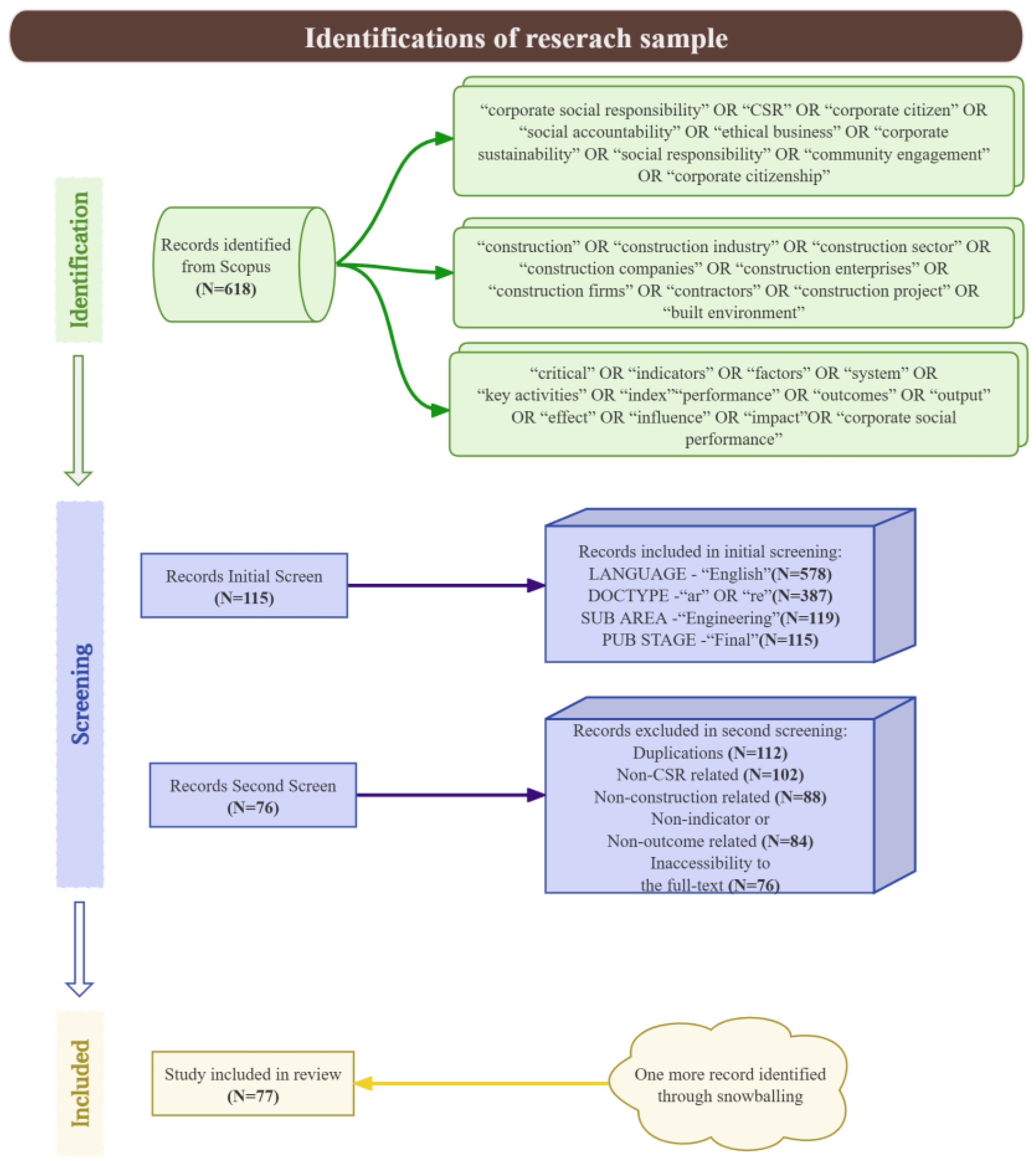
3.1. Bibliometric Retrieval
3.2. Scientometric Review
3.3. Systematic Discussion
4. Results
4.1. Annual Publication Trends of Critical Indicators and Performance of CSR Implementation from 2004 to July 2024 (Years Inclusive)
4.2. Number of Articles Sorted by Journals with Five-Year Impact Factor
4.3. Keywords Co-Occurrence Analysis
4.4. Countries/Regions Analysis
4.5. Document Analysis
5. Discussion
5.1. Seven Dimensions of Critical Indicators for CSR Implementation in Construction
5.1.1. Environmental Sustainability
5.1.2. Corporate Practices
5.1.3. Employee Well-Being
5.1.4. Stakeholder Engagement
5.1.5. Social Contribution
5.1.6. Community Engagement
5.1.7. Project Management
5.2. Eight-Dimension of Performance for CSR in Construction
5.3. Linkage Between CSR Implementation Critical Indicators and Performance Outcomes in Construction
5.3.1. Operating Fairly and Ethically (CP1)
5.3.2. Stakeholder Management (SE2)
5.3.3. Green Building (ES2)
5.3.4. Corporate Reporting (CP2)
5.3.5. Stakeholder Relationship (SE1)
5.3.6. Governmental Regulation and Support (SE3)
5.3.7. Supply Chain Management (PM1)
6. Views from Industry
7. Future Research Trends in CSR Implementation in Construction
- Establishing a framework for efficient renewable resources investment is recommended in the future for its economic benefits, biodiversity preservation, and climate-friendly.
- In terms of legality and ethics, future research should pay attention to developing a comparative assessment model for anti-corruption, and legal compliance in construction across different countries.
- Researchers can adopt an interdisciplinary approach or theoretical model to address CSR strategy enhancement for more complex construction projects and make comparisons of CSR approaches and theories across different regions or cultural contexts.
- As digital transformation has gained momentum, future research should propose a dynamic digital platform for stakeholder engagement, and integrate blockchain in supply chain management considering its transparency.
8. Implications and Limitations
9. Conclusions
Author Contributions
Funding
Data Availability Statement
Conflicts of Interest
Abbreviations
| ES | Environmental sustainability |
| EW | Employee well-being |
| SC | Social contribution |
| PM | Project management |
| ES1 | Environmental preservation |
| CP1 | Operating fairly and ethically |
| CP3 | Corporate culture |
| EW2 | Knowledge and skills development |
| SE1 | Stakeholder relationship |
| SE3 | Governmental regulation and support |
| SC2 | Welfare and care |
| PM1 | Supply chain management |
| PM3 | Technical innovations application |
| CP | Corporate practices |
| SE | Stakeholder engagement |
| CE | Community engagement |
| ES2 | Green building |
| CP2 | Corporate reporting |
| EW1 | Occupational health and safety |
| EW3 | Employee rights |
| SE2 | Stakeholder management |
| SC1 | Social commitment |
| CE1 | Community involvement |
| PM2 | Project quality |
| PM4 | Value sharing |
References
- Yin, J.; Jamali, D. Strategic corporate social responsibility of multinational companies subsidiaries in emerging markets: Evidence from China. Long Range Plan. 2016, 49, 541–558. [Google Scholar] [CrossRef]
- Teck, T.S.; Ayadurai, S.; Chua, W. A contextual review on the evolution of corporate social responsibility. J. Manag. Sustain. 2019, 9, 136. [Google Scholar] [CrossRef]
- Maqbool, R.; Bhuvaneswaran, M.; Rashid, Y.; Altuwaim, A.; Ashfaq, S. A Decision Approach for Analysing the Role of Modern Methods, Project Management and Integrated Approaches in Environmentally Sustainable Construction Projects. KSCE J. Civil Eng. 2023, 27, 3175–3191. [Google Scholar] [CrossRef]
- Gao-Zeller, X.; Li, X.; Yang, F.; Zhu, W. Driving mechanism of CSR strategy in Chinese construction companies based on neo-institutional theory. KSCE J. Civil Eng. 2019, 23, 1939–1951. [Google Scholar] [CrossRef]
- Olanipekun, A.O.; Oshodi, O.S.; Darko, A.; Omotayo, T. The state of corporate social responsibility practice in the construction sector. Smart Sustain. Built Environ. 2020, 9, 91–111. [Google Scholar] [CrossRef]
- Zhang, Q.; Lan Oo, B.; Lim, B.T.H. Mapping perceptions and implementation of corporate social responsibility for construction firms via importance-performance analysis: Paths of improvement. J. Manag. Eng. 2021, 37, 04021061. [Google Scholar] [CrossRef]
- Pham, H.; Pham, T.; Dang, C.N. Barriers to corporate social responsibility practices in construction and roles of education and government support. Eng. Constr. Archit. Manag. 2022, 29, 2714–2735. [Google Scholar] [CrossRef]
- Zhang, Q.; Lan Oo, B.; Lim, B.T.H. Key practices and impact factors of corporate social responsibility implementation: Evidence from construction firms. Eng. Constr. Archit. Manag. 2023, 30, 2124–2154. [Google Scholar] [CrossRef]
- Van Nguyen, M.; Ha, K.D. A corporate social responsibility implementation index for architectural design firms in Vietnam. Archit. Eng. Des. Manag. 2024, 20, 65–78. [Google Scholar] [CrossRef]
- Fatima, T.; Elbanna, S. Corporate social responsibility (CSR) implementation: A review and a research agenda towards an integrative framework. J. Bus. Ethics 2023, 183, 105–121. [Google Scholar] [CrossRef]
- Zhang, Q.; Lan Oo, B.; Lim, B.T.H. Drivers, motivations, and barriers to the implementation of corporate social responsibility practices by construction enterprises: A review. J. Clean. Prod. 2019, 210, 563–584. [Google Scholar] [CrossRef]
- López-Concepción, A.; Gil-Lacruz, A.I.; Saz-Gil, I. Stakeholder engagement, Csr development and Sdgs compliance: A systematic review from 2015 to 2021. Corp. Soc. Responsib. Environ. Manag. 2022, 29, 19–31. [Google Scholar] [CrossRef]
- Zhang, Q.; Lan Oo, B.; Lim, B.T.H. Linking corporate social responsibility (CSR) practices and organizational performance in the construction industry: A resource collaboration network. Resour. Conserv. Recycl. 2022, 179, 106113. [Google Scholar] [CrossRef]
- Chang, A.S.; Paramosa, L.S.; Tsai, C.Y. Linking key topics to environmental indicators in corporate social responsibility reports of construction companies. Corp. Soc. Responsib. Environ. Manag. 2021, 28, 1335–1347. [Google Scholar] [CrossRef]
- Wentzel, L.; Fapohunda, J.A.; Haldenwang, R. The relationship between the integration of CSR and sustainable business performance: Perceptions of SMEs in the South African construction industry. Sustainability 2022, 14, 1049. [Google Scholar] [CrossRef]
- Nguyen, M.V. Assessing the readiness for sustainable building material adoption: A study from construction organizations of different sizes. Eng. Constr. Archit. Manag. 2024. ahead-of-print. [Google Scholar] [CrossRef]
- Zhang, Q.; Lan Oo, B.; Lim, B.T.H. Modeling influence mechanism of factors on corporate social responsibility implementation: Evidence from Chinese construction firms. Eng. Constr. Archit. Manag. 2024, 31, 324–362. [Google Scholar] [CrossRef]
- Fei, Z.; Kanchanawongpaisan, W.W.; Yangzhi, M.; Xue, L.; Kenikasahmanworakhum, P. Leadership styles and corporate social responsibility: A case study of the construction industry in bangkok, thailand. Int. J. Religion. 2024, 5, 1545–1554. [Google Scholar] [CrossRef]
- Sharma, A.; Sodani, P. International Handbook of Skill, Education, Learning, and Research Development in Tourism and Hospitality; Springer Press: Singapore, 2024; pp. 629–647. ISBN 978-981-97-4318-6. [Google Scholar]
- Singh, P.; Sharma, D.; Abdullah, H. Sustainable Tourism Practices: Evidence From Global Perspectives to Achieve Development Through Economic and Environmental Balance. In Sustainable Tourism, Part A; Emerald Publishing Limited: Bingley, UK, 2024; pp. 169–182. [Google Scholar] [CrossRef]
- Ramli, M.F.; Marzuki, A.; Badarulzaman, N. The Impact of Destination Social Responsibility on Sustainable Development in Coastal Marine Tourism Destinations. In Sustainable Tourism, Part A; Emerald Publishing Limited: Bingley, UK, 2024; pp. 197–222. [Google Scholar] [CrossRef]
- Varzakas, T.; Antoniadou, M. A Holistic Approach for Ethics and Sustainability in the Food Chain: The Gateway to Oral and Systemic Health. Foods 2024, 13, 1224. [Google Scholar] [CrossRef]
- Baureis, M. Food Trend Concepts: Vertical Farming, Sustainability, Quality Control Fresh Produce Industry, Local Production, Exotic Fruits, Seaweed-based Packaging, Postharvest Coatings; BoD: Norderstedt, Germany, 2024; p. 51. ISBN 3759720811. [Google Scholar]
- Adebayo, Y.A.; Ikevuje, A.H.; Kwakye, J.M.; Esiri, A.E. Corporate social responsibility in oil and gas: Balancing business growth and environmental sustainability. GSC Adv. Res. Rev. 2024, 20, 246–266. [Google Scholar] [CrossRef]
- Maside-Sanfiz, J.M.; Suárez Fernández, Ó.; López-Penabad, M.C.; Alzghoul, M.O. Does corporate social performance improve environmentally adjusted efficiency? Evidence from the energy sector. Corp. Soc. Responsib. Environ. Manag. 2024, 31, 1510–1530. [Google Scholar] [CrossRef]
- Mandagie, W.C.; Susanto, K.P.; Endri, E.; Wiwaha, A. Oil Price and Corporate Social Responsibility Disclosure (CSRD): Evidence from Indonesian Energy Companies. Int. J. Energy Econ. Policy 2024, 14, 694–701. [Google Scholar] [CrossRef]
- Mengesha, S.D.; Brolan, C.; Gartner, C.E. Tobacco industry corporate social responsibility activities and other interference after ratification of a strong tobacco law in Ethiopia. Tob. Control. 2024, 33, 767–774. [Google Scholar] [CrossRef]
- Marshman, B.; Wolf, K.; McCausland, K.; Daube, M.; Jancey, J. Tobacco companies, corporate social responsibility and the use of third-party awards: A framing analysis. Tob. Control. 2024, 33, 760–766. [Google Scholar] [CrossRef]
- Cheah, J.S.; Lim, K.H. Effects of internal and external corporate social responsibility on employee job satisfaction during a pandemic: A medical device industry perspective. Eur. Manag. J. 2024, 42, 584–594. [Google Scholar] [CrossRef]
- Arici, H.E.; Saydam, M.B.; Sökmen, A.; Cakmakoglu Arici, N. Corporate social responsibility in hospitality and tourism: A systematic review. Serv. Ind. J. 2024, 44, 1–30. [Google Scholar] [CrossRef]
- Oltra-Badenes, R.; Guerola-Navarro, V.; Gil-Gómez, J.A.; Botella-Carrubi, D. Design and implementation of teaching–learning activities focused on improving the knowledge, the awareness and the perception of the relationship between the SDGs and the future profession of university students. Sustainability 2023, 15, 5324. [Google Scholar] [CrossRef]
- Giannopoulos, G.; Pilcher, N.; Salmon, I. What Is the Relationship between Corporate Social Responsibility and Financial Performance in the UK Banking Sector? J. Risk Financial Manag. 2024, 17, 187. [Google Scholar] [CrossRef]
- Monferrer Tirado, D.; Vidal-Meliá, L.; Cardiff, J.; Quille, K. Vulnerable customers’ perception of corporate social responsibility in the banking sector in a post-crisis context. Int. J. Bank Mark. 2024, 42, 1148–1177. [Google Scholar] [CrossRef]
- Hurrah, S.A.; Dar, A.A.; Gulzar, I. Corporate social responsibility in Indian banking sector: A moderated-mediation approach linking corporate social responsibility to purchase intention. Bus. Strat. Dev. 2024, 7, e311. [Google Scholar] [CrossRef]
- Xia, B.; Olanipekun, A.; Chen, Q.; Xie, L.; Liu, Y. Conceptualising the state of the art of corporate social responsibility (CSR) in the construction industry and its nexus to sustainable development. J. Clean. Prod. 2018, 195, 340–353. [Google Scholar] [CrossRef]
- Lin, X.; Ho, C.M.; Shen, G.Q. Research on corporate social responsibility in the construction context: A critical review and future directions. Int. J. Constr. Manag. 2018, 18, 394–404. [Google Scholar] [CrossRef]
- Shi, Y.; Xue, X.; Li, C. Measuring the CSR of construction enterprises: A literature review. In Proceedings of the International Conference on Construction and Real Estate Management 2015, Beijing, China, 11–12 August 2015; pp. 961–966. [Google Scholar] [CrossRef]
- Zhao, X.; Zuo, J.; Wu, G.; Huang, C. A bibliometric review of green building research 2000–2016. Archit. Sci. Rev. 2019, 62, 74–88. [Google Scholar] [CrossRef]
- Antwi-Afari, M.F.; Li, H.; Chan, A.H.S.; Seo, J.; Anwer, S.; Mi, H.Y.; Wong, A.Y.L. A science mapping-based review of work-related musculoskeletal disorders among construction workers. J. Safety Res. 2023, 85, 114–128. [Google Scholar] [CrossRef]
- Danese, P.; Manfè, V.; Romano, P. A systematic literature review on recent lean research: State-of-the-art and future directions. Int. J. Manag. Rev. 2018, 20, 579–605. [Google Scholar] [CrossRef]
- Sun, W.; Antwi-Afari, M.F.; Mehmood, I.; Anwer, S.; Umer, W. Critical success factors for implementing blockchain technology in construction. Autom. Constr. 2023, 156, 105135. [Google Scholar] [CrossRef]
- Ly, D.H.; Le, Q.H.; Nguyen, T.D.H.N.; Ahn, Y.; Kim, K.; Kwon, N. Advancing modular construction through circular economy: Insights from semi-automated PRISMA analysis and topic modeling. J. Build. Eng. 2024, 98, 111232. [Google Scholar] [CrossRef]
- Liberati, A.; Altman, D.G.; Tetzlaff, J.; Mulrow, C.; Gøtzsche, P.C.; Ioannidis, J.P.; Moher, D. The PRISMA statement for reporting systematic reviews and meta-analyses of studies that evaluate healthcare interventions: Explanation and elaboration. BMJ 2009, 339, b2700. [Google Scholar] [CrossRef]
- Kayadelen, C. Soil liquefaction modeling by genetic expression programming and neuro-fuzzy. Expert Syst. Appl. 2011, 38, 4080–4087. [Google Scholar] [CrossRef]
- Wang, F.; Peng, S.; Fan, L.; Li, Y. Improved sulfate reduction efficiency of sulfate-reducing bacteria in sulfate-rich systems by acclimatization and multiple-grouting. Alex. Eng. J. 2022, 61, 9993–10005. [Google Scholar] [CrossRef]
- Li, S.; Niu, D.; Wu, L. Evaluation of energy saving and emission reduction effects for electricity retailers in China based on fuzzy combination weighting method. Appl. Sci. 2018, 8, 1564. [Google Scholar] [CrossRef]
- Wohlin, C.; Kalinowski, M.; Felizardo, K.R.; Mendes, E. Successful combination of database search and snowballing for identification of primary studies in systematic literature studies. Inf. Softw. Technol. 2022, 147, 106908. [Google Scholar] [CrossRef]
- Van Eck, N.J.; Waltman, L. Measuring Scholarly Impact: Methods and Practice; Springer: Cham, Switzerland, 2014; pp. 285–320. ISBN 978-3-319-10377-8. [Google Scholar]
- Darko, A.; Chan, A.P.; Huo, X.; Owusu-Manu, D.G. A scientometric analysis and visualization of global green building research. Build. Environ. 2019, 149, 501–511. [Google Scholar] [CrossRef]
- Bukar, U.A.; Sayeed, M.S.; Razak, S.F.A.; Yogarayan, S.; Amodu, O.A.; Mahmood, R.A.R. A method for analyzing text using VOSviewer. MethodsX 2023, 11, 102339. [Google Scholar] [CrossRef]
- Jiang, Q.; Antwi-Afari, M.F.; Fadaie, S.; Mi, H.Y.; Anwer, S.; Liu, J. Self-powered wearable Internet of Things sensors for human-machine interfaces: A systematic literature review and science mapping analysis. Nano Energy 2024, 131, 110252. [Google Scholar] [CrossRef]
- Zhang, X.; Antwi-Afari, M.F.; Zhang, Y.; Xing, X. The impact of artificial intelligence on organizational justice and project performance: A systematic literature and science mapping review. Buildings 2024, 14, 259. [Google Scholar] [CrossRef]
- Chaaya, M.L.; Sarkis, L.M.; Tahmasebinia, F. Integration of Emerging Technologies with Construction Practices in Australia. Buildings 2025, 15, 396. [Google Scholar] [CrossRef]
- Francis, A.E.; Webb, M.; Desha, C.; Rundle-Thiele, S.; Caldera, S. Environmental sustainability in stadium design and construction: A systematic literature review. Sustainability 2023, 15, 6896. [Google Scholar] [CrossRef]
- Boréus, K.; Bergström, G. Analyzing Text and Discourse; SAGE: Newcastle upon Tyne, UK, 2017; pp. 23–52. ISBN 9781473965676. [Google Scholar]
- Darko, A.; Chan, A.P.; Adabre, M.A.; Edwards, D.J.; Hosseini, M.R.; Ameyaw, E.E. Artificial intelligence in the AEC industry: Scientometric analysis and visualization of research activities. Autom. Constr. 2020, 112, 103081. [Google Scholar] [CrossRef]
- Ding, X.; Yang, Z. Knowledge mapping of platform research: A visual analysis using VOSviewer and CiteSpace. Electron. Commer. Res. 2022, 22, 787–809. [Google Scholar] [CrossRef]
- Lozano, S.; Calzada-Infante, L.; Adenso-Díaz, B.; García, S. Complex network analysis of keywords co-occurrence in the recent efficiency analysis literature. Scientometrics 2019, 120, 609–629. [Google Scholar] [CrossRef]
- Zhao, Z.Y.; Zhao, X.J.; Davidson, K.; Zuo, J. A corporate social responsibility indicator system for construction enterprises. J. Clean. Prod. 2012, 29, 277–289. [Google Scholar] [CrossRef]
- Jiang, W.; Wong, J.K. Key activity areas of corporate social responsibility (CSR) in the construction industry: A study of China. J. Clean. Prod. 2016, 113, 850–860. [Google Scholar] [CrossRef]
- Jalaei, F.; Jrade, A. Integrating building information modeling (BIM) and LEED system at the conceptual design stage of sustainable buildings. Sustain. Cities Soc. 2015, 18, 95–107. [Google Scholar] [CrossRef]
- Beheiry, S.M.; Chong, W.K.; Haas, C.T. Examining the business impact of owner commitment to sustainability. J. Constr. Eng. Manag. 2006, 132, 384–392. [Google Scholar] [CrossRef]
- Rechenthin, D. Project safety as a sustainable competitive advantage. J. Safety Res. 2004, 35, 297–308. [Google Scholar] [CrossRef]
- Yang, J.; Shen, G.Q.; Ho, M.; Drew, D.S.; Chan, A.P. Exploring critical success factors for stakeholder management in construction projects. J. Civ. Eng. Manag. 2009, 15, 337–348. [Google Scholar] [CrossRef]
- Lombardi, R.; Trequattrini, R.; Cuozzo, B.; Cano-Rubio, M. Corporate corruption prevention, sustainable governance and legislation: First exploratory evidence from the Italian scenario. J. Clean. Prod. 2019, 217, 666–675. [Google Scholar] [CrossRef]
- Glass, J. The state of sustainability reporting in the construction sector. Smart Sustain. Built Environ. 2012, 1, 87–104. [Google Scholar] [CrossRef]
- Husgafvel, R.; Pajunen, N.; Virtanen, K.; Paavola, I.L.; Päällysaho, M.; Inkinen, V.; Ekroos, A. Social sustainability performance indicators–experiences from process industry. Int. J. Sustain. Eng. 2015, 8, 14–25. [Google Scholar] [CrossRef]
- Waddell, H. Sustainable construction and UK legislation and policy. Proc. Inst. Civ. Eng. Manag. Procure. Law 2008, 161, 127–132. [Google Scholar] [CrossRef]
- Rawlinson, F.; Farrell, P. UK construction industry site health and safety management: An examination of promotional web material as an indicator of current direction. Constr. Innov. 2010, 10, 435–446. [Google Scholar] [CrossRef]
- Griffith, A. Fulfilling contractors’ corporate social responsibilities using standards-based management systems. Int. J. Constr. Manag. 2011, 11, 37–47. [Google Scholar] [CrossRef]
- Renukappa, S.; Egbu, C.; Akintoye, A.; Goulding, J. A critical reflection on sustainability within the UK industrial sectors. Constr. Innov. 2012, 12, 317–334. [Google Scholar] [CrossRef]
- Huang, C.F.; Lien, H.C. An empirical analysis of the influences of corporate social responsibility on organizational performance of Taiwan’s construction industry: Using corporate image as a mediator. Constr. Manag. Econ. 2012, 30, 263–275. [Google Scholar] [CrossRef]
- Bhatia, A. The corporate social responsibility report: The hybridization of a “confused” genre (2007–2011). IEEE Trans. Prof. Commun. 2012, 55, 221–238. [Google Scholar] [CrossRef]
- Close, R.; Loosemore, M. Breaking down the site hoardings: Attitudes and approaches to community consultation during construction. Constr. Manag. Econ. 2014, 32, 816–828. [Google Scholar] [CrossRef]
- Zhao, Z.Y.; Zhao, X.J.; Zuo, J.; Zillante, G. Corporate social responsibility for construction contractors: A China study. J. Eng. Des. Technol. 2016, 14, 614–640. [Google Scholar] [CrossRef]
- Kocmanova, A.; Dočekalová, M.P.; Simanavičienė, Ž. Corporate sustainability measurement and assessment of Czech manufacturing companies using a composite indicator. Eng. Econ. 2017, 28, 88–100. [Google Scholar] [CrossRef]
- Loosemore, M.; Lim, B.T.; Ling, F.Y.; Zeng, H.Y. A comparison of corporate social responsibility practices in the Singapore, Australia and New Zealand construction industries. J. Clean. Prod. 2018, 190, 149–159. [Google Scholar] [CrossRef]
- Mao, C.; Liu, G.; Shen, L.; Wang, X.; Wang, J. Structural equation modeling to analyze the critical driving factors and paths for off-site construction in China. KSCE J. Civil Eng. 2018, 22, 2678–2690. [Google Scholar] [CrossRef]
- Sherratt, F. Shaping the discourse of worker health in the UK construction industry. Constr. Manag. Econ. 2018, 36, 141–152. [Google Scholar] [CrossRef]
- Wang, Q.; He, L.; Zhao, D.; Lundy, M. Diverse schemes of cost pooling for carbon-reduction outsourcing in low-carbon supply chains. Energies 2018, 11, 3013. [Google Scholar] [CrossRef]
- Loosemore, M.; Bridgeman, J. The social impact of construction industry schools-based corporate volunteering. Constr. Manag. Econ. 2018, 36, 243–258. [Google Scholar] [CrossRef]
- Tetteh, M.O.; Chan, A.P.; Nani, G. Combining process analysis method and four-pronged approach to integrate corporate sustainability metrics for assessing international construction joint ventures performance. J. Clean. Prod. 2019, 237, 117781. [Google Scholar] [CrossRef]
- Tseng, M.L.; Lin, S.; Chen, C.C.; Sarmiento, L.S.C.; Tan, C.L. A causal sustainable product-service system using hierarchical structure with linguistic preferences in the Ecuadorian construction industry. J. Clean. Prod. 2019, 230, 477–487. [Google Scholar] [CrossRef]
- Wu, L.; Jia, G.; Mackhaphonh, N. Case study on improving the effectiveness of public participation in public infrastructure megaprojects. J. Constr. Eng. Manag. 2019, 145, 05019003. [Google Scholar] [CrossRef]
- de Andrade, V.F.; Bizzo, W.A. Corporate social responsibility in Brazil according to SA 8000: Case studies and the correlation with the supply chain. J. Clean. Prod. 2019, 210, 1022–1032. [Google Scholar] [CrossRef]
- Burrell, P.A. What lies hidden behind structural errors and failures within the UK? Proc. Inst. Civ. Eng. Forensic Eng. 2019, 171, 171–178. [Google Scholar] [CrossRef]
- Xie, L.; Xu, T.; Le, Y.; Chen, Q.; Xia, B.; Skitmore, M. Understanding the CSR awareness of large construction enterprises in China. Adv. Civ. Eng. 2020, 2020, 8866511. [Google Scholar] [CrossRef]
- Oprean-Stan, C.; Oncioiu, I.; Iuga, I.C.; Stan, S. Impact of sustainability reporting and inadequate management of ESG factors on corporate performance and sustainable growth. Sustainability 2020, 12, 8536. [Google Scholar] [CrossRef]
- Ma, H.; Liu, Z.; Zeng, S.; Lin, H.; Tam, V.W. Does megaproject social responsibility improve the sustainability of the construction industry? Eng. Constr. Archit. Manag. 2020, 27, 975–996. [Google Scholar] [CrossRef]
- Tseng, M.L.; Kurrahman, T.; Hanita, A.; Lim, M.K.; Negash, Y.T. Building a hierarchical framework of corporate sustainability transition challenges using the qualitative information approach. Ind. Manag. Data Syst. 2021, 121, 1107–1141. [Google Scholar] [CrossRef]
- Yuan, R.; Li, C.; Li, N.; Khan, M.A.; Sun, X.; Khaliq, N. Can mixed-ownership reform drive the green transformation of SOEs? Energies 2021, 14, 2964. [Google Scholar] [CrossRef]
- Süzer, Ö. LEED certified mixed-use residential buildings in Istanbul: A study on category-based performances. A/Z ITU J. Fac. Archit. 2021, 18, 139–152. [Google Scholar]
- Lim, H.W.; Zhang, F.; Fang, D.; Peña-Mora, F.; Liao, P.C. Corporate social responsibility on disaster resilience issues by international contractors. J. Manag. Eng. 2021, 37, 04020089. [Google Scholar] [CrossRef]
- Nawrocki, T.L.; Szwajca, D. A multidimensional comparative analysis of involvement in CSR activities of energy companies in the context of sustainable development challenges: Evidence from Poland. Energies 2021, 14, 4592. [Google Scholar] [CrossRef]
- Greig, M.A.; Searcy, C.; Neumann, W.P. Work environment in the context of corporate social responsibility reporting: Developing common terms for consistent reporting in organizations. J. Clean. Prod. 2021, 328, 129513. [Google Scholar] [CrossRef]
- Osuizugbo, I.C.; Oyeyipo, O.O.; Ojelabi, R.A.; Oshodi, O.S. Factors inhibiting corporate social responsibility initiatives among construction companies. Constr. Econ. Build. 2021, 21, 83–99. [Google Scholar] [CrossRef]
- Ma, H.; Lv, K.; Zeng, S.; Lin, H.; Shi, J.J. Climbing the pyramid of megaproject social responsibility: Impacts of external stakeholders and project complexity. J. Constr. Eng. Manag. 2022, 148, 04022116. [Google Scholar] [CrossRef]
- Chang, A.S.; Romero, A.M.; Tsai, C.Y. Environmental indicator disclosure of international contractors. J. Chin. Inst. Eng. 2022, 45, 87–96. [Google Scholar] [CrossRef]
- Ernest, K.; Samuel, A.S.; Agyemang, D.Y.; Daniel, O.; Caleb, D. Identification of factors influencing the pricing of sustainable construction materials in developing countries: Views of Ghanaian quantity surveyors. Int. J. Constr. Manag. 2022, 22, 2144–2153. [Google Scholar] [CrossRef]
- Zhang, Q.; Lan Oo, B.; Lim, B.T.H. Validating and Applying the Mathematical Models for Predicting Corporate Social Responsibility Behavior in Construction Firms: A Roadmap. Buildings 2022, 12, 1666. [Google Scholar] [CrossRef]
- Mavroulidis, M.; Vouros, P.; Fotiadis, S.; Konstantakopoulou, F.; Fountoulakis, G.; Nikolaou, I.; Evangelinos, K. Occupational health and safety of multinational construction companies through evaluation of corporate social responsibility reports. J. Safety Res. 2022, 81, 45–54. [Google Scholar] [CrossRef]
- Zhao, S.; Wang, J.; Ye, M.; Huang, Q.; Si, X. An evaluation of supply chain performance of China’s prefabricated building from the perspective of sustainability. Sustainability 2022, 14, 1299. [Google Scholar] [CrossRef]
- Redden, L.; Bugg, R.A. Efficacy and Benefits of a Required Service-Learning Course in Construction Management Education. Int. J. Constr. Educ. Res. 2022, 18, 315–332. [Google Scholar] [CrossRef]
- Wang, Y.; Feng, J.; Yasir, N.; Bai, Y. The impact of political incentives received by key local officials on enterprises’ green innovations for the development and construction of ecological civilization in China. Sustainability 2022, 14, 11347. [Google Scholar] [CrossRef]
- Gooroochurn, M. Circular homes–An energy-water-materials nexus for community climate engagement and action at grassroots level in the built environment. Results Eng. 2022, 15, 100548. [Google Scholar] [CrossRef]
- Ghufran, M.; Khan, K.I.A.; Ullah, F.; Alaloul, W.S.; Musarat, M.A. Key Enablers of Resilient and Sustainable Construction Supply Chains: A Systems Thinking Approach. Sustainability 2022, 14, 11815. [Google Scholar] [CrossRef]
- Shah, F.H.; Bhatti, O.S.; Ahmed, S. Project Management Practices in Construction Projects and Their Roles in Achieving Sustainability—A Comprehensive Review. Eng. Proc. 2023, 44, 2. [Google Scholar] [CrossRef]
- Dominguez Herrera, M.M.; Gonzalez-Morales, O.; Gonzalez-Diaz, E. Social responsibility of construction company as strategy for sustainability in Island territories. Constr. Econ. Build. 2023, 23, 31–55. [Google Scholar] [CrossRef]
- Huang, N.; Du, Q.; Zou, P.X.; Huang, Y. Analysis of key factors influencing green highway project development focusing on network interaction and project success: Evidence from China. Eng. Constr. Archit. Manag. 2023, 30, 3203–3223. [Google Scholar] [CrossRef]
- Tripathi, O.P.; Jha, K.N.; Jain, A.K. Improving the Safety of Megaconstruction Projects. J. Leg. Aff. Disput. Resolut. Eng. Constr. 2023, 15, 04523027. [Google Scholar] [CrossRef]
- Ma, L.; Musonda, J.; Ali, A. MSR influence on environmental & ecological balance: Mediating effect of environmental regulations & strategies. J. Clean. Prod. 2023, 386, 135817. [Google Scholar] [CrossRef]
- Rajhans, K.; Bhavsar, V. Impending need of sustainable human resource management practices in construction industry: Evidence from India. Int. J. Constr. Manag. 2023, 23, 2249–2259. [Google Scholar] [CrossRef]
- Wen, S.; Tang, H.; Ying, F.; Wu, G. Exploring the Global Research Trends of Supply Chain Management of Construction Projects Based on a Bibliometric Analysis: Current Status and Future Prospects. Buildings 2023, 13, 373. [Google Scholar] [CrossRef]
- Wei, Y.; Yuan, H.; Li, H. Exploring the Contribution of Advanced Systems in Smart City Development for the Regeneration of Urban Industrial Heritage. Buildings 2024, 14, 583. [Google Scholar] [CrossRef]
- Baumann-Pauly, D.; Wickert, C.; Spence, L.J.; Scherer, A.G. Organizing corporate social responsibility in small and large firms: Size matters. J. Bus. Ethics 2013, 115, 693–705. [Google Scholar] [CrossRef]
- Molderez, I. Corporate Social Responsibility and the Sustainable Development Goals (SDGs). In Decent Work and Economic Growth; Springer International Publishing: Cham, Switzerland, 2020; pp. 116–128. [Google Scholar] [CrossRef]
- Zahidy, A.A.; Sorooshian, S.; Abd Hamid, Z. Critical success factors for corporate social responsibility adoption in the construction industry in Malaysia. Sustainability 2019, 11, 6411. [Google Scholar] [CrossRef]
- Hartmann, A.; Reymen, I.M.; Van Oosterom, G. Factors constituting the innovation adoption environment of public clients. Build. Res. Inf. 2008, 36, 436–449. [Google Scholar] [CrossRef]
- Chan, A.P.; Oppong, G.D. Managing the expectations of external stakeholders in construction projects. Eng. Constr. Archit. Manag. 2017, 24, 736–756. [Google Scholar] [CrossRef]
- Song, B.; Tao, W. Unpack the relational and behavioral outcomes of internal CSR: Highlighting dialogic communication and managerial facilitation. Public Relat. Rev. 2022, 48, 102153. [Google Scholar] [CrossRef]
- Mena, J.A.; Hult, G.T.M.; Ferrell, O.C.; Zhang, Y. Competing assessments of market-driven, sustainability-centered, and stakeholder-focused approaches to the customer-brand relationships and performance. J. Bus. Res. 2019, 95, 531–543. [Google Scholar] [CrossRef]
- London, M.; Morfopoulos, R.G. Social Entrepreneurship: How to Start Successful Corporate Social Responsibility and Community-Based Initiatives for Advocacy and Change; Routledge: London, UK, 2009; p. 256. [Google Scholar] [CrossRef]
- Head, B.W. Community engagement: Participation on whose terms? Aust. J. Polit. Sci. 2007, 42, 441–454. [Google Scholar] [CrossRef]
- Lu, W.; Ye, M.; Flanagan, R.; Ye, K. Corporate social responsibility disclosures in international construction business: Trends and prospects. J. Constr. Eng. Manag. 2016, 142, 04015053. [Google Scholar] [CrossRef]
- Han, Q.; Shang, C.; Li, D. Who benefits from corporate social responsibility in the presence of environmental externalities? Environ. Dev. Sustain. 2024, 26, 1–23. [Google Scholar] [CrossRef]
- Ullah, I.; Hameed, R.M.; Kayani, N.Z.; Fazal, Y. CEO ethical leadership and corporate social responsibility: Examining the mediating role of organizational ethical culture and intellectual capital. J. Manag. Organ. 2022, 28, 99–119. [Google Scholar] [CrossRef]
- Agarwal, A.; Kaul, M.; Chandra, S.; Singh, S.; Gupta, A.K. The Influence of Fair Treatment in the Workplace on Employee Diligence and Corporate Social Responsibility: A Viewpoint from the Banking Industry. In Proceedings of the 2023 3rd International Conference on Innovative Practices in Technology and Management (ICIPTM), Dubai, United Arab Emirates, 22–24 February 2023; pp. 1–6. [Google Scholar] [CrossRef]
- Adomako, S.; Tran, M.D. Stakeholder management, CSR commitment, corporate social performance: The moderating role of uncertainty in CSR regulation. Corp. Soc. Responsib. Environ. Manag. 2022, 29, 1414–1423. [Google Scholar] [CrossRef]
- Emeka-Okoli, S.; Nwankwo, T.C.; Otonnah, C.A.; Nwankwo, E.E. Communication strategies for effective CSR and stakeholder engagement in the oil & gas industry: A conceptual analysis. World J. Adv. Res. Rev. 2024, 21, 91–99. [Google Scholar] [CrossRef]
- Chamria, H.; Singhania, S.; Sardana, V. Sustainable Development through Green Building: A Holistic Exploration. J. Manag. Public Policy 2023, 15, 45–60. [Google Scholar] [CrossRef]
- Wu, Y.; Tham, J. The Impact of Executive Green Incentives and Top Management Team Characteristics on Corporate Value in China: The Mediating Role of Environment, Social and Government Performance. Sustainability 2023, 15, 12518. [Google Scholar] [CrossRef]
- Chen, Y.; Yao, Z.; Zhong, K. Do environmental regulations of carbon emissions and air pollution foster green technology innovation: Evidence from China’s prefecture-level cities. J. Clean. Prod. 2022, 350, 131537. [Google Scholar] [CrossRef]
- Camilleri, M.A. Environmental, social and governance disclosures in Europe. Sustain. Account. Manag. Policy J. 2015, 6, 224–242. [Google Scholar] [CrossRef]
- Khan, M.; Lockhart, J.; Bathurst, R. The institutional analysis of CSR: Learnings from an emerging country. Emerg. Mark. Rev. 2021, 46, 100752. [Google Scholar] [CrossRef]
- Li, Y.; Beeton, R.J.; Sigler, T.; Halog, A. Enhancing the adaptive capacity for urban sustainability: A bottom-up approach to understanding the urban social system in China. J. Environ. Manag. 2019, 235, 51–61. [Google Scholar] [CrossRef]
- Pirson, M.; Turnbull, S. Decentralized governance structures are able to handle CSR-induced complexity better. Bus. Soc. 2018, 57, 929–961. [Google Scholar] [CrossRef]
- Modak, N.M.; Sinha, S.; Raj, A.; Panda, S.; Merigó, J.M.; de Sousa Jabbour, A.B.L. Corporate social responsibility and supply chain management: Framing and pushing forward the debate. J. Clean. Prod. 2020, 273, 122981. [Google Scholar] [CrossRef]
- Hwang, B.G.; Ngo, J.; Teo, J.Z.K. Challenges and strategies for the adoption of smart technologies in the construction industry: The case of Singapore. J. Manag. Eng. 2022, 38, 05021014. [Google Scholar] [CrossRef]







| Source | Timespan | Research Method | Research Domain |
|---|---|---|---|
| [5] | 2000–2016 | Systematic literature review | Reveal the state of CSR practice |
| [11] | 2006–2018 | Systematic literature review | Identify drivers, motivations, and barriers for CSR |
| [36] | Not specified | Systematic literature review | Review transitions of research perspectives on CSR |
| [35] | 2000–2017 | Systematic literature review | Reveal research themes of current CSR research |
| [37] | Not specified | Systematic literature review | Analyze basic thoughts and evaluation ways of CSR |
| Journal Sources | No. of Relevant Articles | Impact Factor |
|---|---|---|
| Journal of Cleaner Production | 12 | 10.2 |
| Engineering, Construction and Architectural Management | 8 | 4.2 |
| Construction Management and Economics | 5 | 3.8 |
| International Journal of Construction Management | 4 | 4.0 |
| Sustainability (Switzerland) | 4 | 3.6 |
| Buildings | 4 | 3.2 |
| Energies | 4 | 3.0 |
| Journal of Construction Engineering and Management | 3 | 4.8 |
| Journal of Safety Research | 2 | 4.2 |
| Construction Innovation | 2 | 3.6 |
| Architectural Science Review | 2 | 2.7 |
| Construction Economics and Building | 2 | 1.8 |
| Others | 25 |
| Keywords | Occurrence | Average Publication Year | Total Link Strength |
|---|---|---|---|
| Sustainability | 29 | 2017 | 19 |
| Sustainability reporting | 7 | 2018 | 9 |
| Disclosure | 6 | 2011 | 9 |
| Project management | 6 | 2017 | 2 |
| Content analysis | 4 | 2021 | 3 |
| Green innovation | 3 | 2022 | 0 |
| Legitimacy | 3 | 2020 | 0 |
| Practices | 3 | 2021 | 1 |
| Renewable energy | 3 | 2022 | 0 |
| Stakeholder analysis | 3 | 2007 | 1 |
| Stakeholder management | 3 | 2014 | 1 |
| Stakeholder theory | 3 | 2017 | 3 |
| Triple bottom line | 3 | 2019 | 3 |
| Country/Region | Publications | Citations | Total Link Strength | Average Publication Year |
|---|---|---|---|---|
| China (mainland) | 17 | 618 | 16 | 2020 |
| Australia | 15 | 745 | 19 | 2019 |
| United Kingdom | 12 | 194 | 7 | 2016 |
| Hong Kong | 8 | 465 | 5 | 2016 |
| United States | 6 | 348 | 6 | 2016 |
| Taiwan | 4 | 85 | 3 | 2018 |
| Canada | 3 | 229 | 1 | 2014 |
| India | 3 | 2 | 0 | 2023 |
| Malaysia | 3 | 29 | 5 | 2021 |
| Pakistan | 3 | 24 | 4 | 2022 |
| Brazil | 2 | 49 | 0 | 2018 |
| Ghana | 2 | 25 | 3 | 2020 |
| Singapore | 2 | 48 | 1 | 2014 |
| Spain | 2 | 51 | 0 | 2021 |
| Publication | Title | Citations | Normalized Citation Rate |
|---|---|---|---|
| [38] | “A bibliometric review of green building research 2000–2016” | 187 | 2.99 |
| [59] | “A corporate social responsibility indicator system for construction enterprises” | 227 | 2.73 |
| [11] | “Drivers, motivations, and barriers to the implementation of corporate social responsibility practices by construction enterprises: a review” | 126 | 2.01 |
| [60] | “Key activity areas of corporate social responsibility (CSR) in the construction industry: a study of China” | 119 | 1.55 |
| [61] | “Integrating building information modeling (BIM) and leed system at the conceptual design stage of sustainable buildings” | 158 | 1.43 |
| [62] | “Examining the business impact of owner commitment to sustainability” | 69 | 1.00 |
| [63] | “Project safety as a sustainable competitive advantage” | 70 | 1.00 |
| [64] | “Exploring critical success factors for stakeholder management in construction projects” | 165 | 1.00 |
| [65] | “Corporate corruption prevention, sustainable governance and legislation: first exploratory evidence from the Italian scenario” | 51 | 0.82 |
| [66] | “The state of sustainability reporting in the construction sector” | 58 | 0.70 |
| Critical Indicators for CSR Implementation | ||||||||||||||||||
|---|---|---|---|---|---|---|---|---|---|---|---|---|---|---|---|---|---|---|
| References | ES1 | ES2 | CP1 | CP2 | CP3 | EW1 | EW2 | EW3 | SE1 | SE2 | SE3 | SC1 | SC2 | CE1 | PM1 | PM2 | PM3 | PM4 |
| [63] | X | |||||||||||||||||
| [62] | X | |||||||||||||||||
| [68] | X | |||||||||||||||||
| [64] | X | |||||||||||||||||
| [69] | X | |||||||||||||||||
| [70] | X | |||||||||||||||||
| [71] | X | X | X | X | X | X | ||||||||||||
| [59] | X | X | X | X | X | X | X | X | X | |||||||||
| [72] | X | X | X | |||||||||||||||
| [73] | X | |||||||||||||||||
| [66] | X | |||||||||||||||||
| [74] | X | |||||||||||||||||
| [61] | X | |||||||||||||||||
| [60] | X | X | X | X | X | |||||||||||||
| [75] | X | X | X | X | X | X | X | X | ||||||||||
| [76] | X | X | X | |||||||||||||||
| [77] | X | X | X | X | X | X | X | X | ||||||||||
| [78] | X | X | X | |||||||||||||||
| [79] | X | |||||||||||||||||
| [36] | X | |||||||||||||||||
| [80] | X | |||||||||||||||||
| [81] | X | |||||||||||||||||
| [82] | X | X | X | X | X | X | X | X | X | X | ||||||||
| [38] | X | |||||||||||||||||
| [83] | X | X | X | |||||||||||||||
| [84] | X | X | ||||||||||||||||
| [85] | X | X | X | X | X | |||||||||||||
| [11] | X | X | X | X | ||||||||||||||
| [86] | X | |||||||||||||||||
| [87] | X | X | X | X | X | |||||||||||||
| [88] | X | X | ||||||||||||||||
| [89] | X | |||||||||||||||||
| [90] | X | X | X | X | X | X | X | |||||||||||
| [91] | X | X | ||||||||||||||||
| [92] | X | |||||||||||||||||
| [93] | X | X | X | X | X | |||||||||||||
| [94] | X | X | X | X | ||||||||||||||
| [95] | X | X | X | |||||||||||||||
| [96] | X | |||||||||||||||||
| [97] | X | X | X | X | X | X | ||||||||||||
| [98] | X | |||||||||||||||||
| [99] | X | |||||||||||||||||
| [100] | X | X | ||||||||||||||||
| [101] | X | X | ||||||||||||||||
| [102] | X | X | X | |||||||||||||||
| [103] | X | X | ||||||||||||||||
| [104] | X | |||||||||||||||||
| [105] | X | |||||||||||||||||
| [106] | X | |||||||||||||||||
| [8] | X | X | X | |||||||||||||||
| [107] | X | |||||||||||||||||
| [108] | X | X | ||||||||||||||||
| [109] | X | X | X | |||||||||||||||
| [110] | X | X | ||||||||||||||||
| [111] | X | |||||||||||||||||
| [112] | X | |||||||||||||||||
| [113] | X | |||||||||||||||||
| [17] | X | X | ||||||||||||||||
| [114] | X | |||||||||||||||||
| Sub-total | 13 | 8 | 19 | 4 | 3 | 13 | 13 | 10 | 13 | 5 | 5 | 6 | 4 | 13 | 10 | 6 | 6 | 2 |
| Total | 21 | 26 | 36 | 23 | 10 | 13 | 24 | |||||||||||
| Item | Corporate Social Responsibility Performance Dimensions | Total | Rank | |||||||
|---|---|---|---|---|---|---|---|---|---|---|
| Customer Satisfaction | Good Reputation | Attr. and Ret. Employees | Promote Innovation | Risk Reduction | Financial Profitability | Environment Friendly | Efficient Construction | |||
| ES1 | √[8] | √[78] | √[78] | 3 | 4 | |||||
| ES2 | √[107] | √[107] | √[99,107] | √[92,99,107] | 4 | 3 | ||||
| CP1 | √[85,100,109] | √[78] | √[93,110] | √[70,110] | √[70,111] | √[70] | 6 | 1 | ||
| CP2 | √[65,96] | 1 | 11 | |||||||
| CP3 | √[66,73,87] | √[87] | √[88] | 3 | 4 | |||||
| EW1 | √[63] | 1 | 11 | |||||||
| EW2 | √[17] | √[93] | 2 | 8 | ||||||
| EW3 | √[100] | 1 | 11 | |||||||
| SE1 | √[75,89] | √[11,80,89] | √[80] | 3 | 4 | |||||
| SE2 | √[112] | √[112] | √[112] | √[110] | √[110] | 5 | 2 | |||
| SE3 | √[118] | 1 | 11 | |||||||
| SC1 | √[81] | √[62] | 2 | 8 | ||||||
| SC2 | √[83] | 1 | 11 | |||||||
| CE1 | ×[84] | ×[74] | −2 | 18 | ||||||
| PM1 | √[75] | √[75,93,106] | √[11] | 3 | 4 | |||||
| PM2 | √[93] | 1 | 11 | |||||||
| PM3 | √[78] | √[61,78] | 2 | 8 | ||||||
| PM4 | √[97] | 1 | 11 | |||||||
| Note: √→improve; ×→inhibit | ||||||||||
| Category | Description | Frequency |
|---|---|---|
| Gender | Male | 8 |
| Female | 0 | |
| Management hierarchy | Senior Manager | 4 |
| Department Manager | 2 | |
| Project Manager | 2 | |
| Working Experience | >25 years | 2 |
| 20–25 years | 6 | |
| Company Type | Housing construction | 2 |
| Transport project | 1 | |
| Municipal engineering | 5 |
| Critical Indicator | Outcome | Indicators’ Impact Assessment Given by 8 Experts (E1, E2, …, E8) | ||||||||
|---|---|---|---|---|---|---|---|---|---|---|
| Code | Score | Rank | E1 | E2 | E2 | E2 | E5 | E6 | E7 | E8 |
| EW1 | 4.25 | First Tier | 5 | 4 | 5 | 5 | 4 | 3 | 4 | 4 |
| CP1 | 4.25 | 4 | 5 | 4 | 4 | 4 | 4 | 4 | 5 | |
| ES1 | 4.00 | 4 | 4 | 4 | 5 | 4 | 4 | 3 | 4 | |
| ES2 | 4.00 | 4 | 4 | 4 | 4 | 4 | 4 | 4 | 4 | |
| CP3 | 3.875 | Second Tier | 4 | 4 | 4 | 4 | 4 | 3 | 4 | 4 |
| SE3 | 3.875 | 5 | 4 | 4 | 3 | 4 | 3 | 4 | 4 | |
| SE1 | 3.75 | 4 | 4 | 4 | 3 | 4 | 3 | 4 | 4 | |
| PM1 | 3.75 | 4 | 4 | 4 | 4 | 4 | 4 | 2 | 4 | |
| EW2 | 3.625 | 4 | 3 | 3 | 4 | 4 | 4 | 3 | 4 | |
| SC1 | 2.875 | Third Tier | 4 | 3 | 3 | 3 | 3 | 2 | 2 | 3 |
| PM3 | 2.875 | 3 | 3 | 3 | 3 | 4 | 3 | 2 | 2 | |
| EW3 | 2.5 | 3 | 3 | 2 | 2 | 2 | 2 | 3 | 3 | |
| SE2 | 2.5 | 4 | 4 | 2 | 2 | 2 | 2 | 2 | 2 | |
| SC2 | 2.5 | 4 | 4 | 3 | 2 | 2 | 1 | 2 | 2 | |
| PM2 | 2.5 | 4 | 3 | 3 | 3 | 3 | 1 | 1 | 2 | |
| PM4 | 2.00 | 3 | 3 | 2 | 2 | 2 | 1 | 1 | 2 | |
| CP2 | 1.875 | 3 | 3 | 2 | 2 | 2 | 1 | 1 | 1 | |
| CE1 | 1.875 | 2 | 2 | 2 | 2 | 2 | 1 | 2 | 2 | |
Disclaimer/Publisher’s Note: The statements, opinions and data contained in all publications are solely those of the individual author(s) and contributor(s) and not of MDPI and/or the editor(s). MDPI and/or the editor(s) disclaim responsibility for any injury to people or property resulting from any ideas, methods, instructions or products referred to in the content. |
© 2025 by the authors. Licensee MDPI, Basel, Switzerland. This article is an open access article distributed under the terms and conditions of the Creative Commons Attribution (CC BY) license (https://creativecommons.org/licenses/by/4.0/).
Share and Cite
Mao, H.; Sun, W.; Deng, X.; Sadeghi, M.; Antwi-Afari, M.F. Linkage Between Critical Indicators and Performance Outcomes of Corporate Social Responsibility in the Construction Industry: A Review of the Past Two Decades (2004–2024). Buildings 2025, 15, 823. https://doi.org/10.3390/buildings15050823
Mao H, Sun W, Deng X, Sadeghi M, Antwi-Afari MF. Linkage Between Critical Indicators and Performance Outcomes of Corporate Social Responsibility in the Construction Industry: A Review of the Past Two Decades (2004–2024). Buildings. 2025; 15(5):823. https://doi.org/10.3390/buildings15050823
Chicago/Turabian StyleMao, Hongtao, Weihao Sun, Xiaopeng Deng, Mahsa Sadeghi, and Maxwell Fordjour Antwi-Afari. 2025. "Linkage Between Critical Indicators and Performance Outcomes of Corporate Social Responsibility in the Construction Industry: A Review of the Past Two Decades (2004–2024)" Buildings 15, no. 5: 823. https://doi.org/10.3390/buildings15050823
APA StyleMao, H., Sun, W., Deng, X., Sadeghi, M., & Antwi-Afari, M. F. (2025). Linkage Between Critical Indicators and Performance Outcomes of Corporate Social Responsibility in the Construction Industry: A Review of the Past Two Decades (2004–2024). Buildings, 15(5), 823. https://doi.org/10.3390/buildings15050823

