Evolution of Project-Based Collaborative Networks for Implementing Prefabricated Construction Technology: Case Study in Shanghai
Abstract
1. Introduction
2. Theoretical Background and Hypotheses Development
2.1. Dynamic Network Perspective in Construction Industry
2.2. Preferential Attachment Effect and Collaborative Ties
2.3. Ownership, Experience, Size Similarity Effects and Collaborative Ties
2.4. Geographic Proximity and Collaborative Ties
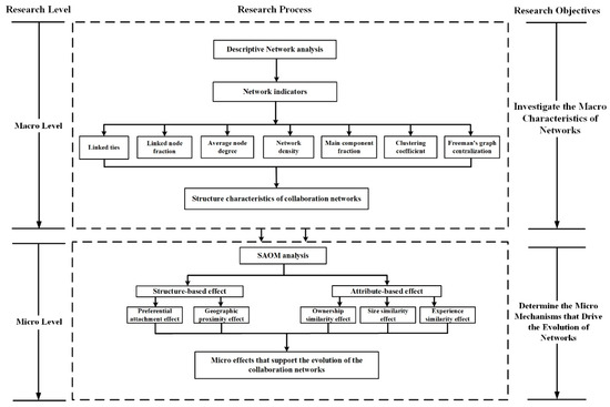
3. Research Method
3.1. Data Source
3.2. Descriptive Analysis
3.3. Stochastic Actor-Oriented Models Analysis
4. Results
4.1. Results of Descriptive Analysis
4.2. Results of SAOM Analysis
5. Discussion
6. Theoretical Implications
7. Managerial Implications
8. Conclusions
9. Limitations and Future Work
Author Contributions
Funding
Data Availability Statement
Conflicts of Interest
References
- Jiang, W.; Hua, Y.; Yuan, M.; Martek, I. Pricing Models under Three-Echelon Prefabricated Construction Supply Chains with Consumer Preferences. Sustainability 2024, 16, 727. [Google Scholar] [CrossRef]
- Wang, J.; Qin, Y.; Zhou, J. Incentive policies for prefabrication implementation of real estate enterprises: An evolutionary game theory-based analysis. Energy Policy 2021, 156, 112434. [Google Scholar] [CrossRef]
- Hao, J.L.; Cheng, B.; Lu, W.; Xu, J.; Wang, J.; Bu, W.; Guo, Z. Carbon emission reduction in prefabrication construction during materialization stage: A BIM-based life-cycle assessment approach. Sci. Total Environ. 2020, 723, 137870. [Google Scholar] [CrossRef] [PubMed]
- Zhang, C.; He, K.; Zhang, W.; Ao, Y. Game evolution analysis of BIM application willingness of prefabricated construction parties. Eng. Constr. Archit. Manag. 2024; ahead-of-print. [Google Scholar] [CrossRef]
- Lu, W.; Lee, W.M.; Xue, F.; Xu, J. Revisiting the effects of prefabrication on construction waste minimization: A quantitative study using bigger data. Resour. Conserv. Recycl. 2021, 170, 105579. [Google Scholar] [CrossRef]
- Zhang, H.; Yu, L. Dynamic transportation planning for prefabricated component supply chain. Eng. Constr. Archit. Manag. 2020, 27, 2553–2576. [Google Scholar] [CrossRef]
- Jaillon, L. The Evolution of the Use of Prefabrication Techniques in Hong Kong Construction Industry. Ph.D. Thesis, Hong Kong Polytechnic University, Hong Kong, China, 2009. [Google Scholar]
- Mao, C.; Shen, Q.; Pan, W.; Ye, K. Major barriers to off-site construction: The developer’s perspective in China. J. Manag. Eng. 2015, 31, 04014043. [Google Scholar] [CrossRef]
- Chiang, Y.H.; Chan, E.H.W.; Lok, L.K.L. Prefabrication and barriers to entry—A case study of public housing and institutional buildings in Hong Kong. Habitat. Int. 2006, 30, 482–499. [Google Scholar] [CrossRef]
- Gutiérrez, N.; Negrão, J.; Dias, A.; Guindos, P. Bibliometric Review of Prefabricated and Modular Timber Construction from 1990 to 2023: Evolution, Trends, and Current Challenges. Sustainability 2024, 16, 2134. [Google Scholar] [CrossRef]
- Mostafa, S.; Kim, K.P.; Tam, V.W.; Rahnamayiezekavat, P. Exploring the status, benefits, barriers and opportunities of using BIM for advancing prefabrication practice. Int. J. Constr. Manag. 2020, 20, 146–156. [Google Scholar] [CrossRef]
- Gong, P.; Teng, Y.; Li, X.; Luo, L. Modeling constraints for the on-site assembly process of prefabrication housing production: A social network analysis. Sustainability 2019, 11, 1387. [Google Scholar] [CrossRef]
- Lu, Y.; Liu, B.; Li, Y. Collaboration Networks and Bidding Competitiveness in Megaprojects. J. Manag. Eng. 2021, 37, 04021064. [Google Scholar] [CrossRef]
- Hong, J.; Shen, G.Q.; Li, Z.; Zhang, B.; Zhang, W. Barriers to promoting prefabricated construction in China: A cost–benefit analysis. J. Clean. Prod. 2018, 172, 649–660. [Google Scholar] [CrossRef]
- Nguyen, D.C.; Jeon, C.H.; Roh, G.; Shim, C.S. BIM-based preassembly analysis for design for manufacturing and assembly of prefabricated bridges. Autom. Constr. 2024, 160, 105338. [Google Scholar] [CrossRef]
- Li, C.Z.; Hong, J.; Xue, F.; Shen, G.Q.; Xu, X.; Mok, M.K. Schedule risks in prefabrication housing production in Hong Kong: A social network analysis. J. Clean. Prod. 2016, 134, 482–494. [Google Scholar] [CrossRef]
- Wong, P.S.; Zwar, C.; Gharaie, E. Examining the drivers and states of organizational change for greater use of prefabrication in construction projects. J. Constr. Eng. Manag. 2017, 143, 04017020. [Google Scholar] [CrossRef]
- Dou, Y.; Xue, X.; Wu, C.; Luo, X.; Wang, Y. Interorganizational diffusion of prefabricated construction technology: Two-stage evolution framework. J. Constr. Eng. Manag. 2020, 146, 04020114. [Google Scholar] [CrossRef]
- Luo, L.; Qiping Shen, G.; Xu, G.; Liu, Y.; Wang, Y. Stakeholder-associated supply chain risks and their interactions in a prefabricated building project in Hong Kong. J. Manag. Eng. 2019, 35, 05018015. [Google Scholar] [CrossRef]
- Li, X.; Li, H.; Cao, D.; Tang, Y.; Luo, X.; Wang, G. Modeling dynamics of project-based collaborative networks for BIM implementation in the construction industry: Empirical study in Hong Kong. J. Constr. Eng. Manag. 2019, 145, 05019013. [Google Scholar] [CrossRef]
- Qiang, G.; Cao, D.; Wu, G.; Zhao, X.; Zuo, J. Dynamics of collaborative networks for green building projects: Case study of Shanghai. J. Manag. Eng. 2021, 37, 05021001. [Google Scholar] [CrossRef]
- Cao, D.; Li, H.; Wang, G.; Luo, X.; Yang, X.; Tan, D. Dynamics of project-based collaborative networks for BIM implementation: Analysis based on stochastic actor-oriented models. J. Manag. Eng. 2017, 33, 04016055. [Google Scholar] [CrossRef]
- Tang, Y.; Wang, G.; Li, H.; Cao, D. Dynamics of collaborative networks between contractors and subcontractors in the construction industry: Evidence from national quality award projects in China. J. Constr. Eng. Manag. 2018, 144, 05018009. [Google Scholar] [CrossRef]
- Brass, D.J.; Butterfield, K.D.; Skaggs, B.C. Relationships and unethical behavior: A social network perspective. Acad. Manag. Rev. 1998, 23, 14–31. [Google Scholar] [CrossRef]
- Cheng, E.W.; Li, H.; Love, P.E.; Irani, Z. Network communication in the construction industry. Corp. Commun. 2001, 6, 61–70. [Google Scholar] [CrossRef]
- Chinowsky, P.; Diekmann, J.; Galotti, V. Social network model of construction. J. Constr. Eng. Manag. 2008, 134, 804–812. [Google Scholar] [CrossRef]
- Son, J.; Rojas, E.M. Evolution of collaboration in temporary project teams: An agent-based modeling and simulation approach. J. Constr. Eng. Manag. 2011, 137, 619–628. [Google Scholar] [CrossRef]
- Ruan, X.; Ochieng, E.G.; Price, A.D.; Egbu, C.O. Knowledge integration process in construction projects: A social network analysis approach to compare competitive and collaborative working. Constr. Manag. Econ. 2012, 30, 5–19. [Google Scholar] [CrossRef]
- Alsamadani, R.; Hallowell, M.R.; Javernick-Will, A.; Cabello, J. Relationships among language proficiency, communication patterns, and safety performance in small work crews in the United States. J. Constr. Eng. Manag. 2013, 139, 1125–1134. [Google Scholar] [CrossRef]
- Liao, P.C.; Lei, G.; Fang, D.; Liu, W. The relationship between communication and construction safety climate in China. KSCE J. Civ. Eng. 2014, 18, 887–897. [Google Scholar] [CrossRef]
- Xu, X.; Li, C.Z.; Wang, J.; Huang, W. Collaboration between designers and contractors to improve building energy performance. J. Clean. Prod. 2019, 219, 20–32. [Google Scholar] [CrossRef]
- Xue, H.; Zhang, S.; Su, Y.; Wu, Z.; Yang, R.J. Effect of stakeholder collaborative management on off-site construction cost performance. J. Clean. Prod. 2018, 184, 490–502. [Google Scholar] [CrossRef]
- Li, X.; Wu, C.; Wu, P.; Xiang, L.; Shen, G.Q.; Vick, S.; Li, C.Z. SWP-enabled constraints modeling for on-site assembly process of prefabrication housing production. J. Clean. Prod. 2019, 239, 117991. [Google Scholar] [CrossRef]
- Wang, Y.; Thangasamy, V.K.; Hou, Z.; Tiong, R.L.; Zhang, L. Collaborative relationship discovery in BIM project delivery: A social network analysis approach. Autom. Constr. 2020, 114, 103147. [Google Scholar] [CrossRef]
- Wang, G.; Li, Y.; Zuo, J.; Hu, W.; Nie, Q.; Lei, H. Who drives green innovations? Characteristics and policy implications for green building collaborative innovation networks in China. Renew. Sustain. Energ. Rev. 2021, 143, 110875. [Google Scholar] [CrossRef]
- Zeng, H.; Cao, J.; Fu, Q. Unpacking the “Black Box”: Understanding the Effect of Strength of Ties on Inter-Team Conflict and Project Success in Megaprojects. Buildings 2022, 12, 1906. [Google Scholar] [CrossRef]
- Wang, X.; Yin, Y.; Deng, J.; Xu, Z. Influence of trust networks on the cooperation efficiency of PPP projects: Moderating effect of opportunistic behavior. J. Asian Archit. Build. Eng. 2023, 22, 2275–2290. [Google Scholar] [CrossRef]
- Wehbe, F.; Al Hattab, M.; Hamzeh, F. Exploring associations between resilience and construction safety performance in safety networks. Saf. Sci. 2016, 82, 338–351. [Google Scholar] [CrossRef]
- Yang, R.J.; Zou, P.X.W.; Wang, J. Modelling stakeholder associated risk networks in green building projects. Int. J. Proj. Manag. 2016, 34, 66–81. [Google Scholar] [CrossRef]
- Zhang, R.; Wang, Z.; Tang, Y.; Zhang, Y. Collaborative innovation for sustainable construction: The case of an industrial construction project network. IEEE Access. 2020, 8, 41403–41417. [Google Scholar] [CrossRef]
- Park, H.; Han, S.H.; Rojas, E.M.; Son, J.; Jung, W. Social network analysis of collaborative ventures for overseas construction projects. J. Constr. Eng. Manag. 2011, 137, 344–355. [Google Scholar] [CrossRef]
- Liu, L.; Han, C.; Xu, W. Evolutionary analysis of the collaboration networks within National Quality Award Projects of China. Int. J. Proj. Manag. 2015, 33, 599–609. [Google Scholar] [CrossRef]
- Mignone, G.; Hosseini, M.R.; Chileshe, N.; Arashpour, M. Enhancing collaboration in BIM-based construction networks through organisational discontinuity theory: A case study of the new Royal Adelaide Hospital. Archit. Eng. Des. Manag. 2016, 12, 333–352. [Google Scholar] [CrossRef]
- Zhou, Z.; Irizarry, J.; Li, Q. Using network theory to explore the complexity of subway construction accident network (SCAN) for promoting safety management. Saf. Sci. 2014, 64, 127–136. [Google Scholar] [CrossRef]
- Snijders, T.A.B.; Steglich, C.E.G.; van de Bunt, G.G. Introduction to actor-based models for network dynamics. Soc. Netw. 2010, 32, 44–60. [Google Scholar] [CrossRef]
- Son, J.; Han, S.H.; Rojas, E.M. Embeddedness and collaborative venture networks among Korean construction firms for overseas construction projects. J. Civ. Eng. Manag. 2015, 21, 478–491. [Google Scholar] [CrossRef]
- Newman, M.E. Clustering and preferential attachment in growing networks. Phys. Rev. E. 2001, 64, 025102. [Google Scholar] [CrossRef] [PubMed]
- Allison, P.D.; Long, J.S.; Krauze, T.K. Cumulative advantage and inequality in science. Am. Sociol. Rev. 1982, 47, 615–625. [Google Scholar] [CrossRef]
- Bonitz, M.; Bruckner, E.; Scharnhorst, A. Characteristics and impact of the Matthew effect for countries. Scientometrics 1997, 40, 407–422. [Google Scholar] [CrossRef]
- Vinciguerra, S.; Frenken, K.; Valente, M. The geography of internet infrastructure: An evolutionary simulation approach based on preferential attachment. Urban Stud. 2010, 47, 1969–1984. [Google Scholar] [CrossRef]
- Lin, T.R.; Dobbins, G.H.; Farh, J.L. A field study of race and age similarity effects on interview ratings in conventional and situational interviews. J. Appl. Psychol. 1992, 77, 363–371. [Google Scholar] [CrossRef]
- Basah, N.H.; Ng, S.I.; Ho, J.A.; Yusof, R.N.R. Cultural similarity effect on the relationship quality between exporters and intermediaries and export performance of SMEs. Int. J. Bus. Soc. 2020, 21, 399–418. [Google Scholar] [CrossRef]
- Fu, S.; Yan, Q.; Feng, G.C. Who will attract you? Similarity effect among users on online purchase intention of movie tickets in the social shopping context. Int. J. Inf. Manag. 2018, 40, 88–102. [Google Scholar] [CrossRef]
- Xie, J.; Shi, Y.; Ma, H. Relationship between similarity in work-family centrality and marital satisfaction among dual-earner couples. Pers. Individ. Differ. 2017, 113, 103–108. [Google Scholar] [CrossRef]
- Dai, X.; Cheng, L. Public selection and research and development effort of manufacturing enterprises in China: State owned enterprises versus non-state owned enterprises. Innovation 2015, 17, 182–195. [Google Scholar] [CrossRef]
- Zhu, H.; Hong, J.; Shen, G.Q.; Mao, C.; Zhang, H.; Li, Z. The exploration of the life-cycle energy saving potential for using prefabrication in residential buildings in China. Energy Build. 2018, 166, 561–570. [Google Scholar] [CrossRef]
- Ganesan, S.; Malter, A.J.; Rindfleisch, A. Does distance still matter? Geographic proximity and new product development. J. Mark. 2005, 69, 44–60. [Google Scholar] [CrossRef]
- Brandes, U.; Indlekofer, N.; Mader, M. Visualization methods for longitudinal social networks and stochastic actor-oriented modeling. Soc. Netw. 2012, 34, 291–308. [Google Scholar] [CrossRef]
- Postles, D. Reviewing social networks: Using Ucinet. Hist. Comput. 1994, 6, 1–11. [Google Scholar] [CrossRef]
- Borgatti, S.P.; Everett, M.G. Models of core/periphery structures. Soc. Netw. 2000, 21, 375–395. [Google Scholar] [CrossRef]
- Han, Y.; Li, Y.; Taylor, J.E.; Zhong, J. Characteristics and evolution of innovative collaboration networks in architecture, engineering, and construction: Study of national prize-winning projects in China. J. Constr. Eng. Manag. 2018, 144, 04018038. [Google Scholar] [CrossRef]
- Herrera, R.F.; Mourgues, C.; Alarcón, L.F.; Pellicer, E. Understanding interactions between design team members of construction projects using social network analysis. J. Constr. Eng. Manag. 2020, 146, 4020053. [Google Scholar] [CrossRef]
- Wu, H.; Qian, Q.K.; Straub, A.; Visscher, H. Stakeholder perceptions of transaction costs in prefabricated housing projects in China. J. Constr. Eng. Manag. 2021, 147, 04020145. [Google Scholar] [CrossRef]



| Authors | Examples of Applications of Network Perspective |
|---|---|
| Cheng et al. [25]; Chinowsky et al. [26]; Son and Rojas [27] | Interpersonal communication network, information exchange network, and collaborative relationship network of construction projects |
| Ruan et al. [28]; Alsamadani et al. [29]; Liao et al. [30] | Inter-organizational communication network, knowledge exchange network, and contract relationship network of construction projects |
| Xu et al. [31]; Xue et al. [32] | Stakeholder networks related to project performance |
| Li et al. [33]; Wang et al. [34] | Inter-organizational collaboration networks for building information modeling (BIM) practice |
| Qiang et al. [21]; Wang et al. [2] | Collaborative networks between organizations involved in green building projects |
| Wang et al. [35]; Zeng et al. [36] | Megaproject and green building projects networks |
| Wang et al. [37]; Wehbe et al. [38] | Public–private partnership (PPP) project networks |
| Yang et al. [39]; Zhang et al. [40] | Inter-organizational collaboration network of construction projects |
| Variable | Category | Number | % |
|---|---|---|---|
| Project size | <¥50 million | 4 | 1.62 |
| ¥50–¥200 million | 14 | 6.14 | |
| ¥200–¥1 billion | 103 | 43.45 | |
| >¥1 billion | 115 | 48.79 | |
| Project type | Residential | 53 | 22.46 |
| Commercial | 67 | 28.21 | |
| Cultural | 36 | 15.23 | |
| Hospital | 23 | 9.86 | |
| Industrial | 57 | 24.24 | |
| Role of organizations | Owner | 173 | 54.75 |
| Designer | 56 | 17.72 | |
| Prime contractor | 48 | 15.19 | |
| Supplier | 39 | 12.34 | |
| Size of organizations | <500 | 42 | 13.27 |
| 500–1000 | 69 | 21.76 | |
| 1000–2000 | 118 | 37.28 | |
| 2000–10,000 | 62 | 19.57 | |
| >10,000 | 25 | 8.12 | |
| Ownership type of owners | State-owned | 90 | 52.02 |
| Non-state-owned | 83 | 47.98 | |
| Ownership type of designers | State-owned | 20 | 35.71 |
| Non-state-owned | 36 | 64.29 | |
| Ownership type of prime contractors | State-owned | 15 | 31.25 |
| Non-state-owned | 33 | 68.75 | |
| Ownership type of suppliers | State-owned | 21 | 53.85 |
| Non-state-owned | 18 | 46.15 | |
| Geographic location of organizations | Local | 283 | 89.56 |
| Non-local | 33 | 10.44 |
| Indicators | Definition | Explanation |
|---|---|---|
| Linked ties | The number of all ties in a network | This indicator reflects the number of collaborative relationships in the network |
| Linked node fraction | The ratio of the number of connected nodes to all nodes in a network | This indicator reflects the changes of collaborative relationships in the network |
| Average node degree | The average ties number of per node in the network | This indicator reflects the closeness of the network |
| Network density | The ratio of the actual number of ties in the network to the theoretical maximum number of possible ties | The value range of this indicator is 0–1. The closer the value is to 1, the stronger the connectivity between organizations in the network is |
| Main component fraction | The proportion of nodes in the main component (i.e., the component with the largest number of connected nodes) | This indicator reflects the proportion of major organizations participating in the network |
| Average distance among main component nodes | The length of average geodesic distances between nodes in the main component | This indicator reflects the efficiency of collaboration among major organizations participating in the network |
| Clustering coefficient | The average density of neighbors of all nodes in the network | This indicator reflects the degree to which nodes are embedded in the local cluster |
| Freeman’s graph centralization | The degree of variance in a network as a proportion of that in a perfect star network of the same size | The value of this indicator ranges from 0 to 1. The closer the value is to 1, the higher the centrality of the node is |
| Indicators | 2015 | 2017 | 2019 | 2021 | 2023 |
|---|---|---|---|---|---|
| Linked node fraction | 0.253 | 0.291 | 0.538 | 0.813 | 0.997 |
| Average node degree | 1.513 | 1.424 | 1.600 | 1.661 | 1.673 |
| Linked ties | 121 | 132 | 272 | 427 | 527 |
| Network density | 0.0015 | 0.0017 | 0.0033 | 0.0056 | 0.0070 |
| Main component fraction | 0.998 | 0.997 | 0.994 | 0.986 | 0.978 |
| Average distance among main component nodes | 1.632 | 1.616 | 1.702 | 1.815 | 1.863 |
| Clustering coefficient | 0.141 | 0.138 | 0.087 | 0.085 | 0.084 |
| Freeman’s graph centralization | 0.001 | 0.001 | 0.002 | 0.006 | 0.011 |
| Time Points | Density of Linkages | Number of Super-Connected Nodes in the Core | Goodness-of-Fit Value | |
|---|---|---|---|---|
| Core | Periphery | |||
| 2015 | ||||
| Core | 0.320 | 0.013 | 13 | 1.020 |
| Periphery | 0.013 | 0.002 | ||
| 2017 | ||||
| Core | 0.213 | 0.021 | 17 | 1.003 |
| Periphery | 0.010 | 0.002 | ||
| 2019 | ||||
| Core | 0.336 | 0.031 | 21 | 1.005 |
| Periphery | 0.011 | 0.004 | ||
| 2021 | ||||
| Core | 0.257 | 0.020 | 23 | 1.005 |
| Periphery | 0.021 | 0.003 | ||
| 2023 | ||||
| Core | 0.379 | 0.023 | 28 | 1.074 |
| Periphery | 0.018 | 0.002 | ||
| Independent Variables | Estimate | Standard Error | t-Value | Decision |
|---|---|---|---|---|
| Rate parameters | ||||
| Period 1 (2015–2017) | 0.042 | 0.013 | 3.231 | — |
| Period 2 (2017–2019) | 0.846 | 0.108 | 7.833 | — |
| Period 3 (2019–2021) | 0.528 | 0.043 | 12.279 | — |
| Period 4 (2021–2023) | 0.374 | 0.038 | 9.842 | — |
| Structure-based effect | ||||
| Preferential attachment | 7.647 *** | 0.939 | 8.144 | H1: Support |
| Geographic proximity | 2.197 ** | 0.761 | 2.887 | H5: Support |
| Attribute-based effect | ||||
| Ownership similarity | 3.628 *** | 0.226 | 16.053 | H2: Support |
| Size similarity | 10.256 | 13.261 | 0.773 | H3: Not Support |
| Experience similarity | 4.825 | 5.276 | 0.915 | H4: Not Support |
Disclaimer/Publisher’s Note: The statements, opinions and data contained in all publications are solely those of the individual author(s) and contributor(s) and not of MDPI and/or the editor(s). MDPI and/or the editor(s) disclaim responsibility for any injury to people or property resulting from any ideas, methods, instructions or products referred to in the content. |
© 2024 by the authors. Licensee MDPI, Basel, Switzerland. This article is an open access article distributed under the terms and conditions of the Creative Commons Attribution (CC BY) license (https://creativecommons.org/licenses/by/4.0/).
Share and Cite
Liu, C.; Zeng, H.; Cao, J. Evolution of Project-Based Collaborative Networks for Implementing Prefabricated Construction Technology: Case Study in Shanghai. Buildings 2024, 14, 925. https://doi.org/10.3390/buildings14040925
Liu C, Zeng H, Cao J. Evolution of Project-Based Collaborative Networks for Implementing Prefabricated Construction Technology: Case Study in Shanghai. Buildings. 2024; 14(4):925. https://doi.org/10.3390/buildings14040925
Chicago/Turabian StyleLiu, Cong, Hui Zeng, and Jiming Cao. 2024. "Evolution of Project-Based Collaborative Networks for Implementing Prefabricated Construction Technology: Case Study in Shanghai" Buildings 14, no. 4: 925. https://doi.org/10.3390/buildings14040925
APA StyleLiu, C., Zeng, H., & Cao, J. (2024). Evolution of Project-Based Collaborative Networks for Implementing Prefabricated Construction Technology: Case Study in Shanghai. Buildings, 14(4), 925. https://doi.org/10.3390/buildings14040925
