Artificial Intelligence-Powered Computational Strategies in Selecting and Augmenting Data for Early Design of Tall Buildings with Outer Diagrids
Abstract
1. Introduction
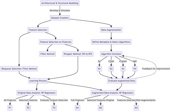
2. Workflow
- Feature and response identification using various FS methods. During this step, essential features and responses are identified by using a range of feature selection (FS) techniques. The most relevant attributes from the dataset are extracted, ensuring alignment with the main goals of the study.
- Generating synthetic data and evaluating its quality with advanced AI algorithms. New synthetic data are created using advanced data augmentation (DA) algorithms. After generation, the accuracy and reliability of this augmented data are evaluated against the set standards of the research.
- Understanding the connection between architectural factors and structural reactions through AI-driven regression analysis. Once the prior steps are completed, regression techniques are adopted to explore the complex link between architectural factors and structural responses. The insights gained from the initial FS and DA stages are used to guide a detailed regression analysis. This step realizes an empirical framework that captures the intricate relationships existing between architectural elements and structural behaviors.
3. Dataset Construction
3.1. Architectural and Structural Modelling
3.2. Dataset Overview: Features and Responses
4. Dataset Management
4.1. Response Selection
4.2. Feature Selection Techniques
4.2.1. Understanding Feature–Response Relationships by Stochastic Correlations
4.2.2. Sequential Method for Feature Selection
5. Data Synthesis and Augmentation Algorithms
6. Regression Results
7. Conclusions
- In this study, the integral role of AI was underscored within the engineering domain, with a particular emphasis placed on its applicability in the early design stages of tall buildings incorporating outer diagrids. The proposed workflow addresses common AI challenges including the selection of optimal features and responses, management of limited dataset sizes, and attainment of stable learning accuracy.
- Employing a detailed FS process, both basic statistical correlations and sophisticated techniques such as forward selection and backward elimination were examined. This strategy confirmed that the selection of distinctive features from the original pool, rather than using a uniform set for all responses, is required to achieve good accuracy, see Table 2. This result is obviously relevant to architectural design, providing a means to support design decisions with quantifiable measurement derived from the machine learning (ML) methodology.
- The issue of dataset insufficiency was addressed by analyzing four distinct data synthesis algorithms to effectively enhance the dataset since generating a sufficiently large dataset is always a costly necessity for ML learning applications in architectural and structural design. As the quality of the synthetic data was rigorously evaluated through novel AI methodologies, although all the proposed algorithms performed reasonably well, the GCGAN achieved the highest overall quality score, while the VAE comparatively yielded the lowest score. It was ensured that these methodologies were validated with public datasets for replicability. In this work, the fidelity measurement was based on the AI’s application in preserving column shape and correlation trends, and on the subsequent learning capabilities of an RF regressor.
- A thorough assessment of data fidelity showcased the GC algorithm as particularly effective for synthesizing data across three crucial responses, primarily due to its computational efficiency and user-friendliness. On the other hand, the other three algorithms displayed greater complexity, demanding substantial hyperparameter tuning to generate high-quality data, often requiring an extensive number of epochs. Ultimately, by balancing quality score and ease of use, the GC has demonstrated the highest proficiency in synthesizing data for three responses, with GCGAN excelling in the remaining two. Conversely, VAE yielded comparatively inferior outcomes. Furthermore, the RF ML algorithm showed stable performance over a variety of cross-validation methods when tested on synthetic data, although a marginal decrease in the coefficient of determination on the augmented dataset versus the original must be acknowledged. The increased time efficiency and simplicity of this approach require attentive consideration by the designer in the context of AI’s application in engineering.
- The limitations due to the dataset’s size and diversity were acknowledged, highlighting the need for more comprehensive datasets to improve AI’s applicability in architectural design. Future work will aim to incorporate datasets generated from dynamic numerical simulations and explore alternative feature sampling methods, such as randomly generated floor plans or varying building heights selected by a Latin hypercube algorithm. These efforts will further demonstrate the methodological rigor and real-world application of AI in engineering.
Supplementary Materials
Author Contributions
Funding
Data Availability Statement
Conflicts of Interest
References
- Farrar, C.R.; Worden, K. Structural Health Monitoring: A Machine Learning Perspective; John Wiley & Sons: Hoboken, NJ, USA, 2012. [Google Scholar]
- Hyde, R. Computer-Aided Architectural Design and The Design Process; Taylor & Francis: Abingdon, UK, 2016; pp. 255–256. [Google Scholar]
- Sun, H.; Burton, H.V.; Huang, H. Machine learning applications for building structural design and performance assessment: State-of-the-art review. J. Build. Eng. 2021, 33, 101816. [Google Scholar] [CrossRef]
- Zheng, H.; Moosavi, V.; Akbarzadeh, M. Machine learning assisted evaluations in structural design and construction. Autom. Constr. 2020, 119, 103346. [Google Scholar] [CrossRef]
- Özerol, G.; Arslan Selçuk, S. Machine learning in the discipline of architecture: A review on the research trends between 2014 and 2020. Int. J. Archit. Comput. 2023, 21, 23–41. [Google Scholar] [CrossRef]
- Brown, N.; De Oliveira, J.I.F.; Ochsendorf, J.; Mueller, C. Early-stage integration of architectural and structural performance in a parametric multi-objective design tool. In Proceedings of the 3rd Annual Conference on Structures and Architecture, Guimarães, Portugal, 27–29 July 2016; pp. 27–29. [Google Scholar]
- Elnimeiri, M.; Almusharaf, A. The interaction between sustainable structures and architectural form of tall buildings. Int. J. Sustain. Build. Technol. Urban Dev. 2010, 1, 35–41. [Google Scholar] [CrossRef]
- Park, S.M.; Elnimeiri, M.; Sharpe, D.C.; Krawczyk, R.J. Tall building form generation by parametric design process. In Proceedings of the CTBUH 2004 Conference, Seoul, Republic of Korea, 10–13 October 2004; pp. 10–13. [Google Scholar]
- Asadi, E.; Salman, A.M.; Li, Y. Multi-criteria decision-making for seismic resilience and sustainability assessment of diagrid buildings. Eng. Struct. 2019, 191, 229–246. [Google Scholar] [CrossRef]
- Scaramozzino, D.; Albitos, B.; Lacidogna, G.; Carpinteri, A. Selection of the optimal diagrid patterns in tall buildings within a multi-response framework: Application of the desirability function. J. Build. Eng. 2022, 54, 104645. [Google Scholar] [CrossRef]
- Ali, M.M.; Al-Kodmany, K. Tall buildings and urban habitat of the 21st century: A global perspective. Buildings 2012, 2, 384–423. [Google Scholar] [CrossRef]
- Kazemi, P.; Afghani, R.; Tahcildoost, M. Investigating the effect of architectural form on the structural response of lateral loads on diagrid structures in tall buildings. In Proceedings of the 5th International Conference on Architecture and Built Environment with AWARDs Book of Abstracts, Venice, Italy, 22–24 May 2018; pp. 25–34. [Google Scholar]
- Khoraskani, R.; Kazemi, P.; Tahsildoost, M. Adaptation of Hyperboloid Structure for High-Rise Buildings with Exoskeleton. In Proceedings of the 5th International Conference on Architecture and Built Environment with AWARDs Book of Abstracts, Venice, Italy, 22–24 May 2018; pp. 62–71. [Google Scholar]
- Ali, M.M.; Moon, K.S. Advances in structural systems for tall buildings: Emerging developments for contemporary urban giants. Buildings 2018, 8, 104. [Google Scholar] [CrossRef]
- Danhaive, R.; Mueller, C.T. Design subspace learning: Structural design space exploration using performance-conditioned generative modeling. Autom. Constr. 2021, 127, 103664. [Google Scholar] [CrossRef]
- Yazici, S. A machine-learning model driven by geometry, material and structural performance data in architectural design process. In Proceedings of the 38th eCAADe Conference, Berlin, Germany, 16–17 September 2020; pp. 16–18. [Google Scholar]
- As, I.; Pal, S.; Basu, P. Artificial intelligence in architecture: Generating conceptual design via deep learning. Int. J. Archit. Comput. 2018, 16, 306–327. [Google Scholar] [CrossRef]
- Abioye, S.O.; Oyedele, L.O.; Akanbi, L.; Ajayi, A.; Delgado, J.M.; Bilal, M.; Akinade, O.O.; Ahmed, A. Artificial intelligence in the construction industry: A review of present status, opportunities and future challenges. J. Build. Eng. 2021, 44, 103299. [Google Scholar] [CrossRef]
- Nguyen, P.T. Application machine learning in construction management. TEM J. 2021, 10, 1385–1389. [Google Scholar] [CrossRef]
- Huang, Y.; Fu, J. Review on application of artificial intelligence in civil engineering. Comput. Model. Eng. Sci. 2019, 3, 845–875. [Google Scholar] [CrossRef]
- Preisinger, C. Linking structure and parametric geometry. Archit. Des. 2013, 83, 110–113. [Google Scholar] [CrossRef]
- Akinosho, T.D.; Oyedele, L.O.; Bilal, M.; Ajayi, A.O.; Delgado, M.D.; Akinade, O.O.; Ahmed, A.A. Deep learning in the construction industry: A review of present status and future innovations. J. Build. Eng. 2020, 32, 101827. [Google Scholar] [CrossRef]
- Ekici, B.; Kazanasmaz, Z.T.; Turrin, M.; Taşgetiren, M.F.; Sariyildiz, I.S. Multi-zone optimisation of high-rise buildings using artificial intelligence for sustainable metropolises. Part 1: Background, methodology, setup, and machine learning results. Sol. Energy 2021, 224, 373–389. [Google Scholar] [CrossRef]
- Luo, H.; Paal, S.G. Artificial intelligence-enhanced seismic response prediction of reinforced concrete frames. Adv. Eng. Inform. 2022, 52, 101568. [Google Scholar] [CrossRef]
- Paal, S.G.; Jeon, J.S.; Brilakis, I.; DesRoches, R. Automated damage index estimation of reinforced concrete columns for post-earthquake evaluations. J. Struct. Eng. 2015, 141, 04014228. [Google Scholar] [CrossRef]
- Entezami, A.; Shariatmadar, H.; Mariani, S. Fast unsupervised learning methods for structural health monitoring with large vibration data from dense sensor networks. Struct. Health Monit. 2020, 19, 1685–1710. [Google Scholar] [CrossRef]
- Rezaiee-Pajand, M.; Entezami, A.; Shariatmadar, H. An iterative order determination method for time-series modeling in structural health monitoring. Adv. Struct. Eng. 2018, 21, 300–314. [Google Scholar] [CrossRef]
- Entezami, A.; Shariatmadar, H.; Karamodin, A. Improving feature extraction via time series modeling for structural health monitoring based on unsupervised learning methods. Sci. Iran. 2020, 27, 1001–1018. [Google Scholar]
- Entezami, A.; Sarmadi, H.; Behkamal, B.; Mariani, S. Health monitoring of large-scale civil structures: An approach based on data partitioning and classical multidimensional scaling. Sensors 2021, 21, 1646. [Google Scholar] [CrossRef] [PubMed]
- Entezami, A.; Sarmadi, H.; Behkamal, B. A novel double-hybrid learning method for modal frequency-based damage assessment of bridge structures under different environmental variation patterns. Mech. Syst. Signal Process. 2023, 201, 110676. [Google Scholar] [CrossRef]
- Entezami, A.; Shariatmadar, H.; Mariani, S. Early damage assessment in large-scale structures by innovative statistical pattern recognition methods based on time series modeling and novelty detection. Adv. Eng. Softw. 2020, 150, 102923. [Google Scholar] [CrossRef]
- Hegde, J.; Rokseth, B. Applications of machine learning methods for engineering risk assessment—A review. Saf. Sci. 2020, 122, 104492. [Google Scholar] [CrossRef]
- Vadyala, S.R.; Betgeri, S.N.; Matthews, J.C.; Matthews, E. A review of physics-based machine learning in civil engineering. Results Eng. 2022, 13, 100316. [Google Scholar] [CrossRef]
- Yüksel, N.; Börklü, H.R.; Sezer, H.K.; Canyurt, O.E. Review of artificial intelligence applications in engineering design perspective. Eng. Appl. Artif. Intell. 2023, 118, 105697. [Google Scholar] [CrossRef]
- Junda, E.; Málaga-Chuquitaype, C.; Chawgien, K. Interpretable machine learning models for the estimation of seismic drifts in CLT buildings. J. Build. Eng. 2023, 70, 106365. [Google Scholar] [CrossRef]
- Zhou, K.; Xie, D.-L.; Xu, K.; Zhi, L.-H.; Hu, F.; Shu, Z.-R. A machine learning-based stochastic subspace approach for operational modal analysis of civil structures. J. Build. Eng. 2023, 76, 107187. [Google Scholar] [CrossRef]
- Meng, S.; Zhou, Y.; Gao, Z. Refined self-attention mechanism based real-time structural response prediction method under seismic action. Eng. Appl. Artif. Intell. 2024, 129, 107380. [Google Scholar] [CrossRef]
- Zhou, Y.; Meng, S.; Lou, Y.; Kong, Q. Physics-Informed Deep Learning-Based Real-Time Structural Response Prediction Method. Engineering, 2023; in press. [Google Scholar]
- Kazemi, F.; Asgarkhani, N.; Jankowski, R. Predicting seismic response of SMRFs founded on different soil types using machine learning techniques. Eng. Struct. 2023, 274, 114953. [Google Scholar] [CrossRef]
- Kazemi, P.; Ghisi, A.; Mariani, S. Classification of the Structural Behavior of Tall Buildings with a Diagrid Structure: A Machine Learning-Based Approach. Algorithms 2022, 15, 349. [Google Scholar] [CrossRef]
- Aha, D.W.; Bankert, R.L. A comparative evaluation of sequential feature selection algorithms. In Proceedings of the 5th International Workshop on Artificial Intelligence and Statistics—PMLR, Fort Lauderdale, FL, USA, 4–7 January 1995; pp. 1–7. [Google Scholar]
- Guyon, I.; Elisseeff, A. An introduction to variable and feature selection. J. Mach. Learn. Res. 2003, 3, 1157–1182. [Google Scholar]
- Kazemi, P.; Entezami, A.; Ghisi, A. Machine-learning techniques for diagrid building design: Architectural-Structural correlations with feature selection and data augmentation. J. Build. Eng. 2024, 86, 108766. [Google Scholar] [CrossRef]
- Alauthman, M.; Al-Qerem, A.; Sowan, B.; Alsarhan, A.; Eshtay, M.; Aldweesh, A.; Aslam, N. Enhancing Small Medical Dataset Classification Performance Using GAN. Informatics 2023, 10, 28. [Google Scholar] [CrossRef]
- Mumuni, A.; Mumuni, F. Data augmentation: A comprehensive survey of modern approaches. Array 2022, 16, 100258. [Google Scholar] [CrossRef]
- Corder, G.W.; Foreman, D.I. Nonparametric Statistics: A Step-by-Step Approach; John Wiley & Sons: Hoboken, NJ, USA, 2014. [Google Scholar]
- Zar, J.H. Significance testing of the Spearman rank correlation coefficient. J. Am. Stat. Assoc. 1972, 67, 578–580. [Google Scholar] [CrossRef]
- Tjøstheim, D.; Otneim, H.; Støve, B. Statistical Modeling Using Local Gaussian Approximation; Academic Press: Cambridge, MA, USA, 2021. [Google Scholar]
- Raschka, S. Mlxtend: Providing machine learning and data science utilities and extensions to Python’s scientific computing stack. J. Open Source Softw. 2018, 3, 638. [Google Scholar] [CrossRef]
- Bemister-Buffington, J.; Wolf, A.J.; Raschka, S.; Kuhn, L.A. Machine learning to identify flexibility signatures of class a GPCR inhibition. Biomolecules 2020, 10, 454. [Google Scholar] [CrossRef]
- Alizadeh, E. Synthetic Data Vault (SDV): A Python Library for Dataset Modeling. Available online: https://ealizadeh.com/blog/sdv-library-for-modeling-datasets (accessed on 15 December 2023).
- Li, Z.; Zhao, Y.; Fu, J. Sync: A copula based framework for generating synthetic data from aggregated sources. In Proceedings of the International Conference on Data Mining Workshops (ICDMW), Sorrento, Italy, 17–20 November 2020; pp. 571–578. [Google Scholar]
- Xu, L.; Skoularidou, M.; Cuesta-Infante, A.; Veeramachaneni, K. Modeling tabular data using conditional GAN. In Proceedings of the 33rd Conference on Neural Information Processing Systems (NeurIPS 2019), Vancouver, BC, Canada, 8–14 December 2019. [Google Scholar]
- Massey, F.J., Jr. The Kolmogorov-Smirnov test for goodness of fit. J. Am. Stat. Assoc. 1951, 46, 68–78. [Google Scholar] [CrossRef]
- Chen, Q.; Zhang, X.; Wang, Y.; Zhai, Z.; Yang, F. Applying a Random Forest Approach to Imbalanced Dataset on Network Monitoring Analysis. In China Cyber Security Annual Conference; Springer Nature: Singapore, 2022; pp. 28–37. [Google Scholar]
- Lundberg, S.M.; Lee, S.-I. A unified approach to interpreting model predictions. Adv. Neural Inf. Process. Syst. 2017, 30, 4765–4774. [Google Scholar]
- Shafighfard, T.; Kazemi, F.; Bagherzadeh, F.; Mieloszyk, M.; Yoo, D.Y. Chained machine learning model for predicting load capacity and ductility of steel fiber–reinforced concrete beams. Comput. Aided Civ. Infrastruct. Eng. 2024; in press. [Google Scholar]










| Feature/Response | Top Story Displacement | Max Utilization, Compression | EDW | Displacement/EDW | EDW/AR | Avg | Rank |
|---|---|---|---|---|---|---|---|
| Bottom plan side count | 0.89 | 0.21 | 0.26 | 0.75 | 0.05 | 0.43 | 1 |
| Total façade area | 0.82 | 0.19 | 0.33 | 0.60 | 0.14 | 0.41 | 2 |
| Diagrid degree at top | 0.32 | 0.95 | 0.20 | 0.27 | 0.05 | 0.36 | 3 |
| Centre of gravity | 0.32 | 0.89 | 0.19 | 0.28 | 0.06 | 0.35 | 4 |
| Diagrid degree average | 0.19 | 0.95 | 0.12 | 0.14 | 0.01 | 0.28 | 5 |
| Total length of diagrids | 0.17 | 0.82 | 0.07 | 0.16 | 0.07 | 0.26 | 6 |
| Total mass | 0.16 | 0.84 | 0.05 | 0.15 | 0.06 | 0.25 | 7 |
| AR | 0.06 | 0.07 | 0.15 | 0.23 | 0.63 | 0.23 | 8 |
| Total amount of diagrids | 0.00 | 0.92 | 0.02 | 0.01 | 0.04 | 0.20 | 9 |
| TGA | 0.37 | 0.05 | 0.00 | 0.33 | 0.18 | 0.19 | 10 |
| Diagrid degree at bottom | 0.01 | 0.84 | 0.00 | 0.05 | 0.01 | 0.19 | 11 |
| Height | 0.12 | 0.05 | 0.07 | 0.03 | 0.16 | 0.08 | 12 |
| Top plan side count | 0.05 | 0.04 | 0.02 | 0.06 | 0.06 | 0.05 | 13 |
| Response | Feature Selected | Average Cross-Validation Score |
|---|---|---|
| Displacement of top story | Bottom plan side count | 0.951 |
| AR | ||
| Diagrid degree at top | ||
| Total length of diagrid members | ||
| Height of the center of gravity | ||
| Max utilization compression | Bottom plan side count | 0.946 |
| AR | ||
| Diagrid degree at top | ||
| EDW | Bottom plan side count | 0.924 |
| Height | ||
| Diagrid degree average | ||
| Total amount of diagrids | ||
| Displacement/EDW | AR | 0.818 |
| Total Mass | ||
| EDW/AR | Bottom plan side count | 0.989 |
| AR | ||
| Diagrid degree average | ||
| Total amount of Diagrids | ||
| Total Mass |
| Synthesizer | Overall Quality | Column Shapes | Column Pair Trends |
|---|---|---|---|
| GC | 92.58 | 86.50 | 98.66 |
| CGAN | 94.41 | 90.73 | 98.09 |
| GCGAN | 94.70 | 91.51 | 97.89 |
| VAE | 92.05 | 88.58 | 95.52 |
| Response\ Synthesizer | GC, All | GC, FS | GC, Orig. FS | GCGAN, All | GCGAN, FS | GCGAN, Orig. FS | CGAN, All | CGAN, FS | CGAN, Orig. FS | VAE, All | VAE, FS | VAE, Orig. FS | Orig., All | Orig, FS |
|---|---|---|---|---|---|---|---|---|---|---|---|---|---|---|
| Displacement of top story | 0.863 | 0.868 | 0.790 | 0.781 | 0.784 | 0.754 | 0.780 | 0.786 | 0.752 | 0.570 | 0.576 | 0.514 | 0.894 | 0.951 |
| Max utilization, compression | 0.920 | 0.921 | 0.894 | 0.882 | 0.884 | 0.847 | 0.913 | 0.914 | 0.873 | 0.783 | 0.787 | 0.670 | 0.918 | 0.946 |
| EDW | 0.545 | 0.548 | 0.077 | 0.630 | 0.635 | 0.422 | 0.595 | 0.604 | 0.382 | 0.421 | 0.434 | 0.138 | 0.908 | 0.924 |
| Displacement/EDW | 0.579 | 0.579 | −0.128 | 0.463 | 0.473 | 0.103 | 0.465 | 0.474 | 0.091 | 0.253 | 0.268 | −0.048 | 0.765 | 0.818 |
| EDW/AR | 0.901 | 0.902 | 0.853 | 0.915 | 0.917 | 0.906 | 0.903 | 0.905 | 0.894 | 0.867 | 0.872 | 0.855 | 0.970 | 0.989 |
| Response\ Synthesizer | GC, All | GC, FS | GC, Orig. FS | GCGAN, All | GCGAN, FS | GCGAN, Orig. FS | CGAN, All | CGAN, FS | CGAN, Orig. FS | VAE, All | VAE, FS | VAE, Orig. FS | Orig., All | Orig, FS |
|---|---|---|---|---|---|---|---|---|---|---|---|---|---|---|
| Displacement Of top story | 13.61 | 13.96 | 5.29 | 5.15 | 3.86 | 3.86 | 5.15 | 4.33 | 5.23 | 6.21 | 6.10 | 3.08 | 4.05 | 3.50 |
| Max utilization, compression | 37.34 | 37.42 | 37.38 | 34.44 | 36.04 | 35.70 | 34.44 | 35.43 | 34.29 | 33.81 | 34.20 | 28.29 | 34.02 | 36.31 |
| EDW | 7.00 | 7.06 | 3.68 | 5.03 | 3.47 | 3.55 | 5.03 | 5.52 | 5.79 | 3.85 | 5.28 | 2.72 | 4.84 | 3.68 |
| Displacement/EDW | 3.96 | 3.96 | 2.83 | 4.02 | 5.99 | 6.14 | 4.02 | 3.02 | 7.39 | 4.42 | 4.29 | 3.91 | 5.76 | 7.26 |
| EDW/AR | 8.61 | 8.63 | 13.49 | 9.44 | 9.36 | 9.59 | 9.44 | 9.57 | 9.01 | 7.53 | 6.46 | 8.99 | 15.88 | 4.93 |
Disclaimer/Publisher’s Note: The statements, opinions and data contained in all publications are solely those of the individual author(s) and contributor(s) and not of MDPI and/or the editor(s). MDPI and/or the editor(s) disclaim responsibility for any injury to people or property resulting from any ideas, methods, instructions or products referred to in the content. |
© 2024 by the authors. Licensee MDPI, Basel, Switzerland. This article is an open access article distributed under the terms and conditions of the Creative Commons Attribution (CC BY) license (https://creativecommons.org/licenses/by/4.0/).
Share and Cite
Kazemi, P.; Ghisi, A.; Entezami, A. Artificial Intelligence-Powered Computational Strategies in Selecting and Augmenting Data for Early Design of Tall Buildings with Outer Diagrids. Buildings 2024, 14, 1118. https://doi.org/10.3390/buildings14041118
Kazemi P, Ghisi A, Entezami A. Artificial Intelligence-Powered Computational Strategies in Selecting and Augmenting Data for Early Design of Tall Buildings with Outer Diagrids. Buildings. 2024; 14(4):1118. https://doi.org/10.3390/buildings14041118
Chicago/Turabian StyleKazemi, Pooyan, Aldo Ghisi, and Alireza Entezami. 2024. "Artificial Intelligence-Powered Computational Strategies in Selecting and Augmenting Data for Early Design of Tall Buildings with Outer Diagrids" Buildings 14, no. 4: 1118. https://doi.org/10.3390/buildings14041118
APA StyleKazemi, P., Ghisi, A., & Entezami, A. (2024). Artificial Intelligence-Powered Computational Strategies in Selecting and Augmenting Data for Early Design of Tall Buildings with Outer Diagrids. Buildings, 14(4), 1118. https://doi.org/10.3390/buildings14041118

