Abstract
This study aims to identify the causes of excessive change orders and their impact on public construction projects in Saudi Arabia. This should support the organizations working in the construction industry to improve variation order management (VOM) as a preventive action by dealing proactively with variation order causes. Therefore, a new methodology was proposed to minimize change orders and their impact on the successful completion of projects as well as cost during the project lifecycle. The methodology involved ten selected turnkey building projects at King Faisal University (KFU) campus, Saudi Arabia. Statistical analyses were conducted to predict the cost overrun in project size and contract value. The findings showed the most significant causes leading to variation order in public construction projects. These include the combined effect of the designer and owner technical committee, designer document, and owner stakeholder committee. Hence, a new model for VOM was developed as a best practice approach, including three stages. The first stage is the initiation process, which includes seven procedures, seven tools, and key responsibilities. The second stage deals with the course of change orders based on a certain number of procedures and weight for each parameter assigned to this phase. It supports decision processes based on a certain average ratio of weights calculation. The third stage is the decision to support decision makers in proceeding or not proceeding with the variation order. Although the present study was conducted in Saudi Arabia’s public building construction project, it is envisaged that these research results are widely applicable to other developing countries. The paper presents a direction for further research to enhance the impact of cost overrun in public sector construction projects in developing countries, i.e., Saudi Arabia.
1. Introduction
In the construction industry, several change orders are issued during the project life cycle, mainly due to ambiguous client requirements mentioned in the contract, incomplete tender contract documents, and design errors [1,2]. However, extensive change orders result in cost overruns, schedule delays, lower productivity, and conflicts, leading to arbitration and litigation [2,3]. Construction projects address geography, site conditions, communities, physical environments, existing infrastructure, and many stakeholder requirements [1]. Construction projects are considered long-term complex projects, which are characterized by a dynamic nature [2,3]. Construction projects include multiple organizations, like the owner, the consultant for the design work, the main contractor, subcontractors, the supervision consultant, suppliers, manufacturers, and administrative and in some cases government agencies, who interact together with bidding documents, contract conditions, drawings, specifications, and bills of quantities, [1,3]. Relationships and obligations among the organizations intertwine in a way that may or may not be expected during the contracting stages, resulting in difficulties and problems leading to changes, controversial claims, and conflict among the organizations. However, this negatively affects the completion of the project by a specific time and increases the estimated cost and target quality [4,5]. Change is defined as any deviation from an agreed-upon scope and schedule [6]. Variation orders are considered common issues that most frequently occur in construction projects due to the complex nature of the construction industry, albeit they influence various aspects of construction projects [7,8].
Variation order is any contractual modification by the owner’s teams related to the project. It is one of the few tools the project manager contractually has to accommodate. This includes unplanned occurrences once the project is under construction [9]. It involves an amendment and deviation from the original contract scope and often causes disputes and dissatisfaction [9,10]. Variation orders involve alteration, addition, omission, and substitution in terms of quality, quantity, and work schedule, which significantly affect cost and time overruns [11,12]. The change orders are the most frequent cause of claims, with a 55% importance index, while delay had an essential index of 52.5% [13]. It was argued that variation order management needs more formalized knowledge approaches to be well applied in the Saudi construction industry starting from the design stage [14,15]. This includes correcting and modifying the original work scope and affecting overall project performance.
1.1. Variation Order Types
There are four types of variations. The first type is directed changes from the client to the contractor to perform contract specifications modification or addition to the original work scope. The second type is constructive changes as an informal authorizing modification act to void the failure contract. The third type is beneficial variation orders to improve the quality standard and manipulate cost, schedule overrun, and optimize the client’s benefits against the resource. The fourth type is compensation for negative impacts from international and local crises on enhancing the client’s project value, performance, and degree of project control difficulty [8,16,17,18,19]. The purposes served by variation orders include changing contract plans and contract specifications, administrative purposes of establishing extra work, contract unit price adjustments, proposals for cost reduction incentives from value engineering method, payment after settlement of claims, payment changes, and modifications to the contract schedule, item quantities, design mistakes, and unit prices [20].
1.2. Variation Order Sources and Causes
The variations sources include the construction performance organizations, resources, environmental conditions, and contractual issues. Additionally, cost and overhead overruns, professionals’ team turnover, and quality improvement lead to variations at various project stages [21]. The causes of variation order also include mismatch between contract documents and work done, unexpected problems, site conditions, inadequate design, change in specifications, preliminary working drawings, changes in design by the consultant, ambiguous design details, lack of coordination, change in methods, substituting materials and procedures, errors and omissions in design, and changes in project scope due to owner requirements [21,22]. The control of construction project change orders causes and impacts, which average 10–15% of the contract value, include the amount of change; the degradation of productivity and costs; site personnel’s lack of awareness, skills, and knowledge; and substantial adjustments to the contract duration. All of these variables influence variation order, claims, and total direct and indirect costs. These variables also include the value of alteration, addition, omission, and substitution in terms of quality, quantity, and work schedule [23,24,25,26].
The negative impacts of variation orders include project cost increase, overhead expenses increase, invoice delays in logistics processes, blemishing of reputation, poor safety conditions, degradation of quality of productivity, procurement delay, official disputes, delay in completion schedule, cost overruns, owner’s financial problems, impediments to the decision-making processes, design document complexity changes, insufficient working drawing details, skilled human resources shortage, contractor’s financial difficulties, and source of disputes [27,28,29]. The most significant percentage of claims and disputes in the Gulf areas, especially Saudi Arabia, Oman, and the United Arab Emirates, are variation orders. These include new client requirements (78%), variations in quantities (74%), contractor work delay (74%), design errors or omissions (72%), and drawings and specifications inconsistencies (70%) [12,13,24,30].
1.3. Variation Order Procedures
The main goal of any change within the project lifecycle is to achieve a better state in the future than the current state. It also aims to maximize the desired benefit, improve the financial or competitive capabilities, improve the quality of procedures, achieve customers’ requirements, and fulfill the contract obligations even if this increases the cost and effort [31]. Inappropriate study and evaluation of variation orders can directly lead to failure, re-work, time and money wasting, the uselessness of the project, and contract problems resulting from claims and disputes [32,33]. The most critical claims and dispute sources encountered by the project team through the project execution processes are the ongoing conflicts among tender documents [34]. The concept for executing variation orders in construction projects has international procedures, i.e., the International Federation of Consulting Engineers (FIDIC) chapter (1/13), which explains that the contractor must respond in official writing for any project engineer proposal request stating reasons for inability to comply. Otherwise, they have to provide specific requirements according to Chapter 12 unless the engineer issues his/her instructions or agrees to (7/13) from the FIDIC adjustments for changes in legislation, i.e., the proposal of the program works under Item 8/1 and affects the completion period, calculates the change value, and responds to the contractor’s proposal based on Item 13/2 from the FIDIC considering modified cost increase/decrease [35,36,37,38,39,40,41,42].
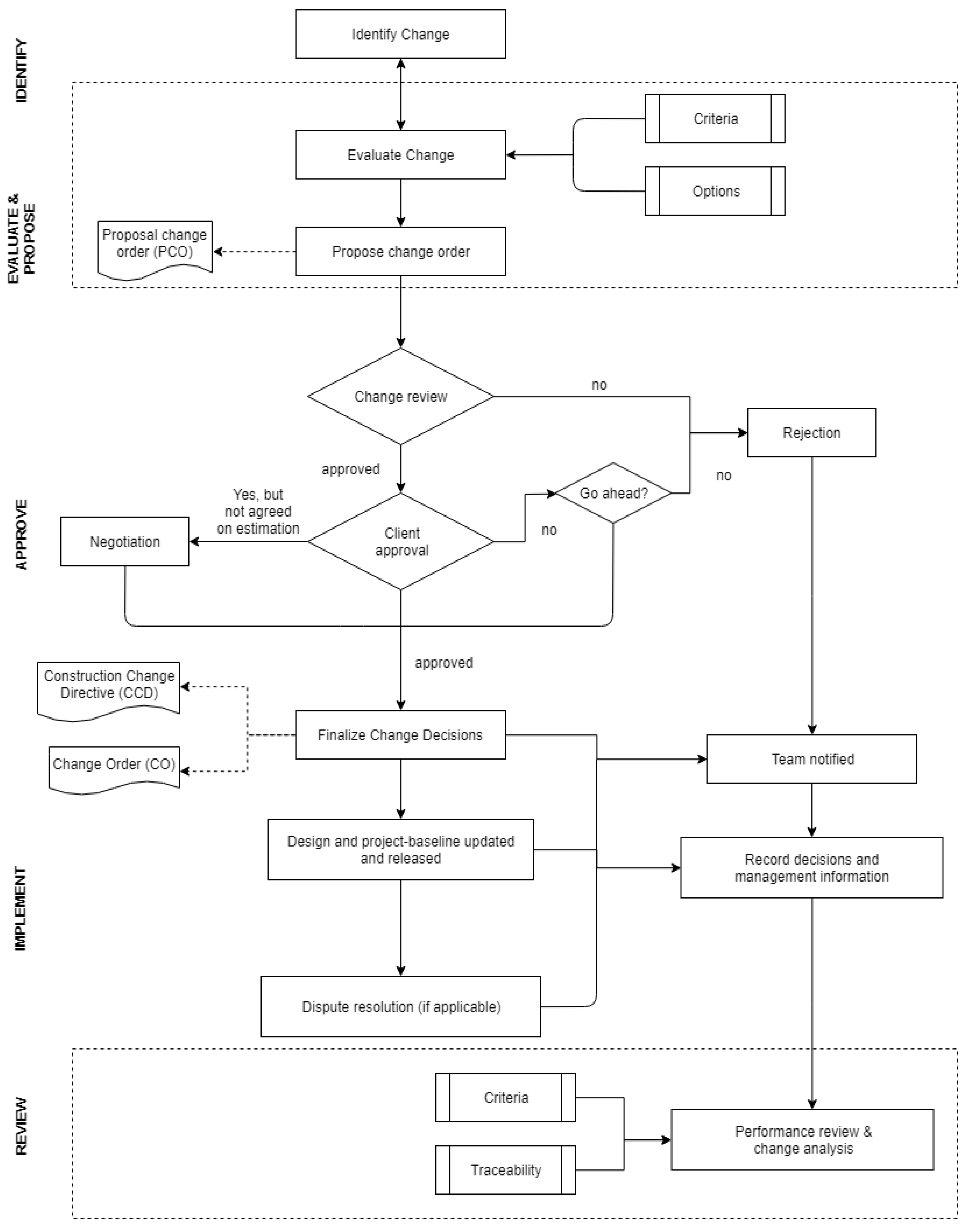
The traditional process of variation orders includes three stages (Figure 1), starting with the input procedures (closed rectangular and rhombus shape), passing through the process flow procedures, and reaching the output documents. Stage 1 (with dashed rectangle) is the input stage, which includes the change request form and the change requests follow-up record form. Stage 2 is the process flow stage, which includes submitting a change request, logging in the change request, reviewing the request and determining the person who shall study it, notifying the concerned organizations of the change request, studying and technically reviewing the change request and determining its impact on the project cost and time, specifying the approval or disapproval by the concerned authority, recording the final result, and updating the tender documents. Stage 3 (with dashed rectangle) is the output stage (the wavy and cross rectangle shape), which includes change request, record follow-up, technical study of change, analytical study of costs, updated timetable, and approved change order [32,43].
Figure 1.
Common variation order procedures [32].
The causes of variation orders attributed to the construction project organizations are classified into six categories. The first category is variation orders related to the owner, i.e., additional requirements; technically disrupted or interrupted work; financial difficulties; performance expedition request; delay in actions; and value engineering study. The second includes variation orders related to the designer/consultant, i.e., document revisions; omissions or errors; insufficient details in the design document; unanticipated works; contract discrepancies; availability of the systems and materials; scope definitions; site conditions; and restrictions on the work method. Third is variation orders related to the contractor, i.e., omissions in construction procedures; work remediation; sequence of the work; late delivery for material and equipment; schedule time mistakes, financial conflicts; skilled labor lack in market; and unexpected risks. Fourth is variation orders related to project management, i.e., coordination efficiency; contract interpretation; and contract documents understanding. Fifth is variation orders related to local authorities, i.e., third-party decision; governmental laws; site access restrictions; and relocation for utility. Sixth is variation orders related to force majeure, i.e., unexpected matters from nature and human behavior [44,45,46,47,48,49].
A variation order must be a written agreement for process modification, adding or otherwise changing the work from the original contract outlined [50,51]. The change or modification ranges between a 10% increase and a 20% decrease in the contract items budget, and the limits of the contract are stipulated clearly in the contract, related to works of the same quality, and are necessary for the full completion of the project [35,52].
The procedures of the sequence of change variations when the value exceeds a specified rate of the total contract start by submitting a claim from the contractor to re-study the rates and takes place from the project start date until the primary handover, as defined in items (3–13) from the FIDIC of the general conditions for FIDIC contracts. Before issuing the primary handover certificate, the engineer can change the work through the instructions he issues or request that the contractor submit a proposal [35,53,54,55,56]. The implementation of change orders after the engineer issues instructions according to his approval of any item of work may include changes in quantities, quality, characteristics, standards, cancellation, addition, providing machines/materials/services, tests, and sequences [26,57]. The variation orders implementation must adhere to submitting an immediate notice supported by data and information [8,14,34]. This includes specifying a new price for a new item in the bill of quantities. Therefore, the new price can be derived based on the work items related to that item; otherwise, it can be estimated with a reasonable cost plus a reasonable profit margin [41,57].
The proposition of this study is as follows: change orders in projects are one of the most decisive and influential factors in delaying the implementation of construction projects and one of the most important sources of claims and disputes for compensation due to an extension of time or cost. This proposition has sub-propositions. The owner’s ability to change the requirements and make amendments by deducting some contract items and adding some new ones is one of the most significant sources of claims for compensation over time and cost. The designer’s lack of suitable preparation of documents, whether for design work, estimation of quantities, or conflict of documents, is one of the most important causes of variation orders and sources of claims and disputes. Identifying the sources of changes in the engineering disciplines (architectural, civil, mechanical, and electrical) of construction projects at the beginning of the project and during its implementation on a periodic basis is one of the most important approaches to controlling the sources of change orders. Presenting a specific integration procedures model for managing and controlling variation orders supports the owner’s organization in avoiding overrun of time, cost, and scope, and therefore reduces the risks of claims and disputes. The study proposes a new methodology to minimize the impact of excessive change orders on the project completion cost during the project lifecycle. The study draws on an analysis of 10 recent projects conducted at a public university (KFU) in Saudi Arabia.
2. Methodology
The construction industry encounters several variation orders issued during the project lifecycle, which are often managed in a traditional way of processing by the organization management team (see Figure 1). Change orders mainly affect cost overruns and schedule delays. Hence, organizations in the construction industry need to improve variation order management processes as preventive processes to deal with the variation order causes. Therefore, the study methodology was built practically in two stages. The first stage included discovering all gaps and reasons that cause variation orders inside the ongoing case study construction project by conducting an analysis of 10 selected implemented construction projects with different functions. The second stage is the formation of a robust and practical guide model for variation order management and control to support construction industry organizations in overcoming variation order risks.
The first stage included selecting 10 construction projects (selected from 33 implemented projects on the KFU city campus, Saudi Arabia, from 2020 to 2022). The study draws on interviews with construction organization experts working on these projects. It relied on comprehensive numerical analysis using several types of software, i.e., Excel spreadsheets v11.0, Revit v 24.1.11.26, AutoCAD v 24.2, and Primavera v 23.12. The main purpose was to evaluate all change orders occurring within the execution processes of the selected 10 projects’ original tender documents and as-built documents. The study precisely revealed the variation order causes and cost overrun from the original tender contract budget and conditions. The analysis classified the variation order causes in all construction disciplines. Therefore, the volume and rate of changes in each project were studied based on final invoices, which include initial tender quantities items, variation order quantities items, and the final as-built quantities items of all the disciplines implemented until the project primary handover. The analysis process with Excel spreadsheets was used to determine the types of changes for all items listed in the final invoices to identify and calculate the status of the following items:
- The items with no changes based on the tender design.
- Increased quantities of items beyond the tender design and the effect on additional changes.
- Decreased quantities of items from the tender design and the effect on deduction change.
- New items, the new items inside the tender design, and the effect on addition or deduction changes.
- Omitted items from the tender design and the effect on addition or deduction changes.
The study used Excel sheet calculation for analyzing the types of change that have been matched according to the final invoices and approved change orders. The study analyzed the changes in types, sizes, and item rates in each discipline level in the CSI bill of quantities divisions. The change rate was determined based on the financial cost of the engineering disciplines (structural/architecture/mechanical/electrical) inside each project. The second stage in methodology started based on significant procedures, which include the following:
- (a)
- Interviews were conducted with project managers (contractors, consultants, and the project management office of the owner KFU-PMO to verify the reasons and conditions for the changes and to classify the effects of quantities, cost, and ratio that occurred in each discipline as significant findings.
- (b)
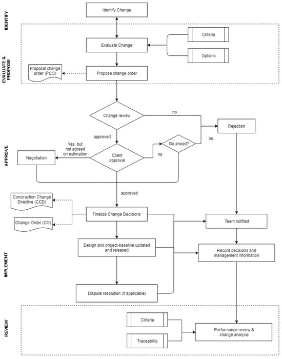
- Classifying the phases of VOM approach in two phases includes the initiation processes phase and the variation order course processes phase based on a certain number of procedures and weight for each parameter assigned to this phase to support decision processes based on a certain average ratio of weights calculation. Applying VOM supported the decision maker of the case study campus organization in the ongoing 32 projects, which positively reduced the negative impacts of the variation order on cost and schedule overrun issues and presented a comprehensive and robust model in the construction industry that can be adopted and updated according to project conditions. Figure 2 shows the study method flowchart.
Figure 2. Study method flowchart.
The main case study of this research is the KFU city campus, which was established as an integrated service campus. The case includes 35,000 students and about 5000 employees. It also contains many colleges, service buildings, infrastructures, and housing projects for boys and girls and staff housing. The project is located in an area of 4.5 km2. It started with the developed plan in 2004 until now, and the actual cost of the projects implemented so far has reached more than 10 billion Saudi riyals. The campus layout contains educational, infrastructure, healthcare, services, residential, and administrations projects with different types, area, and functions. Thus, it is considered as a unique mega project and not a stereotypical project. These campus construction projects had been designed by several international and local designer offices located in different countries, i.e., Europe, USA, Japan, Egypt, Jordan, China, UAE, and Saudi Arabia. Therefore, there is diversity in the contract documents with different software. On the other side, there is also diversity in the supervision and consultant offices for the projects, reaching about 15 consultant offices. In addition, there are different main contractors and subcontractors shared in the construction processes, reaching more than 70 organizations. The project execution status at the study time includes [58,59,60] some projects that were implemented and handed over during the period from 2015 to 2019, reaching about 33 projects; the projects under construction, totaling 21 projects; and the projects under design and tender, totaling 11 projects. Therefore, there are a total of 65 projects. The selected projects sample included 10 projects with different functions and goals. The selected projects ratio for the total implemented projects (33 projects) reached approximately 30% within the study period.
Figure 3 shows the 10 selected projects from the General Master Plan–KFU–Al-Ahsa–Saudi Arabia. The selected projects sample includes different construction project types, which include housing, service, academic, and administrative projects that have been implemented and operated to enable the study to obtain comprehensive and actual results for discovering the causes and routes of variation orders until each engineering discipline level of launching.
Figure 3.
Selected 10 projects locations from General Master Plan–King Faisal University–Al-Ahsa–Saudi Arabia.
The financial values (according to the contract value of the bill of quantities based on the tender documents before handover processes and according to the final invoice values from the contractor after submitting the primary projects handed over) include the following:
- ▪
- The financial value based on the bill of quantities = 1,196,916,993.70 Saudi riyals
- ▪
- The final financial value after the handover completion = 1,282,271,123.98 Saudi riyals
- ▪
- The final financial value of the change = 85,354,130.28 Saudi riyals; the final total change was 7.13%.
Table 1 shows the analysis for the variation orders for selected projects as a case study. The data in Table 1 show the case study addition quantity in a million Saudi riyals, the deduction quantity in a million Saudi riyals, the quantity of variation orders, the variation order percentage, and the quantity of invoice items.
Table 1.
Analysis of variation order for 10 projects.
The highest addition quantity was in the dormitories (boys and girls) project with 20.3 million Saudi riyals, and the lowest quantity was in the main administration and mosque projects, with 2.3 million Saudi riyals. The highest deduction quantity was in the dormitories (boys and girls) project with 12.3 million Saudi riyals, and the lowest quantity was in the English language project with 4.1 million Saudi riyals. The highest variation order quantity was in the education college project with 15 VO, and the lowest variation order quantity was in the dormitories (boys and girls) project with 5 VO. The highest value percentage was in the dormitories (boys and girls) project, and the lowest value percentage was in the English language project. The highest value of invoice item quantity was 2090 items, and the lowest value was 326 items. This analysis explored a significant gap in dealing with variation order processes inside the campus according to different influences from all organizations involved in designing and managing these projects.
3. Results and Discussions
3.1. Analysis of Change Order Types
The data from 10 projects were analyzed to investigate the realistic variation order causes to build variation order management processes as prevention, and controlling for any issue leads to a new project variation order. The results of the five types of changes indicate that the total percentage change was 7.13%, and the change types can be clarified as follows:
- Type 1: No change items implemented based on the original design and contract documents with rate 18.65% and arithmetic average 18.58%. This means that 81% of the drawing and original design for all the study sample projects has been changed.
- Type 2: Quantity increase with rate + 20.72% of the total value of projects according to the bill of quantities and arithmetic average of 22.97%.
- Type 3: Quantity decrease with −10.87% of the total value of projects according to the bill of quantities and arithmetic average of −10.79%.
- Type 4: New items with a rate of + 8.94% of the project’s total value according to the bill of quantities and arithmetic average of 9.56%.
- Type 5: Deducted items with a rate of −11.66% of the total value of projects according to the bill of quantities and an arithmetic average rate of −10.47%.
Figure 4 shows the total percentage of each change type analysis in the 10-construction project case study.
Figure 4.
The total percentage of each change type analysis in the case study project.
The statistics analysis investigated each discipline deeply in each change type to investigate the details of changes that lead to the negative and/or positive variation order. The analysis led to the following results. Figure 5 shows a comparison of all total tender BOQ values, actual BOQ values, and total change percentages for each project in the study case.
Figure 5.
Tender BOQ value, the actual BOQ, and total change % for each project in the case study.
In the no change category, the highest value was in the computer sciences college (girls) project with 31.6%, and the lowest value was in the main administration project with 10.4%. With regard to the VO quantity increase percentage, the highest value was in the activity building (boys) project with 42.5%, and the lowest value was in the science college project with 9.4%. Regarding the VO quantity decrease percentage, the highest value was in the dormitories (boys and girls) project with −14.5%, and the lowest value was in the English language building project with 9.4%. Regarding the VO quantity of new items percentage, the highest value was in the main administration building project with 23.9%, and the lowest value was in the science college building project with 9.4%. Regarding the VO omitted quantity items percentage, the highest value was in the dormitories (boys and girls) project with −12.5%, and the lowest value was in the activity project (girls) with −0.3%. Figure 6 shows the analysis status for each change type for each study case project.
Figure 6.
The analysis status for each change type for each study case project.
3.2. The Design and Tender Document Quality
The designer’s work on the design documents influenced all case study projects in increasing and decreasing item types, which caused variation orders. The total designer effect on the design document of dormitories (boys and girls) was 45.5%, the percentage for increasing item types was 31%, and the percentage for decreasing item types was −14.5%. The total designer effect on the design document of the main administration project was 35.5%; for increasing item types, it was 22%, and for decreasing item types, it was −13.4%. The total designer effect on the design document of the mosque building project was 44.9%, the percentage for increasing item types was 34.5%, and for decreasing item types, the percentage was −10.4%. The total designer effect on the design document of the computer sciences college project (boys) was 33.8%; for increasing item types, it was 21.8%, and for decreasing item types, it was −11.9%. The total designer effect on the design document of the computer sciences college project (girls) was 22.4%; for increasing item types, it was 15.4%, and for decreasing item types, it was −7%. The total designer effect on the design document of the science college project was 16.6%; for increasing item types, it was 9.4%, and for decreasing item types, it was −7.2%. The total designer effect on the design document of the English language project was 17.2%; for increasing item types, it was 10.3%, and for decreasing item types, it was −6.9%. The total designer effect on the design document of the education college project was 28.7%; for increasing item types, it was 18.1%, and for decreasing item types, it was −10.6%. The total designer effect on the design document of the activity project (boys) was 54.2%; for increasing item types, it was 42.5%, and for decreasing item types, it was −11.7%. The total designer effect on the design document of the activity project (girls) was 38.9%; for increasing item types, it was 24.5%, and for decreasing item types, it was −14.3%. Figure 7 shows the statistical analysis for designer and design document effects on causing variation orders in the case study projects to investigate the weakness gates to be avoided.
Figure 7.
Statistical analysis for designer and design document effects on causing variation orders.
Therefore, the level of inefficiency and lack of preparation quality of contract documents is because of the inaccuracy of the inventory of quantities. This led to the difference, which is greater than the proportions allowed contractually and is the responsibility of the designer office and the participants in the preparation of documents for the tasks of the designer to investigate the accuracy quality of the bill of quantities and non-conflicting descriptions in the tender documents.
3.3. The Owner Team Changes
The owner’s work on the design documents influenced all case study projects in the areas of new items and omitted item types, which caused variation orders. The total owner effect on the design document and execution procedures of dormitories (boys and girls) was 18.3%, the percentage for new item types was 5.9%, and the percentage for omitted item types was −12.5%. The total owner effect on the design document and execution procedures of the main administration project was 51.3%; for new item types, it was 23.9%, and for omitted item types, it was −27.4%. The total owner effect on the design document and execution procedures of the mosque building project was 42.7%; the percentage for increasing item types was 22.7%, and the percentage for decreasing item types was −19.9%. The total owner effect on the design document and execution procedures of the computer sciences college project (boys) was 14.5%; for new item types, it was 6.6%, and for omitted item types, it was −7.9%. The total owner effect on the design document and execution procedures of the computer sciences college project (girls) was 19.3%; for new item types, it was 15.4%, and for omitted item types, it was −11.9%. The total owner effect on the design document and execution procedures of the science college project was 10.5%; for increasing item types, it was 4%, and for decreasing item types, it was −6.5%. The total owner effect on the design document of the English language project was 8.7%; for new item types, it was 2.6%, and for omitted item types, it was −6.1%. The total owner effect on the design document and execution procedures of the education college project was 19.5%; for new item types, it was 7.6%, and for omitted item types, it was −12%. The total owner effect on the design document and execution procedures of the activity project (boys) was 5.1%; for new item types, it was 4.8%, and for omitted item types, it was −0.3%. The total owner effect on the design document and execution procedures of the activity project (girls) was 10.5%; for new item types, it was 10.2%, and for omitted item types, it was −0.3%. Figure 8 shows the statistical analysis for owner and design document and execution procedures effects for causing variation orders in the case study projects to investigate the weakness gates to be avoided.
Figure 8.
Statistical analysis for owner and design document and execution procedures effects for causing variation orders.
The influence of the owner’s changes in new and omitted items must be justified technically and financially. There is a joint effect for the designer and the technical authority team of the owner from the changes. The rate of the absolute increase in work, whether by increasing the quantity or the development according to the needs of the projects, represents (22.97% + 9.56%) = (+32.53%) for the increase in quantities, whereas the absolute rate of deduction in the work, whether by reducing the quantity or eliminating it by canceling items according to the needs of the projects, represents (10.79% + 10.47%) = (−21.26%).
3.4. The Changes in Disciplines Scope and Value
The analysis of the variation orders at the engineering disciplines level indicates significant results in civil, architectural, mechanical, and electrical engineering disciplines according to change types. The total change in the civil discipline reached about 14.14%.
While the percentages for the civil discipline related to the no change category, quantity increase category, quantity decrease category, quantity new items category, and omitted quantity items category were, sequentially, 1.76%, 28.31%, −11.58%, 3.34%, and −5.93%. The total change in the architectural discipline reached about 9.6%, while the percentages for the architectural discipline related to the no change, quantity increase, quantity decrease, quantity new items, and omitted quantity items categories were, sequentially, 11.5%, 18.9%, −11.14%, 16%, and −14.1%. The total change in the mechanical discipline reached about −6.1%, while the percentages for the mechanical discipline related to the no change category, quantity increase category, quantity decrease category, quantity new items category, and omitted quantity items category were, sequentially, 37.58%, 16.3%, −15.2%, 36%, and −10.2%. The total change in the electrical discipline reached about 6.25%, while the percentages for the electrical discipline related to the no change category, quantity increase category, quantity decrease category, quantity new items category, and omitted quantity items category were, sequentially, 36.52%, 18.2%, −4.8%, 9.3%, and −16.5%. In Figure 9, the total change percentage for each discipline is compared with each change type in the study case’s projects.
Figure 9.
Total change % for each discipline compared with each change type in the study case’s projects.
The change rate in the architectural discipline was according to owner requirements to be matched with new technology and modernized in the sections of metalwork, wooden works, doors and windows, finishes, special works, and furniture. The change rate in civil works was based on redesigning the foundation structure calculation and increasing quantities for excavations and backfilling. The change rate in the electrical works that encountered changes was based on redesigning the electrical loads to be matched with mechanical and electrical equipment, as well as increasing the wiring, cables, and electrical choices. The change rate in the mechanical works that encountered changes was based on redesigning the mechanical loads to be matched with mechanical equipment from the suppliers, as well as increasing the ducting, firefighting, and plumbing fixtures choices.
3.5. The Effect of Changes in Projects on Claims and Disputes
The sample of projects under study has not been subjected to any kind of suspension, force majeure, or lack of financial allocations from the owner during implementation, and there are no penalties or contractual deductions affecting the contractor. The claims for financial cost have been compensated because of the increase in quantities due to the designer or the creation of new items due to the owner according to the approved change orders, which have resulted in an increase in the cost of all projects compared to the contract value in the bill of quantities.
The time claims for the project extension have been compensated for another period. The arithmetic average of the extension period to the original project period is 42.17% as a result of the approved changes in the increase in quantities and the creation of new items. Changes in general have resulted in improving the quality of all systems and materials included in the various engineering departments, such as the architectural department and electromechanical department, in line with the contemporary developments and technology of the project implementation lifecycle due to the large period between the completion phase of the design of all tender documents, the tender and awarding phase, and the start of implementation phase, so that many systems and materials have meanwhile developed in the production market for engineering construction projects.
3.6. Variation Order Management (VOM) as a Proposed Support Methodology
Variation orders in construction projects are one of the most decisive factors affecting delays in project implementation and one of the most essential sources of claims and disputes for compensation over time or cost. The results from the analysis of 10 selected completed projects representing 30% of the ongoing construction campus projects emphasize study questions about the reasons for change orders leading to claims or disputes. The analysis shows the impacts numerically on each variation type (no change, decrease quantities, increase quantities, new items, omitted items) and on each technical discipline (architecture, civil, mechanical, electrical). This analysis takes into consideration the sequence of traditional variation control processes and proposes a new approach to make decisive control for variation orders based on overcoming the gaps found in study cases that lead to variation orders; this approach takes into consideration the results of the analysis as follows:
- Weakness of the tender document’s preparation by the designer, whether for design work, quantification, or conflict between documents, is among the most important causes of changes/variation orders and sources of claims and disputes.
- An integrated and quantitative specific system of procedures helps the owner to manage and control changes and variation orders in a planned manner at the entire project level and not in a partial phase.
- Using preventive control for variation did not depend on the work progress.
- Procedures to avoid lack of technical and financial control over time, cost, quality, and scope reduce the risk of claims and disputes.
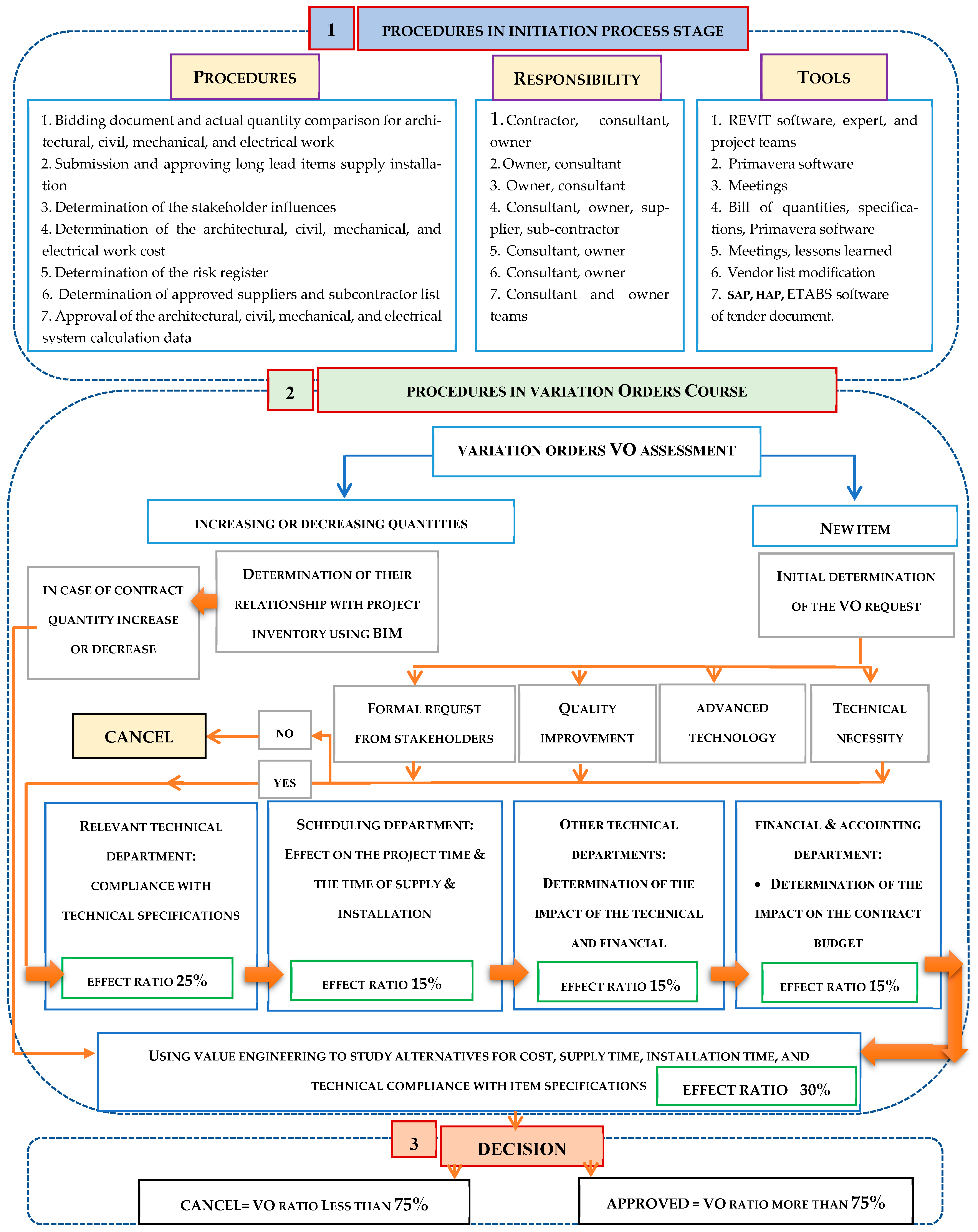
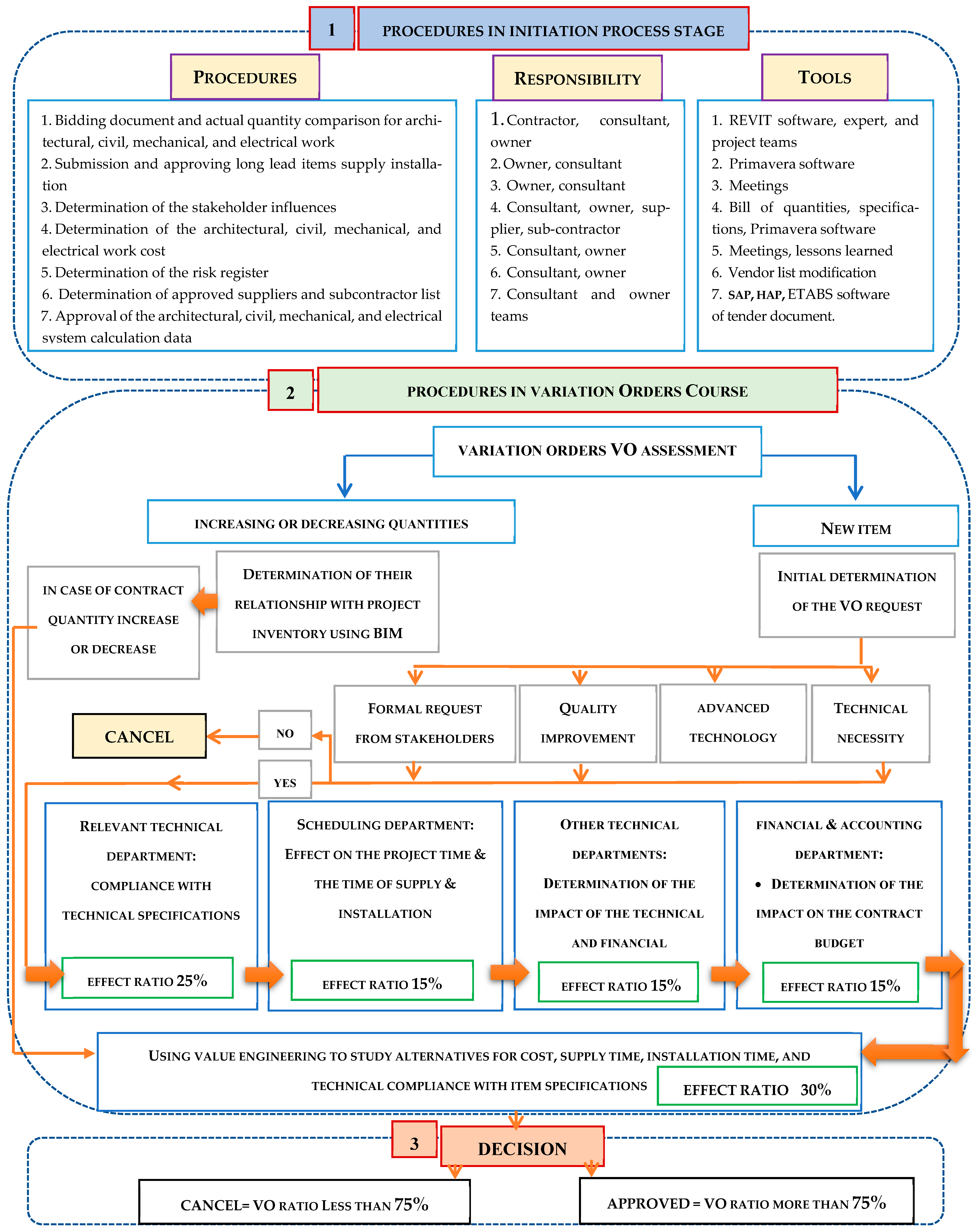
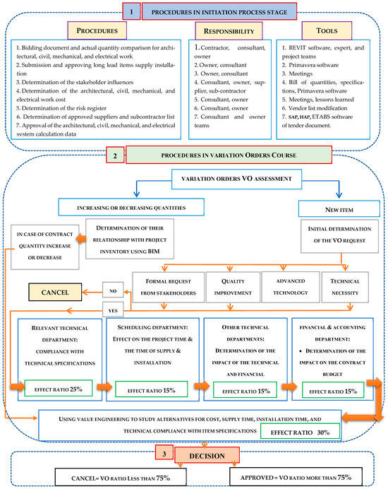
The study proposed a quantitative system to adopt VOM before or within the project start date and site preparation. The flow of processes of this model was designed in three stages as follows:
3.6.1. Procedures in the Initiation Process Stage
This stage includes a proactive process conducted and shared with all involved organizations’ teams after awarding the contract to the lowest-price contractor. This process acts as the first preventative action to avoid variation orders from the start date of the project. The process is divided into procedures, consequent responsibilities, and tools for each procedure, which means preparing the procedures, responsibilities, and tools during the initiation stage of the project implementation to discover the potential changes in the execution process stage. The process is considered to be precautionary measures derived from the previous analysis of the projects selected as a documented case study of a large vital project established in Saudi Arabia. This initiation process stage includes the following:
- An inventory of the architectural, civil, electrical, and mechanical works, comparing them to the tender documents, which is the responsibility of the contractor and needs the approval of the supervising authority and the owner using the Building Information Modeling (BIM) and REVIT program.
- Presenting and approving long-term item schedules (long lead items) for all disciplines, anticipating the time of supply and installation, which are the responsibility of the contractor and require the approval of the supervising authority and the owner using the PRIMAVERA program.
- Specifying the cost of the architectural, civil, electrical, and mechanical works, which is the responsibility of the supervising authority and requires the approval of the owner using the bill of quantities and specifications.
- Specifying the influence of stakeholders on approving, which is the responsibility of the owner using meetings and specific models.
- Specifying a record of previous risks, which is the responsibility of the owner using site surveys, interviews, presentations, and site visits.
- Specifying a list of approved suppliers and sub-contractors, which is the responsibility of the owner using site surveys, interviews, presentations, and site visits.
- The approval of all calculations for structural, mechanical, and electrical systems is the responsibility of suppliers and subcontractors and requires the approval of the owner using programs such as SAP.
3.6.2. Procedures for Dealing with the Course of Change Orders Stage
This stage is divided after the need to submit the change order, based on either new items or increases in quantities. In both cases, sequential procedures are used that end with a quantitative determination that controls the approval or disapproval of the change orders.
In the case of new items, a series of procedures can be followed as follows:
- Conducting the initial determination of the reason for the request to make a variation order if it is a formal request from the stakeholders, improving the quality or technological progress or an inevitable technical necessity, and then agreeing to continue the study with technical and financial analysis or refusing to study the change order.
- Procedures for studying and analyzing the quantitative criteria, technically and financially, to determine the degree of approval or disapproval of a change order, which can be controlled through the four main focuses in the project management methodology (quality, cost, lifecycle, and project scope).
- Inspection by the specialists of technical, financial, and contractual analysis: first, the quality department to prove compliance with the technical specifications of the item with a rate of 30%; second, the scheduling department to study the impact on the project time and supply and installation time with a rate of 30%; third, other technical departments for determining the impact and technical and financial relationship with a rate of 20%; fourth, the department of accounting and finance to determine its impact on the cost of the technical department with a rate of 10%; and fifth, using value engineering to study alternatives for cost, supply time, installation time, and technical compliance with item specifications at a rate of 30%. Figure 10 illustrates the methodology of the VOM approach as a significant finding for this study.
Figure 10. A proposed methodology for variation orders management.
3.6.3. Procedures for the Decision Stage
This stage is the final decision from the organization’s decision maker and its committee according to the summation of the variation order qualitative impact after gathering all qualitative impacts from all related departments; therefore, the approved status for the item has a summation qualitative impact of over 75%.
The results showed that traditional analytical diagrams (Figure 1) are commonly used in most construction projects. However, there are no technical and financial procedures that can be used as a proactive step to reduce or minimize the excessive volume of change orders. In addition, there are no updated programs or software used in technical analysis and comparison in conjunction with the financial study according to market prices. Furthermore, there is no evidence of how to adjust the financial balance of previous competitors participating in the project implementation competition, which does not lead to potential judicial disputes [45]. This study focuses on change order management and controlling inside construction project processes and the difficulty encountered in the project management processes in variation order control and management. Therefore, the practical model based on a comprehensive analysis of one mega project provided a best practices approach, including three stages or phases to eliminate and control variation order influences within the lifecycle of a project. The first phase includes procedures in the initiation process stage, which includes seven procedures, seven tools, and key responsibilities. The second phase includes procedures for dealing with the course of the change orders stage. The third phase includes procedures for the decision stage to support decision makers in proceeding with the variation order or not.
The study results submitted a robust variation order model enabled the client technical representative team to conduct several efforts and changes related to several aspects on purpose to eliminate and control the occurrence of variation orders. These aspects include contractual aspects, including modification of the design contract document and the bidding document for consultant and contractor for the organizations working on the remaining 32 projects of the case study. These modifications include the contractual aspects, the environmental aspects, and the social aspects. The contractual aspects include the design phase and execution phase for each project throughout the main five project documents. These consist of the bill of quantities, specifications, drawings, and general/special conditions to improve the accounting of quantities, avoid document conflicts, adjust delivery time and installation time in each project’s scheduled time for the long lead items, and conduct value engineering methods and processes. Therefore, the client obligated all designers to update the design software to Revit software, improve the input data in Primavera software, conduct value engineering processes, identify the risk items in long lead items supply and installation, identify authorized stakeholders, improve tracking procedures in the project schedule from purchase order until installation for each item, and identify and approve the deliverables processes and commitment with project scope procedures. Thus, the client committee, after applying VOM, discovered significant numerical results in variation order quantity and its influence on the deduction of the remaining project budget, with a total average of 68%. Whereas, in the study case sample project (10 projects), the additional items causing the additional project budget was 11.79% (from Table 1), the deduction items causing the reduction in project budget was 7.85% (from Table 1), and the average of the total VO quantity was 10.3. On the other side, in the study case remaining project (32 projects), the client committee, after applying VOM, discovered that the additional items caused the additional project budget to be 3.2% (from Table 1), and the deduction items caused the reduction in the project budget to be 2.5% (from Table 1). The average of the total VO quantity was 3.3. The environmental aspects improvement appeared in the cohesive specifications between the manufacturing source in the vendor list qualifications and the installing method in the all-discipline items. The social aspects appeared in developing robust communication channels for all team members for the seven organizations working on the campus, which include client, designer, consultant, main contractor, subcontractor, supplier, and manufacturer.
The study provided the educational organizations in construction project management with a robust model as lessons learned to mitigate the risks associated with construction projects. This study provided the international and local organizations working in the construction project management industry with a comprehensive model that can be updated according to project conditions. This study provided the nonprofit international and local organizations working on issuing project management guidelines with an update on the processes of risk and integration management and chapters working in the construction projects management industry with a comprehensive model that can be adjusted according to project conditions. This study opens the gate for other studies to update the variation order controlling models in commercial and healthcare projects, merging global economic and environmental cost impacts on variation order, and compromising the global and local crises with codes and contractual conditions can be another area of research.
These study results can contribute effectively to the Saudi Vision 2030, which has three main pillars: a vibrant society, a thriving economy, and an ambitious nation. The study results can contribute to the thriving economic pillar of the construction industry. The study supports diversifying the economy in public investment with minimum risks in the construction project budget, enhancing assets growth of the public investment fund, and localizing edge technology and knowledge through the public investment fund with a robust system for minimizing the occurrence of variation orders in construction projects. The study contributes effectively to enhancing government effectiveness by presenting a comprehensive method to control the construction project budget and the public balance construction projects budget, which improves the performance of the government apparatus in the construction industry. In addition, the study results contribute to enhancing the effectiveness of financial planning and the efficiency of government spending in the construction industry by enhancing the performance of government entities working in the construction industry by developing a robust matrix for controlling the causes of cost overruns in construction projects.
The study encountered several challenges, such as environmental culture. These included discussions and negotiations about technical and financial solutions for variation orders in the construction industry, stockholder interpretation in the financial and technical procedures of the construction projects, compensation difficulties from the related ministries, technical weakness of the main contractor organization, and lack of updating the construction project information from the consultant office. Despite the study being limited and designed for specific conditions and types, VOM processes and procedures contain flexibility and the possibility to be updated and adjusted for other construction projects according to construction project conditions, location, time, client nature, financial source, and organization type.
4. Conclusions
Variation orders in construction project management are one of the most complex challenge processes for project success because of their direct influence on scope, time, cost, and quality processes. The processes for prediction, prevention, and controlling the variation orders in construction project management within the project lifecycle, starting from the design phase until the handover phase, are a great concern for all construction project organizations. Therefore, the study built a variation order management model applicable to construction project processes based on financial and technical analysis for the 10 selected implemented construction project types and functions that constitute 30% of the implemented construction project cost in the megaproject case study. The selected projects in the case study contained 103 variation orders with a total cost of 86 million Saudi riyals. Therefore, the study, based on interviews with experts, provided a comprehensive and numerical analysis for the selected projects of the case study using several software and documents, i.e., Excel spreadsheets, Revit, AutoCAD, and Primavera. Final invoices include initial tender quantities of items, variation order quantities of items for all disciplines, and the final as-built quantities of items to discover the variation order causes implemented in all engineering disciplines until the project primary handover.
The results enabled the study to establish, develop, and classify a new model for the VOM approach as a best practice approach. This approach includes three stages. The first phase is the initiation process, which includes seven procedures, seven tools, and key responsibilities. The second stage deals with the course of change orders based on a certain number of procedures and weights for each parameter assigned to this stage to support decision processes based on a certain average ratio of weights calculation to support decision makers in proceeding with a variation order or not. The third stage is the decision stage to support decision makers in proceeding or not proceeding with a variation order. The study tested the results by applying VOM in the remaining 32 projects, which supported the decision maker of the case study campus organization to eliminate and control the variation order. The study contributes to the Saudi Vision 2030 in thriving the Kingdom’s economy, albeit it opens the gates for several studies in variation order management in the construction industry.
Author Contributions
Conceptualization, E.M.H.I. and A.E.E.S.; methodology, E.M.H.I.; software, E.M.H.I.; validation, E.M.H.I. and A.E.E.S.; formal analysis, E.M.H.I.; investigation, E.M.H.I.; resources, E.M.H.I. and A.E.E.S.; data curation, E.M.H.I.; writing—original draft preparation, E.M.H.I. and A.E.E.S.; writing—review and editing, E.M.H.I. and A.E.E.S.; visualization, E.M.H.I. and A.E.E.S.; supervision E.M.H.I. and A.E.E.S.; project administration, E.M.H.I.; funding acquisition, E.M.H.I. and A.E.E.S. All authors have read and agreed to the published version of the manuscript.
Funding
This work was supported by the Deanship of Scientific Research, Vice Presidency for Graduate Studies and Scientific Research, King Faisal University, Saudi Arabia [Project No. GRANT5447].
Data Availability Statement
Data are available upon request from the first author.
Conflicts of Interest
The authors declare no conflicts of interest.
References
- Construction Extension to the Pmbok® Guide, PMI Institute. 2021. Available online: http://faspa.ir/wp-content/uploads/2017/03/faspa.ir-Constrauction.pdf (accessed on 10 January 2024).
- AIA Document A201–2017 General Conditions of the Contract for Construction; American Institute of Architects: Washington, DC, USA, 2017.
- Mahamid, I. Effect of change orders on rework in highway projects in Palestine. J. Financ. Manag. Prop. Constr. 2017, 22, 62–76. [Google Scholar] [CrossRef]
- Hussein, A.F.F.; Al-Mamary, Y.H. S, Conflicts: Their types, and their negative and positive effects on organizations. Int. J. Sci. Technol. Res. 2019, 8, 10–13. [Google Scholar]
- Hughes, W.; Champion, R. Construction Contracts: Law and Management; Routledge: London, UK, 2021; Volume 87. [Google Scholar]
- Balbaa, A.A.K.; El-Nawawy, O.A.M.; El-Dash, K.M.; El-Mageed Badawy, M.B.A. Risk assessment for causes of variation orders for residential projects. J. Eng. Appl. Sci. 2019, 14, 701–708. [Google Scholar]
- Mohammad, N.; Ani, A.I.C.; Rakmat, R.A.O. Causes and effects of variation orders in the construction of terrace housing projects: A case study in the state of Selangor, Malaysia. Int. J. Supply Chain Manag. 2017, 6, 226–232. [Google Scholar]
- Naji, K.K.; Gunduz, M.; Naser, A.F. The effect of change-order management factors on construction project success: A structural equation modeling approach. J. Constr. Eng. Manag. 2022, 148, 04022085. [Google Scholar] [CrossRef]
- Msallam, M.; Abojaradeh, M.; Jrew, B.; Zaki, I. Controlling of variation orders in highway projects in Jordan. J. Eng. Archit. 2015, 3, 95–104. [Google Scholar] [CrossRef]
- Khanzadi, M.; Nasirzadeh, F.; Dashti, M.S. Fuzzy cognitive map approach to analyze causes of change orders in construction projects. J. Constr. Eng. Manag. 2018, 144, 04017111. [Google Scholar] [CrossRef]
- Mohammad, K.H.; Ali, N.S.; Najm, B.M. Assessment of the cost and time impact of variation orders on construction projects in Sulaimani governorate. J. Eng. 2021, 27, 106–125. [Google Scholar] [CrossRef]
- Alsuliman, J.A. Effective Stakeholder Engagement in Variation Order Management at the Design Stage of Public Sector Construction Projects in Saudi Arabia. Ph.D. Thesis, Heriot-Watt University, Edinburgh, UK, 2014. [Google Scholar]
- El-Sayegh, S.; Ahmad, I.; Aljanabi, M.; Herzallah, R.; Metry, S.; El-Ashwal, O. Construction disputes in the UAE: Causes and resolution methods. Buildings 2020, 10, 171. [Google Scholar] [CrossRef]
- Hayati, K.; Latief, Y. Risk analysis and prevention system to minimize claim and dispute on construction projects. IOP Conf. Ser. Earth Environ. Sci. 2019, 365, 012030. [Google Scholar] [CrossRef]
- Illankoon, I.M.C.S.; Tam, V.W.; Le, K.N.; Ranadewa, K.A.T.O. Causes of disputes, factors affecting dispute resolution and effective alternative dispute resolution for Sri Lankan construction industry. Int. J. Constr. Manag. 2019, 22, 1–11. [Google Scholar] [CrossRef]
- Nachatar, J.S.; Hussin, A.A.; Omran, A. Variations in government contract in Malaysia. Manag. J. 2010, 12, 40–53. [Google Scholar]
- Oyewobi, L.O.; Jimoh, R.; Ganiyu, B.O.; Shittu, A.A. Analysis of causes and impact of variation order on educational building projects. J. Facil. Manag. 2016, 14, 139–164. [Google Scholar] [CrossRef]
- Mahmoud, S.Y.; Elshaikh, E.A. The potential effects of variation orders on building projects in Khartoum State-Sudan. Int. J. Constr. Eng. Manag. 2019, 8, 70–79. [Google Scholar]
- Gobana, A.B.; Thakur, A.S. Critical review on causes and effects of variation order on construction project. Crit. Rev. 2017, 4, 1602–1606. [Google Scholar]
- Enshassi, A.; Arain, F.; Al-Raee, S. Causes of variation orders in construction projects in the Gaza Strip. J. Civ. Eng. Manag. 2010, 16, 540–551. [Google Scholar] [CrossRef]
- Sadewo, A.P. Identifying Causes, Effects, Benefits, and Remedies of Change Orders on Building Projects in Yogyakarta. Ph.D. Thesis, Uajy, Sleman, Indonesia, 2018. [Google Scholar]
- Demirkesen, S.; Ozorhon, B. Impact of integration management on construction project management performance. Int. J. Proj. Manag. 2017, 35, 1639–1654. [Google Scholar] [CrossRef]
- Diekmann, J.E.; Nelson, M.C. Construction claims: Frequency and severity. J. Constr. Eng. Manag. 1985, 111, 74–81. [Google Scholar] [CrossRef]
- Assaf, S.A.; Al-Hejji, S. Causes of delay in large construction projects. Int. J. Proj. Manag. 2006, 24, 349–357. [Google Scholar] [CrossRef]
- Desai, N.; Pitroda, J.; Bhavsar, J. A review of change order and assessing causes affecting change order in construction. Int. Acad. Res. Multidiscip. 2015, 2, 152–162. [Google Scholar]
- Bakhary, N.A.; Adnan, H.; Ibrahim, A. A study of construction claim management problems in Malaysia. Procedia Econ. Financ. 2015, 23, 63–70. [Google Scholar] [CrossRef]
- Arain, F.M. Strategic management of variation orders for institutional buildings: Leveraging on information technology. Proj. Manag. J. 2005, 36, 66–77. [Google Scholar] [CrossRef]
- Memon, A.H.; Rahman, I.A.; Hasan, M.F.A. Significant causes and effects of variation orders in construction projects. Res. J. Appl. Sci. Eng. Technol. 2014, 7, 4494–4502. [Google Scholar] [CrossRef]
- Elziny, A.A.; Mohamadien, M.A.; Ibrahim, H.M.; Fattah, M.A. An expert system to manage dispute resolutions in construction projects in Egypt. Ain Shams Eng. J. 2016, 7, 57–71. [Google Scholar] [CrossRef]
- Alnuaimi, A.; Taha, R.; Mohsin, M.; Alharthi, A. Causes, Effects, Benefits, and Remedies of Change Order on Public Construction Projects in Oman. J. Constr. Eng. Manag. 2010, 136, 615–622. [Google Scholar] [CrossRef]
- Ndihokubwayo, R. An Analysis of the Impact of Variation Orders on Project Performance. Ph.D. Thesis, Cape Peninsula University of Technology, Cape Town, South Afirca, 2008. [Google Scholar]
- Tran, N.N.; Do, S.T.; Nguyen, T.A.; Le, L.H. Variation Order Management in Vietnam Construction Projects; Springer: Singapore, 2020; pp. 1007–1014. [Google Scholar]
- Soliman, E. Recommendations to mitigate delay causes in Kuwait construction projects. Am. J. Civil Eng. Archit. 2017, 5, 253–262. [Google Scholar] [CrossRef][Green Version]
- Ammar, Y. Management of Change in Construction Projects—Study of Its Causes and Analysis of Its Effects on Claims and Disputes; Faculty of Engineering in Matarya—Helwan University: Cairo, Egypt, 2016. [Google Scholar]
- International Federation of Consulting Engineers. FIDIC Conditions of Contract for Construction for Building and Engineering Works Designed by the Employer; International Federation of Consulting Engineers: Geneva, Switzerland, 1999. [Google Scholar]
- Khalifa, W.M.; Mahamid, I. Causes of change orders in construction projects. Eng. Technol. Appl. Sci. Res. 2019, 9, 4956–4961. [Google Scholar] [CrossRef]
- Rashid, I.; Elmikawi, M.; Saleh, A. The impact of change orders on construction projects sports facilities case study. J. Am. Sci. 2012, 8, 628–631. [Google Scholar]
- Zawawi, N.A.W.A.; Azman, N.F.I.N.; Kamar, S.; Shamil, M. Sustainable construction practice: A review of change orders (CO) in construction projects. In Proceedings of the International Conference on Environment, Pulau Pinang, Malaysia, 23–25 March 2010. [Google Scholar]
- Arun, C.O.; Rao, B.N. Knowledge based decision support tool for duration and cost overrun analysis of highway construction projects. J. Inst. Eng. 2007, 88, 27–33. [Google Scholar]
- Wu, C.; Hsieh, T.; Cheng, W. Statistical Analysis of Causes for Design Change in Highway Construction in Taiwan. Int. J. Proj. Manag. 2005, 23, 554–563. [Google Scholar] [CrossRef]
- Alaryan, A.; Beltagi, E.; Elshahat, A.; Dawood, M. Causes and effects of change orders on construction projects in Kuwait. Int. J. Eng. Res. Appl. 2014, 4, 1–8. [Google Scholar]
- Soomro, F.A.; Memon, M.J.; Chandio, A.F.; Sohu, S.; Soomro, R. Causes of time overrun in construction of building projects in Pakistan. Eng. Technol. Appl. Sci. Res. 2019, 9, 3762–3764. [Google Scholar] [CrossRef]
- Dastyar, B.; Esfahani, A.F.; Askarifard, M.; Abbasi, A.M. Identification, Prioritization and Management of Construction Project Claims. J. Eng. Proj. Prod. Manag. 2018, 8, 90–96. [Google Scholar] [CrossRef]
- Hanna, A.; Camlic, R.; Peterson, P.; Lee, M. Cumulative effect of project changes for electrical and mechanical construction. J. Constr. Eng. Manag. 2004, 130, 762–771. [Google Scholar] [CrossRef]
- Perkins, R.A. Sources of changes in design/build contracts for a governmental owner, management of engineering and technology. Portland Int. Cent. Publ. 2009, 5–9, 2148–2153. [Google Scholar]
- Hwang, B.G.; Zhu, L.; Ming, J.T.T. Factors affecting productivity in green building construction projects: The case of Singapore. J. Manag. Eng. 2017, 33, 04016052. [Google Scholar] [CrossRef]
- Johnson, J. Practitioner’s Forum: Construction Quality Assurance under Change Conditions. J. Archit. Eng. 2000, 6, 103–104. [Google Scholar] [CrossRef]
- McEniry, G.; Ibbs, W. The cumulative effect of change orders on labour productivity: The Leonard study ‘reloaded’. Revay Rep 2007, 26, 1–8. [Google Scholar]
- Sun, M.; Sexton, M.; Aouad, G.; Fleming, A.; Senaratne, S.; Anumba, C.; Chung, P.; El-Hamalawi, A.; Motawa, I.; Yeoh, M.L. Managing changes in construction projects. EPSRC Ind. Rep. 2004, 185–190. [Google Scholar]
- Love, P.; Irani, Z.; Edwards, D. A Rework Reduction Model for Construction Projects. IEEE Trans. Eng. Manag. 2004, 51, 426–440. [Google Scholar] [CrossRef]
- Osama, M.; Assem, I.; El-Rayes, K. Change order impacts on labor productivity. J. Constr. Eng. Manage. 2005, 13, 354–359. [Google Scholar]
- Ibbs, W.; Nguyen, L.D.; Lee, S. Quantified impacts of project change. J. Prof. Issues Eng. Educ. Pract. 2007, 133, 45–52. [Google Scholar] [CrossRef]
- Assbeihat, J.M.; Sweis, G.J. Factors affecting change orders in public construction projects. Int. J. Appl. 2015, 5, 56–63. [Google Scholar]
- Hao, Q.; Shen, W.; Neelamkavil, J.; Thomas, R. Change management in construction projects. In Proceedings of the International Conference on Information Technology in Construction, Beijing, China, 16–18 October 2008. [Google Scholar]
- Yadeta, A.E. The impact of variation orders on public building projects. Int. J. Constr. Eng. Manag. 2016, 5, 86–91. [Google Scholar]
- Alnaas, K.A.A.; Khalil, A.H.H.; Nassar, G.E. Guideline for preparing comprehensive extension of time (EoT) claim. HBRC J. 2014, 10, 308–316. [Google Scholar] [CrossRef]
- Thani, H.A.; Saleh, M.E.; Amer, N.H. Identification and analysis of main reasons of variation orders and their impacts during construction project life cycle. In Proceedings of the International Conference on Civil and Architecture Engineering, Cairo, Egypt, 3–5 April 2018; pp. 1–19. [Google Scholar]
- Quarter Report, Quality Control Department; New Administration Project; King Faisal University: Al-Hofuf, Saudi Arabia, 2017.
- Accountant Department Report; New Administration Project; King Faisal University: Al-Hofuf, Saudi Arabia, 2017.
- Final Reports, Change Orders, Invoices, (APTEC–ALKIFAH–ALARAB—ALKHODARY–SOUTH STAR) Contractor Head Quarter; New Administration Project; King Faisal University: Al-Hofuf, Saudi Arabia, 2017.
Disclaimer/Publisher’s Note: The statements, opinions and data contained in all publications are solely those of the individual author(s) and contributor(s) and not of MDPI and/or the editor(s). MDPI and/or the editor(s) disclaim responsibility for any injury to people or property resulting from any ideas, methods, instructions or products referred to in the content. |
© 2024 by the authors. Licensee MDPI, Basel, Switzerland. This article is an open access article distributed under the terms and conditions of the Creative Commons Attribution (CC BY) license (https://creativecommons.org/licenses/by/4.0/).









