The Role of Positive Energy Districts through the Lens of Urban Sustainability Protocols in the Case Studies of Salzburg and Tampere
Abstract
:1. Introduction
1.1. Certification Protocols in the World for Urban Districts
1.2. Features and Application of PED: A Complex Urban District
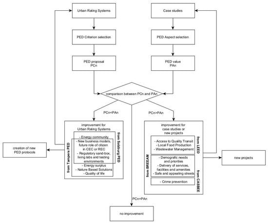
2. Materials and Methods
- The protocol’s internal values related to a particular issue (e.g., presence of photovoltaics or community involvement) are addressed in the same way by requiring the same quantitative level, so no further improvement measures are required.
- The internal features of the protocol are better than the case studies, so improvements can be made to the case studies and possible future projects.
- The internal aspects of the case studies are better than what is recommended in the certification schemes, so possible additions to the latter can be considered for PED projects.
2.1. Characteristics of the Certification Protocols Chosen
2.1.1. LEED for Neighborhoods Development (LEED-ND)
2.1.2. BREEAM Communities
- Governance (GO) promotes the involvement of the community in decision-making regarding the development outcomes under the influence of the design, construction, and operation.
- Social and Economic well-being (SE) contemplates societal and economic factors influencing health and well-being such as sufficient housing and availability of employment.
- Resources and Energy (RE) addresses the sustainable use of natural resources and the reduction in carbon emissions.
- Land use and Ecology (LE) encourages sustainable land use and ecological enhancement.
- Transport and Movement (TM) addresses the design and provision of transportation and movement infrastructure to promote the use of sustainable means of transportation.
- Innovation (Inn) promotes employing innovative solutions in the rating where they help obtain environmental, social, and/or economic benefits in a way that is not looked at elsewhere in the scheme.
2.1.3. CASBEE for Cities
2.2. Completed PED Case Study: Features and Strengths
3. Results
4. Discussion and Conclusions
- The use of the same methodology to assess and integrate further protocol systems, different from those currently used. ItIt is sufficient to analyze a rating system internally, identifying its PED characteristics and comparing these with the case studies examined. In this regard, these further analyses could feed into the possible improvements of the PED system by implementing the features absent in the protocols examined in this paper;
- The implementation of a new PED protocol, starting from the elements that define it and improved by the features highlighted in green in the previous tables and coming from the protocols;
- The improvement of the protocols taken into consideration with the addition of PED characteristics through the implementation of what is highlighted in green in the last tables concerning the case studies.
Author Contributions
Funding
Data Availability Statement
Acknowledgments
Conflicts of Interest
References
- IEA. CO2 Emissions in MT by Sector, World 1990–2018. Available online: https://www.iea.org/data-and-statistics (accessed on 10 October 2023).
- Olhoff, A.; Christensen, J.M. Emissions Gap Report 2018; UNEP DTU Partnership: Copenhagen, Denmark, 2018. [Google Scholar]
- United Nations Environment Programme. The Emissions Gap Report 2017: A UN Environment Synthesis Report; UN: New York, NY, USA, 2017. [Google Scholar] [CrossRef]
- European Commission. Economic Appraisal Vademecum 2021–2027—General Principles and Sector Applications. 20 September 2021. Available online: https://ec.europa.eu/regional_policy/en/information/publications/guides/2021/economic-appraisal-vademecum-2021-2027-general-principles-and-sector-applications (accessed on 12 September 2023).
- Long, Y.; Sharifi, A.; Huang, L.; Chen, J. Urban carbon accounting: An overview. Urban Clim. 2022, 44, 101195. [Google Scholar] [CrossRef]
- Becchio, C.; Bottero, M.; Bravi, M.; Corgnati, S.; Dell’Anna, F.; Mondini, G. Integrated Assessments and Energy Retrofit: The Contribution of the Energy Center Lab of the Politecnico di Torino. In Values and Functions for Future Cities; Mondini, G., Oppio, A., Stanghellini, S., Bottero, M., Abastante, F., Eds.; Springer International Publishing: Cham, Switzerland, 2020; pp. 365–384. [Google Scholar] [CrossRef]
- Suppa, A.R.; Cavana, G.; Binda, T. Supporting the EU Mission ‘100 Climate-Neutral Cities by 2030: A Review of Tools to Support Decision-Making for the Built Environment at District or City Scale. In Computational Science and Its Applications—ICCSA 2022 Workshops, Malaga, Spain, 4–7 July 2022; Gervasi, O., Murgante, B., Misra, S., Rocha, A.M.A.C., Garau, C., Eds.; Springer International Publishing: Cham, Switzerland, 2022; pp. 151–168. [Google Scholar]
- Olazabal, M.; De Gopegui, M.R. Adaptation planning in large cities is unlikely to be effective. Landsc. Urban Plan. 2021, 206, 103974. [Google Scholar] [CrossRef]
- Lwasa, S.; Seto, K.C. Urban systems and other settlements. In Climate Change 2022: Mitigation of Climate Change; Contribution of Working Group III to the Sixth Assessment Report of the Intergovernmental Panel on Climate Change; IPCC: Geneva, Switzerland, 2022. [Google Scholar]
- Kroll, C.; Warchold, A.; Pradhan, P. Sustainable Development Goals (SDGs): Are We Successful in Turning Trade-Offs into Synergies? Palgrave Commun. 2019, 5, 140. [Google Scholar] [CrossRef]
- Bottero, M.; Assumma, V.; Caprioli, C.; Dell’Ovo, M. Decision making in urban development: The application of a hybrid evaluation method for a critical area in the city of Turin (Italy). Sustain. Cities Soc. 2021, 72, 103028. [Google Scholar] [CrossRef]
- Guarino, F.; Bisello, A.; Frieden, D.; Bastos, J.; Brunetti, A.; Cellura, M.; Ferraro, M.; Fichera, A.; Giancola, E.; Haase, M.; et al. State of the Art on Sustainability Assessment of Positive Energy Districts: Methodologies, Indicators and Future Perspectives. In Sustainability in Energy and Buildings; Littlewood, J.R., Howlett, R.J., Jain, L.C., Eds.; Springer Nature Singapore: Singapore, 2022; pp. 479–492. [Google Scholar]
- Bossi, S.; Gollner, C.; Theierling, S. Towards 100 positive energy districts in Europe: Preliminary data analysis of 61 European cases. Energies 2020, 13, 6083. [Google Scholar] [CrossRef]
- Muñoz, I.; Hernández, P.; Pérez-Iribarren, E.; Pedrero, J.; Arrizabalaga, E.; Hermoso, N. Methodology for integrated modeling and impact assessment of city energy system scenarios. Energy Strategy Rev. 2020, 32, 100553. [Google Scholar] [CrossRef]
- Aboagye, P.D.; Sharifi, A. Urban climate adaptation and mitigation action plans: A critical review. Renew. Sustain. Energy Rev. 2024, 189, 113886. [Google Scholar] [CrossRef]
- Derkenbaeva, E.; Vega, S.H.; Hofstede, G.J.; van Leeuwen, E. Positive energy districts: Mainstreaming energy transition in urban areas. Renew. Sustain. Energy Rev. 2022, 153, 111782. [Google Scholar] [CrossRef]
- IEA EBC. IEA EBC—Annex 83—Positive Energy Districts; IEA EBC: Paris, France, 2022. [Google Scholar]
- Albert-Seifried, V.; Murauskaite, L.; Massa, G.; Aelenei, L.; Baer, D.; Krangsås, S.G.; Alpagut, B.; Mutule, A.; Pokorny, N. Definitions of positive energy districts: A review of the status quo and challenges. In Sustainability in Energy and Buildings; Springer: Berlin/Heidelberg, Germany, 2021; pp. 493–506. [Google Scholar]
- Moreno, A.G.; Vélez, F.; Alpagut, B.; Hernández, P.; Montalvillo, C.S. How to achieve positive energy districts for sustainable cities: A proposed calculation methodology. Sustainability 2021, 13, 710. [Google Scholar] [CrossRef]
- Bisello, A. Assessing Multiple Benefits of Housing Regeneration and Smart City Development: The European Project SINFONIA. Sustainability 2020, 12, 8038. [Google Scholar] [CrossRef]
- Pizzorni, M.; Caldarice, O.; Tollin, N. A methodological framework to assess the urban content in climate change policies. Valori Valutazioni 2021, 27, 123–132. [Google Scholar] [CrossRef]
- Grafakos, S.; Trigg, K.; Landauer, M.; Chelleri, L.; Dhakal, S. Analytical framework to evaluate the level of integration of climate adaptation and mitigation in cities. Clim. Chang. 2019, 154, 87–106. [Google Scholar] [CrossRef]
- Cease, B.; Kim, H.; Kim, D.; Ko, Y.; Cappel, C. Barriers and incentives for sustainable urban development: An analysis of the adoption of LEED-ND projects. J. Environ. Manag. 2019, 244, 304–312. [Google Scholar] [CrossRef] [PubMed]
- Mazzola, E.; Mora, T.D.; Peron, F.; Romagnoni, P. Proposal of a methodology for achieving a LEED O+M certification in historic buildings. Energy Procedia 2017, 140, 277–287. [Google Scholar] [CrossRef]
- Awadh, O. Sustainability and green building rating systems: LEED, BREEAM, GSAS, and Estidama critical analysis. J. Build. Eng. 2017, 11, 25–29. [Google Scholar] [CrossRef]
- Illankoon, I.M.C.S.; Tam, V.W.Y.; Le, K.N. Environmental, Economic, and Social Parameters in International Green Building Rating Tools. J. Prof. Issues Eng. Educ. Pract. 2017, 143, 05016010. [Google Scholar] [CrossRef]
- Boschetto, P.; Bove, A.; Mazzola, E. Comparative Review of Neighborhood Sustainability Assessment Tools. Sustainability 2022, 14, 3132. [Google Scholar] [CrossRef]
- LEED. Checklist: LEED Neighborhood Development. September 2023. Available online: https://www.usgbc.org/resources/neighborhooddevelopment-v2009-checklist-xls (accessed on 17 September 2023).
- BREEAM. BREEAM Communities. 2014. Available online: https://bregroup.com/products/breeam/breeam-technical-standards/breeam-communties/ (accessed on 13 September 2023).
- CASBEE for Cities, v.2015. 2021. Available online: https://sustainable-infrastructure-tools.org/tools/casbee-for-cities/ (accessed on 13 September 2023).
- Almutairi, K.; Dehshiri, S.S.H.; Dehshiri, S.J.H.; Mostafaeipour, A.; Jahangiri, M.; Techato, K. Technical, economic, carbon footprint assessment, and prioritizing stations for hydrogen production using wind energy: A case study. Energy Strategy Rev. 2021, 36, 100684. [Google Scholar] [CrossRef]
- Wangel, J.; Wallhagen, M.; Malmqvist, T.; Finnveden, G. Certification systems for sustainable neighborhoods: What do they certify? Environ. Impact Assess. Rev. 2016, 56, 200–213. [Google Scholar] [CrossRef]
- Bisello, A.; Grilli, G.; Balest, J.; Stellin, G.; Ciolli, M. Co-benefits of smart and sustainable energy district projects: An overview of economic assessment methodologies. In SSPCR 2015: Smart and Sustainable Planning for Cities and Regions; Springer International Publishing: Cham, Switzerland, 2017; pp. 127–164. [Google Scholar] [CrossRef]
- Baccarini, D. The concept of project complexity, a review. Int. J. Proj. Manag. 1996, 14, 201–204. [Google Scholar] [CrossRef]
- Agostini, P.; Pizzol, L.; Critto, A.; D’Alessandro, M.; Zabeo, A.; Marcomini, A. Regional risk assessment for contaminated sites Part 3: Spatial decision support system. Environ. Int. 2012, 48, 121–132. [Google Scholar] [CrossRef]
- Binda, T.; Bottero, M.; Bisello, A. Evaluating Positive Energy Districts: A Literature Review. In New Metropolitan Perspectives; Calabrò, F., Della Spina, L., Mantiñán, M.J.P., Eds.; Springer International Publishing: Cham, Switzerland, 2022; pp. 1762–1770. [Google Scholar]
- Karner, K.; Theissing, M.; Kienberger, T. Modeling of energy efficiency increase of urban areas through synergies with industries. Energy 2017, 136, 201–209. [Google Scholar] [CrossRef]
- Bisello, A.; Antoniucci, V.; Marella, G. Measuring the price premium of energy efficiency: A two-step analysis in the Italian housing market. Energy Build. 2020, 208, 109670. [Google Scholar] [CrossRef]
- Dawodu, A.; Cheshmehzangi, A.; Sharifi, A.; Oladejo, J. Neighborhood sustainability assessment tools: Research trends and forecast for the built environment. Sustain. Futures 2022, 4, 100064. [Google Scholar] [CrossRef]
- Escalante, H.; Castro, L.; Gauthier-Maradei, P.; De La Vega, R.R. Spatial decision support system to evaluate crop residue energy potential by anaerobic digestion. Bioresour. Technol. 2016, 219, 80–90. [Google Scholar] [CrossRef]
- ZEBRA. D5.1 Nearly Zero-Energy Building (nZEB) Technology Solutions, Cost Assessment and Performance. 2016.
- Keçebaş, A. Performance and thermo-economic assessments of geothermal district heating system: A case study in Afyon, Turkey. Renew. Energy 2011, 36, 77–83. [Google Scholar] [CrossRef]
- Bandara, A.; Hemapala, K.T.M.U.; Herath, A. Optimal Sizing and Economic Evaluation of a Photovoltaic Integrated Energy System—A Case Study for a Semi-Urban Area in Sri Lanka. In Proceedings of the 2020 5th IEEE International Conference on Recent Advances and Innovations in Engineering (ICRAIE), Jaipur, India, 1–3 December 2020. [Google Scholar] [CrossRef]
- Rehman, H.U.; Reda, F.; Paiho, S.; Hasan, A. Towards positive energy communities at high latitudes. Energy Convers. Manag. 2019, 196, 175–195. [Google Scholar] [CrossRef]
- Isaac, S.; Shubin, S.; Rabinowitz, G. Cost-Optimal Net Zero Energy Communities. Sustainability 2020, 12, 2432. [Google Scholar] [CrossRef]
- Dahash, A.; Ochs, F.; Tosatto, A. Techno-economic and exergy analysis of tank and pit thermal energy storage for renewables district heating systems. Renew. Energy 2021, 180, 1358–1379. [Google Scholar] [CrossRef]
- Synnefa, A.; Laskari, M.; Gupta, R.; Pisello, A.L.; Santamouris, M. Development of Net Zero Energy Settlements Using Advanced Energy Technologies. Procedia Eng. 2017, 180, 1388–1401. [Google Scholar] [CrossRef]
- Dell’Anna, F.; Bottero, M. Green premium in buildings: Evidence from the real estate market of Singapore. J. Clean. Prod. 2021, 286, 125327. [Google Scholar] [CrossRef]
- Bottero, M.; Dell’anna, F.; Morgese, V. Evaluating the transition towards post-carbon cities: A literature review. Sustainability 2021, 13, 567. [Google Scholar] [CrossRef]
- Moghadam, S.T.; Lombardi, P. An interactive multi-criteria spatial decision support system for energy retrofitting of building stocks using CommuntiyVIZ to support urban energy planning. Build. Environ. 2019, 163, 106233. [Google Scholar] [CrossRef]
- Rosasco, P.; Perini, K.; Magliocco, A.; Cattaneo, E. Experimental project of a green facade: Monitoring and economic evaluation. Going. Ambient. Min. 2018, 155, 53–64. [Google Scholar]
- Calise, F.; Dentice d’Accadia, M.; Macaluso, A.; Vanoli, L.; Piacentino, A. A novel solar-geothermal trigeneration system integrating water desalination: Design, dynamic simulation, and economic assessment. Energy 2016, 115, 1533–1547. [Google Scholar] [CrossRef]
- Tan, M.; Keçebaş, A. Thermodynamic and economic evaluations of a geothermal district heating system using advanced exergy-based methods. Energy Convers. Manag. 2014, 77, 504–513. [Google Scholar] [CrossRef]
- Wang, H.; Zhang, S.; Bi, X.; Clift, R. Greenhouse gas emission reduction potential and cost of bioenergy in British Columbia, Canada. Energy Policy 2020, 138, 111285. [Google Scholar] [CrossRef]
- Teotónio, I.; Silva, C.M.; Cruz, C.O. Eco-solutions for urban environments regeneration: The economic value of green roofs. J. Clean. Prod. 2018, 199, 121–135. [Google Scholar] [CrossRef]
- Niu, C.; Zhang, W. Causal effects of mobility intervention policies on intracity flows during the COVID-19 pandemic: The moderating role of zonal locations in the transportation networks. Comput. Environ. Urban Syst. 2023, 102, 101957. [Google Scholar] [CrossRef]
- European Commission. Climate Positive Circular Communities. 2021. Available online: https://cordis.europa.eu/project/id/101036723 (accessed on 22 September 2023).
- Arabi, S.; Golabchi, M.; Darabpour, M. Sustainable Development in Cities: A Qualitative Approach to Evaluate Rating Systems. Civ. Eng. J. 2018, 4, 2990. [Google Scholar] [CrossRef]




| PED Characteristic | Definition | Ref. | Parameters and Value |
|---|---|---|---|
| Energy | |||
| Energy efficiency | Energy efficiency in PED is the quantitative and measurable relationship between a result achieved with a machine or process using renewable energy and the energy used to achieve it. | [6,14,16,18] | The system’s yields are well within international benchmarks |
| Energy flexibility | Energy flexibility in PED is a concept based on the generation of (local) energy from renewable sources, which is distributed in a region-wide network where, thanks to the use of computer optimization systems, it is redistributed according to where it is most needed. | [12,16,18,36] | kWh consumed ≤ kWh produced |
| [12,36,37,38] | Energy surplus transfer contract | ||
| Energy surplus | The PED has as its basic principle the production of energy from renewable sources. Where possible, and respecting the other indicators, it aims to pursue an energy surplus to make energy production profitable for the district. | [12,36,38,39] | With energy surplus kWh consumed < kWh produced |
| [12,14,36,40] | Balanced—without energy surplus kWh consumed = kWh produced | ||
| Nearly zero-energy buildings and net-zero-energy districts | NZEBs and NZEDs are very high-performance buildings/neighborhoods, aiming for high sustainability and energy savings. They aim to produce very low carbon emissions and to be powered by renewable energy sources. One method of analysis is Life Cycle Assessment. | [6,12,16,36,41] | Life Cycle Assessment—Material recycling and re-use |
| Renewable energy production | Renewable energy is energy from renewable resources naturally replenished on a human time scale. Renewable resources include sunlight, wind, water movement, and geothermal heat. In PEDs, both individual technological solutions joined by the grid and concentrated local production that is subsequently redistributed into the grid following the rule of the greatest efficiency and least waste of energy is envisaged. | [31,42,43] | kWh consumed ≤ kWh produced |
| Energy Community | Energy communities are a particular form of organization based on the production and self-consumption of electricity. They are systems that allow an entire community to benefit from renewable energy produced locally, either by individual citizens or by local businesses involved in the initiative. | [10,12,44,45] | Renewable Energy Communities contract |
| Urban and local development, real estate | |||
| Technological solutions | Three of the most important real estate revolutions will condition and enhance the technological solutions of a PED, aiming for good financial returns, and will be able to stimulate the development of this concept of living in quality spaces. | [41,46,47] | 1. AIoT—integration into measurement and reporting |
| [2,45,47,48] | 2. Abatement intelligence—predictive analytics to simulate emissions over time | ||
| [5,6,31,49] | 3. Carbon offsetting and offset integration | ||
| Sector coupling and cross-sectorial integration | Varies from state to state and from sector to sector. In particular, it must be emphasized that the European Union will give an update on how this mechanism will work. | [4,21,26] | Increased quality of work and life—sensitivity analysis and survey |
| New business models, the future role of “citizen energy communities” (CEC) and “renewable energy communities” (REC) | A financial model involving the operation of RECs and CECs. CECs are united with RECs by geographical proximity: citizens connected under the same medium-voltage station can be members of a REC and share the renewable energy produced by the REC’s installations. | [39,41,42,43,44,45] | Renewable Energy Communities contract. |
| Active involvement of problem owners and citizens | Co-active participation with owners, citizens, and others in the changes in and transformations of urban districts and cities. | [25,30,49] | Sensitivity analysis and survey |
| Urban areas or groups of connected buildings | Develop zones and small neighborhoods with small functions to optimize consumption and networks. | [7,9,11,12] | Urban instruments—Regulatory plan |
| Existing building stock is main challenge to achieving climate neutrality | Urban development models that integrate existing and new buildings, not just urban transformations. | [9,36,39,41] | Urban instruments—Regulatory plan |
| Resilience and security of energy supply | I am designing for special and complicated contexts considering the development of energy security solutions such as hacker attacks on the district’s energy management system. | [17,18,37,50] | Administrative and political action plan |
| Infrastructure | |||
| Green and blue infrastructures are important building blocks for climate change adaptation strategies on the district and neighborhood levels | Urban design for maintaining or improving the climate context, making it energy-positive to harness renewable energy from blue corridors and to regulate the microclimate and environmental quality with green lungs in the district. | [42,51,52,53] | kWh of geothermal water consumed ≤ kWh of geothermal water produced |
| [25,51,54,55] | CO2 produced in the district ≤ CO2 absorbed by natural green lungs in the district | ||
| Developing the role of mobility in the PED Reference Framework | Intelligent design of urban mobility, exploiting where possible the district’s energy surplus for the transport service system. | [2,3,4,56] | kWh consumed ≤ kWh produced by surplus of the districts |
| People | |||
| Inclusiveness, tackling the affordability of housing, and fighting energy poverty as the main aspects of inclusiveness | Socio-economic systems to reduce poverty and re-integrate groups of people who are unable to access services into the economic system. | [9,20,26,33] | Urban instruments—Regulatory plan |
| [5,9,21] | Administrative and political action plan | ||
| Quality of life | Income and work, housing, health, education, quality of the environment, personal safety, civic engagement, work–life, balance, infrastructure and services, mobility, culture and leisure, economic context, demographic context. | [16,20,27,33] | OCSE indicator—Political action plan |
| Regulatory sandboxes, living labs, and testing environments | A living lab is an infrastructure for the experimentation of new technologies under real conditions in a limited geographical context and over a limited period, to test their feasibility and degree of usefulness for end users (citizens, businesses, beneficiaries, etc.). Interaction with users enables continuous improvement of the technology to improve its characteristics with a view to its application on a larger scale. | [25,57] | Social and Inclusive Action |
| Administrative and political action plan |
| Smart Location and Linkage | 28 | |
|---|---|---|
| Credit | Preferred Locations | 10 |
| Credit | Brownfield Remediation | 2 |
| Credit | Access to Quality Transit | 7 |
| Credit | Bicycle Facilities | 2 |
| Credit | Housing and Jobs Proximity | 3 |
| Credit | Steep Slope Protection | 1 |
| Credit | Site Design for Habitat or Wetland and Water Body Conservation | 1 |
| Credit | Restoration of Habitat or Wetlands and Water Bodies | 1 |
| Credit | Long-Term Conservation Management of Habitat or Wetlands and Water Bodies | 1 |
| Neighborhood Pattern and Design | 41 | |
| Credit | Walkable Streets | 9 |
| Credit | Compact Development | 6 |
| Credit | Mixed-Use Neighborhoods | 4 |
| Credit | Housing Types and Affordability | 7 |
| Credit | Reduced Parking Footprint | 1 |
| Credit | Connected and Open Community | 2 |
| Credit | Transit Facilities | 1 |
| Credit | Transportation Demand Management | 2 |
| Credit | Access to Civic and Public Space | 1 |
| Credit | Access to Recreation Facilities | 1 |
| Credit | Visitability and Universal Design | 1 |
| Credit | Community Outreach and Involvement | 2 |
| Credit | Local Food Production | 1 |
| Credit | Tree-lined and Shaded Streetscapes | 2 |
| Credit | Neighborhood Schools | 1 |
| Green Infrastructure and Buildings | 31 | |
| Credit | Certified Green Buildings | 5 |
| Credit | Optimize Building Energy Performance | 2 |
| Credit | Indoor Water Use Reduction | 1 |
| Credit | Outdoor Water Use Reduction | 2 |
| Credit | Building Reuse | 1 |
| Credit | Historic Resource Preservation and Adaptive Reuse | 2 |
| Credit | Minimized Site Disturbance | 1 |
| Credit | Rainwater Management | 4 |
| Credit | Heat Island Reduction | 1 |
| Credit | Solar Orientation | 1 |
| Credit | Renewable Energy Production | 3 |
| Credit | District Heating and Cooling | 2 |
| Credit | Infrastructure Energy Efficiency | 1 |
| Credit | Wastewater Management | 2 |
| Credit | Recycled and Reused Infrastructure | 1 |
| Credit | Solid Waste Management | 1 |
| Credit | Light Pollution Reduction | 1 |
| PROJECT PED TOTALS (Certification estimates) | 80 | |
| PROJECT TOTALS (Certification estimates) | 100 | |
| Governance | 9.3 | |
|---|---|---|
| Credit | Consultation plan | 2.3 |
| Credit | Consultation and engagement | 3.5 |
| Credit | Design review | 2.3 |
| Credit | Community management of facilities | 1.2 |
| Social and economic well-being | 42.7 | |
| Credit | Economic impact | 8.9 |
| Credit | Demographic needs and priorities | 2.7 |
| Credit | Flood risk assessment | 1.8 |
| Credit | Noise pollution | 1.8 |
| Credit | Housing provision | 2.7 |
| Credit | Delivery of services, facilities, and amenities | 2.7 |
| Credit | Public realm | 2.7 |
| Credit | Microclimate | 1.8 |
| Credit | Utilities | 0.9 |
| Credit | Adapting to climate change | 2.7 |
| Credit | Green infrastructure | 1.8 |
| Credit | Local parking | 0.9 |
| Credit | Flood risk management | 1.8 |
| Credit | Local vernacular | 0.9 |
| Credit | Inclusive design | 1.8 |
| Credit | Light pollution | 0.9 |
| Credit | Training and skills | 5.9 |
| Resources and ecology | 21.7 | |
| Credit | Energy strategy | 4.1 |
| Credit | Existing buildings and infrastructure | 2.7 |
| Credit | Water strategy | 2.7 |
| Credit | Sustainable buildings | 4.1 |
| Credit | Low-impact materials | 2.7 |
| Credit | Resource efficiency | 2.7 |
| Credit | Transport carbon emissions | 2.7 |
| Land use and ecology | 12.8 | |
| Credit | Ecology strategy | 3.2 |
| Credit | Land use | 2.1 |
| Credit | Water pollution | 1.1 |
| Credit | Enhancement of ecological value | 3.2 |
| Credit | Landscape | 2.1 |
| Credit | Rainwater harvesting | 1.1 |
| Transport and movement | 13.8 | |
| Credit | Transport assessment | 3.2 |
| Credit | Safe and appealing streets | 3.2 |
| Credit | Cycling network | 2.1 |
| Credit | Access to public transport | 2.1 |
| Credit | Cycling facilities | 1.1 |
| Credit | Public transport facilities | 2.1 |
| PROJECT PED TOTALS (Certification estimates) | 82.1 | |
| PROJECT TOTALS (Certification estimates) | 100.3 | |
| Q1—Environment | 33.36 | |
|---|---|---|
| Credit | Rainwater utilization | 1.39 |
| Credit | Treated water | 1.39 |
| Credit | Reduction in the amount of sewage discharge | 1.39 |
| Credit | Reduction in the amount of rainwater discharge: Capacity of detention ponds | 0.7 |
| Credit | Reduction in amount of rainwater discharge: Rainwater-permeable surfaces and equipment | 0.7 |
| Credit | Wood material | 1.39 |
| Credit | Recycled material | 1.39 |
| Credit | Garbage separation | 1.39 |
| Credit | In-area resource circulation | 1.39 |
| Credit | Ground greening | 2.78 |
| Credit | Rooftop greening | 1.39 |
| Credit | Wall greening | 1.39 |
| Credit | Natural resources | 1.39 |
| Credit | Landform | 1.39 |
| Credit | Patch (planar) quality: Habitat space of species | 0.7 |
| Credit | Patch (planar) quality: Consideration for regionality | 0.7 |
| Credit | Corridor (network) quality | 1.39 |
| Credit | Environmentally considerate buildings | 11.1 |
| Q2—Society | 33.3 | |
| Credit | Compliance | 5.56 |
| Credit | Area management | 5.56 |
| Credit | Understanding of hazard map | 0.92 |
| Credit | Disaster prevention of various infrastructures | 0.92 |
| Credit | Disaster prevention: vacant space and evacuation route | 0.92 |
| Credit | Continuity of business and life in the block | 0.92 |
| Credit | Traffic safety | 3.7 |
| Credit | Crime prevention | 3.7 |
| Credit | Convenience | 2.78 |
| Credit | Distance to medical, health/welfare facilities | 0.92 |
| Credit | Distance to educational facilities | 0.92 |
| Credit | Distance to cultural facilities | 0.92 |
| Credit | History and Culture | 2.78 |
| Credit | Consideration for the formation of townscape and landscape | 1.39 |
| Credit | Harmonization with the periphery | 1.39 |
| Q3—Economy | 33.36 | |
| Credit | The development of traffic facilities: level of roads, etc. | 1.39 |
| Credit | Usability of public transportation | 1.39 |
| Credit | Logistics management | 2.78 |
| Credit | Consistency with and complementing upper-level planning | 2.78 |
| Credit | Utilization level of standard floor area ratio | 2.78 |
| Credit | Handling of brownfield sites | 0 |
| Credit | Inhabitant population | 2.78 |
| Credit | Staying population | 2.78 |
| Credit | Housing | 0 |
| Credit | Non-housing | 5.56 |
| Credit | Information service performance | 2.78 |
| Credit | Block management | 2.78 |
| Credit | Possibility to make demand/supply system smart | 2.78 |
| Credit | Updatability and expandability | 2.78 |
| PROJECT PED TOTALS (Certification estimates) | 74.78 | |
| PROJECT TOTALS (Certification estimates) | 100.02 | |
| PED Characteristics, Specific Aspects of PED Framework | 01—Salzburg Geneis District | 02—Tampere, Ilokkaanpuisto | |
|---|---|---|---|
| Analysis by Literature | Parameters and Values | Presence | Presence |
| General information | A1P012: Country | Austria | Finland |
| A1P013: City | Salzburg | Tampere | |
| A1P016: Ownership of the case study/PED Lab: | Mixed | Mixed | |
| A1P017: Ownership of the land/physical infrastructure: | Single Owner | Multiple Owners | |
| A1P018: Number of buildings in PED | 17 | 6 | |
| A1P019: Conditioned space [m2] | 199,762 | 9 | |
| A1P022a: Financing—PRIVATE—Real estate | No | Yes | |
| A1P022c: Financing—PRIVATE—Other | No | Yes | |
| A1P022e: Financing—PUBLIC—National funding | No | Yes | |
| A1P022i: Financing—RESEARCH FUNDING—EU | Yes | Yes | |
| A2P008: Annual energy demand in buildings/electricity demand (GWh/annum) | Yes | ||
| Energy | |||
| Energy efficiency | A2P028: Energy efficiency certificates | Klimaaktiv certificate, Greenpass certificate | Yes |
| Energy flexibility | A2P024: Smart electricity grid | Yes | No |
| A2P024: Smart metering and demand-responsive control systems | No | Yes | |
| Energy surplus | Annual energy surplus | Yes | No |
| Annual energy surplus (GWh/annum) | −0.0419496 | 0.05 | |
| A2P016: Annual non-renewable electricity production on-site (GWh/annum) | −1 | 0 | |
| Nearly zero-energy buildings and net-zero-energy districts | Net-zero emission | No | Yes |
| Self-sufficiency (energy autonomous) | No | Yes | |
| Climate neutrality | Yes | Yes | |
| Renewable energy production | A2P011: PV—specify production in GWh/annum | 0.7770664 | 0.75 |
| A2P014: Annual energy use (GWh/annum) | 0.819016 | 0.7 | |
| Energy Community | Energy Community | Yes | Yes |
| Urban and local development, real estate | |||
| Technological solutions | Circularity | No | No |
| Air quality and urban comfort | Yes | No | |
| A2P023: Photovoltaics | Yes | Yes | |
| A2P023: Heat Pump | No | Yes | |
| A2P023: Geothermal energy system | Yes | Yes | |
| A2P023: Waste heat recovery | No | Yes | |
| A2P024: A2P024: Information and Communication Technologies (ICT) | No | Yes | |
| A2P024: Energy management system | Yes | Yes | |
| A2P024: Demand-side management | Yes | Yes | |
| Sector coupling and cross-sectorial integration | A3P008: Integrated Urban Strategies | Building/district certification | Strategic urban planning, digital twinning, and visual 3D models, SECAP updates |
| New business models, future role of CECs and RECs | A3P006: Economic strategies | Innovative business models, local trading | Open data business models, circular economy models |
| Active involvement of problem owners and citizens | A3P007: Social models | Yes | Yes |
| Urban areas or groups of connected buildings | A2P025: New high-performance buildings | Yes | Yes |
| A2P025: Mobile applications for citizens | No | Yes | |
| A2P025: Building services (HVAC and lighting) | Yes | Yes | |
| B1P013: Natural areas | Yes | Yes | |
| B1P014: Residential | Yes | Yes | |
| Existing building stock is main challenge to achieving climate neutrality | A2P025: Energy efficiency measures in historic buildings | No | No |
| Resilience and security of energy supply | A3P009: Environmental strategies | Yes | Yes |
| Infrastructure | |||
| Green and blue infrastructures are important building blocks for climate change adaptation strategies on the district and neighborhood levels | A3P009: Environmental strategies | Energy-neutral, low-emission zone | Energy neutral, net zero carbon footprint, carbon-free, greening strategies, sustainable urban drainage systems (SUDSs), nature-based solutions (NBSs) |
| Developing the role of mobility in the PED Reference Framework | A2P026: Measures to reduce traffic volume (e.g., measure to support public transportation, shared mobility, measure to reduce journeys and distances) | Yes | No |
| A2P026: e-Mobility | Yes | No | |
| People | |||
| Inclusiveness, tackling the affordability of housing, and fighting energy poverty as the main aspects of inclusiveness | A3P007: Social models | Strategies towards (local) community-building, behavioral change/end-user engagement, social incentives, quality of life, strategies towards social mixing, affordability, citizen/owner involvement in planning and maintenance | Co-creation/citizen engagement strategies, behavioral change/end-user engagement, digital inclusion, citizen/owner involvement in planning and maintenance |
| Quality of life | A3P007: Social models | Yes | Yes |
| Regulatory sandboxes, living labs, and testing environments | A3P007: Social models | Yes | Yes |
| LEED-ND for PEDs | Corresponding Criteria | 01—Salzburg Geneis District, Specific Aspects of PED Framework | Corresponding Criteria | 02—Tampere, Ilokkaanpuisto, Specific Aspects of PED Framework | |
|---|---|---|---|---|---|
| N° | Smart Location and Linkage | Energy | Energy | ||
| 1 | Preferred Locations | 16, 17, 18, 24,26 | Energy efficiency | 16, 17, 18, 24,26 | Energy efficiency |
| 2 | Access to Quality Transit | 24, 25 | Energy flexibility | 24, 25 | Energy flexibility |
| 3 | Bicycle Facilities | Not enough energy surplus | Energy surplus, producing more energy than consumed | ||
| 4 | Housing and Jobs Proximity | 16, 17, 18, 24, 26 | Nearly zero-energy buildings and net-zero-energy districts | 16, 17, 18, 24, 26 | Nearly zero-energy buildings and net-zero-energy districts |
| 5 | Site Design for Habitat or Wetland and Water Body Conservation | ||||
| Neighborhood Pattern and Design | 13, 16, 17, 24, 25, | Energy production | 13, 16, 17, 24, 25, | Energy production | |
| 6 | Walkable Streets | 17, 24, 25, | Energy Community | 17, 24, 25, | Nature-Based Solutions (NBS) |
| 7 | Mixed-Use Neighborhoods | ||||
| 8 | Housing Types and Affordability | Urban and local development, real estate | Urban and local development, real estate | ||
| 9 | Connected and Open Community | 3, 5, 10, | Technological solutions | 3,5,10, | Technological solutions |
| 10 | Transportation Demand Management | ||||
| 11 | Access to Civic and Public Space | 12 | Sector coupling and cross-sectorial integration | 12 | Sector coupling and cross-sectorial integration |
| 12 | Community Outreach and Involvement | New business models, future role of “citizen energy communities” (CECs) and “renewable energy communities” (RECs) | New business models, future role of “citizen energy communities” (CECs) and “renewable energy communities” (RECs) | ||
| 13 | Local Food Production | ||||
| 14 | Tree-lined and Shaded Streetscapes | 9, 12, 15, | Active involvement of problem owners and citizens | 9, 12, 15, | Active involvement of problem owners and citizens |
| 15 | Neighborhood Schools | ||||
| Green Infrastructure and Buildings | 12, 17, | Urban areas or groups of connected buildings | 12, 17, | Urban areas or groups of connected buildings | |
| 16 | Certified Green Buildings | ||||
| 17 | Optimize Building Energy Performance | 18 | Existing building stock is main challenge to achieving climate neutrality | 18 | Existing building stock is main challenge to achieving climate neutrality |
| 18 | Building Reuse | ||||
| 19 | Indoor Water Use Reduction | 18, | Resilience and security of energy supply | 18, | Resilience and security of energy supply |
| 20 | Outdoor Water Use Reduction | ||||
| 21 | Rainwater Management | Infrastructure | Infrastructure | ||
| 22 | Heat Island Reduction | 5, 14, 19, 20, 21, 22 | Green and blue infrastructures are important building blocks for climate change adaptation strategies on the district and neighborhood levels | 5, 14, 19, 20, 21, 22 | Green and blue infrastructures are important building blocks for climate change adaptation strategies on the district and neighborhood levels |
| 23 | Solar Orientation | 2, 3, 6, 7, 10, 14 | Developing the role of mobility in the PED Reference Framework | 2, 3, 6, 7, 10, 14 | Developing the role of mobility in the PED Reference Framework |
| 24 | Renewable Energy Production | ||||
| 25 | District Heating and Cooling | People | People | ||
| 26 | Infrastructure Energy Efficiency | 8, 9, | inclusiveness, tackling the affordability of housing, and fighting energy poverty as the main aspects of inclusiveness | 8, 9, | Inclusiveness, tackling the affordability of housing, and fighting energy poverty as the main aspects of inclusiveness |
| 27 | Wastewater Management | ||||
| 28 | Light Pollution Reduction | 5 | Quality of life | Quality of life | |
| PROJECT TOTALS (Certification estimates) | 9, 12 | Regulatory sandboxes, living labs, and testing environments | 9, 12 | Regulatory sandboxes, living labs, and testing environments | |
| BREEAMS-CM for PEDs | Corresponding Criteria | 01—Salzburg Geneis District, Specific Aspects of PED Framework | Corresponding Criteria | 02—Tampere, Ilokkaanpuisto, Specific Aspects of PED Framework | |
|---|---|---|---|---|---|
| N° | Governance | N° | Energy | N° | Energy |
| 1 | Consultation and engagement | 3, 17, 20, 21, 22, 24 | Energy efficiency | 3, 17, 20, 21, 22, 24 | Energy efficiency |
| 2 | Design review | 13, 17 | Energy flexibility | 13, 17 | Energy flexibility |
| 3 | Community management of facilities | 17 | Not enough energy surplus | 17 | Energy surplus, producing more energy than consumed |
| Social and economic well-being | 13, 17, 20, 22 | Nearly zero-energy buildings and net-zero-energy districts | 13, 17, 20, 22 | Nearly zero-energy buildings and net-zero-energy districts | |
| 4 | Economic impact | ||||
| 5 | Demographic needs and priorities | 13, 16, 17, 24, 25, | Energy production | 13, 16, 17, 24, 25, | Energy production |
| 6 | Flood risk assessment | Energy Community | Nature Based Solutions (NBS) | ||
| 7 | Noise pollution | ||||
| 8 | Housing provision | Urban and local development, real estate | Urban and local development, real estate | ||
| 9 | Delivery of services, facilities, and amenities | 12, 15, 17, 20 | Technological solutions | 12, 15, 17, 20 | Technological solutions |
| 10 | Public realm | Sector coupling and cross-sectorial integration | Sector coupling and cross-sectorial integration | ||
| 11 | Microclimate | 3, 12, 15, 27 | 3, 12, 15, 27 | ||
| 12 | Utilities | New business models, future role of “citizen energy communities” (CECs) and “renewable energy communities” (RECs) | New business models, future role of “citizen energy communities” (CECs) and “renewable energy communities” (RECs) | ||
| 13 | Adapting to climate change | ||||
| 14 | Green infrastructure | 8, 10, | Active involvement of problem owners and citizens | 8, 10, | Active involvement of problem owners and citizens |
| 15 | Inclusive design | ||||
| 16 | Light pollution | 10, 18, 20, | urban areas or groups of connected buildings | 10, 18, 20, | urban areas or groups of connected buildings |
| Resources and ecology | |||||
| 17 | Energy strategy | 18, 20, 22, | Existing building stock is main challenge to achieving climate neutrality | 18, 20, 22, | Existing building stock is main challenge to achieving climate neutrality |
| 18 | Existing buildings and infrastructure | ||||
| 19 | Water strategy | ||||
| 20 | Sustainable buildings | 22 | Resilience and security of energy supply | 22 | Resilience and security of energy supply |
| 21 | Low impact materials | ||||
| 22 | Resource efficiency | ||||
| 23 | Transport carbon emissions | Infrastructure | Infrastructure | ||
| Land use and ecology | 6, 11, 13, 14, 17, 18, 19, 20, 22, 24, 25, 26, | Green and blue infrastructures are important building blocks for climate change adaptation strategies on the district and neighborhood levels | 6, 11, 13, 14, 17, 18, 19, 20, 22, 24, 25, 26, | Green and blue infrastructures are important building blocks for climate change adaptation strategies on the district and neighborhood levels | |
| 24 | Ecology strategy | ||||
| 25 | Land use | ||||
| 26 | Rainwater harvesting | 7, 17, 23, 27, 28, 29, 30, 31 | Developing the role of mobility in the PED Reference Framework | 7, 17, 23, 27, 28, 29, 30, 31 | Developing the role of mobility in the PED Reference Framework |
| Transport and movement | |||||
| 27 | Transport assessment | People | People | ||
| 28 | Safe and appealing streets | 1, 2, 3, 4, 5, | Inclusiveness, tackling the affordability of housing, and fighting energy poverty as the main aspects of inclusiveness | 1, 2, 3, 4, 5, | Inclusiveness, tackling the affordability of housing, and fighting energy poverty as the main aspects of inclusiveness |
| 29 | Cycling network | ||||
| 30 | Access to public transport | quality of life | quality of life | ||
| 31 | Cycling facilities | Regulatory sandboxes, living labs, and testing environments | Regulatory sandboxes, living labs, and testing environments | ||
| PROJECT TOTALS (Certification estimates) | |||||
| CASBEE for Cities for PEDs | Corresponding Criteria | 01—Salzburg Geneis District, Specific Aspects of PED Framework | Corresponding Criteria | 02—Tampere, Ilokkaanpuisto, Specific Aspects of PED Framework | |
|---|---|---|---|---|---|
| N° | Q1—Environment | Energy | Energy | ||
| 1 | Rainwater utilization | 1, 4, 5, 6, 7, 9 | Energy efficiency | 1, 4, 5, 6, 7, 9 | Energy efficiency |
| 2 | Reduction in amount of rainwater discharge: Rainwater-permeable surfaces and equipment | 27 | Energy flexibility | 27 | Energy flexibility |
| 3 | In-area resource circulation | Not enough energy surplus | Energy surplus, producing more energy than consumed | ||
| 4 | Ground greening | 4, 5, 6, 7, 9 | Nearly zero-energy buildings and net-zero-energy districts | 4, 5, 6, 7, 9 | Nearly zero-energy buildings and net-zero-energy districts |
| 5 | Rooftop greening | ||||
| 6 | Wall greening | 7 | Energy production | 7 | Energy production |
| 7 | Natural resources | Energy Community | Nature Based Solutions (NBS) | ||
| 8 | Landform | ||||
| 9 | Environmentally considerate buildings | Urban and local development, real estate | Urban and local development, real estate | ||
| Q2—Society | Technological solutions | Technological solutions | |||
| 10 | Compliance | ||||
| 11 | Area management | 9, 27 | Sector coupling and cross-sectorial integration | 9, 27 | Sector coupling and cross-sectorial integration |
| 12 | Disaster prevention of various infrastructures | New business models, future role of “citizen energy communities” (CECs) and “renewable energy communities” (RECs) | New business models, future role of “citizen energy communities” (CECs) and “renewable energy communities” (RECs) | ||
| 13 | Disaster prevention vacant space and evacuation route | ||||
| 14 | Continuity of business and life in the block | 11, 27 | Active involvement of problem owners and citizens | 11, 27 | Active involvement of problem owners and citizens |
| 15 | Traffic safety | ||||
| 16 | Crime prevention | 12, 17 | Urban areas or groups of connected buildings | 12, 17 | Urban areas or groups of connected buildings |
| 17 | Convenience | ||||
| 18 | History and Culture | 18 | Existing building stock is main challenge to achieving climate neutrality | 18 | Existing building stock is main challenge to achieving climate neutrality |
| 19 | Consideration for the formation of townscape and landscape | ||||
| 20 | Harmonization with the periphery | 18 | Resilience and security of energy supply | 18 | Resilience and security of energy supply |
| Q3—Economy | |||||
| 21 | The development of traffic facilities: level of roads, etc. | Infrastructure | Infrastructure | ||
| 22 | Usability of public transportation | 1, 2, 3, 4, 5, 6, 7 | Green and blue infrastructures are important building blocks for climate change adaptation strategies on the district and neighborhood levels | 1, 2, 3, 4, 5, 6, 7 | Green and blue infrastructures are important building blocks for climate change adaptation strategies on the district and neighborhood levels |
| 23 | Logistics management | 21, 22, 23, 28 | Developing the role of mobility in the PED Reference Framework | 21, 22, 23, 28 | Developing the role of mobility in the PED Reference Framework |
| 24 | Consistency with and complementing upper-level planning | ||||
| 25 | Non-housing | People | People | ||
| 26 | Block management | 11, 20, 25, 27, 28 | Inclusiveness, tackling the affordability of housing, and fighting energy poverty as the main aspects of inclusiveness | 11, 20, 25, 27, 28 | Inclusiveness, tackling the affordability of housing, and fighting energy poverty as the main aspects of inclusiveness |
| 27 | Possibility to make demand/supply system smart | ||||
| 28 | Updatability and expandability | quality of life | quality of life | ||
| PROJECT TOTALS (Certification estimates) | 18, 19, 20 | Regulatory sandboxes, living labs, and testing environments | 18, 19, 20 | Regulatory sandboxes, living labs, and testing environments | |
Disclaimer/Publisher’s Note: The statements, opinions and data contained in all publications are solely those of the individual author(s) and contributor(s) and not of MDPI and/or the editor(s). MDPI and/or the editor(s) disclaim responsibility for any injury to people or property resulting from any ideas, methods, instructions or products referred to in the content. |
© 2023 by the authors. Licensee MDPI, Basel, Switzerland. This article is an open access article distributed under the terms and conditions of the Creative Commons Attribution (CC BY) license (https://creativecommons.org/licenses/by/4.0/).
Share and Cite
Volpatti, M.; Mazzola, E.; Bottero, M.C.; Bisello, A. The Role of Positive Energy Districts through the Lens of Urban Sustainability Protocols in the Case Studies of Salzburg and Tampere. Buildings 2024, 14, 7. https://doi.org/10.3390/buildings14010007
Volpatti M, Mazzola E, Bottero MC, Bisello A. The Role of Positive Energy Districts through the Lens of Urban Sustainability Protocols in the Case Studies of Salzburg and Tampere. Buildings. 2024; 14(1):7. https://doi.org/10.3390/buildings14010007
Chicago/Turabian StyleVolpatti, Marco, Elena Mazzola, Marta Carla Bottero, and Adriano Bisello. 2024. "The Role of Positive Energy Districts through the Lens of Urban Sustainability Protocols in the Case Studies of Salzburg and Tampere" Buildings 14, no. 1: 7. https://doi.org/10.3390/buildings14010007
APA StyleVolpatti, M., Mazzola, E., Bottero, M. C., & Bisello, A. (2024). The Role of Positive Energy Districts through the Lens of Urban Sustainability Protocols in the Case Studies of Salzburg and Tampere. Buildings, 14(1), 7. https://doi.org/10.3390/buildings14010007

