Ontological Method for the Modeling and Management of Building Component Construction Process Information
Abstract
1. Introduction
2. Related Work
2.1. Semantic Web and Ontology
- C can be expressed as a Class, or can also be expressed as Concepts;
- R represents Relations and is the interaction between Classes in the domain;
- F represents Functions and is a specific form of expression to express relations;
- A represents Axioms and refers to the factual description of theorems, rules and other facts in the field of ontology application;
- I represents Instances and refers to the actual object of the Class.
2.2. Process Knowledge Model
2.3. Normative Knowledge Modeling and Application
3. Methodology
3.1. Ontology Layer
3.1.1. Ontology Development Method
- Define the application field and scope of ontology, encompassing the determination of its applicable field, development purpose, and selection of the intended ontology users.
- Capture domain knowledge, involving the collection, filtering, and organization of domain knowledge for ontology applications.
- Examine the reusability of the existing ontology by searching for relevant reference ontology resources and evaluating their reusability for reuse.
- Build the ontology that encompasses abstract concepts in related fields, the definition of hierarchical relationships between concepts, specification of concept attributes and constraints, and instantiation. This step marks the completion of the design and implementation phases of ontology development.
- Perform a consistency test of the ontology, identifying potential knowledge gaps and unclear conceptual relationships. If any issues are identified, the ontology development should be revised and returned to the building ontology stage.
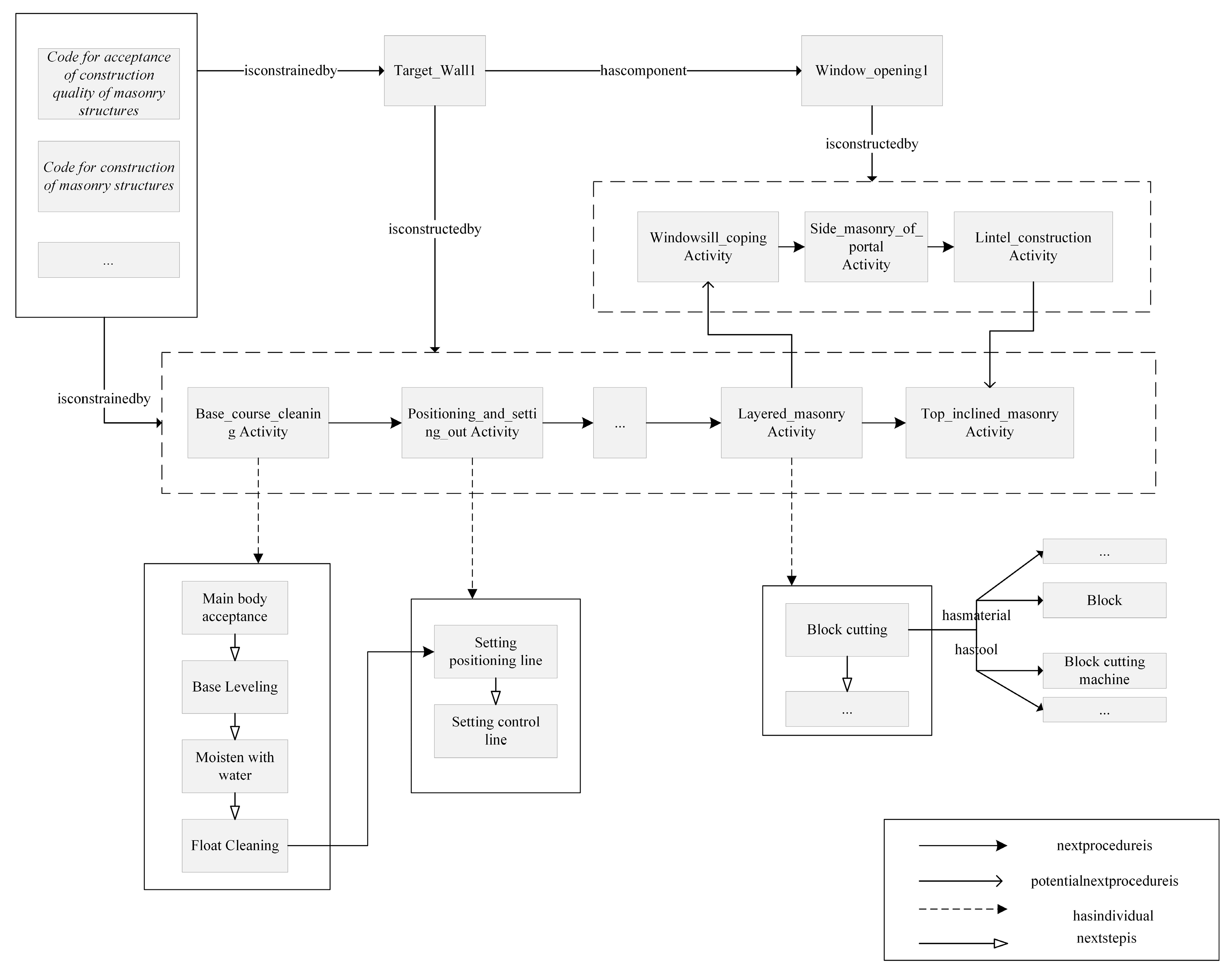
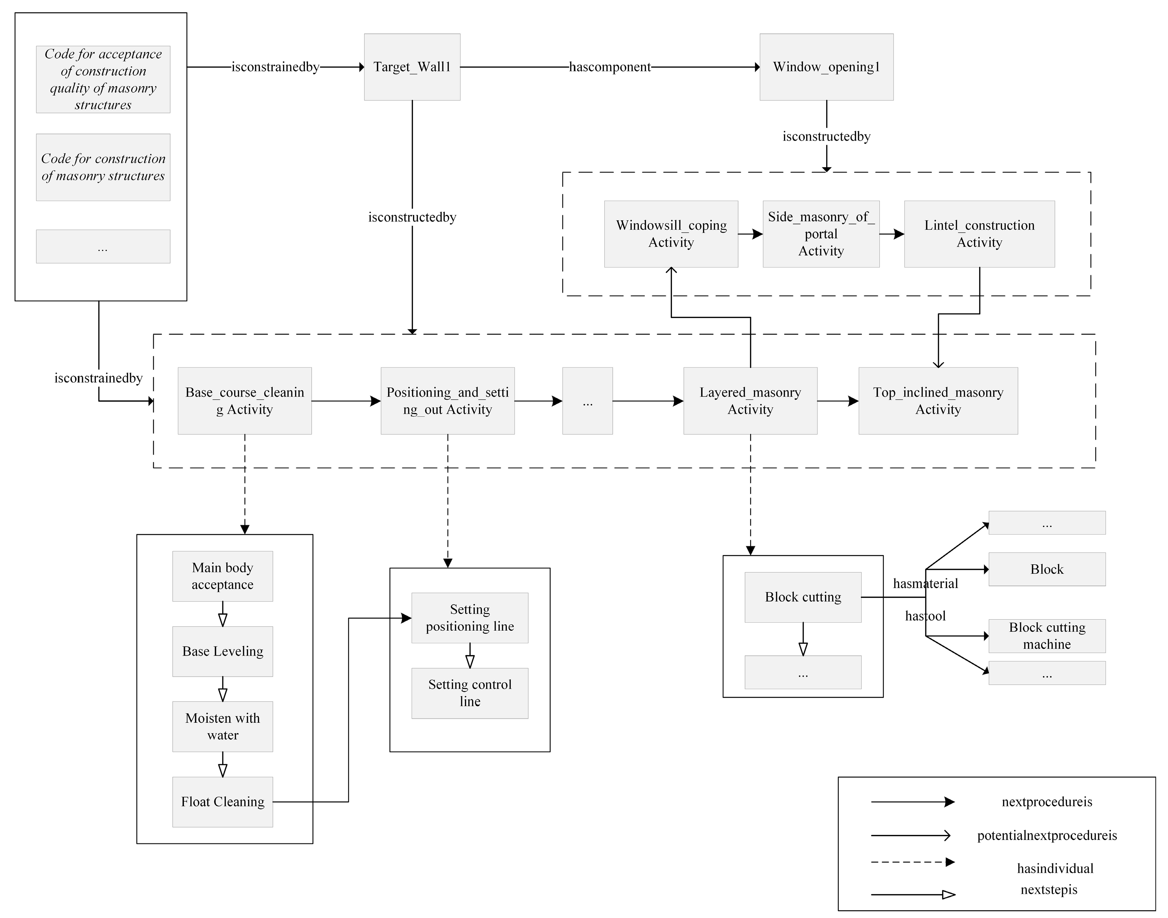
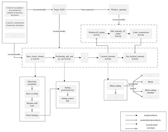
3.1.2. Core Concepts and Knowledge Sources
3.1.3. Relation Definition
3.2. Semantic Reasoning Layer
- Construction requirements of the code for building components with specific geometrical characteristics;
- Parameters requiring attention in construction activities under specific conditions;
- Constraints on the sequence of construction activities in case of changes in the features of building components.
3.3. Coding Construction Process and Constraint Rules
3.3.1. Semantic Model Representation
3.3.2. Rule Modeling
- Rule 1. Target_wall(?w) ^ hascomponent(?w, ?op) ^ swrlb:greaterThan(?data, 2000) ^ Width(?op,?data)^Opening(?op)^Structural_column(?sc)->setcomponent(?op,?sc)^Column_location(?op, “set on both sides of the opening”)
- Rule 5. Mortar(?m) ^ Operation_temperature(?m, ?ot) ^ swrlb:greaterThan(?ot, 30) -> pos:Shelf_life(?a, “<=2h”)
- Rule 6. Making_mortar(?mm) ^ hasmaterial(?mm, ?ma) ^ Mortar_Additive(?ma) -> Operation_time(?mm, ?ot) ^ swrlb:lessThanOrEqual(?ot,180)
- Rule 7. Target_wall(?w) ^ Necessary_process(?np)->hasprocess(?w,?np)
- Rule 8. Target_wall(?w) ^ Structural_column(?sc) ^ setcomponent(?w, ?sc) ^ Structural_column-Formwork_removal(?scfr) ^ Structural_colunm-Concrete_pouring(?sccp) ^ Structural_column-Installation_of_formwork(?sciof)^Structural_column-Steel_bar_binding(?scsbb)->hasprocess(?w,?scfr) ^ hasprocess(?w,?sccp) ^ hasprocess(?w,?sciof) ^ hasprocess(?w,?scsbb)
4. Implementation and Validation
4.1. Ontology Implementation
4.2. Consistency Check
4.3. Rule-Based Reasoning
4.4. Query Functions
- Select ?step ?step2
- where { ?step a pos:Base_course_cleaning.
- ?step bas:nextstepis ?step2.}
- Select ?step ?comment
- where { ?step a pos:Layered_masonry.
- ?step rdfs:comment ?comment.}
- Select ?step ?material ?tool
- where { ?step a pos:Layered_masonry.
- ?step pos:hasmaterial ?material.
- ?step pos:hastool ?tool.}
5. Conclusions
- This study introduced innovations in the application domain, as most ontologies in the construction field have primarily targeted the integration of workflow information for entire projects. In contrast, our approach concentrated on integrating typical construction process information of specific building components or structures, such as walls and columns, within the construction domain.
- The ontology model served as a means to integrate the construction process information, offering several advantages over the discrete information contained in traditional process files. It notably improved the relevance and readability of the information while also serving as an efficient source for technical disclosure.
- A multi-level ontology was introduced to represent the construction processes of sub-projects within the construction domain. Building on this foundation, the ontology can be readily modified and extended to cater to the specific application objects. As a result, the construction processes of other types of building components can be similarly modeled and subjected to reasoning.
- SWRL was employed to model the constraint rules for reasoning construction process information related to building components. This approach enhanced the efficiency of reusing the construction process information while ensuring the accuracy and correctness of the information.
Author Contributions
Funding
Data Availability Statement
Acknowledgments
Conflicts of Interest
References
- Ryu, H.-G.; Lee, H.-S.; Park, M. Construction Planning Method Using Case-Based Reasoning (CONPLA-CBR). J. Comput. Civ. Eng. 2007, 21, 410–422. [Google Scholar] [CrossRef]
- Bernerslee, T.; Hendler, J.; Lassila, O. The Semantic Web. Sci. Am. 2001, 284, 34–43. [Google Scholar] [CrossRef]
- Zhao, J.X.; Zhang, Z.M.; Tian, X.T.; Jia, X.; Zhu, M.Q. Ontology and its applications in mechanical engineering. Jisuanji Jicheng Zhizao Xitong/Comput. Integr. Manuf. Syst. CIMS 2007, 13, 727–737. [Google Scholar] [CrossRef]
- Neches, R.; Fikes, R.; Finin, T.; Gruber, T.; Patil, R.; Senator, T.; Swartout, W. Enabling Technology for Knowledge Sharing. AI Mag. 1991, 12, 36–56. [Google Scholar] [CrossRef]
- He, Q.; Ling, T.W. An ontology based approach to the integration of entity–relationship schemas. Data Knowl. Eng. 2006, 58, 299–326. [Google Scholar] [CrossRef]
- Gruber, T.R. A translation approach to portable ontology specifications. Knowl. Acquis. 1993, 5, 199–220. [Google Scholar] [CrossRef]
- Gomez-Perez, A.; Benjamins, V.R. Overview of Knowledge Sharing and Reuse Components: Ontologies and Problem-Solving Methods. In Proceedings of the IJCAI-99 Workshop on Ontologies and Problem-Solving Methods (KRR5), Stockholm, Sweden, 2 August 1999; Volume 18. Available online: https://oa.upm.es/6468/ (accessed on 1 August 2023).
- Hitzler, P.; Krötzsch, M.; Parsia, B.; Patel-Schneider, P.; Rudolph, S. OWL 2 Web Ontology Language Primer (Second Edition). W3C Recommendation, December, 2012. Available online: https://www.w3.org/TR/owl2-primer/ (accessed on 1 August 2023).
- Anumba, C.J.; Issa, R.R.A.; Pan, J.; Mutis, I. Ontology-based information and knowledge management in construction. Constr. Innov. 2008, 8, 218–239. [Google Scholar] [CrossRef]
- Chhim, P.; Chinnam, R.B.; Sadawi, N. Product design and manufacturing process based ontology for manufacturing knowledge reuse. J. Intell. Manuf. 2019, 30, 905–916. [Google Scholar] [CrossRef]
- Cao, Q.; Beden, S.; Beckmann, A. A core reference ontology for steelmaking process knowledge modelling and information management. Comput. Ind. 2022, 135, 103574. [Google Scholar] [CrossRef]
- Zhu, H.; Li, J. Research on three-dimensional digital process planning based on MBD. Kybernetes 2018, 47, 816–830. [Google Scholar] [CrossRef]
- Zheng, Y.; Torma, S.; Seppanen, O. A shared ontology suite for digital construction workflow. Autom. Constr. 2021, 132, 103930. [Google Scholar] [CrossRef]
- El-Gohary Nora, M.; El-Diraby Tamer, E. Domain Ontology for Processes in Infrastructure and Construction. J. Constr. Eng. Manag. 2010, 136, 730–744. [Google Scholar] [CrossRef]
- Benevolenskiy, A.; Roos, K.; Katranuschkov, P.; Scherer, R.J. Construction processes configuration using process patterns. Adv. Eng. Inform. 2012, 26, 727–736. [Google Scholar] [CrossRef]
- Shen, Y.; Xu, M.; Lin, Y.; Cui, C.; Shi, X.; Liu, Y. Safety Risk Management of Prefabricated Building Construction Based on Ontology Technology in the BIM Environment. Buildings 2022, 12, 765. [Google Scholar] [CrossRef]
- Jiang, L.; Shi, J.; Pan, Z.; Wang, C.; Mulatibieke, N. A Multiscale Modelling Approach to Support Knowledge Representation of Building Codes. Buildings 2022, 12, 1638. [Google Scholar] [CrossRef]
- Hu, S.; Wang, J.; Hoare, C.; Li, Y.; Pauwels, P.; O’Donnell, J. Building energy performance assessment using linked data and cross-domain semantic reasoning. Autom. Constr. 2021, 124, 103580. [Google Scholar] [CrossRef]
- Qi, B.; Costin, A. BIM and Ontology-Based DfMA Framework for Prefabricated Component. Buildings 2023, 13, 394. [Google Scholar] [CrossRef]
- Lee, S.-K.; Kim, K.-R.; Yu, J.-H. BIM and ontology-based approach for building cost estimation. Autom. Constr. 2014, 41, 96–105. [Google Scholar] [CrossRef]
- Zhong, B.T.; Ding, L.Y.; Luo, H.B.; Zhou, Y.; Hu, Y.Z.; Hu, H.M. Ontology-based semantic modeling of regulation constraint for automated construction quality compliance checking. Autom. Constr. 2012, 28, 58–70. [Google Scholar] [CrossRef]
- Li, Q.; Chen, Y.-L. Ontology Capture Methods. In Modeling and Analysis of Enterprise and Information Systems: From Requirements to Realization; Springer: Berlin/Heidelberg, Germany, 2009; pp. 227–243. [Google Scholar]
- Gruninger, M. Designing and Evaluating Generic Ontologies. In Proceedings of the Workshop on Ontological Engineering, 12th European Conference of Artificial Intelligence, Budapest, Hungary, 13 August 1996; pp. 53–64. [Google Scholar]
- Fernández-López, M.; Gómez-Pérez, A.; Juristo, N. METHONTOLOGY: From Ontological Art towards Ontological Engineering. In Proceedings of the AAAI97 Spring Symposium; Stanford University: Stanford, CA, USA, 1997; pp. 33–40. Available online: https://oa.upm.es/5484/ (accessed on 1 August 2023).
- Uschold, M.; Gruninger, M. Ontologies: Principles, methods and applications. Knowl. Eng. Rev. 1996, 11, 93–136. [Google Scholar] [CrossRef]
- GB 50300-2013; Unified Standard for Constructional Quality Acceptance of Building Engineering. The Ministry of Construction of the People’s Republic of China: Beijing, China; The State Bureau of Quality and Technical Supervision: Beijing, China, 2013.
- Zhong, B.T.; Ding, L.Y.; Love, P.E.D.; Luo, H.B. An ontological approach for technical plan definition and verification in construction. Autom. Constr. 2015, 55, 47–57. [Google Scholar] [CrossRef]
- Ian, H.; Patel-Schneider, P.F.; Boley, H.; Tabet, S.; Grosof, B.; Dean, M. SWRL: A Semantic Web rule language combining OWL and RuleML. W3C Memb. Submiss. 2004, 21, 1–31. Available online: https://www.w3.org/Submission/2004/SUBM-SWRL-20040521/ (accessed on 1 August 2023).
- GB 50203-2011; Code for Acceptance of Constructional Quality of Masonry Structures. China Architecture & Building Press: Beijing, China, 2011.
- Pérez, J.; Arenas, M.; Gutierrez, C. Semantics and complexity of SPARQL. In Proceedings of the 5th International Conference on the Semantic Web, Berlin/Heidelberg, Germany, 5–9 November 2006; pp. 30–43. [Google Scholar] [CrossRef]
- Jiang, L.; Shi, J.; Wang, C. Multi-ontology fusion and rule development to facilitate automated code compliance checking using BIM and rule-based reasoning. Adv. Eng. Inform. 2022, 51, 101449. [Google Scholar] [CrossRef]
- Terkaj, W.; Šojić, A. Ontology-based representation of IFC EXPRESS rules: An enhancement of the ifcOWL ontology. Autom. Constr. 2015, 57, 188–201. [Google Scholar] [CrossRef]













| Rule | Antecedent | Consequent |
|---|---|---|
| Rule 1 | There are holes inside the wall, and the width of the hole is greater than 2000 mm | Structural columns need to be set on both sides of the opening |
| Rule 2 | There are holes inside the wall, and the width of the openings is greater than 300 mm | The beam should be set at the top of the hole |
| Rule 3 | The length of the independent wall is greater than 2.5 m | Structural columns should be set at both ends of the wall |
| Rule 4 | The height of the wall is greater than 4 m | A ring beam should be set in the middle of the wall |
| Rule 5 | The mortar is made and the ambient temperature is greater than 30 degrees Celsius | The mortar is used for no more than 2 h |
| Rule 6 | Additives are added to mortar making | The stirring time must exceed 180 s |
| Rule | Expressed by SWRL |
|---|---|
| Rule 2 | Target_wall(?w) ^ hascomponent(?w, ?op) ^ swrlb:greaterThan(?op_width, 300) ^ Width(?op, ?op_width ^ Opening(?op) Lintel(?l)-> setcomponent(?op, ?l) |
| Rule 3 | Target_wall(?w) ^ Length(?w, ?w_length) ^ swrlb:greaterThan(?w_length, 2500) ^ Link_object(?a, “none”)^Structural_column(?sc)-> setcomponent(?w, ?sc) ^ Column_location(?a, “set at both ends of independent walls”) |
| Rule 4 | Target_wall(?w) ^ Height(?w, ?w_height) ^ swrlb:greaterThan(?w_height, 4000) ^ Ring_beam(?rb)-> setcomponent(?w, ?rb) ^ Ring_beam_location(?w, “set at the middle and high part of the wall”) |
Disclaimer/Publisher’s Note: The statements, opinions and data contained in all publications are solely those of the individual author(s) and contributor(s) and not of MDPI and/or the editor(s). MDPI and/or the editor(s) disclaim responsibility for any injury to people or property resulting from any ideas, methods, instructions or products referred to in the content. |
© 2023 by the authors. Licensee MDPI, Basel, Switzerland. This article is an open access article distributed under the terms and conditions of the Creative Commons Attribution (CC BY) license (https://creativecommons.org/licenses/by/4.0/).
Share and Cite
Jia, L.; Jin, Y.; Liu, Y.; Lv, J. Ontological Method for the Modeling and Management of Building Component Construction Process Information. Buildings 2023, 13, 2065. https://doi.org/10.3390/buildings13082065
Jia L, Jin Y, Liu Y, Lv J. Ontological Method for the Modeling and Management of Building Component Construction Process Information. Buildings. 2023; 13(8):2065. https://doi.org/10.3390/buildings13082065
Chicago/Turabian StyleJia, Lu, Yanfeng Jin, Yang Liu, and Jing Lv. 2023. "Ontological Method for the Modeling and Management of Building Component Construction Process Information" Buildings 13, no. 8: 2065. https://doi.org/10.3390/buildings13082065
APA StyleJia, L., Jin, Y., Liu, Y., & Lv, J. (2023). Ontological Method for the Modeling and Management of Building Component Construction Process Information. Buildings, 13(8), 2065. https://doi.org/10.3390/buildings13082065
