Impact of COVID-19 on Construction Production Rate
Abstract
:1. Introduction
2. Literature Review
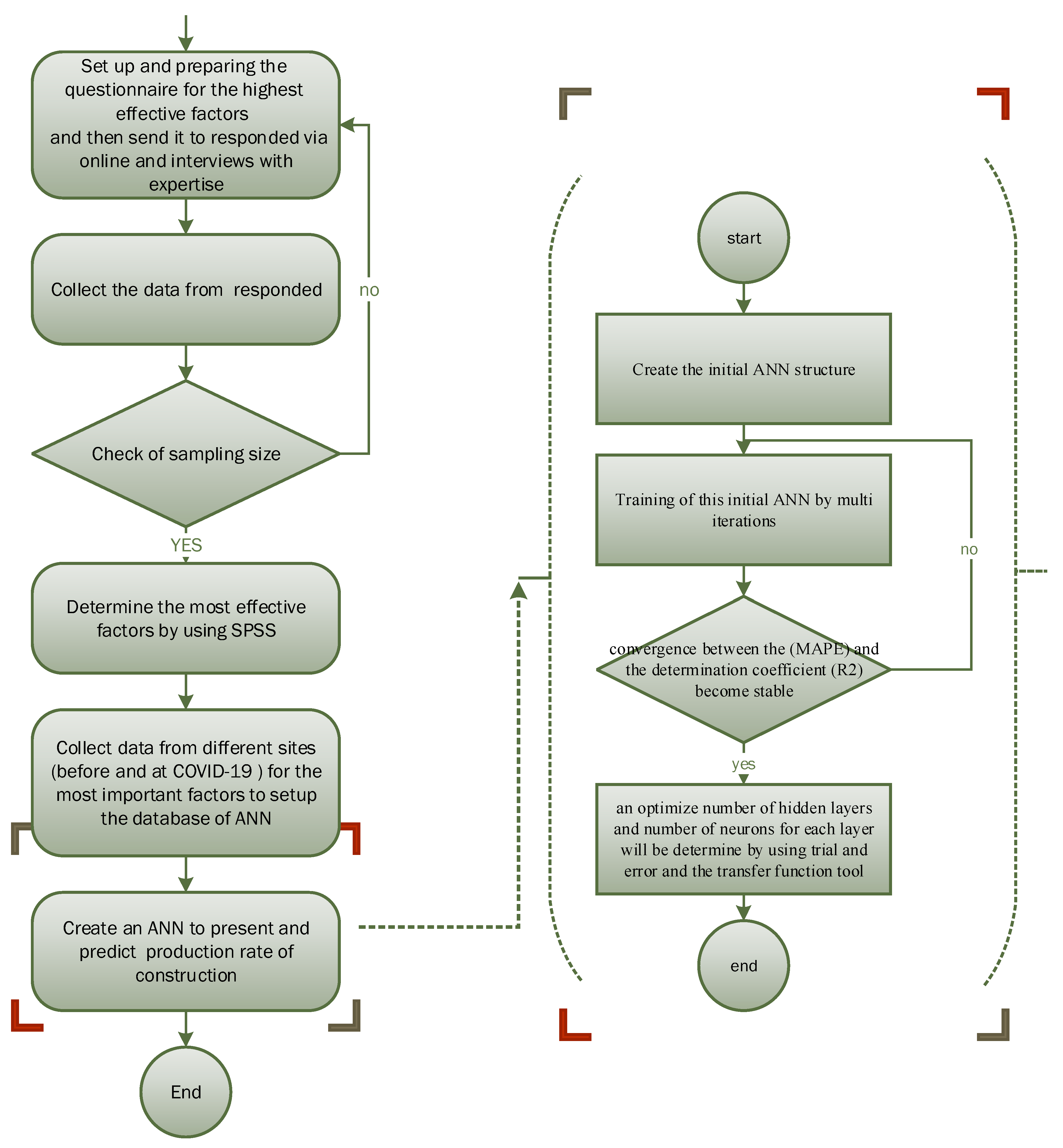
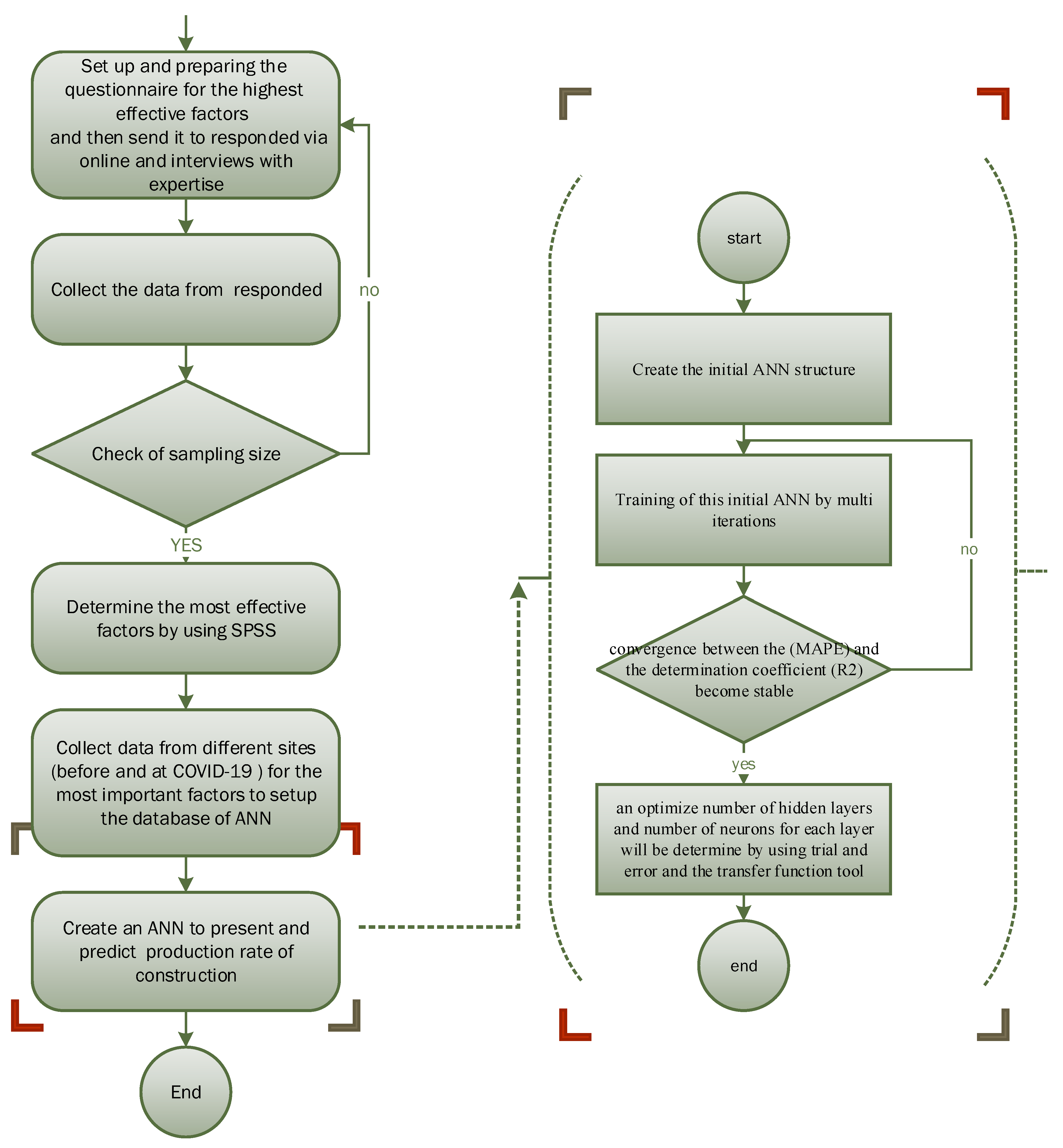
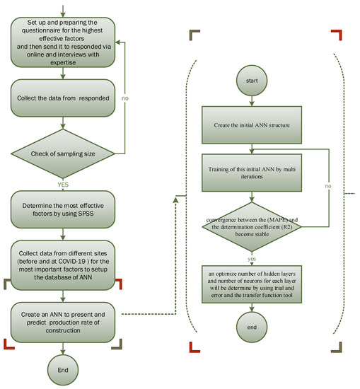
3. Methodology
4. Factors Affecting Construction Production Rate and Questionnaire Survey
5. Data Collection and Analysis
5.1. Reliability Analysis
5.2. The Relative Importance Index (RII)
6. Artificial Neural Network
6.1. Data Collection and Analysis
- Training dataset—The Neural Network can comprehend the weights between nodes thanks to this dataset, 70% of data used in the training process (107 Records).
- Validation dataset—The Neural Network’s performance is adjusted using this dataset, and 15% of data used the validation process (23 Records).
- Test dataset—The accuracy and error margin of the neural network is evaluated using this dataset, with 15% of data used testing process (23 Records).
6.2. Selecting the Proper Network Architecture
- The input layer is the initial data for the neural network.
- Hidden layers are the intermediate layer between the input and output layers and where all the computation is done.
- Finally, the output layer is the result of given inputs.
- 1-
- Create the initial ANN structure: at this step, the authors determine the activation function, the number of hidden layers, and its neurons for each layer with the learning method.
- 2-
- Training of this initial ANN by multi-iterations until the convergence between the Mean Absolute Percentage Error (MAPE) and the determination coefficient (R2) becomes stable.
- 3-
- Then an optimized number of hidden layers and a number of neurons for each layer will be determined using trial and error and the transfer function tool.
7. Results
8. Validation of the Proposed Model (Case Study)
9. Limitations of the Study
10. Conclusions and Recommendations
- The highest impact factor on the production rate during COVID-19 in this study is the impact of the import and export factor (E61).
- The proposed model by ANN simulates and predicts the production rate of construction with very accurate results.
- The proposed model can be used by planners to prepare plan B or to calculate the project’s cost and production rate of construction in the same pandemic or similar crisis.
- The study shows that the construction industry lacks the knowledge and training to deal with the same crisis.
11. Further Work
- Improve the proposed model by adding an interface to be more user-friendly, clear, and simple.
- The study must be expanded by collecting data from other countries, the Middle East, Europe, and the United States.
- Replace the Artificial Neural Network (ANN) with Artificial Intelligence (AI) or any other smarter system to make the simulation and prediction of the problem smarter and easier.
Author Contributions
Funding
Data Availability Statement
Conflicts of Interest
Abbreviations
| ANN | An Artificial Neural Networks |
| PPE | Personal Protective Equipment |
| TFP | Total Factor Productivity |
| GDP | Gross Domestic Product |
| EFCBC | Egyptian Federation for Construction and Building Contractors |
| ROI | Return on investment |
| MAPE | Mean Absolute Percentage Error |
Appendix A

References
- Araya, F.; Sierra, L. The influence between COVID-19 impacts and project stakeholders in Chilean construction projects. Sustainability 2021, 13, 82. [Google Scholar] [CrossRef]
- Jain, H.; Bharati, K.; Garg, A.; Das, S. Health Strategies that Could Boost Industrial Productivity in India Amidst the COVID-19 Crisis. J. Clin. Diagn. Res. 2020, 14, 1–5. [Google Scholar] [CrossRef]
- Bsisu, K.A.D. The impact of the COVID-19 pandemic on Jordanian civil engineers and the construction industry. Int. J. Eng. Res. Technol. 2020, 13, 828–830. [Google Scholar] [CrossRef]
- McGovern, J. COVID-19 A Client’s Perspective. Constructing Excellence Performance Measurement Group, June 2020. Available online: https://constructingexcellence.org.uk/productivity-under-covid19-event-output/ (accessed on 12 April 2023).
- MACE. How We Can Return to Pre-COVID-19 Output Levels and Increase Productivity. 2020. Available online: https://www.macegroup.com/-/media/mace-dotcom/files/perspectives/covid-19-reports/200520-navigating-a-new-world---output-and-productivity.pdf (accessed on 12 April 2023).
- Hala Alkhalouf, D.M.J.S. Impacts of COVID-19 on Construction. 2020. Available online: https://drum.lib.umd.edu/bitstream/handle/1903/26768/Alkhalouf_umd_0117N_21345.pdf?sequence=2 (accessed on 12 April 2023).
- Bartik, A.W.; Cullen, Z.B.; Glaeser, E.L.; Stanton, C.T. What Jobs Are Being Done at Home During the Covid-19 Crisis? NBER Working Paper Series. 2020. Available online: http://www.nber.org/papers/w27422.ack (accessed on 12 April 2023).
- Dingel, J.I.; Neiman, B. How many jobs can be done at home? J. Public Econ. 2020, 189, 104235. [Google Scholar] [CrossRef] [PubMed]
- Jallow, H.; Renukappa, S.; Suresh, S. The impact of the COVID-19 outbreak on the United Kingdom infrastructure sector. Smart Sustain. Built Environ. 2020, 10, 581–593. [Google Scholar] [CrossRef]
- Dixit, S.; Sharma, K. An Empirical Study of Major Factors Affecting Productivity of Construction Projects. In Lecture Notes in Civil Engineering; Springer: Singapore, 2020; Volume 61. [Google Scholar] [CrossRef]
- Bloom, N.; Bunn, P.; Mizen, P.; Smietanka, P.; Thwaites, G.; Thwaites, G. Staff Working Paper No. 900. The Impact of COVID-19 on Productivity Staff Working Paper No. 900. 2022, the First of July. Available online: https://www.bankofengland.co.uk/-/media/boe/files/working-paper/2020/the-impact-of-covid-19-on-productivity.pdf (accessed on 12 April 2023).
- Cochran. Some Empirical Evidence on the Outliers and the Non-Normal Distribution of Financial Ratios. J. Bus. Financ. Account. 1963, 14, 483–496. [Google Scholar] [CrossRef]
- Tavakol, M.; Dennick, R. Making sense of Cronbach’s alpha. Int. J. Med. Educ. 2011, 2, 53–55. [Google Scholar] [CrossRef] [PubMed]
- Sambasivan, M.; Soon, Y.W. Causes and effects of delays in the Malaysian construction industry. Int. J. Proj. Manag. 2007, 25, 517–526. [Google Scholar] [CrossRef]
- Agatonovic-Kustrin, S.; Beresford, R. Basic concepts of artificial neural network (ANN) modeling and its application in pharmaceutical research. J. Pharm. Biomed. Anal. 2000, 22, 717–727. [Google Scholar] [CrossRef] [PubMed]
- Nazari, J.; Ersoy, O.K. Implementation of Back-Propagation Neural Networks with MatLab. ECE Technical Reports. Paper 275. 1992. Available online: http://docs.lib.purdue.edu/ecetr/275 (accessed on 12 April 2023).
- Cilimkovic, M. Neural Networks and Back Propagation Algorithm. Inst. Technol. Blanchardstown Blanchardstown Road North Dublin 2015, 15, 3–7. [Google Scholar]









| Group | Factor |
|---|---|
| 1-Human/labor Factors | (H11) The Pandemic effects on Employee’s absence from work. (H12) The effect of COVID-19 on work performance where workers, engineers, and managers have been injured. (H13) The influence of spreading the pandemic on staff that works in the office in closed areas. (H14) The influence of spreading the pandemic on staff that works in open areas. (H15) The influence of the 14-day isolation on dealing with an infected person or having symptoms. (H16) The impact of social distancing among office staff on production rate. (H17) The impact of social distancing among Site/construction workers on production rate. (H18) The impact of Using Personal Protective tools (coveralls, goggles, face shields, masks, gloves, headcovers, temperature, handwashing, and alcohol) on the production rate of each labor. |
| 2-Management factors | (M21) Many companies have responded to lockdown during the COVID-19 outbreak and the effect of that response on production rate. (M22) Giving priority to the safety and health of employees and the effect based on that. (M23) The impact of Lockdown time decreases the business hours. (M24) The impact of change orders during the COVID-19 on production rate. (M25) The number of workers in each shift was reduced to ensure the distancing among them and, as a result, increase the number of shifts. (M26) Work schedule has been impacted by lockdowns during the COVID-19 outbreak. (M27) Slow decision-making impact on production rate related to COVID-19. (M28) Reducing wages and laying off employees impact. |
| 3-Technical and technological factors | (T31) The extent of the effect of investment companies in upgrading the internet speeds and purchasing software to work online on the production rate of projects. (T32) Many companies had to shift their work online to allow staff to work from home during COVID-19. (T33) Many companies have shifted their work to bring more online, and many meetings with the clients, stakeholders, and staff have moved online During COVID-19. (T34) The effect of using information technology. |
| 4-Logistics Factor | (L41) The effect of material delay to the site during the COVID-19 Pandemic. (L42) The impact of labor unavailability, equipment, and materials. (L43) The impact of the monopoly of materials due to closure. (L44) The impact of finding alternative sources for the resources that are difficult to import. (L45) The impact of the difference in the site conditions from the plan during the COVID-19 pandemic. (L46) The impact on the resilience of supply chains during COVID-19. |
| 5-Financial Factor | (F51) The impact of financial support from financial institutions. (F52) The impact of low sales revenue and cash flow. (F53) The impact of fluctuations and high prices. (F54) Pandemic effect on overtime. |
| 6-External factors | (E61) The impact of import and export on production rate during COVID-19. (E62) The impact of slow buying and selling on production rate during COVID-19. (E63) The impact of supply and demand on production rate during COVID-19. (E64) The impact of going back to work after the lockdown again. |
| RII Value | Importance Level | |
|---|---|---|
| 0.8 <= RII <= 1.0 | High | H |
| 0.6 <= RII <= 0.8 | High-Medium | H-M |
| 0.4 <= RII <= 0.6 | Medium | M |
| 0.2 <= RII <= 0.4 | Medium-Low | M-L |
| 0.0 <= RII <= 0.2 | Low | L |
| No. | Code | The Factors |
|---|---|---|
| 1 | E61 | The impact of import and export on production rate during COVID-19. |
| 2 | F54 | The impact of fluctuations and high prices. |
| 3 | L41 | The effect of material delay to the site during the COVID-19 pandemic. |
| 4 | E62 | The impact of s2 buying and selling on productivity during COVID-19. |
| 5 | L43 | The impact of the monopoly of materials due to closure. |
| 6 | F53 | The impact of 2 sales revenue and cash flow. |
| 7 | L44 | The impact of finding alternative sources for the resources that is difficult to import. |
| 8 | L43 | The impact of the monopoly of materials due to closure. |
| 9 | L42 | The impact of labor unavailability, equipment, and materials. |
| 10 | E63 | The impact of supply and demand on productivity during COVID-19. |
| 11 | L45 | The impact of finding alternative sources for the resources that is difficult to import. |
| E61 | L41 | L44 | L46 | L42 | F54 | E62 | L43 | F53 | M28 | T34 | Before COVID-19 | At COVID-19 |
|---|---|---|---|---|---|---|---|---|---|---|---|---|
| 5 | 5 | 4 | 5 | 5 | 5 | 5 | 4 | 5 | 2 | 5 | 81 | 59 |
| 5 | 5 | 5 | 5 | 5 | 5 | 5 | 5 | 5 | 1 | 3 | 71 | 53 |
| 5 | 5 | 5 | 4 | 2 | 4 | 5 | 4 | 3 | 5 | 5 | 76 | 56 |
| 3 | 3 | 3 | 2 | 5 | 3 | 3 | 4 | 4 | 4 | 2 | 66 | 49 |
| 3 | 3 | 3 | 3 | 3 | 3 | 3 | 3 | 3 | 3 | 3 | 57 | 42 |
| 3 | 4 | 3 | 4 | 4 | 3 | 2 | 4 | 4 | 3 | 4 | 64 | 47 |
| 5 | 5 | 4 | 4 | 5 | 5 | 5 | 5 | 5 | 5 | 4 | 84 | 62 |
| 4 | 4 | 4 | 4 | 4 | 4 | 4 | 4 | 4 | 5 | 5 | 71 | 53 |
| 5 | 5 | 4 | 5 | 4 | 5 | 4 | 3 | 5 | 5 | 5 | 79 | 58 |
| 4 | 4 | 4 | 4 | 5 | 4 | 4 | 4 | 5 | 4 | 5 | 78 | 58 |
| 5 | 5 | 4 | 5 | 5 | 3 | 5 | 3 | 5 | 5 | 4 | 71 | 53 |
| 5 | 4 | 4 | 3 | 3 | 4 | 5 | 2 | 4 | 2 | 4 | 62 | 46 |
| 3 | 3 | 2 | 3 | 2 | 4 | 3 | 1 | 3 | 1 | 1 | 43 | 31 |
| 5 | 3 | 3 | 4 | 3 | 3 | 3 | 3 | 3 | 1 | 2 | 53 | 39 |
| 5 | 4 | 5 | 4 | 4 | 4 | 5 | 5 | 4 | 5 | 5 | 81 | 59 |
| E61 | L41 | L44 | L46 | L42 | F54 | E62 | L43 | F53 | M28 | T34 | Before COVID-19 (Normal) | At COVID-19 |
|---|---|---|---|---|---|---|---|---|---|---|---|---|
| 5 | 5 | 4 | 5 | 5 | 5 | 5 | 4 | 5 | 2 | 5 | 100 | 132 |
| 5 | 5 | 5 | 5 | 5 | 5 | 5 | 5 | 5 | 1 | 3 | 100 | 116 |
| 5 | 5 | 5 | 4 | 2 | 4 | 5 | 4 | 3 | 5 | 5 | 100 | 125 |
| 3 | 3 | 3 | 2 | 5 | 3 | 3 | 4 | 4 | 4 | 2 | 100 | 115 |
| 3 | 3 | 3 | 3 | 3 | 3 | 3 | 3 | 3 | 3 | 3 | 100 | 110 |
| 3 | 4 | 3 | 4 | 4 | 3 | 2 | 4 | 4 | 3 | 4 | 100 | 113 |
| 5 | 5 | 4 | 4 | 5 | 5 | 5 | 5 | 5 | 5 | 4 | 100 | 132 |
| 4 | 4 | 4 | 4 | 4 | 4 | 4 | 4 | 4 | 5 | 5 | 100 | 117 |
| 5 | 5 | 4 | 5 | 4 | 5 | 4 | 3 | 5 | 5 | 5 | 100 | 131 |
| 4 | 4 | 4 | 4 | 5 | 4 | 4 | 4 | 5 | 4 | 5 | 100 | 131 |
| 5 | 5 | 4 | 5 | 5 | 3 | 5 | 3 | 5 | 5 | 4 | 100 | 117 |
| 5 | 4 | 4 | 3 | 3 | 4 | 5 | 2 | 4 | 2 | 4 | 100 | 112 |
| 3 | 3 | 2 | 3 | 2 | 4 | 3 | 1 | 3 | 1 | 1 | 100 | 130 |
| 5 | 3 | 3 | 4 | 3 | 3 | 3 | 3 | 3 | 1 | 2 | 100 | 111 |
| 5 | 4 | 5 | 4 | 4 | 4 | 5 | 5 | 4 | 5 | 5 | 100 | 130 |
| 5 | 5 | 5 | 4 | 5 | 5 | 5 | 5 | 5 | 5 | 3 | 100 | 116 |
| Trial No. | ANN Structure | MAPE | R2 |
|---|---|---|---|
| 1 | 20-10-1 | 3.2997 | 0.9616 |
| 2 | 20-11-1 | 3.1807 | 0.9712 |
| 3 | 20-12-1 | 3.2384 | 0.9677 |
| 4 | 20-13-1 | 4.1961 | 0.9197 |
| 5 | 20-14-1 | 2.7770 | 0.9533 |
| 6 | 20-15-1 | 5.1699 | 0.9192 |
| 7 | 20-16-1 | 2.9738 | 0.9708 |
| 8 | 20-17-1 | 4.8545 | 0.9057 |
| 9 | 20-18-1 | 3.5353 | 0.9435 |
| 10 | 20-19-1 | 4.3229 | 0.9613 |
| 11 | 20-20-1 | 4.4463 | 0.9395 |
| 12 | 20-15-10-1 | 5.7755 | 0.9566 |
| 13 | 20-15-11-1 | 5.9865 | 0.9583 |
| 14 | 20-15-12-1 | 2.4136 | 0.9845 |
| 15 | 20-15-13-1 | 3.1182 | 0.9658 |
| 16 | 20-15-14-1 | 5.3039 | 0.9492 |
| 17 | 20-15-15-1 | 3.9750 | 0.9659 |
| 18 | 20-16-10-1 | 4.3616 | 0.9053 |
| 19 | 20-16-11-1 | 6.5215 | 0.9645 |
| 20 | 20-16-12-1 | 5.3649 | 0.9395 |
| 21 | 20-16-13-1 | 5.7413 | 0.9699 |
| 22 | 20-16-14-1 | 3.4704 | 0.9191 |
| 23 | 20-16-15-1 | 3.2447 | 0.9610 |
| 24 | 20-16-16-1 | 3.5108 | 0.9679 |
| 25 | 20-17-10-1 | 4.5337 | 0.9291 |
| 26 | 20-17-11-1 | 6.0032 | 0.9574 |
| 27 | 20-17-12-1 | 6.043 | 0.9692 |
| 28 | 20-17-13-1 | 3.8376 | 0.9536 |
| 29 | 20-17-14-1 | 3.0987 | 0.9441 |
| 30 | 20-17-15-1 | 3.225 | 0.9265 |
| Trial No. | ANN Structure | MAPE | R2 |
|---|---|---|---|
| 1 | 20-10-1 | 2.1085 | 0.9644 |
| 2 | 20-11-1 | 2.2851 | 0.9665 |
| 3 | 20-12-1 | 1.7514 | 0.9739 |
| 4 | 20-13-1 | 2.0880 | 0.9634 |
| 5 | 20-14-1 | 2.6768 | 0.9326 |
| 6 | 20-15-1 | 3.7667 | 0.8475 |
| 7 | 20-16-1 | 2.1379 | 0.9609 |
| 8 | 20-17-1 | 2.0805 | 0.9696 |
| 9 | 20-18-1 | 2.1483 | 0.9508 |
| 10 | 20-19-1 | 2.1581 | 0.9654 |
| 11 | 20-20-1 | 2.1523 | 0.9655 |
| 12 | 20-15-10-1 | 1.3802 | 0.97474 |
| 13 | 20-15-11-1 | 2.3295 | 0.9425 |
| 14 | 20-15-12-1 | 2.9567 | 0.9364 |
| 15 | 20-15-13-1 | 2.5302 | 0.9317 |
| 16 | 20-15-14-1 | 2.0337 | 0.9466 |
| 17 | 20-15-15-1 | 2.8406 | 0.9206 |
| 18 | 20-16-10-1 | 2.2948 | 0.9671 |
| 19 | 20-16-11-1 | 2.4519 | 0.9575 |
| 20 | 20-16-12-1 | 2.0572 | 0.9444 |
| 21 | 20-16-13-1 | 1.8481 | 0.9559 |
| 22 | 20-16-14-1 | 2.2694 | 0.9475 |
| 23 | 20-16-15-1 | 1.7480 | 0.9491 |
| 24 | 20-16-16-1 | 1.8867 | 0.9534 |
| 25 | 20-17-10-1 | 1.7067 | 0.9685 |
| 26 | 20-17-11-1 | 2.1659 | 0.9661 |
| 27 | 20-17-12-1 | 2.3652 | 0.9308 |
| 28 | 20-17-13-1 | 1.7807 | 0.9491 |
| 29 | 20-17-14-1 | 2.1440 | 0.9310 |
| 30 | 20-17-15-1 | 1.5521 | 0.9692 |
Disclaimer/Publisher’s Note: The statements, opinions and data contained in all publications are solely those of the individual author(s) and contributor(s) and not of MDPI and/or the editor(s). MDPI and/or the editor(s) disclaim responsibility for any injury to people or property resulting from any ideas, methods, instructions or products referred to in the content. |
© 2023 by the authors. Licensee MDPI, Basel, Switzerland. This article is an open access article distributed under the terms and conditions of the Creative Commons Attribution (CC BY) license (https://creativecommons.org/licenses/by/4.0/).
Share and Cite
Amien, D.H.; Elbeltagi, E.; Mashhour, I.M.; Ehab, A. Impact of COVID-19 on Construction Production Rate. Buildings 2023, 13, 1127. https://doi.org/10.3390/buildings13051127
Amien DH, Elbeltagi E, Mashhour IM, Ehab A. Impact of COVID-19 on Construction Production Rate. Buildings. 2023; 13(5):1127. https://doi.org/10.3390/buildings13051127
Chicago/Turabian StyleAmien, Doaa H., Emad Elbeltagi, Ibrahim M. Mashhour, and Ahmed Ehab. 2023. "Impact of COVID-19 on Construction Production Rate" Buildings 13, no. 5: 1127. https://doi.org/10.3390/buildings13051127
APA StyleAmien, D. H., Elbeltagi, E., Mashhour, I. M., & Ehab, A. (2023). Impact of COVID-19 on Construction Production Rate. Buildings, 13(5), 1127. https://doi.org/10.3390/buildings13051127

