The Influence of Building Information Modelling Adoption in the Viability of Medium, Small and Micro Scale Construction Firms (MSMSCFs)
Abstract
1. Introduction
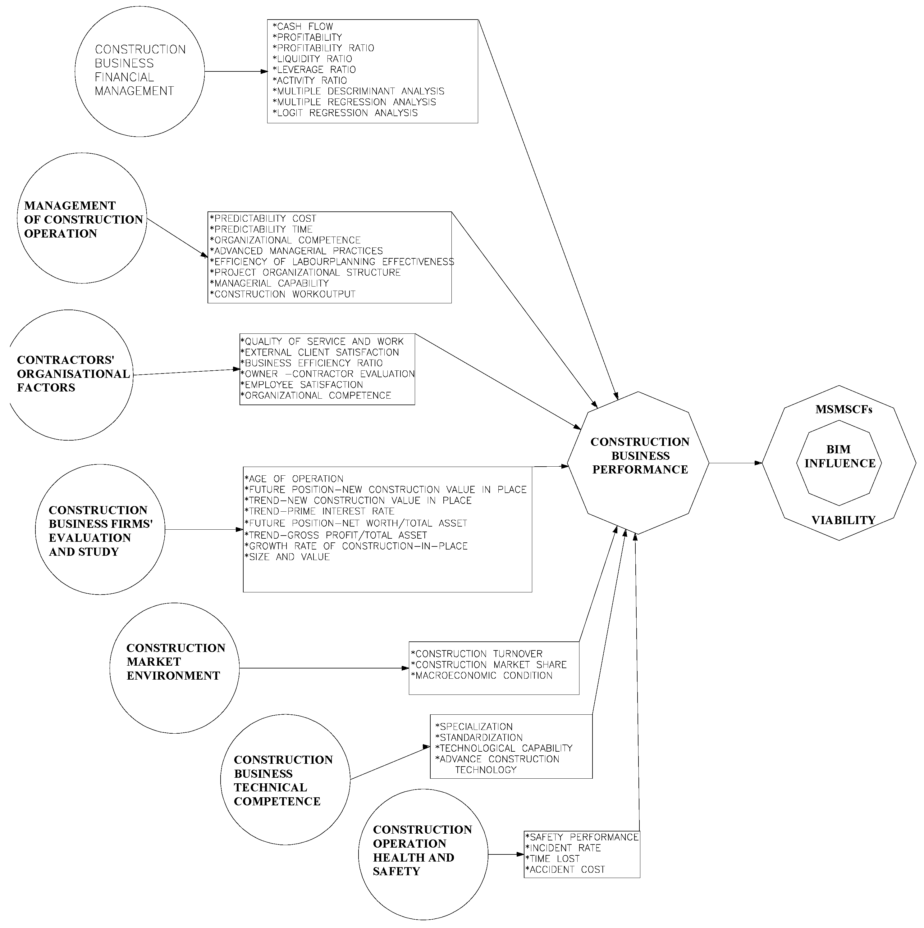
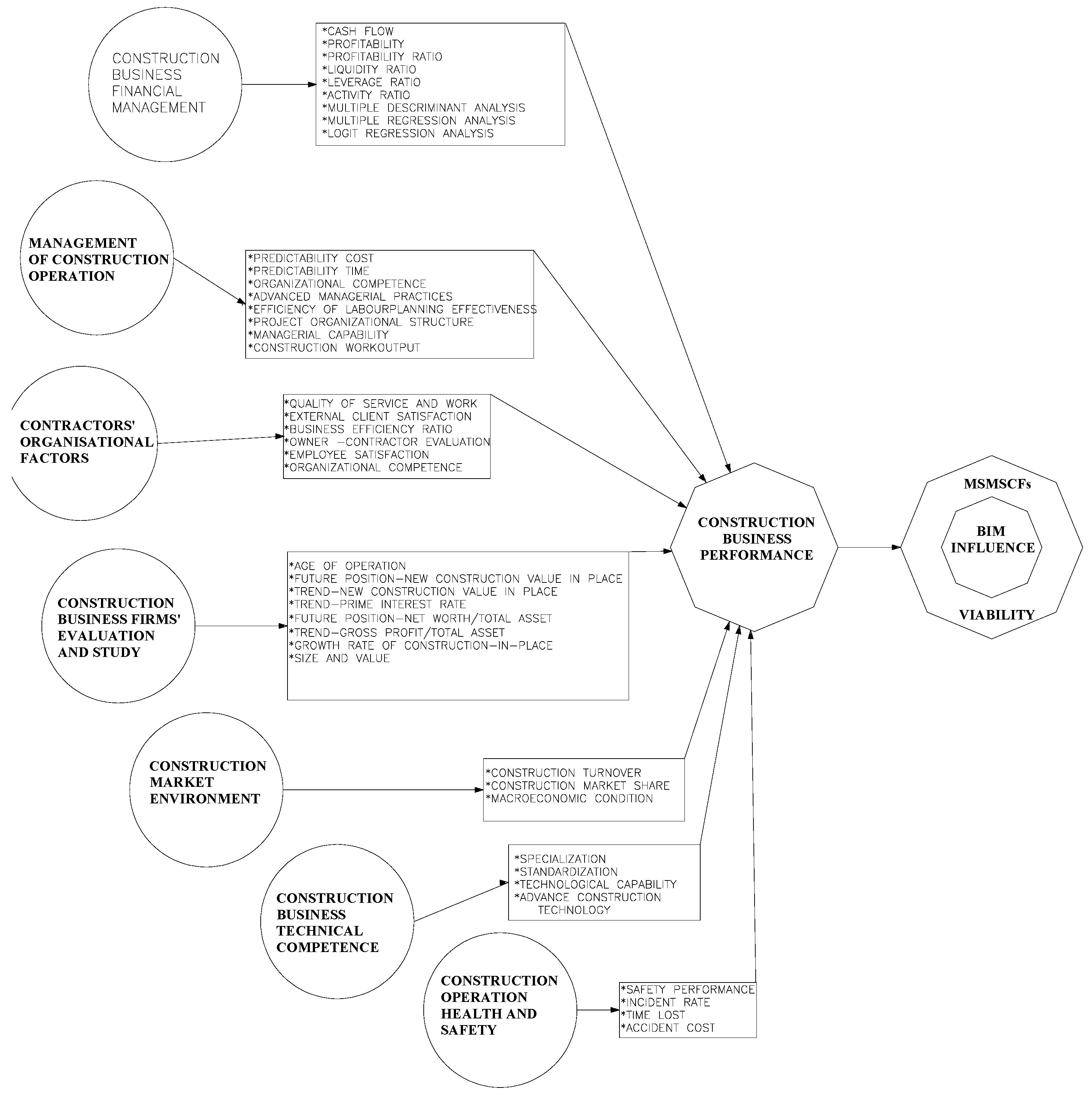
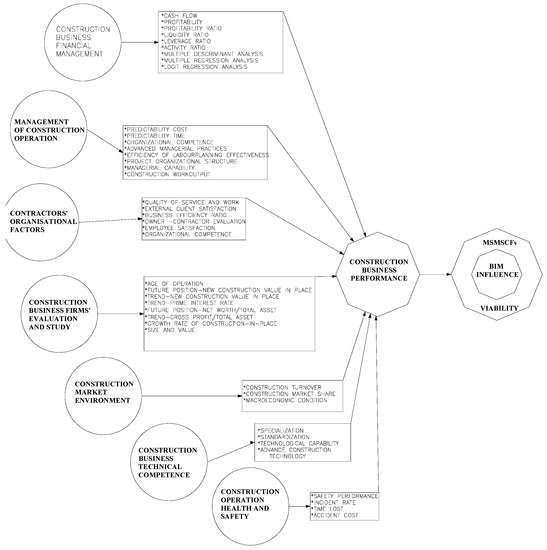
2. Factors Influencing the Viability of MSMSCFs in the Literature
3. Materials and Methods
3.1. Sampling Method and Response Rate
3.2. Questionnaire Design
4. Data Analysis
4.1. Methods of Data Analysis
4.2. Local Construction Firms’ Characteristics
4.3. Ranking of Factors Influenced by BIM Amidst Factors Influencing the Viability of MSMSCFs
4.4. Principal Factor Analysis of Factors Influenced by BIM
5. Conclusions and Recommendation
Author Contributions
Funding
Data Availability Statement
Acknowledgments
Conflicts of Interest
Appendix A. Questionnaire for Contractors and Their Construction Professional Representative
- (Please Companys’ Name Not Required)
- Section A
- Q1: Designation of person completing the questionnaire?
- □Contract manager □Construction professional □Site manager/Project manager □Others (please specify)
- Q2: Years of experience in construction? (Please specify and also thick below)
- □0–5 years □6–10 years □11–15 years □16–20 years □21–25 years □Over 25 years
- Q3: Years of Construction Company’s Operations. (please specify only)
- Q4: In how many projects have you been involved in the past? (please specify and also thick below)
- □1–5 projects □6–10 projects □11–15 projects □16–20 projects □Over 20 projects
- Q5: Number of permanent staff (foreman and above) in 2015? (please specify and also thick below)
- □less than 5 □5 to 50 □Over 50
- Q6: Annual Turnover (in Million Naira) in 2014? (please specify and also thick below)
- □less than N10 million □N10 to N50 million □N50 to N150 million □Over N150 million
- Q7: Registration Grade (A, B, C, D, E or ____ etc.)
- □General building □Civil engineering
- Q8: Is your company based in Nigeria or Abroad? (please Thick) Nigeria Abroad
- Q9: Is your Company carrying out construction work in other countries apart from Nigeria? (please Thick)
- □Yes □No
- Q10: If Yes, is it a major or minor construction work in comparison to the work done in Nigeria? (please Thick)
- □Major □Minor
- Q11: Who are your major Client? (please Thick)
- □Government □Others □Both
- Section B
| S/N | Factors Influencing the Viability of Indigenous Construction Contractors’ Business. (Survival of Contractors’ Business) | (1) Not Important | (2) Fairly Important | (3) Important | (4) Very Important | (5) Extremely Important |
| 1. | Cash for construction work | |||||
| 2. | Construction profit margin | |||||
| 3. | Accessibility to loan | |||||
| 4. | Interest on loan | |||||
| 5. | Credit purchase of material | |||||
| 6. | Prompt payment of work certificate | |||||
| 7. | Cost of plant and equipment purchase maintenance and hiring | |||||
| 8. | Cost of construction labour | |||||
| 9. | Cost of construction material | |||||
| 10. | Project organization structure | |||||
| 11. | Management of construction site Material | |||||
| 12. | Predictability of construction cost and time | |||||
| 13. | Management of construction site labour, plant and equipment | |||||
| 14. | Organizational competence/client satisfaction | |||||
| 15. | Quality of service and works | |||||
| 16. | Employee Satisfaction | |||||
| 17. | Reputation of good client-contractor’s relationship | |||||
| 18. | Age of operation | |||||
| 19. | Firm Size | |||||
| 20. | Firm’s Impact on the community | |||||
| 21. | Inflation | |||||
| 22. | Tax | |||||
| 23. | Corruption | |||||
| 24. | Construction work turnover/successful tender rate | |||||
| 25. | Availability of Skilled labour | |||||
| 26. | Availability of Artisan and craftsmen | |||||
| 27. | Procurement practices (The way contract is awarded) | |||||
| 28. | Government policy | |||||
| 29. | Bad weather and Natural disaster | |||||
| 30. | Construction technical expertise | |||||
| 31. | Quality of construction work and services | |||||
| 32. | Specialization of construction work | |||||
| 33. | Advanced construction technology | |||||
| 34. | Number of high performance professionals | |||||
| 35. | Incident rate | |||||
| 36. | Accident cost | |||||
| 37. | Availability of safety equipment | |||||
| Please, Itemize and rate other factors you know that are not stated above in the space below | ||||||
| 41. | ||||||
| 42. | ||||||
| 43. | ||||||
| 44. | ||||||
| 45. | ||||||
References
- Woo, J.; Wilsmann, J.; Kang, D. Use of as-built building information modeling. In Proceedings of the Construction 1 Research Congress 2010: Innovation for Reshaping Construction Practice 2010, Banff, AB, Canada, 8–10 May 2010; pp. 538–548. [Google Scholar]
- Azhar, S. Building information modeling (BIM): Trends, benefits, risks, and challenges for the AEC industry. Leadersh. Manag. Eng. 2011, 11, 241–252. [Google Scholar] [CrossRef]
- Eastman, C.; Teicholz, P.; Sacks, R.; Liston, K. BIM Handbook: A Guide to Building Information Modeling for Owners, Managers, Designers, Engineers and Contractors; John Wiley & Sons: Hoboken, NJ, USA, 2011; Volume 2, pp. 147–150. [Google Scholar]
- Meadati, P. BIM extension into later stages of project life cycle. In Proceedings of the Associated Schools of Construction 45th Annual International Conference, Gainesville, FL, USA, 1–4 April 2009; pp. 121–129. [Google Scholar]
- Getuli, V.; Ventura, S.M.; Capone, P.; Ciribini, A.L. BIM-based code checking for construction health and safety. Procedia Eng. 2017, 196, 454–461. [Google Scholar] [CrossRef]
- Olugboyega, O.; Windapo, A. Framework for managing BIM benefits: A benefits breakdown hierarchy approach. In Proceedings of the 2018 Conference: 10th SACQSP International Research Conference, Johannesburg, South Africa, 30 September–1 October 2018; pp. 68–82. [Google Scholar]
- Cheng, Y.M. Building Information Modeling for Quality Management. In Proceedings of the 20th International Conference on Enterprise Information Systems (ICEIS 2018), Funchal, Portugal, 21–24 March 2018; pp. 351–358. [Google Scholar]
- Sistani, N.S.; Rezaei, A. BIM implementation in developing countries. In Proceedings of the 10th International Congress on Advances in Civil Engineering, Ankara, Turkey, 17–19 October 2012. [Google Scholar]
- Olateju, B. Enhancing the Contract Management Capabilities of the Indigenous Contractors: Effective Contract Management in the Construction Industry; Publication of the Nigeria Institute of Building: Lagos, Nigeria, 1991; pp. 132–142. [Google Scholar]
- Makori, D.M.; Jagongo, A. Working capital management and firm profitability: Empirical evidence from manufacturing and construction firms listed on Nairobi securities exchange, Kenya. Int. J. Account. Tax. 2013, 1, 1–4. [Google Scholar]
- Hany Abd Elshakour, M.A.; Al-Sulaihi, I.A.; Al-Gahtani, K.S. Indicators for measuring performance of building construction companies in Kingdom of Saudi Arabia. J. King Saud Univ.-Eng. Sci. 2013, 25, 125–134. [Google Scholar]
- Leong, T.K.; Zakuan, N.; Saman, M.Z.M.; Ariff, M.S.M.; Tan, C.S. Using project performance to measure effectiveness of quality management system maintenance and practices in construction industry. Sci. World J. 2014, 2014, 591361. [Google Scholar] [CrossRef]
- Oladimeji, O.; Aina, O.O. Cash flow management techniques practices of local firms in Nigeria. Int. J. Constr. Manag. 2021, 21, 395–403. [Google Scholar] [CrossRef]
- Oladimeji, O.; Aina, O.O. Financial performance of locally owned construction firms in southwestern Nigeria. J. Financ. Manag. Prop. Constr. 2018, 23, 112–128. [Google Scholar] [CrossRef]
- Ho, P.H. Analysis of competitive environments, business strategies, and performance in Hong Kong’s construction industry. J. Manag. Eng. 2016, 32, 04015044. [Google Scholar] [CrossRef]
- Peterson, S.J. Construction Accounting and Financial Management; Pearson: Upper Saddle River, NJ, USA, 2013. [Google Scholar]
- Harymawan, I. Why do firms appoint former military personnel as directors? Evidence of loan interest rate in militarily connected firms in Indonesia. Asian Rev. Account. 2018, 26, 2–18. [Google Scholar] [CrossRef]
- Peurifoy, R.L.; Schexnayder, C.J. Construction Planning, Equipment, and Methods; McGraw-Hill Education: New York, NY, USA, 2018. [Google Scholar]
- El-Gohary, K.M.; Aziz, R.F. Factors influencing construction labor productivity in Egypt. J. Manag. Eng. 2014, 30, 1–9. [Google Scholar] [CrossRef]
- Badroldin, M.K.; Hamid, A.R.; Raman, S.A.; Zakaria, R.; Mohandes, S.R. Late payment practices in the Malaysian construction industry. Malays. J. Civ. Eng. 2016, 28, 149–162. [Google Scholar]
- Haron, R.C.; Arazmi, A.L. Late payment issues of subcontractors in Malaysian construction industry. Plan. Malays. 2020, 18. [Google Scholar] [CrossRef]
- Wahab, A.B.; Lawal, A.F. An evaluation of waste control measures in construction industry in Nigeria. Afr. J. Environ. Sci. Technol. 2011, 5, 246–254. [Google Scholar]
- El-khalek, H.A.; Aziz, R.F.; Morgan, E.S. Identification of construction subcontractor prequalification evaluation criteria and their impact on project success. Alex. Eng. J. 2019, 58, 217–223. [Google Scholar] [CrossRef]
- Ozcan, I.S.; Unal, E.A.; Yener, U.N. The effect of firm size on profitability: Evidence from Turkish manufacturing sector. J. Bus. Econ. Financ. 2017, 6, 301–308. [Google Scholar]
- Akomah, B.B.; Jackson, E.N. Contractors Perception of Factors Contributing to Road Project Delay. Int. J. Constr. Eng. Manag. 2016, 5, 79–85. [Google Scholar]
- Matarirano, O.; Makina, D.; Chiloane-Tsoka, G.E. Tax compliance costs and small business performance: Evidence from the South African construction industry. S. Afr. J. Bus. Manag. 2019, 50, 9. [Google Scholar] [CrossRef]
- Jaya, I.; Alaloul, W.S.; Musarat, M.A. Role of inflation in construction: A systematic review. In ICCOEE2020: Proceedings of the 6th International Conference on Civil, Offshore and Environmental Engineering (ICCOEE2020); Springer: Singapore, 2021; pp. 701–708. [Google Scholar]
- Boudreaux, C.J.; Nikolaev, B.N.; Holcombe, R.G. Corruption and destructive entrepreneurship. Small Bus. Econ. 2018, 51, 181–202. [Google Scholar] [CrossRef]
- Deng, X.; Pheng, L.S. Understanding the critical variables affecting the level of political risks in international construction projects. KSCE J. Civ. Eng. 2013, 17, 895–907. [Google Scholar]
- Bala, K.; Bello, A.; Kolo, B.A.; Bustani, S.A. Factors inhibiting the growth of local construction firms in Nigeria. In Proceedings of the 25th ARCOM Conference, Nottingham, UK, 7–9 September 2009; pp. 351–359. [Google Scholar]
- LiPuma, J.A.; Newbert, S.L.; Doh, J.P. The effect of institutional quality on firm export performance in emerging economies: A contingency model of firm age and size. Small Bus. Econ. 2013, 40, 817–841. [Google Scholar] [CrossRef]
- Sundquist, V.; Gadde, L.E.; Hulthén, K. Reorganizing construction logistics for improved performance. Constr. Manag. Econ. 2018, 36, 49–65. [Google Scholar] [CrossRef]
- Oke, A.; Aigbavboa, C.; Khangale, T. Effect of skills shortage on sustainable construction. In Advances in Human Factors, Sustainable Urban Planning and Infrastructure, Proceedings of the AHFE 2017 International Conference on Human Factors, Sustainable Urban Planning and Infrastructure, 17–21 July 2017, The Westin Bonaventure Hotel, Los Angeles, CA, USA; Springer International Publishing: Cham, Switzerland, 2018; pp. 303–309. [Google Scholar]
- Zhong, R.Y.; Peng, Y.; Xue, F.; Fang, J.; Zou, W.; Luo, H.; Ng, S.T.; Lu, W.; Shen, G.Q.; Huang, G.Q. Prefabricated construction enabled by the Internet-of-Things. Autom. Constr. 2017, 76, 59–70. [Google Scholar] [CrossRef]
- Lawson, M.; Ogden, R.; Goodier, C. Design in Modular Construction; CRC Press: Boca Raton, FL, USA, 2014. [Google Scholar]
- Ramírez, R.R.; Alarcón, L.F.; Knights, P. Benchmarking system for evaluating management practices in the construction industry. J. Manag. Eng. 2004, 20, 110–117. [Google Scholar] [CrossRef]
- Nudurupati, S.; Arshad, T.; Turner, T. Performance measurement in the construction industry: An action case investigating manufacturing methodologies. Computers in Industry. Comput. Ind. 2007, 58, 667–676. [Google Scholar] [CrossRef]
- Chinyio, E.A.; Olomolaiye, P.O.; Kometa, S.T.; Harris, F.C. A needs-based methodology for classifying construction clients and selecting contractors. Constr. Manag. Econ. 1998, 16, 91–98. [Google Scholar] [CrossRef]
- Gulghane, A.A.; Khandve, P.V. Management for construction materials and control of construction waste in construction industry: A review. Int. J. Eng. Res. Appl. 2015, 5, 59–64. [Google Scholar]
- Aje, O.I.; Odusami, K.T.; Ogunsemi, D.R. The impact of contractors’ management capability on cost and time performance of construction projects in Nigeria. J. Financ. Manag. Prop. Constr. 2009, 14, 171–187. [Google Scholar] [CrossRef]
- Alaghbari, W.; Al-Sakkaf, A.A.; Sultan, B. Factors affecting construction labour productivity in Yemen. Int. J. Constr. Manag. 2019, 19, 79–91. [Google Scholar] [CrossRef]
- Parchami Jalal, M.; Shoar, S. A hybrid framework to model factors affecting construction labour productivity: Case study of Iran. J. Financ. Manag. Prop. Constr. 2019, 24, 630–654. [Google Scholar] [CrossRef]
- Liang, K.; Fung, I.W. The impact of macroeconomic and industrial fluctuation on fatalities of construction workers in China. J. Saf. Res. 2019, 70, 149–158. [Google Scholar] [CrossRef]
- Onyebeke, L.C.; Papazaharias, D.M.; Freund, A.; Dropkin, J.; McCann, M.; Sanchez, S.H.; Hashim, D.; Meyer, J.D.; Lucchini, R.G.; Zuckerman, N.C. Access to properly fitting personal protective equipment for female construction workers. Am. J. Ind. Med. 2016, 59, 1032–1040. [Google Scholar] [CrossRef] [PubMed]
- Oladimeji, O. Factors influencing professionalism and the viability of local firms in Nigeria. Acta Structilia 2019, 26, 104–136. [Google Scholar] [CrossRef]
- Oladimeji, O. Psychosocial construction work and wellbeing in the viability of indigenous construction firms. J. Eng. Proj. Prod. Manag. 2020, 10, 187–199. [Google Scholar]
- Oladimeji, O. Influence of COVID-19 pandemic on local construction firms’ viability. J. Eng. Des. Technol. 2022, 20, 201–221. [Google Scholar] [CrossRef]
- Lenin, J.N. Guest editorial on special issue: Psychosocial and Organisational-Cultural influences on Construction Stakeholders’ Financial Performance. J. Financ. Manag. Prop. Constr. 2018, 23, 2–5. [Google Scholar] [CrossRef]
- Goulding, J.S.; Ezcan, V.; Sutrisna, M. Securing the embededness of psychosocial diffusion indicators into the Turkish construction industry: Silence is no longer golden. J. Financ. Manag. Prop. Constr. 2018, 23, 90–111. [Google Scholar] [CrossRef]
- Takim, R.; Abu Talib, I.F.; Nawawi, A.H. Quality of life: Psychosocial environment factors (PEF) in the event of disasters to private construction firms. Soc. Behav. Sci. 2016, 234, 28–35. [Google Scholar] [CrossRef]
- European Commission 2015. Enterprises and Industry: SME Definition, Archived from the Original on Available 8 February. Available online: http://europa.eu.int/comm/enterprise/enterprisepolicy/smedefinition/index.htm (accessed on 29 May 2017).
- Ahmad, I. COVID-19 and Labour Law: Pakistan Italian Labour Law. E-J. 2020, 1, 1–11. [Google Scholar] [CrossRef]
- Zamani, H.; Rahman, R.A.; Fauzi, M.A.; Yusofs, I.M. Effects of COVID-19 on building construction projects: Impact and response mechanism, 4th National Conference on Wind and Earhquake Engineering. IOP Conf. Ser. Earth Environ. Sci. 2021, 682, 012049. [Google Scholar] [CrossRef]
- Özkan, S.; Seyis, S. Identification of common data environment functions during construction phase of BIM-based projects. In Proceedings of the CIB W78-LDAC 2021, Luxembourg, 11–15 October 2021. [Google Scholar]
- Famade, O.A.; Omiyale, G.T.; Adebola, Y.A. Towards improved funding of tertiary institutions in Nigeria. Asian J. Humanit. Soc. Sci. 2015, 3, 83–90. [Google Scholar]
- Tavakol, M.; Dennick, R. Making sense of Cronbach’s. Int. J. Med. Educ. 2011, 2, 53–55. [Google Scholar] [CrossRef] [PubMed]
- Field, A. Discovering Statistics Using SPSS for Windows; Publications: Thousand Oaks, CA, USA, 2000. [Google Scholar]
- Cheng, T.C.; Choy, P.W. A study of the relationships between quality management practices and organizational performance in the shipping industry. Marit. Econ. Logist. 2013, 15, 1–31. [Google Scholar] [CrossRef]
- Cheng, T.E.; Choy, P.W. Measuring success factors of quality management in the shipping industry. Marit. Econ. Logist. 2007, 9, 234–253. [Google Scholar] [CrossRef]
- Hamada, H.M.; Haron, A.; Zakiria, Z.; Humada, A.M. Benefits and barriers of BIM adoption in the Iraqi construction firms. Int. J. Innov. Res. Adv. Eng. 2016, 3, 76–84. [Google Scholar]
- Ma, P.; Zhang, S.; Hua, Y.; Zhang, J. Behavioral perspective on BIM postadoption in construction organizations. J. Manag. Eng. 2020, 36, 04019036. [Google Scholar] [CrossRef]
- Dakhil, A.; Underwood, J.; Al Shawi, M. BIM benefits-maturity relationship awareness among UK construction clients. In Proceedings of the First International Conference of the BIM Academic Forum, Glasgow, UK, 13–15 September 2016; pp. 13–15. [Google Scholar]
- Khanzadi, M.; Sheikhkhoshkar, M.; Banihashemi, S. BIM applications toward key performance indicators of construction projects in Iran. Int. J. Constr. Manag. 2020, 20, 305–320. [Google Scholar] [CrossRef]
- Maskey, R.; Fei, J.; Nguyen, H.O. Use of exploratory factor analysis in maritime research. Asian J. Shipp. Logist. 2018, 34, 91–111. [Google Scholar] [CrossRef]
- Henson, R.K.; Roberts, J.K. Use of exploratory factor analysis in published research: Common errors and some comment on improved practice. Educ. Psychol. Meas. 2006, 66, 393–416. [Google Scholar] [CrossRef]
- O’Neil, J.M. Summarizing 25 years of research on men’s gender role conflict using the Gender Role Conflict Scale: New research paradigms and clinical implications. Couns. Psychol. 2008, 36, 358–445. [Google Scholar] [CrossRef]
- Nguyen, P.T.; Vo, K.D.; Phan, P.T.; Huynh, V.D.B.; Nguyen, T.A.; Cao, T.M.; Nguyen, Q.L.H.T.T. Construction project quality management using building information modeling 360 field. Int. J. Adv. Comput. Sci. Appl. 2018, 9, 228–233. [Google Scholar] [CrossRef]
- Achkar, E. A BIM-Integrated Approach to Construction Quality Management. Enabling Information and Knowledge Management during the Execution Phase of a Project Life Cycle. Eindhoven University of Technology Graduation Program: Master of Construction Management and Engineering. Master’s Thesis, Eindhoven University of Technology, Eindhoven, The Netherlands, 8 December 2016. [Google Scholar]
- Lee, N.; Salama, T.; Wang, G. Building information modeling for quality management in infrastructure construction projects. In Computing in Civil and Building Engineering (2014); American Society of Civil Engineers: Reston, VA, USA, 2014; pp. 65–72. [Google Scholar]
- Zhai, Y.; Chen, K.; Zhou, J.X.; Cao, J.; Lyu, Z.; Jin, X.; Shen, G.Q.; Lu, W.; Huang, G.Q. An Internet of Things-enabled BIM platform for modular integrated construction: A case study in Hong Kong. Adv. Eng. Inform. 2019, 42, 100997. [Google Scholar] [CrossRef]
- Davtalab, O.; Kazemian, A.; Khoshnevis, B. Perspectives on a BIM-integrated software platform for robotic construction through Contour Crafting. Autom. Constr. 2018, 89, 13–23. [Google Scholar] [CrossRef]
- Wang, K.C.; Skibniewski, M.J. Feasibility study of integrating BIM and 3D printing to support building construction. In Creative Construction Conference; Budapest University of Technology and Economics: Budapest, Hungary, 2019; pp. 845–850. [Google Scholar]
- Ding, K.; Shi, H.; Hui, J.; Liu, Y.; Zhu, B.; Zhang, F.; Cao, W. Smart steel bridge construction enabled by BIM and Internet of Things in industry 4.0: A framework. In Proceedings of the 2018 IEEE 15th International Conference on Networking, Sensing and Control (ICNSC), Zhuhai, China, 27–29 March 2018; pp. 1–5. [Google Scholar]
- Jeonghwan, K.; Heeyeon, K.; Arshad, T.W.; Jongwon, S. 3D earthwork BIM design and its application in an advanced construction equipment operation. Archit. Eng. 2019, 4, 22–26. [Google Scholar]
- Jaud, Š.; Hecht, H.; Schlenger, J.; Amann, J. TUM Open Infra Platform: An open source package for simultaneous viewing and analysis of digital models in the civil engineering domain. J. Open Source Softw. 2022, 7, 3061. [Google Scholar] [CrossRef]
- Ramonell, C.; Chacón, R. Open—Source terrestrial laser scanner for the virtualization of geometrical entities in AEC classrooms. Comput. Appl. Eng. Educ. 2022, 30, 1009–1021. [Google Scholar] [CrossRef]
- Succar, B.; Sher, W.; Williams, A. An integrated approach to BIM competency assessment, acquisition and application. Autom. Constr. 2013, 35, 174–189. [Google Scholar] [CrossRef]
- Haupt, T.C.; Hefer, E. Adapt or die! Building information modelling (BIM). In Proceedings of the Tenth Built Environment Conference, Port Elizabeth, South Africa, 31 July–2 August 2016. [Google Scholar]
- Magill, L.J.; Jafarifar, N.; Watson, A.; Omotayo, T. 4D BIM integrated construction supply chain logistics to optimise on-site production. Int. J. Constr. Manag. 2020, 22, 2325–2334. [Google Scholar] [CrossRef]
- Sadeghpour, F.; Andayesh, M. The constructs of site layout modelling: An overview. Can. J. Civ. Eng. 2015, 42, 199–212. [Google Scholar] [CrossRef]
- Krepp, S.; Jahr, K.; Bigontina, S.; Bügler, M.; Borrmann, A. BIMsite–towards a BIM-based generation and evaluation of realization variants comprising construction methods, site layouts and schedules. In Proceedings of the EG-ICE Workshop on Intelligent Computing in Engineering, Krakow, Poland, 29 June–1 July 2016. [Google Scholar]
- Bortolini, R.; Shigaki, J.S.; Formoso, C.T. Site Logistic planning and control using 4D Modelling: A Study in a Lean Car Factory Building Site. In Proceedings of the 23rd Annual Conference of the International Group for Lean Construction, Perth, Australia, 28–31 July 2015; pp. 361–370. [Google Scholar]
- Sadeh, H.; Mirarchi, C.; Shahbodaghlou, F.; Pavan, A. BIM feasibility for small and medium-sized contractors and subcontractors. Int. J. Constr. Manag. 2021, 23, 999–1008. [Google Scholar] [CrossRef]
- Sadeh, H.; Mirarchi, C.; Pavan, A. BIM implementation for micro, small and medium-sized enterprises. In Proceedings of the 2021 European Conference on Computing in Construction, Online, 19–28 July 2021; pp. 1–7. [Google Scholar]
- Saka, A.B.; Chan, D.W.; Siu, F.M. Drivers of sustainable adoption of building information modelling (BIM) in the Nigerian construction small and medium-sized enterprises (SMEs). Sustainability 2020, 12, 3710. [Google Scholar] [CrossRef]
- Martinez Aires, M.D.; Rubio Gamez, M.C.; Gibb, A. Prevention through design: The effect of European directives on construction workplace accidents. Saf. Sci. 2010, 48, 248–258. [Google Scholar] [CrossRef]
- Wong, J.K.W.; Li, H.; Chan, G.; Wang, H.; Huang, T.; Luo, E. An integrated 5D tool for quantification of construction process emissions and accident identification. In Proceedings of the 31st International Symposium on Automation and Robotics in Construction and Mining, ISARC 2014, Ultimo, Australia, 1 January 2014; pp. 393–397. [Google Scholar]
- Cortés-Pérez, J.P.; Cortés-Pérez, A.; Prieto-Muriel, P. BIM-integrated management of occupational hazards in building construction and maintenance. Autom. Constr. 2020, 113, 103115. [Google Scholar] [CrossRef]
- Nawari, N.O.; Ravindran, S. Blockchain and building information modeling (BIM): Review and applications in post-disaster recovery. Buildings 2019, 9, 149. [Google Scholar] [CrossRef]
- Kermanshachi, S.; Rouhanizadeh, B. Feasibility analysis of post disaster reconstruction alternatives using automated BIM-based construction cost estimation tool. In Proceeding of the CSCE 6th International Disaster Mitigation Specialty Conference; Canadian Society of Civil Engineering: Montreal, QC, Canada, 2018; pp. 13–16. [Google Scholar]
- Yuan, H.; Yang, Y. BIM adoption under government subsidy: Technology diffusion perspective. J. Constr. Eng. Manag. 2020, 146, 04019089. [Google Scholar] [CrossRef]
- Atkinson, L.; Amoako-Attah, J.; B-Jahromi, A. Government’s influence on the implementation of BIM. In Computing in Civil and Building Engineering; American Society of Civil Engineers: Reston, VA, USA, 2014; pp. 520–527. [Google Scholar]
- Aguiar Costa, A.; Grilo, A. BIM-based e-procurement: An innovative approach to construction e-procurement. Sci. World J. 2015, 2015, 905390. [Google Scholar] [CrossRef]
- Kuiper, I.; Holzer, D. Rethinking the contractual context for Building Information Modelling (BIM) in the Australian built environment industry. Australas. J. Constr. Econ. Build. 2013, 13, 1–17. [Google Scholar] [CrossRef]
- Radulović, A.; Sladić, D.; Govedarica, M.; Raičević, D. LADM based taxation model in Montenegro: Using BIM in taxation process. In Proceeding of the 7th International FIG Workshop on 3D Cadastres, New York, NY, USA, 11–13 October 2021. [Google Scholar]
- Majzoub, M.; Eweda, A. Probability of Winning the Tender When Proposing Using BIM Strategy: A Case Study in Saudi Arabia. Buildings 2021, 11, 306. [Google Scholar] [CrossRef]
- Fatoye, E.O. Contributing factors of delay in the Nigerian construction industry: A comparative analysis with other selected countries. In Proceedings of the 4th West Africa Built Environment Research (WABER) Conference, Abuja, Nigeria, 24–26 July 2012; pp. 575–587. [Google Scholar]
- Hamledari, H.; Fischer, M. Construction payment automation using blockchain-enabled smart contracts and robotic reality capture technologies. Autom. Constr. 2021, 132, 103926. [Google Scholar] [CrossRef]
- Salleh, R.M.; Mustaffa, N.E.; Rahiman, N.A. The adoption of building information modelling and intelligent contract to payment process in Malaysian conventional contract. J. Comput. Theor. Nanosci. 2020, 17, 1378–1387. [Google Scholar] [CrossRef]

| No. | Component | Factors | Loadings | % of Variance Explained |
|---|---|---|---|---|
| 1. | Quality of service and client satisfaction | Organizational competence/client satisfaction | 0.791 | 25.10 |
| Quality of service and works | 0.870 | |||
| Employee satisfaction | 0.701 | |||
| Availability of skilled labor | 0.611 | |||
| Availability of artisan and craftsmen | 0.592 | |||
| 2. | Seasoned professionals and advanced construction | Firm’s impact on the community | 0.478 | 10.11 |
| Specialization of construction work | 0.778 | |||
| Advanced construction technology | 0.838 | |||
| Number of high performance professionals | 0.815 | |||
| 3. | Resource management and firm structure | Project organization structure | 0.773 | 9.90 |
| Management of construction site Material | 0.641 | |||
| Management of construction site labor, plant, and equipment | 0.801 | |||
| Firm Size | 0.585 | |||
| Availability of safety equipment | 0.588 | |||
| 4. | Credit and loan | Accessibility to loan | 0.716 | 5.85 |
| Credit purchase of material | 0.781 | |||
| Corruption | 0.634 | |||
| 5. | Construction hazard rate and cost | Bad weather and Natural disaster | 0.596 | 5.59 |
| Incident rate | 0.742 | |||
| Accident cost | 0.809 | |||
| 6. | Procurement practices and government policy | Procurement practices (The way contract is awarded) | 0.789 | 5.03 |
| Government policy | 0.782 | |||
| 7. | Tax and inflation | Inflation | 0.556 | 4.57 |
| Tax | 0.828 | |||
| Construction work turnover/successful tender rate | 0.499 | |||
| 8. | Construction cash and payment | Cash for construction work | 0.874 | 4.26 |
| Prompt payment of work certificate | 0.509 |
Disclaimer/Publisher’s Note: The statements, opinions and data contained in all publications are solely those of the individual author(s) and contributor(s) and not of MDPI and/or the editor(s). MDPI and/or the editor(s) disclaim responsibility for any injury to people or property resulting from any ideas, methods, instructions or products referred to in the content. |
© 2023 by the authors. Licensee MDPI, Basel, Switzerland. This article is an open access article distributed under the terms and conditions of the Creative Commons Attribution (CC BY) license (https://creativecommons.org/licenses/by/4.0/).
Share and Cite
Oladimeji, O.; Najjar, M.K.; Soares, C.A.P.; Haddad, A.N. The Influence of Building Information Modelling Adoption in the Viability of Medium, Small and Micro Scale Construction Firms (MSMSCFs). Buildings 2023, 13, 1087. https://doi.org/10.3390/buildings13041087
Oladimeji O, Najjar MK, Soares CAP, Haddad AN. The Influence of Building Information Modelling Adoption in the Viability of Medium, Small and Micro Scale Construction Firms (MSMSCFs). Buildings. 2023; 13(4):1087. https://doi.org/10.3390/buildings13041087
Chicago/Turabian StyleOladimeji, Olubimbola, Mohammad K. Najjar, Carlos A. P. Soares, and Assed N. Haddad. 2023. "The Influence of Building Information Modelling Adoption in the Viability of Medium, Small and Micro Scale Construction Firms (MSMSCFs)" Buildings 13, no. 4: 1087. https://doi.org/10.3390/buildings13041087
APA StyleOladimeji, O., Najjar, M. K., Soares, C. A. P., & Haddad, A. N. (2023). The Influence of Building Information Modelling Adoption in the Viability of Medium, Small and Micro Scale Construction Firms (MSMSCFs). Buildings, 13(4), 1087. https://doi.org/10.3390/buildings13041087

