An Identification Method of the Externality of Cultural Facilities from the Perspective of Spatial Distribution of Cultural Industry: A Case Study of Ningbo, China
Abstract
1. Introduction
2. Research Framework and Methods
2.1. Identification of External of Cultural Facilities
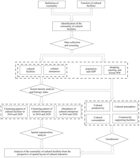
2.2. The Technical Route
2.3. Research Methods
3. Study Area and Data Sources
3.1. Study Area
3.2. Data Sources
4. Results
4.1. The Evolution of Cultural Facilities Agglomeration Pattern in the Central District of Ningbo
4.2. The Evolution of Agglomeration Pattern and Abundance of Cultural Enterprises in the Central District of Ningbo
4.2.1. The Evolution of the Agglomeration Pattern of Cultural Enterprises in the Central District of Ningbo
4.2.2. The Evolution of the Abundance of Cultural Enterprises in the Central District of Ningbo
4.3. The Spatial Coupling Analysis of Cultural Facilities and Cultural Enterprises in the Central District of Ningbo
4.3.1. The Spatial Superposition of the Agglomeration Pattern of Cultural Facilities and Cultural Enterprises
4.3.2. The Spatial Superposition of Agglomeration Pattern of Cultural Facilities and the Abundance of Cultural Enterprises
4.3.3. The Promotion of Cultural Facilities in the Development of Cultural Industry
5. Discussion
5.1. Methodological Advantages
5.2. Differences in the Role of Cultural Facilities in the Development of Ningbo and Western Cities
5.3. A New Research Direction for the Location Selection of Cultural Facilities
5.4. Research Limitations
6. Conclusions
Author Contributions
Funding
Data Availability Statement
Conflicts of Interest
References
- Eom, J.S.; An, D.W. Regeneration of industrial facilities into cultural facilities in Seoul: Studying location value. Sustainability 2018, 10, 4778. [Google Scholar] [CrossRef]
- Evans, G. Hard-branding the cultural city–from Prado to Prada. Int. J. Urban Reg. Res. 2003, 27, 417–440. [Google Scholar] [CrossRef]
- Miles, S.; Paddison, R. Introduction: The rise and rise of culture-led urban regeneration. Urban Stud. 2005, 42, 833–839. [Google Scholar] [CrossRef]
- Miles, S. Our Tyne: Iconic Regeneration and the Revitalisation of Identity in Newcastle Gateshead. Urban Stud. 2005, 42, 913–926. [Google Scholar] [CrossRef]
- DCMS (Department for Culture, Media and Sport). Culture at the Heart of Regeneration; DCMS: London, UK, 2004. [Google Scholar]
- Plaza, B.; Tironi, M.; Haarich, S.N. Bilbao’s art scene and the “Guggenheim effect” revisited. Eur. Plan. Stud. 2009, 17, 1711–1729. [Google Scholar] [CrossRef]
- Vicario, L.; Martínez Monje, P.M. Another ‘Guggenheim effect’? The generation of a potentially gentrifiable neighbourhood in Bilbao. Urban Stud. 2003, 40, 2383–2400. [Google Scholar] [CrossRef]
- Zhang, H.; Li, L.; Chen, T.; Li, V. Where will China’s real estate market go under the economy’s new normal? Cities 2016, 55, 42–48. [Google Scholar] [CrossRef]
- Wang, Y.; Hao, P.; Liu, T.; Zhao, J.; Fang, Y. Annual Evaluation Report of China’s Cultural Consumption Demand; Springer: Berlin/Heidelberg, Germany, 2017. [Google Scholar]
- Chen, M.; Ye, C.; Lu, D.; Sui, Y.; Guo, S. Cognition and construction of the theoretical connotations of new urbanization with Chinese characteristics. J. Geogr. Sci. 2019, 29, 1681–1698. [Google Scholar] [CrossRef]
- Oakes, T. Making cultural cities in China: Governance, state-building, and precarious creativity. Environ. Plan. A Econ. Space 2019, 51, 178–186. [Google Scholar] [CrossRef]
- Liang, S.; Wang, Q. Cultural and creative industries and urban (Re) development in China. J. Plan. Lit. 2020, 35, 54–70. [Google Scholar] [CrossRef]
- Shan, S.L. Chinese cultural policy and the cultural industries. City Cult. Soc. 2014, 5, 115–121. [Google Scholar] [CrossRef]
- Evans, G. Cultural Planning: An Urban Renaissance; Routledge: London, UK, 2002. [Google Scholar]
- Peng, T. The capitalization of spatial healthcare accessibility into house prices in Taiwan: An application of spatial quantile regression. Int. J. Hous. Mark. Anal. 2020, 14, 860–893. [Google Scholar] [CrossRef]
- Yang, J.; Bao, Y.; Zhang, Y.; Li, X.; Ge, Q. Impact of accessibility on housing prices in Dalian city of China based on a geographically weighted regression model. Chin. Geogr. Sci. 2018, 28, 505–515. [Google Scholar] [CrossRef]
- Jang, M.; Kang, C.D. Retail accessibility and proximity effects on housing prices in Seoul, Korea: A retail type and housing submarket approach. Habitat Int. 2015, 49, 516–528. [Google Scholar] [CrossRef]
- Sung, M.; Ki, J. Influence of educational and cultural facilities on apartment prices by size in Seoul: Do residents’ preferred facilities influence the housing market? Hous. Stud. 2021, 35, 1–27. [Google Scholar] [CrossRef]
- Ma, R.; Wang, T.; Zhang, W.; Yu, J.; Wang, D.; Chen, L.; Jiang, Y.; Feng, G. Overview and progress of Chinese geographical human settlement research. J. Geogr. Sci. 2016, 26, 1159–1175. [Google Scholar] [CrossRef]
- Xin, Y.; Dong, G. Environmental correlates of residential satisfaction: An exploration of mismatched neighborhood characteristics in the Twin Cities. Landsc. Urban Plan. 2016, 150, 26–35. [Google Scholar]
- Zhan, D.; Kwan, M.P.; Zhang, W.; Fan, J.; Yu, J.; Dang, Y. Assessment and determinants of satisfaction with urban livability in China. Cities 2018, 79, 92–101. [Google Scholar] [CrossRef]
- Santagata, W. Cultural districts, property rights and sustainable economic growth. Int. J. Urban Reg. Res. 2002, 26, 9–23. [Google Scholar] [CrossRef]
- Plaza, B.; Haarich, S.N. The Guggenheim Museum Bilbao: Between regional embeddedness and global networking. Eur. Plan. Stud. 2015, 23, 1456–1475. [Google Scholar] [CrossRef]
- Chung, H.; Lee, J. A Study on Cultural Urban Regeneration Using Modern Industrial Resources: Focusing on the Site-Specific Cultural Places of Gunsan, South Korea. Land 2021, 10, 1184. [Google Scholar] [CrossRef]
- Pavković, V.; Karabašević, D.; Jević, J.; Jević, G. The Relationship between Cities’ Cultural Strength, Reputation, and Tourism Intensity: Empirical Evidence on a Sample of the Best-Reputable European Cities. Sustainability 2021, 13, 8806. [Google Scholar] [CrossRef]
- Silberberg, T. Cultural tourism and business opportunities for museums and heritage sites. Tour. Manag. 1995, 16, 361–365. [Google Scholar] [CrossRef]
- Evans, G. Measure for measure: Evaluating the evidence of culture’s contribution to regeneration. Urban Stud. 2005, 42, 959–983. [Google Scholar] [CrossRef]
- Couch, C.; Sykes, O.; Börstinghaus, W. Thirty years of urban regeneration in Britain, Germany and France: The importance of context and path dependency. Prog. Plan. 2011, 75, 1–52. [Google Scholar] [CrossRef]
- Carter, K. Remaking Post-Industrial Cities: Lessons from North America and Europe; Routledge: London, UK, 2016. [Google Scholar]
- Richards, G. Production and consumption of European cultural tourism. Ann. Tour. Res. 1996, 23, 261–283. [Google Scholar] [CrossRef]
- Florida, R. The Rise of the Creative Class; Basic Book: New York, NY, USA, 2002. [Google Scholar]
- Scott, J. Entrepreneurship, innovation and industrial development: Geography and the creative field revisited. Small Bus. Econ. 2006, 26, 1–24. [Google Scholar] [CrossRef]
- Landry, C. The Creative City: A Toolkit for Urban Innovators; Routledge: London, UK, 2000. [Google Scholar]
- Escalona-Orcao, I.; Escolano-Utrilla, S.; Sáez-Pérez, A.; García, B. The location of creative clusters in non-metropolitan areas: A methodological proposition. J. Rural. Stud. 2016, 45, 112–122. [Google Scholar] [CrossRef]
- Fahmi, Z.; Koster, S.; Dijk, V. The location of creative industries in a developing country: The case of Indonesia. Cities 2016, 59, 66–79. [Google Scholar] [CrossRef]
- Montgomery, J. Creative industry business incubators and managed workspaces: A review of best practice. Plan. Pract. Res. 2007, 22, 601–617. [Google Scholar] [CrossRef]
- Grodach, C. Cultural economy planning in creative cities: Discourse and practice. Int. J. Urban Reg. Res. 2013, 37, 1747–1765. [Google Scholar] [CrossRef]
- Courty, P.; Zhang, F. Cultural participation in major Chinese cities. J. Cult. Econ. 2018, 42, 543–592. [Google Scholar] [CrossRef]
- Zhou, L.; Shen, H.; Wu, M.Y.; Wall, G.; Shen, X. Benefits of visiting heritage museums: Chinese parents’ perspectives. Int. J. Herit. Stud. 2019, 25, 565–581. [Google Scholar] [CrossRef]
- Zhang, T.; Li, B.; Hua, N. Chinese cultural theme parks: Text mining and sentiment analysis. J. Tour. Cult. Chang. 2022, 20, 37–57. [Google Scholar] [CrossRef]
- Xiao, R.; Dan, F.; Hong, Z. The perception and identity to the cultural micro-space: A case study of Fangsuo Commune in TaiKoo Hui, Guangzhou. Acta Geogr. Sin. 2014, 69, 184–198. (In Chinese) [Google Scholar]
- Montalto, V.; Moura, C.J.T.; Langedijk, S.; Saisana, M. Culture counts: An empirical approach to measure the cultural and creative vitality of European cities. Cities 2019, 89, 167–185. [Google Scholar] [CrossRef]
- He, D.; Chen, Z.; Ai, S.; Zhou, J.; Lu, L.; Yang, T. The Spatial Distribution and Influencing Factors of Urban Cultural and Entertainment Facilities in Beijing. Sustainability 2021, 13, 12252. [Google Scholar] [CrossRef]
- Jóźwiak, M.; Sieg, P.; Posadzińska, I. Revitalization of Mill Island Cultural Facilities as a Factor of the Region’s Attractiveness and Competitiveness. Sustainability 2022, 14, 6997. [Google Scholar] [CrossRef]
- Honggang, C.; Kai, C.; Xu, Z. The linear regression method of the influencing factors of cultural industry based on the classification of structural data sources. Clust. Comput. 2019, 22, 6123–6132. [Google Scholar] [CrossRef]
- Evans, G. Creative cities, creative spaces and urban policy. Urban Stud. 2009, 46, 1003–1040. [Google Scholar] [CrossRef]
- Wu, D.; Wu, Y.; Ni, X.; Sun, Y.; Ma, R. The Location and Built Environment of Cultural and Creative Industry in Hangzhou, China: A Spatial Entropy Weight Overlay Method Based on Multi-Source Data. Land 2022, 11, 1695. [Google Scholar] [CrossRef]
- Heidenreich, B.; Schindler, A.; Sperlich, S. Bandwidth selection for kernel density estimation: A review of fully automatic selectors. Adv. Stat. Anal. 2013, 97, 403–433. [Google Scholar] [CrossRef]
- Wang, F.; Zhang, L.; Fu, J. A measure of spatial stratified heterogeneity. Ecol. Indic. 2016, 67, 250–256. [Google Scholar] [CrossRef]
- Chenery, H.B. Patterns of Development: 1950–1970; Oxford University Press: Oxford, UK, 1975. [Google Scholar]
- Chen, L.; Dang, Y.; Zhang, W.; Ma, R. Urban cultural atmosphere satisfaction and its influencing factors. Prog. Geogr. 2017, 36, 1119–1127. (In Chinese) [Google Scholar]
- Rössel, J.; Weingartner, S. Opportunities for cultural consumption: How is cultural participation in Switzerland shaped by regional cultural infrastructure? Ration. Soc. 2016, 28, 363–385. [Google Scholar] [CrossRef]
- Ministry of Finance of the People’s Republic of China. Fiscal Revenue and Expenditure in 2021. 2022. Available online: http://gks.mof.gov.cn/tongjishuju/202201/t20220128_3785692.htm (accessed on 1 November 2022). (In Chinese)
- Ye, L.; Wu, A.M. Urbanization, land development, and land financing: Evidence from Chinese cities. J. Urban Aff. 2014, 36, 354–368. [Google Scholar] [CrossRef]
- Gyourko, J.; Shen, Y.; Wu, J.; Zhang, R. Land finance in China: Analysis and review. China Econ. Rev. 2022, 76, 101868. [Google Scholar] [CrossRef]
- Zhao, K.; Chen, D.; Zhang, X.; Zhang, X. How Do Urban Land Expansion, Land Finance, and Economic Growth Interact? Int. J. Environ. Res. Public Health 2022, 19, 5039. [Google Scholar] [CrossRef]
- Zhang, J. Eastern New Town, A Decade Back; Ningbo Publishing House: Ningbo, China, 2016. [Google Scholar]
- Zhan, D.; Zhang, W.; Chen, L.; Yu, X.; Dang, Y. Research progress and its enlightenment of urban public service facilities allocation. Prog. Geogr. 2019, 38, 506–519. (In Chinese) [Google Scholar]
- Lu, B.; Zhang, W.; Wang, L.; Gao, X. Spatial performance analysis of the concentrated construction of urban public cultural facilities: A case study of Guangzhou, Tianjin and Taiyuan. Archit. J. 2012, 7, 1–7. (In Chinese) [Google Scholar]
- Drry, S.; Rosol, M.; Thissen, F. The significance of creative industry policy narratives for Zurich’s transformation toward a post-industrial city. Cities 2016, 58, 137–142. [Google Scholar] [CrossRef]
- Rius-Ulldemolins, J.; Klein, R. From top-down urban planning to culturally sensitive planning? Urban renewal and artistic activism in a neo-bohemian district in Barcelona. J. Urban Aff. 2022, 44, 524–544. [Google Scholar] [CrossRef]
- Matthews, T.; Gadaloff, S. Public art for placemaking and urban renewal: Insights from three regional australian cities. Cities 2022, 127, 127. [Google Scholar] [CrossRef]
- Montgomery, J. Cultural quarters as mechanisms for urban regeneration. Part i: Conceptualizing cultural quarters. Plan. Pract. Res. 2003, 19, 3–31. [Google Scholar] [CrossRef]
- Andrew, T. Urban Regeneration in the UK; Routledge: London, UK, 2009. [Google Scholar]
- Pérez-Gosende, P.; Mula, J.; Díaz-Madroñero, M. Facility layout planning. An extended literature review. Int. J. Prod. Res. 2021, 59, 3777–3816. [Google Scholar] [CrossRef]









| Variable Types | Variable Name | Indicators |
|---|---|---|
| Dependent variable | Agglomeration of cultural enterprises | Average kernel density of cultural enterprises in streets/towns |
| The abundance of cultural enterprises | Entropy index of cultural enterprises in streets/towns | |
| Independent variable | Cultural productivity | The number of cultural facilities in streets/towns |
| Cultural atmosphere | Average kernel density and entropy index of cultural facilities in streets/towns | |
| Cultural consumption | Per-capita GDP of streets/towns | |
| Commercial supporting facilities | Average kernel density of shopping, catering, and leisure POI in streets/towns |
| Category | Subcategory | Number | Proportion |
|---|---|---|---|
| Cultural exhibition facility | 119 | 37.19% | |
| Museum | 70 | 21.88% | |
| Art gallery | 30 | 9.38% | |
| Memorial hall | 15 | 4.69% | |
| Science and technology museum | 4 | 1.24% | |
| Cultural activity facility | 95 | 29.69% | |
| Cultural center | 8 | 2.50% | |
| Culture station | 74 | 23.13% | |
| Youth palace | 7 | 2.19% | |
| Workers cultural palace | 6 | 1.87% | |
| Performing arts facility | 83 | 25.94% | |
| Cinema | 51 | 15.94% | |
| Theater | 28 | 8.75% | |
| Concert hall | 4 | 1.25% | |
| Book reading facility | Library | 23 | 7.18% |
| Data Content | Data Sources | Attribute |
|---|---|---|
| Cultural facilities | Ningbo Culture, Radio, Film and Tourism Administration (http://wglyj.ningbo.gov.cn/) (accessed on 5 Apirl 2021) | Name, category, location, Building area |
| Cultural enterprises | Tianyancha Credit Agency (https://www.tianyancha.com/) (accessed on 6 Apirl 2021) | Name, location, industry Category, business scope |
| Administrative divisions | Ningbo Natural Resources and Planning Bureau (http://zgj.ningbo.gov.cn/) (accessed on 6 Apirl 2021) | Name, area |
| Population and GDP of streets/towns | The statistical yearbooks of six districts of Ningbo and the government work reports of some streets/towns | / |
| Shopping, catering, and leisure POI | Amap (https://www.amap.com/) (accessed on 13 October 2021) | Name, category, location |
| Category | Subcategory |
|---|---|
| Printing and recording media reproduction industry | Printing |
| Binding and printing related services | |
| Manufacture of cultural, educational, industrial, sports, and entertainment products | Manufacture of arts and crafts and ceremonial products |
| Manufacture of musical instruments | |
| Wholesale industry | Wholesale of cultural articles and equipment |
| Retail industry | Retail of cultural articles and equipment |
| Leasing industry | Leasing of recreational equipment and supplies |
| Commercial service industry | Conferences, exhibitions, and related services |
| Press and publishing industry | Press |
| Broadcast, television, film, and sound production | Broadcast |
| Television | |
| Video program making | |
| Publish of films and radio and television programs | |
| Motion picture projection | |
| Audio production | |
| Entertainment industry | Cultural and entertainment activities and brokerage services |
| Culture and art industry | Literary and artistic creation and performance |
| Artistic performance venues | |
| Protection of cultural relics and intangible cultural heritage | |
| Martyrs’ cemetery and memorial hall | |
| Recreational and sports activities | |
| Other cultural and art industries |
| Independent Variable | Detection Results | ||
|---|---|---|---|
| q of Agglomeration Degree of Cultural Enterprises | q of Format Abundance of Cultural Enterprises | ||
| Cultural atmosphere | Average kernel density of cultural facilities in streets/towns | 0.831 *** | 0.730 *** |
| Entropy index of cultural facilities in streets/towns | 0.677 *** | 0.649 *** | |
| Commercial supporting facilities | Average kernel density of shopping, catering, and leisure POI data in streets/towns | 0.771 *** | 0.630 *** |
| Cultural consumption | Per-capita GDP of streets/towns | 0.662 *** | 0.582 *** |
| Cultural productivity | The number of cultural facilities in streets/towns | 0.447 *** | 0.278 *** |
Disclaimer/Publisher’s Note: The statements, opinions and data contained in all publications are solely those of the individual author(s) and contributor(s) and not of MDPI and/or the editor(s). MDPI and/or the editor(s) disclaim responsibility for any injury to people or property resulting from any ideas, methods, instructions or products referred to in the content. |
© 2023 by the authors. Licensee MDPI, Basel, Switzerland. This article is an open access article distributed under the terms and conditions of the Creative Commons Attribution (CC BY) license (https://creativecommons.org/licenses/by/4.0/).
Share and Cite
Zhu, B.; Ma, R.; Luo, M.; Wu, L.; Fu, W. An Identification Method of the Externality of Cultural Facilities from the Perspective of Spatial Distribution of Cultural Industry: A Case Study of Ningbo, China. Buildings 2023, 13, 692. https://doi.org/10.3390/buildings13030692
Zhu B, Ma R, Luo M, Wu L, Fu W. An Identification Method of the Externality of Cultural Facilities from the Perspective of Spatial Distribution of Cultural Industry: A Case Study of Ningbo, China. Buildings. 2023; 13(3):692. https://doi.org/10.3390/buildings13030692
Chicago/Turabian StyleZhu, Baoyu, Renfeng Ma, Maoyu Luo, Lingzhi Wu, and Wenqing Fu. 2023. "An Identification Method of the Externality of Cultural Facilities from the Perspective of Spatial Distribution of Cultural Industry: A Case Study of Ningbo, China" Buildings 13, no. 3: 692. https://doi.org/10.3390/buildings13030692
APA StyleZhu, B., Ma, R., Luo, M., Wu, L., & Fu, W. (2023). An Identification Method of the Externality of Cultural Facilities from the Perspective of Spatial Distribution of Cultural Industry: A Case Study of Ningbo, China. Buildings, 13(3), 692. https://doi.org/10.3390/buildings13030692

