Lean System-Based Tool for Housing Projects Management in the Pandemic Period
Abstract
1. Introduction
2. Literature Review
3. Research Method
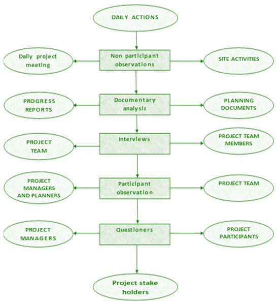
Stages of Study
- Case study 1: research scholars’ family accommodation;
- Case study 2: two residential blocks, Ganga and Yamuna, for teaching staff;
- Case study 3: hostel building for student inmates;
- Case study 4: proposed hostel for female students.
4. Results
4.1. Case Study 1
4.2. Case Study 2
4.3. Case Study 3
4.4. Case Study 4
5. Discussion
- Ō = Weighted average
- PI = Priority indices of importance
- k = Maximum points on Likert scale
- ∑R = Total number of respondents
- Average PI = Points derived/Total number of questions.
- Overall, PI = Sum of the average PIs for a factor of all projects/Total number of Projects.
- Highly Acceptable Points—0.7 and Above
- Acceptable Points—0.6–0.69
- Acceptable to certain extents—0.59 and below
5.1. Execution of the Project
5.2. Methodology of Project Management
5.3. LPS Implementation in the Design Phase
5.4. LPS Implementation in the Construction Phase
5.5. Analysis of LPS Implementation
5.6. Hurdles in LPS Implementation
5.7. Quality of LPS Implementation
5.8. Benefits in LPS Implementation
5.9. Analysis of Questionnaire
5.10. Cost Benefits in LPS Implementation
5.11. Validation
6. Conclusions
Author Contributions
Funding
Institutional Review Board Statement
Informed Consent Statement
Data Availability Statement
Conflicts of Interest
References
- Patel, D.; Pitroda, J.R. Application of Last Planner System in Construction of Real Estate Projects. ECS Trans. 2022, 107, 6019–6026. [Google Scholar] [CrossRef]
- Scala, N.M.; Schiavone, V.; Olivieri, H.; Seppänen, O.; Alves, T.C.L.; Liu, M.; Granja, A.D. Comparative Analysis of Planning with the Critical Path Method, Last Planner System, and Location Based Techniques in Brazil, Finland, and the United States. Eng. Manag. J. 2023, 35, 237–256. [Google Scholar] [CrossRef]
- Zegarra, O.; Alarcón, L.F. Variability propagation in the production planning and control mechanism of construction projects. Prod. Plan. Control 2017, 28, 707–726. [Google Scholar] [CrossRef]
- Abdul Mannan Hussain, S.M.; Vamsi Krishna, B.; Ranjith Kumar, V. Application and Analysis of Last Planner System in The Construction Industry. Int. J. Res. Eng. Technol. 2014, 2, 33–44. [Google Scholar]
- Viana, D.D.; Formoso, C.T.; Isatto, E.L. Understanding the theory behind the Last Planner System using the Language Action Perspective: Two case studies. Prod. Plan. Control 2016, 28, 177–189. [Google Scholar] [CrossRef]
- Daniel, E.I.; Pasquire, C.; Dickens, G.; Ballard, H.G. The relationship between the Last Planner System and collaborative planning practice in UK construction. Eng. Constr. Archit. Manag. 2017, 24, 1–25. [Google Scholar] [CrossRef]
- Priven, V.; Sacks, R. Effects of the Last Planner System on Social Networks among Construction Trade Crews. J. Constr. Eng. Manag. 2015, 141, 04015006. [Google Scholar] [CrossRef]
- Priven, V.; Sacks, R. Impacts of the Social Subcontract and Last Planner System Interventions on the Trade-Crew Workflows of Multistory Residential Construction Projects. J. Constr. Eng. Manag. 2016, 142, 04016013. [Google Scholar] [CrossRef]
- Ramkumar, R.; Saranya, K.; Saravanan, P.; Srinivasa Perumal, K.P.; Ramshankar, P.; Yamunadevi, V.; Ganeshan, P. Dynamic mechanical properties and thermal properties of madar fiber reinforced composites. Mater. Today Proc. 2022, 51, 1096–1098. [Google Scholar] [CrossRef]
- Salazar, L.A.; Arroyo, P.; Alarcón, L.F. Key Indicators for Linguistic Action Perspective in the Last Planner® System. Sustainability 2020, 12, 8728. [Google Scholar] [CrossRef]
- Shang, G.; Pheng, L.S. The Last Planner System in China’s construction industry—A SWOT analysis on implementation. Int. J. Proj. Manag. 2014, 32, 1260–1272. [Google Scholar]
- Seppanen, O.; Ballard, G.; Pesonen, S. The Combination of Last Planner System and Location-Based Management System. Lean Constr. J. 2010, 6, 43–54. [Google Scholar]
- Tayeh, B.A.; Al Hallaq, K. Techniques and benefits of implementing the last planner system in the Gaza Strip construction industry. Eng. Constr. Archit. Manag. 2019, 26, 1421–1436. [Google Scholar] [CrossRef]
- Shena, Y.; Zygmunta, K.J.; Wandahl, S. Reducing variability of workforce as a tool to improve plan Reliability. Procedia Eng. 2017, 172, 969–976. [Google Scholar] [CrossRef]
- Daniel, E.I.; Pasquire, C.; Dickens, G. Development of Approach to Support Construction Stakeholders in Implementation of the Last Planner System. J. Manag. Eng. 2019, 35, 04019018. [Google Scholar] [CrossRef]
- Bygballe, L.E.; Sand-Holm, S.K.; Pakoglu, C.; Svalestuen, F. Challenges of Performance Measurement in Lean Construction and the Last Planner System: A Norwegian Case. Lean Constr. J. 2022, 2022, 24–40. [Google Scholar]
- Russell, M.M.; Liu, M.; Howell, G.; Hsiang, S.M. Case Studies of the Allocation and Reduction of Time Buffer through Use of the Last Planner System. J. Constr. Eng. Manag. 2015, 141, 04014068. [Google Scholar] [CrossRef]
- Aslam, M.; Gao, Z.; Smith, G. Development of Innovative Integrated Last Planner System (ILPS). Int. J. Civ. Eng. 2020, 18, 701–715. [Google Scholar] [CrossRef]
- Wambeke, B.W.; Liu, M.; Hsiang, S.M. Using Last Planner and a Risk Assessment Matrix to Reduce Variation in Mechanical Related Construction Tasks. J. Constr. Eng. Manag. 2012, 138, 491–498. [Google Scholar] [CrossRef]
- Fernandez-Solis, J.L.; Porwal, V.; Lavy, S.; Shafaat, A.; Rybkowski, Z.K.; Son, K.; Lagoo, N. Survey of Motivations, Benefits, and Implementation Challenges of Last Planner System Users. J. Constr. Eng. Manag. 2013, 139, 354–360. [Google Scholar] [CrossRef]
- Dallasega, P.; Rauch, E.; Frosolini, M. A Lean Approach for Real-Time Planning and Monitoring in Engineer-to-Order Construction Projects. Buildings 2018, 8, 38. [Google Scholar] [CrossRef]
- El-Sabek, L.M.; McCabe, B.Y. Framework for Managing Integration Challenges of Last Planner System in IMPs. J. Constr. Eng. Manag. 2018, 144, 04018022. [Google Scholar] [CrossRef]
- Bureš, V.; Stropková, A. Labour Productivity and Possibilities of its Extension by Knowledge Management Aspects. Procedia-Soc. Behav. Sci. 2014, 109, 1088–1093. [Google Scholar] [CrossRef][Green Version]
- Ballard, G.; Vaagen, H.; Kay, W.; Stevens, B.; Pereira, M. Extending the Last Planner System® to the Entire Project. Lean Constr. J. 2020, 2022, 42–47. [Google Scholar]
- Cho, S.; Ballard, G. Last Planner and Integrated Project Delivery. Lean Constr. J. 2011, 2011, 67–78. [Google Scholar]
- Kim, Y.-W.; Ballard, G. Management Thinking in the Earned Value Method System and the Last Planner System. J. Manag. Eng. 2010, 26, 223–228. [Google Scholar] [CrossRef]
- Nowotarskia, P.; Pasáawskia, J.; Matyja, J. Improving Construction Processes Using Lean Management Methodologies–Cost Case Study. Procedia Eng. 2016, 161, 1037–1042. [Google Scholar] [CrossRef]
- Florez, L.; Cortissoz, J.C. Using workers compatibility to predict labor productivity through cluster analysis. Procedia Eng. 2017, 196, 359–365. [Google Scholar] [CrossRef]
- Hamzeh, F.R.; El Samad, G.; Emdanat, S. Advanced Metrics for Construction Planning. J. Constr. Eng. Manag. 2019, 145, 04019063. [Google Scholar] [CrossRef]
- Huaman-Orosco, C.; Erazo-Rondinel, A.A.; Herrera, R.F. Barriers to Adopting Lean Construction in Small and Medium-Sized Enterprises—The Case of Peru. Buildings 2022, 12, 1637. [Google Scholar] [CrossRef]
- Francis, A.; Thomas, A. Exploring the relationship between lean construction and environmental sustainability: A review of existing literature to decipher broader dimensions. J. Clean. Prod. 2020, 252, 119913. [Google Scholar] [CrossRef]
- Beste, T.; Klakegg, O.J. Strategic change towards cost-efficient public construction projects. Int. J. Proj. Manag. 2022, 40, 372–384. [Google Scholar] [CrossRef]
- Bataglin, F.S.; Viana, D.D.; Formoso, C.T.; Bulhoes, I.R. Model for planning and controlling the delivery and assembly of engineer-to-order prefabricated building systems: Exploring synergies between Lean and BIM. Can. J. Civ. Eng. 2019, 47, 168–177. [Google Scholar] [CrossRef]
- Amany, A.; Taghizade, K.; Noorzai, E. Investigating conflicts of expert contractors using the last planner system in building information modeling process. J. Eng. Des. Technol. 2020, 18, 1381–1402. [Google Scholar] [CrossRef]
- Pérez, D.; Lagos, C.; Alarc, L.F. Key Last Planner System Metrics to Assess Project Performance in High-Rise Building and Industrial Construction Projects. J. Constr. Eng. Manag. 2022, 148, 04021179. [Google Scholar] [CrossRef]
- Rad, M.H.; Mojtahedi, M.; Ostwald, M.J.; Wilkinson, S. A Conceptual Framework for Implementing Lean Construction in Infrastructure Recovery Projects. Buildings 2022, 12, 272. [Google Scholar]
- Krishnaraja, A.R.; Kulanthaivel, P.; Ramshankar, P.; Wilson, V.H.; Palanisamy, P.; Vivek, S.; Sampathkumar, V.; Ganeshan, P.; Sashikkumar, M.C.; Raja, K.; et al. Performance of Polyvinyl Alcohol and Polypropylene Fibers under Simulated Cementitious Composites Pore Solution. Adv. Mater. Sci. Eng. 2022, 2022, 9669803. [Google Scholar] [CrossRef]
- More, N.D.; Fulse, Y. Study of Last Planner System in Construction Industry. J. Emerg. Technol. Innov. Res. 2021, 8, 502–510. [Google Scholar]
- Rincón, J.L.; Fernández-Solís, L.; Lavy, S.; Du, J. Effect of Autonomous Agents on Last Planner System Performance in Texas. J. Manag. Eng. 2019, 35, 04018050. [Google Scholar] [CrossRef]
- Kortenko, S.; Koskela, L.; Tzortzopoulos, P.; Haghsheno, S. Can Last Planner System Help to Overcome the Negative Effects of Design-Bid-Build? In Proceedings of the 29th Annual Conference of the International Group for Lean Construction, Lima, Peru, 14–17 July 2021; pp. 787–796. [Google Scholar]
- Limenih, Z.M.; Demisse, B.A.; Haile, A.T. The Usefulness of Adopting the Last Planner System in the Construction Process of Addis Ababa Road Projects. Adv. Civ. Eng. 2022, 2022, 7846593. [Google Scholar] [CrossRef]
- Moradi, S.; Sormunen, P. Lean and Sustainable Project Delivery in Building Construction: Development of a Concetual Framework. Buildings 2022, 12, 1757. [Google Scholar] [CrossRef]








| Site Activities | Outcomes |
|---|---|
| Present scheduling exercise in terms of labour and material planning | Labour and materials were not adequately available as per the schedule |
| Frequency of site inspection meetings | Daily site meetings were not taking place regularly. |
| Site coordination | Work was appropriately planned but not accurately coordinated within various disciplines. |
| Communication and relationships | No proper communication channel or appropriate cordial relationship between the project participants. |
| Area of Study | Contractor 1 (CONTR 1) | Contractor 2 (CONTR 2) | Contractor 3 (CONTR 3) | Contractor 4 (CONTR 4) |
|---|---|---|---|---|
| Current schedule formation and period of project meets. | Project meets organized as per requirement. | Weekly project meetings conducted. | Daily project meetings conducted, | Two times a week, meetings organized. |
| Information flow methods. | No information flow methods adopted. | No information flow methods adopted. | Information flow methods adopted. | Information flow kept by means of walkie talkie. |
| Lean information know-how. | No information know-how on lean methods. | No information know-how on lean methods. | Know-how exists on lean methods but was not implemented, | No knowledge of lean Information. |
| Project Management. | Project in charge finished the tasks in main office and the project engineer completed task in the site. | Compelled way of managing when task moved from top management. | Task correctly planned but not rightly organized, | Despite of a senior executive posted, the different opinions in the low level were seen which obstructed the project execution. |
| Site Project Tasks | Contractor-1 | Contractor-2 |
|---|---|---|
| Current process of schedule—interval of project venue meetings. | Meetings were conducted as and when the requirements come | Communication meets were held every week. |
| Project management: activity controller | The resident manager and the project engineers were the responsible persons | Charge and site engineers were made responsible for handling site activities. |
| Information passing mechanism. | No information passing mechanism used. | No information passing mechanism used. |
| Project control mechanisms in place. | No project control mechanism. | No project control mechanism. |
| Knowledge of Lean/LPS | No knowledge of lean construction techniques. | Not aware of the Last Planner System method. |
| Site Activities | Outcomes |
|---|---|
| Present scheduling exercise in terms of labour and material planning | Labour and materials were not adequately available as per the schedule. |
| Frequency of site inspection meetings | Daily site meetings were not taking place regularly |
| Site coordination | Work was appropriately planned but not accurately coordinated within various disciplines. |
| Communication and relationships | No proper communication channel and appropriate cordial relationship between the project participants. |
| Weeks | Number of Finished Tasks | Number of Unfinished Tasks | Total Tasks | PPC % |
|---|---|---|---|---|
| 21 May 2020 to 27 May 2020 | 8 | 3 | 11 | 72.72 |
| 28 May 2020 to 4 June 2020 | 11 | 1 | 12 | 91.67 |
| 5 June 2020 to 11 June 2020 | 9 | 2 | 11 | 81.81 |
| 12 June 2020 to 18 June 2020 | 9 | 1 | 10 | 90.00 |
| Total | 37 | 7 | 44 | 84.05 (Average) |
| Cause of Unfinished Task | Causes % |
|---|---|
| Unexpected climate conditions | 16 |
| Insufficient design inputs | 8 |
| Non-availability of skilled workmen | 11 |
| Materials supply delays | 6 |
| Repetitive works | 6 |
| Pre-conditions of contract | 5 |
| Delay in submissions | 7 |
| Machinery related issues | 11 |
| COVID related restrictions | 30 |
| Weeks | Number of Finished Tasks | Number of Unfinished Tasks | Total Tasks | PPC % |
|---|---|---|---|---|
| 26 October 2020–1 November 2020 | 9 | 3 | 12 | 75.00 |
| 2 November 2020–8 November 2020 | 7 | 7 | 14 | 50.00 |
| 9 November 2020–15 November 2020 | 10 | 4 | 14 | 71.40 |
| 16 November 2020–22 November 2020 | 7 | 5 | 12 | 58.30 |
| 23 November 2020–29 November 2020 | 11 | 4 | 15 | 73.30 |
| 30 November 2020–6 December 2020 | 8 | 4 | 12 | 66.70 |
| 7 December 2020–13 December 2020 | 6 | 7 | 13 | 46.20 |
| Total | 58 | 34 | 92 | 63.10 (Average) |
| Cause of Unfinished Task | Causes % |
|---|---|
| Unexpected climate conditions | 18 |
| Insufficient design inputs | 14 |
| Non-availability of skilled workmen | 15 |
| Materials supply delays | 6 |
| Repetitive works | 4 |
| Pre-conditions of contract | 3 |
| Delay in submissions | 9 |
| Machinery related issues | 5 |
| COVID related restrictions | 26 |
| Weeks | Number of Finished Tasks | Number of Unfinished Tasks | Total Tasks | PPC % |
|---|---|---|---|---|
| 29 May 2021 to 5 June 2021 | 7 | 6 | 13 | 53.84 |
| 6 June 2021 to 12 June 2021 | 3 | 5 | 8 | 37.50 |
| 13 June 2021 to 19 June 2021 | 2 | 7 | 9 | 22.22 |
| 20 June 2021 to 26 June 2021 | 3 | 4 | 7 | 42.85 |
| 27 June 2021 to 3 July 2021 | 4 | 5 | 9 | 44.44 |
| 4 July 2021 to 10 July 2021 | 4 | 4 | 8 | 50.00 |
| 11 July 2021 to 17 July 2021 | 3 | 4 | 7 | 42.85 |
| Total | 56 | 50 | 106 | 49.34 (Average) |
| Cause of Unfinished Task | Causes % |
|---|---|
| Unexpected climate conditions | 8 |
| Insufficient design inputs | 12 |
| Non-availability of skilled workmen | 5 |
| Materials supply delays | 10 |
| Repetitive works | 18 |
| Pre-conditions of contract | 4 |
| Delay in submissions | 20 |
| Machinery related issues | 9 |
| COVID related restrictions | 14 |
| Weeks | Number of Finished Tasks | Number of Unfinished Tasks | Total Tasks | PPC % |
|---|---|---|---|---|
| 24 April 2022–30 April 2022 | 8 | 6 | 4 | 57.14 |
| 1 May 2022–7 May 2022 | 8 | 7 | 15 | 53.33 |
| 8 May 2022–14 May 2022 | 7 | 5 | 12 | 5833 |
| 15 May 2022–21 May 2022 | 8 | 7 | 15 | 53.33 |
| 22 May 2022–28 May 2022 | 5 | 6 | 11 | 45.45 |
| 29 May 2022–4 June 2022 | 7 | 5 | 12 | 58.33 |
| Total | 43 | 36 | 78 | 54.32 (Average) |
| Cause of Incomplete Tasks | Causes % |
|---|---|
| Unexpected climate conditions | 5 |
| Insufficient design inputs | 11 |
| Non-availability of skilled workmen | 14 |
| Materials supply delays | 13 |
| Repetitive works | 8 |
| Pre-conditions of contract | 13 |
| Delay in submissions | 11 |
| Machinery related issues | 8 |
| COVID related restrictions | 17 |
| S.No | Analysis of Execution |
|---|---|
| 1 | By means of effective control capabilities, the labours had easy approach to the work spot management. |
| 2 | In the site, there exists cordial understanding among the site execution persons |
| 3 | There exists a clear understandable communication among the activities performers. |
| 4 | In the activity, an executable safe and healthy environment for the activity exists |
| 5 | The collaboration in the site allows and develops project events to be associated with new trends. |
| 6 | The project managers follow the progress and allocation of works by using new project management tools. |
| 7 | At the site, the project management personnel admit the hard work of labours in the work spot |
| 8 | The weather condition was favourable at all times during the execution. |
| S.No | Methodology |
|---|---|
| 1 | There prevails a request to mark the status of increment in the work on this activity. |
| 2 | There exists a process of management commitment, taking care of all workers during a pandemic. |
| 3 | The level of satisfaction of payment made to the workers in the work spot was good. |
| 4 | A deep correlation between the operations and the benefits at the project place prevails |
| 5 | The process of materials selection and approvals was satisfactory. |
| S.No | Analysis of Design Phase |
|---|---|
| 1 | Last Planner System provides for better improvement in technology. |
| 2 | The design with analysis addresses solvable construction issues. |
| 3 | The LPS implementation in the design phase decreases the period and cost of construction. |
| 4 | There exists good interaction with the design members during implementation. |
| 5 | The design clubbed with last planner helps to control waste and unwanted activities. |
| 6 | There prevails a huge impact due to changes and delay in issue of the drawings during execution. |
| S.No | Construction Phase Analysis |
|---|---|
| 1 | There exists an increase in the safety and environmental problems during construction. |
| 2 | There is an increase in the quality and final finish of the product. |
| 3 | Many aids in finding the barriers within project execution is admitted. |
| 4 | Main importance is given to addition of value during construction. |
| 5 | Reasonable benchmarks made in the product output periods after construction. |
| 6 | There prevails a provision of aid to reduce the movement of site materials during construction. |
| 7 | The implementation system helps to benchmark work methodologies. |
| S.No | LPS Implementation Analysis |
|---|---|
| 1 | LPS was more active in this project plan. |
| 2 | The results obtained from the experimental implementation was satisfactory when compared to the previous projects. |
| 3 | The weekly work plans and PPC are very much needed to reach the profit goal. |
| 4 | Huge difficulty in implementing of LPS exists. |
| S.No | Hurdles in LPS Implementation |
|---|---|
| 1 | The system leads to improper management and poor-quality control leading to rework. |
| 2 | Many deviations in specifications, additions in quantities and variations in cost is found. |
| 3 | The contactor’s involvement is found to be satisfactory. |
| 4 | Many changes in design occurs due to LPS implementation. |
| 5 | Reasonable availability of vaccination during pandemic restriction period exists. |
| 6 | There prevails an acceptance of endorsements. |
| 7 | Availability of skilled workers is a major concern. |
| 8 | Risks of non-availability of required materials and machineries exists. |
| S.No | Quality of LPS Implementation |
|---|---|
| 1 | Quality education and showing a good responsibility to last planner members prevails. |
| 2 | There is an improvement in the working of the stakeholders. |
| 3 | A positivity in criticizing the people to make changes occurs. |
| 4 | There is a difficulty in acquiring the accurate human resource |
| 5 | Aid received from the top management is good. |
| 6 | Adaptation to negativity to acquire changes is dynamic. |
| 7 | Mostly face to face interactions exists with the vendors for all the planned activities. |
| 8 | The weather condition is favourable at all times during the execution. |
| S.No | Benefits of LPS Implementation |
|---|---|
| 1 | Means of controlling during LPS implementation and solving issues related to hurdles occurs often. |
| 2 | There is a reduction in the part completion of activities and to avoid irrelevant information flow. |
| 3 | It is easy in formulating viewing thoughts and reducing the effect on the management. |
| 4 | Forming a better judgable and dependable policy is easy. |
| 5 | Implementing and handing over of all the project related activities and lean principles adoption is satisfactory. |
| 6 | The implementation establishes project activities and gets along with lean principles. |
| 7 | There prevails a major development in construction framework. |
| 8 | There is no huge requirement of skilled labours. |
| 9 | Decreases the problems of risk assessment. |
| 10 | Better handing over project activities on time prevails. |
| Factors | Overall PI |
|---|---|
| Execution | 0.6 |
| Lean methodology | 0.55 |
| Design phase | 0.67 |
| Outcomes of lean | 0.59 |
| Evaluation of LPS | 0.71 |
| Hurdles in LPS | 0.62 |
| Quality of LPS | 0.71 |
| Benefits of LPS | 0.6 |
| Time Frame | Planned Cost in Cr | Actual Cost in Cr | Profit in % | Remarks |
|---|---|---|---|---|
| Stage 1 | 7700 | 6850 | 11.03 | No pandemic without LPS |
| Stage 2 | 7500 | 6400 | 14.67 | No pandemic with LPS |
| Stage 3 | 7250 | 6752 | 06.87 | In pandemic with LPS |
| Stage 4 | 4340 | 4009 | 07.61 | Post pandemic with LPS |
Disclaimer/Publisher’s Note: The statements, opinions and data contained in all publications are solely those of the individual author(s) and contributor(s) and not of MDPI and/or the editor(s). MDPI and/or the editor(s) disclaim responsibility for any injury to people or property resulting from any ideas, methods, instructions or products referred to in the content. |
© 2023 by the authors. Licensee MDPI, Basel, Switzerland. This article is an open access article distributed under the terms and conditions of the Creative Commons Attribution (CC BY) license (https://creativecommons.org/licenses/by/4.0/).
Share and Cite
Sundararajan, S.; Madhavi, T.C. Lean System-Based Tool for Housing Projects Management in the Pandemic Period. Buildings 2023, 13, 2507. https://doi.org/10.3390/buildings13102507
Sundararajan S, Madhavi TC. Lean System-Based Tool for Housing Projects Management in the Pandemic Period. Buildings. 2023; 13(10):2507. https://doi.org/10.3390/buildings13102507
Chicago/Turabian StyleSundararajan, S., and T. Ch. Madhavi. 2023. "Lean System-Based Tool for Housing Projects Management in the Pandemic Period" Buildings 13, no. 10: 2507. https://doi.org/10.3390/buildings13102507
APA StyleSundararajan, S., & Madhavi, T. C. (2023). Lean System-Based Tool for Housing Projects Management in the Pandemic Period. Buildings, 13(10), 2507. https://doi.org/10.3390/buildings13102507

