Identifying Critical Factors and Trends Leading to Fatal Accidents in Small-Scale Construction Sites in Korea
Abstract
:1. Introduction
2. Background
2.1. Literature Review
2.1.1. Accident Characteristics in Small-Scale Construction Sites
2.1.2. Contemporary Trends and Data Limitations in Construction Safety Research
2.1.3. The Role and Impact of Safety Training
2.2. Accidents in Small-Scale Construction Sites in Korea
3. Materials and Methods
3.1. Data Collection
3.2. Methods
4. Results
4.1. Identification of Critical Causes and Accident Types
4.1.1. Comparing Causes and Accident Types by Construction Scale
4.1.2. Analysis of Critical Causes and Accident Types in Small-Scale Construction Sites
4.2. Presentation of Accident Trends in Small-Scale Construction Sites
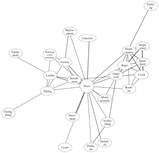
4.2.1. Topic Modeling and Network Analysis for the Most Critical Cause
4.2.2. Topic Modeling and Network Analysis for the Most Critical Accident Type
5. Discussion
6. Conclusions
Author Contributions
Funding
Data Availability Statement
Acknowledgments
Conflicts of Interest
Appendix A
| Main Category Code | Subcategory Code | Cause | Classification Criteria and Definitions |
|---|---|---|---|
| 0 | Equipment/Machinery | This category includes equipment powered by energy and machinery mechanisms and devices used in specific processes. It includes parts or accessories attached to machinery, forming part of the machinery structure. This classification also includes cases where such equipment and machinery were operating for their intended work purposes and caused an accident during operation. Appliances like computers, audio and video devices, and heating/washing/cooling machines are included. Special-purpose vehicles designed for specific operations rather than transportation purposes are classified under the same code. However, vehicles designed for transporting people, goods, etc., are classified as means of transportation (6). Portable power machinery is classified as portable machinery-power (11). If components were attached to the machine at the time of the accident or it is suspected to have been so, the entire machine is classified as the cause. However, if parts or accessories have been separated from the machine or the entire machine is irrelevant to the accident, parts/accessories (2) are classified as the cause. | |
| 00 | Equipment/Machinery with Insufficient Information | ||
| 01 | General Manufacturing and Processing Equipment/Machinery | This category classifies machines that process and handle materials such as metal, wood, rubber, plastic, non-metallic minerals, etc., through cutoff, shaping, crushing, etc., to create secondary products. Equipment/machinery in this category refers to industrial equipment/machinery used in various industries, including manufacturing and other sectors. Equipment with general-purpose applications across multiple industries falls under this category. However, specialized equipment used for specific purposes in certain industries is classified separately as specialized process equipment/machinery (02), agriculture, forestry, and fishery equipment/machinery (04), and construction and mining equipment/machinery (05) categories. Inclusions: Bending, Rolling, Shaping Machines; Boring, Drilling, Planing, Milling Machines; Extrusion, Injection, Molding, Casting Machines; Grinding, Polishing Machines; Lathes; Presses (excluding printing); Sawing Machines; Screw Thread and Female Screw Cutting Machines; Laser Cutting Machines, Fluid Pressure Cutting Machines, Spot Welding Machines, etc. Exclusions: Agricultural/Horticultural Equipment (041); Logging/Woodworking Machines (042); Conveying/Handling Equipment (03); Construction/Mining Equipment (05); Food Cutting Machines (02101); Meat Grinders (02102); Paper Machines (022); Textile, Clothing, Leather Production Machines (024); Non-Power Hand Tools (13); Portable Power Saws (11102); Portable Power Surface Finishing Tools (11104) | |
| 02 | Specialized Process Equipment/Machinery | This category classifies equipment and machinery not classified under general manufacturing and processing equipment/machinery. It includes equipment/machinery exclusively used for the production of specific products. | |
| 03 | Transport and Lifting Equipment/Machinery | Machines used for the transportation and handling of specific materials. If it is known whether the related parts were attached to the entire machine during the accident, the entire machine is classified as the cause. However, if the parts are separated from the machine or if the machine is not related to the accident, only the specific parts are classified as the cause. Conveying and handling equipment/machinery are often composed of numerous small parts. For example, hoists, cranes, lifts, and elevators operate using pulleys and wheels. Such parts are classified under codes 22 (Machine Components) and 21 (Electrical Parts). Inclusions: Power Conveyors; Cranes; Hoists; Lifts; Elevators; Jacks Exclusions: Agricultural and Horticultural Equipment (041); Construction and Mining Equipment (05); Logging and Woodworking Equipment (042); Woodworking Machinery (014); Crane Accessories (22399); Electrical Parts (21); Means of Transport (6) | |
| 04 | Agriculture, Forestry, and Fishery Equipment/Machinery | ||
| 05 | Construction/Mining Machinery | ||
| 09 | Other Equipment/Machinery | ||
| 1 | Portable and Manual Mechanical Equipment | This category includes portable hand tools (both non-powered and powered) and manually operated mechanical equipment. If parts causing the accident were attached to a tool, the entire tool is classified as the cause. However, if the parts were separated from the tool or if the primary purpose and function of the tool were unrelated to the accident, the parts are classified separately. For portable hand tools manufactured with both powered and non-powered capabilities, if it is unclear whether they were powered or non-powered at the time of the accident, they are classified as portable tools with no clear power status (12). Inclusions: Hand Tools; Portable Power Tools; Portable Tools-Unclear Power Status; Ladders; Medical Instruments; Unspecified Sewing Equipment Exclusions: Containers, Utensils, Furniture, and Equipment (4); Tool Storage Boxes (43103); Equipment/Machinery (0); Machine Jacks (03902); Parts, Accessories and Materials (2); Crane Accessories (223); Electrical Parts (21); Waterproof Sheets (24902), Drill Bits (22104), Saw Blades (22106) | |
| 10 | Portable and Manual Mechanical Equipment with Insufficient Information | ||
| 11 | Portable Power Tools | Handheld tools that require an energy source (electricity, gasoline, diesel, coal, air, steam, etc.) for operation and are held in the hand while being used. Portable tools are classified based on their general functions. Inclusions: Nail Guns; Portable Spray Equipment; Stapling Tools Exclusions: Equipment/Machinery (0); Agricultural and Horticultural Equipment (041); Power Lawnmowers (04111); Hair and Hand Dryers (09401); Vacuum Cleaners (09401); Hydraulic/Compressed Air Jacks (03902); Metalworking Machinery (013), Woodworking Machinery (014); Stationary Drills (01203); Stationary Woodworking Circular Saws (01401); Drill Bits (22104), Saw Blades (22106); Hand Tools (13) | |
| 12 | Portable Tools (Unclear Power Status) | This category is used for classifying portable tools designed to be powered and unpowered. It is specifically used when determining whether a portable tool was powered or unpowered at the time of the accident is difficult. Exclusions: Hand Tools; Portable Power Tools | |
| 13 | Hand Tools | This classification encompasses various hand tools operated manually without relying on power sources such as electricity, fuel (gasoline, coal), air, steam, fluids, explosives, etc. Inclusions: Hand Tools for Drilling; Hand Tools for Cutting; Hand Tools for Mining; Hand Tools for Fastening; Hand Tools for Measuring; Hand Tools for Striking; Hand Tools for Surface Treatment; Hand Tools for Cleaning; Crowbars; Hammers; Pitchfork; Rakes; Stapling Tools. Exclusions: Worktables (43107); Crane Accessories (223); Fasteners (Nails, Nuts, Bolts, etc.) (225); Drill Bits (22104); Saw Blades (22106); Portable Power Tools (11); Carts and Wheelbarrows (14102) | |
| 14 | Manual Mechanical Equipment | ||
| 19 | Other Portable and Manual Mechanical Equipment | ||
| 2 | Parts, Accessories, and Materials | This classification categorizes components of equipment/machinery, parts and accessories of automobiles, subcomponents of buildings/structures, and materials such as metals, non-metallic minerals, wood, plastics, etc. When parts and accessories were involved in accidents independently from the entire machinery/equipment, means of transportation, buildings/structures, and other objects, they are classified as causes. If parts and accessories were attached to machinery, equipment, or means of transportation, the machinery/equipment or means of transportation are classified as causes. Even when parts, accessories, or equipment/machinery were attached, if the primary function of the equipment/machinery was not related to the accident, specific components are classified as causes. Inclusions: Rope; Crane Accessories; Electrical Parts; Metallic and Non-Metallic Mineral Materials Exclusions: Chemical Substances and Chemical Products (5); Containers (4); Furniture (4); Machinery (0); Components of Buildings/Structures (33); Means of Transportation (6) | |
| 20 | Parts, Accessories, and Materials with Insufficient Information | ||
| 21 | Electrical Equipment, Parts | Inclusions: Electrical Parts/Accessories for Machinery, Equipment, and Tools Exclusions: Machinery/Equipment (0); Hand tools (13); Means of Transportation (6) | |
| 22 | Equipment/Machinery, Parts, and Accessories | This classification includes non-attached parts necessary for operating and connecting equipment/machinery. It categorizes products used directly in assembly and other processes without any alteration in form. If it is known whether the related parts were attached to the entire machine during the accident, the entire machine is classified as the cause. However, if the parts were separated from the machine or if the machine was not related to the accident, only the specific parts are classified as the cause. Power transmission devices used in industrial machinery are classified under 221 (Parts and Accessories for Machinery/Equipment), while transmission devices for vehicles are classified under 224 (Parts and Accessories for Means of Transportation). Electrical equipment used in internal combustion engines or automobiles (excluding batteries) is classified under 211 (Electrical Equipment and Parts). Inclusions: Dies, Molds; Chains, Leather, Fabric, V-belt Power Transmission Devices; Drums, Pulleys, Sheaves, Cables, Winches; Engines, Turbines; Clutches; Gears; Rollers. | |
| 23 | Non-metallic Mineral Products | This classification categorizes non-metallic mineral products used directly in the detailed elements of buildings and structures (such as bricks, tiles, etc.) without any alteration in form. It excludes components and accessories of buildings (e.g., bathtubs, toilets). | |
| 24 | Materials | This classification categorizes products or materials that are not limited to specific equipment/machinery or buildings/structures but can be cut or altered in various forms for general and versatile use. It is used for cases not classified in other codes, where the product exists in its initial state, as raw materials, or as unfinished products. It also includes cases where the product exists as components that have been installed and then dismantled. | |
| 25 | Fragments, Debris, and Waste | ||
| 29 | Other Parts, Accessories, and Materials | ||
| 3 | Buildings/Structures and Surfaces | This classification categorizes components of completed or under-construction buildings, structures (bridges, tunnels, towers, dams, etc.), provisional structures installed for construction purposes, and other components of structures, as well as surfaces like the ground and bedrock. If an entire structure was affected by a disaster in an independent state for fabrication or maintenance (where the material became a cause), it is classified under code 2: Parts, Accessories, and Materials. | |
| 30 | Buildings/Structures and Surfaces with Insufficient Information | ||
| 31 | Scaffolding and Working Platforms | ||
| 32 | Molds and Supporting Post | ||
| 33 | Stepped Structure and Opening | ||
| 34 | Stairs and Ladders | ||
| 35 | Floors, Surfaces, etc. | ||
| 36 | Other Provisional Structures | ||
| 37 | Other Buildings/Structures | ||
| 38 | Components and Accessories of Buildings/Structures | ||
| 39 | Other Buildings/Structures and Surfaces | ||
| 4 | Containers, Utensils, Furniture, and Equipment | This category classifies non-industrial items and equipment, such as containers, packaging, and furniture used for transporting/handling goods. It includes protective gear, leisure/sports and corrective equipment, and wheelchairs. | |
| 40 | Containers, Utensils, Furniture, and Equipment with Insufficient Information | ||
| 41 | Containers, Packaging, and Devices | ||
| 42 | Household Utensils and Equipment | ||
| 43 | Furniture and Office Equipment | ||
| 44 | Clothing/Protective Gear and Accessories | ||
| 49 | Other Containers, Utensils, Furniture, and Equipment | ||
| 5 | Chemical Substances and Chemical Products | This category classifies various chemical substances and chemical products in different states, such as liquids, gases, fumes, vapors, and solids. Generally, when the specific name of a chemical substance or its state is known, it is classified under the Chemical Substance code (Subcategories 51–56). When only the state of the product is known, it is classified under the code corresponding to that product (Subcategory 57). Emissions from vehicles, furnace gases, and gases generated from kilns are classified under carbon monoxide (55401), while combustion gases and smoke resulting from fires are classified under flame/fire smoke (81505). Inclusions: Acids; Alkalis; Aromatic and Aliphatic Hydrocarbons; Halogens and their Compounds; Metal Dust and Fumes; Pesticides and Insecticides; Coal, Natural Gas, Petroleum Fuels and their Products; Other Chemical Substances and Chemical Products Exclusions: Metallic Materials (241); Non-Metallic Mineral Materials excluding Fuels (242); Fragments, Splinters, Debris (25) | |
| 50 | Chemical Substances and Chemical Products with Insufficient Information | ||
| 51 | Acids | This category classifies various forms of acids. Inclusions: Acid Gases—Halogens; Inorganic Acids—Halogens; Inorganic Acids—Others; Organic Acids Exclusions: Benzoic Acid and Phenylacetic Acid (Herbicides, etc.) (57104); LSD (Lysergic Acid Diethylamide; Hallucinogen) (57204) | |
| 52 | Alkalis | This category classifies chemical substances known as alkalis, bases, and corrosive agents. For corrosive substances with insufficient information, they are classified under 520. For cement mixtures, mortars, and lime (excluding chlorinated lime), these are classified under 521 with calcium hydroxide and calcium oxide. For ash solutions and their products (wastewater and oven cleaners including ash solution), they are classified under 524 with sodium hydroxide, potassium hydroxide, and potassium carbonate. Chlorinated lime is classified under 542 as chlorine and chlorine compounds. Inclusions: Calcium Hydroxide, Calcium Oxide, Calcium Carbonate, Sodium Carbonate, Cement, Lime, Lithium Hydroxide, Sodium Hydroxide, Potassium Hydroxide, Sodium Carbonate Exclusions: Chlorinated Lime (542); Non-alkaline Oven Cleaners | |
| 53 | Aromatic and Aliphatic Hydrocarbons | This category classifies non-halogenated substances such as alcohols, aldehydes, amines, aromatic compounds, ethers, ketones, and peroxides, with chlorine, fluorine, bromine, iodine, and astatine. Halogenated compounds are classified under Subcategory 54: Halogens and Halogen Compounds. Inclusions: Alcohols, Antifreezes, Aldehydes, Aliphatic Amines, Aromatic Compounds, Ethers, Ketones, Peroxides. | |
| 54 | Halogens and Halogen Compounds | This category classifies halogens such as bromine, chlorine, fluorine, iodine, astatine, and their compounds. Compounds containing both fluorine and chlorine are classified under ‘541 Fluorine and Fluorine Compounds’. Vinyl chloride and polyvinyl chloride are classified under the ‘57209 Plastics and Resins’ code, but molded or extruded plastic products are classified under ‘245′. Chlorinated hydrocarbons used as pesticides are classified under 57105. Halogen-containing acids are classified under the ‘51 Acids’ subcategory. Inclusions: Bromine and Bromine Compounds, Chlorine and Chlorine Compounds, Fluorine and Fluorine Compounds, Iodine and Iodine Compounds, Carbon Tetrachloride. Exclusions: Halogenated Acids (51); Pesticides (57105), Non-chlorine Bleaching Agents (57203), Vinyl Chloride, Polyvinyl Chloride (57209) | |
| 55 | Other Chemical Substances | This category classifies ammonia and its compounds, cryogenic gases, cyanide compounds, oxygen and specific oxides, sewage and mine gases, methane, sulfur and sulfur compounds, and other chemical substances not classified elsewhere. Inclusions: Ammonia and Ammonia Compounds, Carbon Monoxide, Carbon Dioxide, Cryogenic Gases, Cyanide and Cyanide Compounds, Dry Ice, Methane, Mine Gases, Oxygen and Oxygen Compounds, Sewage Gas, Sulfur and Sulfur Compounds, Sulfur Dioxide | |
| 56 | Metal Particles, Trace Elements, Dust, and Fumes | This category classifies metal dust, particles, and mists, excluding dissolved metals. It also classifies fumes generated during heating/melting/welding processes. Accidents caused by metal radiation are classified under radioactive minerals (24301) or ionizing radiation (81301) codes based on the exposure/contact method. Finished metal products are classified under appropriate codes based on their functionality. Inclusions: Arsenic, Arsenic Compounds, Beryllium, Beryllium Compounds, Cadmium, Cadmium Compounds, Lead, Lead Compounds, Mercury, Mercury Compounds, Aluminum, Aluminum Compounds, Antimony, Antimony Compounds, Iron, Iron Compounds, Magnesium, Magnesium Compounds, Manganese, Nickel, Nickel Compounds, Zinc and Zinc Compounds, Fumes Generated During Welding or Joining Exclusions: Finished Metal Products; Dissolved or Solid-State Metals (241); Radioactive Metals (24301); Coal Dust (57301); Grain Dust (71405); Non-metallic Dust (24201), Ionizing Radiation (81301) | |
| 57 | Chemical Products | This category is used for classification when the substance cannot be categorized under other specific items or when the specific chemical substance is unknown. | |
| 59 | Other Chemical Substances and Chemical Products | ||
| 6 | Means of Transportation | This category classifies means of transportation that move on land, water, or air and are used primarily for transporting people or goods (e.g., cars, passenger trains) or leisure (e.g., canoes, bicycles, jet skis). Vehicles and machinery used directly for agriculture, construction, logging, mining, manufacturing, etc., are classified under 0 (Facilities and Machinery). When accidents involve means of transportation, if a part of the means of transportation causing the accident was attached to the entire means of transportation, the entire means of transportation is the cause. If parts of the means of transportation were detached or separated, or if the means of transportation was not related to the accident, only specific parts become the cause. In other words, unattached vehicle parts and accessories are classified under 224 (Parts and Components of Means of Transportation) and unattached trailers under 22403. Unattached windshields and windows of means of transportation are classified under 22499, and if the cause was the floor surface of the means of transportation, it is classified under 31307. Inclusions: Means of Air, Water, and Land Transportation; Non-Industrial Transport Vehicles Except for Roads; Means of Railway Transportation Exclusions: Machinery (0), Agricultural/Horticultural Equipment (041), Construction/Mining Equipment (05), Logging Machinery (042), Transport and Lifting Machinery (03), Street Sweepers (09999), Vehicle Parts and Accessories (224), Floor Surface of Means of Transportation (31307) | |
| 60 | Means of Transportation with Insufficient Information | ||
| 61 | Means of Land Transportation | ||
| 62 | Means of Air, Water Transportation | ||
| 69 | Other Means of Transportation | This category classifies means of transportation used outside roads or not powered by internal combustion or other internal engines. | |
| 7 | Humans, Animals/Plants | This category classifies living organisms (including infectious and parasitic organisms) and products made from them. HIV related to work is classified under clause 71603 (Virus). Inclusions: Animals and Animal Products, Raw or Processed Food, Infectious and Parasitic Organisms, Humans-Victims, Humans-Humans Other than Victims, Unprocessed Plants, Trees, Vegetables Exclusions: Chemical Substances (5); Wood (244) | |
| 71 | Humans, Animals/Plants | ||
| 8 | Work Environment, Natural Phenomena such as Atmospheric Conditions, etc. | This category classifies the work environment and conditions. Natural phenomena such as atmospheric pressure, temperature, and other atmospheric conditions are classified only in limited cases when they were the only identifiable cause, such as climate, atmospheric conditions, and geographic events (floods, earthquakes, avalanches) Inclusions: Atmospheric Pressure; Avalanches, Landslides; Earthquakes; Fire, Smoke; Floods; High/Low-Temperature Environments; Climate and Atmospheric Conditions; Noise | |
| 81 | Work Environment, Natural Phenomena such as Atmospheric Conditions, etc. | ||
| 9 | Other Causes |
| Classification Code | Type of Occurrence | Classification Criteria and Definitions |
|---|---|---|
| 01 | Fall (person falls from a height) | Incidents where a person falls from an elevated location such as a building, structure, provisional structure, tree, ladder, etc. |
| 02 | Tripping (person slips or trips) | Incidents where a person slips or falls on a flat surface, sloping surface, stairs, etc. |
| 03 | Pressed Under/ Overturned (object falls or overturns) | Incidents where leaning or standing objects are knocked down and pressed underneath, and construction machinery such as forklifts or other equipment overturns or tips over during operation or movement. |
| 04 | Collision (contact with the object) | Incidents where a person’s movement or action results in contact or collision with an object (cause). It also includes situations where objects are set in motion (regularly or irregularly) and collide or make contact due to movement while not detaching from their fixed position. |
| 05 | Struck by object (struck by falling or flying object) | Incidents where a person is impacted by an object that becomes dislodged from a fixed position due to forces like gravity, centrifugal force, inertia, etc., or when material is expelled from equipment or other sources, causing harm to the person. |
| 06 | Collapse (building or piled material collapse) | Incidents where soil, piled material, structures, buildings, provisional structures, etc., collapse entirely or when significant parts break, causing the collapse. |
| 07 | Caught In Between (caught or entangled in machinery) | Incidents where a person gets caught or entangled in machinery due to movement between two objects. It includes situations when caught between objects moving linearly, between rotating parts and fixed components, caught in rotating parts such as rollers, or entangled in rotating parts or protrusions. |
| 08 | Cutoff/ Cut/ Stab | Incidents involving direct contact with sharp objects, such as knives or blades, that result in a part of a person’s body being severed or cut. It also includes cases where the body comes into contact with rotating blade parts of saws/cutting tools. |
| 09 | Electrocution | When a person’s body comes into direct contact with parts of electrical equipment or is exposed to induced current, resulting in effects such as muscle contraction, difficulty breathing, ventricular fibrillation, etc. It also includes cases where a person comes into contact with special high-voltage sources or is exposed to arcs due to flash contact, short circuit/mixed contact, etc. |
| 10 | Explosion/Rupture | Explosion refers to a rapid process where a substance undergoes chemical or physical changes, accompanied by the sudden release of heat, sound, and pressure. It can occur within buildings, containers, or the atmosphere, including intentional and unintentional events. Rupture, on the other hand, involves the tearing or bursting of pipes, containers, etc., due to physical pressure without a blast pressure. |
| 11 | Fire | Incidents where the unintentional ignition of combustible materials is due to an ignition source. |
| 12 | Imbalance and Excessive Action | Incidents where sudden and rapid bodily movements/actions, without proper handling of objects, result in an accident. This can also involve situations where excessive muscular force is exerted while handling objects, leading to an accident. |
| 13 | Abnormal Temperature Contact | Incidents where a person is exposed to high- or low-temperature environments or objects. |
| 14 | Chemical Leakage/Contact | Incidents where a person is exposed to hazardous or dangerous substances through leakage, contact, or inhalation. |
| 15 | Oxygen Deficiency | Incidents where a person is exposed to an environment with insufficient oxygen, regardless of hazardous substances, leading to inadequate respiratory function. |
| 16 | Fallen In/Drown | Incidents where a person falls into the water and drowns. |
| 31 | Workplace Traffic Accident | Accidents that occur on roads within the workplace. |
| 32 | Off-site Traffic Accident | Accidents that occur on roads outside the workplace. |
| 33 | Maritime or Aviation Traffic Accident | Accidents related to maritime/aviation activities. |
| 41 | Accidents in Sports Events, etc. | Accidents occurring in work-related recreational or sports events/workshops, gatherings, etc. |
| 42 | Intentional Violence | Intentional or unclearly intentional risky behavior (influenced by drugs, mental disorders, etc.) that causes harm to others through physical violence or assault. This category may also include threats, verbal abuse, and sexual violence. |
| 43 | Animal Injury | Incidents where a worker is injured by an animal (dog/cow/horse, etc.), including cases where a worker is bitten or kicked by an animal. |
| 49 | Others | |
| Z | Unclassifiable |
References
- Fung, I.W.H.; Tam, V.W.Y.; Lo, T.Y.; Lu, L.L.H. Developing a risk assessment model for construction safety. Int. J. Proj. Manag. 2009, 28, 593–600. [Google Scholar] [CrossRef]
- Pinto, A.; Nunes, I.L.; Ribeiro, R.A. Occupational risk assessment in construction industry—Overview and reflection. Saf. Sci. 2011, 49, 616–624. [Google Scholar] [CrossRef]
- Sunindijo, R.Y.; Zou, P.X.W. Political skill for developing construction safety climate. J. Constr. Eng. Manag. 2012, 138, 605–612. [Google Scholar] [CrossRef]
- Hallowell, M.R. Safety-Knowledge Management in American Construction Organizations. J. Manag. Eng. 2012, 28, 203–211. [Google Scholar] [CrossRef]
- Lim, S.; Oh, A.; Won, J.; Chon, J. Improvement of Inspection System for Reduction of Small-Scale Construction Site Accident in Korea. Ind. Health 2018, 56, 466–474. [Google Scholar] [CrossRef] [PubMed]
- Cheng, C.W.; Leu, S.S.; Fan, C. Characteristic analysis of occupational accidents at small construction enterprises. Saf. Sci. 2010, 48, 698–707. [Google Scholar] [CrossRef]
- Dumrak, J.; Mostafa, S.; Kamardeen, I.; Rameezdeen, R. Factors associated with the severity of construction accidents: The case of South Australia. AJCEB 2013, 13, 32–49. [Google Scholar] [CrossRef]
- Camino López, M.A.; Ritzel, D.O.; Fontaneda, I.; González Alcantara, O.J. Construction industry accidents in Spain. J. Saf. Res. 2008, 39, 497–507. [Google Scholar] [CrossRef]
- Bang, S.; Jeong, J.; Lee, J.; Jeong, J.; Soh, J. Evaluation of Accident Risk Level Based on Construction Cost, Size and Facility Type. Sustainability 2023, 151, 1565. [Google Scholar] [CrossRef]
- Daba, C.; Atamo, A.; Gebrehiwot, M. Small Scale Enterprise Workers Require Attention: What Predicts the Level of Occupational Injuries? Environ. Health Insights 2022, 16, 11786302221104949. [Google Scholar] [CrossRef]
- Berhe, A.; Yemane, D.; Gebresilassie, A.; Terefe, W.; Ingale, L. Magnitude of Occupational Injuries and Associated Factors among Small- Scale Industry Workers in Mekelle City, Northern Ethiopia. Occup. Med. Health Aff. 2015, 3, 1000197. [Google Scholar]
- Choi, S.D.; Guo, L.; Kim, J.; Xiong, S. Comparison of fatal occupational injuries in construction industry in the United States, South Korea, and China. Int. J. Ind. Ergon. 2019, 71, 64–74. [Google Scholar] [CrossRef]
- Kang, K.; Ryu, H. Predicting types of occupational accidents at construction sites in Korea using random forest model. Saf. Sci. 2019, 120, 226–236. [Google Scholar] [CrossRef]
- Fu, H.; Xia, Z.; Tan, Y.; Guo, X. Influence of Cues on the Safety Hazard Recognition of Construction Workers during Safety Training: Evidence from an Eye-Tracking Experiment. J. Civil Eng. Educ. 2023, 150, 04023009. [Google Scholar] [CrossRef]
- Namian, M.; Albert, A.; Zuluaga, C.M.; Behm, M. Role of Safety Training: Impact on Hazard Recognition and Safety Risk Perception. J. Constr. Eng. Manag. 2016, 142, 04016073. [Google Scholar] [CrossRef]
- Perlman, A.; Sacks, R.; Barak, R. Hazard recognition and risk perception in construction. Saf. Sci. 2014, 64, 22–31. [Google Scholar] [CrossRef]
- Uddin, S.M.J.; Albert, A.; Alsharef, A.; Pandit, B.; Patil, Y.; Nnaji, C. Hazard Recognition Patterns Demonstrated by Construction Workers. Int. J. Environ. Res. Public Health 2020, 17, 7788. [Google Scholar] [CrossRef]
- Zhou, L.; Wang, J.; Ashuri, B.; Chen, J. Discovering the Research Topics on Construction Safety and Health Using Semi-Supervised Topic Modeling. Buildings 2023, 13, 1169. [Google Scholar] [CrossRef]
- Orusa, T.; Viani, A.; Moyo, B.; Cammareri, D.; Borgogno-Mondino, E. Risk Assessment of Rising Temperatures Using Landsat 4–9 LST Time Series and Meta® Population Dataset: An Application in Aosta Valley, NW Italy. Remote Sens. 2023, 15, 2348. [Google Scholar] [CrossRef]
- Jiang, H.; Qiang, M.; Lin, P. A topic modeling based bibliometric exploration of hydropower research. Renew. Sustain. Energy Rev. 2016, 57, 226–237. [Google Scholar] [CrossRef]
- Blei, D.M.; Ng, A.; Jordan, M.I. Latent Dirichlet Allocation. J. Mach. Learn. Res. 2001, 3, 993–1022. [Google Scholar]
- Gerlach, M.; Peixoto, T.P.; Altmann, E.G. A network approach to topic models. Sci. Adv. 2018, 4, eaaq1360. [Google Scholar] [CrossRef] [PubMed]
- Camacho, D.; Panizo-LLedot, A.; Bello-Orgaz, G.; Gonzalez-Pardo, A.; Cambria, E. The four dimensions of social network analysis: An overview of research methods, applications, and software tools. Inf. Fusion 2020, 63, 88–120. [Google Scholar] [CrossRef]
- Cinque, M.; Cotroneo, D.; Pecchia, A. Challenges and Directions in Security Information and Event Management (SIEM). In Proceedings of the 2018 IEEE International Symposium on Software Reliability Engineering Workshops, Memphis, TN, USA, 18 October 2018. [Google Scholar]
- O’Callaghan, D.; Greene, D.; Carthy, J.; Cunningham, P. An analysis of the coherence of descriptors in topic modeling. Expert Syst. Appl. 2015, 42, 5645–5657. [Google Scholar] [CrossRef]
- Hidayatullah, A.F.; Ma’arif, M.R. Road Traffic topic modeling on twitter using Latent Dirichlet Allocation. In Proceedings of the 2017 International Conference on Sustainable Information Engineering and Technology (SIET), Malang, Indonesia, 1 March 2018. [Google Scholar]
- Park, G.; An, H. The Topic Modeling Analysis of The DMZ Tours Issues Using Text Mining. Korean J. Leis. Recreat. Stud. 2019, 31, 143–159. [Google Scholar]





















| Category | <KRW 50 Billion (n) | ≥KRW 50 Billion (n) | Total (n) |
|---|---|---|---|
| Accident Causes ( = 76.482, p < 0.001) | |||
| Scaffolding and working platforms | 190 | 72 | 262 |
| Stepped structure and opening | 128 | 61 | 189 |
| Means of land transportation | 138 | 50 | 188 |
| Transport and lifting equipment/machinery | 99 | 81 | 180 |
| Construction/mining machinery | 81 | 66 | 147 |
| Stairs and ladders | 96 | 22 | 118 |
| General manufacturing and processing equipment/machinery | 73 | 28 | 101 |
| Floors, surfaces, etc. | 39 | 22 | 61 |
| Molds and supporting post | 24 | 31 | 55 |
| Electrical equipment, parts | 31 | 17 | 48 |
| Equipment/machinery, parts, and accessories | 19 | 15 | 34 |
| Materials | 23 | 7 | 30 |
| Components and accessories of buildings/structures | 15 | 10 | 25 |
| Humans, animals/plants | 15 | 2 | 17 |
| Portable power tools | 12 | 2 | 14 |
| Chemical products | 12 | 1 | 13 |
| Non-metallic mineral products | 8 | 1 | 9 |
| Containers, packaging and devices | 5 | 3 | 8 |
| Work environment, natural phenomena such as atmospheric conditions, etc. | 2 | 3 | 5 |
| Manual mechanical equipment | 2 | 2 | 4 |
| Hand tools | 1 | 0 | 1 |
| Fragments, debris, waste | 0 | 1 | 1 |
| Means of air, water transportation | 0 | 1 | 1 |
| Total | 1013 | 498 | 1511 |
| Accident Types ( = 39.582, p < 0.001) | |||
| Fall | 547 | 223 | 770 |
| Collision | 109 | 67 | 176 |
| Struck by object | 59 | 60 | 119 |
| Pressed under/overturned | 73 | 30 | 103 |
| Caught in between | 45 | 30 | 75 |
| Collapse | 42 | 32 | 74 |
| Fire | 33 | 18 | 51 |
| Electrocution | 35 | 14 | 49 |
| Explosion/rupture | 24 | 5 | 29 |
| Chemical leakage | 14 | 4 | 18 |
| Tripping | 12 | 5 | 17 |
| Fallen in/Drown | 12 | 5 | 17 |
| Cutoff/cut/stab | 4 | 2 | 6 |
| Animal injury | 3 | 1 | 4 |
| Workplace traffic accident | 1 | 0 | 1 |
| Oxygen deficiency | 0 | 1 | 1 |
| Abnormal temperature contact | 0 | 1 | 1 |
| Total | 1013 | 498 | 1511 |
Disclaimer/Publisher’s Note: The statements, opinions and data contained in all publications are solely those of the individual author(s) and contributor(s) and not of MDPI and/or the editor(s). MDPI and/or the editor(s) disclaim responsibility for any injury to people or property resulting from any ideas, methods, instructions or products referred to in the content. |
© 2023 by the authors. Licensee MDPI, Basel, Switzerland. This article is an open access article distributed under the terms and conditions of the Creative Commons Attribution (CC BY) license (https://creativecommons.org/licenses/by/4.0/).
Share and Cite
Hwang, J.-M.; Won, J.-H.; Jeong, H.-J.; Shin, S.-H. Identifying Critical Factors and Trends Leading to Fatal Accidents in Small-Scale Construction Sites in Korea. Buildings 2023, 13, 2472. https://doi.org/10.3390/buildings13102472
Hwang J-M, Won J-H, Jeong H-J, Shin S-H. Identifying Critical Factors and Trends Leading to Fatal Accidents in Small-Scale Construction Sites in Korea. Buildings. 2023; 13(10):2472. https://doi.org/10.3390/buildings13102472
Chicago/Turabian StyleHwang, Jong-Moon, Jeong-Hun Won, Hyeon-Ji Jeong, and Seung-Hyeon Shin. 2023. "Identifying Critical Factors and Trends Leading to Fatal Accidents in Small-Scale Construction Sites in Korea" Buildings 13, no. 10: 2472. https://doi.org/10.3390/buildings13102472
APA StyleHwang, J.-M., Won, J.-H., Jeong, H.-J., & Shin, S.-H. (2023). Identifying Critical Factors and Trends Leading to Fatal Accidents in Small-Scale Construction Sites in Korea. Buildings, 13(10), 2472. https://doi.org/10.3390/buildings13102472

