Experimental Analysis and Optimization to Maximize Ultimate Tensile Strength and Ultimate Elongation of Friction Stir Welded AA6082 Aluminum Alloy
Abstract
1. Introduction
2. Experimental Design
2.1. Overview of the Experimental Campaign
2.2. Experimental Design Matrix
2.3. Building the Process Metamodels for UTS and UE
2.4. ANOVA Analyses to Check Models Adequacy
2.5. Validation of the Metamodels
3. Results and Discussion
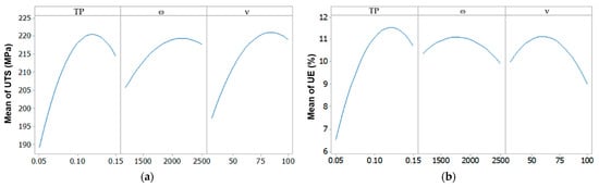
3.1. Effect of FSW Parameters on UTS
3.2. Effect of FSW Parameters on UE
4. Optimization of FSW Parameters
5. Conclusions
- Two second order empirical formula to predict both UTS and UE on the base of tool plunging, rotational and welding speed process parameters were developed. The aforementioned metamodels were formalized through a series of statistical methods, such as design of experiments, response surface, analysis of variance and regression analysis. An additional set of experimental tests was used to validate the provided mathematical models.
- Response surface methodology and three distinct metaheuristic algorithms were employed to select the best FSW parameters able to optimize the mechanical performances of the welded joint, in terms of UTS and UE. Differently from the most literary contributions, the optimal solution obtained by means of the RSM desirability function (DF) was compared with the optimal solutions achieved by the different MEs. The experimental analyses executed by employing the optimal process parameters confirmed effectiveness and reliability of the proposed MEs. Indeed, all MEs assure a smaller deviation between predicted and actual values in terms of optimal UTS. On the other hand, the actual UE achieved by using the ME-related process parameters was higher than that corresponding to the DF method, which, in turn, assures a smaller deviation with respect to the predicted output.
- The robustness of the proposed metamodels and the effectiveness of the tested metaheuristic algorithms allowed identifying the best process parameters in terms of TP, ω and v to be adopted for improving the mechanical properties of friction stir welded joint in the AA6082-T6 aluminum alloy.
Author Contributions
Funding
Institutional Review Board Statement
Informed Consent Statement
Data Availability Statement
Acknowledgments
Conflicts of Interest
Abbreviations
| ACO | ant-colony optimization |
| ANFIS | adaptive neuro-fuzzy inference system |
| ANN | artificial neural network |
| BM | base material |
| CRD | completely randomized design |
| D | shoulder diameter |
| DE | differential evolution |
| DF | desirability function |
| DOE | design of experiment |
| F | axial force |
| FLT | fuzzy logic technique |
| FSW | friction stir welding |
| GA | genetic algorithm |
| GRG | reduced gradient method |
| H | tool hardness |
| HJ-PS | Hooke and Jeeves pattern search |
| HS | harmony search |
| HT | heat input |
| Max_G | maximum number of generations |
| ME | metaheuristic algorithms |
| NLR | non-linear regression |
| NP | population size |
| P | pin diameter |
| PSO | particle swarm optimization |
| R | reinforcement |
| RSM | response surface methodology |
| R-sq | determination coefficient |
| R2-adj | adjusted determination coefficient |
| SA | simulated annealing |
| S-values | sensitivity values |
| T | tool tilt angle |
| Tm | maximum temperature |
| Tp | tool profile |
| TP | tool plunging |
| UE | ultimate elongation |
| UTS | ultimate tensile strength |
| YS | yield strength |
| v | welding speed |
| Δ_UE | relative error in percentage for each test over ultimate elongation |
| Δ_UTS | relative error in percentage for each test over ultimate tensile strength |
| ω | rotational speed |
References
- Verma, S.; Misra, J.P. A Critical Review of Friction Stir Welding Process. In DAAAM International Scientific Book; Katalinic, B., Ed.; DAAAM International: Vienna, Austria, 2015; pp. 249–266. ISBN 9783902734051. [Google Scholar]
- Meshram, S.D.; Paradkar, A.G.; Reddy, G.M.; Pandey, S. Friction stir welding: An alternative to fusion welding for better stress corrosion cracking resistance of maraging steel. J. Manuf. Process. 2017. [Google Scholar] [CrossRef]
- Bevilacqua, M.; Ciarapica, F.E.; Forcellese, A.; Simoncini, M. Comparison among the environmental impact of solid state and fusion welding processes in joining an aluminium alloy. Proc. Inst. Mech. Eng. Part B J. Eng. Manuf. 2019. [Google Scholar] [CrossRef]
- Dialami, N.; Chiumenti, M.; Cervera, M.; Agelet de Saracibar, C.; Ponthot, J.P. Material flow visualization in friction stir welding via particle tracing. Int. J. Mater. Form. 2015, 8, 167–181. [Google Scholar] [CrossRef]
- Lertora, E.; Gambaro, C. AA8090 Al-Li Alloy FSW parameters to minimize defects and increase fatigue life. Int. J. Mater. Form. 2010, 3, 1003–1006. [Google Scholar] [CrossRef]
- Adamowski, J.; Gambaro, C.; Lertora, E.; Ponte, M.; Szkodo, M. Analysis of FSW welds made of aluminium alloy AW6082-T6. Arch. Mater. Sci. Eng. 2007, 28, 453–460. [Google Scholar]
- Du, Z.; Chen, H.C.; Tan, M.J.; Bi, G.; Chua, C.K. Investigation of porosity reduction, microstructure and mechanical properties for joining of selective laser melting fabricated aluminium composite via friction stir welding. J. Manuf. Process. 2018. [Google Scholar] [CrossRef]
- Simoncini, M.; Forcellese, A. Effect of the welding parameters and tool configuration on micro- and macro-mechanical properties of similar and dissimilar FSWed joints in AA5754 and AZ31 thin sheets. Mater. Des. 2012, 41. [Google Scholar] [CrossRef]
- Forcellese, A.; Martarelli, M.; Simoncini, M. Effect of process parameters on vertical forces and temperatures developed during friction stir welding of magnesium alloys. Int. J. Adv. Manuf. Technol. 2016, 85. [Google Scholar] [CrossRef]
- Bruni, C.; Buffa, G.; Fratini, L.; Simoncini, M. Friction stir welding of magnesium alloys under different process parameters. Mater. Sci. Forum 2010, 638–642, 3954–3959. [Google Scholar] [CrossRef]
- Box, G.; Wilson, K. On the Experimental Attainment of Optimum Conditions. J. R. Stat. Soc. Ser. B 1951, 13, 1–45. [Google Scholar] [CrossRef]
- Lakshminarayanan, A.K.; Balasubramanian, V. Comparison of RSM with ANN in predicting tensile strength of friction stir welded AA7039 aluminium alloy joints. Trans. Nonferrous Met. Soc. China 2009, 19, 9–18. [Google Scholar] [CrossRef]
- Kamal Babu, K.; Panneerselvam, K.; Sathiya, P.; Noorul Haq, A.; Sundarrajan, S.; Mastanaiah, P.; Srinivasa Murthy, C.V. Parameter optimization of friction stir welding of cryorolled AA2219 alloy using artificial neural network modeling with genetic algorithm. Int. J. Adv. Manuf. Technol. 2018, 94, 3117–3129. [Google Scholar] [CrossRef]
- Shehabeldeen, T.A.; Elaziz, M.A.; Elsheikh, A.H.; Hassan, O.F.; Yin, Y.; Ji, X.; Shen, X.; Zhou, J. A Novel Method for Predicting Tensile Strength of Friction Stir Welded AA6061 Aluminium Alloy Joints Based on Hybrid Random Vector Functional Link and Henry Gas Solubility Optimization. IEEE Access 2020, 8, 79896–79907. [Google Scholar] [CrossRef]
- Shojaeefard, M.H.; Behnagh, R.A.; Akbari, M.; Givi, M.K.B.; Farhani, F. Modelling and pareto optimization of mechanical properties of friction stir welded AA7075/AA5083 butt joints using neural network and particle swarm algorithm. Mater. Des. 2013. [Google Scholar] [CrossRef]
- Elaziz, M.A.; Shehabeldeen, T.A.; Elsheikh, A.H.; Zhou, J.; Ewees, A.A.; Al-Qaness, M.A.A. Utilization of random vector functional link integrated with marine predators algorithm for tensile behavior prediction of dissimilar friction stir welded aluminum alloy joints. J. Mater. Res. Technol. 2020, 9, 11370–11381. [Google Scholar] [CrossRef]
- Babajanzade Roshan, S.; Behboodi Jooibari, M.; Teimouri, R.; Asgharzadeh-Ahmadi, G.; Falahati-Naghibi, M.; Sohrabpoor, H. Optimization of friction stir welding process of AA7075 aluminum alloy to achieve desirable mechanical properties using ANFIS models and simulated annealing algorithm. Int. J. Adv. Manuf. Technol. 2013, 69, 1803–1818. [Google Scholar] [CrossRef]
- Dewan, M.W.; Huggett, D.J.; Warren Liao, T.; Wahab, M.A.; Okeil, A.M. Prediction of tensile strength of friction stir weld joints with adaptive neuro-fuzzy inference system (ANFIS) and neural network. Mater. Des. 2016. [Google Scholar] [CrossRef]
- Shehabeldeen, T.A.; Elaziz, M.A.; Elsheikh, A.H.; Zhou, J. Modeling of friction stir welding process using adaptive neuro-fuzzy inference system integrated with harris hawks optimizer. J. Mater. Res. Technol. 2019, 8, 5882–5892. [Google Scholar] [CrossRef]
- Shanavas, S.; Dhas, J.E.R. Quality Prediction of Friction Stir Weld Joints on AA5052 H32 Aluminium Alloy Using Fuzzy Logic Technique. Mater. Today Proc. 2018, 5, 12124–12132. [Google Scholar] [CrossRef]
- Shanmuga Sundaram, N.; Murugan, N. Tensile behavior of dissimilar friction stir welded joints of aluminium alloys. Mater. Des. 2010, 31, 4184–4193. [Google Scholar] [CrossRef]
- Elatharasan, G.; Kumar, V.S.S. Modelling and optimization of friction stir welding parameters for dissimilar aluminium alloys using RSM. Procedia Eng. 2012, 38, 3477–3481. [Google Scholar] [CrossRef]
- Padmanaban, R.; Vignesh, R.V.; Povendhan, A.P.; Balakumharen, A.P. Optimizing the tensile strength of friction stir welded dissimilar aluminium alloy joints using particle swarm optimization. Mater. Today Proc. 2018, 5, 24820–24826. [Google Scholar] [CrossRef]
- Palanivel, R.; Laubscher, R.F.; Vigneshwaran, S.; Dinaharan, I. Prediction and optimization of the mechanical properties of dissimilar friction stir welding of aluminum alloys using design of experiments. Proc. Inst. Mech. Eng. Part B J. Eng. Manuf. 2018, 232, 1384–1394. [Google Scholar] [CrossRef]
- Elangovan, K.; Balasubramanian, V.; Babu, S. Developing an empirical relationship to predict tensile strength of friction stir welded AA2219 aluminum alloy. J. Mater. Eng. Perform. 2008, 17, 820–830. [Google Scholar] [CrossRef]
- Elangovan, K.; Balasubramanian, V.; Babu, S. Predicting tensile strength of friction stir welded AA6061 aluminium alloy joints by a mathematical model. Mater. Des. 2009, 30, 188–193. [Google Scholar] [CrossRef]
- Elatharasan, G.; Kumar, V.S.S. An experimental analysis and optimization of process parameter on friction stir welding of AA 6061-T6 aluminum alloy using RSM. Procedia Eng. 2013, 64, 1227–1234. [Google Scholar] [CrossRef]
- Heidarzadeh, A.; Khodaverdizadeh, H.; Mahmoudi, A.; Nazari, E. Tensile behavior of friction stir welded AA 6061-T4 aluminum alloy joints. Mater. Des. 2012, 37, 166–173. [Google Scholar] [CrossRef]
- Kalaiselvan, K.; Murugan, N. Role of friction stir welding parameters on tensile strength of AA6061-B4C composite joints. Trans. Nonferrous Met. Soc. China 2013, 23, 616–624. [Google Scholar] [CrossRef]
- Palanivel, R.; Mathews, P.K.; Murugan, N. Development of mathematical model to predict the mechanical properties of friction stir welded AA6351 aluminum alloy Engineering Science and Technology Review. J. Eng. Sci. Technol. Rev. 2011, 4, 25–31. [Google Scholar] [CrossRef]
- Rajakumar, S.; Balasubramanian, V. Establishing relationships between mechanical properties of aluminium alloys and optimised friction stir welding process parameters. Mater. Des. 2012, 40, 17–35. [Google Scholar] [CrossRef]
- Rajakumar, S.; Balasubramanian, V. Predicting grain size and tensile strength of friction stir welded joints of AA7075-T6 aluminium alloy. Mater. Manuf. Process. 2012, 27, 78–83. [Google Scholar] [CrossRef]
- Babu, N.; Karunakaran, N.; Balasubramanian, V. A study to estimate the tensile strength of friction stir welded AA 5059 aluminium alloy joints. Int. J. Adv. Manuf. Technol. 2017, 93, 1–9. [Google Scholar] [CrossRef]
- Rajakumar, S.; Muralidharan, C.; Balasubramanian, V. Predicting tensile strength, hardness and corrosion rate of friction stir welded AA6061-T6 aluminium alloy joints. Mater. Des. 2011, 32, 2878–2890. [Google Scholar] [CrossRef]
- Elangovan, K.; Balasubramanian, V.; Babu, S.C.; Balasubramanian, M. Optimising Friction Stir Welding parameters to maximise tensile strength of AA6061 aluminium alloy joints. Int. J. Manuf. Res. 2008, 3, 321–334. [Google Scholar] [CrossRef]
- Ghaffarpour, M.; Dariani, B.M.; Hossein Kokabi, A.; Razani, N.A. Friction stir welding parameters optimization of heterogeneous tailored welded blank sheets of aluminium alloys 6061 and 5083 using response surface methodology. Proc. Inst. Mech. Eng. Part B J. Eng. Manuf. 2012, 226, 2013–2022. [Google Scholar] [CrossRef]
- Boulahem, K.; Ben Salem, S.; Bessrour, J. Prediction model of ultimate tensile strength and investigation on microstructural characterization of friction stir welded AA2024-T3. Int. J. Adv. Manuf. Technol. 2018, 95, 1473–1486. [Google Scholar] [CrossRef]
- Safeen, W.; Hussain, S.; Wasim, A.; Jahanzaib, M.; Aziz, H.; Abdalla, H. Predicting the tensile strength, impact toughness, and hardness of friction stir-welded AA6061-T6 using response surface methodology. Int. J. Adv. Manuf. Technol. 2016, 87, 1765–1781. [Google Scholar] [CrossRef]
- Liao, T.W.; Daftardar, S. Model based optimisation of friction stir welding processes. Sci. Technol. Weld. Join. 2009, 14, 426–435. [Google Scholar] [CrossRef]
- Farzadi, A.; Bahmani, M.; Haghshenas, D.F. Optimization of Operational Parameters in Friction Stir Welding of AA7075-T6 Aluminum Alloy Using Response Surface Method. Arab. J. Sci. Eng. 2017, 42, 4905–4916. [Google Scholar] [CrossRef]
- Rajakumar, S.; Muralidharan, C.; Balasubramanian, V. Optimization of the friction-stir-welding process and tool parameters to attain a maximum tensile strength of AA7075-T6 aluminium alloy. Proc. Inst. Mech. Eng. Part B J. Eng. Manuf. 2010, 224, 1175–1191. [Google Scholar] [CrossRef]
- Ouyang, H.B.; Gao, L.Q.; Li, S.; Kong, X.Y.; Wang, Q.; Zou, D.X. Improved Harmony Search Algorithm: LHS. Appl. Soft Comput. J. 2017, 53, 133–167. [Google Scholar] [CrossRef]
- Eberhart, R.; Kennedy, J. A new optimizer using particle swarm theory. In Proceedings of the MHS’95. Proceedings of the Sixth International Symposium on Micro Machine and Human Science, Nagoya, Japan, 4–6 October 1995; pp. 39–43. [Google Scholar]
- Storn, R.; Price, K. Differential Evolution—A Simple and Efficient Heuristic for global Optimization over Continuous Spaces. J. Glob. Optim. 1997, 11, 341–359. [Google Scholar] [CrossRef]
- Geem, Z.W.; Kim, J.H.; Loganathan, G.V. A New Heuristic Optimization Algorithm: Harmony Search. Simulation 2001, 76, 60–68. [Google Scholar] [CrossRef]
- Forcellese, A.; Simoncini, M.; Casalino, G. Influence of process parameters on the vertical forces generated during friction stir welding of AA6082-T6 and on the mechanical properties of the joints. Metals 2017, 7, 350. [Google Scholar] [CrossRef]
- Rajendran, C.; Srinivasan, K.; Balasubramanian, V.; Balaji, H.; Selvaraj, P. Effect of tool tilt angle on strength and microstructural characteristics of friction stir welded lap joints of AA2014-T6 aluminum alloy. Trans. Nonferrous Met. Soc. China 2019, 29, 1824–1835. [Google Scholar] [CrossRef]
- Chen, Y.; Liu, H.; Feng, J. Friction stir welding characteristics of different heat-treated-state 2219 aluminum alloy plates. Mater. Sci. Eng. A 2006, 420, 21–25. [Google Scholar] [CrossRef]
- Barlas, Z.; Ozsarac, U. Effects of FSW Parameters on Joint Properties of AlMg3 Alloy. Weld. J. 2012, 91, 16s–22s. [Google Scholar]
- Zadpoor, A.A.; Sinke, J.; Benedictus, R. The effects of friction stir welding on the mechanical properties and microstructure of 7000 series aluminium tailor-welded blanks. Int. J. Mater. Form. 2008, 1, 1311–1314. [Google Scholar] [CrossRef]
- Montgomery, D.C. Design and Analysis of Experiments; John Wiley and Sons, Inc.: Hoboken, NJ, USA, 2012. [Google Scholar]
- Lukács, J.; Meilinger, Á.; Pósalaky, D. High cycle fatigue and fatigue crack propagation design curves for 5754-H22 and 6082-T6 aluminium alloys and their friction stir welded joints. Weld. World 2018, 62, 737–749. [Google Scholar] [CrossRef]
- Moreira, P.M.G.P.; de Jesus, A.M.P.; Ribeiro, A.S.; de Castro, P.M.S.T. Fatigue crack growth in friction stir welds of 6082-T6 and 6061-T6 aluminium alloys: A comparison. Theor. Appl. Fract. Mech. 2008, 50, 81–91. [Google Scholar] [CrossRef]
- Cochran, W.G.; Cox, G.M. Experimental Designs; John Wiley and Sons: Hoboken, NJ, USA, 1957. [Google Scholar]
- Mishra, R.S.; Ma, Z.Y. Friction Stir Welding and Processing II. Mater. Sci. Eng. R. Rep. 2014, 50, 1–78. [Google Scholar] [CrossRef]
- Cabibbo, M.; Forcellese, A.; Simoncini, M.; Pieralisi, M.; Ciccarelli, D. Effect of welding motion and pre-/post-annealing of friction stir welded AA5754 joints. Mater. Des. 2016, 93. [Google Scholar] [CrossRef]
- Bevilacqua, M.; Ciarapica, F.E.; D’Orazio, A.; Forcellese, A.; Simoncini, M. Sustainability Analysis of Friction Stir Welding of AA5754 Sheets. Procedia CIRP 2017, 62, 529–534. [Google Scholar] [CrossRef]
- Simoncini, M.; Cabibbo, M.; Forcellese, A. Development of double-side friction stir welding to improve post-welding formability of joints in AA6082 aluminium alloy. Proc. Inst. Mech. Eng. Part B J. Eng. Manuf. 2016, 230. [Google Scholar] [CrossRef]
- Trueba, L.; Torres, M.A.; Johannes, L.B.; Rybicki, D. Process optimization in the self-reacting friction stir welding of aluminum 6061-T6. Int. J. Mater. Form. 2018, 11, 559–570. [Google Scholar] [CrossRef]
- Costa, M.I.; Rodrigues, D.M.; Leitão, C. Analysis of AA 6082-T6 welds strength mismatch: Stress versus hardness relationships. Int. J. Adv. Manuf. Technol. 2015, 79, 719–727. [Google Scholar] [CrossRef]
- Cabibbo, M.; Forcellese, A.; Santecchia, E.; Paoletti, C.; Spigarelli, S.; Simoncini, M. New approaches to friction stir welding of aluminum light-alloys. Metals 2020, 10, 233. [Google Scholar] [CrossRef]
- Verma, S.; Gupta, M.; Misra, J.P. Effect of pin-profiles on thermal cycle, mechanical and metallurgical properties of friction stir–welded aviation-grade aluminum alloy. Proc. Inst. Mech. Eng. Part B J. Eng. Manuf. 2019, 233, 2183–2195. [Google Scholar] [CrossRef]
- Forcellese, A.; Simoncini, M. High-speed deformation of pinless fswed thin sheets in aa6082 alloy. Metals 2020, 10, 15. [Google Scholar] [CrossRef]












| id | Reference | Material | Process Parameters | Response | Prediction Model | Optim. | |||||||||||||||
|---|---|---|---|---|---|---|---|---|---|---|---|---|---|---|---|---|---|---|---|---|---|
| ω | v | F | D | T | Tp | P | R | H | UTS | YS | UE | H | Tm | RSM/NLR | ANN | ANFIS | FLT | ||||
| 1 | Lakshminarayanan et al. [12] | AA7039 | x | x | x | x | x | x | - | ||||||||||||
| 2 | Babu et al. [13] | AA2219 | x | x | x | x | x | x | GA | ||||||||||||
| 3 | Shojaeefard et al. [15] | AA7075-O/ AA5083-O | x | x | x | x | x | PSO | |||||||||||||
| 4 | Babajanzade Roshan et al. [17] | AA7075 | x | x | x | x | x | x | x | SA | |||||||||||
| 5 | Dewan et al. [18] | AA6061-T6 | x | x | x | x | x | - | |||||||||||||
| 6 | Shanavas and Dhas [20] | AA5052-H32 | x | x | x | x | x | x | x | - | |||||||||||
| 7 | Sundaram and Murugan [21] | Dissimilar | x | x | x | x | x | x | - | ||||||||||||
| 8 | Elatharasan and Kumar [22] | AA6061-T6/AA7075-T6 | x | x | x | x | x | x | x | DF | |||||||||||
| 9 | Padmanaban et al. [23] | AA2024/AA7075 | x | x | x | x | - | ||||||||||||||
| 10 | Palanivel et al. [24] | AA6351/AA5083 | x | x | x | x | x | - | |||||||||||||
| 11 | Rajakumar et al. [34] | AA6061-T6 | x | x | x | x | x | x | x | x | x | DF | |||||||||
| 12 | Elangovan et al. [35] | AA6061 | x | x | x | x | x | x | HJ-PS | ||||||||||||
| 13 | Elangovan et al. [25] | AA2219 | x | x | x | x | x | x | - | ||||||||||||
| 14 | Elangovan et al. [26] | AA6061 | x | x | x | x | x | x | DF | ||||||||||||
| 15 | Elatharasan and Kumar [27] | AA6061-T6 | x | x | x | x | x | x | - | ||||||||||||
| 16 | Heidarzadeh et al. [28] | AA6061-T4 | x | x | x | x | x | x | DF | ||||||||||||
| 17 | Kalaiselvan and Murugan [29] | AA6061-B4C | x | x | x | x | x | x | GRG | ||||||||||||
| 18 | Palanivel et al. [30] | AA6351 | x | x | x | x | x | x | x | - | |||||||||||
| 19 | Rajakumar and Balasubramanian [31] | AA1100, AA2219, AA2024, AA6061, AA7039, AA7075 | x | x | x | x | x | x | x | DF | |||||||||||
| 20 | Rajakumar et al. [32] | AA7075-T6 | x | x | x | x | x | x | x | x | - | ||||||||||
| 21 | Babu et al. [33] | AA5059 | x | x | x | x | x | x | DF | ||||||||||||
| 22 | Rajakumar et al. [41] | AA7075-T6 | x | x | x | x | x | x | x | x | - | ||||||||||
| 23 | Ghaffarpour et al. [36] | 5083-H12, 6061-T6 | x | x | x | x | x | x | x | - | |||||||||||
| 24 | Boulahem et al. [37] | AA2024-T3 | x | x | x | x | x | - | |||||||||||||
| 25 | Farzadi et al. [40] | AA7075-T6 | x | x | x | x | x | x | DF | ||||||||||||
| 26 | Safeen et al. [38] | AA6061-T6 | x | x | x | x | x | x | x | DF | |||||||||||
| 27 | Liao and Daftardar [39] | AA2195-T8 | x | x | x | x | x | GA, DE, ACO, PSO, HS | |||||||||||||
| 28 | Abd Elaziz et al. 2020 [16] | AA2024/AA5083 | x | x | x | x | x | x | x | - | |||||||||||
| 29 | Shehabeldeen et al. 2020 [14] | AA6061-T6 | x | x | x | x | x | x | - | ||||||||||||
| 30 | Shehabeldeen et al. 2019 [19] | AA2219-T87 | x | x | x | x | x | - | |||||||||||||
| Material | Zn | Cu | Mn | Si | Fe | Mg | Cr | Ti | Ni | Al |
|---|---|---|---|---|---|---|---|---|---|---|
| AA6082-T6 | 0.03 | 0.04 | 0.76 | 0.99 | 0.24 | 0.92 | 0.13 | 0.02 | 0.002 | bal. |
| ID | Parameter | Notation | Variable | Unit | Levels | ||
|---|---|---|---|---|---|---|---|
| Low (−1) | Mid (0) | High (+1) | |||||
| 1 | Tool plunging | TP | x1 | mm | 0.05 | 0.1 | 0.15 |
| 2 | Rotational speed | ω | x2 | rpm | 1200 | 1500 | 2500 |
| 3 | Welding speed | v | x3 | mm/min | 30 | 60 | 100 |
| Input Parameters (Coded/Uncoded) | Responses | |||||||
|---|---|---|---|---|---|---|---|---|
| Run/Unit | x1 (TP) (mm) | x2 (ω) (rpm) | x3 (v) (mm/min) | x1 (TP) (mm) | x2 (ω) (rpm) | x3 (v) (mm/min) | UTS (MPa) | UE (%) |
| 1 | 1 | 0 | −1 | 0.15 | 1500 | 30 | 188.7 | 9.4 |
| 2 | 0 | 1 | 0 | 0.1 | 2500 | 60 | 217.8 | 11.0 |
| 3 | −1 | −1 | 1 | 0.05 | 1200 | 100 | 163.4 | 2.3 |
| 4 | 1 | 1 | −1 | 0.15 | 2500 | 30 | 194.8 | 8.6 |
| 5 | 0 | 1 | −1 | 0.1 | 2500 | 30 | 193.5 | 8.8 |
| 6 | 1 | −1 | 1 | 0.15 | 1200 | 100 | 211.6 | 10.4 |
| 7 | −1 | 1 | −1 | 0.05 | 2500 | 30 | 172.6 | 5.4 |
| 8 | 1 | 1 | 0 | 0.15 | 2500 | 60 | 210.3 | 10.3 |
| 9 | −1 | 0 | −1 | 0.05 | 1500 | 30 | 162.8 | 5.8 |
| 10 | 0 | −1 | 1 | 0.1 | 1200 | 100 | 212.7 | 11.0 |
| 11 | −1 | 1 | 1 | 0.05 | 2500 | 100 | 188.3 | 3.8 |
| 12 | 0 | −1 | −1 | 0.1 | 1200 | 30 | 188.3 | 8.6 |
| 13 | 1 | 0 | 0 | 0.15 | 1500 | 60 | 212.0 | 10.8 |
| 14 | −1 | −1 | −1 | 0.05 | 1200 | 30 | 155.6 | 3.5 |
| 15 | 0 | 0 | 0 | 0.1 | 1500 | 60 | 206.6 | 10.6 |
| 16 | −1 | −1 | 0 | 0.05 | 1200 | 60 | 175.2 | 3.8 |
| 17 | −1 | 1 | 0 | 0.05 | 2500 | 60 | 194.1 | 6.2 |
| 18 | 0 | 0 | −1 | 0.1 | 1500 | 30 | 191.0 | 9.2 |
| 19 | −1 | 0 | 0 | 0.05 | 1500 | 60 | 183.2 | 6.1 |
| 20 | 0 | 0 | 1 | 0.1 | 1500 | 100 | 212.3 | 8.3 |
| 21 | 1 | 1 | 1 | 0.15 | 2500 | 100 | 212.7 | 6.1 |
| 22 | 0 | 1 | 1 | 0.1 | 2500 | 100 | 215.6 | 5.5 |
| 23 | −1 | 0 | 1 | 0.05 | 1500 | 100 | 189.6 | 5.5 |
| 24 | 1 | −1 | 0 | 0.15 | 1200 | 60 | 200.3 | 9.6 |
| 25 | 1 | 0 | 1 | 0.15 | 1500 | 100 | 209.6 | 8.3 |
| 26 | 1 | −1 | −1 | 0.15 | 1200 | 30 | 177.2 | 8.4 |
| 27 | 0 | −1 | 0 | 0.1 | 1200 | 60 | 197.2 | 10.7 |
| Material | Elastic Modulus (GPa) | Yield Strength (MPa) | Ultimate Tensile Strength (MPa) | Ultimate Elongation (%) |
|---|---|---|---|---|
| AA6082-T6 | 68.2 | 271.8 | 318.4 | 17.4 |
| Source | DF | Adj SS | Adj MS | F-Value | p-Value | Remarks |
|---|---|---|---|---|---|---|
| Model | 9 | 7986.49 | 887.39 | 24.32 | 0.000 | Significant |
| Linear | 3 | 5362.06 | 1787.35 | 48.99 | 0.000 | Significant |
| Square | 3 | 2183.73 | 727.91 | 19.95 | 0.000 | Significant |
| 2-Way Interaction | 3 | 161.42 | 53.81 | 1.47 | 0.257 | Insignificant |
| Error | 17 | 620.25 | 36.49 | - | - | - |
| Total | 26 | 8606.74 | - | - | - | - |
| Model Summary: S = 1.16613; R-sq = 87.32%; R-sq(adj) = 80.61%; R-sq(pred) = 67.69% | ||||||
| Source | DF | Adj SS | Adj MS | F-Value | p-Value | Remarks |
|---|---|---|---|---|---|---|
| Model | 9 | 159.229 | 17.6921 | 13.01 | 0.000 | Significant |
| Linear | 3 | 79.939 | 26.6463 | 19.60 | 0.000 | Significant |
| Square | 3 | 52.740 | 17.5801 | 12.93 | 0.000 | Significant |
| 2-Way Interaction | 3 | 15.265 | 5.0883 | 3.74 | 0.031 | Significant |
| Error | 17 | 23.117 | 1.3599 | - | - | - |
| Total | 26 | 182.347 | - | - | - | - |
| Model Summary: S = 1.16613; R-sq = 87.32%; R-sq(adj) = 80.61%; R-sq(pred) = 67.69% | ||||||
| No. | Process Parameters | Actual Values | Predicted Values | Deviations | |||||
|---|---|---|---|---|---|---|---|---|---|
| TP (mm) | ω (rpm) | v (mm/min) | UTS (MPa) | UE (%) | UTS * (MPa) | UE * (%) | Δ_UTS (%) | Δ_UE (%) | |
| 1 | 0.05 | 1850 | 60 | 188.8 | 6.15 | 187.8 | 6.59 | −0.53 | 7.14 |
| 2 | 0.12 | 1500 | 85 | 215.4 | 10.93 | 219.9 | 10.99 | 2.08 | 0.59 |
| 3 | 0.07 | 1900 | 45 | 194.6 | 7.94 | 196.4 | 8.78 | 0.95 | 10.63 |
| 4 | 0.1 | 1400 | 65 | 206.3 | 10.72 | 210.8 | 10.78 | 2.18 | 0.56 |
| 5 | 0.12 | 2200 | 90 | 218.5 | 10.76 | 223.9 | 9.54 | 2.47 | −11.34 |
| - | - | - | - | - | - | mean abs error | 1.64 | 6.04 | |
| PSO | HS | DE | |||
|---|---|---|---|---|---|
| NP | 30 | NP | 30 | NP | 30 |
| Max_G | 500 | Max_G | 500 | Max_G | 500 |
| C1 | 2 | HMCR | 0.9 | CR | 0.8 |
| C2 | 2 | PAR | 0.2 | F | 0.2 |
| wmax | 0.9 | BW | 0.001 | - | - |
| wmin | 0.4 | - | - | - | - |
| Metaheuristic | UTS_ave (MPa) | UTS_stdev | UE_ave (%) | UE_stdev |
|---|---|---|---|---|
| PSO | 222.64 | 3.43 × 10−13 | 12.26 | 3.57 × 10−15 |
| DE | 222.64 | 3.43 × 10−13 | 12.26 | 3.57 × 10−15 |
| HS | 222.64 | 2.73 × 10−5 | 12.26 | 9.46 × 10−6 |
Publisher’s Note: MDPI stays neutral with regard to jurisdictional claims in published maps and institutional affiliations. |
© 2020 by the authors. Licensee MDPI, Basel, Switzerland. This article is an open access article distributed under the terms and conditions of the Creative Commons Attribution (CC BY) license (http://creativecommons.org/licenses/by/4.0/).
Share and Cite
Simoncini, M.; Costa, A.; Fichera, S.; Forcellese, A. Experimental Analysis and Optimization to Maximize Ultimate Tensile Strength and Ultimate Elongation of Friction Stir Welded AA6082 Aluminum Alloy. Metals 2021, 11, 69. https://doi.org/10.3390/met11010069
Simoncini M, Costa A, Fichera S, Forcellese A. Experimental Analysis and Optimization to Maximize Ultimate Tensile Strength and Ultimate Elongation of Friction Stir Welded AA6082 Aluminum Alloy. Metals. 2021; 11(1):69. https://doi.org/10.3390/met11010069
Chicago/Turabian StyleSimoncini, Michela, Antonio Costa, Sergio Fichera, and Archimede Forcellese. 2021. "Experimental Analysis and Optimization to Maximize Ultimate Tensile Strength and Ultimate Elongation of Friction Stir Welded AA6082 Aluminum Alloy" Metals 11, no. 1: 69. https://doi.org/10.3390/met11010069
APA StyleSimoncini, M., Costa, A., Fichera, S., & Forcellese, A. (2021). Experimental Analysis and Optimization to Maximize Ultimate Tensile Strength and Ultimate Elongation of Friction Stir Welded AA6082 Aluminum Alloy. Metals, 11(1), 69. https://doi.org/10.3390/met11010069

