Next Article in Journal
The Experiences of Justice-Involved Neurodiverse Children in England and Wales: How Can We Close the Rights Gap?
Previous Article in Journal
AI and the Rise of Societal Bifurcation: Cognitive Dependency, Inequality and Democratic Pressure
 
 
Font Type:
Arial Georgia Verdana
Font Size:
Aa Aa Aa
Line Spacing:
Column Width:
Background:
Article

Graduates’ Employment Challenges from Global Study to Local Employment in Urban Planning and Development Fields

by
Wan Mohd Muhiyuddin Wan Ibrahim
,
Mohammad Javad Maghsoodi Tilaki
*,
Sharifah R.S. Dawood
and
Su Jinxia
Department of Geography, School of Humanities, Universiti Sains Malaysia, Gelugor 11800, Malaysia
*
Author to whom correspondence should be addressed.
Societies 2026, 16(3), 83; https://doi.org/10.3390/soc16030083
Submission received: 10 January 2026 / Revised: 20 February 2026 / Accepted: 20 February 2026 / Published: 26 February 2026

Abstract

Universities and governments are steadily recognising international students as strategic assets due to their contributions to cultural exchange, global visibility, and economic growth. However, international higher education institutions continue to face challenges in delivering contextually relevant curricula, particularly in disciplines related to urban development, such as urban planning, architecture, landscape architecture, geography, and urban management. In these fields, international graduates must navigate complex professional environments shaped by local regulations and socio-cultural norms in their home countries. Accordingly, this study examined the post-graduation employment experiences of international graduates in disciplines related to urban planning and development. Drawing on semi-structured interviews with eleven master graduates (2010–2024) employed in their home countries, data were subjected to analysis using inductive thematic analysis in NVivo 15. Through iterative comparison, the following five major themes were identified: (1) nature of the studied discipline, (2) curriculum design, (3) job classification, (4) employment location, and (5) job culture ecosystem differences. Findings revealed a tension between globally oriented training and locally grounded job expectations. Graduates often face difficulties applying international academic models to local practices, undervaluation of qualifications, and challenges in cultural and professional reintegration. Nonetheless, many leverage their international exposure to introduce innovative solutions, sustainability principles and cross-cultural perspectives in local urban projects. The study highlights the need for context-sensitive curricula and institutional support to bridge global knowledge and domestic employment systems. Such efforts are forecasted to enhance graduate employability whilst reinforcing Malaysia’s position as a competitive higher-education hub in the Asia–Pacific region.

1. Introduction

The growing recognition of international students as valuable assets by policymakers in universities and governments highlights their profound contributions to cultural exchange, international relations, reputation building, and economic growth [1]. Universities worldwide actively seek to attract other international students to enhance their visibility, global rankings, and diversity [2]. However, the corporatisation and marketisation of higher education under neo-liberal strategies have fostered consumer-focused and profit-oriented practices, often at the expense of academic autonomy and inclusivity [3].
In this era of globalisation, higher education has become a double-edged sword. On the one hand, internationalisation grants students with enhanced global competencies, employability and opportunities for ‘brain circulation’, which strengthen innovation and talent pools [4]. On the other hand, it commodifies academic degrees, reducing them to goods and merchandise. Although internationalisation offers immense opportunities for development, researchers warn against its potential pitfalls, including educational inequities and unforeseen challenges [1]. Experts particularly express concerns on maintaining academic quality amidst unregulated expansion and privatisation.
The pathway towards making international higher education an open and genuine global system remains long and complex. Previous studies argue that the mere presence of international students does not equate to ‘internationalisation at home’. Instead, it requires the integration of internationalised curricula and learning outcomes [2,5]. One persistent challenge for higher education institutions is providing international students with pedagogically responsive and contextually appropriate curricula. This issue is particularly pronounced in academic disciplines related urban planning and development, such as geography, urban planning, urban management, project management, architecture, and landscape architecture. These graduates are obligated to address multidimensional challenges in designing and developing projects that range from individual buildings to entire cities. Graduates trained abroad often adhere to global guidelines and codes but may struggle to align this training with their home countries’ cultural values, regulatory frameworks and developmental priorities. This misalignment is exacerbated by gaps in education and learning within the courses, which fail to provide the contextual knowledge needed for local integration [6]. Consequently, graduates may face difficulties in securing positions or effectively performing tasks upon returning home.
Higher education plays a crucial role in fostering resilience and sustaining Malaysia’s economic growth [7]. Expanding the sector has been a long-term government priority [8], with MYR 16.3 billion allocated in the 2024 budget—a 17.25% increase from the previous year [7]. The Ministry of Higher Education (MoHE) aims to position Malaysia as a global education hub by aligning its policies with international best practices and targeting an increase in international student enrolment to 250,000 by 2025 [6]. As shown in Figure 1, the trend of international student enrolment in Malaysian higher education institutions from 2015 to 2023 indicates an overall upward trajectory, despite certain fluctuations over the years [9]. Whilst the total number of international students has generally increased, the composition of source countries has seen a remarkable shift as well. Enrolment from Bangladesh displayed a steady decline between 2016–2019, whereas students from China have represented a growing and substantial share of the total international student population since 2020, reflecting changing regional dynamics and Malaysia’s evolving attractiveness within the Asian higher education market.
With over 150 public and 500+ private universities, Malaysia attracts students from Southeast Asia, the Middle East, Central Asia, and Africa due to its quality education, cultural diversity and affordability. The top 10 source countries, namely Bangladesh, Nigeria, China, Indonesia, Pakistan, Yemen, Sudan, Iraq, Libya, and Kazakhstan, account for 71% of the international student population [10]. Currently, Malaysia hosts 131,000 international students.
Given Malaysia’s aspiration to position itself as a global education hub, particularly in higher education, this study examines the challenges international graduates of urban planning and development-related disciplines face in securing local employment after graduating from Malaysian universities. The increasing number of international students in Malaysia highlights the country’s strategic ambition to enhance its higher education sector [6]. However, it also reveals areas requiring improvement. Many international graduates encounter problems related to curriculum adaptation, recognition of qualifications in their home countries, and a lack of localised professional exposure during their studies. These factors contribute to employment difficulties and professional integration challenges upon their return.
Despite growing research on international student mobility and employability, limited empirical studies have examined master-level international graduates returning to their home countries, particularly in the built environment disciplines. Most existing studies focus on host-country employment or treat international graduates as a homogeneous group. To the best of our knowledge, this is among the first qualitative studies to examine home-country labour market reintegration of internationally trained built environment master graduates.

2. Literature Review

The internationalisation of higher education has emerged as a critical and complex issue in the 21st century, garnering substantial attention in scholarly discourse. This concern is especially pronounced in universities within developing nations, where internationalisation is increasingly viewed through the lens of human and social development within the broader context of globalisation [11]. At its core, internationalisation often revolves around academic partnerships and reflects the recurring influence of globalisation in shaping institutional standards and frameworks for excellence [12].
Since the 1990s, internationalisation has evolved as a conceptual framework within academia, undergoing continuous reinterpretation to align with societal changes. As such, remaining critically aware of how the term is applied is essential, ensuring that it accurately reflects the lived experiences of communities and institutions [13]. This evolving process plays a pivotal role in guiding the development and strategic implementation of internationalisation policies in higher education institutions (HEIs).
Higher education today faces mounting demands to keep pace with rapid technological advancements, shifting societal norms and pressing economic and political forces that redefine global competitiveness and institutional complexity. In this context, globalisation has emerged as a dominant force reshaping the higher education landscape [14].
In this regard, globalisation can be seen as an external driver advocating for liberalised markets, the growth of knowledge-based economies, the removal of barriers to human and financial mobility, and a broader acceptance of interconnectedness and integration [15]. Substantial investment has been directed towards the global knowledge economy, comprising higher education and professional development, as nations progressively rely on knowledge capital and highly educated professionals to meet the economic development goals [11].
The effects of globalisation include increased research collaboration, the dominance of English in scholarly communication, increased employment mobility for students and academics, and the rise of information technology enterprises. These developments give way to international dissemination and scholarly access through enhanced publishing and communication tools [16].
Notably, globalisation also alters the foundational culture of higher education whilst having a profound influence on it. Traditionally characterised by collaboration, higher education is now navigating a more competitive global environment [2]. In response, institutions are adopting international, intercultural, and global perspectives into their core missions, an approach widely recognised as internationalisation [17]. Essentially, this phenomenon is described to possess a bidirectional relationship: whilst globalisation stimulates internationalisation, the latter also fuels the progression of the former [18]. The two concepts are closely intertwined: internationalisation emphasises diversity, hierarchy, and hegemonic structures, whereas globalisation often promotes uniformity and challenges the existing power dynamics [19].
Furthermore, internationalisation reflects the cultural plurality of nations, communities, and academic institutions, with intercultural engagement becoming an integral component of its practice. Although globalisation continues to provoke debate due to its ideological underpinnings, it remains deeply embedded in contemporary discussions on internationalisation [13].

2.1. Globalisation and Higher Education

Globalisation is not a recent development; its roots can be traced back to the 15th and 16th centuries during the Age of Exploration, although its continuously strengthening establishment occurred in the closing decades of the 20th century [20]. Since the 1980s, globalisation has increasingly drawn attention for ushering in a global economic order [21]. This transformation has involved various characteristics, including the unequal participation of countries, deregulated international trade, the dominance of financial capitalism, advancements in communication technologies that connect people worldwide, the formation of geopolitical alliances and international institutions, growing awareness of global environmental challenges, and the emergence of social movements advocating for human rights [22].
Currently, the term globalisation is broadly embedded in personal and institutional discourse. It is often employed to describe cross-border processes, denote scientific and technological advancement or as an interchangeable term for globalisation itself, global society, network society, and universalisation [20]. However, as Martins [22] points out, globalisation lacks a universally accepted definition. Instead, diverse interpretations exist, with differing views on its timeline and its effects on modern society.
A review of research conducted in recent decades within the sphere of higher education revealed a diminishing role of national autonomy in shaping educational policies. Increasingly, these policies are influenced by international organisations that aim to open and expand educational markets globally [23]. This alignment with a global economic framework has led to substantial political, cultural, and economic transformations, reinforcing competitiveness in today’s interconnected societies. According to UNESCO [24], access to higher education has become more than a mere economic requirement as it is now considered a key measure of development and a strategic component in advancing human, socioeconomic, and cultural progress.
Economic globalisation is marked by the restructuring of the global labour division, increasing market interdependence, widespread adoption of information and communication technologies (ICTs), liberal economic reforms, and relaxed trade regulations. These dynamics have altered capital–labour relationships, fostered structural unemployment, widened social inequality, and deepened disparities between nations. Simultaneously, they have led to a decline in state roles concerning public education and social equity, with a shift towards privatisation and the commodification of education [23].
In such a landscape, Kayyali [25] notes the growing imperative to exploring new markets and business ventures made feasible through globalisation and technological advancement. Thus, higher education has aligned itself with these market demands, preparing individuals for roles within the expanding knowledge economy. However, Broström, Buenstorf [26] advocate for a human-centred globalisation, grounded in shared knowledge and technological integration.
According to Alenezi, Wardat [27], the ongoing digital revolution is not optional but inevitable. It reshapes interpersonal relations and fundamentally redefines governance structures amidst the challenges of the fourth industrial revolution, influencing even constitutional boundaries.
The erosion of economic borders has opened education to foreign investment and multinational presence. As Jacobs [28] points out, such developments prompt regional blocs to harmonise educational policies driven by international migration and global knowledge exchange. Consequently, education becomes tightly linked to economic globalisation, with global competitiveness increasingly steering national education agendas under the influence of international organisations.
The Education 2030 agenda launched at the 2015 World Economic Forum in Incheon represents the first unified framework jointly endorsed by Global North and South countries. Broström, Buenstorf [26] highlight the importance of formulating such an international educational agenda developed through the collaboration of influential international organisations. Despite persistent global inequalities and power imbalances, shared educational models have begun to emerge across borders. The latter includes standardised curricula focused on subject-specific and cross-disciplinary skills, utilising international assessments to measure learning outcomes, increased mobility for students and educators, integrating information and communication technologies, and progressively relying on comparative studies such as the Program for International Student Assessment (PISA). Such developments indicate a broader trend towards the global homogenisation of education systems largely influenced by these international actors.
Educational reforms in many countries can be traced to the forces of economic globalisation, where changes are often introduced through international policy frameworks. An important aspect of this transformation is a market-oriented push, which has shaped education reform to align with global economic trends. Sahlberg [29] identifies it as the Global Education Reform Movement (GERM), a term inspired by Andy Hargreaves’ research on educational standardisation that gained traction in the 1990s. GERM has become a dominant model for reform, particularly in nations such as the United States, England and Australia. According to Sahlberg, the movement is rooted in three major global educational ideals: promoting a constructivist pedagogy, ensuring access to inclusive and equitable education, and advancing the decentralisation of educational systems.
In the early 21st century, reforms in European higher education were significantly influenced by the Bologna Declaration (BD) adopted in 1999. This initiative aimed to establish the European Higher Education Area, enhancing the competitiveness, appeal, and comparability of higher education across Europe. A central focus was on promoting academic mobility and curricular flexibility through a standardised credit system. The reform encouraged curriculum revisions that acknowledged cultural diversity within academic settings. This move aligns with the goal of facilitating free academic movement across borders. It also prioritised pedagogical strategies that valued student-centred learning and the time invested in it by both learners and educators.
To implement this vision, curricula were structured using the European Credit Transfer and Accumulation System (ECTS), which accounts for classroom instruction and students’ independent efforts. Accordingly, the BD sought to harmonise European higher education through unified frameworks for curricula, qualifications, and assessment whilst responding to the increasing demand for market-relevant skills [30].
Leite and Ramos [31] argue that the BD has positioned Europe as a global hub for higher education, complementing broader financial integration strategies and reinforcing the continent’s attractiveness to international students who contribute economically through tuition and living expenses. Beyond its economic focus, the BD has also promoted a student-centred pedagogical paradigm, emphasising that the faculty must be equipped with effective teaching skills.

2.2. Internationalisation in Higher Education

Over the past three decades, internationalisation has become a transformative force in higher education, facilitating the exchange of knowledge, culture, and academic collaboration across borders [32]. It initially emerged through bilateral agreements and has since evolved alongside globalisation. Notably, internationalisation and globalisation are deeply interdependent despite their distinctions [33]. Today, internationalisation is recognised as a quality benchmark and a strategic tool to prepare students for global labour market challenges and societal crises. Institutions must align themselves with this global trajectory, enhancing technological advancement and information flow, which in turn accelerate international engagement [20].
The modern university must navigate complex local, national, and global dynamics. Institutions are increasingly expected to position themselves as global knowledge hubs. This scenario involves integrating into international academic networks, strengthening research infrastructure, and supporting multidisciplinary research [11,34]. Internationalisation, once peripheral, is now central to higher education agendas. Initially focused on academic research and university development, it now encompasses teaching and learning across the entirety of higher education institutions [35]. Lourenço and Paiva [11] describe a shift between traditional universities that preserve cultural heritage and newer models aligned with market needs. Thus, understanding internationalisation requires contextual sensitivity to national disparities, institutional goals, and cultural nuances.
The concept of internationalisation is interpreted in diverse ways. Some equate it with cross-border mobility, partnerships, and research collaborations whilst others emphasise integrating global and intercultural elements into the curricula [32]. Online collaborative learning and virtual internships also form part of this evolving paradigm. Fundamentally, internationalisation entails cross-border academic, cultural, and political relations that expand and reshape institutional boundaries [36]. According to Goh er al. (2025), effective internationalisation involves building intercultural connections through global networks whilst maintaining sensitivity to local realities. It contributes to national scientific advancement and promotes sustainable development. Lumby and Foskett [37] and Knight and Liu [32] note the breadth of internationalisation, ranging from minimal activities such as student exchanges to comprehensive institutional strategies spanning curriculum, research, and governance.
However, this process should not be seen as an end goal. Instead, it is a dynamic pathway to enhancing academic responsiveness to global challenges [38]. More importantly, internationalisation must be grounded in values such as interculturalism, equity, and social responsibility, elevating education from a commercial service to a global public good [39,40]. Given the interconnectedness of global issues, the push for internationalisation transcends geopolitical barriers. Despite cultural and historical differences, nations often converge in demographic and economic priorities, reinforcing the need for collaborative education [41]. By forming partnerships and global initiatives, higher education institutions gain influence and evolve into models for others. Knight and Liu [32] identify internationalisation as central to academic cooperation, encompassing student and faculty mobility, global research collaborations and in-person and online teaching. Whilst some view it as curriculum internationalisation, others link it to broader development and trade agendas. Marinoni and Pina Cardona [42] emphasise the importance of academic actors and institutional leadership in shaping meaningful international efforts.
Understanding internationalisation as a continuous, adaptive process rather than a static ideology is vital [36,40]. Its goal is to equip students with skills and insights to address complex global problems [32]. In doing so, it helps develop professionals capable of navigating international markets and fostering innovation [43]. Ultimately, internationalisation must respond to evolving global conditions, addressing policy, funding, and quality assurance challenges [44]. To mitigate risks and ensure positive outcomes, internationalisation should uphold values of collaboration, mutual benefit, and cultural respect (i.e., grounding global strategies within local priorities).

2.3. Higher Education Perspective in Malaysia

Over recent decades, education-driven migration has become an integral component of the global knowledge economy, particularly among Asian youth seeking social mobility and economic advancement [45]. In this context, higher education has been strategically positioned as a driver of resilience and sustained economic growth in Malaysia [7]. Long prioritised by the government, the sector received MYR 16.3 billion in the 2024 national budget, reflecting a 17.25% increase from the previous year [7]. Structural reforms since the mid-1990s—most notably the Private Higher Educational Institutions Act 1996—transformed Malaysia’s higher education landscape into a dual-sector system, combining a subsidised public model with a market-oriented private sector and enabling the expansion of private HEIs and International Branch Campuses [46].
These reforms, alongside the corporatisation of public universities and the establishment of the Ministry of Higher Education in 2004, facilitated the internationalisation of Malaysian higher education through global marketing initiatives, tax incentives, and overseas promotion centres [47]. Strategic frameworks such as the National Higher Education Strategic Plan (2007–2020) and the Malaysia Education Blueprint (2015–2025) further reinforced Malaysia’s ambition to become a regional education hub by enhancing global visibility and student mobility [48,49]. By 2021, the system comprised 20 public universities, 434 private institutions—including 10 IBCs—alongside polytechnics and community colleges, with both sectors increasingly adopting commercial and internationalisation-oriented models [50].
As a result, Malaysia has emerged as a major destination for international students, hosting approximately 131,000 students from Southeast Asia, the Middle East, Central Asia, and Africa. Students from ten key source countries account for 71% of total international enrolments, attracted by affordability, cultural diversity, and the widespread use of English as a medium of instruction, particularly in private institutions and selected disciplines in public universities [10,51]. While this growth underscores Malaysia’s strategic success, it also exposes persistent challenges. International graduates frequently encounter difficulties related to curriculum relevance, recognition of qualifications, and limited local professional exposure, which collectively hinder employment prospects and professional integration after graduation.

3. Theoretical Framework

The reviewed literature demonstrates that internationalisation, globalisation, talent circulation, and labour market integration are interrelated processes shaping international graduates’ educational and employment trajectories. While prior studies have examined these concepts largely as parallel or loosely connected phenomena, fewer studies have integrated them into a coherent theoretical lens explaining how globally acquired knowledge is transferred and recognised within domestic labour markets.
Moreover, research on post-study transitions has predominantly focused on business, engineering, and health fields, with limited attention on built environment professions. The unique regulatory, institutional, and socio-cultural contexts shaping urban development professions suggest that international graduates in these fields may experience distinct reintegration challenges, which remain underexplored. To address this gap, this study adopted an integrative theoretical framework grounded in human capital transfer and labour market integration. Within this framework, globalisation and internationalisation are conceptualised as macro-structural forces facilitating transnational knowledge mobility, while commodification reflects institutional and market-driven transformations in higher education systems. These processes collectively shape how international graduates’ human capital is valued, translated, or discounted when re-entering home-country professional environments.
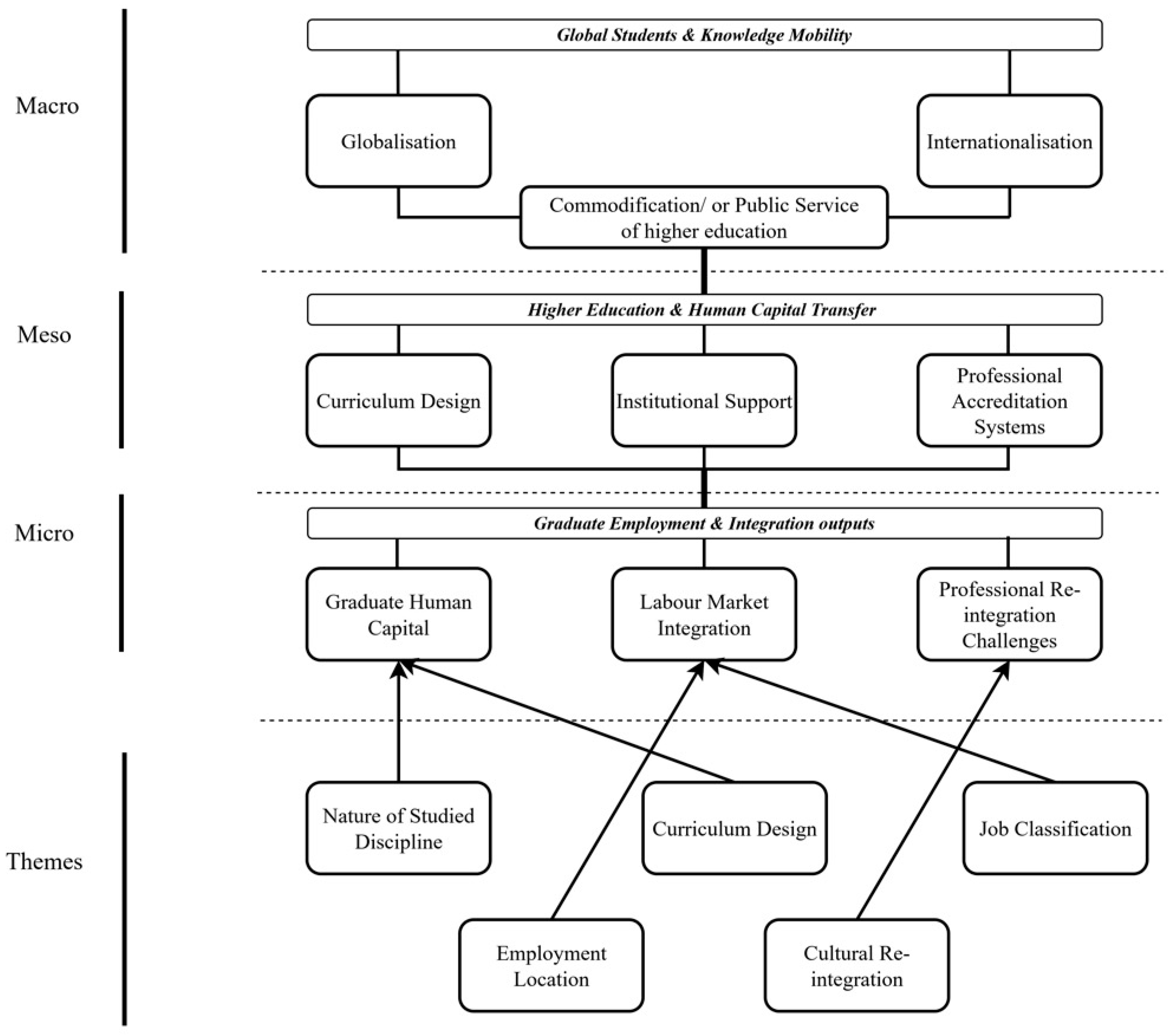
Human capital theory posits that education enhances individuals’ productivity and labour market outcomes; however, recent extensions highlight that the recognition and utilisation of human capital are mediated by institutional, cultural, and regulatory systems within national labour markets. By integrating human capital transfer with labour market integration perspectives, this study examines how globally oriented built environment education interacts with local professional institutions, regulatory frameworks, and socio-cultural norms, thereby shaping graduates’ employment trajectories. This framework enables the systematic analysis of mismatches between global academic training and local labour market expectations, contributing to debates on transnational education, urban professional labour markets, and knowledge circulation. Figure 2 presents the conceptual Macro–Meso–Micro framework guiding this study. The framework integrates human capital transfer and labour market integration perspectives, situating international education within global structural processes (macro), institutional mediation mechanisms (meso), and individual graduate employment trajectories (micro).

4. Materials and Methods

Given the research objectives and the need to capture in-depth insights, this study employed semi-structured interviews conducted online and, where possible, face-to-face. This approach enabled the researchers to gather rich narratives regarding international graduates’ post-study experiences, career goals, skill development, and employment challenges. The inclusion criteria required non-Malaysian MSc graduates from disciplines (including urban planning, geography, sustainable cities, architecture, and landscape architecture) who had studied in Malaysia between 2010 and 2024 and had accumulated at least one year of professional experience in their home countries after graduation.
A purposive sampling method was employed to recruit eligible participants from three Malaysian universities recognised for their strong international orientation and alignment with the Malaysia Education Blueprint 2015–2025. Invitations were disseminated via multiple channels, including formal invitation letters, social media platforms, and alumni networks. Participants confirmed their willingness to participate and proposed convenient dates and times for their interviews. Ultimately, 11 international MSc graduates participated in the study. The interview guide was structured into three domains, each comprising main questions and follow-up prompts, as shown in Table 1. Participants received the guide after providing written consent and before the scheduled interview. Notably, earlier research on post-study transitions and international education informed the design of the interview guide [52,53] as well as the researchers’ expertise in the field.
To ensure clarity and relevance, four pilot interviews were conducted before data collection. No major revisions were required, and the pilot data were incorporated into the final dataset. Interview sessions were arranged flexibly on the basis of the participants’ availability. At the end of each interview, participants were encouraged to share additional reflections on their professional reintegration and job market experiences in their home countries.

Data Analysis

The study adopted the thematic analysis framework proposed by Braun and Clarke [54], which follows six analytical phases, namely familiarisation with the data, generating initial codes, searching for themes, reviewing themes, defining and naming themes, and producing the final report. All interviews were transcribed verbatim and repeatedly reviewed by the authors to ensure immersion in the data. Using NVivo 15, inductive codes were generated from the data and subsequently organised into preliminary categories to determine early conceptual patterns (as shown in Table 2).
Through iterative comparison and refinement, this study finalised the following five major themes and thus captured the essence of the graduates’ experiences: (1) nature of studied discipline, (2) curriculum design, (3) job classification, (4) employment location, and (5) cultural reintegration. These themes were supported by 18 sub-themes and 104 codes, derived through systematic interpretation of the interview data. Table 3 presents a detailed summary of the coding structure, sub-themes, and finalised themes.
Throughout the analysis, reflexive discussions and analytic memos were used to move beyond descriptive coding towards latent interpretive themes, ensuring theoretical sensitivity and analytic depth. The authors engaged in regular collaborative discussions to refine interpretations and achieve consensus. The analysis was conducted over approximately two months, with findings substantiated through illustrative participant quotations.
The researchers’ over ten years of teaching experience in the relevant fields as well as their own international study experience and employment in their home countries reinforced the credibility and trustworthiness of the analysis by reducing potential individual biases [55,56].

5. Results

The findings reveal that the challenges and benefits faced by graduates from abroad in their home countries are deeply intertwined with the nature of the studied programme, curriculum design, job classification systems, the specific location of their job in a country, and cultural reintegration. Collectively, these themes reflect multi-scalar processes shaping human capital transfer and labour market integration across global and local contexts. Guided by the macro–meso–micro framework, the findings are structured to illustrate how macro-level globalisation and internationalisation processes, meso-level institutional mediation mechanisms, and micro-level graduate employment trajectories interact to shape human capital transfer and labour market integration outcomes. Below is a detailed discussion of the findings based on the five identified themes.

5.1. Nature of the Studied Discipline

This theme represents a meso-level mechanism of human capital formation, where globally standardised disciplinary knowledge interacts with locally embedded professional knowledge regimes. Participants reported varying experiences regarding the structure and expectations of their MSc disciplines. Some found their disciplines to be well-structured and aligned with industry needs, whereas others felt unprepared for professional challenges upon graduation.
These differences indicate epistemic tensions between globally standardised disciplinary knowledge and locally embedded professional knowledge regimes. Graduates involved in this study consistently encounter challenges in translating their academic knowledge into practices that meet the practical needs of their home countries. These disciplines emphasise the best global practices, sustainability principles, and universal design standards. However, graduates often note a gap between these approaches and the localised practices, cultural norms, and regulatory frameworks in their home countries. In this regard, one participant remarked as follows: ‘The programme provided me with a strong theoretical foundation; but when I entered the workforce, I realised that I lacked practical exposure. I struggled to apply what I had learned in real-world projects’.
Whereas such global exposure enhances graduates’ adaptability and critical thinking, it can sometimes hinder the immediate applicability of their skills in local projects, requiring a learning curve to align with domestic requirements. This matter was addressed by one of participants as follows: ‘My course was research-intensive, which was great for academic development, but I expected more hands-on training to prepare for industry-specific challenges’.
This finding illustrates how globally oriented academic training functions as symbolic human capital that requires contextual translation to become economically productive. Graduates from disciplines such as building technology, construction management, and project management often meet obstacles in areas related to legal frameworks and jurisdictional regulations. Navigating local building codes, contractual laws, and compliance standards can be particularly demanding, necessitating further training or professional guidance to bridge the gap between international education and domestic industry expectations.

5.2. Curriculum Design

The curriculum in many international disciplines focuses on fostering innovation and critical global competencies but may be inadequately tailored to address the specific socio-cultural, environmental, and economic contexts of students’ home countries. Interviewees highlighted that their education abroad often lacked content that aligned with their home country’s building codes, planning regulations, and community engagement processes. This mismatch creates challenges when transitioning into professional roles back home, as they need to bridge the gap between what they learned and the expectations of local employers or clients. Curriculum design reflects a meso-level institutional misalignment between global curriculum models and domestic professional governance systems. Additionally, it shapes how global academic knowledge is structured, transferred, and contextualised within domestic professional systems.
Conversely, exposure to advanced methodologies and cutting-edge tools was considered a substantial benefit that enhanced their ability to innovate and contribute new perspectives to local projects. One participant shared the following perspective: ‘We followed international guidelines in our coursework, but when I returned home, I had to learn new regulatory frameworks from scratch. It was frustrating because I wasn’t prepared for these differences’.
Many interviewees expressed concerns on the relevance of the curriculum to global and local job markets. Some graduates found that their training lacked adaptability to the specific needs of their home countries. Hence, one interviewee shared their views of this concern as follows: ‘There was little emphasis on the cultural and environmental aspects of urban development in my home country. It felt like the programme was more suited for the Global North rather than where I actually planned to work in the Middle East’.
This indicates the persistence of Global North epistemic dominance in built environment education, limiting the contextual usability of transferred knowledge.

5.3. Job Classification

International graduates are often confronted with issues whilst navigating the job classification systems in their home countries. Some employers undervalue their foreign degrees due to a perceived disconnect between international qualifications and local industry needs. Job classification experiences illustrate micro-level labour market integration mechanisms, particularly credential recognition and institutional positioning of foreign-acquired human capital.
Graduates reported experiencing difficulties in securing positions equivalent to their skill levels, especially in roles requiring alignment with local codes, regulations, and community expectations. Additionally, the lack of professional networks in their home countries compounded these challenges, thus causing difficulty in effectively leveraging their international experience. For example, one participant shared own experience: ‘I applied to join a professional body that required specific courses that were not covered in my MSc programme. I had to take additional courses after graduation to qualify for positions in my country’.
Graduates encountered problems aligning their qualifications with job classifications in their home countries. Some reported difficulties in obtaining recognition of their degrees or securing positions that matched their expertise. ‘Many employers saw my degree as valuable, but they weren’t sure where to place me within their organisational structure because my training didn’t match local classifications exactly’.
The result reveals institutional barriers to labour market integration, where foreign-acquired human capital is partially devalued or structurally misrecognised.

5.4. Employment Location

The results revealed that employment location plays a crucial role in shaping graduates’ career trajectories. Some returned home, whereas others moved to third countries in search of better opportunities. The findings suggest that the geographical and socio-economic context of the job market profoundly influences graduates’ employment experiences. Employment outcomes were shaped by spatial variations in labour market openness, urban development dynamics, and institutional absorptive capacity. It demonstrates the spatial contingency of human capital transfer, linking macro-level global urban development dynamics with micro-level employment outcomes.
Graduates who returned to rapidly urbanising regions with strong construction sectors, such as the southern Middle East and southeastern China, reported a higher demand for their globally informed skill sets. ‘Returning home was challenging because the job market wasn’t as open to foreign-trained graduates as I had expected. I had to network extensively to find a suitable position’.
However, those seeking positions in less-developed areas, such as parts of the Middle East or northwestern China, found diminished usefulness of their international training. Employers in these regions tended to prioritise familiarity with local norms and practices over global expertise, consequently leading to difficulty in professional reintegration. This divide underscores the importance of regional context in determining the success of international graduates. ‘I initially searched for a job in my home country, but I found more opportunities abroad. So, I decided to move to a third country. The work culture here is different from my home country, but I adapted over time’.
This suggests that human capital transfer is spatially contingent, with stronger returns in globally connected urban regions.

5.5. Cultural Reintegration

A recurring theme across all interviews pertained to the difficulty in cultural and professional reintegration. Graduates noted that although their international education improved their problem-solving skills and broadened their worldviews, these attributes were not consistently recognised or valued in their home countries. Employers often favoured candidates with local educational backgrounds who were perceived to own a better understanding of domestic systems and processes. Cultural reintegration functions as a micro-level socio-cultural mediation process that shapes the conversion of global educational capital into locally legitimate professional identities.
In contrast, the exposure to diverse perspectives and networks during their international education helped some graduates contribute unique, innovative solutions to local projects, consequently positioning them as change agents within their professional environments. One participant highlighted own experience as follows: ‘At first, I felt disconnected from my colleagues because my education emphasised different approaches to urban management like resilient and SDG no. 11. I had to adjust quickly to fit in’.
Graduates who returned to their home countries encountered difficulties reintegrating into the professional and social environments. The differences in work culture, professional expectations, and local regulations posed challenges. For example, one participant explained her issue on this matter as follows: ‘The way we were taught to communicate and collaborate with other stakeholders in Malaysia was based on good governance quite different from the expectations in my home country. It took time to adjust and relearn certain workplace dynamics’.
Cultural reintegration emerged as a critical mediating factor shaping the conversion of global educational capital into local professional legitimacy.
Overall, these findings demonstrate that human capital transfer is not a linear process but a multi-scalar negotiation across global structures, institutional mediation mechanisms, and individual reintegration trajectories. Although their education endowed them with strong technical knowledge, gaps in curriculum adaptability, professional classification, and cultural reintegration emerged as substantial challenges. Together, the findings illustrate a multi-level misalignment between the globalised educational production of human capital and its institutional absorption within domestic labour markets. Addressing these issues through contextually adaptive disciplines can enhance the employability and career success of international graduates from Malaysian universities.

6. Discussion

The findings of this study match and elaborate on prior research concerning international student mobility, educational transitions, and employment reintegration. Previous studies [6,15] have highlighted the role of international education in fostering global competencies and knowledge exchange. However, this study highlights how these benefits can turn into challenges when graduates opt to work in their home countries and struggle to adapt to local professional environments. The difficulty in aligning global education with local requirements has also been documented in research on international students in fields such as engineering and business [3,57]. Nevertheless, this study offers new insights specific to build environment disciplines.
A key challenge identified in this study, that is, the misalignment between international curricula and local industry expectations, resonates with previous findings [1,2]. Studies on transnational education [58] argue that curricula should be adapted to better balance global best practices with local professional requirements. Similar concerns have been raised in architecture and urban planning education, where context-sensitive design principles are essential [59]. This study reinforces these concerns by demonstrating that international graduates in certain disciplines often lack exposure to home-country regulations, standard codes, and regulatory authorities’ norms and expectations, which in turn affects their employability and professional effectiveness. While localized curriculum components can enhance home-country employability, excessive localization may reduce graduates’ international mobility and the global transferability of their qualifications. Moreover, regulatory specificity is inherent to built environment professions, and some degree of curriculum–labour market misalignment is structurally unavoidable in transnational education systems.
This study also extends the work of Marginson [3] on the corporatisation of higher education by illustrating how market-driven internationalisation can inadvertently neglect post-graduation career outcomes. The challenge of foreign degree undervaluation found in this research is consistent with previous studies [60,61] that examined how international credentials are perceived differently across national labour markets. The inadequate recognition for foreign-trained professionals in urban development-related disciplines reflects broader trends seen in medical and legal fields [62], where accreditation and licensing barriers hinder professional reintegration.
From a broader perspective, the findings align with [63] in demonstrating a structural disconnect between transnational human capital production and domestic labour market absorption mechanisms. Graduates’ difficulties in applying international academic models and experiencing an undervaluation of foreign degrees reflect institutional barriers to human capital recognition within home-country professional systems.
From a labour market integration perspective, cultural and professional reintegration challenges indicate that skill transfer is not merely a technical process but is embedded in socio-cultural and regulatory contexts in alignment with past studies, such as [64]. The mismatch between globally oriented curricula and locally grounded professional practices highlights limitations in current internationalisation strategies, which prioritise global competitiveness but insufficiently address post-graduation employability in home-country urban contexts.
This study extends human capital and internationalisation theories by demonstrating that global knowledge circulation in built environment disciplines is mediated by urban governance structures, professional institutions, and cultural norms, thereby contributing to emerging debates on urban labour market governance and transnational professional mobility.
The study further aligns with research on the role of international education in economic development. Brandenberger, Donnell [65] suggest that international graduates can act as knowledge transfer agents, bringing innovative solutions to their home countries. This study supports these arguments but emphasises that such contributions are often constrained by institutional barriers, limited industry support, and challenges related to cultural reintegration. Consequently, the findings advocate for structured approaches to integrating international graduates into domestic labour markets, through government policies and employer partnerships, in line with prior recommendations [47].
Finally, the study’s findings are synthesized into macro–meso–micro themes, linking the identified themes to the study’s theoretical framework:
The identified themes collectively illustrate the processes of human capital translation and labour market integration across the macro, meso, and micro scales.
At the micro level, the extracted themes reflect the graduates’ individual employment and reintegration outcomes. The nature of the studied discipline and perceived curriculum design shaped the formation and transferability of graduate human capital. Job classification and employment location represented concrete indicators of labour market integration, while cultural reintegration captured socio-professional adjustment challenges upon return. The themes are also visually represented in Figure 3, linking them explicitly to the study’s theoretical framework.

7. Conclusions

This study offers novel insights by providing discipline-specific evidence on how master-level international graduates in urban planning and development fields navigate home-country labour markets, thereby extending existing theories on human capital transfer and labour market integration to urban professional contexts.
Although international education offers global competencies and innovative problem-solving skills, its benefits are occasionally diminished by misalignments between training and local industry requirements. The undervaluation of foreign degrees, cultural reintegration difficulties, and the need for other professional qualifications emerged as key barriers to a seamless transition.
This study contributes to theory by integrating human capital transfer and labour market integration perspectives to explain international graduates’ post-return employment trajectories in built environment disciplines. While human capital theory traditionally assumes that education enhances labour market outcomes, this study demonstrates that the translation of globally acquired skills is mediated by institutional, regulatory, and socio-cultural structures within domestic labour markets.
By situating internationalisation, globalisation, and commodification as macro-structural forces shaping knowledge mobility, the study extends labour market integration theory to the context of international higher education and professional urban development fields. The findings highlight a transnational employability mismatch, whereby globally oriented training does not automatically align with locally grounded professional expectations.
This theoretical integration advances our understanding of how transnational education interacts with national professional systems, offering a conceptual framework for analysing skill transferability and professional reintegration in globalised urban professions.
Practically, based on the graduates’ reported experiences, this study suggests that Malaysian higher education institutions could further consider curriculum adjustments to better prepare international graduates for employment in their home countries. For instance, programmes could incorporate comparative modules on international and home-country planning regulations, short-term professional placements in students’ home-country contexts, and co-supervised industry projects with home-country practitioners. Integrating country-specific regulatory frameworks, localised professional exposure, and mentorship-oriented learning components may support the graduates’ post-return transitions.
Policymakers may also explore accreditation mechanisms, such as bilateral recognition agreements or supplementary bridging certifications, to facilitate smoother professional recognition for returning graduates. In turn, employers could play a more active role in recognising and valuing international training through structured industry–academic partnerships, joint curriculum advisory boards, and targeted professional development initiatives.
Future studies could expand this research by performing longitudinal analyses to track the career trajectories of international graduates over time. Comparative studies across different disciplines or host countries could further illuminate how contextual factors influence employment reintegration. Additionally, future research could incorporate employer perspectives, curriculum document analysis, and accreditation or policy frameworks to triangulate graduate narratives and strengthen explanatory power regarding labour market integration processes.
Despite its contributions, this study acknowledges several limitations. First, the sample size was relatively small, consisting of eleven participants from three universities, which may limit the transferability of the findings. Second, the study relied on self-reported graduate experiences, which may be influenced by personal biases or retrospective recall. Future research could employ methodological and data triangulation by integrating employer interviews, policy and curriculum analyses, and accreditation standards to provide a more comprehensive and multi-level understanding of international graduates’ employment outcomes. Third, this study primarily focused on employment transitions; future research could explore broader socio-cultural reintegration challenges faced by international graduates upon their return.
By addressing these limitations and continuing to investigate the employment outcomes of international graduates through multi-level and triangulated approaches, scholars and policymakers can develop more effective strategies to bridge the gap between international education and domestic labour markets.

Author Contributions

Conceptualization, W.M.M.W.I., M.J.M.T., S.R.S.D. and S.J.; Methodology, W.M.M.W.I., M.J.M.T., S.R.S.D. and S.J.; Software, M.J.M.T. and S.J.; Formal analysis, W.M.M.W.I., M.J.M.T., S.R.S.D. and S.J.; Investigation, M.J.M.T., S.R.S.D. and S.J.; Resources, M.J.M.T. and S.J.; Data curation, S.J.; Writing—original draft, W.M.M.W.I., M.J.M.T., S.R.S.D. and S.J.; writing—review & editing, W.M.M.W.I., M.J.M.T., S.R.S.D. and S.J.; Visualization, S.J.; Supervision, M.J.M.T.; Funding acquisition, M.J.M.T.; All authors have read and agreed to the published version of the manuscript.

Funding

This research was funded by Universiti Sains Malaysia (USM) through the Academic Research Grant (ARG 2024) Grant number (R502-KR-ARU005-0000000583-K134).

Institutional Review Board Statement

The study was conducted in accordance with the Declaration of Helsinki, and approved by Ethics Committee of University Sains Malaysia (USM) (protocol code: USM/JEPeM/PP/25080725).

Data Availability Statement

The data that support the findings of this study are available on request from the corresponding authors.

Conflicts of Interest

The authors declare no conflicts of interest.

References

  1. Knight, J. Internationalization: Unintended Consequences? Int. High. Educ. 2015, 8–10. [Google Scholar] [CrossRef]
  2. De Wit, H.; Altbach, P.G. The Internationalization of Higher Education: Perspectives and Challenges. J. Stud. Int. Educ. 2021, 25, 3–14. [Google Scholar]
  3. Marginson, S. Higher Education and the Global Knowledge Economy. Camb. J. Reg. Econ. Soc. 2018, 11, 387–405. [Google Scholar] [CrossRef]
  4. Huang, F.; Chen, L.; Horiuchi, K. Exploring perceptions of public good (s), government, and global contributions in Japanese higher education: A phenomenographic approach. High. Educ. 2024, 89, 239–257. [Google Scholar] [CrossRef]
  5. Hoai, N.T.; Duy, L.V.Q.; Cassells, D. Internationalization as a strategy to enhance higher education quality in Vietnam-reflections from university leaders. Learn. Organ. 2023, 30, 554–570. [Google Scholar] [CrossRef]
  6. Abdullah, D.; Wan, C.-D.; Sirat, M. International students in Malaysian higher education. In International Student Recruitment and Mobility in Non-Anglophone Countries; Routledge: London, UK, 2022; pp. 235–251. [Google Scholar]
  7. Rajaendram, R.; Jeevita, J. Time to rethink higher edu, in Tor. Star. 2023. Available online: https://www.thestar.com.my/news/education/2023/12/31/time-to-rethink-higher-edu (accessed on 1 December 2025).
  8. Jamshidi, L.; Arasteh, H.; NavehEbrahim, A.; Zeinabadi, H.; Rasmussen, P.D. Developmental patterns of privatization in higher education: A comparative study. High. Educ. 2012, 64, 789–803. [Google Scholar] [CrossRef]
  9. Koh, S.Y.; Yeoh, B.S. Post-2020 mainland Chinese student mobility to Malaysia: Trends and drivers. Asian Popul. Stud. 2025, 21, 33–45. [Google Scholar] [CrossRef]
  10. Education Malaysia Global Services. International Student Data for Malaysia Education. 2025. Available online: https://educationmalaysia.gov.my/more/student-data/international-student-data (accessed on 4 November 2025).
  11. Lourenço, A.; Paiva, M.O. Globalization of higher education: The internationalization from a multifactorial perspective. In Building Resiliency in Higher Education: Globalization, Digital Skills, and Student Wellness; IGI Global: Hershey, PA, USA, 2024; pp. 285–305. [Google Scholar]
  12. Wan, C.D.; Abdullah, D. Internationalisation of Malaysian higher education: Policies, practices and the SDGs. Int. J. Comp. Educ. Dev. 2021, 23, 212–226. [Google Scholar] [CrossRef]
  13. Knight, J. Transnational education remodeled: Toward a common TNE framework and definitions. J. Stud. Int. Educ. 2016, 20, 34–47. [Google Scholar] [CrossRef]
  14. De Sousa, J.V.; Santos, M.G. Desafios e dilemas da educação superior na economia do conhecimento. Aberto 2023, 36, 73–83. [Google Scholar]
  15. Altbach, P.G.; Knight, J. The internationalization of higher education: Motivations and realities. J. Stud. Int. Educ. 2007, 11, 290–305. [Google Scholar] [CrossRef]
  16. Fox, P.; Hundley, S. The importance of globalization in higher education. New Knowl. New Era Glob. 2011, 10, 17972. [Google Scholar]
  17. Knight, J. Five truths about Internationalization. Int. High. Educ. 2012, 69, 4–5. [Google Scholar] [CrossRef]
  18. Maringe, F.; Foskett, N. Globalization and Internationalization in Higher Education: Theoretical, Strategic and Management Perspectives; A&C Black: London, UK, 2012. [Google Scholar]
  19. Scott, P. Globalisation and higher education: Challenges for the 21st century. J. Stud. Int. Educ. 2000, 4, 3–10. [Google Scholar] [CrossRef]
  20. Pessoni, R.B.; Pessoni, A. Internacionalização do ensino superior e a mobilidade acadêmica. Educ. UFSM 2021, 46, e87. [Google Scholar] [CrossRef]
  21. Moraes, M.C.B.; Leal, F.G. Globalização,(de) colonialidade e (contra) hegemonia no contexto da internacionalização da educação superior: O grito surdo da academia. REAd Rev. Eletrônica Adm. 2021, 27, 313–342. [Google Scholar] [CrossRef]
  22. Martins, C.B. Reconfiguração do ensino superior em tempos de globalização. Educ. Soc. 2021, 42, e241544. [Google Scholar] [CrossRef]
  23. Vandenbroeck, M.; Lehrer, J.; Mitchell, L. On commodification and decommodification. In The Decommodification of Early Childhood Education and Care; Routledge: London, UK, 2022; pp. 15–27. [Google Scholar]
  24. UNESCO. Right to higher education: Unpacking the international normative framework in light of current trends and challenges. In Right to Education Initiative; UNESCO: Paris, France, 2022. [Google Scholar]
  25. Kayyali, M. Building Resiliency in Higher Education: Globalization, Digital Skills, and Student Wellness: Globalization, Digital Skills, and Student Wellness; IGI Global: Hershey, PA, USA, 2024. [Google Scholar]
  26. Broström, A.; Buenstorf, G.; McKelvey, M. The knowledge economy, innovation and the new challenges to universities: Introduction to the special issue. Innovation 2021, 23, 145–162. [Google Scholar] [CrossRef]
  27. Alenezi, M.; Wardat, S.; Akour, M. The need of integrating digital education in higher education: Challenges and opportunities. Sustainability 2023, 15, 4782. [Google Scholar] [CrossRef]
  28. Jacobs, E. The homogenizing and diversifying effects of migration policy in the internationalization of higher education. High. Educ. 2022, 83, 339–355. [Google Scholar] [CrossRef]
  29. Sahlberg, P. Trends in global education reform since the 1990s: Looking for the right way. Int. J. Educ. Dev. 2023, 98, 102748. [Google Scholar] [CrossRef]
  30. Wagenaar, R. A History of ECTS, 1989–2019: Developing a World Standard for Credit Transfer and Accumulation in Higher Education; International Tuning Academy: Bilbao, Spain, 2019. [Google Scholar]
  31. Leite, C.; Ramos, K. Higher Education policies in Portugal, in the post-Bologna period: Implications on curricular development and demands for teaching. In Future Directions: Uncertainty and Possibility: European Conference on Curriculum Studies; Universidade do Minho: Braga, Portugal, 2013. [Google Scholar]
  32. Knight, J.; Liu, Q. International program and provider mobility in higher education: Research trends, challenges and issues. Comp. Int. Educ. 2019, 48. [Google Scholar] [CrossRef]
  33. Draçi, P.; Kadiu, A. The Impact of Globalization and Internationalization on the Global Society. Interdiscip. J. Res. Dev. 2024, 11, 254. [Google Scholar] [CrossRef]
  34. Jones, E.; Leask, B.; Brandenburg, U.; De Wit, H. Global social responsibility and the internationalisation of higher education for society. J. Stud. Int. Educ. 2021, 25, 330–347. [Google Scholar] [CrossRef]
  35. Fry, G.W. Transcending Shallow Internationalization: Best Practices for Attaining Excellence in International Higher Education. Educ. Sci. 2024, 14, 968. [Google Scholar] [CrossRef]
  36. Bueno, J.M.; Domingues, C.R.; Santos, E.P.D.; Zani, A.R. International academic mobility: A bibliometric and integrative review of the literature between 2005 and 2022. Cad. EBAPE. BR 2024, 22, e2023-0112. [Google Scholar] [CrossRef]
  37. Lumby, J.; Foskett, N. Internationalization and culture in higher education. Educ. Manag. Adm. Leadersh. 2016, 44, 95–111. [Google Scholar] [CrossRef]
  38. Cechin, M.R.; Pilatti, L.A.; Nascimento, D.E.; Ramond, B. The Contribution of The Brafitec And Engineer 3i Program to The Improvement of The University’s Internationalization. Educ. Rev. 2021, 37, e26101. [Google Scholar] [CrossRef]
  39. Joseph, C. Internationalizing the curriculum: Pedagogy for social justice. Curr. Sociol. 2012, 60, 239–257. [Google Scholar] [CrossRef]
  40. Ngai, P.B.-Y. Internationalization and Indigenization in US higher education: Contemporary social-justice education. In Critical Intercultural Perspectives on Higher Education; Routledge: London, UK, 2025; pp. 139–160. [Google Scholar]
  41. Mirosevic, E.; Romão, É.L.; Kasemodel, M.C. Socioeconomic impact assessment during the stages of building and operating hydropower plants in the Legal Amazon Region. Rev. Bras. Ciências Ambient. 2023, 58, 437–446. [Google Scholar] [CrossRef]
  42. Marinoni, G.; Cardona, S.B.P. Internationalization of Higher Education: Current Trends and Future Scenarios; International Association of Universities (IAU): Paris, France, 2024. [Google Scholar]
  43. Kraja, G.; Dedej, D.; Spahija, S. Navigating the Global Landscape: Dynamics and Impacts of Internationalization in Higher Education. Interdiscip. J. Res. Dev. 2024, 11, 7. [Google Scholar] [CrossRef]
  44. Abdelsalam Mohamed Mostafa, M. Navigating the Shifting Sands of Globalization: A Revolutionary Perspective on Market Entry Strategies Across Developed, Developing, and Emerging Economies. Navigating the Shifting Sands of Globalization: A Revolutionary Perspective on Market Entry Strategies Across Developed, Developing, and Emerging Economies. 2025. Available online: https://ssrn.com/abstract=5192928 (accessed on 12 December 2025).
  45. Luk, S.H.; Yeoh, B. Education-migration brokers, international student mobilities and digital transformations in pre-and post-pandemic times. Geogr. Compass 2024, 18, e12730. [Google Scholar] [CrossRef]
  46. Selvaratnam, V. Malaysia’s higher education and quest for developed nation status by 2020. In Southeast Asian Affairs; ISEAS Publishing: Singapore, 2016; pp. 199–222. [Google Scholar]
  47. Tham, S.Y. Internationalizing higher education in Malaysia: Government policies and university’s response. J. Stud. Int. Educ. 2013, 17, 648–662. [Google Scholar] [CrossRef]
  48. Da Wan, C.; Lim, T.H. Malaysia’s Quest for Excellence in Higher Education. In Academic Star Wars; The MIT Press: Cambridge, MA, USA, 2023; pp. 57–80. [Google Scholar]
  49. Ren, I.T.Y. The Neoliberal Agenda of the Malaysian Education Blueprint 2013–2025: A Framework for the Development of Cosmopolitan Nationalism. J. Int. Educ. 2024, 6, 23–42. [Google Scholar]
  50. Muda, S.; Che Mohamed, C.N.; Musman, M.; Mohamed Sadique, R.B.; Hussin, A.H. Exploring student perspectives on intellectual capital role within university environments. J. Acad. 2024, 12, 113–119. [Google Scholar]
  51. Rahman, M.M.; Singh, M.K.M. The ideology towards English as a medium of instruction (EMI) adoption in higher education in Malaysia: A case study. 3L Lang. Linguist. Lit. 2022, 28, 109–121. [Google Scholar] [CrossRef]
  52. Arthur, N.; Flynn, S. Career development influences of international students who pursue permanent immigration to Canada. Int. J. Educ. Vocat. Guid. 2011, 11, 221–237. [Google Scholar] [CrossRef]
  53. Yu, B.; Mak, A.S.; Bodycott, P. Psychological and academic adaptation of mainland Chinese students in Hong Kong universities. Stud. High. Educ. 2021, 46, 1552–1564. [Google Scholar] [CrossRef]
  54. Braun, V.; Clarke, V. Using thematic analysis in psychology. Qual. Res. Psychol. 2006, 3, 77–101. [Google Scholar] [CrossRef]
  55. Nowell, L.S.; Norris, J.M.; White, D.E.; Moules, N.J. Thematic analysis: Striving to meet the trustworthiness criteria. Int. J. Qual. Methods 2017, 16, 1609406917733847. [Google Scholar] [CrossRef]
  56. Berger, R. Now I see it, now I don’t: Researcher’s position and reflexivity in qualitative research. Qual. Res. 2015, 15, 219–234. [Google Scholar] [CrossRef]
  57. Arkoudis, S.; Baik, C.; Richardson, S. English Language Standards in Higher Education: From Entry to Exit; Springer: Berlin/Heidelberg, Germany, 2019. [Google Scholar]
  58. Pham, L.; Saltmarsh, D. International students’ identity in the UK: A transdisciplinary perspective. Int. Educ. J. 2013, 12, 42–56. [Google Scholar]
  59. Doucet, I.; Janssens, N. Transdisciplinary Knowledge Production in Architecture and Urbanism: Towards Hybrid Modes of Inquiry; Springer: Berlin/Heidelberg, Germany, 2011. [Google Scholar]
  60. Waters, J.L. Transnational geographies of academic distinction: The role of social capital in the recognition and evaluation of ‘overseas’ credentials. Glob. Soc. Educ. 2009, 7, 113–129. [Google Scholar] [CrossRef]
  61. Li, F.; Lowe, J. International students in the UK: Employment, employability and postgraduate aspirations. J. Educ. Work 2016, 29, 195–213. [Google Scholar]
  62. Hawthorne, L. Recognizing foreign qualifications: Emerging global trends. Int. Migr. 2013, 51, 38–52. [Google Scholar]
  63. Pajalic, Z.; Saplacan, D.; Josefsson, K.A.; Moen, H.W.; Naustdal, I.; Wesseltoft-Rao, N.; Alazraq, N.; Kulla, G.; Langhammer, B.; Tecirli, G.; et al. What are the disadvantages of having a foreign background as a female academic and working at a university in Europe? Soc. Sci. Humanit. Open 2023, 8, 100551. [Google Scholar] [CrossRef]
  64. Subedi, B.S. Cultural factors and beliefs influencing transfer of training. Int. J. Train. Dev. 2006, 10, 88–97. [Google Scholar] [CrossRef]
  65. Brandenberger, J.R.; Donnell, L.; Deardorff, D.K. Global learning and knowledge transfer: An empirical investigation. J. Int. Educ. Res. 2022, 18, 56–72. [Google Scholar]
Figure 1. Enrolment of international students in Malaysian higher education institutions (2015–2023) Source: Koh and Yeoh [9].
Figure 1. Enrolment of international students in Malaysian higher education institutions (2015–2023) Source: Koh and Yeoh [9].
Societies 16 00083 g001
Figure 2. The study’s proposed theoretical framework.
Figure 2. The study’s proposed theoretical framework.
Societies 16 00083 g002
Figure 3. Theme-based conceptual map of the study framework.
Figure 3. Theme-based conceptual map of the study framework.
Societies 16 00083 g003
Table 1. Interview guide.
Table 1. Interview guide.
DomainMain Questions
Learning and transition experiences as international students
-
How do you describe your experience as an international student?
-
How did your studies prepare you for transitioning into the workforce?
-
How did you adapt to the academic and cultural environment in Malaysia?
Teaching outlines and skill development
-
In what ways do you feel the teaching and courses influenced your employment opportunities?
-
Which parts of your coursework or training were most/least useful for your current career?
-
How did your education shape your professional identity or confidence?
Employment pathways and workplace integration
-
How do you describe your experience in looking for employment after graduation?
-
How would you explain your initial experience of integrating into the workforce?
-
How would you describe your current experience in the workforce?
-
If you had prior work experience, how did your transition differ from before?
Reflections for future aspirations
-
Are there any additional thoughts, feelings or reflections you would like to share about your transition from university to the workforce?
-
Reflecting on today’s discussion, is there anything you would like to add or clarify?
-
What recommendations would you make for improving employability amongst international graduates?
Table 2. Phases in conducting the thematic analysis of the data as outlined by Braun and Clarke [54].
Table 2. Phases in conducting the thematic analysis of the data as outlined by Braun and Clarke [54].
PhaseOverview of the Procedure
1. Familiarising yourself with the data:As an initial step, four authors manually transcribed all interview recordings word-for-word to ensure accuracy and familiarity with the data. Each transcript was independently reviewed several times, allowing both authors to immerse themselves in the participants’ expressions and experiences. The authors then held several collaborative discussions to exchange their early reflections and preliminary interpretations of the graduates’ narratives regarding education and employment transitions.
2. Generating initial codes:Using NVivo software, authors independently coded the transcripts. Each segment of the data that captured meaningful information was labelled with descriptive codes representing challenges, emotions, or reflections shared by the MSc graduates. The initial coding process produced numerous raw codes, which were compared and consolidated during a joint session. Frequently occurring or particularly insightful codes were compiled into a shared document to provide an integrated overview of the dataset.
3. Searching for themes:The authors jointly examined patterns amongst the initial codes and began to collate them into potential themes. Through iterative discussions, similar codes were merged, and broader conceptual categories were identified to capture recurring ideas across the participants’ accounts. These categories evolved into six initial sections representing distinct aspects of the graduates’ post-study experiences: (I) study–practice gap, (II) curriculum–context mismatch, (III) recognition difficulties, (IV) employment transition challenges, (V) job culture ecosystem differences, and (VI) cultural readjustment. Each coded extract was accordingly organised within these thematic sections.
4. Reviewing the themes:The next phase involved revisiting and refining the themes generated during Phase 3. The authors closely re-examined the coherence between the themes and coded data, ensuring that each theme was internally consistent and meaningfully distinct from the others. This stage helped narrow down broad categories and clarify the analytical focus. Consequently, the five themes were further refined post-study experiences: (I) nature of studied discipline, (II) curriculum design, (III) job classification, (IV) employment location, and (V) cultural reintegration.
5. Defining and naming the themes:The theme titles and definitions were further polished through several rounds of reflection to achieve conceptual clarity and ensure that each theme captured a specific dimension of the participants’ experiences. Clear distinctions between the themes were maintained to preserve analytical rigor and transparency.
6. Producing the report:For the final phase of the analysis, compelling extract examples were selected to illustrate the identified themes. The findings were then related to research questions and compared to the existing literature to broaden the implications. Subsequently, a scholarly report detailing the analysis was crafted.
Table 3. Consolidated codes, subthemes, and themes identified through interview analysis.
Table 3. Consolidated codes, subthemes, and themes identified through interview analysis.
CodesSub-ThemesTheme
C1 too much theory, C2 not hands-on, C3 no field visits, C4 missing real projects, C5 lack of studio work, C6 not industry-aligned, C7 not related to my background, C8 off-track subjects, C9 confusing combinations, C10 not urban-focused, C11 discipline overlaps, C12 too broad, C13 hard to apply back home, C14 context mismatch, C15 not usable at home, C16 only fits developed countries, C17 limited relevance, C18 can’t implement, C19 unclear expectations, C20 don’t know what I learned, C21 mixed messages, C22 vague course aims, C23 too abstract, C24 inconsistent content.
-
Theory–practice gap
-
Disciplinary relevance
-
Knowledge transferability
-
Academic clarity
Nature of Studied Discipline
C25 only Western examples, C26 missing local contexts, C27 irrelevant case studies, C28 lack of developing-world examples, C29 no Asian cases, C30 non-comparable systems,
C31 unorganised courses, C32 repeated content, C33 random electives, C34 no progression, C35 scattered topics, C36 overlaps between courses,
C37 missing technical skills, C38 no legal framework, C39 limited software training, C40 skipped sustainability topics, C41 outdated material, C42 not covering current tools, C43 not engaging, C44 unclear assignments, C45 poor feedback, C46 passive lectures, C47 lack of group work, C48 one-way teaching
-
Global vs. local balance
-
Curriculum structure
-
Course content gaps
-
Assessment and delivery
Curriculum Design
C49 Don’t know what role fits, C50 no clear path, C51 hard to explain to employers, C52 not linked to real jobs, C53 degree too general, C54 missing job title match, C55 employers don’t know degree, C56 seen as soft degree, C57 doesn’t stand out, C58 others don’t respect it, C59 unclear certification, C60 no licensing link, C61 skills not needed in job market, C62 overqualified for entry-level, C63 missing job-specific tools, C64 low practical training, C65 not ready for interviews, C66 unsure of job requirements,
-
Job role clarity
-
Employability perception
-
Skill–job mismatch
Job Classification
C67 no jobs in city, C68 no planning sector nearby, C69 must move to find work, C70 few companies hiring, C71 limited local demand, C72 oversupply of grads, C73 better jobs abroad, C74 want to stay overseas, C75 plan to work in developed countries, C76 think about permanent move, C77 follow peers abroad, C78 more valued overseas,
C79 don’t know where to apply, C80 hard to explain my degree, C81 mismatched job criteria, C82 no support for job search,
-
Limited local opportunities
-
Migration intentions
-
Application challenges
Employment Location
C83 felt lost returning, C84 disconnected from home system, C85 less support after return, C86 hard to settle back, C87 unexpected gap, C88 people don’t understand my degree, C89 not seen as practical, C90 undervalued abroad education, C91 questioned by employers, C92 misunderstood major, C93 work style clash, C94 different expectations, C95 misaligned practices, C96 bureaucratic culture shock, C97 low innovation, C98 struggle to adapt ideas,
C99 not part of old network, C100 changed mindset, C101 can’t relate to peers, C102 feel like outsider, C103 lost connections, C104 identity confusion
-
Return shock
-
Recognition gaps
-
Professional fit
-
Identity and belonging
Cultural Reintegration
Disclaimer/Publisher’s Note: The statements, opinions and data contained in all publications are solely those of the individual author(s) and contributor(s) and not of MDPI and/or the editor(s). MDPI and/or the editor(s) disclaim responsibility for any injury to people or property resulting from any ideas, methods, instructions or products referred to in the content.

Share and Cite

MDPI and ACS Style

Wan Ibrahim, W.M.M.; Maghsoodi Tilaki, M.J.; Dawood, S.R.S.; Jinxia, S. Graduates’ Employment Challenges from Global Study to Local Employment in Urban Planning and Development Fields. Societies 2026, 16, 83. https://doi.org/10.3390/soc16030083

AMA Style

Wan Ibrahim WMM, Maghsoodi Tilaki MJ, Dawood SRS, Jinxia S. Graduates’ Employment Challenges from Global Study to Local Employment in Urban Planning and Development Fields. Societies. 2026; 16(3):83. https://doi.org/10.3390/soc16030083

Chicago/Turabian Style

Wan Ibrahim, Wan Mohd Muhiyuddin, Mohammad Javad Maghsoodi Tilaki, Sharifah R.S. Dawood, and Su Jinxia. 2026. "Graduates’ Employment Challenges from Global Study to Local Employment in Urban Planning and Development Fields" Societies 16, no. 3: 83. https://doi.org/10.3390/soc16030083

APA Style

Wan Ibrahim, W. M. M., Maghsoodi Tilaki, M. J., Dawood, S. R. S., & Jinxia, S. (2026). Graduates’ Employment Challenges from Global Study to Local Employment in Urban Planning and Development Fields. Societies, 16(3), 83. https://doi.org/10.3390/soc16030083

Note that from the first issue of 2016, this journal uses article numbers instead of page numbers. See further details here.

Article Metrics

Back to TopTop