Analysis of Actual Visitation to Amusement Parks and Recreational Facilities
Abstract
1. Introduction
2. Literature Review
3. Methodology
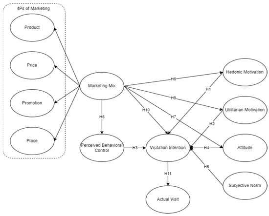
3.1. Conceptual Framework
3.2. Participants
3.3. Questionnaire
3.4. Structural Equation Modeling (SEM)
4. Results
5. Discussion
6. Conclusions
Limitation and Future Study Opportunities
Author Contributions
Funding
Institutional Review Board Statement
Informed Consent Statement
Data Availability Statement
Acknowledgments
Conflicts of Interest
References
- Lee, S.; Jeong, E.; Qu, K. Exploring theme park visitors’ experience on satisfaction and revisit intention: A utilization of experience economy model. J. Qual. Assur. Hosp. Tour. 2019, 21, 474–497. [Google Scholar] [CrossRef]
- International Association of Amusement Parks and Attractions Global and Amusement Park Outlook 2016–2020. Available online: https://www.iaapa.org/research (accessed on 20 April 2024).
- Sato, M.; Inoue, Y.; Du, J.; Funk, D.C. Access to parks and recreational facilities, physical activity, and health care costs for older adults: Evidence from U.S. counties. J. Leis. Res. 2019, 50, 220–238. [Google Scholar] [CrossRef]
- Geissler, G.L.; Rucks, C.T. The overall theme park experience: A visitor satisfaction tracking study. J. Vacat. Mark. 2011, 17, 127–138. [Google Scholar] [CrossRef]
- Milman, A.; Tasci, A.D.A.; Wei, W. Crowded and popular: The two sides of the coin affecting theme-park experience, satisfaction, and Loyalty. J. Destin. Mark. Manag. 2020, 18, 100468. [Google Scholar] [CrossRef]
- Statista Topic: Amusement and Theme Parks Worldwide. Available online: https://www.statista.com/topics/2805/amusement-and-theme-parks/#topicOverview (accessed on 20 April 2024).
- Choi, D.W.; Lee, S.; Alcorn, M. Influence of Culture on Purchase Decision: Integrative Models Development of Amusement Park customers. Int. J. Hosp. Manag. 2020, 87, 102502. [Google Scholar] [CrossRef]
- Liu, S.; Zheng, X.; Wang, B. Analysis of the capacity of different frequency channel allocation method in the simulated amusement park. In Proceedings of the 2021 International Conference on Wireless Communications and Smart Grid (ICWCSG) 2021, Hangzhou, China, 13–15 August 2021. [Google Scholar]
- Philippine Statistics Authority. Available online: https://www.psa.gov.ph/content/2016-annual-survey-philippine-business-and-industry-aspbi-manufacturing-sector-final (accessed on 19 April 2024).
- Gao, Y.; Liu, C.; Gao, N.; Khalid, M.N.; Iida, H. Nature of arcade games. Entertain. Comput. 2022, 41, 100469. [Google Scholar] [CrossRef]
- Manila Bulletin Theme and Amusement Parks. Available online: https://mb.com.ph/2022/09/14/theme-and-amusement-parks/ (accessed on 10 July 2024).
- Magsanoc, K. Disneyland in the Philippines? Available online: https://www.rappler.com/entertainment/4955-disneyland-in-the-philippines/ (accessed on 10 July 2024).
- Balita, C. Philippines: Distribution of Establishments in the Arts and Recreation Industry by Type 2017. Available online: https://www.statista.com/statistics/1060276/philippines-distribution-arts-recreation-industry-by-type/ (accessed on 10 July 2024).
- 6Wresearch Philippines Amusement Park Market (2021–2027): Trends, Outlook & Forecast. Available online: https://www.6wresearch.com/industry-report/philippines-amusement-park-market-outlook (accessed on 10 July 2024).
- Naish, C.; McCormack, G.R.; Blackstaffe, A.; Frehlich, L.; Doyle-Baker, P.K. An observational study on play and physical activity associated with a recreational facility-led park-based “loose parts” play intervention during the COVID-19 pandemic. Children 2023, 10, 1049. [Google Scholar] [CrossRef]
- Wei, W.; Qi, R.; Zhang, L. Effects of virtual reality on theme park visitors’ experience and behaviors: A presence perspective. Tour. Manag. 2019, 71, 282–293. [Google Scholar] [CrossRef]
- Daems, K.; De Keyzer, F.; De Pelsmacker, P.; Moons, I. Personalized and cued advertising aimed at children. Young Consum. 2019, 20, 138–151. [Google Scholar] [CrossRef]
- Chen, Q.; Wang, C.; Lou, G.; Zhang, M.; Wu, S. Measurement of urban park accessibility from the quasi-public goods perspective. Sustainability 2019, 11, 4573. [Google Scholar] [CrossRef]
- Morris, P.; Arford, T. “sweat a little water, sweat a little blood”: A spectacle of Convict Labor at an American Amusement Park. Crime Media Cult. Int. J. 2018, 15, 423–446. [Google Scholar] [CrossRef]
- Morris, J.A. Disney’s influence on the modern theme park and the codification of colorblind racism in the American Amusement Industry. Perform. Disney Theme Park Exp. 2019, 1, 213–227. [Google Scholar]
- Zhang, L.; Gao, W.; Yang, Y.; Qian, F. Impacts of investment cost, energy prices and carbon tax on promoting the combined cooling, heating and power (CCHP) system of an amusement park resort in Shanghai. Energies 2020, 13, 4252. [Google Scholar] [CrossRef]
- Ajzen, I. The theory of planned behavior. Organ. Behav. Hum. Decis. Process. 1991, 50, 179–211. [Google Scholar] [CrossRef]
- Pahrudin, P.; Chen, C.-T.; Liu, L.-W. A modified theory of planned behavioral: A case of tourist intention to visit a destination post pandemic COVID-19 in Indonesia. Heliyon 2021, 7, e08230. [Google Scholar] [CrossRef]
- Ong, A.K.; Cleofas, M.A.; Prasetyo, Y.T.; Chuenyindee, T.; Young, M.N.; Diaz, J.F.; Nadlifatin, R.; Redi, A.A. Consumer behavior in clothing industry and its relationship with open innovation dynamics during the COVID-19 pandemic. J. Open Innov. Technol. Mark. Complex. 2021, 7, 211. [Google Scholar] [CrossRef]
- Anand, T.; Ramachandran, J.; Sambasivan, M.; Batra, G.S. Impact of hedonic motivation on consumer satisfaction towards online shopping: Evidence from Malaysia. e-Serv. J. 2019, 11, 56. [Google Scholar] [CrossRef]
- Fung, A.; Lee, M. Localizing a global amusement park: Hong Kong disneyland. Continuum 2009, 23, 197–208. [Google Scholar] [CrossRef]
- Arnould, E.J.; Price, L.; Zinkhan, G.M. Consumers; McGraw Hill/Irwin: Boston, MA, USA, 2002. [Google Scholar]
- Ajzen, I.; Fishbein, M. Understanding Attitude and Predicting Behavior; PrenticeHall: Englwood Cliffs, NJ, USA, 1980. [Google Scholar]
- Lam, T.; Hsu, C.H.C. Predicting behavioral intention of choosing a travel destination. Tour. Manag. 2006, 27, 589–599. [Google Scholar] [CrossRef]
- Han, H.; Kim, Y. An investigation of Green Hotel customers’ Decision Formation: Developing an extended model of the theory of planned behavior. Int. J. Hosp. Manag. 2010, 29, 659–668. [Google Scholar] [CrossRef]
- Labbe, D.; Ferrage, A.; Rytz, A.; Pace, J.; Martin, N. Pleasantness, emotions and perceptions induced by coffee beverage experience depend on the consumption motivation (hedonic or utilitarian). Food Qual. Prefer. 2015, 44, 56–61. [Google Scholar] [CrossRef]
- Mohaidin, Z.; Wei, K.T.; Ali Murshid, M. Factors influencing the tourists’ intention to select Sustainable Tourism Destination: A Case Study of Penang, Malaysia. Int. J. Tour. Cities 2017, 3, 442–465. [Google Scholar] [CrossRef]
- Nardi, V.A.; Jardim, W.C.; Ladeira, W.; Santini, F. Predicting food choice: A meta-analysis based on the theory of planned behavior. Br. Food J. 2019, 121, 2250–2264. [Google Scholar] [CrossRef]
- Wang, X. Integrating the theory of planned behavior and attitude functions: Implications for health campaign design. Health Commun. 2009, 24, 426–434. [Google Scholar] [CrossRef] [PubMed]
- Wang, X.; McClung, S.R. Toward a detailed understanding of illegal digital downloading intentions: An extended theory of planned behavior approach. New Media Soc. 2011, 13, 663–677. [Google Scholar] [CrossRef]
- Wong, K.K.; Cheung, P.W. Strategic theming in Theme Park Marketing. J. Vacat. Mark. 1999, 5, 319–332. [Google Scholar] [CrossRef]
- Josiam, B.M.; Henry, W. Eatertainment: Utilitarian and hedonic motivations for patronizing fun experience restaurants. Procedia-Soc. Behav. Sci. 2014, 144, 187–202. [Google Scholar] [CrossRef]
- Kertasunjaya, T.K.; Mediasari, T.D.; Manaf, P.A. The relation between hedonic and utilitarian values on satisfaction and behavior intention among casual-dining restaurants customers. Open J. Bus. Manag. 2020, 08, 2480–2492. [Google Scholar] [CrossRef]
- Liu, Y.; Song, Y.; Tamura, R. Hedonic and utilitarian motivations of home motion-sensing game play behavior in China: An empirical study. Int. J. Environ. Res. Public Health 2020, 17, 8794. [Google Scholar] [CrossRef]
- Chang, C.C.; Chen, C.W. Examining Hedonic and Utilitarian Bidding Motivations in Online Auctions: Impacts of Time Pressure and Competition. Int. J. Electron. Commer. 2015, 19, 36–65. [Google Scholar]
- Chen, M.-F.; Tung, P.-J. Developing an extended theory of planned behavior model to predict consumers’ intention to visit Green Hotels. Int. J. Hosp. Manag. 2014, 36, 221–230. [Google Scholar] [CrossRef]
- Ajzen, I. The theory of planned behavior: Frequently asked questions. Hum. Behav. Emerg. Technol. 2020, 2, 314–324. [Google Scholar] [CrossRef]
- Ong, A.K.; Cordova, L.N.; Longanilla, F.A.; Caprecho, N.L.; Javier, R.A.; Borres, R.D.; German, J.D. Purchasing intentions analysis of hybrid cars using random forest classifier and deep learning. World Electr. Veh. J. 2023, 14, 227. [Google Scholar] [CrossRef]
- Cheung, M.F.Y.; To, W.M. An extended model of value-attitude-behavior to explain Chinese consumers’ green purchase behavior. J. Retail. Consum. Serv. 2019, 50, 145–153. [Google Scholar] [CrossRef]
- Hamzah, M.I.; Tanwir, N.S. Do pro-environmental factors lead to purchase intention of hybrid vehicles? the moderating effects of environmental knowledge. J. Clean. Prod. 2021, 279, 123643. [Google Scholar] [CrossRef]
- Ong, A.K.; Prasetyo, Y.T.; Vallespin, B.E.; Persada, S.F.; Nadlifatin, R. Evaluating the influence of service quality, hedonic, and utilitarian value on Shopper’s behavioral intentions in urban shopping malls during the COVID-19 pandemic. Heliyon 2022, 8, e12542. [Google Scholar] [CrossRef] [PubMed]
- German, J.D.; Redi, A.A.; Ong, A.K.; Prasetyo, Y.T.; Sumera, V.L. Predicting factors affecting preparedness of volcanic eruption for a sustainable community: A case study in the Philippines. Sustainability 2022, 14, 11329. [Google Scholar] [CrossRef]
- German, J.D.; Ong, A.K.; Redi, A.A.; Prasetyo, Y.T.; Robas, K.P.; Nadlifatin, R.; Chuenyindee, T. Classification modeling of intention to donate for victims of Typhoon odette using Deep Learning Neural Network. Environ. Dev. 2023, 45, 100823. [Google Scholar] [CrossRef]
- Park, S.H.; Hsieh, C.-M.; Lee, C.-K. Examining Chinese college students’ intention to travel to Japan using the extended theory of planned behavior: Testing destination image and the mediating role of travel constraints. J. Travel Tour. Mark. 2016, 34, 113–131. [Google Scholar] [CrossRef]
- Hsu, C.H. Songshan Huang Formation of tourist behavioral intention and actual behavior. In Proceedings of the 2010 7th International Conference on Service Systems and Service Management 2010, Tokyo, Japan, 28–30 June 2010. [Google Scholar]
- Abbasi, G.A.; Kumaravelu, J.; Goh, Y.-N.; Dara Singh, K.S. Understanding the intention to revisit a destination by expanding the theory of planned behaviour (TPB). Span. J. Mark.-ESIC 2021, 25, 282–311. [Google Scholar] [CrossRef]
- Azhar, M.; Nafees, S.; Sujood; Hamid, S. Understanding post-pandemic travel intention toward rural destinations by expanding the theory of planned behavior (TPB). Future Bus. J. 2023, 9, 36. [Google Scholar] [CrossRef]
- Loo, P.T.; Leung, R. A service failure framework of hotels in Taiwan. J. Vacat. Mark. 2016, 24, 79–100. [Google Scholar] [CrossRef]
- Arnold, M.J.; Reynolds, K.E. Hedonic shopping motivations scale. PsycTESTS Dataset 2003, 79, 77–95. [Google Scholar]
- Leng, K.C.; Chin, T.A. The influence of marketing mix factors on consumer’s purchase intention toward hybrid car in Johor Bahru. Adv. Sci. Lett. 2017, 23, 9115–9116. [Google Scholar] [CrossRef]
- Anjani, H.D.; Irham, I.; Waluyati, L.R. Relationship of 7p marketing mix and consumers’ loyalty in traditional markets. Agro Ekon. 2019, 29, 261. [Google Scholar] [CrossRef]
- Kim, E.Y.; Park, K. Marketing mix elements influencing brand Attitude Strength: Global vs. Domestic Spa Brands. J. Glob. Sch. Mark. Sci. 2013, 23, 263–281. [Google Scholar] [CrossRef]
- Aime, R.S.; Premananto, G.C.; Rakotoarisoa, S. Marketing mix, customers’ attitude, and purchasing intention in social commerce with internet access as a moderating variable. J. Manaj. Teor. Dan Terap. J. Theory Appl. Manag. 2022, 15, 62–76. [Google Scholar] [CrossRef]
- Jaminyasa, I.M.; Pulawan, I.M.; Martadiani, A.A.M.; Amerta, I.M. The marketing mix affect on the consumer buying decision (case study of Sausage Products at pt. Aroma Denpasar). Int. J. Soc. Sci. Humanit. 2017, 1, 65–74. [Google Scholar] [CrossRef][Green Version]
- Khanta, F.; Srinuan, C. The realtionship between marketing mix, brand equity, lifestyle and atttude on a consumer’s private product brand purchasing decision. Afr. J. Hosp. Tour. Leis. 2019, 8, 1–14. [Google Scholar]
- Chou, S.-F.; Horng, J.-S.; Sam Liu, C.-H.; Lin, J.-Y. Identifying the critical factors of customer behavior: An integration perspective of marketing strategy and components of attitudes. J. Retail. Consum. Serv. 2020, 55, 102113. [Google Scholar] [CrossRef]
- Olson, E.L. ‘sustainable’ marketing mixes and the paradoxical consequences of good intentions. J. Bus. Res. 2022, 150, 389–398. [Google Scholar] [CrossRef]
- Philippines Statistics Authority Age and Sex Distribution in the Philippine Population (2020 Census of Population and Housing)|Philippine Statistics Authority|Republic of the Philippines. Available online: https://www.psa.gov.ph/content/age-and-sex-distribution-philippine-population-2020-census-population-and-housing (accessed on 19 April 2024).
- Philippines Statistics Authority Single Population in the Philippines (Results from the 2015 Census of Population)|Philippine Statistics Authority|Republic of the Philippines. Available online: https://psa.gov.ph/content/single-population-philippines-results-2015-census-population (accessed on 19 April 2024).
- Hair, J.F. Multivariate Data Analysis: An Overview. In International Encyclopedia of Statistical Science; Lovric, M., Ed.; Springer: Berlin/Heidelberg, Germany, 2011; pp. 904–907. [Google Scholar] [CrossRef]
- Tommasetti, A.; Singer, P.; Troisi, O.; Maione, G. Extended theory of planned behavior (ETPB): Investigating customers’ perception of restaurants’ sustainability by testing a structural equation model. Sustainability 2018, 10, 2580. [Google Scholar] [CrossRef]
- Cai, J.; Wohn, D.Y.; Mittal, A.; Sureshbabu, D. Utilitarian and hedonic motivations for live streaming shopping. In Proceedings of the 2018 ACM International Conference on Interactive Experiences for TV and Online Video 2018, Seoul, Republic of Korea, 26–28 June 2018. [Google Scholar]
- Martín-Consuegra, D.; Díaz, E.; Gómez, M.; Molina, A. Examining consumer luxury brand-related behavior intentions in a social media context: The moderating role of hedonic and utilitarian motivations. Physiol. Behav. 2019, 200, 104–110. [Google Scholar] [CrossRef] [PubMed]
- Hair, J.; Alamer, A. Partial least squares structural equation modeling (PLS-SEM) in Second language and education research: Guidelines using an applied example. Res. Methods Appl. Linguist. 2022, 1, 100027. [Google Scholar] [CrossRef]
- Sarstedt, M.; Hair, J.F.; Cheah, J.-H.; Becker, J.-M.; Ringle, C.M. How to specify, estimate, and validate higher-order constructs in PLS-SEM. Australas. Mark. J. 2019, 27, 197–211. [Google Scholar] [CrossRef]
- Fan, Y.; Chen, J.; Shirkey, G.; John, R.; Wu, S.R.; Park, H.; Shao, C. Applications of structural equation modeling (SEM) in Ecological Studies: An updated review. Ecol. Process. 2016, 5, 19. [Google Scholar] [CrossRef]
- Dash, G.; Paul, J. CB-SEM vs. PLS-SEM methods for research in Social Sciences and Technology forecasting. Technol. Forecast. Soc. Chang. 2021, 173, 121092. [Google Scholar] [CrossRef]
- Djimesah, I.E.; Okine, A.N.; Kissi Mireku, K. Influential factors in creating warning systems towards flood disaster management in Ghana: An analysis of 2007 northern flood. Int. J. Disaster Risk Reduct. 2018, 28, 318–326. [Google Scholar] [CrossRef]
- Kline, R.B. Principles and Practice of Structural Equation Modeling; The Guilford Press: New York, NY, USA, 2016. [Google Scholar]
- Henseler, J.; Ringle, C.M.; Sarstedt, M. A new criterion for assessing discriminant validity in variance-based structural equation modeling. J. Acad. Mark. Sci. 2014, 43, 115–135. [Google Scholar] [CrossRef]
- Hooper, D.; Coughlan, J.; Mullen, M.R. Structural equation modelling: Guidelines for determining model fit. Electron. J. Bus. Res. Methods 2008, 6, 53–60. [Google Scholar]
- Baumgartner, H.; Homburg, C. Applications of structural equation modeling in marketing and Consumer Research: A Review. Int. J. Res. Mark. 1996, 13, 139–161. [Google Scholar] [CrossRef]
- Tan, W.-K.; Huang, S.-Y. Why visit theme parks? A leisure constraints and perceived authenticity perspective. J. Retail. Consum. Serv. 2020, 57, 102194. [Google Scholar] [CrossRef]
- Bae, Y.; Moon, S.; Jun, J.; Kim, T.; Ju, I. The impact of consumers’ attitudes toward a theme park: A focus on Disneyland in the los angeles metropolitan area. Sustainability 2018, 10, 3409. [Google Scholar] [CrossRef]
- Buchmann, A.; Moore, K.; Fisher, D. Experiencing film tourism. Ann. Tour. Res. 2010, 37, 229–248. [Google Scholar] [CrossRef]
- Hu, L.; Bentler, P.M. Cutoff criteria for fit indexes in covariance structure analysis: Conventional criteria versus new alternatives. Struct. Equ. Model. A Multidiscip. J. 1999, 6, 1–55. [Google Scholar] [CrossRef]
- Zerva, K. Visiting authenticity on los angeles gang tours: Tourists backstage. Tour. Manag. 2015, 46, 514–527. [Google Scholar] [CrossRef]
- Goossens, C. Tourism Information and Pleasure Motivation. Ann. Tour. Res. 2000, 27, 301–321. [Google Scholar] [CrossRef]
- Park, K.-S.; Reisinger, Y.; Park, C.-S. Visitors’ motivation for attending theme parks in Orlando, Florida. Event Manag. 2009, 13, 83–101. [Google Scholar] [CrossRef]
- Ribeiro Coimbra, R.; Brito, C.M.; de Oliveira Sampaio, D. Hedonic and utilitarian motivations and their relationship with cultural dimensions, life satisfaction and the attributes of supermarkets: An International Study on Consumer Behavior. Cogent Bus. Manag. 2023, 10, 2202024. [Google Scholar] [CrossRef]



| Characteristics | Category | N | % |
|---|---|---|---|
| Sex | Male | 472 | 34.53 |
| Female | 895 | 65.47 | |
| Age | 18–25 years old | 449 | 32.85 |
| 26–35 years old | 397 | 29.04 | |
| 36–45 years old | 332 | 24.29 | |
| 46–55 years old | 143 | 10.46 | |
| 55 years old and above | 46 | 3.360 | |
| Status | Single | 998 | 73.00 |
| Married | 244 | 17.85 | |
| Separated | 104 | 7.610 | |
| Widowed | 21 | 1.540 | |
| Area of Residence | Urban | 986 | 72.13 |
| Rural | 381 | 27.87 | |
| Employment Status | Student | 182 | 13.31 |
| Unemployed | 136 | 9.95 | |
| Employed/Self-Employed | 1037 | 75.86 | |
| Retired | 12 | 0.88 | |
| Monthly income or allowance | Less than ₱10,000 | 318 | 23.26 |
| ₱10,000–₱19,999 | 163 | 11.92 | |
| ₱20,000–₱29,999 | 134 | 9.8 | |
| ₱30,000–₱39,999 | 243 | 17.78 | |
| ₱40,000–₱49,999 | 267 | 19.53 | |
| Above ₱50,000 | 242 | 17.71 |
| Variable | Code | Description | References |
|---|---|---|---|
| Perceived Behavioral Control | PBC1 | I have enough resources, knowledge, and skills to visit recreational facilities and amusement parks. | [63] |
| PBC2 | I am confident with the quality and reliability of service in recreational facilities and amusement parks. | [63] | |
| PBC3 | The decision of visiting recreational facilities and amusement parks is entirely up to me. | [24] | |
| PBC4 | I believe that visiting recreational facilities and amusement parks improves our society. | [63] | |
| Attitude | A1 | I feel content with the services in recreational facilities and amusement parks. | [65] |
| A2 | I think that visiting recreational facilities and amusement parks is valuable. | [63] | |
| A3 | I feel satisfied when I visit recreational facilities and amusement parks. | [66] | |
| A4 | Visiting recreational facilities and amusement parks will benefit me personally. | [63] | |
| Subjective Norm | SN1 | Most people who are important to me think I should visit recreational facilities and amusement parks. | [63] |
| SN2 | Most people who are important to me would want me to visit recreational facilities and amusement parks. | [24] | |
| SN3 | I feel under social pressure to visit recreational facilities and recreational parks. | [63] | |
| SN4 | People whose opinions I value would prefer that I visit recreational facilities and amusement parks. | [24] | |
| Utilitarian Motivation | UM1 | Recreational facilities and amusement parks are useful for social interaction. | [67] |
| UM2 | Recreational facilities and amusement parks are functional for social interaction. | [67] | |
| UM3 | Recreational facilities and amusement parks are beneficial for social presence. | [67] | |
| UM4 | Recreational facilities and amusement parks are essential for building bonds among family and friends. | [67] | |
| Hedonic Motivation | HM1 | It is enjoyable to visit recreational facilities and amusement parks. | [68] |
| HM2 | It is exciting to visit recreational facilities and amusement parks. | [68] | |
| HM3 | It is pleasant to visit recreational facilities and amusement parks. | [68] | |
| HM4 | It is entertaining to visit recreational facilities and amusement parks. | [68] | |
| Intention to visit | PI1 | I would recommend that others visit recreational facilities and amusement parks. | [21] |
| PI2 | There are plenty of opportunities for me to visit recreational facilities and amusement parks. | [21] | |
| PI3 | I will make an effort to visit recreational facilities and amusement parks. | [21] | |
| PI4 | I would like to purchase recreational and amusement parks tickets. | [21] | |
| Product | P1 | The facilities that I need are always available. | [7] |
| P2 | Facilities offered in different varieties influence my purchase decision. | [7] | |
| P3 | Facilities that offer impressive architecture, such as their buildings and interior or exterior designs, influence my purchase decision. | [7] | |
| P4 | Facilities offered must be the latest trends. | [24] | |
| Price | PR1 | The price of recreational activities and amusement parks can influence purchase intention. | [7] |
| PR2 | When I visit recreational facilities and amusement parks, I compare the prices at various facilities. | [24] | |
| PR3 | Lower ticket prices or free of charge have a positive impact on my purchase intention. | [7] | |
| PR4 | The high cost of tickets is a discouragement to my purchase intent. | [7] | |
| Promotion | PO1 | Social media posts about recreational facilities and amusement parks can influence my purchasing intentions. | [15] |
| PO2 | Sales promotions on recreational facilities and amusement parks, such as discounts, can influence my purchasing intentions. | [15] | |
| PO3 | When it comes to recreational facilities and amusement parks, salespeople have the ability to influence my purchasing intentions. | [15] | |
| PO4 | I believe that the brand’s image can be influenced by social media posts. | [15] | |
| Place | PL1 | Recreational facilities and amusement parks are easily accessible | [5] |
| PL2 | The recreational facility and amusement parks have transportation arrangement, even though it is not close to the city center. | [5] | |
| PL3 | I will visit recreational facilities and amusement parks frequently if it is closer to the city center. | [24] | |
| PL4 | The space provided by the facilities and parks are enough to accommodate all visitors. | [5] | |
| Actual Visiting Behavior | AV1 | Going to recreational facilities and amusement parks are on my priority list when visiting a place. | [24] |
| AV2 | I believe that I can go to recreational facilities and amusement parks at any time. | [24] | |
| AV3 | I have the resources to visit recreational facilities and amusement parks. | [62] | |
| AV4 | When the word amusement is mentioned, recreational facilities and amusement parks come to mind. | [24] | |
| AV5 | I would like to do more activities by going to other types of recreational facilities and amusement parks. |
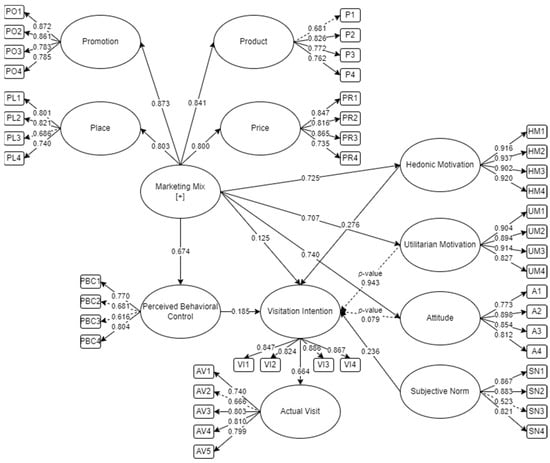
| Latent Variable | Code | Mean | St. Dev | Initial | Final | CR | AVE | CA |
|---|---|---|---|---|---|---|---|---|
| Perceived Behavioral Control | PBC1 | 3.673 | 1.006 | 0.770 | 0.800 | 0.831 | 0.712 | 0.794 |
| PBC2 | 3.760 | 0.840 | 0.681 | - | ||||
| PBC3 | 4.142 | 0.878 | 0.616 | - | ||||
| PBC4 | 4.193 | 0.823 | 0.804 | 0.886 | ||||
| Subjective Norm | SN1 | 3.673 | 0.924 | 0.867 | 0.870 | 0.896 | 0.742 | 0.823 |
| SN2 | 3.807 | 0.927 | 0.883 | 0.897 | ||||
| SN3 | 2.512 | 1.120 | 0.526 | - | ||||
| SN4 | 3.595 | 1.012 | 0.821 | 0.816 | ||||
| Attitude | A1 | 3.976 | 0.862 | 0.773 | 0.779 | 0.902 | 0.698 | 0.854 |
| A2 | 4.189 | 0.850 | 0.898 | 0.895 | ||||
| A3 | 4.185 | 0.791 | 0.854 | 0.855 | ||||
| A4 | 4.284 | 0.838 | 0.812 | 0.809 | ||||
| Hedonic Motivation | HM1 | 4.347 | 0.814 | 0.916 | 0.916 | 0.956 | 0.844 | 0.938 |
| HM2 | 4.256 | 0.781 | 0.937 | 0.937 | ||||
| HM3 | 4.213 | 0.821 | 0.902 | 0.902 | ||||
| HM4 | 4.354 | 0.775 | 0.920 | 0.920 | ||||
| Utilitarian Motivation | UM1 | 4.287 | 0.760 | 0.904 | 0.909 | 0.935 | 0.784 | 0.908 |
| UM2 | 4.252 | 0.700 | 0.894 | 0.896 | ||||
| UM3 | 4.319 | 0.726 | 0.914 | 0.916 | ||||
| UM4 | 4.102 | 0.847 | 0.827 | 0.817 | ||||
| Intention to Visit | IV1 | 4.189 | 0.802 | 0.847 | 0.849 | 0.916 | 0.733 | 0.874 |
| IV2 | 3.677 | 1.044 | 0.824 | 0.821 | ||||
| IV3 | 3.847 | 0.930 | 0.886 | 0.885 | ||||
| IV4 | 3.823 | 0.900 | 0.867 | 0.868 | ||||
| Actual Visit | AV1 | 3.551 | 1.008 | 0.740 | 0.754 | 0.875 | 0.637 | 0.818 |
| AV2 | 3.457 | 1.098 | 0.666 | - | ||||
| AV3 | 3.784 | 0.960 | 0.803 | 0.775 | ||||
| AV4 | 3.921 | 0.983 | 0.810 | 0.825 | ||||
| AV5 | 4.134 | 0.814 | 0.799 | 0.836 | ||||
| Marketing Mix (Product) | P1 | 3.547 | 0.891 | 0.681 | - | 0.852 | 0.658 | 0.744 |
| P2 | 4.059 | 0.810 | 0.826 | 0.862 | ||||
| P3 | 4.173 | 0.821 | 0.772 | 0.836 | ||||
| P4 | 3.819 | 0.957 | 0.762 | 0.729 | ||||
| (Price) | PR1 | 4.335 | 0.835 | 0.847 | 0.843 | 0.888 | 0.667 | 0.833 |
| PR2 | 4.146 | 0.879 | 0.816 | 0.808 | ||||
| PR3 | 4.319 | 0.818 | 0.865 | 0.880 | ||||
| PR4 | 4.079 | 1.003 | 0.735 | 0.728 | ||||
| (Promotion) | PO1 | 4.213 | 0.826 | 0.872 | 0.878 | 0.895 | 0.682 | 0.844 |
| PO2 | 4.276 | 0.826 | 0.861 | 0.872 | ||||
| PO3 | 3.882 | 1.038 | 0.783 | 0.773 | ||||
| PO4 | 4.197 | 0.834 | 0.785 | 0.773 | ||||
| (Place) | PL1 | 3.760 | 1.038 | 0.801 | 0.846 | 0.874 | 0.698 | 0.782 |
| PL2 | 3.583 | 1.074 | 0.821 | 0.874 | ||||
| PL3 | 4.224 | 0.898 | 0.686 | - | ||||
| PL4 | 3.618 | 1.037 | 0.740 | 0.783 |
| Latent | AV | A | HM | MM | PBC | PL | PR | P | PO | SN | UM | IV |
|---|---|---|---|---|---|---|---|---|---|---|---|---|
| AV | 0.798 | |||||||||||
| A | 0.612 | 0.836 | ||||||||||
| HM | 0.601 | 0.718 | 0.919 | |||||||||
| MM | 0.642 | 0.684 | 0.774 | 0.799 | ||||||||
| PBC | 0.613 | 0.648 | 0.595 | 0.580 | 0.844 | |||||||
| PL | 0.616 | 0.513 | 0.448 | 0.509 | 0.464 | 0.835 | ||||||
| PR | 0.437 | 0.560 | 0.591 | 0.770 | 0.438 | 0.365 | 0.817 | |||||
| P | 0.694 | 0.632 | 0.635 | 0.763 | 0.559 | 0.530 | 0.536 | 0.811 | ||||
| PO | 0.611 | 0.650 | 0.708 | 0.781 | 0.522 | 0.477 | 0.650 | 0.624 | 0.826 | |||
| SN | 0.582 | 0.552 | 0.450 | 0.505 | 0.491 | 0.543 | 0.366 | 0.557 | 0.471 | 0.862 | ||
| UM | 0.589 | 0.681 | 0.723 | 0.701 | 0.626 | 0.398 | 0.625 | 0.601 | 0.632 | 0.512 | 0.885 | |
| IV | 0.670 | 0.686 | 0.693 | 0.661 | 0.661 | 0.535 | 0.489 | 0.627 | 0.623 | 0.607 | 0.626 | 0.856 |
| Latent | AV | A | HM | MM | PBC | PL | PR | P | PO | SN | UM |
|---|---|---|---|---|---|---|---|---|---|---|---|
| AV | |||||||||||
| A | 0.731 | ||||||||||
| HM | 0.685 | 0.800 | |||||||||
| MM | 0.789 | 0.823 | 0.788 | ||||||||
| PBC | 0.775 | 0.776 | 0.772 | 0.816 | |||||||
| PL | 0.772 | 0.629 | 0.521 | 0.637 | 0.673 | ||||||
| PR | 0.525 | 0.654 | 0.660 | 0.828 | 0.591 | 0.452 | |||||
| P | 0.804 | 0.784 | 0.739 | 0.843 | 0.819 | 0.700 | 0.662 | ||||
| PO | 0.729 | 0.766 | 0.786 | 0.784 | 0.709 | 0.584 | 0.765 | 0.776 | |||
| SN | 0.703 | 0.656 | 0.510 | 0.617 | 0.672 | 0.673 | 0.437 | 0.709 | 0.566 | ||
| UM | 0.685 | 0.770 | 0.780 | 0.817 | 0.827 | 0.472 | 0.706 | 0.710 | 0.718 | 0.597 | |
| IV | 0.787 | 0.790 | 0.760 | 0.781 | 0.805 | 0.647 | 0.564 | 0.772 | 0.717 | 0.712 | 0.700 |
| Model Fit for SEM | Parameter Estimates | Minimum Cut-Off | Recommended by |
|---|---|---|---|
| SRMR | 0.072 | <0.08 | [81] |
| NFI | 0.911 | >0.90 | [76] |
| Chi-square/dF | 0.483 | <5.00 | [77] |
| RMSEA | 0.068 | <0.08 | [72] |
| CFI | 0.936 | >0.90 | [72] |
| IFI | 0.938 | >0.90 | [72] |
| PCFI | 0.692 | >0.50 | [72] |
| PNFI | 0.626 | >0.50 | [72] |
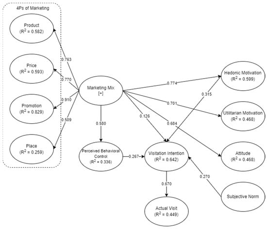
| Hypothesis | Relationship | β-Value | p-Value | Decision |
|---|---|---|---|---|
| 1 | HM → IV | 0.315 | <0.001 | Supported |
| 2 | UM → IV | 0.006 | 0.943 | Not Supported |
| 3 | A → IV | 0.105 | 0.079 | Not Supported |
| 4 | PBC → IV | 0.267 | <0.001 | Supported |
| 5 | SN → IV | 0.270 | <0.001 | Supported |
| 6 | MM → PBC | 0.580 | <0.001 | Supported |
| 7 | MM → A | 0.684 | <0.001 | Supported |
| 8 | MM → HM | 0.774 | <0.001 | Supported |
| 9 | MM → UM | 0.701 | <0.001 | Supported |
| 10 | MM → IV | 0.126 | 0.007 | Supported |
| 11 | IV → AV | 0.670 | <0.001 | Supported |
| Higher Order | MM → P | 0.763 | <0.001 | Supported |
| Higher Order | MM → PR | 0.770 | <0.001 | Supported |
| Higher Order | MM → PO | 0.910 | <0.001 | Supported |
| Higher Order | MM → PL | 0.509 | <0.001 | Supported |
Disclaimer/Publisher’s Note: The statements, opinions and data contained in all publications are solely those of the individual author(s) and contributor(s) and not of MDPI and/or the editor(s). MDPI and/or the editor(s) disclaim responsibility for any injury to people or property resulting from any ideas, methods, instructions or products referred to in the content. |
© 2024 by the authors. Licensee MDPI, Basel, Switzerland. This article is an open access article distributed under the terms and conditions of the Creative Commons Attribution (CC BY) license (https://creativecommons.org/licenses/by/4.0/).
Share and Cite
Ong, A.K.S.; Antonio, J.C.; Anduyo, D.A.F.; Oabel, S.M.L.; San Miguel, J.F.N.; Rendon, E.R.A.; Rosete, C.J.M. Analysis of Actual Visitation to Amusement Parks and Recreational Facilities. Societies 2024, 14, 160. https://doi.org/10.3390/soc14090160
Ong AKS, Antonio JC, Anduyo DAF, Oabel SML, San Miguel JFN, Rendon ERA, Rosete CJM. Analysis of Actual Visitation to Amusement Parks and Recreational Facilities. Societies. 2024; 14(9):160. https://doi.org/10.3390/soc14090160
Chicago/Turabian StyleOng, Ardvin Kester S., Jerald C. Antonio, Dioseph Andre F. Anduyo, Shandon Marion L. Oabel, Jade Francis N. San Miguel, Emil Renfred A. Rendon, and Christelle Joy M. Rosete. 2024. "Analysis of Actual Visitation to Amusement Parks and Recreational Facilities" Societies 14, no. 9: 160. https://doi.org/10.3390/soc14090160
APA StyleOng, A. K. S., Antonio, J. C., Anduyo, D. A. F., Oabel, S. M. L., San Miguel, J. F. N., Rendon, E. R. A., & Rosete, C. J. M. (2024). Analysis of Actual Visitation to Amusement Parks and Recreational Facilities. Societies, 14(9), 160. https://doi.org/10.3390/soc14090160

