The Relative Contributions of BmPPO and BmDDC in Immune Melanization of Hemolymph in Silkworm, Bombyx mori
Simple Summary
Abstract
1. Introduction
2. Materials and Methods
2.1. Experimental Silkworm
2.2. Pathogen and Inhibitor Preparation
2.3. Silkworm Injection and Hemolymph Collection
2.4. Determination of DDC Activity and Dopamine Content
2.5. Determination of PO Activity
2.6. Melanization Assay
2.7. Antibacterial Activity Assay
2.8. Hemocyte Aggregation Assay
2.9. Hemocyte Phagocytosis or Encapsulation Assay
2.10. Double-Stranded RNA Synthesis
2.11. Reverse Transcription-qPCR (RT-qPCR)
2.12. Nodule Formation Assay
2.13. Data Analysis
3. Results
3.1. Specificity of Inhibitor
3.2. Effect of Inhibitors on the Melanization and the Antimicrobial Activity of Hemolymph
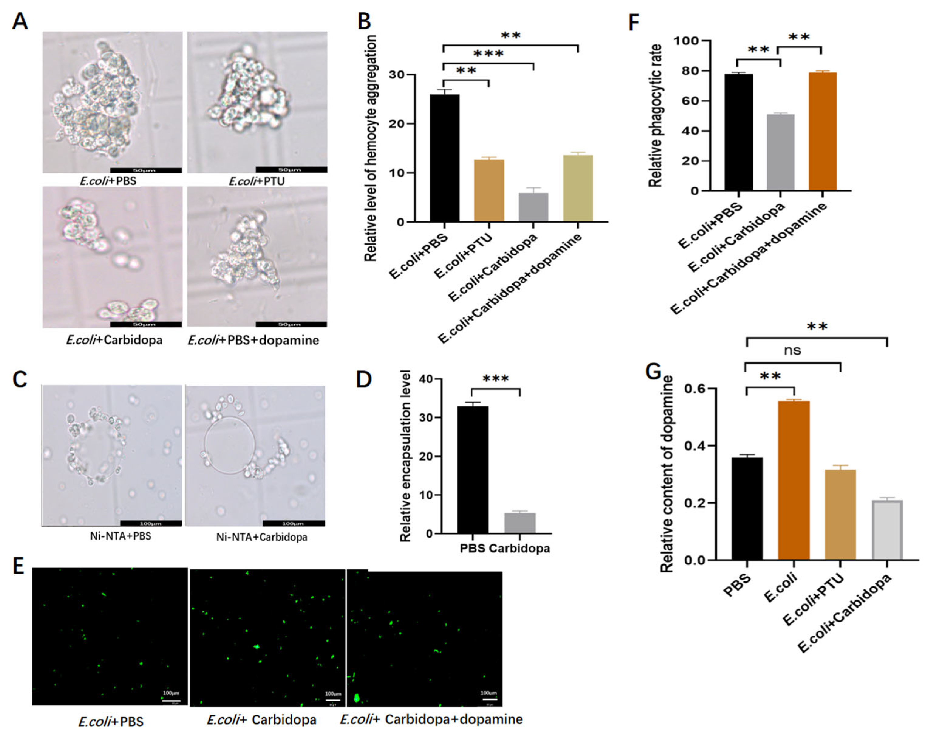
3.3. Effects of Inhibitors on Cellular Responses (Aggregation, Phagocytosis, Encapsulation) and Dopamine Titers
3.4. Effects of Reducing Gene Expression on the Antibacterial Activity and Melanization of Hemolymph
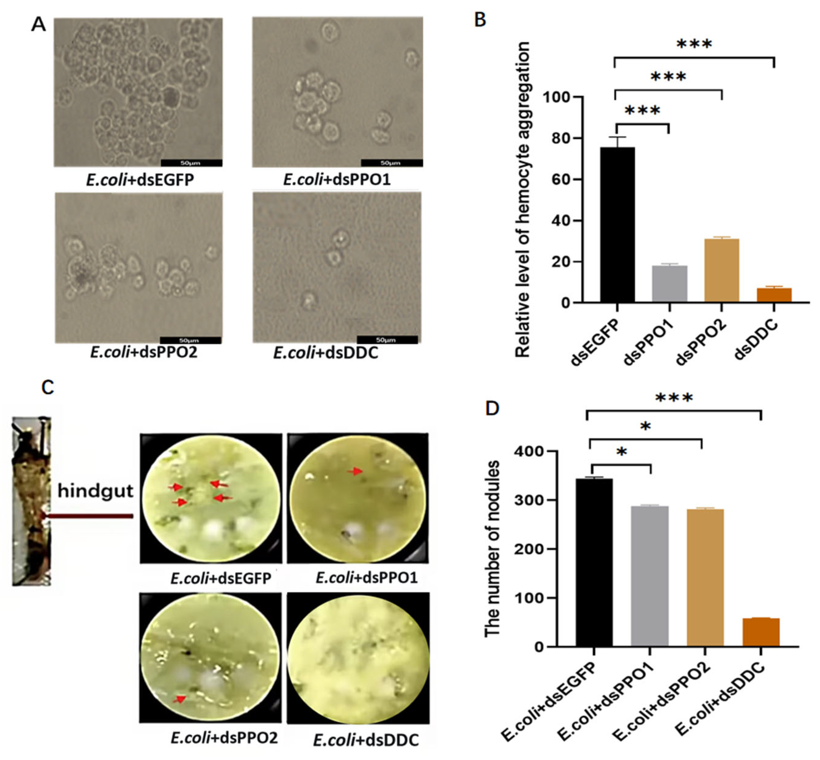
3.5. Effects of Reducing Gene Expression on Hemocyte Aggregation and Epidermal Nodule Formation
4. Discussion
5. Conclusions
Supplementary Materials
Author Contributions
Funding
Data Availability Statement
Conflicts of Interest
References
- Tang, H. Regulation and function of the melanization reaction in Drosophila. Fly 2009, 3, 105–111. [Google Scholar] [CrossRef]
- Christensen, B.M.; Li, J.; Chen, C.C.; Nappi, A.J. Melanization immune responses in mosquito vectors. Trends Parasitol. 2005, 21, 192–199. [Google Scholar] [CrossRef]
- Marieshwari, B.N.; Bhuvaragavan, S.; Sruthi, K.; Mullainadhan, P.; Janarthanan, S. Insect phenoloxidase and its diverse roles: Melanogenesis and beyond. J. Comp. Physiol. B Biochem. Syst. Environ. Physiol. 2023, 193, 1–23. [Google Scholar] [CrossRef] [PubMed]
- Kanost, M.R.; Jiang, H.; Yu, X.Q. Innate immune responses of a lepidopteran insect, Manduca sexta. Immunol. Rev. 2004, 198, 97–105. [Google Scholar] [CrossRef]
- Nappi, A.J.; Christensen, B.M. Melanogenesis and associated cytotoxic reactions: Applications to insect innate immunity. Insect Biochem. Mol. Biol. 2005, 35, 443–459. [Google Scholar] [CrossRef]
- Sugumaran, M. Comparative biochemistry of eumelanogenesis and the protective roles of phenoloxidase and melanin in insects. Pigment Cell Res. 2002, 15, 2–9. [Google Scholar] [CrossRef]
- Andersen, S.O. Insect cuticular sclerotization: A review. Insect Biochem. Mol. Biol. 2010, 40, 166–178. [Google Scholar] [CrossRef]
- Cerenius, L.; Söderhäll, K. The prophenoloxidase-activating system in invertebrates. Immunol. Rev. 2004, 198, 116–126. [Google Scholar] [CrossRef]
- Liu, S.; Xue, C.; Luo, W. Phenoloxidase activity during cuticle sclerotization in larvae of Tenebrio molitor (Coleoptera: Tenebrionidae). Acta Entomol. Sin. 2009, 52, 941–945. [Google Scholar]
- Chen, P.; Li, L.; Wang, J.; Li, H.; Li, Y.; Lv, Y.; Lu, C. BmPAH catalyzes the initial melanin biosynthetic step in Bombyx mori. PLoS ONE 2013, 8, e71984. [Google Scholar] [CrossRef] [PubMed]
- Chen, P.; Wang, J.; Li, H.; Li, Y.; Chen, P.; Li, T.; Chen, X.; Xiao, J.; Zhang, L. Role of GTP-CHI links PAH and TH in melanin synthesis in silkworm, Bombyx mori. Gene 2015, 567, 138–145. [Google Scholar] [CrossRef]
- González-Santoyo, I.; Córdoba-Aguilar, A. Phenoloxidase: A key component of the insect immune system. Entomol. Exp. Appl. 2012, 142, 1–16. [Google Scholar] [CrossRef]
- Wu, M.M.; Chen, X.; Xu, Q.X.; Zang, L.S.; Wang, S.; Li, M.; Xiao, D. Melanin Synthesis Pathway Interruption: CRISPR/Cas9-mediated Knockout of dopa decarboxylase (DDC) in Harmonia axyridis (Coleoptera: Coccinellidae). J. Insect Sci. 2022, 22, 1. [Google Scholar] [CrossRef] [PubMed]
- Ninomiya, Y.; Tanaka, K.; Hayakawa, Y. Mechanisms of black and white stripe pattern formation in the cuticles of insect larvae. J. Insect Physiol. 2006, 52, 638–645. [Google Scholar] [CrossRef]
- Hiruma, K.; Riddiford, L.M. The molecular mechanisms of cuticular melanization: The ecdysone cascade leading to dopa decarboxylase expression in Manduca sexta. Insect Biochem. Mol. Biol. 2009, 39, 245–253. [Google Scholar] [CrossRef] [PubMed]
- Strand, M.R. The insect cellular immune response. Insect Sci. 2008, 15, 1–14. [Google Scholar] [CrossRef]
- Ze, L.J.; Wang, P.; Peng, Y.C.; Jin, L.; Li, G.Q. Silencing tyrosine hydroxylase or dopa decarboxylase gene disrupts cuticle tanning during larva-pupa-adult transformation in Henosepilachna vigintioctopunctata. Pest Manag. Sci. 2022, 78, 3880–3893. [Google Scholar] [CrossRef]
- Satoh, D.; Horii, A.; Ochiai, M.; Ashida, M. Prophenoloxidase-activating enzyme of the silkworm, Bombyx mori. Purification, characterization, and cDNA cloning. J. Biol. Chem. 1999, 274, 7441–7453. [Google Scholar] [CrossRef] [PubMed]
- Jiang, H.; Wang, Y.; Kanost, M.R. Pro-phenol oxidase activating proteinase from an insect, Manduca sexta: A bacteria-inducible protein similar to Drosophila easter. Proc. Natl. Acad. Sci. USA 1998, 95, 12220–12225. [Google Scholar] [CrossRef]
- Lee, S.Y.; Cho, M.Y.; Hyun, J.H.; Lee, K.M.; Homma, K.I.; Natori, S.; Kawabata, S.I.; Iwanaga, S.; Lee, B.L. Molecular cloning of cDNA for pro-phenol-oxidase-activating factor I, a serine protease is induced by lipopolysaccharide or 1,3-beta-glucan in coleopteran insect, Holotrichia diomphalia larvae. Eur. J. Biochem. 1998, 257, 615–621. [Google Scholar] [CrossRef]
- Lu, A.; Zhang, Q.; Zhang, J.; Yang, B.; Wu, K.; Xie, W.; Luan, Y.X.; Ling, E. Insect prophenoloxidase: The view beyond immunity. Front. Physiol. 2014, 5, 252. [Google Scholar] [CrossRef]
- Lourenço, A.P.; Zufelato, M.S.; Bitondi, M.M.; Simões, Z.L. Molecular characterization of a cDNA encoding prophenoloxidase and its expression in Apis mellifera. Insect Biochem. Mol. Biol. 2005, 35, 541–552. [Google Scholar] [CrossRef]
- Öztürk-Çolak, A.; Marygold, S.J.; Antonazzo, G.; Attrill, H.; Goutte-Gattat, D.; Jenkins, V.K.; Matthews, B.B.; Millburn, G.; Dos Santos, G.; Tabone, C.J. FlyBase: Updates to the Drosophila genes and genomes database. Genetics 2024, 227. [Google Scholar] [CrossRef]
- Asano, T.; Ashida, M. Transepithelially transported pro-phenoloxidase in the cuticle of the silkworm, Bombyx mori. Identification of its methionyl residues oxidized to methionine sulfoxides. J. Biol. Chem. 2001, 276, 11113–11125. [Google Scholar] [CrossRef] [PubMed]
- Smith, R.C.; King, J.G.; Tao, D.; Zeleznik, O.A.; Brando, C.; Thallinger, G.G.; Dinglasan, R.R. Molecular Profiling of Phagocytic Immune Cells in Anopheles gambiae Reveals Integral Roles for Hemocytes in Mosquito Innate Immunity. Mol. Cell. Proteom. 2016, 15, 3373–3387. [Google Scholar] [CrossRef] [PubMed]
- Wang, Y.; Jiang, H.; Cheng, Y.; An, C.; Chu, Y.; Raikhel, A.S.; Zou, Z. Activation of Aedes aegypti prophenoloxidase-3 and its role in the immune response against entomopathogenic fungi. Insect Mol. Biol. 2017, 26, 552–563. [Google Scholar] [CrossRef] [PubMed]
- Wang, M.X.; Cai, Z.Z.; Lu, Y.; Xin, H.H.; Chen, R.T.; Liang, S.; Singh, C.O.; Kim, J.N.; Niu, Y.S.; Miao, Y.G. Expression and functions of dopa decarboxylase in the silkworm, Bombyx mori was regulated by molting hormone. Mol. Biol. Rep. 2013, 40, 4115–4122. [Google Scholar] [CrossRef]
- Huang, C.Y.; Chou, S.Y.; Bartholomay, L.C.; Christensen, B.M.; Chen, C.C. The use of gene silencing to study the role of dopa decarboxylase in mosquito melanization reactions. Insect Mol. Biol. 2005, 14, 237–244. [Google Scholar] [CrossRef]
- Lin, H.Y.; Kuo, H.W.; Song, Y.L.; Cheng, W. Cloning and characterization of DOPA decarboxylase in Litopenaeus vannamei and its roles in catecholamine biosynthesis, immunocompetence, and antibacterial defense by dsRNA-mediated gene silencing. Dev. Comp. Immunol. 2020, 108, 103668. [Google Scholar] [CrossRef]
- Lin, S.; Wang, K.; Yang, B.; Li, B.; Shen, X.; Du, Z. Dopamine receptor (DAR) and dopa decarboxylase (DDC) mediate hepatopancreas antibacterial innate immune reactions in Procambarus clarkii. Int. J. Biol. Macromol. 2022, 214, 140–151. [Google Scholar] [CrossRef]
- Kim, R.J.; Wu, E.; Rafael, A.; Chen, E.L.; Parker, M.A.; Simonetti, O.; Klocke, F.J.; Bonow, R.O.; Judd, R.M. The use of contrast-enhanced magnetic resonance imaging to identify reversible myocardial dysfunction. N. Engl. J. Med. 2000, 343, 1445–1453. [Google Scholar] [CrossRef] [PubMed]
- Sideri, M.; Tsakas, S.; Markoutsa, E.; Lampropoulou, M.; Marmaras, V.J. Innate immunity in insects: Surface-associated dopa decarboxylase-dependent pathways regulate phagocytosis, nodulation and melanization in medfly haemocytes. Immunology 2008, 123, 528–537. [Google Scholar] [CrossRef]
- Li, T.; Yan, D.; Wang, X.; Zhang, L.; Chen, P. Hemocyte Changes During Immune Melanization in Bombyx mori Infected with Escherichia coli. Insects 2019, 10, 301. [Google Scholar] [CrossRef]
- He, W.; Li, T.; Xiong, B.; Shen, L.; Chen, P. The role and mechanism of BmsPLA2-1-1 in the IMD pathway in silkworm, Bomybx mori. Int. J. Biol. Macromol. 2024, 283, 137297. [Google Scholar] [CrossRef]
- Xiong, J.; Hu, Z.; Wang, G.; Wang, C.; Chen, P. The role of BmsPLA2-4 in tissue defense against pathogens in silkworm, Bombyx mori. Insect Sci. 2025, early view. [Google Scholar] [CrossRef]
- Li, T.; Jiang, G.B.; Lv, Y.; Li, L.; Zhang, L.; Fan, X.L.; Chen, P. In Vitro Induction of Bombyx mori Haemolymph Melanization by Three Types of Microbes and Their Cell Wall Ingredients. Sci. Seric. 2015, 41, 278–285. [Google Scholar]
- Li, T.; Zhang, L.; Shen, Q.; Zhao, W.; Li, L.; Lv, Y.; Jiang, G.; Yan, D.; Xiao, J.; Chen, P. In vitro observation of haemolymph melanization and melanin-related biosynthesis enzyme genes in silkworm, Bombyx mori. Chin. J. Biotechnol. 2016, 32, 1093–1103. [Google Scholar]
- Hillyer, J.F.; Schmidt, S.L.; Christensen, B.M. Hemocyte-mediated phagocytosis and melanization in the mosquito Armigeres subalbatus following immune challenge by bacteria. Cell Tissue Res. 2003, 313, 117–127. [Google Scholar] [CrossRef] [PubMed]
- Kim, V.N.; Han, J.; Siomi, M.C. Biogenesis of small RNAs in animals. Nat. Rev. Mol. Cell Biol. 2009, 10, 126–139. [Google Scholar] [CrossRef] [PubMed]
- Mahanta, D.K.; Komal, J.; Bhoi, T.K.; Samal, I.; Dash, S.; Jangra, S. RNA interference (RNAi) for insect pest management: Understanding mechanisms, strategies, challenges and future prospects. Biol. Futur. 2025, 76, 465–477. [Google Scholar] [CrossRef]
- Liu, J.; Yang, Y.; Yang, Q.; Lin, X.; Liu, Y.; Li, Z.; Swevers, L. Successful oral RNA interference efficiency in the silkworm Bombyx mori through nanoparticle-shielded dsRNA delivery. J. Insect Physiol. 2025, 161, 104749. [Google Scholar] [CrossRef]
- Cerenius, L.; Lee, B.L.; Söderhäll, K. The proPO-system: Pros and cons for its role in invertebrate immunity. Trends Immunol. 2008, 29, 263–271. [Google Scholar] [CrossRef]
- Bao, J.; Liu, L.; An, Y.; Ran, M.; Ni, W.; Chen, J.; Wei, J.; Li, T.; Pan, G.; Zhou, Z. Nosema bombycis suppresses host hemolymph melanization through secreted serpin 6 inhibiting the prophenoloxidase activation cascade. J. Invertebr. Pathol. 2019, 168, 107260. [Google Scholar] [CrossRef]
- Li, T.; Wang, X.; Qin, S.; Sun, X.; Wang, S.; Li, M. The hemolymph melanization response is related to defence against the AcMNPV infection in Bombyx mori. Arch. Insect Biochem. Physiol. 2021, 108, e21764. [Google Scholar] [CrossRef]
- Li, Y.; Zhao, P.; Liu, S.; Dong, Z.; Chen, J.; Xiang, Z.; Xia, Q. A novel protease inhibitor in Bombyx mori is involved in defense against Beauveria bassiana. Insect Biochem. Mol. Biol. 2012, 42, 766–775. [Google Scholar] [CrossRef]
- Fuchs, S.; Behrends, V.; Bundy, J.G.; Crisanti, A.; Nolan, T. Phenylalanine metabolism regulates reproduction and parasite melanization in the malaria mosquito. PLoS ONE 2014, 9, e84865. [Google Scholar] [CrossRef]
- Liu, H.; Jiravanichpaisal, P.; Cerenius, L.; Lee, B.L.; Söderhäll, I.; Söderhäll, K. Phenoloxidase is an important component of the defense against Aeromonas hydrophila Infection in a crustacean, Pacifastacus leniusculus. J. Biol. Chem. 2007, 282, 33593–33598. [Google Scholar] [CrossRef] [PubMed]
- Zdybicka-Barabas, A.; Stączek, S.; Kunat-Budzyńska, M.; Cytryńska, M. Innate Immunity in Insects: The Lights and Shadows of Phenoloxidase System Activation. Int. J. Mol. Sci. 2025, 26, 1320. [Google Scholar] [CrossRef] [PubMed]
- Li, T.; Wang, G.; He, W.; Li, G.; Wang, C.; Zhao, J.; Chen, P.; Guo, M.; Chen, P. A secreted phospholipase A2 (BmsPLA2) regulates melanization of immunity through BmDDC in the silkworm Bombyx mori. Insect Sci. 2023, 30, 1579–1594. [Google Scholar] [CrossRef] [PubMed]
- Eleftherianos, I.; Gökçen, F.; Felföldi, G.; Millichap, P.J.; Trenczek, T.E.; ffrench-Constant, R.H.; Reynolds, S.E. The immunoglobulin family protein Hemolin mediates cellular immune responses to bacteria in the insect Manduca sexta. Cell. Microbiol. 2007, 9, 1137–1147. [Google Scholar] [CrossRef]
- Marmaras, V.J.; Lampropoulou, M. Regulators and signalling in insect haemocyte immunity. Cell. Signal. 2009, 21, 186–195. [Google Scholar] [CrossRef]
- Li, T.; Liu, H.Y.; Wang, G.M.; Li, Y.T.; Yu, H.X.; Yan, D.S.; Guo, Y.; Zhang, T.Y.; Chen, P. Reasons for changes of hemocyte densities and the relationship between hemocyte density and high temperature resistance of Bombyx mori larvae. Acta Entomol. Sin. 2022, 65, 130–143. [Google Scholar] [CrossRef]
- Sigle, L.T.; Hillyer, J.F. Mosquito hemocytes preferentially aggregate and phagocytose pathogens in the periostial regions of the heart that experience the most hemolymph flow. Dev. Comp. Immunol. 2016, 55, 90–101. [Google Scholar] [CrossRef]
- Satyavathi, V.V.; Minz, A.; Nagaraju, J. Nodulation: An unexplored cellular defense mechanism in insects. Cell. Signal. 2014, 26, 1753–1763. [Google Scholar] [CrossRef] [PubMed]
- Sumathipala, N.; Jiang, H. Involvement of Manduca sexta peptidoglycan recognition protein-1 in the recognition of bacteria and activation of prophenoloxidase system. Insect Biochem. Mol. Biol. 2010, 40, 487–495. [Google Scholar] [CrossRef] [PubMed]
- Beck, G.; Brinkkoetter, P.; Hanusch, C.; Schulte, J.; van Ackern, K.; van der Woude, F.J.; Yard, B.A. Clinical review: Immunomodulatory effects of dopamine in general inflammation. Crit. Care 2004, 8, 485–491. [Google Scholar] [CrossRef] [PubMed]
- Verlinden, H. Dopamine signalling in locusts and other insects. Insect Biochem. Mol. Biol. 2018, 97, 40–52. [Google Scholar] [CrossRef]
- Chavan, S.S.; Tracey, K.J. Regulating innate immunity with dopamine and electroacupuncture. Nat. Med. 2014, 20, 239–241. [Google Scholar] [CrossRef]
- Pinoli, M.; Marino, F.; Cosentino, M. Dopaminergic Regulation of Innate Immunity: A Review. J. Neuroimmune Pharmacol. 2017, 12, 602–623. [Google Scholar] [CrossRef]
- Wang, K.; Ren, Q.; Shen, X.L.; Li, B.; Du, J.; Yu, X.D.; Du, Z.Q. Molecular characterization and expression analysis of dopa decarboxylase involved in the antibacterial innate immunity of the freshwater crayfish, Procambarus clarkii. Fish Shellfish Immunol. 2019, 91, 19–28. [Google Scholar] [CrossRef]
- Lamprou, I.; Mamali, I.; Dallas, K.; Fertakis, V.; Lampropoulou, M.; Marmaras, V.J. Distinct signalling pathways promote phagocytosis of bacteria, latex beads and lipopolysaccharide in medfly haemocytes. Immunology 2007, 121, 314–327. [Google Scholar] [CrossRef] [PubMed]
- Wang, J.Y.; Zhang, H.; Siemann, E.; Ji, X.Y.; Chen, Y.J.; Wang, Y.; Jiang, J.X.; Wan, N.F. Immunity of an insect herbivore to an entomovirus is affected by different host plants. Pest Manag. Sci. 2020, 76, 1004–1010. [Google Scholar] [CrossRef] [PubMed]
- Liu, J.; Chen, W.; Chen, S.; Li, S.; Swevers, L. Similarly to BmToll9-1, BmToll9-2 Is a Positive Regulator of the Humoral Immune Response in the Silkworm, Bombyx mori. Insects 2024, 15, 1005. [Google Scholar] [CrossRef]
- Liu, J.; Yang, W.; Liao, W.; Huang, Y.; Chen, W.; Bu, X.; Huang, S.; Jiang, W.; Swevers, L. Immunological function of Bombyx Toll9-2 in the silkworm (Bombyx mori) larval midgut: Activation by Escherichia coli/lipopolysaccharide and regulation of growth. Arch. Insect Biochem. Physiol. 2024, 116, e22130. [Google Scholar] [CrossRef]
- Liang, Y.; Wang, T.; Yang, W.; Chen, Z.; Li, Q.; Swevers, L.; Liu, J. Silencing of the immune gene BmPGRP-L4 in the midgut affects the growth of silkworm (Bombyx mori) larvae. Insect Mol. Biol. 2023, 32, 340–351. [Google Scholar] [CrossRef] [PubMed]





Disclaimer/Publisher’s Note: The statements, opinions and data contained in all publications are solely those of the individual author(s) and contributor(s) and not of MDPI and/or the editor(s). MDPI and/or the editor(s) disclaim responsibility for any injury to people or property resulting from any ideas, methods, instructions or products referred to in the content. |
© 2026 by the authors. Licensee MDPI, Basel, Switzerland. This article is an open access article distributed under the terms and conditions of the Creative Commons Attribution (CC BY) license.
Share and Cite
Hu, Z.; Chen, P.; Wang, C.; Chen, P. The Relative Contributions of BmPPO and BmDDC in Immune Melanization of Hemolymph in Silkworm, Bombyx mori. Insects 2026, 17, 405. https://doi.org/10.3390/insects17040405
Hu Z, Chen P, Wang C, Chen P. The Relative Contributions of BmPPO and BmDDC in Immune Melanization of Hemolymph in Silkworm, Bombyx mori. Insects. 2026; 17(4):405. https://doi.org/10.3390/insects17040405
Chicago/Turabian StyleHu, Zunmei, Pan Chen, Chunyang Wang, and Ping Chen. 2026. "The Relative Contributions of BmPPO and BmDDC in Immune Melanization of Hemolymph in Silkworm, Bombyx mori" Insects 17, no. 4: 405. https://doi.org/10.3390/insects17040405
APA StyleHu, Z., Chen, P., Wang, C., & Chen, P. (2026). The Relative Contributions of BmPPO and BmDDC in Immune Melanization of Hemolymph in Silkworm, Bombyx mori. Insects, 17(4), 405. https://doi.org/10.3390/insects17040405
