Graphene Oxide-Induced Toxicity in Social Insects: Study on Ants Through Integrated Analysis of Physiology, Gut Microbiota, and Transcriptome
Simple Summary
Abstract
1. Introduction
2. Materials and Methods
2.1. Nanomaterials
2.2. Experimental Design
2.3. Determination of Mitochondrial Function
2.3.1. Isolation of Mitochondria
2.3.2. Measurement of Mitochondrial ROS
2.3.3. Detection of Mitochondrial Membrane Permeability
2.4. Determination of Biomarkers
2.4.1. Antioxidant Enzyme Activity Assays
2.4.2. Malondialdehyde (MDA) Concentration Assays
2.4.3. Trehalose Content Assays
2.5. Gut Microbiota Analysis
2.5.1. Gut Dissection and Collection
2.5.2. DNA Extraction and 16S rRNA Sequencing
2.5.3. Bioinformatic Analysis of Gut Microbiota
2.6. Transcriptome Analysis
2.7. Differentially Expressed Gene (DEG) Analysis
2.8. Statistical Analysis
3. Results
3.1. Mitochondrial Dysfunction
3.2. Antioxidant Response
3.3. IBR Analysis
3.4. Intestinal Microbiota Analysis
3.4.1. Intestinal Microbiota Diversity
3.4.2. Intestinal Microbiota Composition
3.5. Transcriptomic Analysis of Ants Exposed to GO
3.5.1. Transcriptome Profiling Data
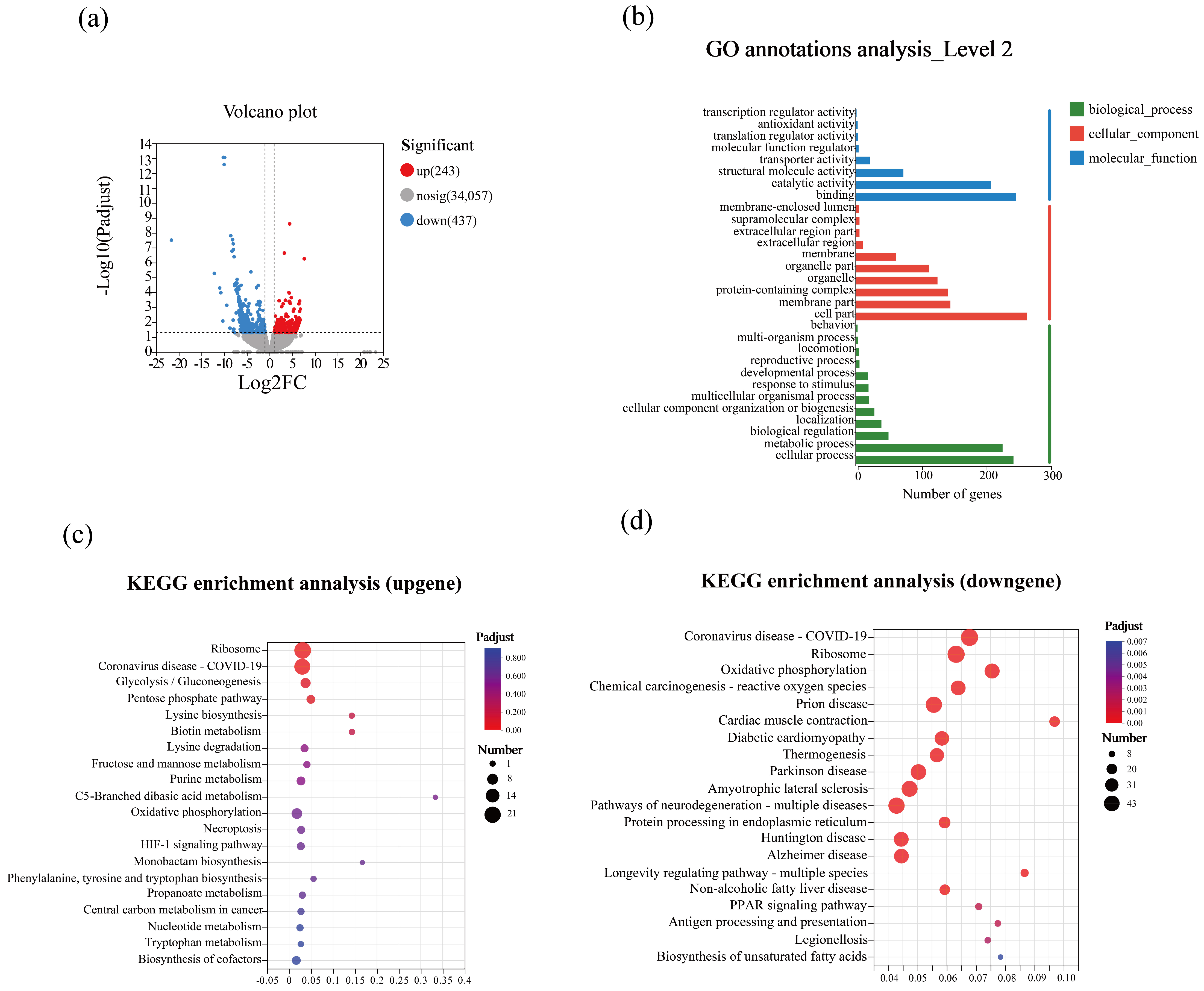
3.5.2. Gene Ontology Annotation and KEGG Pathway Enrichment of DEGs
3.5.3. Functional Analysis of DEGs
3.6. Gene Expression Validation by RT-qPCR
4. Discussion
4.1. GO Exposure Induced Mitochondrial Dysfunction
4.2. GO Exposure Induced Oxidative Stress
4.3. GO Exposure Disrupted the Gut Microbial Community
4.4. GO Exposure Altered Transcriptional Regulation of Energy Metabolism
5. Conclusions
Supplementary Materials
Author Contributions
Funding
Data Availability Statement
Acknowledgments
Conflicts of Interest
References
- Gordon, D.M. From division of labor to the collective behavior of social insects. Behav. Ecol. Sociobiol. 2016, 70, 1101–1108. [Google Scholar] [CrossRef]
- Leonhardt, S.D.; Menzel, F.; Nehring, V.; Schmitt, T. Ecology and evolution of communication in social insects. Cell 2016, 164, 1277–1287. [Google Scholar] [CrossRef]
- Tiede, Y.; Schlautmann, J.; Donoso, D.A.; Wallis, C.I.; Bendix, J.; Brandl, R.; Farwig, N. Ants as indicators of environmental change and ecosystem processes. Ecol. Indic. 2017, 83, 527–537. [Google Scholar] [CrossRef]
- Rocha, F.P.; Bogar, T.A.; Weemaels, A.I.; Hu, J.; Liang, M.; Park, C.; Lee, R.H.; Khan, S.A.; Han, S.; Ng, Y.L.; et al. Two sides of the same coin? Ants are ecosystem engineers and providers of ecosystem services. Myrmecol. News 2024, 34, 129–157. [Google Scholar]
- Shamsol, A.I.S.; Apandi, N.M.; Zailani, W.W.A.; Izwan, K.N.K.; Zakaria, M.; Zulkarnain, N.N. Graphene oxide as carbon-based materials: A review of geopolymer with addition of graphene oxide towards sustainable construction materials. Constr. Build. Mater. 2024, 411, 134410. [Google Scholar] [CrossRef]
- Chabot, V.; Higgins, D.; Yu, A.; Xiao, X.; Chen, Z.; Zhang, J. A review of graphene and graphene oxide sponge: Material synthesis and applications to energy and the environment. Energy Environ. Sci. 2014, 7, 1564–1596. [Google Scholar] [CrossRef]
- Sharma, H.; Mondal, S. Functionalized graphene oxide for chemotherapeutic drug delivery and cancer treatment: A promising material in nanomedicine. Int. J. Mol. Sci. 2020, 21, 6280. [Google Scholar] [CrossRef]
- Anegbe, B.; Ifijen, I.H.; Maliki, M.; Uwidia, I.E.; Aigbodion, A.I. Graphene oxide synthesis and applications in emerging contaminant removal: A comprehensive review. Environ. Sci. Eur. 2024, 36, 15. [Google Scholar] [CrossRef]
- Kavitha, C.M.; Eshwarappa, K.M.; Shilpa, M.P.; Shetty, S.J.; Surabhi, S.; Shashidhar, A.P.; Karunakara, N.; Gurumurthy, S.C.; Sanjeev, G. Tuning the optical and electrical properties by gamma irradiation of silver nanoparticles decorated graphene oxide on glutaraldehyde crosslinked polyvinyl alcohol matrix. Mater. Res. Bull. 2024, 173, 112685. [Google Scholar] [CrossRef]
- Gottschalk, F.; Lassen, C.; Kjoelholt, J.; Christensen, F.; Nowack, B. Modeling flows and concentrations of nine engineered nanomaterials in the Danish environment. Int. J. Environ. Res. Public Health 2015, 12, 5581–5602. [Google Scholar] [CrossRef]
- Malakar, A.; Kanel, S.R.; Ray, C.; Snow, D.D.; Nadagouda, M.N. Nanomaterials in the environment, human exposure pathway, and health effects: A review. Sci. Total Environ. 2021, 759, 143470. [Google Scholar] [CrossRef] [PubMed]
- Pelin, M.; Sosa, S.; Prato, M.; Tubaro, A. Occupational exposure to graphene based nanomaterials: Risk assessment. Nanoscale 2018, 10, 15894–15903. [Google Scholar] [CrossRef]
- Souza, J.P.; Baretta, J.F.; Santos, F.; Paino, I.M.M.; Zucolotto, V. Toxicological effects of graphene oxide on adult zebrafish (Danio rerio). Aquat. Toxicol. 2017, 186, 11–18. [Google Scholar] [CrossRef]
- Yang, X.; Yang, Q.; Zheng, G.; Han, S.; Zhao, F.; Hu, Q.; Fu, Z. Developmental neurotoxicity and immunotoxicity induced by graphene oxide in zebrafish embryos. Environ. Toxicol. 2019, 34, 415–423. [Google Scholar] [CrossRef]
- Zhao, S.; Wang, Y.; Duo, L. Biochemical toxicity, lysosomal membrane stability and DNA damage induced by graphene oxide in earthworms. Environ. Pollut. 2021, 269, 116225. [Google Scholar] [CrossRef]
- Vochita, G.; Oprica, L.; Gherghel, D.; Mihai, C.T.; Boukherroub, R.; Lobiuc, A. Graphene oxide effects in early ontogenetic stages of Triticum aestivum L. seedlings. Ecotoxicol. Environ. Saf. 2019, 181, 345–352. [Google Scholar] [CrossRef]
- Zhao, S.; Zhu, X.; Mou, M.; Wang, Z.; Duo, L. Assessment of graphene oxide toxicity on the growth and nutrient levels of white clover (Trifolium repens L.). Ecotoxicol. Environ. Saf. 2022, 234, 113399. [Google Scholar] [CrossRef]
- Gurunathan, S. Cytotoxicity of graphene oxide nanoparticles on plant growth promoting rhizobacteria. J. Ind. Eng. Chem. 2015, 32, 282–291. [Google Scholar] [CrossRef]
- Combarros, R.G.; Collado, S.; Díaz, M. Toxicity of graphene oxide on growth and metabolism of Pseudomonas putida. J. Hazard. Mater. 2016, 310, 246–252. [Google Scholar] [CrossRef] [PubMed]
- Wei, L.F.; Liu, X.Y.; Feng, H.S.; Zhang, J.T.; Liu, X.P. Impact of polystyrene micro- and nanoplastics on the biological traits of the Japanese carpenter ant, Camponotus japonicus Mayr (Hymenoptera: Formicidae). Insects 2025, 16, 292. [Google Scholar] [CrossRef]
- Ma, Z.; Fu, J.; Zhang, Y.; Wang, L.; Luo, Y. Toxicity and behavior-altering effects of three nanomaterials on red imported fire ants and their effectiveness in combination with indoxacarb. Insects 2024, 15, 96. [Google Scholar] [CrossRef]
- Fu, J.; Qin, M.; Liang, Y.; Lu, Y.; An, Y.; Luo, Y. Toxicity and behavioral effects of amending soils with biochar on red imported fire ants, Solenopsis invicta. Insects 2024, 15, 42. [Google Scholar] [CrossRef]
- Wang, X.; Zhang, T.; Xie, H.; Wang, Z.; Jing, D.; He, K.; Gao, X. Phenotypic responses and potential genetic mechanism of lepidopteran insects under exposure to graphene oxide. Ecotoxicol. Environ. Saf. 2021, 228, 113008. [Google Scholar] [CrossRef]
- Nareshkumar, B.; Akbar, S.M.; Sharma, H.C.; Jayalakshmi, S.K.; Sreeramulu, K. Imidacloprid impedes mitochondrial function and induces oxidative stress in cotton bollworm, Helicoverpa armigera larvae. J. Bioenerg. Biomembr. 2018, 50, 21–32. [Google Scholar] [CrossRef]
- Bradford, M.M. A rapid and sensitive method for the quantitation of microgram quantities of protein utilizing the principle of protein-dye binding. Anal. Biochem. 1976, 72, 248–254. [Google Scholar] [CrossRef]
- Ranjith, H.V.; Sagar, D.; Kalia, V.K.; Dahuja, A.; Subramanian, S. Differential activities of antioxidant enzymes, superoxide dismutase, peroxidase, and catalase vis-a-vis phosphine resistance in field populations of lesser grain borer (Rhyzopertha dominica) from India. Antioxidants 2023, 12, 270. [Google Scholar] [CrossRef] [PubMed]
- Zhang, J.; Ahmad, S.; Wang, L.Y.; Han, Q.; Zhang, J.C.; Luo, Y.P. Cell death induced by α-terthienyl via reactive oxygen species-mediated mitochondrial dysfunction and oxidative stress in the midgut of Aedes aegypti larvae. Free Radic. Biol. Med. 2019, 137, 87–98. [Google Scholar] [CrossRef] [PubMed]
- Gülmez, Y.; Kisa, D.; Can, I. Effects of Varroa destructor Anderson & Trueman infestation on antioxidant enzymes of adult worker honey bee (Apis mellifera L.). Asian J. Chem. 2016, 28, 663–665. [Google Scholar] [CrossRef]
- Lazarević, J.; Jevremović, S.; Kostić, I.; Kostić, M.; Vuleta, A.; Manitašević Jovanović, S.; Šešlija Jovanović, D. Toxic, oviposition deterrent and oxidative stress effects of Thymus vulgaris essential oil against Acanthoscelides obtectus. Insects 2020, 11, 563. [Google Scholar] [CrossRef]
- Ohkawa, H.; Ohishi, N.; Yagi, K. Assay for lipid peroxides in animal tissues by thiobarbituric acid reaction. Anal. Biochem. 1979, 95, 351–358. [Google Scholar] [CrossRef]
- Zhang, L.; Qiu, L.Y.; Yang, H.L.; Wang, H.J.; Zhou, M.; Wang, S.G.; Tang, B. Study on the effect of wing bud chitin metabolism and its developmental network genes in the brown planthopper, Nilaparvata lugens, by knockdown of TRE gene. Front. Physiol. 2017, 8, 750. [Google Scholar] [CrossRef] [PubMed]
- Bolger, A.M.; Lohse, M.; Usadel, B. Trimmomatic: A flexible trimmer for Illumina sequence data. Bioinformatics 2014, 30, 2114–2120. [Google Scholar] [CrossRef]
- Kechin, A.; Boyarskikh, U.; Kel, A.; Filipenko, M. cutPrimers: A new tool for accurate cutting of primers from reads of targeted next generation sequencing. J. Comput. Biol. 2017, 24, 1138–1143. [Google Scholar] [CrossRef]
- Edgar, R.C. Search and clustering orders of magnitude faster than BLAST. Bioinformatics 2010, 26, 2460–2461. [Google Scholar] [CrossRef]
- Hojo, M.K.; Ishii, K.; Sakura, M.; Yamaguchi, K.; Shigenobu, S.; Ozaki, M. Antennal RNA-sequencing analysis reveals evolutionary aspects of chemosensory proteins in the carpenter ant, Camponotus japonicus. Sci. Rep. 2015, 5, 13541. [Google Scholar] [CrossRef]
- Livak, K.J.; Schmittgen, T.D. Analysis of relative gene expression data using real-time quantitative PCR and the 2(-Delta Delta C(T)) method. Methods 2001, 25, 402–408. [Google Scholar] [CrossRef] [PubMed]
- Sanchez, W.; Burgeot, T.; Porcher, J.-M. A novel “Integrated Biomarker Response” calculation based on reference deviation concept. Environ. Sci. Pollut. Res. 2013, 20, 2721–2725. [Google Scholar] [CrossRef]
- Zhao, Y.; Zhi, L.; Wu, Q.; Yu, Y.; Sun, Q.; Wang, D. p38 MAPK-SKN-1/Nrf signaling cascade is required for intestinal barrier against graphene oxide toxicity in Caenorhabditis elegans. Nanotoxicology 2016, 10, 1469–1479. [Google Scholar] [CrossRef]
- Zhao, S.; Wang, W.; Chen, X.; Gao, Y.; Wu, X.; Ding, M.; Duo, L. Graphene oxide affected root growth, anatomy, and nutrient uptake in alfalfa. Ecotoxicol. Environ. Saf. 2023, 250, 114483. [Google Scholar] [CrossRef]
- Duo, L.; Yang, Y.; Gao, Y.; Zhao, S. Graphene oxide affects the symbiosis of legume–rhizobium and associated rhizosphere rhizobial communities. Chemosphere 2023, 342, 140166. [Google Scholar] [CrossRef] [PubMed]
- Su, L.; Fang, W.; Zhao, X.; Zhu, L.; Gao, L.; Chen, G. Disruption of mitochondrial redox homeostasis as a mechanism of antimony-induced reactive oxygen species and cytotoxicity. Ecotoxicol. Environ. Saf. 2022, 237, 113519. [Google Scholar] [CrossRef] [PubMed]
- Feng, X.; Zhang, Y.; Luo, R.; Lai, X.; Chen, A.; Zhang, Y.; Hu, C.; Chen, L.; Shao, L. Graphene oxide disrupted mitochondrial homeostasis through inducing intracellular redox deviation and autophagy-lysosomal network dysfunction in SH-SY5Y cells. J. Hazard. Mater. 2021, 416, 126158. [Google Scholar]
- Tsutsumi, K.; Sasase, T. Cellular calcification induced by inorganic polyphosphate involves ATP depletion and opening of the mitochondrial permeability transition pore (mPTP). FEBS Open Bio 2019, 9, 1617–1622. [Google Scholar] [CrossRef]
- Alburaki, M.; Smith, K.D.; Adamczyk, J.; Karim, S. Interplay between selenium, selenoprotein genes, and oxidative stress in honey bee Apis mellifera L. J. Insect Physiol. 2019, 117, 103891. [Google Scholar] [CrossRef]
- Filipovic, A.; Mrdakovic, M.; Ilijin, L.; Vlahovic, M.; Todorovic, D.; Grcic, A.; Peric-Mataruga, V. Effect of fluoranthene on antioxidative defense in different tissues of Lymantria dispar and Euproctis chrysorrhoea larvae. Comp. Biochem. Physiol. C Toxicol. Pharmacol. 2019, 224, 108565. [Google Scholar] [CrossRef]
- Qi, S.; Zhu, L.; Wang, D.; Wang, C.; Chen, X.; Xue, X.; Wu, L. Flumethrin at honey-relevant levels induces physiological stresses to honey bee larvae (Apis mellifera L.) in vitro. Ecotoxicol. Environ. Saf. 2020, 190, 110101. [Google Scholar] [CrossRef]
- McCord, J.M.; Fridovich, I. Superoxide dismutase. J. Biol. Chem. 1969, 244, 6049–6055. [Google Scholar] [CrossRef]
- Soares, C.; de Sousa, A.; Pinto, A.; Azenha, M.; Teixeira, J.; Azevedo, R.A.; Fidalgo, F. Effect of 24-epibrassinolide on ROS content, antioxidant system, lipid peroxidation and Ni uptake in Solanum nigrum L. under Ni stress. Environ. Exp. Bot. 2016, 122, 115–125. [Google Scholar] [CrossRef]
- Liu, S.; Zhou, Q.; Wang, Y. Ecotoxicological responses of the earthworm Eisenia fetida exposed to soil contaminated with HHCB. Chemosphere 2011, 83, 1080–1086. [Google Scholar] [CrossRef]
- Juan, C.A.; Perez de la Lastra, J.M.; Plou, F.J.; Perez-Lebena, E. The chemistry of reactive oxygen species (ROS) revisited: Outlining their role in biological macromolecules (DNA, lipids and proteins) and induced pathologies. Int. J. Mol. Sci. 2021, 22, 4642. [Google Scholar] [CrossRef] [PubMed]
- Dziewięcka, M.; Flasz, B.; Rost-Roszkowska, M.; Kędziorski, A.; Kochanowicz, A.; Augustyniak, M. Graphene oxide as a new anthropogenic stress factor—Multigenerational study at the molecular, cellular, individual and population level of Acheta domesticus. J. Hazard. Mater. 2020, 396, 122775. [Google Scholar] [CrossRef]
- Wang, T.; Shi, X.; Wu, Z.; Zhang, J.; Hao, J.; Liu, P.; Liu, X. Carboxylesterase and cytochrome P450 confer metabolic resistance simultaneously to azoxystrobin and some other fungicides in Botrytis cinerea. J. Agric. Food Chem. 2024, 72, 9680–9690. [Google Scholar] [CrossRef]
- Marten, A.D.; Haslitt, D.P.; Martin, C.A.; Karthikeyan, A.; Swanson, D.H.; Kalera, K.; Johnson, U.G.; Swarts, B.M.; Conway, M.J. Trehalose supports the growth of Aedes aegypti cells and modifies gene expression and dengue virus type 2 replication. PLoS Pathog. 2025, 21, e1012795. [Google Scholar]
- Yu, L.; Chen, X.; Wei, Y.; Ding, Y.; Wang, Q.; Wang, S.; Tang, B.; Wang, S. Effects of long-term cadmium exposure on trehalose metabolism, growth, and development of Aedes albopictus (Diptera: Culicidae). Ecotoxicol. Environ. Saf. 2020, 204, 111034. [Google Scholar] [CrossRef] [PubMed]
- Jin, Y.; Wu, S.; Zeng, Z.; Fu, Z. Effects of environmental pollutants on gut microbiota. Environ. Pollut. 2017, 222, 1–9. [Google Scholar] [CrossRef]
- Yu, Y.; Wang, Q.; Zhou, P.; Lv, N.; Li, W.; Zhao, F.; Zhu, S.; Liu, D. First glimpse of gut microbiota of quarantine insects in China. Genom. Proteom. Bioinform. 2022, 20, 394–404. [Google Scholar] [CrossRef]
- Li, T.; Zhang, Q.; Zhang, X.; Wan, Q.; Wang, S.; Zhang, R.; Zhang, Z. Transcriptome and microbiome analyses of the mechanisms underlying antibiotic-mediated inhibition of larval development of the saprophagous insect Musca domestica (Diptera: Muscidae). Ecotoxicol. Environ. Saf. 2021, 223, 112602. [Google Scholar] [CrossRef]
- Li, Y.; Schal, C.; Pan, X.; Huang, Y.; Zhang, F. Effects of antibiotics on the dynamic balance of bacteria and fungi in the gut of the German cockroach. J. Econ. Entomol. 2020, 113, 2666–2678. [Google Scholar] [CrossRef]
- Jackson, R.; Monnin, D.; Patapiou, P.A.; Golding, G.; Helanterä, H.; Oettler, J.; Heinze, J.; Wurm, Y.; Economou, C.K.; Chapuisat, M.; et al. Convergent evolution of a labile nutritional symbiosis in ants. ISME J. 2022, 16, 2114–2122. [Google Scholar] [CrossRef] [PubMed]
- de Souza, D.J.; Bézier, A.; Depoix, D.; Drezen, J.M.; Lenoir, A. Blochmannia endosymbionts improve colony growth and immune defence in the ant Camponotus fellah. BMC Microbiol. 2009, 9, 29. [Google Scholar] [CrossRef] [PubMed]
- Qi, H.; Li, Y.; Yun, H.; Zhang, T.; Huang, Y.; Zhou, J.; Yan, H.; Wei, J.; Liu, Y.; Zhang, Z.; et al. Lactobacillus maintains healthy gut mucosa by producing L-ornithine. Commun. Biol. 2019, 2, 171. [Google Scholar] [CrossRef]
- Park, J.Y.; Seo, H.; Kang, C.S.; Shin, T.S.; Kim, J.W.; Park, J.M.; Kim, J.G.; Kim, Y.K. Dysbiotic change in gastric microbiome and its functional implication in gastric carcinogenesis. Sci. Rep. 2022, 12, 4285. [Google Scholar] [CrossRef]
- Koh, A.; De Vadder, F.; Kovatcheva-Datchary, P.; Bäckhed, F. From dietary fiber to host physiology: Short-chain fatty acids as key bacterial metabolites. Cell 2016, 165, 1332–1345. [Google Scholar] [CrossRef]
- Xv, Y.; Chen, J.; Lin, J. Gut microbiota and functional dyspepsia: A two-sample Mendelian randomization study. Front. Microbiol. 2024, 15, 1377392. [Google Scholar] [CrossRef]
- Wexler, A.G.; Goodman, A.L. An insider’s perspective: Bacteroides as a window into the microbiome. Nat. Microbiol. 2017, 2, 17026. [Google Scholar] [CrossRef]
- Wilson, D.F.; Matschinsky, F.M. Metabolic homeostasis: Oxidative phosphorylation and the metabolic requirements of higher plants and animals. J. Appl. Physiol. 2018, 125, 1183–1192. [Google Scholar] [CrossRef] [PubMed]
- Xin, Y.; Liang, J.; Ren, C.; Song, W.; Huang, B.; Liu, Y.; Zhang, S. Physiological and transcriptomic responses of silkworms to graphene oxide exposure. Ecotoxicol. Environ. Saf. 2024, 278, 116434. [Google Scholar] [CrossRef]
- Priyadarsini, S.; Sahoo, S.K.; Sahu, S.; Mukherjee, S.; Hota, G.; Mishra, M. Oral administration of graphene oxide nano-sheets induces oxidative stress, genotoxicity, and behavioral teratogenicity in Drosophila melanogaster. Environ. Sci. Pollut. Res. Int. 2019, 26, 19560–19574. [Google Scholar] [CrossRef] [PubMed]
- Waris, G.; Ahsan, H. Reactive oxygen species: Role in the development of cancer and various chronic conditions. J. Carcinog. 2006, 5, 14. [Google Scholar] [CrossRef]
- Moustafa, A.A.; Chakravarthy, S.; Phillips, J.R.; Gupta, A.; Keri, S.; Polner, B.; Frank, M.J.; Jahanshahi, M. Motor symptoms in Parkinson’s disease: A unified framework. Neurosci. Biobehav. Rev. 2016, 68, 727–740. [Google Scholar] [CrossRef] [PubMed]
- Ghosh, R.; Tabrizi, S.J. Clinical features of Huntington’s disease. Adv. Exp. Med. Biol. 2018, 1049, 1–28. [Google Scholar]
- Li, X.L.; Hu, N.; Tan, M.S.; Yu, J.T.; Tan, L. Behavioral and psychological symptoms in Alzheimer’s disease. BioMed Res. Int. 2014, 2014, 927804. [Google Scholar] [CrossRef]
- Pishesha, N.; Harmand, T.J.; Ploegh, H.L. A guide to antigen processing and presentation. Nat. Rev. Immunol. 2022, 22, 751–764. [Google Scholar] [CrossRef]
- Murphy, M.P. How mitochondria produce reactive oxygen species. Biochem. J. 2009, 417, 1–13. [Google Scholar] [CrossRef]
- Zhao, Y.; Zou, C.; Zhang, L.; Li, C.; Li, X.; Song, L. Chlorbenzuron caused growth arrest through interference of glycolysis and energy metabolism in Hyphantria cunea larvae. Pestic. Biochem. Physiol. 2023, 193, 105466. [Google Scholar] [CrossRef]
- Petchampai, N.; Murillo-Solano, C.; Isoe, J.; Pizarro, J.C.; Scaraffia, P.Y. Distinctive regulatory properties of pyruvate kinase 1 from Aedes aegypti mosquitoes. Insect Biochem. Mol. Biol. 2019, 104, 82–90. [Google Scholar] [CrossRef]
- TeSlaa, T.; Ralser, M.; Fan, J.; Rabinowitz, J.D. The pentose phosphate pathway in health and disease. Nat. Metab. 2023, 5, 1275–1289. [Google Scholar] [CrossRef]
- Schroeder, M.A.; Ali, M.A.; Hulikova, A.; Supuran, C.T.; Clarke, K.; Vaughan-Jones, R.D.; Tyler, D.J.; Swietach, P. Extramitochondrial domain rich in carbonic anhydrase activity improves myocardial energetics. Proc. Natl. Acad. Sci. USA 2013, 110, E958–E967. [Google Scholar] [CrossRef]
- Linser, P.J.; Smith, K.E.; Seron, T.J.; Neira Oviedo, M. Carbonic anhydrases and anion transport in mosquito midgut pH regulation. J. Exp. Biol. 2009, 212, 1662–1671. [Google Scholar] [CrossRef]
- Blomquist, G.J.; Ginzel, M.D. Chemical ecology, biochemistry, and molecular biology of insect hydrocarbons. Annu. Rev. Entomol. 2021, 66, 45–60. [Google Scholar] [CrossRef]








| Sample Group | ACE | Chao1 | Simpson | Shannon |
|---|---|---|---|---|
| Control | 1047.63 ± 180.47 | 999.06 ± 88.42 | 0.94 ± 0.057 | 6.96 ± 0.66 |
| 0.1% | 1031.03 ± 18.89 | 1091.54 ± 33.48 | 0.98 ± 0.008 | 7.90 ± 0.31 |
| 0.3% | 1004.57 ± 92.29 | 1047.59 ± 115.19 | 0.98 ± 0.002 | 8.11 ± 0.12 |
Disclaimer/Publisher’s Note: The statements, opinions and data contained in all publications are solely those of the individual author(s) and contributor(s) and not of MDPI and/or the editor(s). MDPI and/or the editor(s) disclaim responsibility for any injury to people or property resulting from any ideas, methods, instructions or products referred to in the content. |
© 2026 by the authors. Licensee MDPI, Basel, Switzerland. This article is an open access article distributed under the terms and conditions of the Creative Commons Attribution (CC BY) license.
Share and Cite
Lei, T.; Wang, Z.; Wang, X.; Zhao, S.; Duo, L. Graphene Oxide-Induced Toxicity in Social Insects: Study on Ants Through Integrated Analysis of Physiology, Gut Microbiota, and Transcriptome. Insects 2026, 17, 104. https://doi.org/10.3390/insects17010104
Lei T, Wang Z, Wang X, Zhao S, Duo L. Graphene Oxide-Induced Toxicity in Social Insects: Study on Ants Through Integrated Analysis of Physiology, Gut Microbiota, and Transcriptome. Insects. 2026; 17(1):104. https://doi.org/10.3390/insects17010104
Chicago/Turabian StyleLei, Ting, Ziyuan Wang, Xinyu Wang, Shulan Zhao, and Li’an Duo. 2026. "Graphene Oxide-Induced Toxicity in Social Insects: Study on Ants Through Integrated Analysis of Physiology, Gut Microbiota, and Transcriptome" Insects 17, no. 1: 104. https://doi.org/10.3390/insects17010104
APA StyleLei, T., Wang, Z., Wang, X., Zhao, S., & Duo, L. (2026). Graphene Oxide-Induced Toxicity in Social Insects: Study on Ants Through Integrated Analysis of Physiology, Gut Microbiota, and Transcriptome. Insects, 17(1), 104. https://doi.org/10.3390/insects17010104
