Integrated Genomic Analysis Reveals the Impact of Avermectin on Chromatin Structure and Gene Expression Regulation in Bombyx mori
Simple Summary
Abstract
1. Introduction
2. Materials and Methods
2.1. Bombyx mori Feeding and Pesticide Application
2.2. Generation of Hi-C Libraries and Analysis of Sequencing Data
2.3. RNA Sequencing and Data Analysis
2.4. Processing and Visualization of ATAC-seq Data
3. Results
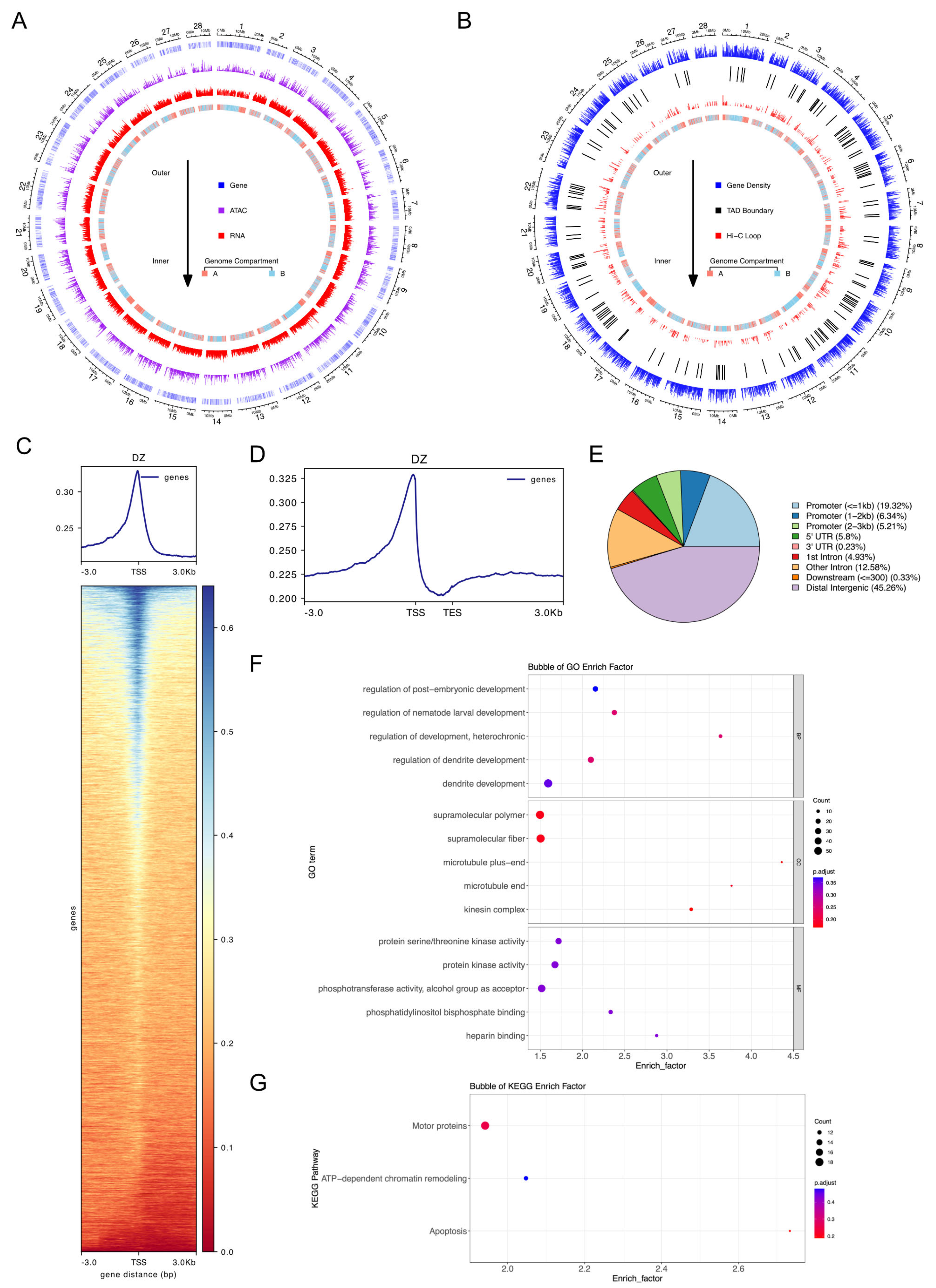
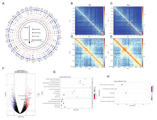
3.1. Construction of a 3D Genomic Interaction Map for Bombyx mori
3.2. Avermectin Application Causes Chromatin Conformational Changes in Silkworm
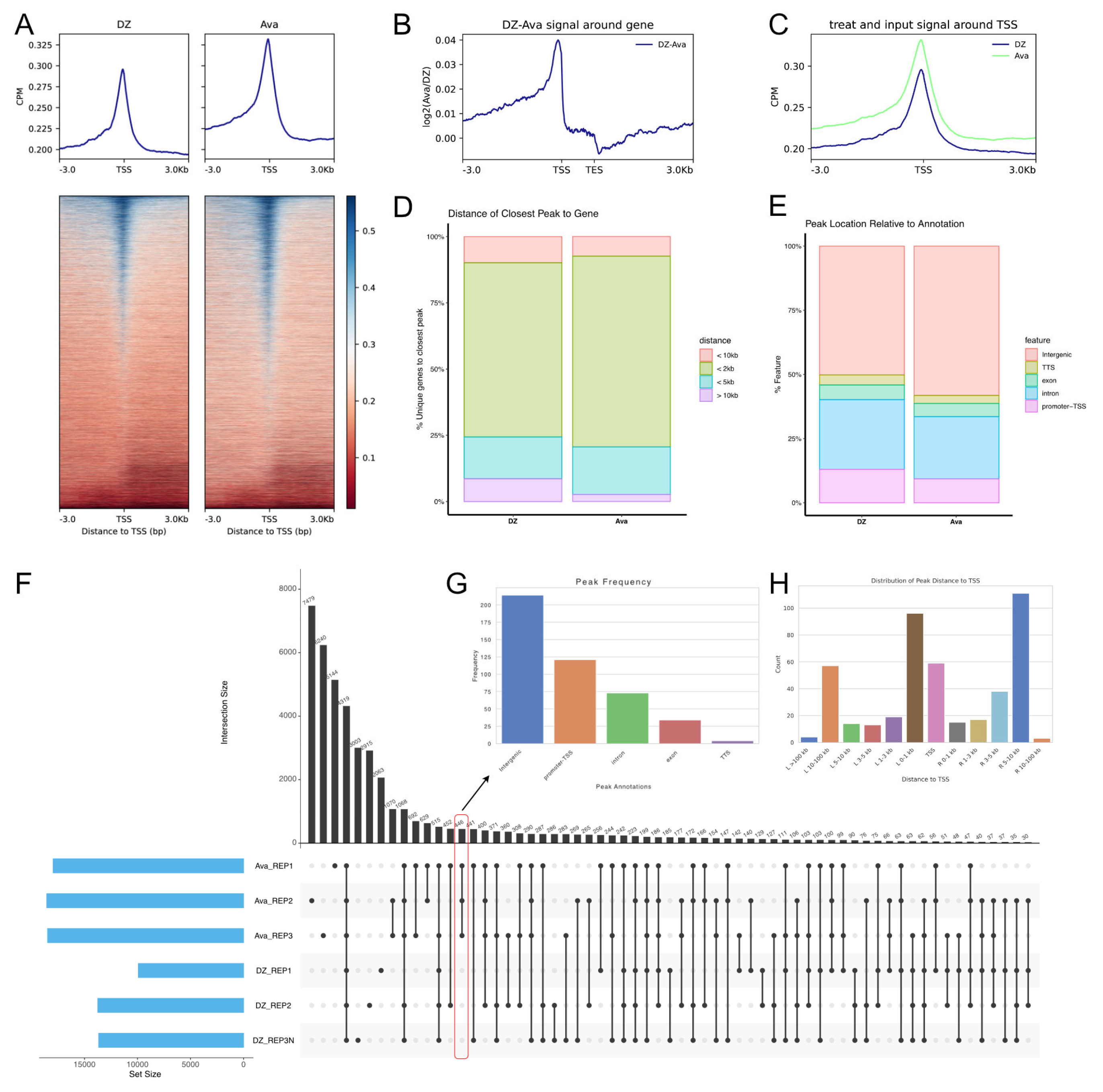
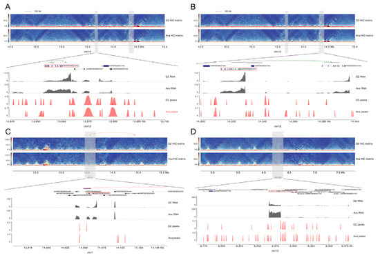
3.3. Silkworm Resistance to Avermectin Is Regulated by Chromatin Conformation
3.4. Three-Dimensional Structural Rearrangement Plays an Important Role in Gene Expression in Silkworm
4. Discussion
5. Conclusions
Supplementary Materials
Author Contributions
Funding
Data Availability Statement
Conflicts of Interest
Abbreviations
| IPM | Integrated pest management |
| L5D1 | The first day of the fifth instar |
| L5D2 | The second day of the fifth instar |
| Hi-C | High-throughput chromosome conformation capture |
| RNA-seq | RNA sequencing |
| ATAC-seq | Assay for Transposase-Accessible Chromatin using sequencing |
| BmNPV | Bombyx mori nucleopolyhedrovirus |
| TAD | Topologically associating domains |
| TSSs | Transcription start sites |
| TESs | Transcription end sites |
References
- Cerna-Chávez, E.; Rodríguez-Rodríguez, J.F.; García-Conde, K.B.; Ochoa-Fuentes, Y.M. Potential of Streptomyces avermitilis: A Review on Avermectin Production and Its Biocidal Effect. Metabolites 2024, 14, 374. [Google Scholar] [CrossRef] [PubMed]
- Zuo, Y.; Shi, Y.; Zhang, F.; Guan, F.; Zhang, J.; Feyereisen, R.; Fabrick, J.A.; Yang, Y.; Wu, Y. Genome mapping coupled CRISPR gene editing reveals a P450 gene confers avermectin resistance in the beet armyworm. PLoS Genet. 2021, 17, e1009680. [Google Scholar] [CrossRef] [PubMed]
- Pu, X.; Yang, Y.; Wu, S.; Wu, Y. Characterisation of abamectin resistance in a fieldevolved multiresistant population of Plutella xylostella. Pest Manag. Sci. 2010, 66, 371–378. [Google Scholar] [CrossRef] [PubMed]
- Oliveira, A.C.d.; Siqueira, H.Á.A.d.; Oliveira, J.V.d.; Silva, J.E.d.; Filho, M.M. Resistance of Brazilian diamondback populations to insecticides. Sci. Agric. 2011, 68, 154–159. [Google Scholar] [CrossRef]
- Attique, M.N.R.; Khaliq, A.; Sayyed, A.H. Could resistance to insecticides in Plutella xylostella (Lep., Plutellidae) be overcome by insecticide mixtures? J. Appl. Entomol. 2006, 130, 122–127. [Google Scholar] [CrossRef]
- Iqbal, M.; Wright, D. Evaluation of resistance, cross-resistance and synergism of abamectin and teflubenzuron in a multi-resistant field population of Plutella xylostella (Lepidoptera: Plutellidae). Bull. Entomol. Res. 1997, 87, 481–486. [Google Scholar] [CrossRef]
- Dermauw, W.; Ilias, A.; Riga, M.; Tsagkarakou, A.; Grbi´c, M.; Tirry, L.; Leeuwen, T.V.; Vontas, J. The cys-loop ligand-gated ion channel gene family of Tetranychus urticae: Implications for acaricide toxicology and a novel mutation associated with abamectin resistance. Insect Biochem. Mol. Biol. 2012, 42, 455–465. [Google Scholar] [CrossRef]
- Leeuwen, T.V.; Vontas, J.; Tsagkarakou, A.; Dermauw, W.; Tirry, L. Acaricide resistance mechanisms in the two-spotted spider mite Tetranychus urticae and other important Acari: A review. Insect Biochem. Mol. Biol. 2010, 40, 563–572. [Google Scholar] [CrossRef]
- Xu, D.; He, Y.; Zhang, Y.; Xie, W.; Wu, Q.; Wang, S. Status of pesticide resistance and associated mutations in the two-spotted spider mite, Tetranychus urticae, in China. Pestic. Biochem. Physiol. 2018, 150, 89–96. [Google Scholar] [CrossRef]
- Jing, T.X.; Tan, Y.; Ding, B.Y.; Dou, W.; Wei, D.D.; Wang, J.J. NADPH–Cytochrome P450 Reductase Mediates the Resistance of Aphis (Toxoptera) citricidus (Kirkaldy) to Abamectin. Front. Physiol. 2018, 9, 986. [Google Scholar] [CrossRef]
- Riga, M.; Tsakireli, D.; Ilias, A.; Morou, E.; Myridakis, A.; Stephanou, E.; Nauen, R.; Dermauw, W.; Leeuwen, T.V.; Paine, M.; et al. Abamectin is metabolized by CYP392A16, a cytochrome P450 associated with high levels of acaricide resistance in Tetranychus urticae. Insect Biochem. Mol. Biol. 2014, 46, 43–53. [Google Scholar] [CrossRef] [PubMed]
- Ma, S.; Chang, J.; Wang, X.; Liu, Y.; Zhang, J.; Lu, W.; Gao, J.; Shi, R.; Zhao, P.; Xia, Q. CRISPR/Cas9 mediated multiplex genome editing and heritable mutagenesis of BmKu70 in Bombyx mori. Sci. Rep. 2014, 4, 4489. [Google Scholar] [CrossRef]
- Yang, C.c.; Yokoi, K.; Yamamoto, K.; Jouraku, A. An update of KAIKObase, the silkworm genome database. Database 2021, 2021, baaa099. [Google Scholar] [CrossRef]
- Xu, H.; O’Brochta, D.A. Advanced technologies for genetically manipulating the silkwormBombyx mori, a model Lepidopteran insect. Proc. R. Soc. B Biol. Sci. 2015, 282, 20150487. [Google Scholar] [CrossRef]
- Wang, H.; Li, F.; Qu, J.; Mao, T.; Chen, J.; Li, M.; Lu, Z.; Fang, Y.; Shi, G.; Li, B. The mechanism of damage by trace amounts of acetamiprid to the midgut of the silkworm, Bombyx mori. Environ. Toxicol. 2019, 34, 1043–1051. [Google Scholar] [CrossRef]
- Kausar, S.; Abbas, M.N.; Zhao, Y.; Cui, H. Immune strategies of silkworm, Bombyx mori against microbial infections. ISJ-Invertebr. Surviv. J. 2019, 16, 130–140. [Google Scholar]
- Belton, J.M.; McCord, R.P.; Gibcus, J.H.; Naumova, N.; Zhan, Y.; Dekker, J. Hi–C: A comprehensive technique to capture the conformation of genomes. Methods 2012, 58, 268–276. [Google Scholar] [CrossRef]
- Wang, Z.; Gerstein, M.; Snyder, M. RNA-Seq: A revolutionary tool for transcriptomics. Nat. Rev. Genet. 2009, 10, 57–63. [Google Scholar] [CrossRef]
- Buenrostro, J.D.; Wu, B.; Chang, H.Y.; Greenleaf, W.J. ATACseq: A Method for Assaying Chromatin Accessibility GenomeWide. Curr. Protoc. Mol. Biol. 2015, 109, 21.29.1–21.29.9. [Google Scholar] [CrossRef]
- Ye, Y.; Shi, Y.X.; Jiang, Q.; Jin, Y.; Chen, F.X.; Tang, W.H.; Peng, Q.; Liu, Q.N.; Tang, B.P.; Wang, J.L. Transcriptome Analysis Reveals Antioxidant Defense Mechanisms in the Silkworm Bombyx mori after Exposure to Lead. Animals 2024, 14, 1822. [Google Scholar] [CrossRef]
- Zhao, S.; Li, Y.; Chen, G.; Wang, X.; Chen, N.; Wu, X. Genome-wide chromatin interaction profiling reveals a vital role of super-enhancers and rearrangements in host enhancer contacts during BmNPV infection. Genome Res. 2023, 33, 1958–1974. [Google Scholar] [CrossRef] [PubMed]
- Shen, W.; Zhao, X.; Wang, Q.; Niu, B.; Liu, Y.; He, L.; Weng, H.; Meng, Z.; Chen, Y. Genotoxicity evaluation of low doses of avermectin to hemocytes of silkworm (Bombyx mori) and response of gene expression to DNA damage. Pestic. Biochem. Physiol. 2011, 101, 159–164. [Google Scholar] [CrossRef]
- Gregoricchio, S.; Zwart, W. snHiC: A complete and simplified snakemake pipeline for grouped Hi-C data analysis. Bioinform. Adv. 2023, 3, vbad080. [Google Scholar] [CrossRef]
- Kawamoto, M.; Kiuchi, T.; Katsuma, S. SilkBase: An integrated transcriptomic and genomic database for Bombyx mori and related species. Database 2022, 2022, baac040. [Google Scholar] [CrossRef]
- Love, M.I.; Huber, W.; Anders, S. Moderated estimation of fold change and dispersion for RNA-seq data with DESeq2. Genome Biol. 2014, 15, 550. [Google Scholar] [CrossRef]
- Wu, T.; Hu, E.; Xu, S.; Chen, M.; Guo, P.; Dai, Z.; Feng, T.; Zhou, L.; Tang, W.; Zhan, L.; et al. clusterProfiler 4.0: A universal enrichment tool for interpreting omics data. Innovation 2021, 2, 100141. [Google Scholar] [CrossRef]
- Buenrostro, J.D.; Giresi, P.G.; Zaba, L.C.; Chang, H.Y.; Greenleaf, W.J. Transposition of native chromatin for fast and sensitive epigenomic profiling of open chromatin, DNA-binding proteins and nucleosome position. Nat. Methods 2013, 10, 1213–1218. [Google Scholar] [CrossRef]
- Zhang, Q.; Hua, X.; Sun, Y.; Lin, Z.; Cao, Y.; Zhao, P.; Xia, Q. Dynamic chromatin conformation and accessibility changes mediate the spatial-specific gene regulatory network in Bombyx mori. Int. J. Biol. Macromol. 2023, 240, 124415. [Google Scholar] [CrossRef]
- Chen, Y.; Xie, D.; Ma, X.; Xue, X.; Liu, M.; Xiao, X.; Lai, C.; Xu, X.; Chen, X.; Chen, Y.; et al. Genome-wide high-throughput chromosome conformation capture analysis reveals hierarchical chromatin interactions during early somatic embryogenesis. Plant Physiol. 2023, 193, 555–577. [Google Scholar] [CrossRef]
- Vermunt, M.W.; Zhang, D.; Blobel, G.A. The interdependence of gene-regulatory elements and the 3D genome. J. Cell Biol. 2019, 218, 12–26. [Google Scholar] [CrossRef]
- Strong, L.; Brown, T.A. Avermectins in insect control and biology: A review. Bull. Entomol. Res. 1987, 77, 357–389. [Google Scholar] [CrossRef]
- Ju, D.; Dewer, Y.; Zhang, S.; Hu, C.; Li, P.; Yang, X. Genome-wide identification, characterization, and expression profiling of ATP-binding cassette (ABC) transporter genes potentially associated with abamectin detoxification in Cydia pomonella. Ecotoxicol. Environ. Saf. 2022, 230, 113152. [Google Scholar] [CrossRef]




Disclaimer/Publisher’s Note: The statements, opinions and data contained in all publications are solely those of the individual author(s) and contributor(s) and not of MDPI and/or the editor(s). MDPI and/or the editor(s) disclaim responsibility for any injury to people or property resulting from any ideas, methods, instructions or products referred to in the content. |
© 2025 by the authors. Licensee MDPI, Basel, Switzerland. This article is an open access article distributed under the terms and conditions of the Creative Commons Attribution (CC BY) license (https://creativecommons.org/licenses/by/4.0/).
Share and Cite
Guo, Y.; Zhang, T.; Lu, W.; Liu, D.; Lao, J.; Zhang, N.; Sun, H.; Jia, L.; Ma, S. Integrated Genomic Analysis Reveals the Impact of Avermectin on Chromatin Structure and Gene Expression Regulation in Bombyx mori. Insects 2025, 16, 298. https://doi.org/10.3390/insects16030298
Guo Y, Zhang T, Lu W, Liu D, Lao J, Zhang N, Sun H, Jia L, Ma S. Integrated Genomic Analysis Reveals the Impact of Avermectin on Chromatin Structure and Gene Expression Regulation in Bombyx mori. Insects. 2025; 16(3):298. https://doi.org/10.3390/insects16030298
Chicago/Turabian StyleGuo, Yongkang, Tong Zhang, Wei Lu, Dan Liu, Junjie Lao, Na Zhang, Hao Sun, Ling Jia, and Sanyuan Ma. 2025. "Integrated Genomic Analysis Reveals the Impact of Avermectin on Chromatin Structure and Gene Expression Regulation in Bombyx mori" Insects 16, no. 3: 298. https://doi.org/10.3390/insects16030298
APA StyleGuo, Y., Zhang, T., Lu, W., Liu, D., Lao, J., Zhang, N., Sun, H., Jia, L., & Ma, S. (2025). Integrated Genomic Analysis Reveals the Impact of Avermectin on Chromatin Structure and Gene Expression Regulation in Bombyx mori. Insects, 16(3), 298. https://doi.org/10.3390/insects16030298

