Identification of Bed Bugs from Comoros, Using Morphological, Matrix-Assisted Laser Desorption Ionisation Time-of-Flight Mass Spectrometry, and Molecular Biology Tools, and the Detection of Associated Bacteria
Simple Summary
Abstract
1. Introduction
2. Materials and Methods
2.1. Study Site and Sample Collection
2.2. Morphological Identification of Bed Bugs and Dissection
2.3. DNA Extraction and Molecular Identification of Bed Bugs
2.4. Sample Preparations for MALDI-TOF MS Analyses
2.5. MALDI-TOF MS Parameters
2.6. Spectral Analysis, Database Creation, and Blind Test
2.7. Detection of Bacteria Associated with Bed Bugs
3. Results
3.1. Morphological and Molecular Identification of Bed Bugs
3.2. MALDI-TOF MS Identification of Bed Bugs
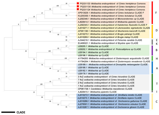
3.3. Detection of Bacteria
4. Discussion
5. Conclusions
Author Contributions
Funding
Data Availability Statement
Acknowledgments
Conflicts of Interest
References
- Panagiotakopulu, E.; Buckland, P.C. Cimex lectularius L., the Common Bed Bug from Pharaonic Egypt. Antiquity 1999, 73, 908–911. [Google Scholar] [CrossRef]
- Schuh, R.T.; Weirauch, C. True Bugs of the World (Hemiptera: Heteroptera): Classification and Natural History, 2nd ed.; Siri Scientific Press: Rochdale, UK, 2020; Volume 8. [Google Scholar]
- Goddard, J.; deShazo, R. Bed Bugs (Cimex lectularius) and Clinical Consequences of Their Bites. JAMA 2009, 301, 1358–1366. [Google Scholar] [CrossRef] [PubMed]
- Bernardeschi, C.; Le Cleach, L.; Delaunay, P.; Chosidow, O. Bed Bug Infestation. BMJ 2013, 346, f138. [Google Scholar] [CrossRef] [PubMed]
- Reinhardt, K. Bedbugs. Curr. Biol. 2019, 29, R1118–R1119. [Google Scholar] [CrossRef]
- Parola, P.; Izri, A. Bedbugs. N. Engl. J. Med. 2020, 382, 2230–2237. [Google Scholar] [CrossRef]
- Doggett, S.L.; Lee, C.-Y. Historical and Contemporary Control Options Against Bed Bugs, Cimex Spp. Annu. Rev. Entomol. 2023, 68, 169–190. [Google Scholar] [CrossRef] [PubMed]
- Usinger, R.L. 1912—Monograph of Cimicidae (Hemiptera, Heteroptera); Entomological Society of America: Annapolis, MD, USA, 1966. [Google Scholar]
- Delaunay, P.; Blanc, V.; Del Giudice, P.; Levy-Bencheton, A.; Chosidow, O.; Marty, P.; Brouqui, P. Bedbugs and Infectious Diseases. Clin. Infect. Dis. 2011, 52, 200–210. [Google Scholar] [CrossRef] [PubMed]
- Birchard, K. Bed Bugs Biting in Britain: Only Rarely Used Pesticides Are Effective. Med Post 1998, 34, 55. [Google Scholar]
- Boase, C. Bedbugs—Back from the Brink. Pestic. Outlook 2001, 12, 159–162. [Google Scholar] [CrossRef]
- Campbell, B.E.; Koehler, P.G.; Buss, L.J.; Baldwin, R.W. Recent Documentation of the Tropical Bed Bug (Hemiptera: Cimicidae) in Florida Since the Common Bed Bug Resurgence. Flen 2016, 99, 549–551. [Google Scholar] [CrossRef]
- Delaunay, P. Human Travel and Traveling Bedbugs. J. Travel Med. 2012, 19, 373–379. [Google Scholar] [CrossRef]
- Newberry, K.; Mchunu, Z.M. Changes in the Relative Frequency of Occurrence of Infestations of Two Sympatric Species of Bedbug in Northern Natal and KwaZulu, South Africa. Trans. R. Soc. Trop. Med. Hyg. 1989, 83, 262–264. [Google Scholar] [CrossRef]
- Kweka, E.J.; Mwang’onde, B.J.; Kimaro, E.E.; Msangi, S.; Tenu, F.; Mahande, A.M. Insecticides Susceptibility Status of the Bedbugs (Cimex lectularius) in a Rural Area of Magugu, Northern Tanzania. J. Glob. Infect. Dis. 2009, 1, 102. [Google Scholar] [CrossRef] [PubMed]
- Wang, L.; Xu, Y.; Zeng, L. Resurgence of Bed Bugs (Hemiptera: Cimicidae) in Mainland China. Flen 2013, 96, 131–136. [Google Scholar] [CrossRef]
- Zorrilla-Vaca, A.; Silva-Medina, M.M.; Escandón-Vargas, K. Bedbugs, Cimex Spp.: Their Current World Resurgence and Healthcare Impact. Asian Pac. J. Trop. Dis. 2015, 5, 342–352. [Google Scholar] [CrossRef]
- Salazar, R.; Castillo-Neyra, R.; Tustin, A.W.; Borrini-Mayorí, K.; Náquira, C.; Levy, M.Z. Bed Bugs (Cimex lectularius) as Vectors of Trypanosoma cruzi. Am. J. Trop. Med. Hyg. 2015, 92, 331–335. [Google Scholar] [CrossRef] [PubMed]
- Peta, V.; Pietri, J.E. Experimental Infection of Bed Bugs (Cimex lectularius L.) with Burkholderia multivorans. Med. Vet. Entomol. 2021, 35, 507–512. [Google Scholar] [CrossRef]
- Doggett, S.L.; Dwyer, D.E.; Peñas, P.F.; Russell, R.C. Bed Bugs: Clinical Relevance and Control Options. Clin. Microbiol. Rev. 2012, 25, 164–192. [Google Scholar] [CrossRef]
- Goddard, J.; Hasenkampf, N.; Edwards, K.T.; de Shazo, R.; Embers, M.E. Bed Bug Saliva Causes Release of Monocytic Inflammatory Mediators: Plausible Cause of Cutaneous Bite Reactions. Int. Arch. Allergy Immunol. 2013, 161, 127–130. [Google Scholar] [CrossRef] [PubMed]
- deShazo, R.D.; Feldlaufer, M.F.; Mihm, M.C.; Goddard, J. Bullous Reactions to Bedbug Bites Reflect Cutaneous Vasculitis. Am. J. Med. 2012, 125, 688–694. [Google Scholar] [CrossRef] [PubMed]
- Akhoundi, M.; Sereno, D.; Durand, R.; Mirzaei, A.; Bruel, C.; Delaunay, P.; Marty, P.; Izri, A. Bed Bugs (Hemiptera, Cimicidae): Overview of Classification, Evolution and Dispersion. Int. J. Environ. Res. Public Health 2020, 17, 4576. [Google Scholar] [CrossRef] [PubMed]
- Yssouf, A.; Socolovschi, C.; Kernif, T.; Temmam, S.; Lagadec, E.; Tortosa, P.; Parola, P. First Molecular Detection of Rickettsia Africae in Ticks from the Union of the Comoros. Parasites Vectors 2014, 7, 444. [Google Scholar] [CrossRef]
- De Deken, R.; Martin, V.; Saido, A.; Madder, M.; Brandt, J.; Geysen, D. An Outbreak of East Coast Fever on the Comoros: A Consequence of the Import of Immunised Cattle from Tanzania? Vet. Parasitol. 2007, 143, 245–253. [Google Scholar] [CrossRef] [PubMed]
- Sevestre, J.; Diarra, A.Z.; Laroche, M.; Almeras, L.; Parola, P. Matrix-Assisted Laser Desorption/Ionization Time-of-Flight Mass Spectrometry: An Emerging Tool for Studying the Vectors of Human Infectious Diseases. Futur. Microbiol. 2021, 16, 323–340. [Google Scholar] [CrossRef]
- Costa, M.M.; Corbel, V.; Ben Hamouda, R.; Almeras, L. MALDI-TOF MS Profiling and Its Contribution to Mosquito-Borne Diseases: A Systematic Review. Insects 2024, 15, 651. [Google Scholar] [CrossRef]
- Abdellahoum, Z.; Nebbak, A.; Lafri, I.; Kaced, A.; Bouhenna, M.M.; Bachari, K.; Boumegoura, A.; Agred, R.; Boudchicha, R.H.; Smadi, M.A.; et al. Identification of Algerian Field-Caught Mosquito Vectors by MALDI-TOF MS. Vet. Parasitol. Reg. Stud. Rep. 2022, 31, 100735. [Google Scholar] [CrossRef] [PubMed]
- Hamlili, F.Z.; Bérenger, J.-M.; Diarra, A.Z.; Parola, P. Molecular and MALDI-TOF MS Identification of Swallow Bugs Cimex hirundinis (Heteroptera: Cimicidae) and Endosymbionts in France. Parasites Vectors 2021, 14, 587. [Google Scholar] [CrossRef]
- Benkacimi, L.; Gazelle, G.; El Hamzaoui, B.; Bérenger, J.-M.; Parola, P.; Laroche, M. MALDI-TOF MS Identification of Cimex lectularius and Cimex hemipterus Bedbugs. Infect. Genet. Evol. 2020, 85, 104536. [Google Scholar] [CrossRef] [PubMed]
- Weirauch, C.; Munro, J.B. Molecular Phylogeny of the Assassin Bugs (Hemiptera: Reduviidae), Based on Mitochondrial and Nuclear Ribosomal Genes. Mol. Phylogenet. Evol. 2009, 53, 287–299. [Google Scholar] [CrossRef]
- Kumsa, B.; Laroche, M.; Almeras, L.; Mediannikov, O.; Raoult, D.; Parola, P. Morphological, Molecular and MALDI-TOF Mass Spectrometry Identification of Ixodid Tick Species Collected in Oromia, Ethiopia. Parasitol. Res. 2016, 115, 4199–4210. [Google Scholar] [CrossRef]
- Ndiaye, E.H.I.; Diatta, G.; Diarra, A.Z.; Berenger, J.M.; Bassene, H.; Mediannikov, O.; Bouganali, C.; Sokhna, C.; Parola, P. Morphological, Molecular and MALDI-TOF MS Identification of Bedbugs and Associated Wolbachia Species in Rural Senegal. J. Med. Entomol. 2022, 59, 1019–1032. [Google Scholar] [CrossRef] [PubMed]
- Hasnaoui, B.; Bérenger, J.M.; Delaunay, P.; Diarra, A.Z.; Ndiaye, E.H.I.; M’madi, S.A.; Masotti, N.; Sevestre, J.; Parola, P. Survey of Bed Bug Infestations in Homeless Shelters in Southern France. Sci. Rep. 2023, 13, 12557. [Google Scholar] [CrossRef] [PubMed]
- Sevestre, J.; Lemrabott, M.A.O.; Bérenger, J.-M.; Zan Diarra, A.; Ould Mohamed Salem Boukhary, A.; Parola, P. Detection of Arthropod-Borne Bacteria and Assessment of MALDI-TOF MS for the Identification of Field-Collected Immature Bed Bugs from Mauritania. Insects 2023, 14, 69. [Google Scholar] [CrossRef] [PubMed]
- Ngnindji-Youdje, Y.; Lontsi-Demano, M.; Diarra, A.Z.; Makaila, A.M.; Tchuinkam, T.; Berenger, J.-M.; Parola, P. Morphological, Molecular, and MALDI-TOF MS Identification of Bed Bugs and Associated Wolbachia Species from Cameroon. Acta Trop. 2024, 249, 107086. [Google Scholar] [CrossRef]
- Diarra, A.Z.; Almeras, L.; Laroche, M.; Berenger, J.-M.; Koné, A.K.; Bocoum, Z.; Dabo, A.; Doumbo, O.; Raoult, D.; Parola, P. Molecular and MALDI-TOF Identification of Ticks and Tick-Associated Bacteria in Mali. PLoS Negl. Trop. Dis. 2017, 11, e0005762. [Google Scholar] [CrossRef]
- Laidoudi, Y.; Davoust, B.; Varloud, M.; Niang, E.H.A.; Fenollar, F.; Mediannikov, O. Development of a Multiplex qPCR-Based Approach for the Diagnosis of Dirofilaria immitis, D. repens and Acanthocheilonema reconditum. Parasites Vectors 2020, 13, 319. [Google Scholar] [CrossRef]
- Dahmani, M.; Davoust, B.; Sambou, M.; Bassene, H.; Scandola, P.; Ameur, T.; Raoult, D.; Fenollar, F.; Mediannikov, O. Molecular Investigation and Phylogeny of Species of the Anaplasmataceae Infecting Animals and Ticks in Senegal. Parasites Vectors 2019, 12, 495. [Google Scholar] [CrossRef]
- Mura, A.; Socolovschi, C.; Ginesta, J.; Lafrance, B.; Magnan, S.; Rolain, J.-M.; Davoust, B.; Raoult, D.; Parola, P. Molecular Detection of Spotted Fever Group Rickettsiae in Ticks from Ethiopia and Chad. Trans. R. Soc. Trop. Med. Hyg. 2008, 102, 945–949. [Google Scholar] [CrossRef] [PubMed]
- Diarra, A.Z.; Kone, A.K.; Doumbo Niare, S.; Laroche, M.; Diatta, G.; Atteynine, S.A.; Coulibaly, M.; Sangare, A.K.; Kouriba, B.; Djimde, A.; et al. Molecular Detection of Microorganisms Associated with Small Mammals and Their Ectoparasites in Mali. Am. J. Trop. Med. Hyg. 2020, 103, 2542–2551. [Google Scholar] [CrossRef] [PubMed]
- Rolain, J.-M.; Franc, M.; Davoust, B.; Raoult, D. Molecular Detection of Bartonella quintana, B. koehlerae, B. henselae, B. clarridgeiae, Rickettsia felis, and Wolbachia pipientis in Cat Fleas, France. Emerg. Infect. Dis. J. 2003, 9, 338–342. [Google Scholar] [CrossRef]
- Mediannikov, O.; Fenollar, F.; Socolovschi, C.; Diatta, G.; Bassene, H.; Molez, J.-F.; Sokhna, C.; Trape, J.-F.; Raoult, D. Coxiella burnetii in Humans and Ticks in Rural Senegal. PLoS Neglected Trop. Dis. 2010, 4, e654. [Google Scholar] [CrossRef] [PubMed]
- Doggett, S.L.; Miller, D.M.; Lee, C.-Y. Advances in the Biology and Management of Modern Bed Bugs; John Wiley & Sons: Hoboken, NJ, USA, 2018. [Google Scholar]
- Fourie, J.; Crafford, D. The Bed Bug Resurgence in Africa. In Advances in the Biology and Management of Modern Bed Bugs; John Wiley & Sons, Ltd.: Hoboken, NJ, USA, 2018; pp. 87–94. ISBN 978-1-119-17153-9. [Google Scholar]
- Deku, G.; Combey, R.; Doggett, S.L.; Mensah, B.A. Assessment of Tropical Bed Bug (Hemiptera: Cimicidae), Infestations in Cape Coast, Ghana: Household Control Practices and Efficacy of Commercial Insecticides and Long-Lasting Insecticidal Nets Against Field Bed Bugs. J. Med. Entomol. 2021, 58, 1788–1797. [Google Scholar] [CrossRef] [PubMed]
- Gratz, N.G. Insecticide-Resistance in Bed-Bugs and Flies in Zanzibar. Bull. World Health Organ. 1961, 24, 668–670. [Google Scholar]
- Whitehead, G.B. A Study of Insecticide Resistance in a Population of Bed Bugs, Cimex lectularius L., and a Method of Assessing Effectiveness of Control Measures in Houses. J. Entomol. Soc. South. Afr. 1962, 25, 121–127. [Google Scholar]
- Myamba, J.; Maxwell, C.A.; Asidi, A.; Curtis, C.F. Pyrethroid Resistance in Tropical Bedbugs, Cimex hemipterus, Associated with Use of Treated Bednets. Med. Vet. Entomol. 2002, 16, 448–451. [Google Scholar] [CrossRef] [PubMed]
- Dang, K.; Doggett, S.L.; Veera Singham, G.; Lee, C.-Y. Insecticide Resistance and Resistance Mechanisms in Bed Bugs, Cimex Spp. (Hemiptera: Cimicidae). Parasites Vectors 2017, 10, 318. [Google Scholar] [CrossRef]
- Brunhes, J. Les Insectes hématophages de l’Archipel des Comores (Diptera Culicidae, Ceratopogonidae, Simuliidae, Tabanidae, Hippoboscidae et Muscidae Stomoxyinae; Hemiptera Cimicidae), maladies transmises et méthodes de lutte. In Mémoires Du Muséum National d’Histoire Naturelle, Nouvelle Série, Série A, Zoologie, Tome; Inist-CNRS; INRA: Paris, France, 1979; pp. 193–246. [Google Scholar]
- Deku, G.; Combey, R.; Doggett, S.L. Morphometrics of the Tropical Bed Bug (Hemiptera: Cimicidae) From Cape Coast, Ghana. J. Med. Entomol. 2022, 59, 1534–1547. [Google Scholar] [CrossRef] [PubMed]
- Newberry, K. The Tropical Bedbug Cimex hemipterus near the Southernmost Extent of Its Range. Trans. R. Soc. Trop. Med. Hyg. 1990, 84, 745–747. [Google Scholar] [CrossRef]
- Kaufmann, C.; Ziegler, D.; Schaffner, F.; Carpenter, S.; Pflüger, V.; Mathis, A. Evaluation of Matrix-Assisted Laser Desorption/Ionization Time of Flight Mass Spectrometry for Characterization of Culicoides Nubeculosus Biting Midges. Med. Vet. Entomol. 2011, 25, 32–38. [Google Scholar] [CrossRef]
- Paskewitz, S.M.; Shi, L. The Hemolymph Proteome of Anopheles gambiae. Insect Biochem. Mol. Biol. 2005, 35, 815–824. [Google Scholar] [CrossRef]
- Fotso, A.F.; Mediannikov, O.; Diatta, G.; Almeras, L.; Flaudrops, C.; Parola, P.; Drancourt, M. MALDI-TOF Mass Spectrometry Detection of Pathogens in Vectors: The Borrelia crocidurae/Ornithodoros sonrai Paradigm. PLOS Neglected Trop. Dis. 2014, 8, e2984. [Google Scholar] [CrossRef] [PubMed]
- Yssouf, A.; Almeras, L.; Bérenger, J.-M.; Laroche, M.; Raoult, D.; Parola, P. Identification of Tick Species and Disseminate Pathogen Using Hemolymph by MALDI-TOF MS. Ticks Tick Borne Dis. 2015, 6, 579–586. [Google Scholar] [CrossRef]
- Hickin, M.L.; Kakumanu, M.L.; Schal, C. Effects of Wolbachia Elimination and B-Vitamin Supplementation on Bed Bug Development and Reproduction. Sci. Rep. 2022, 12, 10270. [Google Scholar] [CrossRef]
- Fisher, M.L.; Watson, D.W.; Osborne, J.A.; Mochizuki, H.; Breen, M.; Schal, C. Growth Kinetics of Endosymbiont Wolbachia in the Common Bed Bug, Cimex lectularius. Sci. Rep. 2018, 8, 11444. [Google Scholar] [CrossRef]
- Sakamoto, J.M.; Rasgon, J.L. Geographic Distribution of Wolbachia Infections in Cimex lectularius (Heteroptera: Cimicidae). J. Med. Entomol. 2006, 43, 696–700. [Google Scholar] [CrossRef]
- Akhoundi, M.; Cannet, A.; Loubatier, C.; Bérenger, J.-M.; Izri, A.; Marty, P.; Delaunay, P. Molecular Characterization of Wolbachia Infection in Bed Bugs (Cimex lectularius) Collected from Several Localities in France. Parasite 2016, 23, 31. [Google Scholar] [CrossRef]
- Wu, K.; Hoy, M.A. Extended Starvation Reduced and Eliminated Wolbachia, but Not Cardinium, from Metaseiulus occidentalis Females (Acari: Phytoseiidae): A Need to Reassess Wolbachia’s Status in This Predatory Mite? J. Invertebr. Pathol. 2012, 109, 20–26. [Google Scholar] [CrossRef] [PubMed]
- Chabriere, E.; Bassène, H.; Drancourt, M.; Sokhna, C. MALDI-TOF MS and Point of Care Are Disruptive Diagnostic Tools in Africa. New Microbes New Infect. 2018, 26, S83–S88. [Google Scholar] [CrossRef] [PubMed]





| Assay Specificity | Targeted Gene | Primers (5′-3′) and Probes | Reference |
|---|---|---|---|
| Wolbachia spp. | 16S | f_TGGAACTGAGATACGGTCCAG r-GCACGGAGTTAGCCAGGACT p_FAM-AATATTGGACAATGGGCGAA | [38] |
| FtsZ * | f_GGRATGGGTGGTGGYACTGG r_GCATCAACCTCAAAYARAGTCAT | [38] | |
| Anaplasmataceae | 23S | f_TGACAGCGTACCTTTTGCAT r_GTAACAGGTTCGGTCCTCCA p_6FAM-GGATTAGACCCGAAACCAAG | [39] |
| Rickettsia spp. | gltA | f_GTGAATGAAAGATTACACTATTTAT r_GTATCTTAGCAATCATTCTAATAGC p_6FAM-CTATTATGCTTGCGGCTGTCGGTTC | [40] |
| Borrelia spp. | ITS4 | f_GGCTTCGGGTCTACCACATCTA r_CCGGGAGGGGAGTGAAATAG p_6FAM-TGCAAAAGGCACGCCATCACC | [41] |
| Bartonella spp. | ITS2 | f_GATGCCGGGGAAGGTTTTC r_GCCTGGGAGGACTTGAACCT p_GCGCGCGCTTGATAAGCGTG | [42] |
| Coxiella burnetii | IS1111A | f_CAAGAAACGTATCGCTGTGGC r_CACAGAGCCACCGTATGAATC 6FAM-CCGAGTTCGAAACAATGAGGGCTG | [43] |
| Stage of Development | Morphological ID | No. Tested | 18S Molecular Identification | Good Spectra | Reference Spectra | Blind Test | MALDI Identification with the Right Species | Score Range |
|---|---|---|---|---|---|---|---|---|
| Adults | C. hemipterus | 58 | C. hemipterus (3) 100% | 51/58 | 3 | 48 | 48/48 (100%) | 1.71–2.45 |
| Immature stage | - | 87 | C. hemipterus (3) 100% | 81/87 | 3 | 78 | 78/78 (100%) | 1.81–2.74 |
| Total | - | 145 | 6 | 132 | 6 | 126 | 126/126 (100%) | - |
Disclaimer/Publisher’s Note: The statements, opinions and data contained in all publications are solely those of the individual author(s) and contributor(s) and not of MDPI and/or the editor(s). MDPI and/or the editor(s) disclaim responsibility for any injury to people or property resulting from any ideas, methods, instructions or products referred to in the content. |
© 2025 by the authors. Licensee MDPI, Basel, Switzerland. This article is an open access article distributed under the terms and conditions of the Creative Commons Attribution (CC BY) license (https://creativecommons.org/licenses/by/4.0/).
Share and Cite
M’madi, S.A.; Zan Diarra, A.; Bérenger, J.-M.; Hasnaoui, B.; Parola, P. Identification of Bed Bugs from Comoros, Using Morphological, Matrix-Assisted Laser Desorption Ionisation Time-of-Flight Mass Spectrometry, and Molecular Biology Tools, and the Detection of Associated Bacteria. Insects 2025, 16, 148. https://doi.org/10.3390/insects16020148
M’madi SA, Zan Diarra A, Bérenger J-M, Hasnaoui B, Parola P. Identification of Bed Bugs from Comoros, Using Morphological, Matrix-Assisted Laser Desorption Ionisation Time-of-Flight Mass Spectrometry, and Molecular Biology Tools, and the Detection of Associated Bacteria. Insects. 2025; 16(2):148. https://doi.org/10.3390/insects16020148
Chicago/Turabian StyleM’madi, Saidou Ahamada, Adama Zan Diarra, Jean-Michel Bérenger, Bouthaina Hasnaoui, and Philippe Parola. 2025. "Identification of Bed Bugs from Comoros, Using Morphological, Matrix-Assisted Laser Desorption Ionisation Time-of-Flight Mass Spectrometry, and Molecular Biology Tools, and the Detection of Associated Bacteria" Insects 16, no. 2: 148. https://doi.org/10.3390/insects16020148
APA StyleM’madi, S. A., Zan Diarra, A., Bérenger, J.-M., Hasnaoui, B., & Parola, P. (2025). Identification of Bed Bugs from Comoros, Using Morphological, Matrix-Assisted Laser Desorption Ionisation Time-of-Flight Mass Spectrometry, and Molecular Biology Tools, and the Detection of Associated Bacteria. Insects, 16(2), 148. https://doi.org/10.3390/insects16020148

