Previous Article in Journal
Pathogen Identification and Treatment of Trichoderma koningiopsis ZL01 Mycosis in Firefly Pygoluciola sp. (Coleoptera: Lampyridae)
 
 
Font Type:
Arial Georgia Verdana
Font Size:
Aa Aa Aa
Line Spacing:
Column Width:
Background:
Article

Silencing the Circadian Clock Genes Cycle and Clock Disrupts Reproductive–Metabolic Homeostasis but Does Not Induce Reproductive Diapause in Arma chinensis

1
State Key Laboratory for Biology of Plant Diseases and Insect Pests, Key Laboratory of Natural Enemy Insects of Ministry of Agriculture and Rural Affairs, Institute of Plant Protection, Chinese Academy of Agricultural Sciences, No. 2, West Yuan Ming Yuan Road, Beijing 100193, China
2
College of Horticulture and Landscape Architecture, Tianjin Agricultural University, Tianjin 300392, China
3
Key Laboratory of Animal Biosafety Risk Prevention and Control (North) of Ministry of Agriculture and Rural Affairs, Shanghai Veterinary Research Institute, Chinese Academy of Agricultural Sciences, Shanghai 200241, China
*
Author to whom correspondence should be addressed.
These authors contributed equally to this work.
Insects 2025, 16(12), 1192; https://doi.org/10.3390/insects16121192 (registering DOI)
Submission received: 29 October 2025 / Revised: 19 November 2025 / Accepted: 20 November 2025 / Published: 23 November 2025
(This article belongs to the Section Insect Molecular Biology and Genomics)

Simple Summary

Many insects have an internal biological clock that helps them adapt to daily and seasonal changes. For beneficial insects used in pest control, understanding how this clock works is key to improving their mass production and shelf life. This study focused on two key genes, Cycle and Clock, that control the internal clock in a predatory insect Arma chinensis. We found that these genes are essential for the insect’s normal reproduction and energy balance. When we disrupted these genes, the insects produced fewer eggs, and their energy reserves were disrupted. Importantly, this effect did not trigger diapause, a common dormant state used to survive unfavorable seasons. Our results show that these genes help maintain reproductive and metabolic health under favorable conditions. This knowledge can help develop better methods to rear and store such beneficial insects, supporting more sustainable biological control.

Abstract

The circadian clock is a conserved timekeeping mechanism that enables organisms to anicipate and adapt to daily environmental cycles. While its role in photoperiodic diapause has been documented, its fundamental function in maintaining reproductive and metabolic homeostasis under favorable conditions remains less explored, especially in biological control agents. This study investigates the functional roles of the core circadian clock genes Cycle (AcCyc) and Clock (AcClk) in the predatory bug Arma chinensis, focusing on their regulation of reproduction and metabolism under non-diapause conditions. We characterized these genes and analyzed their spatiotemporal expression under diapause and non-diapause conditions. Using RNA interference, we knocked down AcCyc and AcClk in non-diapausing females and evaluated phenotypic impacts on ovarian development, fecundity, and energy reserves. qPCR analyses delineated downstream effects on juvenile hormone (JH) signaling. Results showed that diapause altered AcCyc and AcClk expression rhythms. Their knockdown severely impaired reproduction, reducing ovarian size, vitellogenin expression, and egg production, while concurrently decreasing triglyceride levels indicating disrupted energy homeostasis. Mechanistically, gene silencing downregulated key JH pathway components, Methoprene-tolerant (Met) and Krueppel homolog 1 (Kr-h1). We conclude that AcCyc and AcClk are essential maintainers of reproductive–metabolic homeostasis, not merely diapause regulators. This reframes the clock’s role from a seasonal timekeeper to a central hub for daily physiological coordination, offering new insights for improving biocontrol agent production.

1. Introduction

Arma chinensis (Hemiptera: Pentatomidae), a generalist predatory bug, preys on over 40 species of agricultural and forestry pests from orders including Lepidoptera and Coleoptera [1,2], making it a highly valuable biological control agent. However, the mass production and commercial application of A. chinensis are significantly constrained by its limited shelf life and the challenges of maintaining a constant, high-quality supply. Diapause, a state of programmed developmental arrest and metabolic suppression, offers a potential physiological solution to extend the longevity and preserve the quality of mass-reared natural enemies during storage and transport [3,4]. Consequently, a deeper understanding of the physiological mechanisms regulating dormancy is urgently needed to optimize the application of A. chinensis.
Insect diapause is a complex, multifaceted physiological process orchestrated by the precise integration of environmental cues, primarily photoperiod and temperature, with the endocrine system [3,5,6,7,8]. The progression of this complex physiological process is dependent on the precise coordination of internal endocrine signals with external cues, most notably photoperiod and temperature [9]. The circadian clock, an evolutionarily conserved endogenous timekeeping mechanism, is hypothesized to serve as the internal sensor that enables insects to measure photoperiodic changes and transduce this environmental information into downstream hormonal signals [10,11,12,13]. In Drosophila melanogaster, the core clock components Clock (Clk) and Cycle (Cyc) form a heterodimer that functions as the primary transcriptional activator within the circadian circuitry. This Clk/Cyc complex drives the rhythmic expression of key circadian genes, including period (Per) and timeless (Tim), as well as other regulators such as clockwork orange (cwo), par-domain protein 1 (Pdp1), vrille (vri), and various clock-controlled genes (ccgs), thereby generating ~24 h oscillations in physiology and behavior [14,15].
Accumulating evidence underscores the involvement of the circadian clock in the photoperiodic regulation of diapause across a diverse range of insect species. Mutations or knockdowns of core clock genes, including Tim, Cry, Per, Clk, and Cyc, have been demonstrated to disrupt photoperiodic diapause induction in taxa such as Chymomyza costata [16], Bombyx mori [17,18,19], Helicoverpa armigera [20], Pyrrhocoris apterus [21,22], et al. While these studies traditionally focus on the clock’s role in seasonal adaptation, a fundamental yet often overlooked aspect is its dual function in maintaining daily metabolic and reproductive homeostasis. Beyond its role as a seasonal timer, the circadian clock is integral to the daily coordination of energy metabolism and reproductive processes, ensuring resources are allocated efficiently for ovariogenesis and vitellogenesis under favorable conditions [23]. A. chinensis enters reproductive diapause under short-day (LD 8:16) and low-temperature conditions, with the photoperiod-sensitive stage occurring within the first 24 h after adult emergence [24,25,26], making it an excellent model for investigating the initial molecular events of photoperiodic response. While the low titers of juvenile hormone (JH) have been established as a key endocrine feature of its reproductive diapause [27], the upstream regulatory mechanisms that link photoperiod perception to JH signaling and the maintenance of reproductive–metabolic homeostasis remain largely unexplored. Although Clk and Cyc are recognized as central positive regulators of the circadian clock and are crucial for diapause in other insects, their specific roles in predatory natural enemies, particularly in A. chinensis, are unknown.
In this study, we first cloned and characterized AcClk and AcCyc from A. chinensis and analyzed their spatiotemporal and diel expression patterns. We then employed RNA interference (RNAi) to investigate the functional consequences of AcClk and AcCyc knockdown on ovarian development, fecundity, and energy metabolism under non-diapause conditions. Finally, we explored the regulatory relationship between these clock genes and the JH signaling pathway. Our findings showed that the core circadian clock genes Clk and Cyc are essential maintainers of reproductive and metabolic homeostasis but not merely regulators of diapause induction under favorable conditions, facilitating the development of strategies for improving the mass production and shelf life of this economically important biological control agent.

2. Materials and Methods

2.1. Insect Rearing and Sample Preparation

The tested A. chinensis populations were collected from Langfang Base Laboratory in Hebei Province, Institute of Plant Protection, Chinese Academy of Agricultural Sciences. Silkworm pupae were used to rear A. chinensis for successive generations to form a stable population for subsequent experiments. Non-diapausing rearing conditions for A. chinensis, 26 °C, with a long-day photoperiod of 16 h light: 8 h dark per 24 h, and a relative humidity (RH) of 70 ± 5%. The diapause induction conditions for A. chinensis were as follows: 15 °C/5 °C, with a short-day photoperiod of 8 h light: 16 h dark and a relative humidity RH of 70 ± 5% [24]. Our previous studies have shown that A. chinensis has a sensitive period within the first 24 h of initial emergence, during which it is particularly prone to entering diapause [24]. For analyzing temporal expression profile of AcCyc and AcClk genes, samples included female adults at 0, 3, 6, 9, 12 and 15 days under non-diapause conditions, and at 0, 10, 20, 30, 40, and 50 days under diapause conditions. Five tissues (head, ovary, fat body, midgut, and malpighian tubule) were collected. All samples were collected and stored at −80 °C until analysis was performed. All samples contained three biological replicates to RT-qPCR analysis with each biological replicate consisting of five females.

2.2. Molecular Cloning and Sequence Analysis

The sequences of AcCyc and AcClk were obtained from previous laboratory transcriptome data. Sequence fragments of AcCyc and AcClk were amplified using specific primers (Table S1) and cDNA, ligated into the pMD18-T plasmid (Takara Bio, Otsu, Japan), sent to Tsingke Bio (Beijing, China) for sequencing, and then assembled to obtain the ORF sequences. Homologous sequences of AcCyc and AcClk from other insects were obtained from the National Center for Biotechnology Information (NCBI) (Table S2) and analyzed using DNAman 6.0.3 software. ClustalW 2 and ESPcript 3.0 Web were used for sequence analysis. The phylogenetic analysis of AcCyc and AcClk was conducted using the Jones–Taylor–Thornton (JTT)-based neighbor-joining method with 1000 bootstrap replicates in MEGA 7.0 software.

2.3. Real-Time Fluorescence Quantitative PCR Analysis

Total RNA was extracted from the insect samples using the TRIzol Reagent, and 1 μg of total RNA was reverse-transcribed to cDNA using TransScript® One-Step gDNA Removal and cDNA Synthesis SuperMix (TransGen Biotech, Beijing, China) under the following conditions: 42 °C for 30 min, and 85 °C for 5 s. Subsequently, real-time PCR was performed using the TOROGreen® 5G qPCRPremix (Toroid Technology Limited, Norwich, UK) and a LightCycler® 96 Instrument (Roche, Basel, Switzerland). All reactions were run in triplicates, with a total volume of 20 μL, and each reaction consisted of 10 μL TOROGreen Premix, 0.8 μL of each specific primer (Table S1), 1 μL sample cDNA, and 7.4 μL nuclease-free water. PCR amplification of the genes was conducted under the following conditions: 95 °C for 5 min, followed by 40 cycles at 98 °C for 10 s and 55–59 °C for 20 s. A dissociation step cycle (95 °C for 10 s, 65 °C for 60 s, and from 65 °C to 97 °C in increments of 0.2 °C/s; 5 readings/°C) was added for the melting curve analysis. When the reactions were complete, CT values were determined using fixed threshold settings. The primers used for RT-qPCR are listed in Table S1, and RPL27 was used as endogenous reference gene [25,26]. The 2−ΔΔCT method was used to analyze the relative expression levels of genes [28].

2.4. Diel Expression of AcCyc and AcClk Under Non-Diapause or Diapause Conditions

To elucidate the effects of non-diapause and diapause conditions on the circadian rhythm expression of AcCyc and AcClk, female adults that had emerged for 20 days under both conditions were sampled every 3 h. Each sample consisted of three biological replicates, with each replicate containing eight adult heads. Samples collected at Zeitgeber Time ZT 3, ZT 6, ZT 9, ZT 12, ZT 15, ZT 18, ZT 21 and ZT 24. All samples were collected for RNA extraction, cDNA synthesis and RT-qPCR detection.

2.5. RNA Interference Bioassays

To determine the functions of AcCyc and AcClk, RNA interference (RNAi) was used to knock down gene expression. The 372 bp region of dsAcCyc and the 760 bp region of dsAcClk were amplified from cDNA using specific primers (Table S1). Double-stranded RNAs (dsRNAs) were then synthesized using the MEGAscript T7 High Yield Transcription Kit (Invitrogen, Carlsbad, CA, USA) from amplified target fragments. These fragments were amplified using specific primers containing the T7 promoter sequence (Table S1) and cDNA. Using a Nanoject III microsyringe (Drummond Scientific Company, Broomall, PA, USA), 1 μL (2 µg/μL) of dsRNA was injected into the second interstitial membrane of the abdomen in female adults 24 h after emergence. Samples were collected at 24, 48, and 72 h post-injection to assess the efficiency of AcCyc and AcClk knockdown. The expressions of AcPer gene, AcTim gene, and juvenile hormone pathway genes, juvenile hormone acid methyltransferase enzymes (AcJHAMT1, AcJHAMT2, AcJHAMT3), AcKr-h1 and AcMet were assessed at 48 h post-injection. Adults were injected with dsGFP as a negative control. Each sample consisted of three biological replicates, with each replicate containing eight adults.
To examine the effects of AcCyc and AcClk knockdown on ovarian development under non-diapause conditions, newly emerged female adults were injected with dsAcCyc, dsAcClk, and dsGFP, respectively, then maintained under non-diapause conditions (26 °C under a 16 L:8 D photoperiod) after which the ovaries were dissected and isolated. During this period, equal amounts of dsAcCyc, dsAcClk, and dsGFP were injected into female adult insects treated with the corresponding dsRNA every 4 days. Ovarian samples were photographed and the length and width were measured using a Leica VHX-2000 stereomicroscope (Keyence (China) Co., Ltd., Beijing, China). Meanwhile, female adults treated as described above were collected for RNA extraction and cDNA synthesis to detect the relative expression level of the AcVg by qPCR. Each sample consisted of three biological replicates, with each replicate containing eight adults.
In the egg-laying experiment, after GFP, AcCyc, and AcClk dsRNA injection, females were paired with males and raised under non-diapause conditions, with the number of eggs laid within 30 days recorded. The injection method and frequency of dsRNA were consistent as mentioned above. Additionally, female adults of uniform size were weighed before injection and again 8 days later.
To assess the effect of gene knockdown on energy metabolism, female adults injected with AcCyc and AcClk dsRNA were analyzed total lipid after 72 h. After injecting of 1 μL of dsRNA (dsAcCyc, dsAcClk, dsGFP) into A. chinensis females, fresh food was provided daily under their respective feeding conditions. The determination method of total lipid content refers to previous studies [29]. Each treatment consisted of eleven biological replicates, with each replicate containing three adults.

2.6. The Assessement of Potential Off-Targets of dsAcCyc and dsAcClk

For reasonably identify the downstream genes of AcCyc and AcClk, the potential off-targets of dsAcCyc and dsAcClk in C. septempunctata were evaluated using “dsRIP” (https://dsrip.uni-goettingen.de/efficiency) (accessed on 10 November 2025) with 1 mismatche per siRNA for off-target prediction.

2.7. Statistical Analysis

The experimental data were analyzed, and Graphs were created using GraphPad Prism 9.0 (GraphPad Software, San Diego, CA, USA). Data were expressed as the mean ± standard error (SE) of three independent replicates. The expression profiles of AcCyc and AcClk at different developmental stages or in different tissues were analyzed by one-way ANOVA, followed by a Turkey’s HSD multiple comparison test with a, b and c indicating signification differences at p < 0.05. The diel expression of AcCyc and AcClk under non-diapause and diapause conditions were analyzed by one-way ANOVA, followed by a Turkey’s HSD multiple comparison test, with a, b and c indicating signification differences at p < 0.05. The knockdown efficiency, TAG content, ovary sizes (length and width) and expression of genes following AcCyc or AcClk silencing were analyzed by Student’s t-test, and significance levels were denoted by * (0.01 ≤ p < 0.05), ** (0.001 ≤ p < 0.01), *** (p < 0.001) and **** (p < 0.0001).

3. Results

3.1. Identification and Characterization of the A. chinensis AcCyc and AcClk Gene

The open reading frame (ORF) of AcCyc and AcClk were 849 bp and 1725 bp, encoding 282 amino acids and 574 amino acids, respectively. The phylogenetic trees were constructed to investigate the phylogenetic relationships of various Cyc and Clk protein. The results revealed that both AcClk and AcCyc (Figure 1) were clustered within clades comprising their respective orthologs from Hemiptera insects, showing particularly close relationships to proteins from Halyomorpha halys Clock and Halyomorpha halys Cycle.

3.2. Spatiotemporal Expression Patterns of AcCyc and AcClk During Diapause and Non-Diapause Conditions

RT-qPCR results showed the mRNA abundance of AcCyc gene was the highest in newly emerged females (NE) at diapause or non-diapause conditions (Figure 2A,B). The spatial expression profile showed that AcCyc gene was highest expressed in the midgut at diapause or non-diapause conditions (Figure 2C,D). In the non-diapause condition, the expression of AcClk was the highest in NE and N3 and the lowest in N15 (Figure 2E). Under diapause conditions, the highest expression of AcClk was in D50 (Figure 2F). The mRNA abundance of AcClk was higher in the head and fat body and was lowest in the midgut under non-diapausing conditions (Figure 2G). Under diapause conditions, the mRNA abundance of AcClk was highest in the head and was lowest in the ovary and fatbody (Figure 2H). These results suggested that AcCyc and AcClk may be involved in the non-diapause induction process of A. chinensis.

3.3. Rhythmic Expression of AcCyc and AcClk in Adults During Diapause and Non-Diapause Conditions

Diel expression patterns of AcCyc and AcClk were examined after 20 days of non-diapause and diapause conditions. The results showed that in the non-diapause 20-day-old, the AcCyc gene was up-regulated at ZT6 and ZT18, and the expression of AcCyc was continuously downregulated from ZT6 to ZT15 in the bright period (Figure 3A). At 20 days of diapause, the mRNA abundance of AcCyc gene was relatively stable from ZT3 to ZT9 in the bright period (Figure 3B). The expression of AcCyc was up-regulated from ZT9 to ZT24 in the dark period (Figure 3B). In the non-diapause 20-day-old, The AcClk gene was at lower expression level from ZT3 to ZT6 in the bright period (Figure 3C). The expression level of Clk genes showed higher expression level at ZT9 and ZT12 in the bright period and at ZT18 in the dark period (Figure 3C). In the 20th day of diapause, AcClk gene was lower expressed in the bright period, while was higher expressed in the dark period (Figure 3D), Therefore, the expression pattern of circadian clock genes in non-diapause and diapause differences suggested the key function of circadian clock genes in A. chinensis.

3.4. Silencing AcCyc and AcClk Genes Impeded Ovarian Development and Reduced Triglyceride (TAG) Content in Non-Diapausing Females

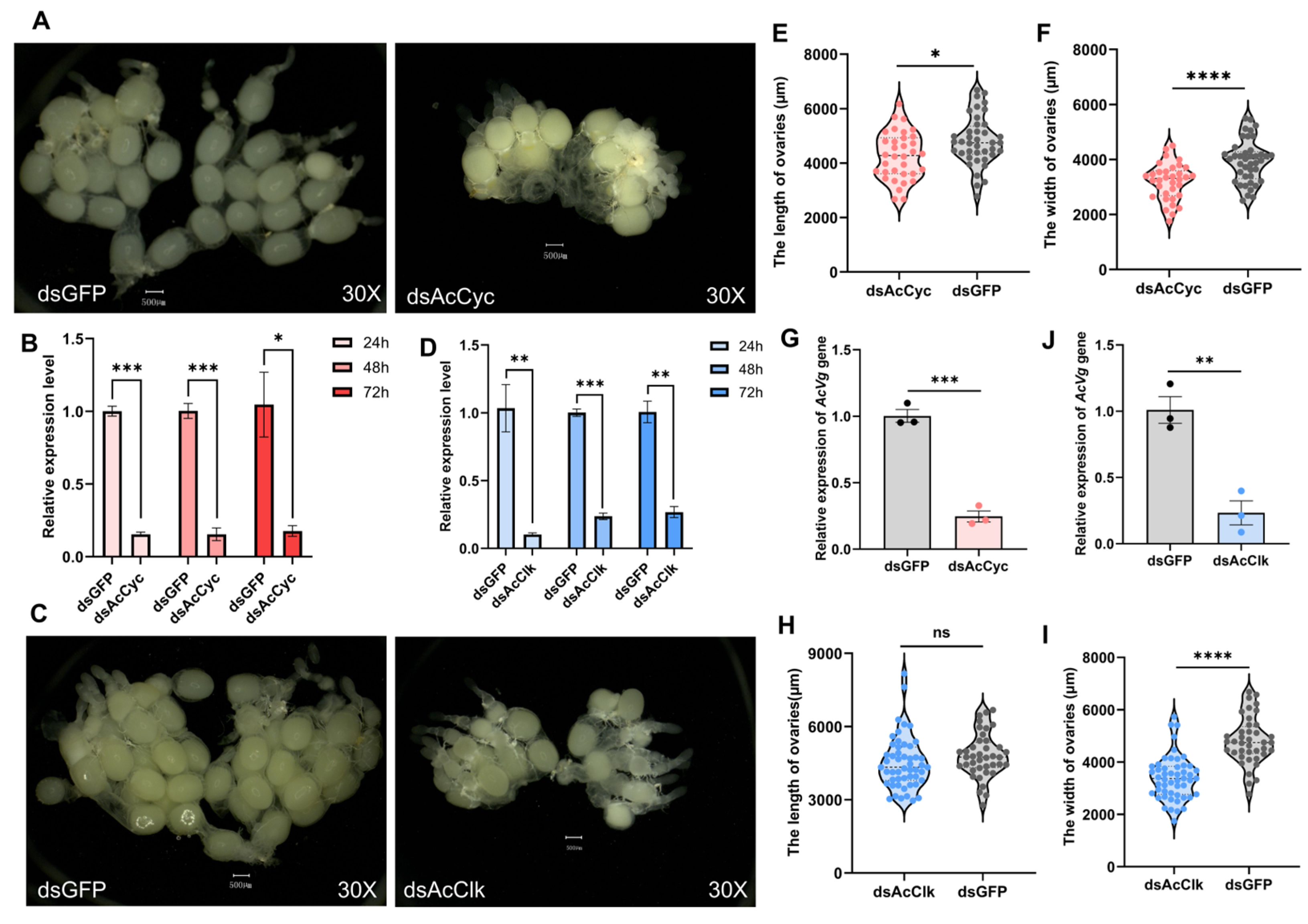
To investigate the functional roles of the circadian clock genes AcCyc and AcClk in reproductive diapause, RNA interference (RNAi) was employed to knock down these genes in non-diapausing adult females of Arma chinensis. Knockdown efficiency was robust and time-dependent. For AcCyc, interference efficiencies reached 84%, 84%, and 83% at 24 h, 48 h, and 72 h post-injection of dsRNA, respectively (Figure 4B). Similarly, silencing of AcClk resulted in efficiencies of 90%, 76%, and 73% at the corresponding time points (Figure 4D). Phenotypic observations revealed substantial reproductive impairments. Although vitellogenin deposition was detectable indsAcCyc, dsAcClk and dsGFP control groups, it was markedly reduced following RNAi (Figure 4A,C). Ovarian development was significantly compromised, with reduced ovarian length and width in the AcCyc-silenced group (Figure 4E,F), while only ovarian width was significantly reduced upon AcClk knockdown (Figure 4H,I). Consistent with these morphological defects, transcriptional analysis showed that vitellogenin (Vg) expression was significantly suppressed after silencing of either gene, with a 75% reduction observed in AcCyc-knockdown females (Figure 4G) and a 77% reduction observed in AcClk-knockdown females (Figure 4J). Furthermore, reproductive performance was severely affected. Silencing of AcClk delayed oviposition onset until the 18th day and significantly reduced total egg production (Figure 5A). Similarly, AcCyc knockdown shortened the pre-oviposition period by 3 days and also led to a significant decrease in fecundity (Figure 5A). These results indicate that both AcCyc and AcClk are critical for normal ovarian development and timely oviposition, and their disruption leads to declined reproductive capacity in A. chinensis under non-diapause conditions. In addition, compared with the control group, the TAG content was reduced by 44.74% after AcCyc (Figure 5B) knockdown and by 29.82% after AcClk silencing (Figure 5C).

3.5. Silencing AcCyc and AcClk Genes Regulate Other Circadian Clock Genes

Compared with the dsGFP control group, the expressions of AcPer (Figure 6A), AcTim (Figure 6B) and AcClk (Figure 6C) were significantly reduced after injection of dsAcCyc in non-diapause female adults. Additionally, knocking down the AcClk downregulated the expression levels of AcPer (Figure 6E) and AcCyc (Figure 6G) but led to no significant change in downregulated AcTim (Figure 6F).

3.6. Silencing AcCyc and AcClk Genes Downregulate Juvenile Hormone Pathway Genes

Compared with the dsGFP control group, the expression of AcKr-h1 (Figure 6D) and AcMet (Figure 6L) was significantly reduced after injection of dsAcCyc in non-diapause female adults, but the expression levels of JHAMT1, JHAMT2, and AcJHAMT3 were not significantly affected (Figure 6I–K). Additionally, knocking down the AcClk led to no significant change in the expression levels of JHAMT1, JHAMT2, and AcJHAMT3 (Figure 6M–O) but also downregulated AcKr-h1 (Figure 6H) and AcMet (Figure 6P).

3.7. Potential Off-Targets of dsAcCyc and dsAcClk

The analysis revealed that dsAcClk was designed to only specifically target AcClk gene (Cluster-9636.42629: A. chinensis Clock), and no potential off-target effects were detected, theoretically (Figure S1A; Table S3.1). The dsAcCyc was designed to specifically target AcCyc gene (Cluster-9636.39048: A. chinensis Cycle) and two potential off-target genes (Cluster-9636.34927 and Cluster-9636.74299: both A. chinensis uncharacterized genes), theoretically (Figure S1B; Table S3.2).

4. Discussion

Our results provide compelling evidence that in the predatory bug A. chinensis, AcClk and AcCyc are indispensable regulators of reproductive and metabolic homeostasis under favorable (non-diapause) conditions. Their functional disruption leads to a suite of physiological deficits, impaired ovarian development, suppressed vitellogenin expression, reduced fecundity, and dysregulated energy storage, that collectively resemble, but are fundamentally distinct from, the diapause syndrome.
The robust spatiotemporal expression rhythms of AcClk and AcCyc under both diapause and non-diapause conditions, and their significant differential expression between these states, underscore their central role in photoperiodic time measurement. Crucially, RNAi-mediated silencing did not induce a typical, adaptive reproductive diapause, which is characterized by programmed ovarian arrest and strategic triglyceride (TAG) accumulation for survival. Instead, it precipitated a pathological state of dysfunction. The observed decline in TAG content, coupled with reproductive failure, indicates a collapse of physiological systems rather than an induction of a dormant, energy-conserving state. The observed reproductive failure likely contributes by decline in TAG content, as sufficient energy reserves are essential to fuel the energetically costly processes of vitellogenesis and oogenesis in insect [30,31,32]. These suggests that the primary role of these genes under favorable conditions is to maintain the integrity of reproductive and metabolic processes, ensuring resources are efficiently allocated for vitellogenesis and oogenesis. The phenotypic evidence for this reproductive impairment is clear. RNAi knockdown resulted in severely compromised ovarian development, as evidenced by significant reductions in ovarian size. This was coupled with a dramatic suppression of Vg gene expression and a profound decline in fecundity. Our findings provide compelling evidence that in the predatory A. chinensis, AcClk and AcCyc function as indispensable regulators of reproductive–metabolic homeostasis under favorable (non-diapause) conditions. This aligns with observations in other hemipteran species. For instance, in the brown-winged green stink bug Plautia stali, RNAi-mediated knockdown of Cyc disrupts the photoperiodic response, leading to suppressed ovarian development [33]. Specifically, Cyc RNAi resulted in inhibited ovarian development in 45% of individuals under long-day conditions, a phenotypic outcome consistent with the effects observed following AcCyc knockdown in our study. These collective results suggest a conserved role for the Cycle in Hemiptera, underscoring its core function in the daily coordination of reproduction.
The molecular mechanism underlying this pleiotropic phenotype appears to be the specific disruption of downstream signaling within the juvenile hormone (JH) pathway, rather than an alteration in JH biosynthetic capacity. Our data clearly demonstrate that knockdown of AcCyc or AcClk led to the significant downregulation of critical JH pathway components, including the receptor AcMet and the responsive transcription factor AcKr-h1. The dramatic reduction in Met expression following AcCyc and AcClk knockdown implied genetic interactions between circadian clock components and JH signaling pathways. This genetic interaction between circadian clock components and JH signaling elements (eg, Met, Taiman), also previously reported in photoperiodic regulation of P. apterus [34,35], appears to be a conserved regulatory module in Hemiptera insects. Juvenile hormone acid methyltransferase enzyme (JHAMT), a gene encoding a key rate-limiting enzyme in the juvenile hormone (JH) biosynthetic pathway, has been extensively studied. Most experimental evidence indicates that knockout of the JHAMT gene leads to a decrease in JH titer within insects, consequently inducing reproductive diapause [36,37,38,39]. However, the expression levels of three JHAMT genes, AcJHAMT1, AcJHAMT2, and AcJHAMT3, remained unchanged following RNAi. The copy number of JHAMT genes exhibits considerable variation across arthropod species. While some insects, such as Drosophila melanogaster, Apis mellifera, and Aphis craccivora, possess only a single JHAMT gene in their genomes [40], the occurrence of multiple JHAMT paralogs is remarkably widespread in insects, including in the desert locust Schistocerca gregaria (31 JHAMT-like genes), the housefly Musca domestica (12 JHAMT genes), and the silkworm Bombyx mori (6 JHAMT genes) [40]. However, the presence of multiple JHAMT gene copies does not imply that all are functionally involved in JH biosynthesis. For example, in the red flour beetle, Tribolium castaneum, which possesses three JHAMT genes, only one encodes an enzyme with genuine JH acid methyltransferase activity, while the other two paralogs lack this catalytic function [41]. It is important to note that, although direct evidence is currently lacking to confirm that all three AcJHAMT genes are functionally involved in JH synthesis in A. chinensis, the absence of significant changes in their transcript levels following RNAi-AcCyc/AcClk may suggest that the transcriptional regulation of JH biosynthesis was not substantially impacted after RNAi-AcCyc/AcClk. Therefore, we propose that AcClk and AcCyc act as upstream regulators that maintain the JH pathway in an active state under non-diapause conditions, thereby ensuring the continuity of reproductive processes.
Furthermore, recent research in Lepidoptera has revealed that the circadian clock gene Cycle exhibits functional polymorphism through alternative isoforms, which play distinct roles in diapause regulation [42]. In the silk moth Bombyx mori, Zheng et al. (2025) demonstrated that Cyc encodes three major isoforms: CycA and CycB are primarily involved in core circadian rhythm maintenance, while CycC specifically regulates diapause entry [42]. A critical deletion in the CycC isoform disrupts diapause induction in polyvoltine strains, leading to non-diapause phenotypes, without affecting circadian rhythms controlled by CycA/B. This isoform-specific function is conserved across Lepidoptera, including distantly related species like the Asian corn borer (Ostrinia furnacalis), where CycC knockdown reduces diapause incidence [42]. These findings provide a nuanced perspective on our results in A. chinensis, where knockdown of AcCyc under non-diapause conditions impaired reproductive–metabolic homeostasis (e.g., reduced ovarian development, JH signaling disruption) but did not induce typical diapause. This suggests that in A. chinensis, the Cyc ortholog may function analogously to the rhythm-regulating isoforms (CycA/B) rather than the diapause-specific CycC, potentially due to evolutionary divergence in Hemiptera. Notably, our results are different from recent findings in other Coleoptera [43]. Gao et al. (2025) demonstrated that in the ladybird beetle Harmonia axyridis, Clk and Cyc regulate winter diapause entry through a noncanonical pathway involving the NuA4/TIP60 histone acetyltransferase complex [43]. In H. axyridis, knockdown of Clk and Cyc under long-day conditions induced diapause-like phenotypes via disruption of juvenile hormone (JH) biosynthesis, whereas knockdown of Per or Tim had no effect, a dissociation similar to what we observe in A. chinensis. This comparison underscores that circadian clock genes can function through rhythm-independent mechanisms across insects, but their specific outcomes (e.g., diapause induction vs. homeostasis maintenance) may be species- or context-dependent.
The interpretation of our RNAi results is complicated by the interconnected nature of the circadian clock network. The dsRNA-mediated knockdown of AcCyc non-specifically suppressed the expression of other core clock genes, including AcPer, AcTim, and AcClk. Similarly, knocking down AcClk also suppressed the expression of AcPer and AcCyc. This suggests a potential mutual positive feedback regulation within the clockwork, a phenomenon observed in other insects where clock genes are inter-regulated to maintain the ~24 h oscillation. Therefore, the observed phenotypic effects may result from a partial disruption of the entire clock circuit rather than from the loss of a single gene’s function alone [44,45].
The absence of a complete and immediate diapause phenotype following RNAi could be attributed to several factors: (1) functional redundancy or compensatory mechanisms within the circadian clock network, where other genes buffer the loss of a single component; (2) the action of downstream outputs that remain partially active even when the core clock is dampened; or (3) species-specific differences in the reliance on clock genes for diapause induction. Furthermore, RNAi knockdowns are inherently imperfect. The residual mRNA and protein activity might be sufficient to prevent the full manifestation of the phenotype, a possibility underscored by the delayed egg-laying observed in dsAcClk-treated insects (Figure 5), which suggests a partial rather than absolute loss of function. While our RNAi efficiencies were high for both dsAcCyc and dsAcClk (Figure 4B,D), we acknowledge the inherent limitations of the technique, including the potential for non-specific off-target effects (theoretically predicted for dsAcCyc in Figure S1B and Table S3.2). The RNAi approach, while powerful, can lead to non-specific effects and typically results in partial rather than complete loss-of-function phenotypes, potentially underestimating a gene’s role if compensatory mechanisms exist. Future investigations employing more precise gene-editing technologies like CRISPR/Cas9, or combinatorial gene knockdowns, would provide deeper insights into the functional hierarchy within the clock and its outputs.

5. Conclusions

In conclusion, we reframe the role of AcClk and AcCyc from being mere potential triggers for diapause to being essential guardians of reproductive–metabolic homeostasis. Their dysfunction disrupts JH signaling, leading to a breakdown in reproduction and energy management. From an applied perspective, this study offers valuable insights for improving the mass production of A. chinensis. Understanding that these clock genes are vital for maintaining robust reproductive output suggests that optimizing rearing conditions (e.g., light cycles) to support their natural rhythmic expression could enhance the quality and fecundity of mass-reared populations, thereby supporting more effective biological control programs.

Supplementary Materials

The following supporting information can be downloaded at: https://www.mdpi.com/article/10.3390/insects16121192/s1, Table S1: The primers used in this study; Table S2: Information on the insects included in the phylogenetic analysis for Cycle; Table S3: Information on the insects included in the phylogenetic analysis for Clock. Figure S1: The potential off-targets of dsAcCyc and dsAcClk were evaluated using “dsRIP”.

Author Contributions

Conceptualization, J.C. and L.Z.; methodology, Q.L.; software, M.Z., Z.L., M.L. and X.H.; validation, Q.L., J.C. and M.L.; formal analysis, Q.L.; investigation, J.C. and Q.L.; data curation, Z.L.; writing—original draft preparation, J.C.; writing—review and editing, L.Z.; supervision, X.H.; project administration, Y.L.; funding acquisition, L.Z. All authors have read and agreed to the published version of the manuscript.

Funding

This research was funded by Shanghai Eastern Talent Plan grant number T2024107 and the National Key R&D Program of China grant number 2023YFD1400600.

Data Availability Statement

The original contributions presented in this study are included in the article/Supplementary Materials. Further inquiries can be directed to the corresponding author.

Acknowledgments

We acknowledge our colleague Zhongjian Shen for his support on administrative and technical support.

Conflicts of Interest

The authors declare no conflicts of interest.

References

  1. Qu, Y.; Walker, A.A.; Meng, L.; Herzig, V.; Li, B. The predatory stink bug Arma custos (Hemiptera: Pentatomidae) produces a complex proteinaceous venom to overcome caterpillar prey. Biology 2023, 12, 691. [Google Scholar] [CrossRef] [PubMed]
  2. Zou, D.Y.; Wu, H.H.; Coudron, T.A.; Zhang, L.S.; Wang, M.Q.; Liu, C.X.; Chen, H.Y. A meridic diet for continuous rearing of Arma chinensis (Hemiptera: Pentatomidae: Asopinae) on a zoophytogenous artificial diet and a secondary prey. Biol. Control 2013, 67, 491–497. [Google Scholar] [CrossRef]
  3. Denlinger, D.L. Regulation of diapause. Annu. Rev. Entomol. 2002, 47, 93–122. [Google Scholar] [CrossRef] [PubMed]
  4. Li, Y.Y.; Chen, J.J.; Liu, M.Y.; He, W.W.; Reynolds, J.A.; Wang, Y.N.; Wang, M.Q.; Zhang, L.S. Enhanced degradation of juvenile hormone promotes reproductive diapause in the predatory ladybeetle Coccinella septempunctata. Front. Physiol. 2022, 13, 877153. [Google Scholar] [CrossRef] [PubMed]
  5. Liu, W.; Li, Y.; Zhu, L.; Zhu, F.; Lei, C.L.; Wang, X.P. Juvenile hormone facilitates the antagonism between adult reproduction and diapause through the methoprene-tolerant gene in the female Colaphellus bowringi. Insect Biochem. Mol. Biol. 2016, 74, 50–60. [Google Scholar] [CrossRef]
  6. Guo, S.; Tian, Z.; Wu, Q.W.; King-Jones, K.; Liu, W.; Zhu, F.; Wang, X.P. Steroid hormone ecdysone deficiency stimulates preparation for photoperiodic reproductive diapause. PLoS Genet. 2021, 17, e1009352. [Google Scholar] [CrossRef]
  7. Bradshaw, W.E.; Lounibos, L.P. Evolution of dormancy and its photoperiodic control in pitcher-plant mosquitoes. Evolution 1977, 31, 546–567. [Google Scholar] [CrossRef]
  8. Chen, J.J.; Liu, X.X.; Guo, P.H.; Teets, N.M.; Zhou, J.C.; Chen, W.B.; Luo, Q.Z.; Kanjana, N.; Li, Y.Y.; Zhang, L.S. Regulation of forkhead box O transcription factor by insulin signaling pathway controls the reproductive diapause of the lady beetle, Coccinella septempunctata. Int. J. Biol. Macromol. 2024, 258 Pt 1, 128104. [Google Scholar] [CrossRef]
  9. Kostál, V. Eco-physiological phases of insect diapause. J. Insect Physiol. 2006, 52, 113–127. [Google Scholar] [CrossRef]
  10. Denlinger, D.L. Encyclopedia of Insects, 2nd ed.; Academic Press: Salt Lake City, UT, USA, 2009; pp. 267–271. [Google Scholar]
  11. Meuti, M.E.; Denlinger, D.L. Evolutionary links between circadian clocks and photoperiodic diapause in insects. Integr. Comp. Biol. 2013, 53, 131–143. [Google Scholar] [CrossRef]
  12. Dolezel, D. Photoperiodic time measurement in insects. Curr. Opin. Insect Sci. 2015, 7, 98–103. [Google Scholar] [CrossRef]
  13. Saunders, D.S. Dormancy, diapause, and the role of the circadian system in insect photoperiodism. Annu. Rev. Entomol. 2020, 65, 373–389. [Google Scholar] [CrossRef]
  14. Tataroglu, O.; Emery, P. The molecular ticks of the Drosophila circadian clock. Curr. Opin. Insect Sci. 2015, 7, 51–57. [Google Scholar] [CrossRef] [PubMed]
  15. Patke, A.; Young, M.W.; Axelrod, S. Molecular mechanisms and physiological importance of circadian rhythms. Nat. Rev. Mol. Cell Biol. 2020, 21, 67–84. [Google Scholar] [CrossRef]
  16. Stehlík, J.; Závodská, R.; Shimada, K.; Sauman, I.; Kostál, V. Photoperiodic induction of diapause requires regulated transcription of timeless in the larval brain of Chymomyza costata. J. Biol. Rhythms 2008, 23, 129–139. [Google Scholar] [CrossRef]
  17. Tobita, H.; Kiuchi, T. Knockouts of positive and negative elements of the circadian clock disrupt photoperiodic diapause induction in the silkworm, Bombyx mori. Insect Biochem. Mol. Biol. 2022, 149, 103842. [Google Scholar] [CrossRef]
  18. Cui, W.Z.; Qiu, J.F.; Dai, T.M.; Chen, Z.; Li, J.L.; Liu, K.; Wang, Y.J.; Sima, Y.H.; Xu, S.Q. Circadian clock gene period contributes to diapause via GABAeric-diapause hormone pathway in Bombyx mori. Biology 2021, 10, 842. [Google Scholar] [CrossRef] [PubMed]
  19. Ikeda, K.; Daimon, T.; Shiomi, K.; Udaka, H.; Numata, H. Involvement of the clock gene period in the photoperiodism of the Silkmoth Bombyx mori. Zoolog Sci. 2021, 38, 523–530. [Google Scholar] [CrossRef] [PubMed]
  20. Liu, X.; Cai, L.; Zhu, L.; Tian, Z.; Shen, Z.; Cheng, J.; Zhang, S.; Li, Z.; Liu, X. Mutation of the clock gene timeless disturbs diapause induction and adult emergence rhythm in Helicoverpa armigera. Pest. Manag. Sci. 2023, 79, 1876–1884. [Google Scholar] [CrossRef]
  21. Kotwica-Rolinska, J.; Damulewicz, M.; Chodakova, L.; Kristofova, L.; Dolezel, D. Pigment dispersing factor is a circadian clock output and regulates photoperiodic response in the linden bug, Pyrrhocoris apterus. Front. Physiol. 2022, 13, 884909. [Google Scholar] [CrossRef]
  22. Kotwica-Rolinska, J.; Pivarciova, L.; Vaneckova, H.; Dolezel, D. The role of circadian clock genes in the photoperiodic timer of the Linden bug Pyrrhocoris apterus during the nymphal stage. Physiol. Entomol. 2017, 42, 266–273. [Google Scholar] [CrossRef]
  23. Gill, S.; Panda, S. Feeding mistiming decreases reproductive fitness in flies. Cell Metab. 2011, 13, 613–614. [Google Scholar] [CrossRef] [PubMed]
  24. Zhang, M.; He, W.; Li, Y.; Chen, J.; Teets, N.M.; Zhang, L. Metabolic and transcriptional regulation of reproductive diapause in Arma chinensis. iScience 2025, 28, 111761. [Google Scholar] [CrossRef]
  25. Shen, Z.; Luo, Q.; Mao, J.; Li, Y.; Wang, M.; Zhang, L. Molecular identification of two thioredoxin genes and their function in antioxidant defense in Arma chinensis diapause. Front. Physiol. 2024, 15, 1440531. [Google Scholar] [CrossRef]
  26. Luo, Q.; Mao, J.; Li, Y.; Wang, M.; Zhang, L.; Shen, Z. Molecular characterization of a novel thioredoxin-related transmembrane protein gene AcTMX3 that plays important roles in antioxidant defence in Arma chinensis diapause. Insect Mol. Biol. 2025, 34, 218–227. [Google Scholar] [CrossRef]
  27. Wang, S.L.; Zhang, M.S.; Zhou, L.; Jing, X.Y.; Zhang, H.Z.; Li, Y.Y.; Zhang, L.S. Gene expression pattern and function analysis of juvenile hormone epoxy-hydrolase during diapause of Arma chinensis. Jiangsu Agric. Sci. 2024, 52, 43–51. [Google Scholar]
  28. Livak, K.J.; Schmittgen, T.D. Analysis of relative gene expression data using realtime quantitative PCR and the 2−ΔΔCT method. Methods 2001, 25, 402–408. [Google Scholar] [CrossRef]
  29. Shen, Z.; Liu, Z.; Chen, J.; Li, Y.; Mao, J.; Wang, M.; Zhang, L. Functional analysis of adipokinetic hormone signaling in reproductive diapause of Coccinella septempunctata. Pest. Manag. Sci. 2024, 80, 3665–3674. [Google Scholar] [CrossRef] [PubMed]
  30. Li, S.L.; Cao, Z.C.; Wu, Y.H.; Tang, R.; Sun, S.L.; Yang, Z.; Liu, T.X.; Jing, X.F. Functional analysis of DGAT1 in the cotton bollworm, Helicoverpa armigera. Entomol. Gen. 2022, 42, 891–899. [Google Scholar] [CrossRef]
  31. Lu, K.; Zhou, J.M.; Chen, X.; Li, W.R.; Li, Y.; Cheng, Y.B.; Yan, J.; You, K.K.; Yuan, Z.N.; Zhou, Q. Deficiency of Brummer impaires lipid mobilization and jh-mediated vitellogenesis in the brown planthopper, Nilaparvata lugens. Front. Physiol. 2018, 9, 1535. [Google Scholar] [CrossRef]
  32. Lye, P.Y.; Chika, S.; Fukushima, Y.; Takaki, K.; Liew, M.W.O.; Yamamoto, M.; Wakabayashi, K.; Mori, H.; Kotani, E. Cytotoxin-mediated silk gland organ dysfunction diverts resources to enhance silkworm fecundity by potentiating nutrient-sensing IIS/TOR pathways. iScience 2024, 27, 108853. [Google Scholar] [CrossRef]
  33. Tamai, T.; Shiga, S.; Goto, S.G. Roles of the circadian clock and endocrine regulator in the photoperiodic response of the brown-winged green bug Plautia stali. Physiol. Entomol. 2019, 44, 43–52. [Google Scholar] [CrossRef]
  34. Bajgar, A.; Jindra, M.; Doleze, D. Autonomous regulation of the insect gut by circadian genes acting downstream of juvenile hormone signaling. Proc. Natl. Acad. Sci. USA 2013, 110, 4416–4421. [Google Scholar] [CrossRef]
  35. Smykal, V.; Chodakova, L.; Hejnikova, M.; Briedikova, K.; Wu, B.C.-H.; Vaneckova, H.; Chen, P.; Janovska, A.; Kyjakova, P.; Vacha, M.; et al. Steroid receptor coactivator TAIMAN is a new modulator of insect circadian clock. PLoS Genet. 2023, 19, e1010924. [Google Scholar] [CrossRef]
  36. Mukai, A.; Mano, G.; Marteaux, L.D.; Shinada, T.; Goto, S.G. Juvenile hormone as a causal factor for maternal regulation of diapause in a wasp. Insect Biochem. Mol. Biol. 2022, 144, 103758. [Google Scholar] [CrossRef]
  37. Ma, H.Y.; Li, Y.Y.; Li, L.; Tan, Y.; Pang, B.P. Juvenile hormone regulates the reproductive diapause through Methoprene-tolerant gene in Galeruca daurica. Insect Mol. Biol. 2021, 30, 12710. [Google Scholar] [CrossRef] [PubMed]
  38. Tian, Z.; Guo, S.; Li, J.X.; Zhu, F.; Liu, W.; Wang, X.P. Juvenile hormone biosynthetic genes are critical for regulating reproductive diapause in the cabbage beetle. Insect Biochem. Mol. Biol. 2021, 139, 103654. [Google Scholar] [CrossRef] [PubMed]
  39. Gao, Q.; Li, B.; Tian, Z.; Loof, A.D.; Wang, J.L.; Wang, X.P.; Liu, W. Key role of juvenile hormone in controlling reproductive diapause in females of the Asian lady beetle Harmonia axyridis. Pest Manag. Sci. 2021, 78, 6619. [Google Scholar] [CrossRef] [PubMed]
  40. Smykal, V.; Dolezel, D. Evolution of proteins involved in the final steps of juvenile hormone synthesis. J. Insect Physiol. 2023, 145, 104487. [Google Scholar] [CrossRef]
  41. Minakuchi, C.; Namiki, T.; Yoshiyama, M.; Shinoda, T. RNAi-mediated knockdown of juvenile hormone acid O-methyltransferase gene causes precocious metamorphosis in the red flour beetle Tribolium castaneum. FEBS J. 2008, 275, 2919–2931. [Google Scholar] [CrossRef]
  42. Zheng, S.R.; Wang, Y.H.; Li, G.Y.; Qin, S.; Dong, Z.; Yang, X.; Xu, X.M.; Fang, G.Q.; Li, M.W.; Zhan, S. Functional polymorphism of CYCLE underlies the diapause variation in moths. Science 2025, 388, 2129. [Google Scholar] [CrossRef] [PubMed]
  43. Gao, Q.; Dai, Y.F.; Zhao, Y.L.; Li, X.; An, H.M.; Jones, K.K.; Wang, J.L.; Wanga, X.P.; Liu, W. Noncanonical action of circadian clock genes controls winter diapause entry via the NuA4/TIP60 complex in Harmonia axyridis. Proc. Natl. Acad. Sci. USA 2025, 122, e2510550122. [Google Scholar] [CrossRef] [PubMed]
  44. Suri, V.; Lanjuin, A.; Rosbash, M. TIMELESS-dependent positive and negative autoregulation in the Drosophila circadian clock. EMBO J. 1999, 18, 675–686. [Google Scholar] [CrossRef] [PubMed]
  45. Jin, M.; Peng, Y.; Peng, J.; Yu, S.; Wu, C.; Yang, X.; Xiao, Y. A supergene controls facultative diapause in the crop pest Helicoverpa armigera. Cell Rep. 2024, 43, 114939. [Google Scholar] [CrossRef]
Figure 1. Evolutionary relationship of Cycle and Clock protein sequences. The phylogenetic trees were constructed based on amino acid sequences of Cycle and Clock using the Jones–Taylor–Thornton (JTT)-based neighbor-joining method with 1000 bootstraps.
Figure 1. Evolutionary relationship of Cycle and Clock protein sequences. The phylogenetic trees were constructed based on amino acid sequences of Cycle and Clock using the Jones–Taylor–Thornton (JTT)-based neighbor-joining method with 1000 bootstraps.
Insects 16 01192 g001
Figure 2. Expression profiles of AcCyc and AcClk at different developmental stages and in different tissues. Temporal expression patterns of AcCyc and AcClk under non-diapause (A,E) and diapause conditions (B,F). Spatial transcript expression analysis of AcCyc and AcClk under non-diapause (C,G) and diapause conditions (D,H). Data represent mean ± stand error of mean (SEM). Different letters indicated statistically significant differences between different samples using a one-way analysis of variance (ANOVA) with Tukey’s multiple comparisons test, p < 0.05. NE, N3, N6, N9, N12 and N15, respectively, represented the female adults at 0, 3, 6, 9, 12, and 15 days under non-diapause conditions. NE, D10, D20, D30, D40 and D50, respectively, represented the female adults at 0, 10, 20, 30, 40, and 50 days under diapause conditions.
Figure 2. Expression profiles of AcCyc and AcClk at different developmental stages and in different tissues. Temporal expression patterns of AcCyc and AcClk under non-diapause (A,E) and diapause conditions (B,F). Spatial transcript expression analysis of AcCyc and AcClk under non-diapause (C,G) and diapause conditions (D,H). Data represent mean ± stand error of mean (SEM). Different letters indicated statistically significant differences between different samples using a one-way analysis of variance (ANOVA) with Tukey’s multiple comparisons test, p < 0.05. NE, N3, N6, N9, N12 and N15, respectively, represented the female adults at 0, 3, 6, 9, 12, and 15 days under non-diapause conditions. NE, D10, D20, D30, D40 and D50, respectively, represented the female adults at 0, 10, 20, 30, 40, and 50 days under diapause conditions.
Insects 16 01192 g002
Figure 3. Diel expression of AcCyc and AcClk under non-diapause and diapause conditions. (A,C) Circadian rhythm expression pattern of AcCyc and AcClk under non-diapause condition. (B,D) Circadian rhythm expression pattern of AcCyc and AcClk under diapause condition. The gray shadow represented dark period. Data represent mean ± stand error of mean (SEM). Different letters indicated statistically significant differences using a one-way analysis of variance (ANOVA) with Tukey’s multiple comparisons test, p < 0.05.
Figure 3. Diel expression of AcCyc and AcClk under non-diapause and diapause conditions. (A,C) Circadian rhythm expression pattern of AcCyc and AcClk under non-diapause condition. (B,D) Circadian rhythm expression pattern of AcCyc and AcClk under diapause condition. The gray shadow represented dark period. Data represent mean ± stand error of mean (SEM). Different letters indicated statistically significant differences using a one-way analysis of variance (ANOVA) with Tukey’s multiple comparisons test, p < 0.05.
Insects 16 01192 g003
Figure 4. Effect of AcCyc or AcClk knockdown on ovarian development in A. chinensis female under non-diapause conditions. (A,C) Representative ovarian samples after dsRNA treatments. (B,D) Knockdown efficiency of AcCyc or AcClk at 24, 48 and 72 h after dsRNA treatment. (E,F,H,I) Ovary sizes (length and width) following AcCyc or AcClk silencing. (G,J) Expression of vitellogenin (Vg) after AcCyc or AcClk knockdown. Data represent mean ± stand error of mean (SEM). Asterisks indicate significant differences between dsGFP and dsRNA using Student’s t-test (* p < 0.05; ** p < 0.01; *** p < 0.001; **** p < 0.0001; “ns” indicate no signiffcant differences). The scale bar size was 500 μm.
Figure 4. Effect of AcCyc or AcClk knockdown on ovarian development in A. chinensis female under non-diapause conditions. (A,C) Representative ovarian samples after dsRNA treatments. (B,D) Knockdown efficiency of AcCyc or AcClk at 24, 48 and 72 h after dsRNA treatment. (E,F,H,I) Ovary sizes (length and width) following AcCyc or AcClk silencing. (G,J) Expression of vitellogenin (Vg) after AcCyc or AcClk knockdown. Data represent mean ± stand error of mean (SEM). Asterisks indicate significant differences between dsGFP and dsRNA using Student’s t-test (* p < 0.05; ** p < 0.01; *** p < 0.001; **** p < 0.0001; “ns” indicate no signiffcant differences). The scale bar size was 500 μm.
Insects 16 01192 g004
Figure 5. Effect of AcCyc or AcClk knockdown on reproductive capacity and energy metabolism in A. chinensis under non-diapause conditions. (A) Number of eggs laid by A. chinensis with AcCyc or AcClk knockdown under non-diapause conditions. (B,C) Effect of AcCyc or AcClk knockdown on TAG content in A. chinensis under diapause conditions. Data represent mean ± stand error of mean (SEM). Asterisks indicate significant differences between dsGFP and dsRNA using Student’s t-test (** p < 0.01; *** p < 0.001).
Figure 5. Effect of AcCyc or AcClk knockdown on reproductive capacity and energy metabolism in A. chinensis under non-diapause conditions. (A) Number of eggs laid by A. chinensis with AcCyc or AcClk knockdown under non-diapause conditions. (B,C) Effect of AcCyc or AcClk knockdown on TAG content in A. chinensis under diapause conditions. Data represent mean ± stand error of mean (SEM). Asterisks indicate significant differences between dsGFP and dsRNA using Student’s t-test (** p < 0.01; *** p < 0.001).
Insects 16 01192 g005
Figure 6. Effect of AcCyc or AcClk knockdown on juvenile hormone pathway genes and other circadian clock genes under non-diapause conditions. The expression levels of AcPer (A), AcTim (B), AcClk (C), AcKr-h1 (D), AcJHAMT1 (I), AcJHAMT2 (J), Ac JHAMT3 (K), and AcMet (L) genes after RNAi-AcCyc. The expression levels of AcPer (E), AcTim (F), AcClk (G), AcKr-h1 (H), AcJHAMT1 (M), AcJHAMT2 (N), Ac JHAMT3 (O), and AcMet (P) genes after RNAi-AcClk. Data represent mean ± stand error of mean (SEM). Asterisks indicate significant differences between dsGFP and dsRNA using Student’s t-test (* p < 0.05; ** p < 0.01; *** p < 0.001; **** p < 0.0001; “ns” indicate no signiffcant differences).
Figure 6. Effect of AcCyc or AcClk knockdown on juvenile hormone pathway genes and other circadian clock genes under non-diapause conditions. The expression levels of AcPer (A), AcTim (B), AcClk (C), AcKr-h1 (D), AcJHAMT1 (I), AcJHAMT2 (J), Ac JHAMT3 (K), and AcMet (L) genes after RNAi-AcCyc. The expression levels of AcPer (E), AcTim (F), AcClk (G), AcKr-h1 (H), AcJHAMT1 (M), AcJHAMT2 (N), Ac JHAMT3 (O), and AcMet (P) genes after RNAi-AcClk. Data represent mean ± stand error of mean (SEM). Asterisks indicate significant differences between dsGFP and dsRNA using Student’s t-test (* p < 0.05; ** p < 0.01; *** p < 0.001; **** p < 0.0001; “ns” indicate no signiffcant differences).
Insects 16 01192 g006
Disclaimer/Publisher’s Note: The statements, opinions and data contained in all publications are solely those of the individual author(s) and contributor(s) and not of MDPI and/or the editor(s). MDPI and/or the editor(s) disclaim responsibility for any injury to people or property resulting from any ideas, methods, instructions or products referred to in the content.

Share and Cite

MDPI and ACS Style

Chen, J.; Luo, Q.; Zhang, M.; Lv, Z.; Liu, M.; Huang, X.; Li, Y.; Zhang, L. Silencing the Circadian Clock Genes Cycle and Clock Disrupts Reproductive–Metabolic Homeostasis but Does Not Induce Reproductive Diapause in Arma chinensis. Insects 2025, 16, 1192. https://doi.org/10.3390/insects16121192

AMA Style

Chen J, Luo Q, Zhang M, Lv Z, Liu M, Huang X, Li Y, Zhang L. Silencing the Circadian Clock Genes Cycle and Clock Disrupts Reproductive–Metabolic Homeostasis but Does Not Induce Reproductive Diapause in Arma chinensis. Insects. 2025; 16(12):1192. https://doi.org/10.3390/insects16121192

Chicago/Turabian Style

Chen, Junjie, Qiaozhi Luo, Maosen Zhang, Zhuoling Lv, Meng Liu, Xiangchao Huang, Yuyan Li, and Lisheng Zhang. 2025. "Silencing the Circadian Clock Genes Cycle and Clock Disrupts Reproductive–Metabolic Homeostasis but Does Not Induce Reproductive Diapause in Arma chinensis" Insects 16, no. 12: 1192. https://doi.org/10.3390/insects16121192

APA Style

Chen, J., Luo, Q., Zhang, M., Lv, Z., Liu, M., Huang, X., Li, Y., & Zhang, L. (2025). Silencing the Circadian Clock Genes Cycle and Clock Disrupts Reproductive–Metabolic Homeostasis but Does Not Induce Reproductive Diapause in Arma chinensis. Insects, 16(12), 1192. https://doi.org/10.3390/insects16121192

Note that from the first issue of 2016, this journal uses article numbers instead of page numbers. See further details here.

Article Metrics

Back to TopTop