Effects of Host Plant on the Bacterial Community of the Leafhopper Scaphoideus titanus
Simple Summary
Abstract
1. Introduction
2. Materials and Methods
2.1. Insect Rearing on Single Plant Sources
2.2. Metabarcoding Analysis of Nymph Bacterial Community
2.2.1. Insect Collection, DNA Extraction and Sequencing
2.2.2. Sequence Analysis
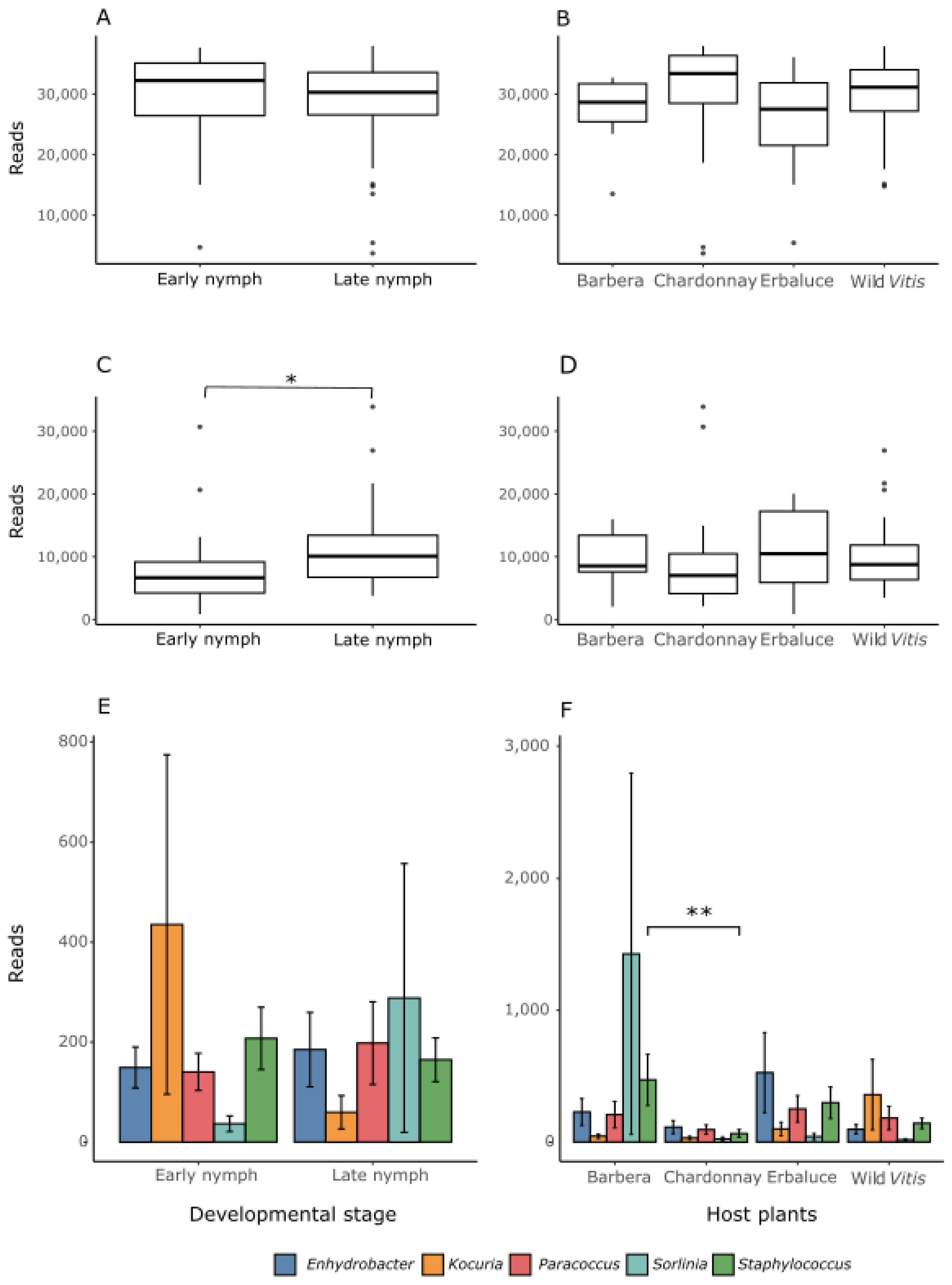
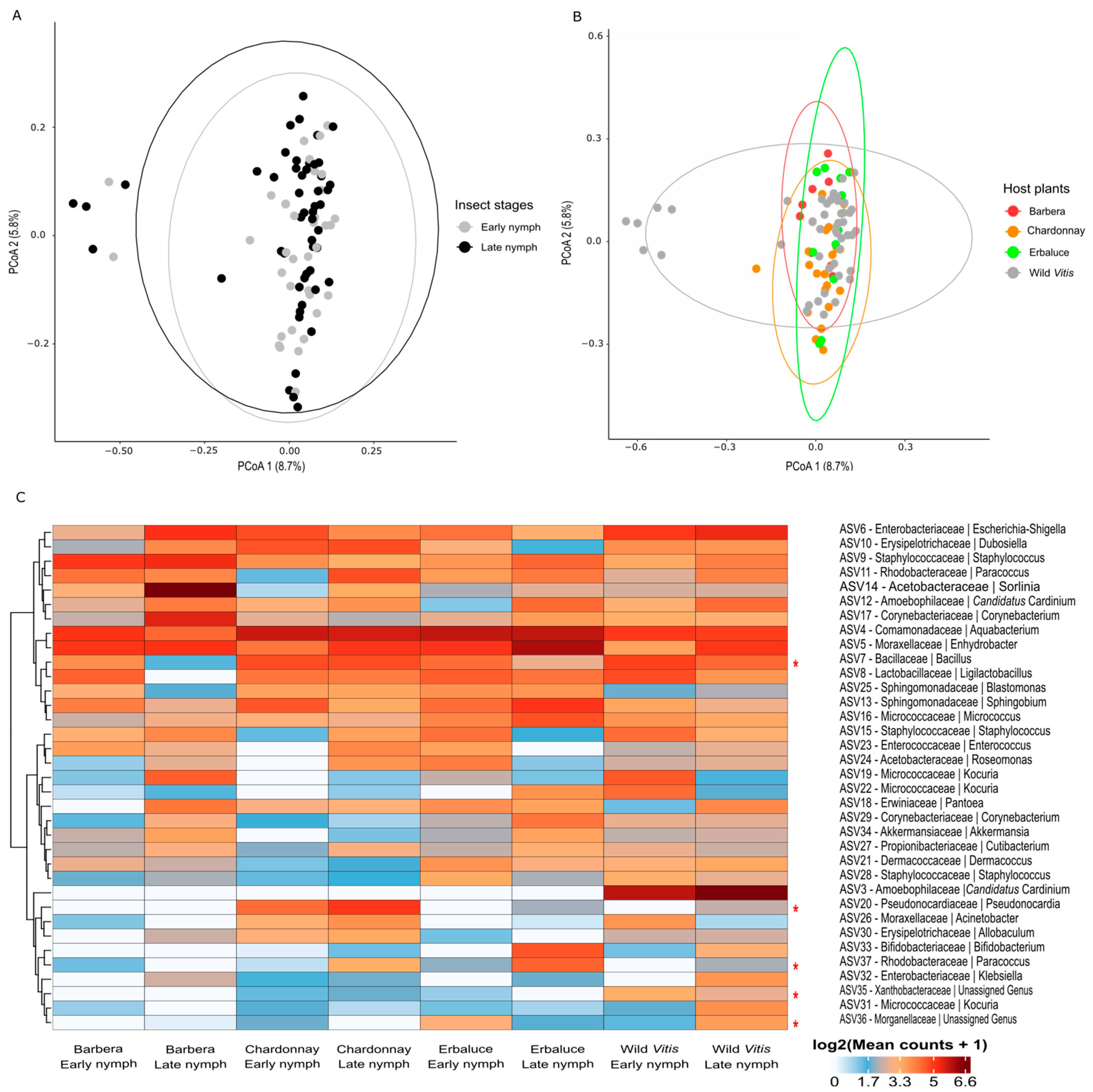
3. Results
3.1. Metabarcoding Analysis of the Nymph Bacterial Communities
3.1.1. Full Microbiome
3.1.2. Non-Core Microbiome
4. Discussion
Supplementary Materials
Author Contributions
Funding
Data Availability Statement
Acknowledgments
Conflicts of Interest
References
- Kaltenpoth, M.; Flórez, L.V.; Vigneron, A.; Dirksen, P.; Engl, T. Origin and function of beneficial bacterial symbioses in insects. Nat. Rev. Microbiol. 2025, 23, 551–567. [Google Scholar] [CrossRef]
- Gil, R.; Latorre, A. Unity makes strength: A review on mutualistic symbiosis in representative insect clades. Life 2019, 9, 21. [Google Scholar] [CrossRef] [PubMed]
- Lou, Y.; Wang, G.; Zhang, W.; Xu, L. Adaptation strategies of insects to their environment by collecting and utilizing external microorganisms. Integr. Zool. 2025, 20, 208–212. [Google Scholar] [CrossRef] [PubMed]
- Brumfield, K.D.; Raupp, M.J.; Haji, D.; Simon, C.; Graf, J.; Cooley, J.R.; Janton, S.T.; Meister, R.C.; Huq, A.; Colwell, R.R.; et al. Gut microbiome insights from 16S rRNA analysis of 17-year periodical cicadas (Hemiptera: Magicicada spp.) broods II, VI, and X. Sci. Rep. 2022, 12, 16967. [Google Scholar] [CrossRef] [PubMed]
- Ge, D.; Yin, C.; Jing, J.; Li, Z.; Liu, L. Relationship between the host plant range of insects and symbiont bacteria. Microorganisms 2025, 13, 189. [Google Scholar] [CrossRef]
- Huang, Z.; Zhou, J.; Zhang, Z.; He, H.; Wei, C. A study on symbiotic systems of cicadas provides new insights into distribution of microbial symbionts and improves fluorescence in situ hybridization technique. Int. J. Mol. Sci. 2023, 24, 2434. [Google Scholar] [CrossRef]
- Lange, C.; Boyer, S.; Bezemer, T.M.; Lefort, M.-C.; Dhami, M.K.; Biggs, E.; Groenteman, R.; Fowler, S.V.; Paynter, Q.; Verdecia Mogena, A.M.; et al. Impact of intraspecific variation in insect microbiomes on host phenotype and evolution. ISME J. 2023, 17, 1798–1807. [Google Scholar] [CrossRef]
- Sandoval-Motta, S.; Aldana, M.; Frank, A. Evolving ecosystems: Inheritance and selection in the light of the microbiome. Arch. Med. Res. 2017, 48, 780–789. [Google Scholar] [CrossRef]
- He, B.; Chen, X.; Yang, H.; Cernava, T. Microbiome structure of the aphid Myzus persicae (Sulzer) is shaped by different Solanaceae plant diets. Front. Microbiol. 2021, 12, 667257. [Google Scholar] [CrossRef]
- Lim, Y.Z.; Poh, Y.H.; Lee, K.C.; Pointing, S.B.; Wainwright, B.J.; Tan, E.J. Influence of native and exotic plant diet on the gut microbiome of the Gray’s Malayan stick insect, Lonchodes brevipes. Front. Microbiol. 2023, 14, 1199187. [Google Scholar] [CrossRef]
- Rogowska-van der Molen, M.A.; Savova, H.V.; Janssen, E.A.T.; van Alen, T.; Coolen, S.; Jansen, R.S.; Welte, C.U. Unveiling detoxifying symbiosis and dietary influence on the Southern Green Shield Bug microbiota. FEMS Microbiol. Ecol. 2024, 100, fiae150. [Google Scholar] [CrossRef] [PubMed]
- Voulgari-Kokota, A.; Boatta, F.; Rijkers, R.; Wertheim, B.; Beukeboom, L.W.; Ellers, J.; Salles, J.F. High-sugar diet leads to loss of beneficial probiotics in housefly larvae guts. ISME J. 2024, 18, wrae193. [Google Scholar] [CrossRef] [PubMed]
- Santos-Garcia, D.; Mestre-Rincon, N.; Zchori-Fein, E.; Morin, S. Inside out: Microbiota dynamics during host-plant adaptation of whiteflies. ISME J. 2020, 14, 847–856. [Google Scholar] [CrossRef] [PubMed]
- Girard, M.; Luis, P.; Valiente Moro, C.; Minard, G. Crosstalk between the microbiota and insect postembryonic development. Trends Microbiol. 2023, 31, 181–196. [Google Scholar] [CrossRef]
- Gonella, E.; Benelli, G.; Arricau-Bouvery, N.; Bosco, D.; Duso, C.; Dietrich, C.H.; Galetto, L.; Rizzoli, A.; Jović, J.; Mazzoni, V.; et al. Scaphoideus titanus up-to-the-minute: Biology, ecology, and role as a vector. Entomol. Gen. 2024, 481–496. [Google Scholar] [CrossRef]
- Malembic-Maher, S.; Desqué, D.; Khalil, D.; Salar, P.; Bergey, B.; Danet, J.-L.; Duret, S.; Dubrana-Ourabah, M.-P.; Beven, L.; Ember, I.; et al. When a Palearctic bacterium meets a Nearctic insect vector: Genetic and ecological insights into the emergence of the grapevine Flavescence Dorée epidemics in Europe. PLoS Pathog. 2020, 16, e1007967. [Google Scholar] [CrossRef]
- Abbà, S.; Rossi, M.; Vallino, M.; Galetto, L.; Marzachì, C.; Turina, M. Metatranscriptomic assessment of the microbial community associated with the Flavescence Dorée phytoplasma insect vector Scaphoideus titanus. Front. Microbiol. 2022, 13, 866523. [Google Scholar] [CrossRef]
- Enciso, J.S.; Corretto, E.; Borruso, L.; Schuler, H. Limited variation in bacterial communities of Scaphoideus titanus (Hemiptera: Cicadellidae) across European populations and different life stages. Insects 2024, 15, 830. [Google Scholar] [CrossRef]
- Lessio, F.; Tedeschi, R.; Alma, A. Presence of Scaphoideus titanus on American grapevine in woodlands, and infection with “Flavescence Dorée” phytoplasmas. Bull. Insectology 2007, 60, 373–374. [Google Scholar]
- Ripamonti, M.; Pegoraro, M.; Rossi, M.; Bodino, N.; Beal, D.; Panero, L.; Marzachì, C.; Bosco, D. Prevalence of Flavescence Dorée phytoplasma-infected Scaphoideus titanus in different vineyard agroecosystems of Northwestern Italy. Insects 2020, 11, 301. [Google Scholar] [CrossRef]
- Oggier, A.; Conedera, M.; Jermini, M.; Debonneville, C.; Schumpp, O.; Rizzoli, A. Gone-Wild Grapevines in forests may act as a potential habitat for ‘Flavescence Dorée’ phytoplasma vectors and inoculum. J. Appl. Entomol. 2023, 147, 777–789. [Google Scholar] [CrossRef]
- Ripamonti, M.; Galetto, L.; Maron, F.; Marzachì, C.; Bosco, D. Scaphoideus titanus fitness on grapevine varieties with different susceptibility to Flavescence Dorée phytoplasma. J. Appl. Entomol. 2022, 146, 1260–1271. [Google Scholar] [CrossRef]
- Ripamonti, M.; Maron, F.; Cornara, D.; Marzachì, C.; Fereres, A.; Bosco, D. Leafhopper feeding behaviour on three grapevine cultivars with different susceptibilities to Flavescence Dorée. J. Insect Physiol. 2022, 137, 104366. [Google Scholar] [CrossRef] [PubMed]
- Castanera, R.; González-Miguel, V.M.; Escolà, G.; Olivé, M.; Teixidó, N.; Savé, R.; Casacuberta, J.M.; San Segundo, B. Cultivar-dependent variations in the microbiome of grapevine leaves. Horticulturae 2024, 10, 1333. [Google Scholar] [CrossRef]
- Campisano, A.; Pancher, M.; Puopolo, G.; Puddu, A.; Lòpez-Fernàndez, S.; Biagini, B.; Yousaf, S.; Pertot, I. Diversity in endophyte populations reveals functional and taxonomic diversity between wild and domesticated grapevines. Am. J. Enol. Vitic. 2015, 66, 12–21. [Google Scholar] [CrossRef]
- Lòpez-Fernàndez, S.; Mazzoni, V.; Pedrazzoli, F.; Pertot, I.; Campisano, A. A Phloem-feeding insect transfers bacterial endophytic communities between grapevine plants. Front. Microbiol. 2017, 8, 834. [Google Scholar] [CrossRef]
- Gonella, E.; Crotti, E.; Rizzi, A.; Mandrioli, M.; Favia, G.; Daffonchio, D.; Alma, A. Horizontal transmission of the symbiotic bacterium Asaia sp. in the leafhopper Scaphoideus titanus Ball (Hemiptera: Cicadellidae). BMC Microbiol. 2012, 12, S4. [Google Scholar] [CrossRef]
- Klindworth, A.; Pruesse, E.; Schweer, T.; Peplies, J.; Quast, C.; Horn, M.; Glöckner, F.O. Evaluation of general 16S ribosomal RNA gene PCR primers for classical and next-generation sequencing-based diversity studies. Nucleic Acids Res. 2013, 41, e1. [Google Scholar] [CrossRef]
- Chen, Y.H.; Bernal, C.C.; Tan, J.; Horgan, F.G.; Fitzgerald, M.A. Planthopper “adaptation” to resistant rice varieties: Changes in amino acid composition over time. J. Insect Physiol. 2011, 57, 1375–1384. [Google Scholar] [CrossRef]
- Bolyen, E.; Rideout, J.R.; Dillon, M.R.; Bokulich, N.A.; Abnet, C.C.; Al-Ghalith, G.A.; Alexander, H.; Alm, E.J.; Arumugam, M.; Asnicar, F.; et al. Reproducible, interactive, scalable and extensible microbiome data science using QIIME 2. Nat. Biotechnol. 2019, 37, 852–857. [Google Scholar] [CrossRef]
- Callahan, B.J.; McMurdie, P.J.; Rosen, M.J.; Han, A.W.; Johnson, A.J.A.; Holmes, S.P. DADA2: High-resolution sample inference from Illumina amplicon data. Nat. Methods 2016, 13, 581–583. [Google Scholar] [CrossRef]
- Quast, C.; Pruesse, E.; Yilmaz, P.; Gerken, J.; Schweer, T.; Yarza, P.; Peplies, J.; Glöckner, F.O. The SILVA Ribosomal RNA Gene Database Project: Improved data processing and web-based tools. Nucleic Acids Res. 2013, 41, D590–D596. [Google Scholar] [CrossRef]
- McMurdie, P.J.; Holmes, S. Phyloseq: An R Package for Reproducible Interactive Analysis and Graphics of Microbiome Census Data. PLoS ONE 2013, 8, e61217. [Google Scholar] [CrossRef]
- Dixon, P. VEGAN, a Package of R functions for community ecology. J. Veg. Sci. 2003, 14, 927–930. [Google Scholar] [CrossRef]
- Anderson, M.J. Distance-based tests for homogeneity of multivariate dispersions. Biometrics 2006, 62, 245–253. [Google Scholar] [CrossRef] [PubMed]
- Ogle, D.H.; Doll, J.C.; Wheeler, A.P. FSA: Simple Fisheries Stock Assessment Methods. 2025. Available online: https://CRAN.R-project.org/package=FSA (accessed on 10 September 2025).
- Gu, Z. Complex heatmap visualization. iMeta 2022, 1, e43. [Google Scholar] [CrossRef] [PubMed]
- Chuche, J.; Thiéry, D. Biology and ecology of the Flavescence Dorée vector Scaphoideus titanus: A review. Agron. Sustain. Dev. 2014, 34, 381–403. [Google Scholar] [CrossRef]
- Alma, A.; Lessio, F.; Gonella, E.; Picciau, L.; Mandrioli, M.; Tota, F. New Insights in phytoplasma-vector interaction: Acquisition and inoculation of Flavescence Dorée phytoplasma by Scaphoideus titanus adults in a short window of time. Ann. Appl. Biol. 2018, 173, 55–62. [Google Scholar] [CrossRef]
- Chuche, J.; Desvignes, E.; Bonnard, O.; Thiéry, D. Phenological synchrony between Scaphoideus titanus (Hemiptera: Cicadellidae) hatchings and grapevine bud break: Could this explain the insect’s expansion? Bull. Entomol. Res. 2015, 105, 82–91. [Google Scholar] [CrossRef]
- Takiya, D.M.; Tran, P.L.; Dietrich, C.H.; Moran, N.A. Co-cladogenesis spanning three phyla: Leafhoppers (Insecta: Hemiptera: Cicadellidae) and their dual bacterial symbionts. Mol. Ecol. 2006, 15, 4175–4191. [Google Scholar] [CrossRef]
- Sacchi, L.; Genchi, M.; Clementi, E.; Bigliardi, E.; Avanzati, A.M.; Pajoro, M.; Negri, I.; Marzorati, M.; Gonella, E.; Alma, A.; et al. Multiple symbiosis in the leafhopper Scaphoideus titanus (Hemiptera: Cicadellidae): Details of transovarial transmission of Cardinium sp. and Yeast-like endosymbionts. Tissue Cell 2008, 40, 231–242. [Google Scholar] [CrossRef]
- Wu, D.; Daugherty, S.C.; Aken, S.E.V.; Pai, G.H.; Watkins, K.L.; Khouri, H.; Tallon, L.J.; Zaborsky, J.M.; Dunbar, H.E.; Tran, P.L.; et al. Metabolic complementarity and genomics of the dual bacterial symbiosis of sharpshooters. PLOS Biol. 2006, 4, e188. [Google Scholar] [CrossRef] [PubMed]
- Duron, O.; Bouchon, D.; Boutin, S.; Bellamy, L.; Zhou, L.; Engelstädter, J.; Hurst, G.D. The diversity of reproductive parasites among arthropods: Wolbachia do not walk alone. BMC Biol. 2008, 6, 27. [Google Scholar] [CrossRef] [PubMed]
- Zchori-Fein, E.; Perlman, S.J. Distribution of the bacterial symbiont Cardinium in arthropods. Mol. Ecol. 2004, 13, 2009–2016. [Google Scholar] [CrossRef] [PubMed]
- Hoffmann, A.A.; Cooper, B.S. Changes in the frequency of facultative endosymbionts in insect populations: Overview and applications. Entomol. Gen. 2025, 45, 351–368. [Google Scholar] [CrossRef]
- Gonella, E.; Pajoro, M.; Marzorati, M.; Crotti, E.; Mandrioli, M.; Pontini, M.; Bulgari, D.; Negri, I.; Sacchi, L.; Chouaia, B.; et al. Plant-mediated interspecific horizontal transmission of an intracellular symbiont in insects. Sci. Rep. 2015, 5, 15811. [Google Scholar] [CrossRef]
- Gonella, E.; Tedeschi, R.; Crotti, E.; Alma, A. Multiple guests in a single host: Interactions across symbiotic and phytopathogenic bacteria in phloem-feeding vectors—A Review. Entomol. Exp. Appl. 2019, 167, 171–185. [Google Scholar] [CrossRef]





Disclaimer/Publisher’s Note: The statements, opinions and data contained in all publications are solely those of the individual author(s) and contributor(s) and not of MDPI and/or the editor(s). MDPI and/or the editor(s) disclaim responsibility for any injury to people or property resulting from any ideas, methods, instructions or products referred to in the content. |
© 2025 by the authors. Licensee MDPI, Basel, Switzerland. This article is an open access article distributed under the terms and conditions of the Creative Commons Attribution (CC BY) license (https://creativecommons.org/licenses/by/4.0/).
Share and Cite
Arpellino, A.; Elsayed, A.M.A.; Gonella, E.; Alma, A. Effects of Host Plant on the Bacterial Community of the Leafhopper Scaphoideus titanus. Insects 2025, 16, 1144. https://doi.org/10.3390/insects16111144
Arpellino A, Elsayed AMA, Gonella E, Alma A. Effects of Host Plant on the Bacterial Community of the Leafhopper Scaphoideus titanus. Insects. 2025; 16(11):1144. https://doi.org/10.3390/insects16111144
Chicago/Turabian StyleArpellino, Andrea, Aya M. A. Elsayed, Elena Gonella, and Alberto Alma. 2025. "Effects of Host Plant on the Bacterial Community of the Leafhopper Scaphoideus titanus" Insects 16, no. 11: 1144. https://doi.org/10.3390/insects16111144
APA StyleArpellino, A., Elsayed, A. M. A., Gonella, E., & Alma, A. (2025). Effects of Host Plant on the Bacterial Community of the Leafhopper Scaphoideus titanus. Insects, 16(11), 1144. https://doi.org/10.3390/insects16111144

