Is the Current Systematic Subdivision of the Subfamily Neanurinae (Collembola, Neanuridae) Still Valid? Testing the Monophyly and Phylogenetic Relationships of Currently Established Tribes of the Neanurinae
Abstract
Simple Summary
Abstract
1. Introduction
2. Material and Methods
2.1. Taxon Sampling
2.2. Morphological Data
| Tribe | Genus | Species | Distribution |
|---|---|---|---|
| Lobellini | Coecoloba | plumleyi Deharveng, 1983 [40] | 5 |
| Hemilobella | rounsevelli Deharveng & Greenslade, 1992 [28] | 5 | |
| Lobellina | weinerae Smolis, 2017 [45] | 4 | |
| Paralobella | breviseta Luo & Palacios-Vargas, 2016 [33] | 4 | |
| Sulobella | yoshii Deharveng & Suhardjono, 2000 [31] | 4 | |
| Telobella | kemiri Suhardjono & Deharveng, 2001 [46] | 4 | |
| Yuukianura | judithae Deharveng, Palacios-Vargas & Bedos, 2017 [8] | 5 | |
| Morulodini | Morulodes | serratus (Folsom, 1916) [47] | 1 |
| Neanurini | Deutonura | phlegrea (Caroli, 1912) [15] | 2 |
| Edoughnura | rara Deharveng, Hamra-Kroua & Bedos, 2007 [30] | 2 | |
| Ghirkanura | chernovae Kuznetzova & Potapov, 1988 [32] | 2 | |
| Intricatonura | fjellbergi Smolis & Bernard, 2017 [48] | 1 | |
| Monobella | grassei grassei (Denis, 1923) [49] | 2 | |
| Neanura | muscorum (Templeton, 1835) [50] | 7 | |
| Paravietnura | notabilis Smolis & Kuznetzova, 2018 [51] | 2 | |
| Thaumanura | carolii (Stach, 1920) [52] | 2 | |
| Vietnura | caerulea Deharveng & Bedos, 2000 [53] | 4 | |
| Xylanura | oregonensis Smolis, 2011 [54] | 1 | |
| Paleonurini | Australonura | grossi (Yosii, 1966) [55] | 5 |
| Bilobella | carpatica Smolis & Kaprus’, 2008 [56] | 2 | |
| Caledonura | tillierae Deharveng, 1988 [57] | 5 | |
| Cameronura | delamarei Cassagnau, 1991 [27] | 3 | |
| Ectonura | lata Deharveng, Weiner & Najt, 1997 [29] | 5 | |
| Galanura | agnieskae Smolis, 2000 [58] | 2 | |
| Himalmeria | gurung Cassagnau, 1984 [26] | 4 | |
| Itanura | brasiliensis Queiroz & Deharveng, 2015 [59] | 6 | |
| Paleonura | epiphytica Smolis & Deharveng, 2003 [60] | 4 | |
| Pronura | pomorskii Smolis & Deharveng, 2006 [61] | 4 | |
| Vitronura | mascula Smolis & Deharveng, 2006 [62] | 4 | |
| Zelandanura | bituberculata Deharveng &Wise, 1987 [63] | 5 | |
| Paranurini | Nahuanura | ce Palacios-Vargas & Najt, 1986 [34] | 1 |
| Oregonanura | cascadensis Smolis, 2008 [44] | 1 | |
| Paranura | sexpunctata Axelson, 1902 [64] | 1, 2 | |
| Sensillanurini | Americanura | mexicana Cassagnau, 1983 [19] | 1 |
| Honduranura | centraliamericana Palacios-Vargas, 2017 [65] | 1 | |
| Palmanura | mirabilis Cassagnau & Palacios-Vargas, 1983 [25] | 1 | |
| Sensillanura | austriaca (Gama, 1963) [66] | 2 | |
| Tabasconura | tapijulapana Palacios-Vargas & Catalán, 2015 [67] | 6 |
2.3. Phylogenetic Analysis
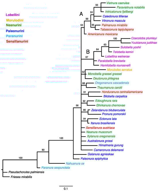
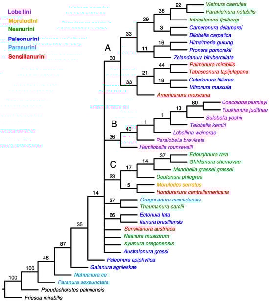
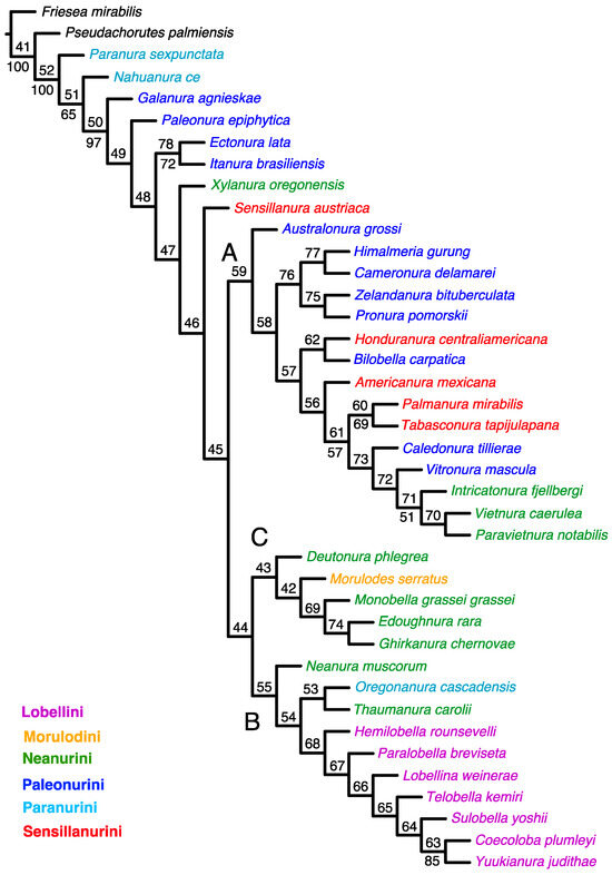
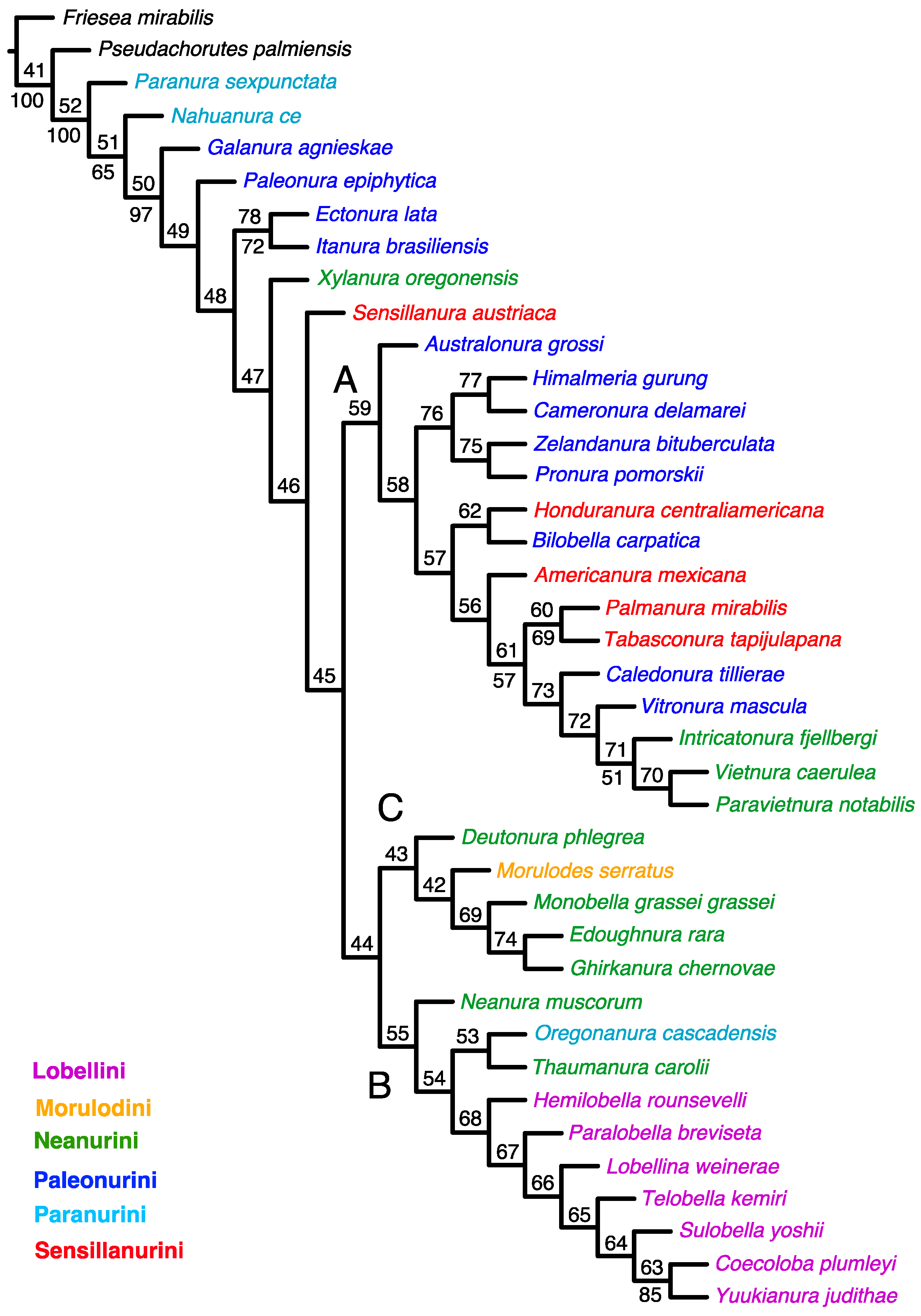
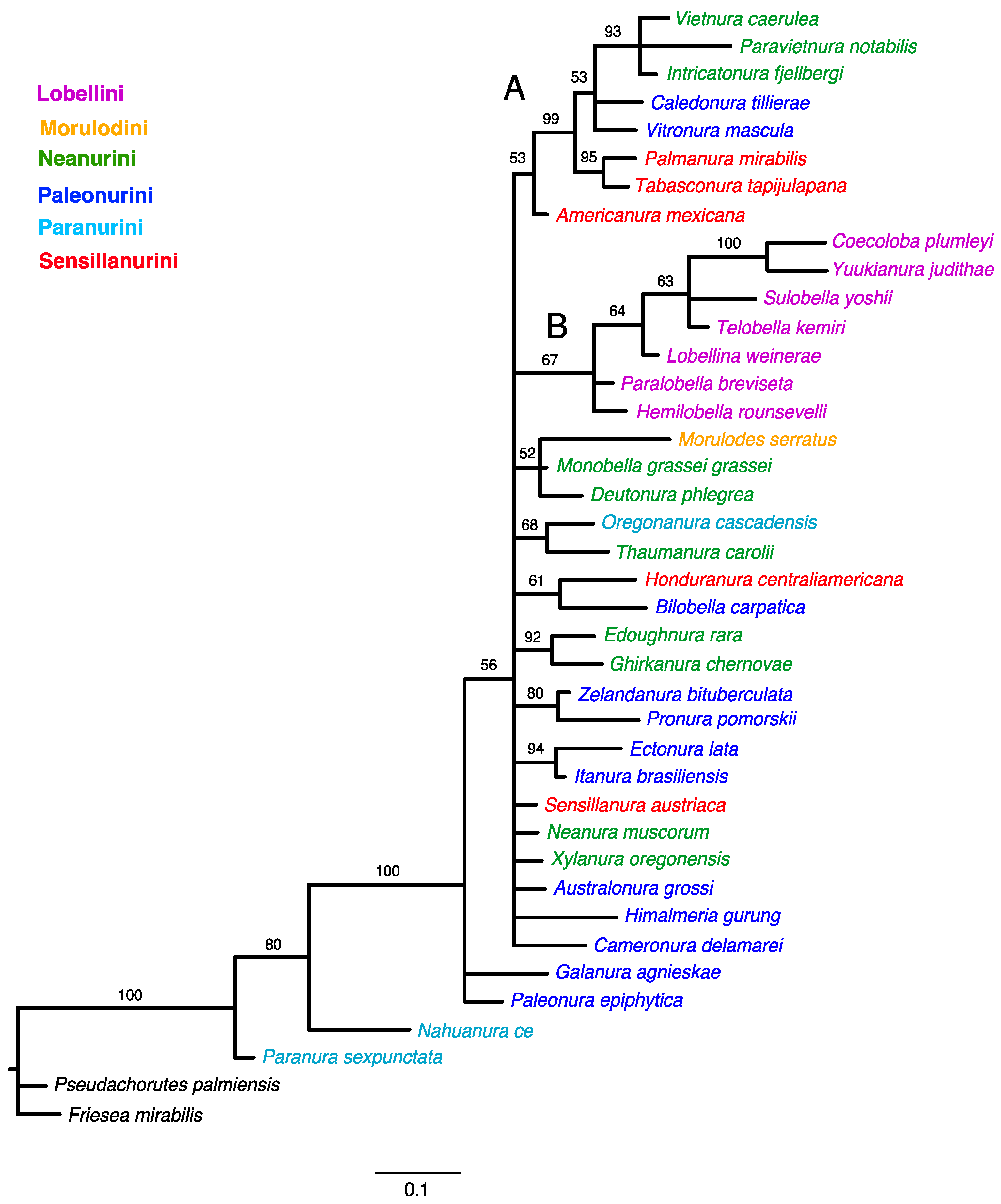
3. Results
4. Discussion
4.1. Taxonomy
4.2. Morphological Characters
5. Conclusions
Supplementary Materials
Author Contributions
Funding
Data Availability Statement
Conflicts of Interest
References
- Hopkin, S.P. Biology of the Springtails (Insecta: Collembola); Oxford University Press: Oxford, UK, 1997; pp. 1–330. [Google Scholar]
- Börner, C. Das System der Collembolen, nebst Beschreibung neuer Collembolen des Hamburger Naturihistorischen Museums. Mitt. Naturhist. Mus. Hambg. 1906, 23, 147–188. [Google Scholar]
- Massoud, Z. Monographie des Neanuridae, Collemboles Poduromorphes apiéces buccales modifiées. In Biologie de l’Amerique Australe, 1st ed.; Delamare Deboutteville, C., Rapoport, E.H., Eds.; Éditions du CNRS: Paris, France, 1967; Volume 3, pp. 7–399. [Google Scholar]
- Cassagnau, P. Les Collemboles Neanurinae; elements pour une synthèse phylogénétique et biogéographique. In Proceedings of the 3rd International Seminar on Apterygota, Siena, Italy, 21–26 August 1989; Dallai, R., Ed.; University of Siena: Siena, Italy, 1989; pp. 171–182. [Google Scholar]
- Bellinger, P.F.; Christiansen, K.A.; Janssens, F. Checklist of the Collembola of the World. Available online: http://www.collembola.org (accessed on 12 March 2024).
- Messer, C.; Walther, J.; Dettner, K.; Schulz, S. Chemical deterrents in podurid Collembola. Pedobiologia 2000, 44, 210–220. [Google Scholar] [CrossRef]
- Zeppelini, D.; Queiroz, G.C.; Lopes, N.P.; Mendonça–Junior, F.J. Chemical analysis of Brasilimeria Stach, 1949 (Hexapoda, Collembola, Neanuridae) hemolymphatic secretion, and description of a new species. PLoS ONE 2019, 14, e0212451. [Google Scholar] [CrossRef]
- Deharveng, L.; Palacios-Vargas, J.G.; Bedos, A. A list of Yuukianura Yosii, 1955 species of the world (Collembola: Neanuridae: Neanurinae: Lobellini), with description of a new species of unusual ecology from Santo Island (Vanuatu). Zoosystema 2017, 39, 55–67. [Google Scholar] [CrossRef]
- Hoskins, J.L.; Janion-Scheepers, C.; Chown, S.L.; Duffy, G.A. Growth and reproduction of laboratory-reared neanurid Collembola using a novel slime mould diet. Sci. Rep. 2015, 5, 11957. [Google Scholar] [CrossRef]
- Smolis, A. Redescription and lectotype designation of Thaumanura carolii (Stach, 1920) (Collembola, Neanuridae), with remarks on its biology. Deut. Entomol. Z. 2009, 56, 73–83. [Google Scholar] [CrossRef]
- Smolis, A.; Greenslade, P. New Lobellini (Collembola: Neanuridae) from Queensland contribute to understanding distribution and ecology of Australian fauna. Austral Entomol. 2020, 59, 253–264. [Google Scholar] [CrossRef]
- Börner, C. Vorläufige Mittheilung über einige neue Aphorurinen und zur Systematik der Collembola. Zool. Anz. 1901, 24, 1–15. [Google Scholar]
- Deharveng, L. La chétotaxie dorsale de l’antenne et son intérêt phylogénétique chez les collemboles Neanuridae. Nouv. Rev. Entomol. 1981, 11, 3–13. [Google Scholar]
- Frati, F.; DelľAmpio, E. Molecular phylogeny of three sub-families of the Neanuridae (Insecta, Collembola) and the position of the antarctic species Frisea grisea Schäffer. Pedobiologia 2000, 44, 342–360. [Google Scholar] [CrossRef]
- Caroli, E. Contribuzioni alla conoscenza dei Collemboli italiani. I: La tribù degli Achorutini c.B. Arch. Zool. Ital. 1912, 6, 349–374. [Google Scholar]
- Deharveng, L. Nouvelles espèces de Neanurinae européens appurtenant aux genres Bilobella et Monobella. Bull. Soc. Hist. Nat. Toulouse 1981, 117, 95–102. [Google Scholar]
- Cassagnau, P. Les espéces européennes du genre Bilobella (Collemboles Neanuridae). Bull. Mus. Natl. Hist. Nat. 1968, 40, 292–307. [Google Scholar]
- Porco, D.; Deharveng, L. Phylogeny of Collembola based on cuticular compounds: Inherent usefulness and a limitation of a character type. Naturwissenschaften 2009, 96, 943–954. [Google Scholar] [CrossRef] [PubMed]
- Cassagnau, P. Un nouveau modèle phylogénétique chez les Collemboles Neanurinae. Nouv. Rev. Entomol. 1983, 13, 3–27. [Google Scholar]
- Palacios-Vargas, J.G.; García-Barros, E.; Simón Benito, J.C. Phylogeny of the genus Palmanura (Collembola: Neanuridae). Cladistics 2010, 26, 482–496. [Google Scholar] [CrossRef]
- Smolis, A.; Paśnik, G. Phylogenetic analysis of the tribe Neanurini questions tribal classification of the subfamily Neanurinae (Collembola: Neanuridae). Org. Divers. Evol. 2020, 20, 497–509. [Google Scholar] [CrossRef]
- Cassagnau, P. Sur un essai de classification des Neanuridae holarctiques et sur quelqes espèces de ce groupe (Collembola). Rev. Fr. D’entomol. 1955, 22, 134–163. [Google Scholar]
- Tullberg, T. Förteckning öfver Svenska Podurider. Öfvers. K. Vetensk Akad. Förh. 1871, 28, 143–155. [Google Scholar]
- Börner, C. Neue altweltiche Collembolen, nebst Bemerkungen zur Systematik der Isotominen und Entomobryinen. Schr. Ges. Naturf. Fr. 1903, 3, 129–182. [Google Scholar]
- Cassagnau, P.; Palacios-Vargas, J.G. Contribution à ľétude des collemboles Neanurinae d’Amerique latine. Trav. Lab. Écobiol. Arthr. Édaph. Toulose 1983, 4, 1–16. [Google Scholar]
- Cassagnau, P. Introduction à ľétude des Phylliomériens (Collemboles Neanurinae): Diagnoses preliminaires des espèces. Trav. Lab. Écobiol. Arthr. Édaph. Toulose 1984, 4, 1–30. [Google Scholar]
- Cassagnau, P. Camerounura n.g., un Collembole Neanurinae endémique du Mount Cameroun. Rev. Ecol. Biol. Sol 1991, 28, 221–224. [Google Scholar]
- Deharveng, L.; Greenslade, P. Hemilobella, a new genus of Lobellini (Collembola: Neanuridae) from Australia and Malaysia with notes on other Australian Lobellini genera. Invertebr. Taxon. 1992, 6, 727–739. [Google Scholar] [CrossRef]
- Deharveng, L.; Weiner, W.; Najt, J. Le genre Ectonura en Nouvelle-Calédonie (Collembola, Neanuridae, Neanurinae). In Zoologia Neocaledonica 4; Najt, J., Matile, L., Eds.; Mémoires du Muséum National d’Histoire Naturelle: Paris, France, 1997; Volume 171, pp. 45–61. [Google Scholar]
- Deharveng, L.; Hamra Kroua, S.; Bedos, A. Edoughnura rara n. gen., n. sp., an enigmatic genus of Neanurinae Collembola from the Edough Massif (Algeria). Zootaxa 2007, 1652, 57–61. [Google Scholar] [CrossRef]
- Deharveng, L.; Suhardjono, Y. Sulobella yoshii, a New Genus New Species of Lobellini (Collembola: Neanurinae) from South Sulawesi, with Comments on the Tribe Lobellini. Contr. Biol. Lab. Kyoto Univ. 2000, 29, 83–87. [Google Scholar]
- Kuznetsova, N.A.; Potapov, M.B. New data on the taxonomy of springtails of the family Neanuridae and Hypogastruridae (Collembola). Zool. Zh. 1988, 67, 1833–1844. [Google Scholar]
- Luo, Y.; Palacios-Vargas, J.G. On the genus Paralobella (Collembola: Neanurinae: Lobellini) with description of a new Chinese species. Zootaxa 2016, 4066, 343–350. [Google Scholar] [CrossRef]
- Palacios-Vargas, J.G.; Najt, J. Collembola de las reservas de la biosfera mexicana (I). Neanurinae. Folia Entomol. Mex. 1986, 68, 5–27. [Google Scholar]
- Fitch, W.M. Toward defining the course of evolution: Minimum change for a specific tree topology. Syst. Zool. 1971, 20, 406–416. [Google Scholar] [CrossRef]
- Wilkinson, M. Ordered versus unordered characters. Cladistics 1992, 8, 375–385. [Google Scholar] [CrossRef]
- Yeates, D. Why remove autapomorphies? Cladistics 1992, 8, 387–389. [Google Scholar] [CrossRef] [PubMed]
- Bryant, H.N. Why autapomorphies should be removed: A reply to Yeates. Cladistics 1995, 11, 381–384. [Google Scholar] [CrossRef]
- Nixon, K.C. WinClada, Version 1.00.08. Published by the Author, Ithaca, New York. Available online: http://www.cladistics.com (accessed on 5 September 2019).
- Deharveng, L. Morphologie évolutive des Collemboles Neanurinae en particulier de la lignée Neanurienne. Trav. Lab. Écobiol. Arthr. Édaph. Toulose 1983, 4, 1–63. [Google Scholar]
- Deharveng, L.; Weiner, W.M. Collemboles de Coree du Nord. III. Morulinae et Neanurinae. Trav. Lab. Écobiol. Arthr. Édaph. Toulose 1984, 4, 1–61. [Google Scholar]
- Greenslade, P.; Deharveng, L. Australian species of the genus Australonura (Collembola: Neanuridae). Invertebr. Syst. 1989, 3, 565–593. [Google Scholar] [CrossRef]
- Lawrence, P.N. Studies on the tibiotarsal chaetotaxy of Collembola. Syst. Entomol. 1977, 2, 313–317. [Google Scholar] [CrossRef]
- Smolis, A. Oregonanura cascadensis, a new genus and species of Paranurini from North America (Collembola: Neanuridae: Neanurinae). Pan-Pac. Entomol. 2008, 84, 280–287. [Google Scholar] [CrossRef]
- Smolis, A. Contribution to the knowledge of Neanurinae of Vietnam with description of three new species (Colembola, Neanuridae). ZooKeys 2017, 688, 15–33. [Google Scholar] [CrossRef]
- Suhardjono, Y.R.; Deharveng, L. Telobella kemiri, a new species of Lobellini (Collembola: Neanuridae) from Lombok Island (Indonesia). Zootaxa 2001, 15, 1–8. [Google Scholar] [CrossRef]
- Folsom, J.W. North American collembolous insects of the sub-families Achorutinae, Neanurinae, and Podurinae. Proc. U.S. Nat. Mus. 1916, 50, 477–525. [Google Scholar] [CrossRef]
- Smolis, A.; Bernard, E.C. Intricatonura fjellbergi, a new peculiar genus and species of Neanurini (Collembola: Neanuridae: Neanurinae) from Great Smoky Mountains National Park. Fla. Entomol. 2017, 100, 725–730. [Google Scholar] [CrossRef]
- Denis, J.R. Notes zur les Aptérygotes. II. Sur la faune française des Aptérygotes. Ann. Soc. Entomol. Fr. 1923, 92, 237–246. [Google Scholar] [CrossRef]
- Templeton, R. Thysanura Hibernicae, or descriptions of such species of springtailed insects (Podura and Lepisma, Lin.) as have been observed in Ireland. Trans. Ent. Soc. Lond. 1835, 1, 89–98. [Google Scholar] [CrossRef]
- Smolis, A.; Kuznetsova, N. Paravietnura gen. n., a new intriguing genus of Neanurini from the Caucasus (Collembola, Neanuridae, Neanurinae). ZooKeys 2018, 739, 41–54. [Google Scholar] [CrossRef]
- Stach, J. Vorarbeiten zur Apterygoten–Fauna Polens. Teil II: Apterygoten aus den Pieniny. Bull. Acad. Pol. Sci. Let. Crac. 1920, 133–233. [Google Scholar]
- Deharveng, L.; Bedos, A. Vietnura caerulea new genus, new species, from Vietnam: First record of the Palearctic tribe Neanurini in tropical Asia (Collembola: Neanuridae). Raffles Bull. Zool. 2000, 48, 209–214. [Google Scholar]
- Smolis, A. Xylanura oregonensis, a new genus and species of saproxylic springtail (Collembola: Neanuridae: Neanurinae) from North America, with a key to genera of the tribe Neanurini. Pan-Pac. Entomol. 2011, 87, 15–26. [Google Scholar] [CrossRef]
- Yosii, R. Neanurid Collembola of Australia preserved in the South Australian Museum. Rec. SA Mus. 1966, 15, 261–274. [Google Scholar]
- Smolis, A.; Kaprus, I.J. Bilobella carpatica, a new species of Neanurinae (Collembola: Neanuridae) from the Carpathians. Rev. Suisse Zool. 2008, 115, 509–514. [Google Scholar] [CrossRef]
- Deharveng, L. Collemboles Poduromorpha de Nouvelle-Calédonie. 5. Deux genres nouveaux de Neanurinae (Neanuridae). Mem. Mus. Natl. d’Histoire Nat. Ser. A Zool. 1988, 142, 45–52. [Google Scholar]
- Smolis, A. Galanura agnieskae, a new genus and species of Neanurinae from Poland (Collembola: Neanuridae). Ann. Soc. Entomol. Fr. 2000, 36, 411–416. [Google Scholar]
- Queiroz, G.C.; Deharveng, L. New genus, new species and new record of Neanurinae (Collembola, Neanuridae) for the Neotropics. Zootaxa 2015, 4020, 134–152. [Google Scholar] [CrossRef] [PubMed]
- Smolis, A.; Deharveng, L. A new species of the genus Paleonura Cassagnau, 1982 from North Vietnam (Collembola: Neanuridae). Genus 2003, 14, 319–324. [Google Scholar]
- Smolis, A.; Deharveng, L. A new species of Pronura Delamare Deboutteville, 1953 from North Vietnam (Collembola: Neanuridae: Neanurinae). Ann. Zool. 2006, 56, 443–448. [Google Scholar]
- Smolis, A.; Deharveng, L. Vitronura mascula, a new species of Neanurinae (Collembola: Neanuridae) from northern Vietnam, with a key to the species of the genus. Rev. Suisse Zool. 2006, 2, 263–268. [Google Scholar] [CrossRef]
- Deharveng, L.; Wise, K.A.J. A new genus of Collembola (Neanuridae: Neanurinae) from southern New Zealand. Rec. Auckl. Inst. Mus. 1987, 24, 143–146. [Google Scholar]
- Axelson, W.M. Diagnosen neuer Collembolen aus Finland und angrenzenden Teilen des nordwestlichen Russlands. Meddeland. Soc. Fauna Fl. Fenn. 1902, 28, 101–111. [Google Scholar]
- Palacios-Vargas, J.G. Honduranura centraliamericana gen. n. et sp. n. from Central America (Collembola, Neanuridae, Neanurinae). ZooKeys 2017, 723, 1–9. [Google Scholar] [CrossRef]
- da Gama, M.M. Quatre espèces nouvelles de collemboles d’Autriche et de Yougoslavie. Arch. Sci. 1963, 16, 43–50. [Google Scholar]
- Palacios-Vargas, J.G.; Catalán, E. Tabasconura tapijulapana gen. nov. sp. nov. (Collembola: Neanuridae) form Tabasco, México. Zootaxa 2015, 3947, 131–138. [Google Scholar] [CrossRef] [PubMed]
- Goloboff, P.A.; Morales, M.E. TNT version 1.6, with a graphical interface for MacOS and Linux, including new routines in parallel. Cladistics 2023, 39, 144–153. [Google Scholar] [CrossRef] [PubMed]
- Goloboff, P.A. Analyzing large data sets in reasonable times: Solutions for composite optima. Cladistics 1999, 15, 415–428. [Google Scholar] [CrossRef]
- Goloboff, P.A. Estimating character weights during tree search. Cladistics 1993, 9, 83–91. [Google Scholar] [CrossRef] [PubMed]
- Goloboff, P.A.; Carpenter, J.M.; Arias, J.S.; Esquivel, D.R.M. Weighting against homoplasy improves phylogenetic analysis of morphological data sets. Cladistics 2008, 24, 758–773. [Google Scholar] [CrossRef]
- Goloboff, P.A.; Farris, J.S.; Källersjö, M.; Oxelman, B.; Ramıacuterez, M.J.; Szumik, C.A. Improvements to resampling measures of group support. Cladistics 2003, 19, 324–332. [Google Scholar] [CrossRef]
- Ronquist, F.; Teslenko, M.; Van Der Mark, P.; Ayres, D.L.; Darling, A.; Höhna, S.; Larget, B.; Liu, L.; Suchard, M.A.; Huelsenbeck, J.P. MrBayes 3.2: Efficient Bayesian phylogenetic inference and model choice across a large model space. Syst. Biol. 2012, 61, 539–542. [Google Scholar] [CrossRef]
- Yosii, R. Meeresinsekten der Tokara Inseln VI. Collembolen nebst beschreibungen terrestrisher Formen. Publ. Seto Mar. Biol. Lab. 1955, 4, 221–243. [Google Scholar]
- Greenslade, P.; Fletcher, K.E. Collembola from earthworm rearing beds at Rothamsted including three new records for Britain. Entomol. Mon. Mag. 1986, 122, 143–144. [Google Scholar]
- Wray, D.L. Some new North American Collembola. Entomol. News 1967, 78, 227–232. [Google Scholar]
- Massoud, Z.; Gruia, M. Collemboles Arthropléones de Cuba récoltés en 1969 par la mission cubano-roumanie. In Résultats des Expéditions Biospéolo, Giques Cubano-Roumaines à Cuba, 1st ed.; Orghidan, T., Nuñez-Jiménez, A., Botosaneanu, L., Decou, V., Negrea, S., Viña-Bayés, N., Eds.; Academia Republicii Socialiste România: Bucharest, Romania, 1973; Volume 1, pp. 327–343. [Google Scholar]
- Cassagnau, P. Sur L’évolution des Neanurinae paucitubercules à pièce buccales réduites (Collemboles). In Proceedings of the 2nd International Seminar on Apterygota, Siena, Italy, 4–6 September 1986; Dallai, R., Ed.; University of Siena: Siena, Italy, 1986; pp. 313–317. [Google Scholar]
- Jiang, J.; Huang, C.; Luan, Y. A new species of Lobellina and first record of Vietnura from China (Collembola: Neanuridae: Neanurinae). ZooKeys 2018, 807, 13–28. [Google Scholar] [CrossRef] [PubMed]
- Milne, R.I.; Abbott, R.J. The Origin and Evolution of Tertiary Relict Floras. Adv. Bot. Res. 2002, 38, 282–317. [Google Scholar]
- Yosii, R. Phylogenetische Bedeutung der Chaetotaxie bei den Collembolen. Contr. Biol. Lab. Kyoto Univ. 1961, 12, 1–37. [Google Scholar]



Disclaimer/Publisher’s Note: The statements, opinions and data contained in all publications are solely those of the individual author(s) and contributor(s) and not of MDPI and/or the editor(s). MDPI and/or the editor(s) disclaim responsibility for any injury to people or property resulting from any ideas, methods, instructions or products referred to in the content. |
© 2024 by the authors. Licensee MDPI, Basel, Switzerland. This article is an open access article distributed under the terms and conditions of the Creative Commons Attribution (CC BY) license (https://creativecommons.org/licenses/by/4.0/).
Share and Cite
Paśnik, G.; Smolis, A. Is the Current Systematic Subdivision of the Subfamily Neanurinae (Collembola, Neanuridae) Still Valid? Testing the Monophyly and Phylogenetic Relationships of Currently Established Tribes of the Neanurinae. Insects 2024, 15, 672. https://doi.org/10.3390/insects15090672
Paśnik G, Smolis A. Is the Current Systematic Subdivision of the Subfamily Neanurinae (Collembola, Neanuridae) Still Valid? Testing the Monophyly and Phylogenetic Relationships of Currently Established Tribes of the Neanurinae. Insects. 2024; 15(9):672. https://doi.org/10.3390/insects15090672
Chicago/Turabian StylePaśnik, Grzegorz, and Adrian Smolis. 2024. "Is the Current Systematic Subdivision of the Subfamily Neanurinae (Collembola, Neanuridae) Still Valid? Testing the Monophyly and Phylogenetic Relationships of Currently Established Tribes of the Neanurinae" Insects 15, no. 9: 672. https://doi.org/10.3390/insects15090672
APA StylePaśnik, G., & Smolis, A. (2024). Is the Current Systematic Subdivision of the Subfamily Neanurinae (Collembola, Neanuridae) Still Valid? Testing the Monophyly and Phylogenetic Relationships of Currently Established Tribes of the Neanurinae. Insects, 15(9), 672. https://doi.org/10.3390/insects15090672

