Spodoptera frugiperda Salivary Glucose Oxidase Reduces the Release of Green Leaf Volatiles and Increases Terpene Emission from Maize
Abstract
Simple Summary
Abstract
1. Introduction
2. Materials and Methods
2.1. Insect and Plant Materials
2.2. Sequence Alignment and Phylogenetic Analysis
2.3. RNA Extraction, cDNA Synthesis, and qRT-PCR
2.4. CRISPR/Cas9-Based Knock out of SfruGOX
2.5. The Salivary GOX Activity Assay
2.6. Insect Performance Bioassay
2.7. Transcriptome Sequencing of Maize Leaves Attacked by S. frugiperda Larvae
2.8. GC-MS Detection of Volatile Substances
2.9. Statistical Analyzes
3. Results
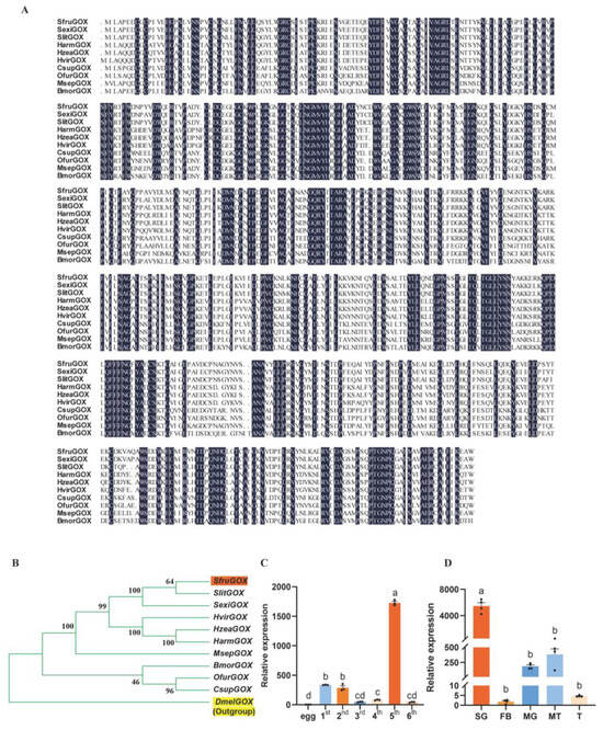
3.1. GOX Genes Are Conserved in Lepidoptera and Highly Expressed in the Salivary Glands of the S. frugiperda Larvae
3.2. The Absence of GOX Did Not Affect Larvare Growth
3.3. The Impact of SfruGOX on Maize Gene Expression
3.4. SfruGOX Suppresses Maize GLV Biosynthesis and Emission but Elicits Terpenoid Production
4. Discussion
5. Conclusions
Supplementary Materials
Author Contributions
Funding
Data Availability Statement
Acknowledgments
Conflicts of Interest
References
- Montezano, D.G.; Specht, A.; Sosa-Gómez, D.R.; Roque-Specht, V.F.; Sousa-Silva, J.C.; Paula-Moraes, S.V.; Peterson, J.A.; Hunt, T.E. Host Plants of Spodoptera frugiperda (Lepidoptera: Noctuidae) in the Americas. Afr. Entomol. 2018, 26, 286–300. [Google Scholar] [CrossRef]
- Yao, Y.; He, Y.; Zhang, L.; Wang, K.; Li, B.; Du, G.; Zhu, C.; Yi, X.; Liu, Y.; Zi, S.; et al. Management strategy for Spodoptera frugiperda (Lepidoptera: Noctuidae) in mountain maize planting areas in China. J. Asia-Pac. Entomol. 2023, 26, 102152. [Google Scholar] [CrossRef]
- Wang, J.; Huang, Y.; Huang, L.; Dong, Y.; Huang, W.; Ma, H.; Zhang, H.; Zhang, X.; Chen, X.; Xu, Y. Migration risk of fall armyworm (Spodoptera frugiperda) from North Africa to Southern Europe. Front. Plant Sci. 2023, 14, 1141470. [Google Scholar] [CrossRef]
- Van den Berg, J.; Brewer, M.J.; Reisig, D.D.; Su, N.-Y. A Special Collection: Spodoptera frugiperda (Fall Armyworm): Ecology and Management of its World-Scale Invasion Outside of the Americas. J. Econ. Entomol. 2022, 115, 1725–1728. [Google Scholar] [CrossRef]
- Tay, W.T.; Meagher, R.L.; Czepak, C.; Groot, A.T. Spodoptera frugiperda: Ecology, Evolution, and Management Options of an Invasive Species. Annu. Rev. Entomol. 2023, 68, 299–317. [Google Scholar] [CrossRef] [PubMed]
- Paredes-Sánchez, F.A.; Rivera, G.; Bocanegra-García, V.; Martínez-Padrón, H.Y.; Berrones-Morales, M.; Niño-García, N.; Herrera-Mayorga, V. Advances in Control Strategies against Spodoptera frugiperda. A Review. Molecules 2021, 26, 5587. [Google Scholar] [CrossRef] [PubMed]
- He, Y.; Wang, K.; Du, G.; Zhang, Q.; Li, B.; Zhao, L.; He, P.; Chen, B. Temporal and Spatial Distribution Patterns of Spodoptera frugiperda in Mountain Maize Fields in China. Insects 2022, 13, 938. [Google Scholar] [CrossRef]
- Israni, B.; Wouters, F.C.; Luck, K.; Seibel, E.; Ahn, S.-J.; Paetz, C.; Reinert, M.; Vogel, H.; Erb, M.; Heckel, D.G.; et al. The Fall Armyworm Spodoptera frugiperda Utilizes Specific UDP-Glycosyltransferases to Inactivate Maize Defensive Benzoxazinoids. Front. Physiol. 2020, 11, 604754. [Google Scholar] [CrossRef]
- Arimura, G.i.; Matsui, K.; Takabayashi, J. Chemical and Molecular Ecology of Herbivore-Induced Plant Volatiles: Proximate Factors and Their Ultimate Functions. Plant Cell Physiol. 2009, 50, 911–923. [Google Scholar] [CrossRef]
- Ali, M.Y.; Naseem, T.; Holopainen, J.K.; Liu, T.; Zhang, J.; Zhang, F. Tritrophic Interactions among Arthropod Natural Enemies, Herbivores and Plants Considering Volatile Blends at Different Scale Levels. Cells 2023, 12, 251. [Google Scholar] [CrossRef]
- De Lange, E.S.; Laplanche, D.; Guo, H.; Xu, W.; Vlimant, M.; Erb, M.; Ton, J.; Turlings, T.C.J. Spodoptera frugiperda Caterpillars Suppress Herbivore-Induced Volatile Emissions in Maize. J. Chem. Ecol. 2020, 46, 344–360. [Google Scholar] [CrossRef] [PubMed]
- Wang, H.; Shi, S.; Hua, W. Advances of herbivore-secreted elicitors and effectors in plant-insect interactions. Front. Plant Sci. 2023, 14, 1176048. [Google Scholar] [CrossRef] [PubMed]
- Hu, X.-L.; Lu, H.; Hassan, M.M.; Zhang, J.; Yuan, G.; Abraham, P.E.; Shrestha, H.K.; Villalobos Solis, M.I.; Chen, J.-G.; Tschaplinski, T.J.; et al. Advances and perspectives in discovery and functional analysis of small secreted proteins in plants. Hortic. Res. 2021, 8, 130. [Google Scholar] [CrossRef] [PubMed]
- Tan, W.; Nian, H.; Tran, L.-S.P.; Jin, J.; Lian, T. Small peptides: Novel targets for modulating plant–rhizosphere microbe interactions. Trends Microbiol. 2024. [Google Scholar] [CrossRef] [PubMed]
- Acevedo, F.E.; Smith, P.; Peiffer, M.; Helms, A.; Tooker, J.; Felton, G.W. Phytohormones in Fall Armyworm Saliva Modulate Defense Responses in Plants. J. Chem. Ecol. 2019, 45, 598–609. [Google Scholar] [CrossRef] [PubMed]
- Acevedo, F.E.; Peiffer, M.; Ray, S.; Meagher, R.; Luthe, D.S.; Felton, G.W. Intraspecific differences in plant defense induction by fall armyworm strains. New Phytol. 2018, 218, 310–321. [Google Scholar] [CrossRef] [PubMed]
- Acevedo, F.E.; Peiffer, M.; Tan, C.-W.; Stanley, B.A.; Stanley, A.; Wang, J.; Jones, A.G.; Hoover, K.; Rosa, C.; Luthe, D.; et al. Fall Armyworm-Associated Gut Bacteria Modulate Plant Defense Responses. Mol. Plant-Microbe Interact. 2017, 30, 127–137. [Google Scholar] [CrossRef] [PubMed]
- Lin, P.A.; Chen, Y.; Chaverra-Rodriguez, D.; Heu, C.C.; Zainuddin, N.B.; Sidhu, J.S.; Peiffer, M.; Tan, C.W.; Helms, A.; Kim, D.; et al. Silencing the alarm: An insect salivary enzyme closes plant stomata and inhibits volatile release. New Phytol. 2021, 230, 793–803. [Google Scholar] [CrossRef]
- Louis, J.; Peiffer, M.; Ray, S.; Luthe, D.S.; Felton, G.W. Host-specific salivary elicitor(s) of European corn borer induce defenses in tomato and maize. New Phytol. 2013, 199, 66–73. [Google Scholar] [CrossRef]
- Tian, D.; Peiffer, M.; Shoemaker, E.; Tooker, J.; Haubruge, E.; Francis, F.; Luthe, D.S.; Felton, G.W. Salivary glucose oxidase from caterpillars mediates the induction of rapid and delayed-induced defenses in the tomato plant. PLoS ONE 2012, 7, e36168. [Google Scholar] [CrossRef]
- Malook, S.u.; Liu, X.-F.; Ma, C.; Qi, J.; Liu, W.; Zhou, S. Transcriptomic Responses of Fall Armyworms (Spodoptera frugiperda) Feeding on a Resistant Maize Inbred Line Xi502 with High Benzoxazinoid Content. Agronomy 2021, 11, 2503. [Google Scholar] [CrossRef]
- Afshar, K.; Dufresne, P.J.; Pan, L.; Merkx-Jacques, M.; Bede, J.C. Diet-specific salivary gene expression and glucose oxidase activity in Spodoptera exigua (Lepidoptera: Noctuidae) larvae. J. Insect Physiol. 2010, 56, 1798–1806. [Google Scholar] [CrossRef] [PubMed]
- Zhu, G.H.; Jiao, Y.; Chereddy, S.; Noh, M.Y.; Palli, S.R. Knockout of juvenile hormone receptor, Methoprene-tolerant, induces black larval phenotype in the yellow fever mosquito, Aedes aegypti. Proc. Natl. Acad. Sci. USA 2019, 116, 21501–21507. [Google Scholar] [CrossRef] [PubMed]
- Fu, K.-K.; Liang, J.; Wan, W.; Jing, X.; Feng, H.; Cai, Y.; Zhou, S. Overexpression of SQUALENE SYNTHASE Reduces Nicotiana benthamiana Resistance against Phytophthora infestans. Metabolites 2023, 13, 261. [Google Scholar] [CrossRef]
- Dobin, A.; Davis, C.A.; Schlesinger, F.; Drenkow, J.; Zaleski, C.; Jha, S.; Batut, P.; Chaisson, M.; Gingeras, T.R. STAR: Ultrafast universal RNA-seq aligner. Bioinformatics 2013, 29, 15–21. [Google Scholar] [CrossRef]
- Anders, S.; Pyl, P.T.; Huber, W. HTSeq—A Python framework to work with high-throughput sequencing data. Bioinformatics 2015, 31, 166–169. [Google Scholar] [CrossRef] [PubMed]
- Love, M.I.; Huber, W.; Anders, S. Moderated estimation of fold change and dispersion for RNA-seq data with DESeq2. Genome Biol. 2014, 15, 550. [Google Scholar] [CrossRef]
- Falcon, S.; Gentleman, R. Using GOstats to test gene lists for GO term association. Bioinformatics 2007, 23, 257–258. [Google Scholar] [CrossRef]
- Lavezzo, E.; Falda, M.; Fontana, P.; Bianco, L.; Toppo, S. Enhancing protein function prediction with taxonomic constraints—The Argot2.5 web server. Methods 2016, 93, 15–23. [Google Scholar] [CrossRef]
- Ravasi, T.; Merico, D.; Isserlin, R.; Stueker, O.; Emili, A.; Bader, G.D. Enrichment Map: A Network-Based Method for Gene-Set Enrichment Visualization and Interpretation. PLoS ONE 2010, 5, e13984. [Google Scholar] [CrossRef]
- Jacobi, V.G.; Fernandez, P.C.; Barriga, L.G.; Almeida-Trapp, M.; Mithöfer, A.; Zavala, J.A. Plant volatiles guide the new pest Dichelops furcatus to feed on corn seedlings. Pest Manag. Sci. 2021, 77, 2444–2453. [Google Scholar] [CrossRef] [PubMed]
- Ukeh, D.A.; Woodcock, C.M.; Pickett, J.A.; Birkett, M.A. Identification of Host Kairomones from Maize, Zea mays, for the Maize Weevil, Sitophilus zeamais. J. Chem. Ecol. 2012, 38, 1402–1409. [Google Scholar] [CrossRef] [PubMed]
- Webster, B.; Bruce, T.; Dufour, S.; Birkemeyer, C.; Birkett, M.; Hardie, J.; Pickett, J. Identification of Volatile Compounds Used in Host Location by the Black Bean Aphid, Aphis fabae. J. Chem. Ecol. 2008, 34, 1153–1161. [Google Scholar] [CrossRef] [PubMed]
- Musser, R.O.; Hum-Musser, S.M.; Eichenseer, H.; Peiffer, M.; Ervin, G.; Murphy, J.B.; Felton, G.W. Herbivory: Caterpillar saliva beats plant defences. Nature 2002, 416, 599–600. [Google Scholar] [CrossRef] [PubMed]
- Jones, A.C.; Lin, P.A.; Peiffer, M.; Felton, G. Caterpillar Salivary Glucose Oxidase Decreases Green Leaf Volatile Emission and Increases Terpene Emission from Maize. J. Chem. Ecol. 2023, 49, 518–527. [Google Scholar] [CrossRef] [PubMed]
- Musser, R.O.; Cipollini, D.F.; Hum-Musser, S.M.; Williams, S.A.; Brown, J.K.; Felton, G.W. Evidence that the caterpillar salivary enzyme glucose oxidase provides herbivore offense in solanaceous plants. Arch. Insect Biochem. Physiol. 2005, 58, 128–137. [Google Scholar] [CrossRef] [PubMed]
- Yuan, J.; Zhang, J.; Zhang, Y.; QiQiGe, W.; Liu, W.; Yan, S.; Wang, G. Protocols for CRISPR/Cas9 Mutagenesis of the Oriental Fruit Fly Bactrocera dorsalis. J. Vis. Exp. 2022, 187, e64195. [Google Scholar] [CrossRef]
- Eichenseer, H.; Mathews, M.C.; Powell, J.S.; Felton, G.W. Survey of a salivary effector in caterpillars: Glucose oxidase variation and correlation with host range. J. Chem. Ecol. 2010, 36, 885–897. [Google Scholar] [CrossRef]
- Merkx-Jacques, M.; Bede, J.C. Influence of diet on the larval beet armyworm, Spodoptera exigua, glucose oxidase activity. J. Insect Sci. 2005, 5, 48. [Google Scholar] [CrossRef]
- Hu, Y.H.; Leung, D.W.; Kang, L.; Wang, C.Z. Diet factors responsible for the change of the glucose oxidase activity in labial salivary glands of Helicoverpa armigera. Arch. Insect Biochem. Physiol. 2008, 68, 113–121. [Google Scholar] [CrossRef]
- Tang, Q.; Hu, Y.; Kang, L.; Wang, C.Z. Characterization of glucose-induced glucose oxidase gene and protein expression in Helicoverpa armigera larvae. Arch. Insect Biochem. Physiol. 2012, 79, 104–119. [Google Scholar] [CrossRef]
- Eichenseer, H.; Mathews, M.C.; Bi, J.L.; Murphy, J.B.; Felton, G.W. Salivary glucose oxidase: Multifunctional roles for helicoverpa zea? Arch. Insect Biochem. Physiol. 1999, 42, 99–109. [Google Scholar] [CrossRef]
- Wei, J.; Kang, L. Roles of (Z)-3-hexenol in plant-insect interactions. Plant Signal. Behav. 2011, 6, 369–371. [Google Scholar] [CrossRef]
- Zhang, L.; Su, Q.F.; Wang, L.S.; Lv, M.W.; Hou, Y.X.; Li, S.S. Linalool: A ubiquitous floral volatile mediating the communication between plants and insects. J. Syst. Evol. 2022, 61, 538–549. [Google Scholar] [CrossRef]
- Kang, L.; Chen, B.; Wei, J.N.; Liu, T.X. Roles of thermal adaptation and chemical ecology in Liriomyza distribution and control. Annu. Rev. Entomol. 2009, 54, 127–145. [Google Scholar] [CrossRef]
- Wei, J.; Wang, L.; Zhu, J.; Zhang, S.; Nandi, O.I.; Kang, L. Plants attract parasitic wasps to defend themselves against insect pests by releasing hexenol. PLoS ONE 2007, 2, e852. [Google Scholar] [CrossRef]
- Kessler, A.; Baldwin, I.T. Defensive function of herbivore-induced plant volatile emissions in nature. Science 2001, 291, 2141–2144. [Google Scholar] [CrossRef]
- Wei, J.; Wang, L.; Zhao, J.; Li, C.; Ge, F.; Kang, L. Ecological trade-offs between jasmonic acid-dependent direct and indirect plant defences in tritrophic interactions. New Phytol. 2011, 189, 557–567. [Google Scholar] [CrossRef]
- Alméras, E.; Stolz, S.; Vollenweider, S.; Reymond, P.; Mène-Saffrané, L.; Farmer, E.E. Reactive electrophile species activate defense gene expression in Arabidopsis. Plant J. 2003, 34, 205–216. [Google Scholar] [CrossRef] [PubMed]
- Engelberth, J.; Alborn, H.T.; Schmelz, E.A.; Tumlinson, J.H. Airborne signals prime plants against insect herbivore attack. Proc. Natl. Acad. Sci. USA 2004, 101, 1781–1785. [Google Scholar] [CrossRef]
- Turlings, T.C.; McCall, P.J.; Alborn, H.T.; Tumlinson, J.H. An elicitor in caterpillar oral secretions that induces corn seedlings to emit chemical signals attractive to parasitic wasps. J. Chem. Ecol. 1993, 19, 411–425. [Google Scholar] [CrossRef]




Disclaimer/Publisher’s Note: The statements, opinions and data contained in all publications are solely those of the individual author(s) and contributor(s) and not of MDPI and/or the editor(s). MDPI and/or the editor(s) disclaim responsibility for any injury to people or property resulting from any ideas, methods, instructions or products referred to in the content. |
© 2024 by the authors. Licensee MDPI, Basel, Switzerland. This article is an open access article distributed under the terms and conditions of the Creative Commons Attribution (CC BY) license (https://creativecommons.org/licenses/by/4.0/).
Share and Cite
Gao, B.; Li, B.; Yuan, J.; Shi, Z.; Zheng, X.; Wang, G. Spodoptera frugiperda Salivary Glucose Oxidase Reduces the Release of Green Leaf Volatiles and Increases Terpene Emission from Maize. Insects 2024, 15, 511. https://doi.org/10.3390/insects15070511
Gao B, Li B, Yuan J, Shi Z, Zheng X, Wang G. Spodoptera frugiperda Salivary Glucose Oxidase Reduces the Release of Green Leaf Volatiles and Increases Terpene Emission from Maize. Insects. 2024; 15(7):511. https://doi.org/10.3390/insects15070511
Chicago/Turabian StyleGao, Bin, Bin Li, Jinxi Yuan, Zhan Shi, Xialin Zheng, and Guirong Wang. 2024. "Spodoptera frugiperda Salivary Glucose Oxidase Reduces the Release of Green Leaf Volatiles and Increases Terpene Emission from Maize" Insects 15, no. 7: 511. https://doi.org/10.3390/insects15070511
APA StyleGao, B., Li, B., Yuan, J., Shi, Z., Zheng, X., & Wang, G. (2024). Spodoptera frugiperda Salivary Glucose Oxidase Reduces the Release of Green Leaf Volatiles and Increases Terpene Emission from Maize. Insects, 15(7), 511. https://doi.org/10.3390/insects15070511

