Identification and Characterization of Hibiscus mutabilis Varieties Resistant to Bemisia tabaci and Their Resistance Mechanisms
Simple Summary
Abstract
1. Introduction
2. Materials and Methods
2.1. Establishment of B. tabaci Population
2.2. Plant Culture
2.3. Field Resistance Evaluation
2.4. Antixenosis and Antibiosis Experiments of H. mutabilis to B. tabaci
2.5. Determination of HIPVs Components in Different Resistant H. mutabilis Varieties and Olfactory Behavioral Responses of B. tabaci
2.5.1. Collection and Analysis of Volatiles from H. mutabilis Leaves
2.5.2. Determination of Olfactory Behavioral Responses in B. tabaci
2.6. Metabolites and Metabolic Pathway Involved in B. tabaci Resistance and Susceptibility
2.7. Data Analysis
3. Results
3.1. Comparison of Resistance to B. tabaci in Different H. mutabilis Varieties
3.2. Effects of Different H. mutabilis Varieties on Antixenosis of B. tabaci
3.3. Effects of Different H. mutabilis Varieties on the Growth and Development of B. tabaci
3.4. Identification of HIPVs in Four H. mutabilis Samples
3.5. Olfactory Behavioral Responses of B. tabaci to Different Concentrations of Compounds
3.6. Nontargeted Metabolomics Reveal the Resistance Mechanisms of H. mutabilis against B. tabaci
3.6.1. Quality Control Analysis of Metabolomic Samples
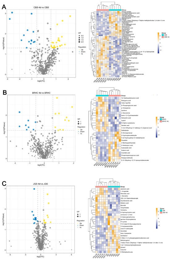
3.6.2. Differential Metabolite Analysis of Resistant and Susceptible H. mutabilis Materials under B. tabaci Infestation
3.6.3. Potential Biochemical Markers of H. mutabilis under B. tabaci Infestation
3.6.4. Differential Metabolite KEGG Enrichment Pathway Analysis
4. Discussion
4.1. Identification and Evaluation of Different H. mutabilis Varieties for Resistance to B. tabaci
4.2. Determination of HIPV Components in Different Resistant H. mutabilis Varieties and Analysis of Their Effects on the Olfactory Behavioral Responses of B. tabaci
4.3. Analysis of the Metabolic Response of H. mutabilis Varieties to Infestation by B. tabaci
Supplementary Materials
Author Contributions
Funding
Data Availability Statement
Acknowledgments
Conflicts of Interest
References
- Zhu, Z.; Zeng, X.; Shi, X.; Ma, J.; Liu, X.; Li, Q. Transcription and Metabolic Profiling Analysis of Three Discolorations in a Day of Hibiscus mutabilis. Biology 2023, 12, 1115. [Google Scholar] [CrossRef] [PubMed]
- Li, Y.P.; Zhang, X.L.; Wu, W.T.; Miao, S.X.; Chang, J.L. Chromosome and karyotype analysis of Hibiscus mutabilis f. mutabilis. Front. Life Sci. 2015, 8, 300–304. [Google Scholar] [CrossRef]
- Ma, Y.H.; Li, Y.K.; Yang, H.Y.; Dai, Y.; Li, G.P. A New Diterpenoid from The Steam of Hibiscus mutabilis Linn. Asian J. Chem. 2009, 21, 6601–6603. [Google Scholar]
- Shanker, R.; Vankar, P.S. Dyeing cotton, wool and silk with Hibiscus mutabilis (Gulzuba). Dyes Pigment. 2007, 74, 464–469. [Google Scholar] [CrossRef]
- Luo, X.M.; He, Z.J. Distribution of FISH oligo-5S rDNA and oligo-(AGGGTTT)3 in Hibiscus mutabilis L. Genome 2021, 64, 655–664. [Google Scholar] [CrossRef] [PubMed]
- Yang, Y.Z.; Liu, X.D.; Shi, X.Q.; Ma, J.; Zeng, X.M.; Zhu, Z.S.; Li, F.W.; Zhou, M.Y.; Guo, X.D.; Liu, X.L. A High-Quality, Chromosome-Level Genome Provides Insights into Determinate Flowering Time and Color of Cotton Rose (Hibiscus mutabilis). Front. Plant Sci. 2022, 13, 13. [Google Scholar] [CrossRef] [PubMed]
- Liang, X.R.; Ma, M.L.; Su, W.K. Fingerprint analysis of Hibiscus mutabilis L. leaves based on ultra performance liquid chromatography with photodiode array detector combined with similarity analysis and hierarchical clustering analysis methods. Pharmacogn. Mag. 2013, 9, 238–243. [Google Scholar] [PubMed]
- Shaheen, N.; Ajab, M.; Yasmin, G.; Hayat, M.Q. Diversity of Foliar Trichomes and Their Systematic Relevance in the Genus Hibiscus (Malvaceae). Int. J. Agric. Biol. 2009, 11, 279–284. [Google Scholar]
- Blythe, E.K. Use of Auxin and Wounding Treatments for Hardwood Cutting Propagation of Hibiscus mutabilis. Hortscience 2012, 47, S25. [Google Scholar]
- De Barro, P.J.; Liu, S.-S.; Boykin, L.M.; Dinsdale, A.B. Bemisia tabaci: A statement of species status. Annu. Rev. Entomol. 2011, 56, 1–19. [Google Scholar]
- De Barro, P.; Trueman, J.; Frohlich, D. Bemisia argentifolii is a race of B. tabaci (Hemiptera: Aleyrodidae): The molecular genetic differentiation of B. tabaci populations around the world. Bull. Entomol. Res. 2005, 95, 193–203. [Google Scholar] [CrossRef] [PubMed]
- Ghanim, M.; Kontsedalov, S. Gene expression in pyriproxyfen-resistant Bemisia tabaci Q biotype. Pest Manag. Sci. 2007, 63, 776–783. [Google Scholar] [CrossRef] [PubMed]
- Li, S.J.; Xue, X.; Ahmed, M.Z.; Ren, S.X.; Du, Y.Z.; Wu, J.H.; Cuthbertson, A.G.; Qiu, B.L. Host plants and natural enemies of Bemisia tabaci (Hemiptera: Aleyrodidae) in China. Insect Sci. 2011, 18, 101–120. [Google Scholar] [CrossRef]
- Wang, Z.; Yan, H.; Yang, Y.; Wu, Y. Biotype and insecticide resistance status of the whitefly Bemisia tabaci from China. Pest Manag. Sci. 2010, 66, 1360–1366. [Google Scholar] [CrossRef] [PubMed]
- Frohlich, D.; Torres-Jerez, I.; Bedford, I.; Markham, P.; Brown, J. A phylogeographical analysis of the Bemisia tabaci species complex based on mitochondrial DNA markers. Mol. Ecol. 1999, 8, 1683–1691. [Google Scholar] [CrossRef] [PubMed]
- Du, W.; Han, X.; Wang, Y.; Qin, Y. A primary screening and applying of plant volatiles as repellents to control whitefly Bemisia tabaci (Gennadius) on tomato. Sci. Rep. 2016, 6, 22140. [Google Scholar] [CrossRef] [PubMed]
- Xu, Y.; Yue, X.W.; Wang, Y.J.; Yang, H.L.; Di, K.X.; Bao, H.W. Simultaneous Determination of Content and Antioxidant Activity of Five Components in Hibiscus mutabilis L by HPLC-QAMS. J. Chem. 2022, 2022, 8845760. [Google Scholar] [CrossRef]
- Xue, H.; Fu, B.L.; Huang, M.J.; He, C.; Liang, J.J.; Yang, J.; Wei, X.G.; Liu, S.A.; Du, T.H.; Ji, Y.; et al. CYP6DW3 Metabolizes Imidacloprid to Imidacloprid-urea in Whitefly (Bemisia tabaci). J. Agric. Food Chem. 2023, 71, 2333–2343. [Google Scholar] [CrossRef] [PubMed]
- Dong, Y.; Yang, Y.; Wang, Z.C.; Wu, M.T.; Fu, J.Q.; Guo, J.Y.; Chang, L.; Zhang, J. Inaccessibility to double-stranded RNAs in plastids restricts RNA interference in Bemisia tabaci (whitefly). Pest Manag. Sci. 2020, 76, 3168–3176. [Google Scholar] [CrossRef]
- Meng, X.Q.; Zhu, C.C.; Feng, Y.; Li, W.H.; Shao, X.S.; Xu, Z.P.; Cheng, J.G.; Li, Z. Computational Insights into the Different Resistance Mechanism of Imidacloprid versus Dinotefuran in Bemisia tabaci. J. Agric. Food Chem. 2016, 64, 1231–1238. [Google Scholar] [CrossRef]
- Wang, Q.; Luo, C.; Wang, R. Insecticide Resistance and Its Management in Two Invasive Cryptic Species of Bemisia tabaci in China. Int. J. Mol. Sci. 2023, 24, 6048. [Google Scholar] [CrossRef] [PubMed]
- Taylor, A.L. Introduction to Research on Plant Nematology. An FAO Guide to the Study and Control of Plant-Parasitic Nematodes; FAO: Rome, Italy, 1967. [Google Scholar]
- Millán-Chaidez, R.; Garzón-Tiznado, J.A.; Linares-Flores, P.J.; Velarde-Félix, S.; Lugo-García, G.A.; Retes-Manjarrez, J.E. Resistance to Bemisia tabaci (Hemiptera: Aleyrodidae) Mediterranean (Q biotype) in landrace and wild tomato populations from Mexico. Fla. Entomol. 2020, 103, 472–478. [Google Scholar] [CrossRef]
- Stenberg, J.A.; Muola, A. How should plant resistance to herbivores be measured? Front. Plant Sci. 2017, 8, 254269. [Google Scholar] [CrossRef] [PubMed]
- Novaes, N.S.; Lourenção, A.L.; Bentivenha, J.P.; Baldin, E.L.; Melo, A.M. Characterization and potential mechanisms of resistance of cucumber genotypes to Bemisia tabaci (Hemiptera: Aleyrodidae). Phytoparasitica 2020, 48, 643–657. [Google Scholar] [CrossRef]
- Hou, Z.; Yan, F.; Chen, X. Olfactory responses of Lysiphlebia japonica to volatile chemicals and fresh leaves of the host plants of cotton aphids in olfactometer. Insect Sci. 1996, 3, 49–57. [Google Scholar] [CrossRef]
- Mizuno, Y.; Kuramitsu, K.; Kainoh, Y. Determining suitable observation times for testing odor preferences of a parasitoid wasp, Cotesia kariyai, using a four-arm olfactometer. Entomol. Exp. Appl. 2022, 170, 843–849. [Google Scholar] [CrossRef]
- Gramacho, K.P.; Spivak, M. Differences in olfactory sensitivity and behavioral responses among honey bees bred for hygienic behavior. Behav. Ecol. Sociobiol. 2003, 54, 472–479. [Google Scholar] [CrossRef]
- Vasilev, N.; Boccard, J.; Lang, G.; Grömping, U.; Fischer, R.; Goepfert, S.; Rudaz, S.; Schillberg, S. Structured plant metabolomics for the simultaneous exploration of multiple factors. Sci. Rep. 2016, 6, 37390. [Google Scholar] [CrossRef]
- Agarrwal, R.; Bentur, J.S.; Nair, S. Gas chromatography mass spectrometry based metabolic profiling reveals biomarkers involved in rice-gall midge interactions. J. Integr. Plant Biol. 2014, 56, 837–848. [Google Scholar] [CrossRef] [PubMed]
- Van Giessen, W.; Mollema, C.; Elsey, K. Design and use of a simulation model to evaluate germplasm for antibiotic resistance to the greenhouse whitefly (Trialeurodes vaporariorum) and the sweetpotato whitefly (Bemisia tabaci). Entomol. Exp. Appl. 1995, 76, 271–286. [Google Scholar] [CrossRef]
- Kayani, M.Z.; Mukhtar, T. Reproductivity of Meloidogyne incognita on Fifteen Cucumber Cultivars. Pak. J. Zool. 2018, 50, 1717–1722. [Google Scholar] [CrossRef]
- Kogan, M. Integrated pest management: Historical perspectives and contemporary developments. Annu. Rev. Entomol. 1998, 43, 243–270. [Google Scholar] [CrossRef] [PubMed]
- Johnson-Cicalese, J.; Baxendale, F.; Riordan, T.; Heng-Moss, T. Identification of mealybug-(Homoptera: Pseudococcidae) resistant turf-type buffalograss germplasm. J. Econ. Entomol. 1998, 91, 340–346. [Google Scholar] [CrossRef][Green Version]
- Hoffmann-Campo, C.B.; Ramos Neto, J.A.; Oliveira, M.C.N.d.; Oliveira, L.J. Detrimental effect of rutin on Anticarsia gemmatalis. Pesqui. Agropecu. Bras. 2006, 41, 1453–1459. [Google Scholar] [CrossRef]
- Ghosh, S.; Kanakala, S.; Lebedev, G.; Kontsedalov, S.; Silverman, D.; Alon, T.; Mor, N.; Sela, N.; Luria, N.; Dombrovsky, A. Transmission of a new polerovirus infecting pepper by the whitefly Bemisia tabaci. J. Virol. 2019, 93, e00488-19. [Google Scholar] [CrossRef]
- Wosula, E.N.; Chen, W.; Fei, Z.; Legg, J.P. Unravelling the genetic diversity among cassava Bemisia tabaci whiteflies using NextRAD sequencing. Genome Biol. 2017, 9, 2958–2973. [Google Scholar] [CrossRef]
- Oliveira, N.C.d.; Suzukawa, A.K.; Pereira, C.B.; Santos, H.V.; Hanel, A.; Albuquerque, F.A.d.; Scapim, C.A. Popcorn genotypes resistance to fall armyworm. Cienc. Rural. 2018, 48, e20170378. [Google Scholar] [CrossRef]
- Zhou, S.; Jander, G. Molecular ecology of plant volatiles in interactions with insect herbivores. J. Exp. Bot. 2022, 73, 449–462. [Google Scholar] [CrossRef]
- Boncan, D.A.T.; Tsang, S.S.; Li, C.; Lee, I.H.; Lam, H.-M.; Chan, T.-F.; Hui, J.H. Terpenes and terpenoids in plants: Interactions with environment and insects. Int. J. Mol. Sci. 2020, 21, 7382. [Google Scholar] [CrossRef]
- Liu, S.; Zhao, J.; Hamada, C.; Cai, W.; Khan, M.; Zou, Y.; Hua, H. Identification of attractants from plant essential oils for Cyrtorhinus lividipennis, an important predator of rice planthoppers. J. Pest Sci. 2019, 92, 769–780. [Google Scholar] [CrossRef]
- Zhao, M.; Tao, Z.; Wang, L.; Wang, T.; Wang, C.; Li, S.; Huang, S.; Wei, Y.; Jiang, T.; Li, P. Structural modification of (3E)-4, 8-dimethyl-1, 3, 7-nontriene enhances its ability to kill Plutella xylostella insect pests. Pest Manag. Sci. 2023, 79, 3280–3289. [Google Scholar] [CrossRef]
- Wang, Q.; Xin, Z.; Li, J.; Hu, L.; Lou, Y.; Lu, J. (E)-β-caryophyllene functions as a host location signal for the rice white-backed planthopper Sogatella furcifera. Mol. Plant Pathol. 2015, 91, 106–112. [Google Scholar] [CrossRef]
- Kousik, C.S.; Shepard, B.; Hassell, R.; Levi, A.; Simmons, A.M. Potential sources of resistance to broad mites (Polyphagotarsonemus latus) in watermelon germplasm. Hortscience 2007, 42, 1539–1544. [Google Scholar] [CrossRef]
- Tu, X.; Liu, Z.; Zhang, Z. Comparative transcriptomic analysis of resistant and susceptible alfalfa cultivars (Medicago sativa L.) after thrips infestation. BMC Genom. 2018, 19, 116. [Google Scholar] [CrossRef] [PubMed]
- Onkokesung, N.; Reichelt, M.; van Doorn, A.; Schuurink, R.C.; van Loon, J.J.; Dicke, M. Modulation of flavonoid metabolites in Arabidopsis thaliana through overexpression of the MYB75 transcription factor: Role of kaempferol−3, 7-dirhamnoside in resistance to the specialist insect herbivore Pieris brassicae. J. Exp. Bot. 2014, 65, 2203–2217. [Google Scholar] [CrossRef] [PubMed]
- Yao, Q.; Peng, Z.; Tong, H.; Yang, F.; Xing, G.; Wang, L.; Zheng, J.; Zhang, Y.; Su, Q. Tomato Plant Flavonoids Increase Whitefly Resistance and Reduce Spread of Tomato yellow leaf curl virus. J. Econ. Entomol. 2019, 112, 2790–2796. [Google Scholar] [CrossRef]
- Li, P.; Ruan, Z.; Fei, Z.; Yan, J.; Tang, G. Integrated Transcriptome and Metabolome Analysis Revealed That Flavonoid Biosynthesis May Dominate the Resistance of Zanthoxylum bungeanum against Stem Canker. J. Agric. Food Chem. 2021, 69, 6360–6378. [Google Scholar] [CrossRef] [PubMed]
- Ivanov, B. Role of ascorbic acid in photosynthesis. Biochemistry 2014, 79, 282–289. [Google Scholar] [CrossRef]
- Unsicker, S.B.; Kunert, G.; Gershenzon, J. Protective perfumes: The role of vegetative volatiles in plant defense against herbivores. Curr. Opin. Plant Biol. 2009, 12, 479–485. [Google Scholar] [CrossRef]
- Somei, M.; Kizu, K.; Kunimoto, M.; Yamada, F. The chemistry of indoles. XXIV. Syntheses of 3-indoleacetic acid and 3-indoleacetonitrile having a halogeno group and a carbon functional group at the 4-position. Chem. Pharm. Bull. 2008, 33, 3696–3708. [Google Scholar] [CrossRef]
- Miao, Y.; Xu, L.; He, X.; Zhang, L.; Shaban, M.; Zhang, X.; Zhu, L. Suppression of tryptophan synthase activates cotton immunity by triggering cell death via promoting SA synthesis. Plant J. 2019, 98, 329–345. [Google Scholar] [CrossRef] [PubMed]
- Boerjan, W.; Ralph, J.; Baucher, M. Lignin biosynthesis. Annu. Rev. Plant Biol. 2003, 54, 519. [Google Scholar] [CrossRef] [PubMed]
- McCloud, E.S.; Berenbaum, M.R. Stratospheric ozone depletion and plantinsect interactions: Effects of UVB radiation on foliage quality of Citrus jambhiri for Trichoplusia ni. J. Chem. Ecol. 1994, 20, 525–539. [Google Scholar] [CrossRef] [PubMed]








| Chemical Class | Compound | Rt (min) | CAS# | Formula |
|---|---|---|---|---|
| Alkanes | Dodecane | 17.780 | 112−40−3 | C12H26 |
| Heptadecane | 19.895 | 629−78−7 | C17H36 | |
| Hexadecane | 21.210 | 544−76−3 | C16H34 | |
| 4-Methyltetradecane | 22.19 | 25,117−24−2 | C15H32 | |
| 10-Methyleicosane | 22.35 | 54,833−23−7 | C21H44 | |
| 2,6,10-Trimethyldodecane | 24.835 | 3891−98−3 | C15H32 | |
| 5-Methyltetradecane | 22.05 | 25,117−32−2 | C15H32 | |
| Tetradecane | 23.31 | 629−59−4 | C14H30 | |
| Pentadecane | 25.835 | 629−62−9 | C15H32 | |
| Nonadecane | 28.135 | 629−92−5 | C19H40 | |
| Phytane | 21.54 | 638−36−8 | C20H42 | |
| Eicosane | 27.355 | 112−95−8 | C20H42 | |
| Alcohols | DL-Menthol | 17.255 | 15,356−70−4 | C10H20O |
| 2-Butyl-1-octanol | 24.560 | 3913−02−8 | C12H26O | |
| 2-Ethylhexanol | 12.56 | 104−76−7 | C8H18O | |
| Borneol | 16.995 | 507−70−0 | C10H18O | |
| Phytol | 21.35 | 150−86−7 | C20H40O | |
| Cedrol | 28.470 | 77−53−2 | C15H26O | |
| Hexyl decanol | 29.34 | 2425−77−6 | C16H34O | |
| 6-Methylheptanol | 15.84 | 1653−40−3 | C8H18O | |
| 2-Decen-1-ol | 16.910 | 18,409−18−2 | C10H20O | |
| Terpenes | Neophytadiene | 31.785 | 504−96−1 | C20H38 |
| (+)-Limonene | 12.4 | 5989−27−5 | C10H16 | |
| (+)-Longifolene | 22.615 | 1137−12−8 | C15H24 | |
| Caryophyllene | 23.545 | 475−20−7 | C15H24 | |
| Valencene | 23.545 | 4630−07−3 | C15H24 | |
| α-Cedrene | 23.715 | 469−61−4 | C15H24 | |
| (+)-Cuparene | 26.04 | 16,982−00−6 | C15H22 | |
| Benzene derivatives | Naphthalene | 17.445 | 91−20−3 | C10H8 |
| 1,2,4,5-Tetramethylbenzene | 15.315 | 95−93−2 | C10H14 | |
| Aldehydes | Lauryl aldehyde | 16.930 | 112−54−9 | C12H24O |
| Capric aldehyde | 17.985 | 112−31−2 | C10H20O | |
| Ketones | 2-Methyl-5-(1-methylethenyl) cyclohexanone | 14.950 | 7764−50−3 | C10H16O |
| (+)-camphor | 16.295 | 464−49−3 | C10H16O | |
| 2-Undecanone | 20.450 | 112−12−9 | C11H22O | |
| Esters | Octyl acrylate | 18.49 | 103−11−7 | C11H20O2 |
| 2,2,4-Trimethyl-1,3-pentanediol diisobutyrate | 27.87 | 6846−50−0 | C16H30O4 | |
| Linalyl acetate | 36.505 | 115−95−7 | C12H20O2 | |
| Acids | Stearic acid | 35.42 | 57−11−4 | C18H36O2 |
| Palmitic acid | 33.395 | 57−10−3 | C16H32O2 |
| Compound | Mzmed | Rtmed | Fold-Change | Log2FC | p Value | VIP | Regulated |
|---|---|---|---|---|---|---|---|
| Catechol | 111.0918 | 33 | 0.5 | −1.01 | 0.0292 | 2.0928 | down |
| Isochavicol | 134.0812 | 99 | 0.51 | −0.98 | 0.0311 | 1.9758 | down |
| 6-Hydroxynicotinic acid | 139.123 | 749.3 | 3.8 | 1.93 | 0.0437 | 2.0028 | up |
| 5-Methylbarbiturate | 142.035 | 79.7 | 0.47 | −1.09 | 0.0265 | 1.9594 | down |
| (3S)-3,6-Diaminohexanoate | 147.1168 | 359.6 | 2.47 | 1.3 | 0.0202 | 2.1068 | up |
| D-Lyxose | 151.0346 | 665.7 | 0.44 | −1.19 | 0.0471 | 1.9746 | down |
| 3-Indoleacetonitrile | 157.085 | 39.1 | 0.32 | −1.66 | 0.0134 | 2.1457 | down |
| Limonene-1,2-diol | 171.138 | 362.6 | 1.58 | 0.66 | 0.0340 | 2.0571 | up |
| Ascorbate | 176.972 | 46.1 | 0.94 | −0.09 | 0.0407 | 1.8343 | down |
| trans-Isoasarone | 191.1076 | 491 | 0.52 | −0.93 | 0.0331 | 1.8886 | down |
| gamma-Glutamylalanine | 219.0974 | 103.3 | 0.46 | −1.11 | 0.0319 | 1.9997 | down |
| L-Arogenate | 228.0843 | 152.9 | 2.67 | 1.42 | 0.0248 | 2.0473 | up |
| Zeranol | 323.1853 | 690 | 0.52 | −0.93 | 0.0269 | 2.0429 | down |
| L-Norvaline | 115.9189 | 871 | 1.45 | 0.54 | 0.0111 | 2.5431 | up |
| Guanidoacetic acid | 116.9266 | 889.6 | 1.59 | 0.67 | 0.0376 | 2.5345 | up |
Disclaimer/Publisher’s Note: The statements, opinions and data contained in all publications are solely those of the individual author(s) and contributor(s) and not of MDPI and/or the editor(s). MDPI and/or the editor(s) disclaim responsibility for any injury to people or property resulting from any ideas, methods, instructions or products referred to in the content. |
© 2024 by the authors. Licensee MDPI, Basel, Switzerland. This article is an open access article distributed under the terms and conditions of the Creative Commons Attribution (CC BY) license (https://creativecommons.org/licenses/by/4.0/).
Share and Cite
Wei, J.; Liu, X.; Li, C.; Yang, Y.; Song, C.; Chen, Y.; Ciren, Q.; Jiang, C.; Li, Q. Identification and Characterization of Hibiscus mutabilis Varieties Resistant to Bemisia tabaci and Their Resistance Mechanisms. Insects 2024, 15, 454. https://doi.org/10.3390/insects15060454
Wei J, Liu X, Li C, Yang Y, Song C, Chen Y, Ciren Q, Jiang C, Li Q. Identification and Characterization of Hibiscus mutabilis Varieties Resistant to Bemisia tabaci and Their Resistance Mechanisms. Insects. 2024; 15(6):454. https://doi.org/10.3390/insects15060454
Chicago/Turabian StyleWei, Juan, Xiaoli Liu, Chan Li, Yuanzhao Yang, Cancan Song, Yihao Chen, Qiongda Ciren, Chunxian Jiang, and Qing Li. 2024. "Identification and Characterization of Hibiscus mutabilis Varieties Resistant to Bemisia tabaci and Their Resistance Mechanisms" Insects 15, no. 6: 454. https://doi.org/10.3390/insects15060454
APA StyleWei, J., Liu, X., Li, C., Yang, Y., Song, C., Chen, Y., Ciren, Q., Jiang, C., & Li, Q. (2024). Identification and Characterization of Hibiscus mutabilis Varieties Resistant to Bemisia tabaci and Their Resistance Mechanisms. Insects, 15(6), 454. https://doi.org/10.3390/insects15060454
