The Mechanism of Damage to the Midgut by Low Concentration of Bacillus thuringiensis in the Silkworm, Bombyx mori
Simple Summary
Abstract
1. Introduction
2. Materials and Methods
2.1. Insects and Chemicals
2.2. Toxicity Evaluation and Low Concentration of Bt Treatment
2.3. Sample Collection and Extraction of Total RNA
2.4. Transcriptome Sequencing and Identification of Differentially Expressed Genes (DEGs)
2.5. Quantitative Real-Time PCR (qRT-PCR) Analysis
2.6. Immunohistochemistry (IHC) and Transmission Electron Microscopy (TEM)
2.7. Apoptosis Detection in Frozen Sections of Midgut
2.8. Western Blot Assay
2.9. Statistical Analysis
3. Results
3.1. Toxicity of Bt Product Against Silkworms
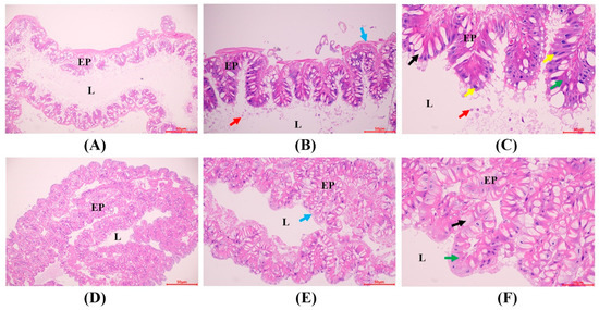
3.2. Histopathological and Ultrastructural Analysis of the Midgut
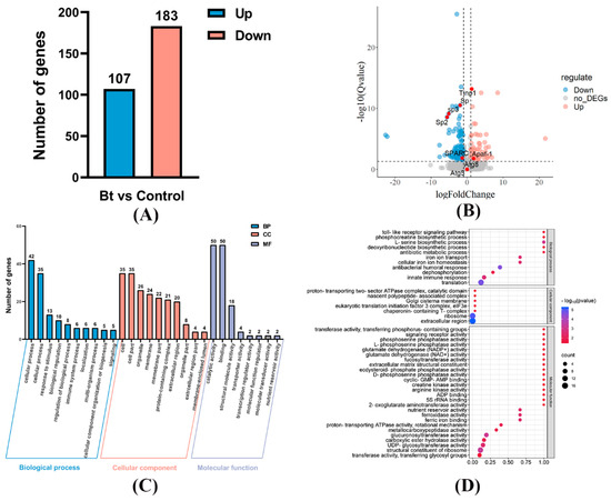
3.3. Transcriptome Sequencing Analysis and Gene Identification in Silkworm Midguts
3.4. Gene Functional Annotation, GO and KEGG Pathway Enrichment Analysis, and Key Gene Identification
3.5. Effect of Bt on the Apoptosis Levels in Silkworm Midguts
4. Discussion
Supplementary Materials
Author Contributions
Funding
Data Availability Statement
Conflicts of Interest
References
- Celandroni, F.; Salvetti, S.; Senesi, S.; Ghelardi, E. Bacillus thuringiensis membrane-damaging toxins acting on mammalian cells. FEMS Microbiol. Lett. 2014, 361, 95–103. [Google Scholar] [CrossRef] [PubMed]
- Wu, S.; Zhong, J.; Lei, Q.; Song, H.; Chen, S.-F.; Wahla, A.Q.; Bhatt, K.; Chen, S. New roles for Bacillus thuringiensis in the removal of environmental pollutants. Environ. Res. 2023, 236, 116699. [Google Scholar] [CrossRef] [PubMed]
- Bravo, A.; Likitvivatanavong, S.; Gill, S.S.; Soberón, M. Bacillus thuringiensis: A story of a successful bioinsecticide. Insect Biochem. Mol. Biol. 2011, 41, 423–431. [Google Scholar] [CrossRef] [PubMed]
- Pan, Z.-Z.; Xu, L.; Liu, B.; Chen, Q.-X.; Zhu, Y.-J. Key residues of Bacillus thuringiensis Cry2Ab for oligomerization and pore-formation activity. AMB Express 2021, 11, 112. [Google Scholar] [CrossRef] [PubMed]
- Pinos, D.; Andrés-Garrido, A.; Ferré, J.; Hernández-Martínez, P. Response Mechanisms of Invertebrates to Bacillus thuringiensis and Its Pesticidal Proteins. Microbiol. Mol. Biol. Rev. MMBR 2021, 85, e00007-20. [Google Scholar] [CrossRef]
- Ridha, M.R.; Marlinae, L.; Zubaidah, T.; Fadillah, N.A.; Widjaja, J.; Rosadi, D.; Rahayu, N.; Ningsih, M.; Desimal, I.; Sofyandi, A. Control methods for invasive mosquitoes of Aedes aegypti and Aedes albopictus (Diptera: Culicidae) in Indonesia. Vet. World 2023, 16, 1952–1963. [Google Scholar] [CrossRef]
- Sandhu, H.; Scialabba, N.E.-H.; Warner, C.; Behzadnejad, F.; Keohane, K.; Houston, R.; Fujiwara, D. Evaluating the holistic costs and benefits of corn production systems in Minnesota, US. Sci. Rep. 2020, 10, 3922. [Google Scholar] [CrossRef]
- Gill, S.S.; Cowles, E.A.; Pietrantonio, P.V. The mode of action of Bacillus thuringiensis endotoxins. Annu. Rev. Entomol. 1992, 37, 615–636. [Google Scholar] [CrossRef]
- Schnepf, E.; Crickmore, N.; Van Rie, J.; Lereclus, D.; Baum, J.; Feitelson, J.; Zeigler, D.R.; Dean, D.H. Bacillus thuringiensis and Its Pesticidal Crystal Proteins. Microbiol. Mol. Biol. Rev. 1998, 62, 775–806. [Google Scholar] [CrossRef]
- Hare, S.G.; Nasci, R.S. Effects of sublethal exposure to Bacillus thuringiensis var. israelensis on larval development and adult size in Aedes aegypti. J. Am. Mosq. Control Assoc. 1986, 2, 325–328. [Google Scholar]
- Costa, S.D.; Barbercheck, M.E.; Kennedy, G.G. Sublethal acute and chronic exposure of Colorado potato beetle (Coleoptera: Chrysomelidae) to the delta-endotoxin of Bacillus thuringiensis. J. Econ. Entomol. 2000, 93, 680–689. [Google Scholar] [CrossRef] [PubMed]
- Abedi, Z.; Saber, M.; Vojoudi, S.; Mahdavi, V.; Parsaeyan, E. Acute, sublethal, and combination effects of azadirachtin and Bacillus thuringiensis on the cotton bollworm, Helicoverpa armigera. J. Insect Sci. Online 2014, 14, 30. [Google Scholar] [CrossRef] [PubMed]
- Gujar, G.T.; Kalia, V.; Kumari, A. Effect of sublethal concentration of Bacillus thuringiensis var. kurstaki on food and developmental needs of the american bollworm, Helicoverpa armigera (Hübner). Indian J. Exp. Biol. 2001, 39, 1130–1135. [Google Scholar] [PubMed]
- Eizaguirre, M.; Tort, S.; López, C.; Albajes, R. Effects of sublethal concentrations of Bacillus thuringiensis on larval development of Sesamia nonagrioides. J. Econ. Entomol. 2005, 98, 464–470. [Google Scholar] [CrossRef] [PubMed]
- Abdelli, N.; Peng, L.; Keping, C. Silkworm, Bombyx mori, as an alternative model organism in toxicological research. Environ. Sci. Pollut. Res. 2018, 25, 35048–35054. [Google Scholar] [CrossRef]
- Goldsmith, M.R.; Shimada, T.; Abe, H. The genetics and genomics of the silkworm, Bombyx mori. Annu. Rev. Entomol. 2005, 50, 71–100. [Google Scholar] [CrossRef]
- Wang, Q.; Sun, Z.; Huang, Z.; Ma, S.; Chen, K.; Ju, X. Effects of tolfenpyrad exposure on development and response mechanism in the silkworm, Bombyx mori. Pestic. Biochem. Physiol. 2023, 189, 105280. [Google Scholar] [CrossRef]
- Xia, Q.Y.; Guo, Y.R.; Zhang, Z.; Li, D.; Xuan, Z.L.; Li, Z.; Dai, F.Y.; Li, Y.R.; Cheng, D.J.; Li, R.Q.; et al. Complete Resequencing of 40 Genomes Reveals Domestication Events and Genes in Silkworm (Bombyx). Science 2009, 326, 433–436. [Google Scholar] [CrossRef]
- Han, L.; Wu, K.; Peng, Y.; Wang, F.; Guo, Y. Evaluation of Transgenic Rice Expressing Cry1Ac and CpTi Against Chilo suppressalis and Intrapopulation Variation in Susceptibility to Cry1Ac. Environ. Entomol. 2006, 35, 1453–1459. [Google Scholar] [CrossRef]
- Surendra Nath, B. Shifts in glycogen metabolism in hemolymph and fat body of the silkworm, Bombyx mori (Lepidoptera: Bombycidae) in response to organophosphorus insecticides toxicity. Pestic. Biochem. Physiol. 2002, 74, 73–84. [Google Scholar] [CrossRef]
- Xu, X.; Liang, X.; Wei, W.; Ding, X.; Peng, C.; Wang, X.; Chen, X.; Yang, L.; Xu, J. Effects of non-lethal Cry1F toxin exposure on the growth, immune response, and intestinal microbiota of silkworm (Bombyx mori). Ecotoxicol. Environ. Saf. 2023, 267, 115648. [Google Scholar] [CrossRef] [PubMed]
- Yang, Y.; Liu, Y.; Cao, F.; Chen, X.; Cheng, L.; Romeis, J.; Li, Y.; Peng, Y. Consumption of Bt Rice Pollen Containing Cry1C or Cry2A Protein Poses a Low to Negligible Risk to the Silkworm Bombyx mori (Lepidoptera: Bombyxidae). PLoS ONE 2014, 9, e102302. [Google Scholar] [CrossRef] [PubMed]
- Kerr, J.F.R.; Wyllie, A.H.; Currie, A.R. Apoptosis: A Basic Biological Phenomenon with Wide-ranging Implications in Tissue Kinetics. Br. J. Cancer 1972, 26, 239. [Google Scholar] [CrossRef] [PubMed]
- Zhang, J.-Y.; Pan, M.-H.; Sun, Z.-Y.; Huang, S.-J.; Yu, Z.-S.; Liu, D.; Zhao, D.-H.; Lu, C. The genomic underpinnings of apoptosis in the silkworm, Bombyx mori. BMC Genom. 2010, 11, 611. [Google Scholar] [CrossRef] [PubMed]
- Lockshin, R.A.; Zakeri, Z. Apoptosis, autophagy, and more. Int. J. Biochem. Cell Biol. 2004, 36, 2405–2419. [Google Scholar] [CrossRef] [PubMed]
- Mathavan, S.; Sudha, P.M.; Pechimuthu, S.M. Effect of Bacillus thuringiensis israelensis on the midgut cells of Bombyx mori larvae: A histopathological and histochemical study. J. Invertebr. Pathol. 1989, 53, 217–227. [Google Scholar] [CrossRef]
- Pandey, S.; Joshi, B.D.; Tiwari, L.D. Histopathological changes in the midgut of Spodoptera litura larvae on ingestion of Bacillus thuringiensis delta endotoxin. Arch. Phytopathol. Plant Prot. 2009, 42, 376–383. [Google Scholar] [CrossRef]
- Badr, S.M.S.; Darwish, A.M.A. Anatomical and cytological studies on the cotton leaf worm spodoptera littoralis (Boisd.) larva infected with some bio-insecticides. J. Umm Al-Qura Univ. Appl. Sci. 2024, 10, 245–256. [Google Scholar] [CrossRef]
- Ogutcu, A.; Suludere, Z.; Uzunhisarcikli, M.; Kalender, Y. Effects of Bacillus thuringiensis kurstaki on Malpighian tubule cells of Thaumetopoea pityocampa (Lepidoptera: Thaumetopoeidae) larvae. Folia Biol. 2005, 53, 7–11. [Google Scholar] [CrossRef]
- Postelnicu, T. Probit Analysis. In International Encyclopedia of Statistical Science; Lovric, M., Ed.; Springer: Berlin/Heidelberg, Germany, 2011; pp. 1128–1131. [Google Scholar] [CrossRef]
- Cock, P.J.A.; Fields, C.J.; Goto, N.; Heuer, M.L.; Rice, P.M. The Sanger FASTQ file format for sequences with quality scores, and the Solexa/Illumina FASTQ variants. Nucleic Acids Res. 2010, 38, 1767–1771. [Google Scholar] [CrossRef]
- Kim, D.; Langmead, B.; Salzberg, S.L. HISAT: A fast spliced aligner with low memory requirements. Nat. Methods 2015, 12, 357–360. [Google Scholar] [CrossRef] [PubMed]
- Kovaka, S.; Zimin, A.V.; Pertea, G.M.; Razaghi, R.; Salzberg, S.L.; Pertea, M. Transcriptome assembly from long-read RNA-seq alignments with StringTie2. Genome Biol. 2019, 20, 278. [Google Scholar] [CrossRef] [PubMed]
- Putri, G.H.; Anders, S.; Pyl, P.T.; Pimanda, J.; Zanini, F. Analysing high-throughput sequencing data in Python with HTSeq 2.0. Bioinformatics 2022, 38, 2943–2945. [Google Scholar] [CrossRef] [PubMed]
- Love, M.I.; Huber, W.; Anders, S. Moderated estimation of fold change and dispersion for RNA-seq data with DESeq2. Genome Biol. 2014, 15, 550. [Google Scholar] [CrossRef]
- Zhu, Q.; Li, F.; Shu, Q.; Feng, P.; Wang, Y.; Dai, M.; Moo, T.; Sun, H.; Wei, J.; Li, B. Disruption of peritrophic matrix chitin metabolism and gut immune by chlorantraniliprole results in pathogenic bacterial infection in Bombyx mori. Pestic. Biochem. Physiol. 2023, 193, 105430. [Google Scholar] [CrossRef]
- Pfaffl, M.W. A new mathematical model for relative quantification in real-time RT–PCR. Nucleic Acids Res. 2001, 29, e45. [Google Scholar] [CrossRef]
- Gu, H.; Shu, Q.; Dai, M.; Zou, H.; Wang, Y.; Cheng, J.; Su, Y.; Li, F.; Li, B. Low concentration chlorantraniliprole-promoted Ca2+ release drives a shift from autophagy to apoptosis in the silk gland of Bombyx mori. Pestic. Biochem. Physiol. 2023, 196, 105585. [Google Scholar] [CrossRef]
- Walker, J.M. The bicinchoninic acid (BCA) assay for protein quantitation. Methods Mol. Biol. 1994, 32, 5–8. [Google Scholar]
- Besard, L.; Mommaerts, V.; Abdu-Alla, G.; Smagghe, G. Lethal and sublethal side-effect assessment supports a more benign profile of spinetoram compared with spinosad in the bumblebee Bombus terrestris. Pest Manag. Sci. 2011, 67, 541–547. [Google Scholar] [CrossRef]
- Galvan, T.; Koch, R.; Hutchison, W. Effects of spinosad and indoxacarb on survival, development, and reproduction of the multicolored Asian lady beetle (Coleoptera: Coccinellidae). Biol. Control 2005, 34, 108–114. [Google Scholar] [CrossRef]
- Yang, J.; Guan, D.; Wei, J.; Ge, H.; Cao, X.; Lv, S.; Zhou, X.; Zheng, Y.; Meng, X.; Wang, J.; et al. Mechanisms underlying the effects of low concentrations of chlorantraniliprole on development and reproduction of the fall armyworm, Spodoptera frugiperda. Pestic. Biochem. Physiol. 2023, 191, 105362. [Google Scholar] [CrossRef] [PubMed]
- Gad, S.C. LD50/LC50 (Lethal Dosage 50/Lethal Concentration 50). In Encyclopedia of Toxicology; Elsevier: Amsterdam, The Netherlands, 2014; pp. 58–60. [Google Scholar] [CrossRef]
- Chen, Q.; Sun, S.; Yang, X.; Yan, H.; Wang, K.; Ba, X.; Wang, H. Sublethal Effects of Neonicotinoid Insecticides on the Development, Body Weight and Economic Characteristics of Silkworm. Toxics 2023, 11, 402. [Google Scholar] [CrossRef] [PubMed]
- Daquila, B.V.; Scudeler, E.L.; Dossi, F.C.A.; Moreira, D.R.; Pamphile, J.A.; Conte, H. Action of Bacillus thuringiensis (Bacillales: Bacillaceae) in the midgut of the sugarcane borer Diatraea saccharalis (Fabricius, 1794) (Lepidoptera: Crambidae). Ecotoxicol. Environ. Saf. 2019, 184, 109642. [Google Scholar] [CrossRef] [PubMed]
- Yiallouros, M.; Storch, V.; Becker, N. Impact of Bacillus thuringiensis var. israelensis on larvae of chironomus thummi thummi and psectrocladius psilopterus (Diptera: Chironomidae). J. Invertebr. Pathol. 1999, 74, 39–47. [Google Scholar] [CrossRef]
- Rouis, S.; Chakroun, M.; Saadaoui, I.; Jaoua, S. Proteolysis, histopathological effects, and immunohistopathological localization of delta-endotoxins of Bacillus thuringiensis subsp. kurstaki in the midgut of lepidopteran olive tree pathogenic insect Prays oleae. Mol. Biotechnol. 2007, 35, 141–148. [Google Scholar] [CrossRef]
- Shao, Y.; Xin, X.-D.; Liu, Z.-X.; Wang, J.; Zhang, R.; Gui, Z.-Z. Transcriptional response of detoxifying enzyme genes in Bombyx mori under chlorfenapyr exposure. Pestic. Biochem. Physiol. 2021, 177, 104899. [Google Scholar] [CrossRef]
- Lawrie, R.D.; Mitchell, R.D.M., III; Deguenon, J.M.; Ponnusamy, L.; Reisig, D.; Del Pozo-Valdivia, A.; Kurtz, R.W.; Roe, R.M. Multiple Known Mechanisms and a Possible Role of an Enhanced Immune System in Bt-Resistance in a Field Population of the Bollworm, Helicoverpa zea: Differences in Gene Expression with RNAseq. Int. J. Mol. Sci. 2020, 21, 6528. [Google Scholar] [CrossRef]
- Mao, T.; Ye, W.; Dai, M.; Bian, D.; Zhu, Q.; Feng, P.; Ren, Y.; Li, F.; Li, B. 2022 Mechanism of autophagy induced by low concentrations of chlorantraniliprole in silk gland, Bombyx mori. Pestic. Biochem. Physiol. 2022, 188, 105223. [Google Scholar] [CrossRef]
- Romero-Guevara, R.; Nicolaou, O.; Petracca, B.; Shaheed, S.; Sutton, C.; Frangou, E.; Afami, M.; Kyriacou, K.; Ioannides, A.; Xinaris, C. Patient-derived podocyte spheroids reveal new insights into the etiopathogenesis of Alport syndrome. Front. Cell Dev. Biol. 2023, 11, 1111424. [Google Scholar] [CrossRef]
- Ye, W.; Dai, M.; Bian, D.; Zhu, Q.; Li, X.; Sun, H.; Li, F.; Wei, J.; Li, B. Sublethal chlorantraniliprole exposure induces autophagy and apoptosis through disrupting calcium homeostasis in the silkworm Bombyx mori. Insect Mol. Biol. 2023, 32, 36–45. [Google Scholar] [CrossRef]
- Eskandari, E.; Eaves, C.J. Paradoxical roles of caspase-3 in regulating cell survival, proliferation, and tumorigenesis. J. Cell Biol. 2022, 221, e202201159. [Google Scholar] [CrossRef] [PubMed]
- Reed, J.C. Apoptosis-based therapies. Nat. Rev. Drug Discov. 2002, 1, 111–121. [Google Scholar] [CrossRef] [PubMed]






| Goup Name | Cocoon Weight (g) | Cocoon Shell Weight (g) | Ratio of Cocoon Shell |
|---|---|---|---|
| Control | 1.75 ± 0.03 | 0.38 ± 0.02 | 0.22 ± 0.01 |
| Bt | 1.12 ± 0.03 *** | 0.20 ± 0.03 *** | 0.18 ± 0.02 |
Disclaimer/Publisher’s Note: The statements, opinions and data contained in all publications are solely those of the individual author(s) and contributor(s) and not of MDPI and/or the editor(s). MDPI and/or the editor(s) disclaim responsibility for any injury to people or property resulting from any ideas, methods, instructions or products referred to in the content. |
© 2024 by the authors. Licensee MDPI, Basel, Switzerland. This article is an open access article distributed under the terms and conditions of the Creative Commons Attribution (CC BY) license (https://creativecommons.org/licenses/by/4.0/).
Share and Cite
Zou, H.; Gu, H.; Cheng, J.; Tian, C.; Shu, Q.; Peng, P.; Li, B. The Mechanism of Damage to the Midgut by Low Concentration of Bacillus thuringiensis in the Silkworm, Bombyx mori. Insects 2024, 15, 911. https://doi.org/10.3390/insects15120911
Zou H, Gu H, Cheng J, Tian C, Shu Q, Peng P, Li B. The Mechanism of Damage to the Midgut by Low Concentration of Bacillus thuringiensis in the Silkworm, Bombyx mori. Insects. 2024; 15(12):911. https://doi.org/10.3390/insects15120911
Chicago/Turabian StyleZou, Hongbin, Haoyi Gu, Jialu Cheng, Chao Tian, Qilong Shu, Peilin Peng, and Bing Li. 2024. "The Mechanism of Damage to the Midgut by Low Concentration of Bacillus thuringiensis in the Silkworm, Bombyx mori" Insects 15, no. 12: 911. https://doi.org/10.3390/insects15120911
APA StyleZou, H., Gu, H., Cheng, J., Tian, C., Shu, Q., Peng, P., & Li, B. (2024). The Mechanism of Damage to the Midgut by Low Concentration of Bacillus thuringiensis in the Silkworm, Bombyx mori. Insects, 15(12), 911. https://doi.org/10.3390/insects15120911

