Insight into the Phylogenetic Relationships of Phasmatodea and Selection Pressure Analysis of Phraortes liaoningensis Chen & He, 1991 (Phasmatodea: Lonchodidae) Using Mitogenomes
Simple Summary
Abstract
1. Introduction
2. Materials and Methods
2.1. Samplie Collection and DNA Extraction
2.2. Mitogenome Sequencing and Assembly
2.3. Mitogenome Annotation and Basic Structure Analysis
2.4. Phylogenetic Analyses
2.5. Phasmatodea Divergence Time Analysis
2.6. Positive Selection Analysis of Mitochondrial Genes
3. Results
3.1. Composition Analysis of Mitogenomes
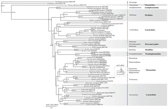
3.2. Phylogeny Analyses of Phasmatodea
3.3. Divergence Times of Phasmatodean Lineages
3.4. Selective Pressure Analysis
4. Discussion
4.1. Phylogenetics of Phasmatodea
4.2. The Origin and Diversification of the Phasmatodea
4.3. Selection Pressure Analysis Based on Mitochondrial Genes
5. Conclusions
Supplementary Materials
Author Contributions
Funding
Data Availability Statement
Acknowledgments
Conflicts of Interest
References
- Bedford, G.O. Biology and ecology of the Phasmatodea. Annu. Rev. Entomol. 1978, 23, 125–149. [Google Scholar] [CrossRef]
- Bian, X.; Elgar, M.A.; Peters, R.A. The swaying behavior of Extatosoma tiaratum: Motion camouflage in a stick insect? Behav. Ecol. 2016, 27, 83–92. [Google Scholar] [CrossRef]
- Buckley, T.R.; Attanayake, D.; Bradler, S. Extreme convergence in stick insect evolution: Phylogenetic placement of the Lord Howe Island tree lobster. Proc. R. Soc. B 2009, 276, 1055–1062. [Google Scholar] [CrossRef] [PubMed]
- Phasmida Species File Online. Version 5.0/5.0. Available online: http://Phasmida.SpeciesFile.org (accessed on 1 July 2024).
- Wheeler, W.C.; Whiting, M.; Wheeler, Q.D.; Carpenter, J.M. The phylogeny of the extant hexapod orders. Cladistics 2001, 17, 113–169. [Google Scholar] [CrossRef]
- Yoshizawa, K. Monophyletic Polyneoptera recovered by wing base structure. Syst. Entomol. 2011, 36, 377–394. [Google Scholar] [CrossRef]
- Beutel, R.; Gorb, S. Ultrastructure of attachment specializations of hexapods (Arthropoda): Evolutionary patterns inferred from a revised ordinal phylogeny. J. Zool. Syst. Evol. Res. 2001, 39, 177–207. [Google Scholar] [CrossRef]
- Friedemann, K.; Wipfler, B.; Bradler, S.; Beutel, R.G. On the head morphology of Phyllium and the phylogenetic relationships of Phasmatodea (Insecta). Acta Zool. 2012, 93, 184–199. [Google Scholar] [CrossRef]
- Kômoto, N.; Yukuhiro, K.; Tomita, S. Novel gene rearrangements in the mitochondrial genome of a webspinner, Aposthonia japonica (Insecta: Embioptera). Genome 2012, 55, 222–233. [Google Scholar] [CrossRef]
- Misof, B.; Liu, S.; Meusemann, K.; Peters, R.S.; Donath, A.; Mayer, C.; Frandsen, P.B.; Ware, J.; Flouri, T.; Beutel, R.G.; et al. Phylogenomics resolves the timing and pattern of insect evolution. Science 2014, 346, 763–767. [Google Scholar] [CrossRef]
- Wipfler, B.; Letsch, H.; Frandsen, P.B.; Kapli, P.; Mayer, C.; Bartel, D.; Buckley, T.R.; Donath, A.; Edgerly-Rooks, J.S.; Fujita, M.; et al. Evolutionary history of Polyneoptera and its implications for our understanding of early winged insects. Proc. Natl. Acad. Sci. USA 2019, 116, 3024–3029. [Google Scholar] [CrossRef]
- Letsch, H.; Simon, S. Insect phylogenomics: New insights on the relationships of lower neopteran orders (Polyneoptera). Syst. Entomol. 2013, 38, 783–793. [Google Scholar] [CrossRef]
- Klass, K.D.; Zompro, O.; Kristensen, N.P.; Adis, J. Mantophasmatodea: A new insect order with extant members in the Afrotropics. Science 2002, 296, 1456–1459. [Google Scholar] [CrossRef] [PubMed]
- Forni, G.; Plazzi, F.; Cussigh, A.; Conle, O.; Hennemann, F.; Luchetti, A.; Mantovani, B. Phylomitogenomics provides new perspectives on the Euphasmatodea radiation (Insecta: Phasmatodea). Mol. Phylogenet. Evol. 2020, 155, 106983. [Google Scholar] [CrossRef] [PubMed]
- Yu, D.N.; Yu, P.P.; Zhang, L.P.; Storey, K.B.; Gao, X.Y.; Zhang, J.Y. Increasing 28 mitogenomes of Ephemeroptera, Odonata and Plecoptera support the Chiastomyaria hypothesis with three different outgroup combinations. PeerJ 2021, 9, e11402. [Google Scholar] [CrossRef] [PubMed]
- Song, N.; Li, X.H.; Na, R.S. Mitochondrial genomes of stick insects (Phasmatodea) and phylogenetic considerations. PLoS ONE 2020, 15, e0240186. [Google Scholar] [CrossRef] [PubMed]
- Tilgner, E. Systematics of Phasmida. Ph.D. Thesis, University of Georgia, Athens, Georgia, 2002. [Google Scholar]
- Bank, S.; Bradler, S. A second view on the evolution of flight in stick and leaf insects (Phasmatodea). BMC Ecol. Evol. 2022, 22, 62. [Google Scholar] [CrossRef]
- Plazzi, F.; Ricci, A.; Passamonti, M. The mitochondrial genome of Bacillus stick insects (Phasmatodea) and the phylogeny of orthopteroid insects. Mol. Phylogenet. Evol. 2011, 58, 304–316. [Google Scholar] [CrossRef]
- Büscher, T.H.; Buckley, T.R.; Grohmann, C.; Gorb, S.N.; Bradler, S. The evolution of tarsal adhesive microstructures in stick and leaf insects (Phasmatodea). Front. Ecol. Evol. 2018, 6, 69. [Google Scholar] [CrossRef]
- Bradler, S.; Buckley, T.R. Biodiversity of Phasmatodea. In Insect Biodiversity; Adler, P.H., Foottit, R.G., Eds.; John Wiley and Sons Ltd.: Hoboken, NJ, USA, 2018; pp. 281–313. [Google Scholar]
- Xu, K.K.; Chen, Q.P.; Ayivi, S.P.G.; Guan, J.Y.; Storey, K.B.; Yu, D.N.; Zhang, J.Y. Three complete mitochondrial genomes of Orestes guangxiensis, Peruphasma schultei, and Phryganistria guangxiensis (Insecta: Phasmatodea) and their phylogeny. Insects 2021, 12, 779. [Google Scholar] [CrossRef]
- Simon, S.; Letsch, H.; Bank, S.; Buckley, T.R.; Donath, A.; Liu, S.; Machida, R.; Meusemann, K.; Misof, B.; Podsiadlowski, L. Old world and new world Phasmatodea: Phylogenomics resolve the evolutionary history of stick and leaf insects. Front. Ecol. Evol. 2019, 7, 345. [Google Scholar] [CrossRef]
- Yuan, Y.; Zhang, L.; Li, K.; Hong, Y.; Storey, K.B.; Zhang, J.; Yu, D. Nine mitochondrial genomes of Phasmatodea with two novel mitochondrial gene rearrangements and phylogeny. Insects 2023, 14, 485. [Google Scholar] [CrossRef] [PubMed]
- Robertson, J.A.; Bradler, S.; Whiting, M.F. Evolution of oviposition techniques in stick and leaf insects (Phasmatodea). Front. Ecol. Evol. 2018, 6, 216. [Google Scholar] [CrossRef]
- Bank, S.; Cumming, R.T.; Li, Y.; Henze, K.; Stéphane, L.T.; Bradler, S. A tree of leaves: Phylogeny and historical biogeography of the leaf insects (Phasmatodea: Phylliidae). Commun. Biol. 2021, 4, 932. [Google Scholar] [CrossRef] [PubMed]
- Bank, S.; Buckley, T.R.; Büscher, T.H.; Bresseel, J.; De Haan, M.; Dittmar, D.; Dräger, H.; Kahar, R.S.; Kang, A. Reconstructing the nonadaptive radiation of an ancient lineage of ground-dwelling stick insects (Phasmatodea: Heteropterygidae). Syst. Entomol. 2021, 46, 487–507. [Google Scholar] [CrossRef]
- Glaw, F.; Hawlitschek, O.; Dunz, A.; Goldberg, J.; Bradler, S. When giant stick insects play with colors: Molecular phylogeny of the Achriopterini and description of two new Splendid Species (Phasmatodea: Achrioptera) from Madagascar. Front. Ecol. Evol. 2019, 7, 105. [Google Scholar] [CrossRef]
- Bradler, S.; Robertson, J.A.; Whiting, M.F. A molecular phylogeny of Phasmatodea with emphasis on Necrosciinae, the most species-rich subfamily of stick insects. Syst. Entomol. 2014, 39, 205–222. [Google Scholar] [CrossRef]
- Goldberg, J.; Bresseel, J.; Constant, J.; Kneubühler, B.; Leubner, F.; Michalik, P.; Bradler, S. Extreme convergence in egg-laying strategy across insect orders. Sci. Rep. 2015, 5, 7825. [Google Scholar] [CrossRef]
- Kômoto, N.; Yukuhiro, K.; Ueda, K.; Tomita, S. Exploring the molecular phylogeny of phasmids with whole mitochondrial genome sequences. Mol. Phylogenet. Evol. 2011, 58, 43–52. [Google Scholar] [CrossRef]
- Zhou, Z.; Guan, B.; Chai, J.; Che, X. Next-generation sequencing data used to determine the mitochondrial genomes and a preliminary phylogeny of Verophasmatodea insects. J. Asia-Pacif. Entomol. 2017, 20, 713–719. [Google Scholar] [CrossRef]
- Brown, W.M.; George Jr, M.; Wilson, A.C. Rapid evolution of animal mitochondrial DNA. Proc. Natl. Acad. Sci. USA 1979, 76, 1967–1971. [Google Scholar] [CrossRef]
- Cameron, S.L. Insect mitochondrial genomics: Implications for evolution and phylogeny. Annu. Rev. Entomol. 2014, 59, 95–117. [Google Scholar] [CrossRef] [PubMed]
- Saccone, C.; De Giorgi, C.; Gissi, C.; Pesole, G.; Reyes, A. Evolutionary genomics in Metazoa: The mitochondrial DNA as a model system. Gene 1999, 238, 195–209. [Google Scholar] [CrossRef] [PubMed]
- Cameron, S.; Beckenbach, A.; Dowton, M.; Whiting, M. Evidence from mitochondrial genomics on interordinal relationships in insects. Arthropod Syst. Phylogeny 2006, 64, 27–34. [Google Scholar] [CrossRef]
- Rieux, A.; Balloux, F. Inferences from tip-calibrated phylogenies: A review and a practical guide. Mol. Ecol. 2016, 25, 1911–1924. [Google Scholar] [CrossRef] [PubMed]
- Bradler, S.; Cliquennois, N.; Buckley, T.R. Single origin of the Mascarene stick insects: Ancient radiation on sunken islands? BMC Evol. Biol. 2015, 15, 196. [Google Scholar] [CrossRef]
- Coiffard, C.; Gomez, B.; Daviero-Gomez, V.; Dilcher, D.L. Rise to dominance of angiosperm pioneers in European Cretaceous environments. Proc. Natl. Acad. Sci. USA 2012, 109, 20955–20959. [Google Scholar] [CrossRef]
- Crane, P.R.; Friis, E.M.; Pedersen, K.R. The origin and early diversification of angiosperms. Nature 1995, 374, 27–33. [Google Scholar] [CrossRef]
- Friis, E.M.; Pedersen, K.R.; Crane, P.R. Cretaceous angiosperm flowers: Innovation and evolution in plant reproduction. Palaeogeogr. Palaeoclimatol. Palaeoecol. 2006, 232, 251–293. [Google Scholar] [CrossRef]
- Tihelka, E.; Cai, C.; Giacomelli, M.; Pisani, D.; Donoghue, P.C. Integrated phylogenomic and fossil evidence of stick and leaf insects (Phasmatodea) reveal a Permian-Triassic co-origination with insectivores. R. Soc. Open. Sci. 2020, 7, 201689. [Google Scholar] [CrossRef]
- Ghirotto, V.M.; Crispino, E.B.; Chiquetto-Machado, P.I.; Neves, P.A.B.A.; Engelking, P.W.; Ribeiro, G.C. The oldest Euphasmatodea (Insecta, Phasmatodea): Modern morphology in an early Cretaceous stick insect fossil from the Crato Formation of Brazil. Pap. Palaeontol. 2022, 8, e1437. [Google Scholar] [CrossRef]
- Dennis, A.B.; Dunning, L.T.; Dennis, C.J.; Sinclair, B.J.; Buckley, T.R. Overwintering in New Zealand stick insects. N. Z. Entomol. 2014, 37, 35–44. [Google Scholar] [CrossRef]
- Cubillos, C.; Cáceres, J.C.; Villablanca, C.; Villarreal, P.; Baeza, M.; Cabrera, R.; Graether, S.P.; Veloso, C. Cold tolerance mechanisms of two arthropods from the Andean Range of Central Chile: Agathemera crassa (Insecta: Agathemeridae) and Euathlus condorito (Arachnida: Theraphosidae). J. Therm. Biol. 2018, 74, 133–139. [Google Scholar] [CrossRef] [PubMed]
- Muranyi, D. Peruphasma marmoratum, a remarkable new species of high montane Phasmatodea (Pseudophasmatidae: Pseudophasmatinae) from Venezuelan Andes. Zootaxa 2007, 1398, 57–67. [Google Scholar] [CrossRef]
- Schulte, P.M. The effects of temperature on aerobic metabolism: Towards a mechanistic understanding of the responses of ectotherms to a changing environment. J. Exp. Biol. 2015, 218, 1856–1866. [Google Scholar] [CrossRef]
- Boore, J.L. Animal mitochondrial genomes. Nucleic Acids Res. 1999, 27, 1767–1780. [Google Scholar] [CrossRef]
- Das, J. The role of mitochondrial respiration in physiological and evolutionary adaptation. Bioessays 2006, 28, 890–901. [Google Scholar] [CrossRef]
- Brand, M.D. Uncoupling to survive? The role of mitochondrial inefficiency in ageing. Exp. Gerontol. 2000, 35, 811–820. [Google Scholar] [CrossRef]
- Franks, S.J.; Hoffmann, A.A. Genetics of Climate Change Adaptation. Annu. Rev. Genet. 2012, 46, 185–208. [Google Scholar] [CrossRef]
- Ballard, J.W.O.; Kreitman, M. Is mitochondrial DNA a strictly neutral marker? Trends Ecol. Evol. 1995, 10, 485–488. [Google Scholar] [CrossRef]
- Dowling, D.K.; Friberg, U.; Lindell, J. Evolutionary implications of non-neutral mitochondrial genetic variation. Trends Ecol. Evol. 2008, 23, 546–554. [Google Scholar] [CrossRef]
- Ballard, J.W.O.; Rand, D.M. The population biology of mitochondrial DNA and its phylogenetic implications. Annu. Rev. Ecol. Evol. Syst. 2005, 36, 621–642. [Google Scholar] [CrossRef]
- Botero-Castro, F.; Tilak, M.K.; Justy, F.; Catzeflis, F.; Delsuc, F.; Douzery, E. In cold blood: Compositional bias and positive selection drive the high evolutionary rate of vampire bats mitochondrial genomes. Genome Biol. Evol. 2018, 10, 2218–2239. [Google Scholar] [CrossRef] [PubMed]
- Sun, J.T.; Jin, P.Y.; Hoffmann, A.; Duan, X.Z.; Dai, J.; Hu, G.; Xue, X.F.; Hong, X.Y. Evolutionary divergence of mitochondrial genomes in two Tetranychus species distributed across different climates. Insect Mol. Biol. 2018, 27, 698–709. [Google Scholar] [CrossRef] [PubMed]
- Xu, X.D.; Guan, J.Y.; Zhang, Z.Y.; Cao, Y.R.; Cai, Y.Y.; Storey, K.B.; Yu, D.N.; Zhang, J.Y. Insight into the phylogenetic relationships among three subfamilies within Heptageniidae (Insecta: Ephemeroptera) along with low-temperature selection pressure analyses using mitogenomes. Insects 2021, 12, 656. [Google Scholar] [CrossRef] [PubMed]
- Zhang, L.P.; Yu, D.N.; Storey, K.B.; Cheng, H.Y.; Zhang, J.Y. Higher tRNA gene duplication in mitogenomes of praying mantises (Dictyoptera, Mantodea) and the phylogeny within Mantodea. Int. J. Biol. Macromol. 2018, 111, 787–795. [Google Scholar] [CrossRef] [PubMed]
- Lalitha, S. Primer premier 5. Biotech. Softw. Internet Rep. 2000, 1, 270–272. [Google Scholar] [CrossRef]
- Burland, T.G. DNASTAR’s Lasergene Sequence Analysis Software. In Bioinformatics Methods and Protocols; Humana Press: Totowa, NJ, USA, 2000; Volume 132, pp. 71–91. [Google Scholar]
- Dierckxsens, N.; Mardulyn, P.; Smits, G. NOVOPlasty: De novo assembly of organelle genomes from whole genome data. Nucleic Acids Res. 2016, 45, e18. [Google Scholar]
- Jin, J.J.; Yu, W.B.; Yang, J.B.; Song, Y.; dePamphilis, C.W.; Yi, T.S.; Li, D.Z. GetOrganelle: A fast and versatile toolkit for accurate de novo assembly of organelle genomes. Genome Biol. 2020, 21, 241. [Google Scholar] [CrossRef]
- Meng, G.; Li, Y.; Yang, C.; Liu, S. MitoZ: A toolkit for animal mitochondrial genome assembly, annotation and visualization. Nucleic Acids Res. 2019, 47, e63. [Google Scholar] [CrossRef]
- Bernt, M.; Donath, A.; Jühling, F.; Externbrink, F.; Florentz, C.; Fritzsch, G.; Pütz, J.; Middendorf, M.; Stadler, P.F. MITOS: Improved de novo metazoan mitochondrial genome annotation. Mol. Phylogenet. Evol. 2013, 69, 313–319. [Google Scholar] [CrossRef]
- Chan, P.P.; Lin, B.Y.; Mak, A.J.; Lowe, T.M. tRNAscan-SE 2.0: Improved detection and functional classification of transfer RNA genes. Nucleic Acids Res. 2021, 49, 9077–9096. [Google Scholar] [CrossRef] [PubMed]
- Kumar, S.; Stecher, G.; Tamura, K. MEGA7: Molecular evolutionary genetics analysis version 7.0 for bigger datasets. Mol. Biol. Evol. 2016, 33, 1870–1874. [Google Scholar] [CrossRef] [PubMed]
- Grant, J.R.; Stothard, P. The CGView Server: A comparative genomics tool for circular genomes. Nucleic Acids Res. 2008, 36, W181–W184. [Google Scholar] [CrossRef] [PubMed]
- Zhang, D.; Gao, F.; Jakovlić, I.; Zou, H.; Zhang, J.; Li, W.X.; Wang, G.T. PhyloSuite: An integrated and scalable desktop platform for streamlined molecular sequence data management and evolutionary phylogenetics studies. Mol. Ecol. Resour. 2020, 20, 348–355. [Google Scholar] [CrossRef] [PubMed]
- Cameron, S.L.; Barker, S.C.; Whiting, M.F. Mitochondrial genomics and the new insect order Mantophasmatodea. Mol. Phylogenet. Evol. 2006, 38, 274–279. [Google Scholar] [CrossRef]
- Li, Y.; Wang, S.; Zhou, J.; Li, T.; Jiang, K.; Zhang, Y.; Zheng, C.; Liang, J.; Bu, W. The phylogenic position of aschiphasmatidae in euphasmatodea based on mitochondrial genomic evidence. Gene 2022, 808, 145974. [Google Scholar] [CrossRef]
- Li, Y.; Wang, S.; Chen, J.; Zhou, J.; Bu, W. Two new stick insect species of Sosibia Stål (Phasmatodea: Lonchodidae: Necrosciinae) from China and the first report on mitochondrial genomes of this genus. Arch. Insect Biochem. Physiol. 2022, 111, e21901. [Google Scholar] [CrossRef]
- Xu, K.K.; Chen, Q.P.; Guan, J.Y.; Zhang, Z.Y.; Storey, K.B.; Yu, D.N.; Zhang, J.Y. The mitochondrial genome of Eurycantha calcarata Lucas, 1869 (Phasmatodea: Lonchodinae) and its phylogeny. Mitochondrial DNA Part B 2021, 6, 3109–3111. [Google Scholar] [CrossRef]
- Katoh, K.; Standley, D.M. MAFFT multiple sequence alignment software version 7: Improvements in performance and usability. Mol. Biol. Evol. 2013, 30, 772–780. [Google Scholar] [CrossRef]
- Castresana, J. Selection of conserved blocks from multiple alignments for their use in phylogenetic analysis. Mol. Biol. Evol. 2000, 17, 540–552. [Google Scholar] [CrossRef]
- Xia, X.; Xie, Z. DAMBE: Software package for data analysis in molecular biology and evolution. J. Hered. 2001, 92, 371–373. [Google Scholar] [CrossRef] [PubMed]
- Lanfear, R.; Calcott, B.; Ho, S.Y.W.; Guindon, S. PartitionFinder: Combined selection of partitioning schemes and substitution models for phylogenetic analyses. Mol. Biol. Evol. 2012, 29, 1695–1701. [Google Scholar] [CrossRef] [PubMed]
- Ronquist, F.; Teslenko, M.; van der Mark, P.; Ayres, D.L.; Darling, A.; Höhna, S.; Larget, B.; Liu, L.; Suchard, M.A.; Huelsenbeck, J.P. MrBayes 3.2: Efficient bayesian phylogenetic inference and model choice across a large model space. Syst. Biol. 2012, 61, 539–542. [Google Scholar] [CrossRef] [PubMed]
- Minh, B.Q.; Schmidt, H.A.; Chernomor, O.; Schrempf, D.; Woodhams, M.D.; Von Haeseler, A.; Lanfear, R. IQ-TREE 2: New models and efficient methods for phylogenetic inference in the genomic era. Mol. Biol. Evol. 2020, 37, 1530–1534. [Google Scholar] [CrossRef]
- Sellick, J.C. Phasmida (stick insect) eggs from the Eocene of Oregon. Palaeontology 1994, 37, 913–922. [Google Scholar]
- Shang, L.; Béthoux, O.; Ren, D. New stem-Phasmatodea from the Middle Jurassic of China. Eur. J. Entomol. 2011, 108, 677–685. [Google Scholar] [CrossRef]
- Chen, S.; Deng, S.W.; Shih, C.; Zhang, W.W.; Zhang, P.; Ren, D.; Zhu, Y.N.; Gao, T.P. The earliest Timematids in Burmese amber reveal diverse tarsal pads of stick insects in the mid-Cretaceous. Insect Sci. 2019, 26, 945–957. [Google Scholar] [CrossRef]
- Wedmann, S.; Bradler, S.; Rust, J. The first fossil leaf insect: 47 million years of specialized cryptic morphology and behavior. Proc. Natl. Acad. Sci. USA 2007, 104, 565–569. [Google Scholar] [CrossRef]
- MCMCTree Tutorials. 2017. Available online: http://abacus.gene.ucl.ac.uk/software/MCMCtree.Tutorials.pdf (accessed on 1 August 2024).
- Yang, Z. PAML 4: Phylogenetic analysis by maximum likelihood. Mol. Biol. Evol. 2007, 24, 1586–1591. [Google Scholar] [CrossRef]
- Huang, D.Y.; Nel, A.; Zompro, O.; Waller, A. Mantophasmatodea now in the Jurassic. Sci. Nat. 2008, 95, 947–952. [Google Scholar] [CrossRef]
- Rambaut, A.; Drummond, A.J.; Xie, D.; Baele, G.; Suchard, M.A. Posterior summarization in bayesian phylogenetics Using Tracer 1.7. Syst. Biol. 2018, 67, 901–904. [Google Scholar] [CrossRef] [PubMed]
- FigTree Version 1.4.0. Available online: http://tree.bio.ed.ac.uk/software/figtree/ (accessed on 1 August 2024).
- World Weather Online. Available online: https://www.worldweatheronline.com/ (accessed on 1 August 2024).
- Gao, F.; Chen, C.; Arab, D.A.; Du, Z.; He, Y.; Ho, S.Y. EasyCodeML: A visual tool for analysis of selection using CodeML. Ecol. Evol. 2019, 9, 3891–3898. [Google Scholar] [CrossRef] [PubMed]
- Anisimova, M.; Bielawski, J.P.; Yang, Z.H. Accuracy and power of the likelihood ratio test in detecting adaptive molecular evolution. Mol. Biol. Evol. 2001, 18, 1585–1592. [Google Scholar] [CrossRef] [PubMed]
- Yang, Z. Likelihood ratio tests for detecting positive selection and application to primate lysozyme evolution. Mol. Biol. Evol. 1998, 15, 568–573. [Google Scholar] [CrossRef]
- Waterhouse, A.; Bertoni, M.; Bienert, S.; Studer, G.; Tauriello, G.; Gumienny, R.; Heer, F.T.; de Beer, T.A.P.; Rempfer, C.; Bordoli, L. SWISS-MODEL: Homology modelling of protein structures and complexes. Nucleic Acids Res. 2018, 46, W296–W303. [Google Scholar] [CrossRef]
- Bradley, J.C.; Galil, B. The Taxonomic Arrangement of the Phasmatodea with Keys to the Subfamilies and Tribes; Entomological Society of Washington: Washington, DC, USA, 1977; Volume 79, pp. 176–208. [Google Scholar]
- Hennemann, F.H.; Conle, O.V. Revision of Oriental Phasmatodea: The tribe Pharnaciini Günther, 1953, including the description of the world’s longestinsect, and a survey of the family Phasmatidae Gray, 1835 withkeys to the subfamilies and tribes (Phasmatodea:” Anareolatae”: Phasmatidae). Zootaxa 2008, 1906, 1–316. [Google Scholar]
- Sellick, J. The range of egg capsule morphology within the phasmatodea and its relevance to the taxonomy of the order. Ital. J. Zool. 1997, 64, 97–104. [Google Scholar] [CrossRef]
- Tomita, S.; Yukuhiro, K.; Kômoto, N. The mitochondrial genome of a stick insect Extatosoma tiaratum (Phasmatodea) and the phylogeny of polyneopteran insects. J. Insect Biotechnol. Sericol. 2011, 80, 3079–3088. [Google Scholar]
- Zhang, C.; Guo, X. Organization of the mitochondrial genome of Ramulus irregulatiter dentatus (Phasmatidae: Phasmatidae). Front. Genet. 2022, 13, 967113. [Google Scholar] [CrossRef]
- Boisseau, R.P.; Bradler, S.; Emlen, D.J. Divergence time and environmental similarity predict the strength of morphological convergence in stick and leaf insects. bioRxiv 2023. [Google Scholar]
- Simon, C.; Nigro, L.; Sullivan, J.; Holsinger, K.; Martin, A.; Grapputo, A.; Franke, A.; McIntosh, C. Large differences in substitutional pattern and evolutionary rate of 12S ribosomal RNA genes. Mol. Biol. Evol. 1996, 13, 923–932. [Google Scholar] [CrossRef] [PubMed]
- Olsen, G.J.; Woese, C.R. Ribosomal RNA: A key to phylogeny. FASEB J. 1993, 7, 113–123. [Google Scholar] [CrossRef]
- Misof, B.; Anderson, C.L.; Buckley, T.R.; Erpenbeck, D.; Rickert, A.; Misof, K. An empirical analysis of mt 16S rRNA covarion-like evolution in insects: Site-specific rate variation is clustered and frequently detected. J. Mol. Evol. 2002, 55, 460–469. [Google Scholar] [CrossRef] [PubMed]
- Yang, H.; Engel, M.S.; Shih, C.; Song, F.; Zhao, Y.; Ren, D.; Gao, T. Independent wing reductions and losses among stick and leaf insects (Phasmatodea), supported by new Cretaceous fossils in amber. BMC Biol. 2023, 21, 210. [Google Scholar] [CrossRef] [PubMed]
- Wang, M.; Béthoux, O.; Bradler, S.; Jacques, F.M.B.; Cui, Y.; Ren, D. Under cover at pre-angiosperm times: A cloaked Phasmatodean insect from the early Cretaceous Jehol Biota. PLoS ONE 2014, 9, e91290. [Google Scholar] [CrossRef] [PubMed]
- Sauquet, H.; Ramírez-Barahona, S.; Magallón, S. What is the age of flowering plants? J. Exp. Bot. 2022, 73, 3840–3853. [Google Scholar] [CrossRef] [PubMed]
- Bateman, R.M. Hunting the Snark: The flawed search for mythical Jurassic angiosperms. J. Exp. Bot. 2020, 71, 22–35. [Google Scholar] [CrossRef]
- Zachos, J.; Pagani, M.; Sloan, L.; Thomas, E.; Billups, K. Trends, rhythms, and aberrations in global climate 65 Ma to present. Science 2001, 292, 686–693. [Google Scholar] [CrossRef]
- Carvalho, M.R.; Jaramillo, C.; de la Parra, F.; Caballero-Rodríguez, D.; Herrera, F.; Wing, S.; Turner, B.L.; D’Apolito, C.; Romero-Báez, M.; Narváez, P. Extinction at the end-Cretaceous and the origin of modern Neotropical rainforests. Science 2021, 372, 63–68. [Google Scholar] [CrossRef]
- Silva, G.; Lima, F.P.; Martel, P.; Castilho, R. Thermal adaptation and clinal mitochondrial DNA variation of European anchovy. Proc. R. Soc. B Biol. Sci. 2014, 281, 20141093. [Google Scholar] [CrossRef]
- Dunning, L.T.; Dennis, A.B.; Sinclair, B.J.; Newcomb, R.D.; Buckley, T.R. Divergent transcriptional responses to low temperature among populations of alpine and lowland species of New Zealand stick insects (Micrarchus). Mol. Ecol. 2014, 23, 2712–2726. [Google Scholar] [CrossRef] [PubMed]
- Carapelli, A.; Fanciulli, P.P.; Frati, F.; Leo, C. Mitogenomic data to study the taxonomy of Antarctic springtail species (Hexapoda: Collembola) and their adaptation to extreme environments. Polar Biol. 2019, 42, 715–732. [Google Scholar] [CrossRef]
- Li, X.D.; Jiang, G.F.; Yan, L.Y.; Li, R.; Mu, Y.; Deng, W.A. Positive selection drove the adaptation of mitochondrial genes to the demands of flight and high-altitude environments in grasshoppers. Front. Genet. 2018, 9, 605. [Google Scholar] [CrossRef] [PubMed]
- Lenaz, G.; Fato, R.; Genova, M.L.; Bergamini, C.; Bianchi, C.; Biondi, A. Mitochondrial complex I: Structural and functional aspects. Biochim. Biophys. Acta 2006, 1757, 1406–1420. [Google Scholar] [CrossRef]
- Antonicka, H.; Ogilvie, I.; Taivassalo, T.; Anitori, R.P.; Haller, R.G.; Vissing, J.; Kennaway, N.G.; Shoubridge, E.A. Identification and characterization of a common set of complex I assembly intermediates in mitochondria from patients with complex I deficiency. J. Biol. Chem. 2003, 278, 43081–43088. [Google Scholar] [CrossRef]
- Potluri, P.; Yadava, N.; Scheffler, I.E. The role of the ESSS protein in the assembly of a functional and stable mammalian mitochondrial complex I (NADH-ubiquinone oxidoreductase). Eur. J. Biochem. 2004, 271, 3265–3273. [Google Scholar] [CrossRef]
- Bromberg, Y.; Rost, B. Correlating protein function and stability through the analysis of single amino acid substitutions. BMC Bioinform. 2009, 10, S8. [Google Scholar] [CrossRef]







| Family | Subfamily | Species | Length | Accession No. | Collected Location |
|---|---|---|---|---|---|
| Pseudophasmatidae | Pseudophasmatinae | Pseudophasma subapterum Redtenbacher, 1906 | 15,746 bp | PP769804 | Tachira, Venezuela |
| Lonchodidae | Lonchodinae | Phraortes liaoningensis Chen & He, 1991 | 16,744 bp | PP769803 | Liaoning, China |
| Necrosciinae | Sipyloidea biplagiata Redtenbacher, 1908 | 16,103 bp | PP769805 | Guangxi, China | |
| Micadina brevioperculina Bi, 1992 | 16,747 bp | PP769802 | Guangxi, China | ||
| Acanthophasma brevicercum Ho, 2020 | 16,476 bp | PP769801 | Yunnan, China |
| Fossil | Minimum Age (mya) | Soft Maximum Age (mya) | Calibration Node | Reference |
|---|---|---|---|---|
| Adjacivena rasnitsyni | 162.50 | 295.00 | Stem Phasmatodea | [76] |
| Tumefactipes prolongates | 98.17 | 241.50 | Stem Timematidae | [77] |
| Eophasmodes oregonense | 43.47 | 130.80 | Crown Pseudophasmatidae | [37] |
| Eophyllium messelense | 47.00 | 66.40 | Stem phylliinae | [78] |
| Araripephasma reliquum | 115.00 | 122.46 | Crown Euphasmatodea | [52] |
| Model | Ln L | Estimates of Parameters | Model Compared | LRT p-Value | Positive Sites | ||||
|---|---|---|---|---|---|---|---|---|---|
| Model A | −271,988.545985 | Site class | 0 | 1 | 2a | 2b | Model A vs. Model Anull | 0.014784065 | 2483 D 0.996 ** |
| f | 0.92110 | 0.07824 | 0.00061 | 0.00005 | |||||
| ω0 | 0.05097 | 1.00000 | 0.05097 | 1.00000 | 2107 A 0.967 * | ||||
| ω1 | 0.05097 | 1.00000 | 61.44810 | 61.44810 | |||||
| Model Anull | −271,991.516995 | / | |||||||
Disclaimer/Publisher’s Note: The statements, opinions and data contained in all publications are solely those of the individual author(s) and contributor(s) and not of MDPI and/or the editor(s). MDPI and/or the editor(s) disclaim responsibility for any injury to people or property resulting from any ideas, methods, instructions or products referred to in the content. |
© 2024 by the authors. Licensee MDPI, Basel, Switzerland. This article is an open access article distributed under the terms and conditions of the Creative Commons Attribution (CC BY) license (https://creativecommons.org/licenses/by/4.0/).
Share and Cite
Chen, Y.; Yuan, Y.; Yang, W.; Storey, K.B.; Zhang, J.; Yu, D. Insight into the Phylogenetic Relationships of Phasmatodea and Selection Pressure Analysis of Phraortes liaoningensis Chen & He, 1991 (Phasmatodea: Lonchodidae) Using Mitogenomes. Insects 2024, 15, 858. https://doi.org/10.3390/insects15110858
Chen Y, Yuan Y, Yang W, Storey KB, Zhang J, Yu D. Insight into the Phylogenetic Relationships of Phasmatodea and Selection Pressure Analysis of Phraortes liaoningensis Chen & He, 1991 (Phasmatodea: Lonchodidae) Using Mitogenomes. Insects. 2024; 15(11):858. https://doi.org/10.3390/insects15110858
Chicago/Turabian StyleChen, Yuxin, Yani Yuan, Wenhui Yang, Kenneth B. Storey, Jiayong Zhang, and Danna Yu. 2024. "Insight into the Phylogenetic Relationships of Phasmatodea and Selection Pressure Analysis of Phraortes liaoningensis Chen & He, 1991 (Phasmatodea: Lonchodidae) Using Mitogenomes" Insects 15, no. 11: 858. https://doi.org/10.3390/insects15110858
APA StyleChen, Y., Yuan, Y., Yang, W., Storey, K. B., Zhang, J., & Yu, D. (2024). Insight into the Phylogenetic Relationships of Phasmatodea and Selection Pressure Analysis of Phraortes liaoningensis Chen & He, 1991 (Phasmatodea: Lonchodidae) Using Mitogenomes. Insects, 15(11), 858. https://doi.org/10.3390/insects15110858

