Contribution to the Knowledge of Dicranoptychini (Diptera, Tipuloidea, Limoniidae) in China, with the First Mitochondrial Genome of the Tribe and Its Phylogenetic Implications
Abstract
Simple Summary
Abstract
1. Introduction
2. Materials and Methods
2.1. Specimen Collection, Observation, and Description
2.2. Sampling, DNA Extraction, and Sequencing
2.3. Mitochondrial Genome Assembly, Annotation, and Analysis
2.4. Phylogenetic Analysis
| Family/Subfamily | Species | Accession Number | Reference |
|---|---|---|---|
| Pediciidae | Pedicia sp. | KT970062 | Zhang et al. (2016) [5] |
| Chioneinae | Chionea crassipes gracilistyla Alexander, 1936 | MK941181 | Kang et al. (2019) [55] |
| Symplecta (Symplecta) hybrida (Meigen, 1804) | NC_030519 | Zhang et al. (2016) [5] | |
| Limnophilinae | Conosia irrorata (Wiedemann, 1828) | NC_057072 | Zhang et al. (2019) [58] |
| Epiphragma (Epiphragma) mediale Mao and Yang, 2009 | NC_057085 | Zhang et al. (2021) [59] | |
| Euphylidorea (Euphylidorea) dispar (Meigen, 1818) | MT410841 | / | |
| Paradelphomyia sp. | KT970061 | Zhang et al. (2016) [5] | |
| Pseudolimnophila (Pseudolimnophila) brunneinota Alexander, 1933 | MN398932 | Ren et al. (2019) [57] | |
| Limoniinae | Dicranomyia (Dicranomyia) modesta (Meigen, 1818) | MT628560 | / |
| Dicranoptycha shandongensis sp. nov. | OR074105 | This study | |
| Limonia phragmitidis (Schrank, 1781) | NC_044484 | Ren et al. (2019) [56] | |
| Metalimnobia (Metalimnobia) quadrinotata (Meigen, 1818) | MT584154 | / | |
| Rhipidia (Rhipidia) chenwenyoungi Zhang, Li and Yang, 2012 | KT970063 | Zhang et al. (2016) [5] | |
| Cylindrotomidae | Cylindrotoma sp. | KT970060 | Zhang et al. (2016) [5] |
| Tipulidae | Tanyptera (Tanyptera) hebeiensis Yang and Yang, 1988 | NC_053795 | Zhao et al. (2021) [69] |
| Nephrotoma flavescens (Linnaeus, 1758) | MT628586 | / | |
| Nigrotipula nigra nigra (Linnaeus, 1758) | MT483653 | / | |
| Tipula (Tipula) paludosa Meigen, 1830 | MT483696 | / |
3. Results and Discussion
3.1. Taxonomy
3.1.1. Dicranoptycha jiufengshana Xu, Chen and Zhang, sp. nov.
3.1.2. Dicranoptycha prolongata Alexander, 1938
3.1.3. Dicranoptycha shandongensis Xu, Chen, and Zhang, sp. nov.
3.1.4. Key to the Chinese Species of the Genus Dicranoptycha
- -
- Rs distinctly longer than cell dm, at least 1.5 times the length of cell dm……………8
- 2.
- Wing with stigma and outer costal region dark………D. geniculata Alexander, 1928
- -
- 3.
- -
- Pleuron without markings (Figure 1a)……………………………………………………6
- 4.
- Prescutum and presutural scutum uniformly brownish black (Figure 7c)…………………………………………………………………D. shandongensis sp. nov.
- -
- Prescutum and presutural scutum with three stripes (Figure 4c)……………………5
- 5.
- Aedeagal process with outer portion paired and lyriform, each arm obtuse and deeply split at apex……………………………………D. phallosomica Alexander, 1937
- -
- 6.
- -
- 7.
- Legs with femora yellow, a little brighter in basal portion, according to Alexander (1935) [74]………………………………………………………D. vulpes Alexander, 1935
- -
- Legs with femora brownish yellow with dark brown tip (Figure 1a)…………………………………………………………………D. jiufengshana sp. nov.
- 8.
- Femora of the legs black with one-fourth of the basal obscure yellow…………………………………………………………D. nigrotibialis Alexander, 1934
- -
- 9.
- Wing with stigma elongated, dark brown; pleuron uniformly grey, according to Alexander (1930) [75]……………………………………………D. issikina Alexander, 1930
- -
- 10.
- Abdomen with the first tergite dark brown, remaining tergites obscure yellow and dark brown laterally, according to Alexander (1928) [76]; inner gonostylus approximately 1.5 times the length of outer gonostylus…………………………………………………………D. formosensis Alexander, 1928
- -
- Abdomen with tergites uniformly dark brown or brownish yellow according to Alexander (1942) [77]; inner gonostylus approximately as long as outer gonostylus……………………………………………………D. kwangtungensis Alexander, 1942
3.2. Mitochondrial Genome of D. shandongensis sp. nov.
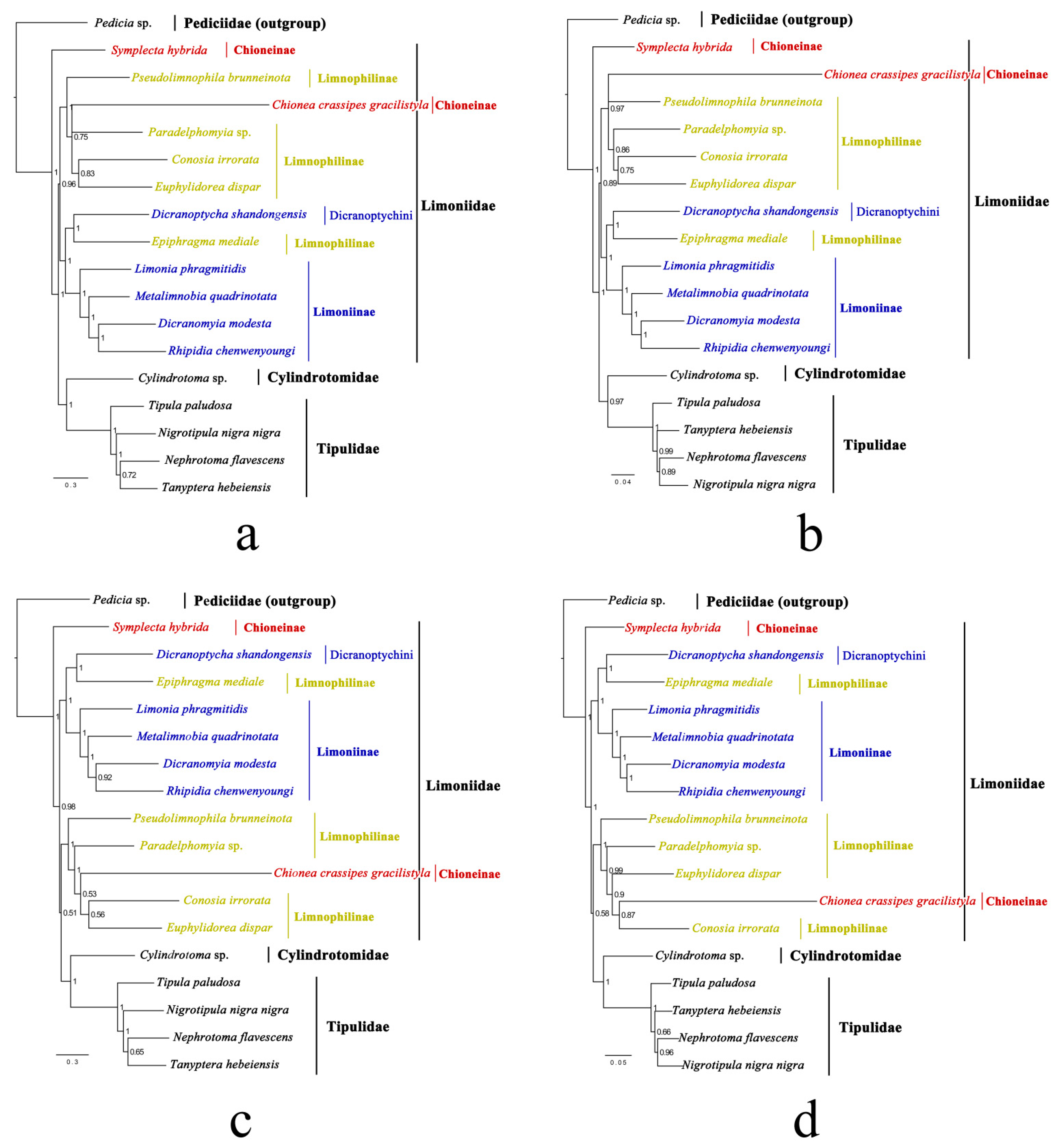
3.3. Phylogenetic Analyses
4. Conclusions
Supplementary Materials
Author Contributions
Funding
Data Availability Statement
Acknowledgments
Conflicts of Interest
References
- Starý, J. Phylogeny and classification of Tipulomorpha, with special emphasis on the family Limoniidae. Acta Zool. Crac. 1992, 35, 11–36. [Google Scholar]
- Oosterbroek, P. Catalogue of the Craneflies of the World (Diptera, Tipuloidea: Pediciidae, Limoniidae, Cylindrotomidae, Tipulidae). Available online: http://ccw.naturalis.nl/ (accessed on 12 April 2023).
- Petersen, M.J.; Bertone, M.A.; Wiegmann, B.M.; Courtney, G.W. Phylogenetic synthesis of morphological and molecular data reveals new insights into the higher-level classification of Tipuloidea (Diptera). Syst. Entomol. 2010, 35, 526–545. [Google Scholar] [CrossRef]
- Ribeiro, G.C. Phylogeny of the Limnophilinae (Limoniidae) and early evolution of the Tipulomorpha (Diptera). Invertebr. Syst. 2008, 22, 627–694. [Google Scholar] [CrossRef]
- Zhang, X.; Kang, Z.; Mao, M.; Li, X.; Cameron, S.L.; Jong, H.; Wang, M.; Yang, D. Comparative mt genomics of the Tipuloidea (Diptera: Nematocera: Tipulomorpha) and its implications for the phylogeny of the Tipulomorpha. PLoS ONE 2016, 11, e0158167. [Google Scholar] [CrossRef] [PubMed]
- Kang, Z.; Zhang, X.; Ding, S.; Tang, C.; Wang, Y.; Jong, H.D.; Cameron, S.L.; Wang, M.; Yang, D. Transcriptomes of three species of Tipuloidea (Diptera, Tipulomorpha) and implications for phylogeny of Tipulomorpha. PLoS ONE 2017, 12, e0173207. [Google Scholar] [CrossRef]
- Alexander, C.P. The crane-flies of New York. Part II. Biology and phylogeny. Cornell Univ. Agric. Exp. Stn. Mem. 1920, 38, 691–1133. [Google Scholar]
- Podenas, S.; Gelhaus, J.K. Identification Keys for Limoniinae (Diptera, Limoniidae) of Mongolia and Adjacent Territories; Spausdino Vilniaus Universiteto Leidykla: Vilnius, Lithuania, 2007; pp. 1–85. [Google Scholar]
- Savchenko, E.N. Crane flies of the family Limoniidae (subfamily Eriopterinae). In Fauna Ukrainy. Dlinnousye Dvukrylye; Naukova Dumka: Kiev, Ukraine, 1982; Volume 14, pp. 1–335. [Google Scholar]
- Savchenko, E.N. Komary-Limoniidy Fauny SSSR: Opredelitel’ Nadvidovykh Taksonov s Katalogizirovannym Obzorom Vidov [Limoniid crane Flies of the Fauna of the USSR: A Key to Suprageneric Taxa with Catalogued Review of Species]; Naukova Dumka: Kiev, Ukraine, 1989; pp. 1–377. [Google Scholar]
- Oosterbroek, P.; Theowald, B. Phylogeny of the Tipuloidea based on characters of larvae and pupae (Diptera, Nematocera) with an index to the literature except Tipulidae. Tijdschr. Voor Entomol. 1991, 134, 211–267. [Google Scholar]
- Starý, J. Phylogeny of Tipulomorpha—An endless issue. Acta Musei Silesiae Sci. Nat. 2021, 69, 277–281. [Google Scholar] [CrossRef]
- Kania, I.; Wang, B.; Szwedo, J. Dicranoptycha Osten Sacken, 1860 (Diptera, Limoniidae) from the earliest Cenomanian Burmese amber. Cretac. Res. 2014, 52, 522–530. [Google Scholar] [CrossRef]
- Alexander, C.P. The biology of the North American crane-flies (Tipulidae, Diptera). V. The genus Dicranoptycha Osten Sacken. Pomona Coll. J. Entomol. Zool. 1919, 12, 67–74. [Google Scholar]
- Alexander, C.P. Undescribed species of Dicranoptycha from eastern North America (Tipulidae, Diptera). Psyche 1926, 33, 54–59. [Google Scholar] [CrossRef]
- Alexander, C.P. Notes on the genus Dicranoptycha Osten Sacken (Tipulidae, Diptera). Entomol. News 1919, 30, 19–22. [Google Scholar]
- Stubbs, A.E.; Little, C.J. Dicranoptycha Osten-Sacken (Diptera, Tipulidae), a cranefly genus new to Britain. Proccedings Br. Entomol. Nat. Hist. Soc. 1974, 7, 44–45. [Google Scholar]
- Young, C.W. A revision of the crane fly genus Dicranoptycha in North America. Univ. Kans. Sci. Bull. 1987, 53, 215–274. [Google Scholar]
- Savchenko, E.N. A new subgenus and species of limoniids from the genus Dicranoptycha O.-S. (Diptera, Limoniidae). Dopovidi Akad. Nauk Ukr. RSR (B) 1970, 1970, 563–566. [Google Scholar]
- Savchenko, E.N. On taxonomy and geographical distribution of limoniid fly Dicranoptycha (Ulugbekia) mirabilis Sav. (Diptera, Limoniidae). Dopovidi Akad. Nauk Ukr. RSR (B) 1975, 1975, 1040–1043. [Google Scholar]
- Savchenko, E.N. New palaearctic species of limoniid-flies (Diptera, Limoniidae). VII. The genera Dicranoptycha O.-S., Orimarga O.-S. and Thaumastoptera Mik. Vestn. Zool. 1974, 1974, 31–36. [Google Scholar]
- Starý, J. European species of the genus Dicranoptycha Osten-Sacken (Diptera, Tipulidae). Acta Entomol. Bohemoslov. 1972, 69, 401–416. [Google Scholar]
- Starý, J. A new Dicranoptycha from Israel, with notes on taxonomy and classification of the genus (Diptera: Limoniidae). Isr. J. Entomol. 1994, 28, 165–169. [Google Scholar]
- Podenas, S.; Byun, H.W. New Limoniinae crane flies (Diptera: Limoniidae) of Korea. J. Species Res. 2014, 3, 167–182. [Google Scholar] [CrossRef]
- Podenas, S.; Byun, H.W.; Kim, S.K. New Dicranoptycha Osten Sacken, 1859 crane flies (Diptera: Limoniidae) of North and South Korea. Zootaxa 2015, 3925, 257–270. [Google Scholar] [CrossRef] [PubMed]
- Podenas, S.; Park, S.J.; Byun, H.W.; Kim, A.Y.; Klein, T.A.; Kim, H.C.; Aukstikalniene, R. New data on Limoniinae and Limnophilinae crane flies (Diptera: Limoniidae) of Korea. J. Species Res. 2020, 9, 492–531. [Google Scholar]
- Song, F.; Li, H.; Jiang, P.; Zhou, X.; Liu, J.; Sun, C.; Vogler, A.P.; Cai, W. Capturing the phylogeny of Holometabola with mitochondrial genome data and Bayesian site-heterogeneous mixture models. Genome Biol. Evol. 2016, 8, 1411–1426. [Google Scholar] [CrossRef]
- Chen, K.; Wang, Y.; Li, X.; Peng, H.; Ma, Y. Sequencing and analysis of the complete mitochondrial genome in Anopheles sinensis (Diptera: Culicidae). Infect. Dis. Poverty 2017, 6, 1–6. [Google Scholar] [CrossRef]
- Liu, Y.; Xin, Z.; Zhu, X.; Zhao, X.; Wang, Y.; Tang, B.; Zhang, H.; Zhang, D.; Zhou, C.; Liu, Q. The complete mitochondrial genome of Euproctis similis (Lepidoptera: Noctuoidea: Erebidae) and phylogenetic analysis. Int. J. Biol. Macromol. 2017, 105, 219–227. [Google Scholar] [CrossRef]
- Wang, Y.; Liu, X.; Winterton, S.L.; Yan, Y.; Aspöck, U.; Aspöck, H.; Yang, D. Mitochondrial phylogenomics illuminates the evolutionary history of Neuropterida. Cladistics 2017, 33, 617–636. [Google Scholar] [CrossRef]
- Feng, S.; Stejskal, V.; Wang, Y.; Li, Z. The mitochondrial genomes of the barklice, Lepinotus reticulatus and Dorypteryx domestica (Psocodea: Trogiomorpha): Insight into phylogeny of the order Psocodea. Int. J. Biol. Macromol. 2018, 116, 247–254. [Google Scholar] [CrossRef]
- Zhang, D.; Li, M.; Li, T.; Yuan, J.; Bu, W. A mitochondrial genome of Micronectidae and implications for its phylogenetic position. Int. J. Biol. Macromol. 2018, 119, 747–757. [Google Scholar] [CrossRef]
- Zhu, J.; Tang, P.; Zheng, B.; Wu, Q.; Wei, S.; Chen, X. The first two mitochondrial genomes of the family Aphelinidae with novel gene orders and phylogenetic implications. Int. J. Biol. Macromol. 2018, 118, 386–396. [Google Scholar] [CrossRef]
- Ren, L.; Shang, Y.; Yang, L.; Shen, X.; Chen, W.; Wang, Y.; Cai, J.; Guo, Y. Comparative analysis of mitochondrial genomes among four species of muscid flies (Diptera: Muscidae) and its phylogenetic implications. Int. J. Biol. Macromol. 2019, 127, 357–364. [Google Scholar] [CrossRef]
- Su, T.; Liang, A. Comparative analysis of seven mitochondrial genomes of Phymatostetha (Hemiptera: Cercopidae) and phylogenetic implications. Int. J. Biol. Macromol. 2019, 125, 1112–1117. [Google Scholar] [CrossRef] [PubMed]
- Wang, G.; Huang, M. Characterization of the complete mitochondrial genome of Simulium (Byssodon) maculatum (Diptera: Simuliidae) and its phylogenetic implications. Int. J. Biol. Macromol. 2019, 121, 152–160. [Google Scholar] [CrossRef] [PubMed]
- Zhao, C.; Qian, X.; Wang, S.; Li, Y.; Zhang, X. The complete mitochondrial genome and phylogenetic analysis of Tipula (Yamatotipula) nova Walker, 1848 (Diptera Tipulidae) from Qingdao, Shandong, China. Mitochondrial DNA Part B 2019, 4, 4211–4213. [Google Scholar] [CrossRef] [PubMed]
- Tang, P.; Feng, R.; Zhang, L.; Wang, J.; Wang, X.; Zhang, L.; Yuan, M. Mitochondrial genomes of three Bostrichiformia species and phylogenetic analysis of Polyphaga (Insecta, Coleoptera). Genomics 2020, 112, 2970–2977. [Google Scholar] [CrossRef]
- Li, X.; Song, N.; Zhang, H. Comparative and phylogenomic analyses of mitochondrial genomes in Coccinellidae (Coleoptera: Coccinelloidea). PeerJ 2021, 9, e12169. [Google Scholar] [CrossRef]
- Wang, Q.; Huang, J.; Wu, H. Mitogenomes provide insights into the phylogeny of Mycetophilidae (Diptera: Sciaroidea). Gene 2021, 783, 145564. [Google Scholar] [CrossRef]
- Shi, L.; Liu, L.; Li, X.; Wu, Y.; Tian, X.; Shi, Y.; Wang, Z. Phylogeny and evolution of Lasiopodomys in subfamily Arvivolinae based on mitochondrial genomics. PeerJ 2021, 9, e10850. [Google Scholar] [CrossRef]
- Sun, Q.; Yang, Y.; Hao, X.; Xiao, J.; Liu, J.; Yuan, X. Comparative Mitogenomic Analysis of Five Awl Skippers (Lepidoptera: Hesperiidae: Coeliadinae) and Their Phylogenetic Implications. Insects 2021, 12, 757. [Google Scholar] [CrossRef]
- Zheng, C.; Zhu, X.; Yan, L.; Yao, Y.; Bu, W.; Wang, X.; Lin, X. First complete mitogenomes of Diamesinae, Orthocladiinae, Prodiamesinae, Tanypodinae (Diptera: Chironomidae) and their implication in phylogenetics. PeerJ 2021, 9, e11294. [Google Scholar] [CrossRef]
- Lin, X.; Liu, Z.; Yan, L.; Duan, X.; Bu, W.; Wang, X.; Zheng, C. Mitogenomes provide new insights of evolutionary history of Boreheptagyiini and Diamesini (Diptera: Chironomidae: Diamesinae). Ecol. Evol. 2022, 12, e8957. [Google Scholar] [CrossRef]
- Mo, R.; Wang, Y.; Cao, J.; Wang, G.; Li, W.; Murányi, D. Two complete mitochondrial genomes of the subfamily Chloroperlinae (Plecoptera: Chloroperlidae) and their phylogenetic implications. Arthropod Syst. Phylogeny 2022, 80, 155–168. [Google Scholar] [CrossRef]
- Song, N.; Xi, Y.; Yin, X. Phylogenetic relationships of Brachycera (Insecta: Diptera) inferred from mitochondrial genome sequences. Zool. J. Linn. Soc. 2022, 196, 720–739. [Google Scholar] [CrossRef]
- An, J.; Yu, S.; Wei, S.; Zhang, H.; Shi, Y.; Zhao, Q.; Fu, Z.; Yang, P. The Complete Mitochondrial Genome of the Chinese White Wax Scale Insect, Ericerus pela Chavannes (Hemiptera: Coccidae), with Novel Gene Arrangement and Truncated tRNA Genes. Insects 2023, 14, 290. [Google Scholar] [CrossRef] [PubMed]
- Duan, Y.; Fu, S.; Ye, Z.; Bu, W. Phylogeny of Urostylididae (Heteroptera: Pentatomoidea) reveals rapid radiation and challenges traditional classification. Zool. Scr. 2023, 52, 264–278. [Google Scholar] [CrossRef]
- Li, F.; Yang, L.; Long, J.; Chang, Z.; Chen, X. Revisiting the Phylogenetic Relationship and Evolution of Gargarini with Mitochondrial Genome (Hemiptera: Membracidae: Centrotinae). Int. J. Mol. Sci. 2023, 24, 694. [Google Scholar] [CrossRef] [PubMed]
- Liao, C.; Yagi, S.; Chen, L.; Chen, Q.; Hirowatari, T.; Wang, X.; Wang, M.; Huang, G. Higher-level phylogeny and evolutionary history of nonditrysians (Lepidoptera) inferred from mitochondrial genome sequences. Zool. J. Linn. Soc. 2023, 198, 476–493. [Google Scholar] [CrossRef]
- Lu, C.; Huang, X.; Deng, J. Mitochondrial genomes of soft scales (Hemiptera: Coccidae): Features, structures and significance. BMC Genom. 2023, 24, 1–14. [Google Scholar] [CrossRef]
- Xu, H.; Liu, X.; Wang, P.; Li, H.; Wu, S. Phylogenetic Implications of Mitogenomic Sequences and Gene Rearrangements of Scale Insects (Hemiptera, Coccoidea). Insects 2023, 14, 257. [Google Scholar] [CrossRef]
- Zhang, C.; Mao, B.; Wang, H.; Dai, L.; Huang, Y.; Chen, Z.; Huang, J. The Complete Mitogenomes of Three Grasshopper Species with Special Notes on the Phylogenetic Positions of Some Related Genera. Insects 2023, 14, 85. [Google Scholar] [CrossRef]
- Zhang, X.; Yang, D.; Kang, Z. New data on the mitochondrial genome of Nematocera (lower Diptera): Features, structures and phylogenetic implications. Zool. J. Linn. Soc. 2023, 197, 229–245. [Google Scholar] [CrossRef]
- Kang, Z.; Zhang, X.; Yang, D. Characterization of the complete mitochondrial genome of the snow crane-fly Chionea crassipes gracilistyla (Diptera, Tipuloidea, Limoniidae) with phylogenetic analysis. Mitochondrial DNA Part B 2019, 4, 2662–2663. [Google Scholar] [CrossRef] [PubMed]
- Ren, J.; Yang, Q.; Gao, S.; Pan, Z.; Chang, W.; Yang, D. The mitochondrial genome of Limonia phragmitidis (Diptera Limoniidae). Mitochondrial DNA Part B 2019, 4, 719–720. [Google Scholar] [CrossRef]
- Ren, J.; Zhang, B.; Yang, D. The mitochondrial genome of Chinese endemic species Pseudolimnophila (Pseudolimnophila) brunneinota (Diptera: Limoniidae). Mitochondrial DNA Part B 2019, 4, 3742–3743. [Google Scholar] [CrossRef] [PubMed]
- Zhang, B.; Gao, S.; Yang, D. The mitochondrial genome of Conosia irrorata (Diptera: Limoniidae). Mitochondrial DNA Part B 2019, 4, 2367–2368. [Google Scholar] [CrossRef]
- Zhang, B.; Gao, S.; Yang, D. The mitochondrial genome of Epiphragma (Epiphragma) mediale (Diptera: Limoniidae). Mitochondrial DNA Part B 2021, 6, 1321–1323. [Google Scholar] [CrossRef]
- Cumming, J.M.; Wood, D.M. Adult morphology and terminology. In Manual of Afrotropical Diptera; Kirk-Spriggs, A.H., Sinclair, B.J., Eds.; South African National Biodiversity Institue: Pretoria, South African, 2017; Volume 1, pp. 107–151. [Google Scholar]
- de Jong, H. Limoniidae and Tipulidae. In Manual of Afrotropical Diptera; Kirk-Spriggs, A.H., Sinclair, B.J., Eds.; South African National Biodiversity Institue: Pretoria, South African, 2017; Volume 2, pp. 427–477. [Google Scholar]
- Meng, G.; Li, Y.; Yang, C.; Liu, S. MitoZ: A toolkit for animal mitochondrial genome assembly, annotation and visualization. Nucleic Acids Res. 2019, 47, e63. [Google Scholar] [CrossRef]
- Kumar, S.; Stecher, G.; Tamura, K. MEGA7: Molecular Evolutionary Genetics Analysis version 7.0 for bigger datasets. Mol. Biol. Evol. 2016, 33, 1870–1874. [Google Scholar] [CrossRef]
- Perna, N.T.; Kocher, T.D. Patterns of nucleotide composition at fourfold degenerate sites of animal mitochondrial genomes. J. Mol. Evol. 1995, 41, 353–358. [Google Scholar] [CrossRef]
- Vaidya, G.; Lohman, D.J.; Meier, R. SequenceMatrix: Concatenation software for the fast assembly of multi-gene datasets with character set and codon information. Cladistics 2011, 27, 171–180. [Google Scholar] [CrossRef]
- Huelsenbeck, J.P.; Ronquist, F. MRBAYES: Bayesian inference of phylogenetic trees. Bioinformatics 2001, 17, 754–755. [Google Scholar] [CrossRef]
- Stamatakis, A. RAxML version 8: A tool for phylogenetic analysis and post-analysis of large phylogenies. Bioinformatics 2014, 30, 1312–1313. [Google Scholar] [CrossRef] [PubMed]
- Lanfear, R.; Frandsen, P.B.; Wright, A.M.; Senfeld, T.; Calcott, B. PartitionFinder 2: New methods for selecting partitioned models of evolution for molecular and morphological phylogenetic analyses. Mol. Biol. Evol. 2017, 34, 772–773. [Google Scholar] [CrossRef] [PubMed]
- Zhao, C.; Kang, Z.; Xu, Y.; Zhang, X. Tanyptera (Tanyptera) hebeiensis Yang et Yang (Diptera: Tipulidae) newly recorded from Shandong, China: Sequencing and phylogenetic analysis of the mitochondrial genome. Mitochondrial DNA Part B 2021, 6, 115–118. [Google Scholar] [CrossRef]
- Alexander, C.P. New or little-known Tipulidae from eastern Asia (Diptera). XL. Philipp. J. Sci. 1938, 67, 129–166. [Google Scholar]
- Alexander, C.P. New or little-known crane flies from northern Japan (Tipulidae, Diptera). Philipp. J. Sci. 1924, 24, 531–611. [Google Scholar]
- Alexander, C.P. New or little-known Tipulidae from eastern Asia (Diptera). III. Philipp. J. Sci. 1928, 36, 455–485. [Google Scholar]
- Alexander, C.P. New or little-known Tipulidae from eastern Asia (Diptera). IX. Philipp. J. Sci. 1931, 44, 339–368. [Google Scholar]
- Alexander, C.P. New or little-known Tipulidae from eastern Asia (Diptera). XXIV. Philipp. J. Sci. 1935, 56, 525–562. [Google Scholar]
- Alexander, C.P. New or little-known Tipulidae from eastern Asia (Diptera). VIII. Philipp. J. Sci. 1930, 43, 507–536. [Google Scholar]
- Alexander, C.P. New or little-known Tipulidae from eastern Asia (Diptera). II. Philipp. J. Sci. 1928, 35, 455–489. [Google Scholar]
- Alexander, C.P. Studies on the Tipulidae of China (Diptera). V. New crane-flies from Yunnan and Kwangtung. Lingnan Sci. J. 1942, 20, 177–184. [Google Scholar]
- Boore, J.L. Animal mitochondrial genomes. Nucleic Acids Res. 1999, 27, 1767–1780. [Google Scholar] [CrossRef] [PubMed]
- Savchenko, E.N. Crane flies of the family Limoniidae (general characteristic, subfamilies Pediciinae and Hexatominae). In Fauna Ukrainy. Dlinnousye Dvukrylye; Naukova dumka: Kiev, Ukraine, 1986; Volume 14, pp. 1–380. [Google Scholar]














| Species | Specimens Examined | Collection |
|---|---|---|
| D. formosensis | Holotype, male, China: Taiwan, Ranrun (333 m), 2 June 1927, S. Issiki. | USNM |
| D. geniculata | Paratype, male, China: Taiwan (without exact locality data), October 1926, S. Issiki. | USNM |
| D. issikina | Holotype, male, China: Taiwan, Hassensan (1167–1833 m), 22 October 1929, S. Issiki. Paratype, male, same collection data as holotype. | USNM |
| D. kwangtungensis | Allotype, male, China: Guangdong, Lin District, Lung Ping Hui, 16–17 May 1934, F. K. To. | USNM |
| D. nigrotibialis | Holotype, female, China: Taiwan, Fudieda (1567 m), 13 August 1933, S. Issiki. | USNM |
| D. pallidibasis | Allotype, female, Japan: Honshiu, Norikuradake, Japanese Alps, Shinano, 26 July 1929, J. Machida. | USNM |
| D. phallosomica | Holotype, male, China: Jiangxi, Kuling (1080 m), 15 July 1935, O. Piel. | IOZ |
| Paratype, male, China: Jiangxi, Hong San (1000 m), 24 June 1936, J. L. Gressitt. | USNM | |
| D. vulpes | Paratype, female, China: Sichuan, Beh Luh Din (30 miles north of Chengdu, 2000 m), 18–25 August 1933, J. L. Graham. | USNM |
| Feature | A% | T% | C% | G% | A + T% | C + G% | AT-Skew | GC-Skew |
|---|---|---|---|---|---|---|---|---|
| Whole mitgenome | 38.6 | 38.5 | 13.6 | 9.3 | 77.1 | 22.9 | 0.00 | −0.19 |
| PCGs | 30.9 | 43.4 | 12.4 | 13.3 | 74.3 | 25.7 | −0.17 | 0.04 |
| tRNA genes | 39.9 | 38.2 | 9.6 | 12.7 | 78.1 | 22.3 | 0.02 | 0.14 |
| lrRNA | 39.0 | 42.8 | 6.2 | 12.0 | 81.8 | 18.2 | −0.05 | 0.32 |
| srRNA | 39.3 | 39.8 | 8.1 | 12.7 | 79.1 | 21.8 | −0.01 | 0.22 |
| AT-rich region | 48.2 | 44.7 | 4.6 | 2.5 | 92.9 | 7.1 | 0.04 | −0.30 |
Disclaimer/Publisher’s Note: The statements, opinions and data contained in all publications are solely those of the individual author(s) and contributor(s) and not of MDPI and/or the editor(s). MDPI and/or the editor(s) disclaim responsibility for any injury to people or property resulting from any ideas, methods, instructions or products referred to in the content. |
© 2023 by the authors. Licensee MDPI, Basel, Switzerland. This article is an open access article distributed under the terms and conditions of the Creative Commons Attribution (CC BY) license (https://creativecommons.org/licenses/by/4.0/).
Share and Cite
Xu, Y.; Zhang, S.; Chen, Y.; Wang, G.; Yang, D.; Zhang, X. Contribution to the Knowledge of Dicranoptychini (Diptera, Tipuloidea, Limoniidae) in China, with the First Mitochondrial Genome of the Tribe and Its Phylogenetic Implications. Insects 2023, 14, 535. https://doi.org/10.3390/insects14060535
Xu Y, Zhang S, Chen Y, Wang G, Yang D, Zhang X. Contribution to the Knowledge of Dicranoptychini (Diptera, Tipuloidea, Limoniidae) in China, with the First Mitochondrial Genome of the Tribe and Its Phylogenetic Implications. Insects. 2023; 14(6):535. https://doi.org/10.3390/insects14060535
Chicago/Turabian StyleXu, Yuanyuan, Shenglin Zhang, Yaru Chen, Guoquan Wang, Ding Yang, and Xiao Zhang. 2023. "Contribution to the Knowledge of Dicranoptychini (Diptera, Tipuloidea, Limoniidae) in China, with the First Mitochondrial Genome of the Tribe and Its Phylogenetic Implications" Insects 14, no. 6: 535. https://doi.org/10.3390/insects14060535
APA StyleXu, Y., Zhang, S., Chen, Y., Wang, G., Yang, D., & Zhang, X. (2023). Contribution to the Knowledge of Dicranoptychini (Diptera, Tipuloidea, Limoniidae) in China, with the First Mitochondrial Genome of the Tribe and Its Phylogenetic Implications. Insects, 14(6), 535. https://doi.org/10.3390/insects14060535

