Adults of Alderflies, Fishflies, and Dobsonflies (Megaloptera) Expel Meconial Fluid When Disturbed
Abstract
Simple Summary
Abstract
1. Introduction
2. Materials and Methods
2.1. Fluid Expelling Behavior
2.2. Age-Dependent Fluid Expelling
2.3. Replenishment of Expelled Fluid
2.4. Statistics
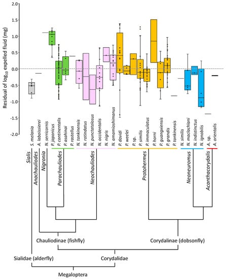
3. Results
4. Discussion
5. Conclusions
Author Contributions
Funding
Institutional Review Board Statement
Data Availability Statement
Acknowledgments
Conflicts of Interest
References
- Eisner, T. Chemical defense against predation in arthropods. In Chemical Ecology; Sondheimer, E., Simeone, J.B., Eds.; Academic Press: New York, NY, USA, 1970; pp. 157–217. [Google Scholar]
- Pasteels, J.M.; Grégoire, J.C.; Rowell-Rahier, M. The chemical ecology of defense in arthropods. Ann. Rev. Entomol. 1983, 28, 263–289. [Google Scholar] [CrossRef]
- Bowers, M.D. The evolution of unpalatability and the cost of chemical defense in insects. In Insect Chemical Ecology: An Evolutionary Approach; Roitberg, B.D., Isman, M., Eds.; Chapman and Hall: New York, NY, USA, 1992; pp. 216–244. [Google Scholar]
- Eisner, T.; Eisner, M.; Siegler, M. Secret Weapons: Defenses of Insects, Spiders, Scorpions, and Other Many-Legged Creatures; Harvard University Press: Cambridge, UK, 2005. [Google Scholar]
- Laurent, P.; Braekman, J.-C.; Daloze, D. Insect chemical defense. In The Chemistry of Pheromones and Other Semiochemicals II: Topics in Current Chemistry; Schulz, S., Ed.; Springer: Berlin/Heidelberg, Germany, 2005; Volume 240, pp. 167–229. [Google Scholar]
- Dossey, A.T. Chemical defenses of insects: A rich resource for chemical biology in the Tropics. In Chemical Biology of the Tropics, Signaling and Communication in Plants 8; Vivanco, J.M., Weir, T., Eds.; Springer: Berlin/Heidelberg, Germany, 2011; pp. 27–57. [Google Scholar]
- Dettner, K. Toxins, defensive compounds and drugs from insects. In Insect Molecular Biology and Ecology; Hoffmann, K.H., Ed.; Taylor & Francis: Boca Raton, FL, USA, 2015; pp. 39–93. [Google Scholar]
- Whitman, D.W.; Blum, M.R.; Alsop, D.W. Allomones: Chemicals for defense. In Insect Defenses: Adaptive Mechanisms and Strategies of Prey and Predators; Evans, D.L., Schmidt, J.O., Eds.; State University of New York Press: Albany, NY, USA, 1990; pp. 289–351. [Google Scholar]
- Eisner, T.; Eisner, M. Euxoa auxiliaris: A moth that sprays. Psyche 1992, 99, 3–13. [Google Scholar] [CrossRef]
- Levenbook, L.; Hutchins, R.F.N.; Bauer, A.C. Uric acid and basic amino acids during metamorphosis of the tobacco hornworm, Menduca sexta, with special reference to the meconium. J. Insect Physiol. 1971, 17, 1321–1331. [Google Scholar] [CrossRef]
- Bowers, M.D.; Puttick, G.M. Fate of ingested iridoid glycosides in lepidopteran herbivores. J. Chem. Ecol. 1986, 12, 169–178. [Google Scholar] [CrossRef]
- Sehnal, F. Morphology of insect development. Ann. Rev. Entomol. 1985, 30, 89–109. [Google Scholar] [CrossRef]
- Lindstedt, C.; Suisto, K.; Burdfield-Steel, E.; Winters, A.E.; Mappes, J. Defense against predators incurs high reproductive costs for the aposematic moth Arctia plantaginis. Behav. Ecol. 2020, 31, 844–850. [Google Scholar] [CrossRef] [PubMed]
- Brushwein, J.R. Bionomics of Lomamyia hamata (Neuroptera: Berothidae). Ann. Entomol. Soc. Am. 1987, 80, 671–679. [Google Scholar] [CrossRef]
- Redborg, K.E. Biology of the Mantispidae. Ann. Rev. Entomol. 1998, 43, 175–194. [Google Scholar] [CrossRef] [PubMed]
- New, T.R.; Theischinger, G. Megaloptera (alderflies, dobsonflies). In Handbook of Zoology, a Natural History of the Phyla of the Animal Kingdom Vollume IV Arthropoda: Insecta Part 33; Fischer, M., Ed.; Walter de Gruyter: Berlin, Germany, 1993; pp. 1–97. [Google Scholar]
- Smith, E.L. Biology and structure of the dobsonfly, Neohermes californicus (Walker) (Megaloptera: Corydalidae). Pan-Pac. Entomol. 1970, 46, 142–150. [Google Scholar]
- Henry, C.S.; Penny, N.D.; Adams, P.A. The Neuropteroid orders of Central America (Neuroptera and Megaloptera). In Insects of Panama and Mesoamerica: Selected Studies; Quintero, D., Aiello, A., Eds.; Oxford University Press: Oxford, UK, 1992; pp. 432–458. [Google Scholar]
- Jiang, Y.; Yue, L.; Yang, F.; Gillung, J.P.; Winterton, S.L.; Price, B.W.; Contreras-Ramos, A.; Hayashi, F.; Aspöck, U.; Aspöck, H.; et al. Similar pattern, different paths: Tracing the biogeographical history of Megaloptera (Insecta: Neuropterida) using mitochondrial phylogenomics. Cladistics 2022, 38, 374–391. [Google Scholar] [CrossRef] [PubMed]
- Eisner, T.; Rossini, C.; Eisner, M. Chemical defense of an earwig (Doru taeniatum). Chemoecology 2000, 10, 81–87. [Google Scholar] [CrossRef]
- Hayashi, F. Distribution and life history of Parachauliodes continentalis Weele. Collect. Breed. 1989, 51, 398–401. (In Japanese) [Google Scholar]
- Hayashi, F. Notes on Protohermes grandis. Iden 1990, 44, 72–77. (In Japanese) [Google Scholar]
- Clare, E.L.; Symondson, W.O.; Fenton, M.B. An inordinate fondness for beetles? Variation in seasonal dietary preferences of night-roosting big brown bats (Eptesicus fuscus). Mol. Ecol. 2014, 23, 3633–3647. [Google Scholar] [CrossRef] [PubMed]
- Clare, E.L.; Symondson, W.O.; Broders, H.; Fabianek, F.; Fraser, E.E.; MacKenzie, A.; Boughen, A.; Hamilton, R.; Willis, C.K.R.; Martinez-Nuñez, F.; et al. The diet of Myotis lucifugus across Canada: Assessing foraging quality and diet variability. Mol. Ecol. 2014, 23, 3618–3632. [Google Scholar] [CrossRef] [PubMed]
- Wray, A.K.; Peery, M.Z.; Jusino, M.A.; Kochanski, J.M.; Banik, M.T.; Palmer, J.M.; Lindner, D.L.; Gratton, C. Predator preferences shape the diets of arthropodivorous bats more than quantitative local prey abundance. Mol. Ecol. 2021, 30, 855–873. [Google Scholar] [CrossRef] [PubMed]
- Souza-Cole, I.F. Understanding the Diel Activity Patterns and Determinants of Abundance of the Eastern Whip-Poor-Will. Mater’s Thesis, University of Illinois Urbana-Champaign, Champaign, IL, USA, 2021, unpublished. [Google Scholar]
- Trevelline, B.K.; Nuttle, T.; Hoenig, B.D.; Brouwer, N.L.; Porter, B.A.; Latta, S.C. DNA metabarcoding of nestling feces reveals provisioning of aquatic prey and resource partitioning among Neotropical migratory songbirds in a riparian habitat. Oecologia 2018, 187, 85–98. [Google Scholar] [CrossRef] [PubMed]
- Barber, J.R.; Conner, W.E. Acoustic mimicry in a predator–prey interaction. Proc. Natl. Acad. Sci. USA 2007, 104, 9331–9334. [Google Scholar] [CrossRef] [PubMed]
- Liu, X.; Hayashi, F.; Lavine, L.C.; Yang, D. Is diversification in male reproductive traits driven by evolutionary trade-offs between weapons and nuptial gifts? Proc. R. Soc. B 2015, 282, 20150247. [Google Scholar] [CrossRef] [PubMed]




| Family | Species | Locality | Adult Stage | Male Head Width (mm) | Female Head Width (mm) | Fluid-Expelling Behavior | ||||||
|---|---|---|---|---|---|---|---|---|---|---|---|---|
| (Subfamily) | n | Mean | SE | n | Mean | SE | n | Expelled Individuals | Range of | |||
| (%) | Expelled Fluid (mg) | |||||||||||
| Sialidae | Sialis melania Nakahara | Japan | field collected | 8 | 2.26 | 0.04 | 26 | 2.77 | 0.03 | 34 | 6 (17.6) | 0.1–0.2 |
| Corydalidae | Anachauliodes laboissierei (Navás) | China | reared | 1 | 5.51 | 0 | – | 1 | 1 (100) | 3.9 | ||
| (Chauliodinae) | Nigronia serricornis (Say) | N. America | reared | 0 | – | 1 | 4.00 | 1 | 1 (100) | 25.0 | ||
| Parachauliodes japonicus (McLachlan) | Japan | reared | 3 | 5.73 | 0.19 | 10 | 6.30 | 0.12 | 15 | 15 (100) | 19.0–174.0 | |
| Parachauliodes continentalis van der Weele | Japan | reared | 32 | 5.53 | 0.04 | 46 | 6.14 | 0.04 | 83 | 69 (83.1) | 1.0–39.0 | |
| Parachauliodes asahinai Liu, Hayashi & Yang | Japan | reared | 2 | 5.18 | 0.13 | 5 | 5.74 | 0.12 | 7 | 6 (85.7) | 3.0–22.0 | |
| Parachauliodes rastellus Shimonoya | China | field collected | 0 | – | 1 | 6.10 | 1 | 1 (100) | 18.0 | |||
| Neochauliodes tonkinensis van der Weele | China | field collected | 6 | 5.20 | 0.11 | 0 | – | 6 | 5 (83.3) | 1.3–9.1 | ||
| Neochauliodes rotundatus Tjeder | China | reared | 3 | 4.50 | 0.11 | 0 | – | 3 | 2 (66.7) | 0.3–7.7 | ||
| Neochauliodes punctatolosus Liu & Yang | China | field collected | 0 | – | 2 | 4.84 | 0.01 | 2 | 2 (100) | 0.3–2.3 | ||
| Neochauliodes occidentalis van der Weele | China | reared | 10 | 5.31 | 0.08 | 6 | 5.48 | 0.16 | 17 | 15 (88.2) | 0.3–21.2 | |
| Neochauliodes nigris Liu & yang | China | field collected | 5 | 4.86 | 0.12 | 0 | – | 5 | 3 (60.0) | 7.2–17.0 | ||
| Neochauliodes amamioshimanus Liu, Hayashi & Yang | Japan | reared | 16 | 4.33 | 0.05 | 12 | 4.64 | 0.08 | 29 | 21 (72.4) | 1.0–10.0 | |
| (Corydalinae) | Protohermes davidi van der Weele | China | reared | 10 | 7.07 | 0.11 | 8 | 7.45 | 0.10 | 19 | 17 (89.5) | 0.4–323.4 |
| Protohermes weelei Navás | China | reared | 0 | – | 4 | 5.96 | 0.09 | 4 | 4 (100) | 4.0–9.0 | ||
| Protohermes sp. | China | reared | 1 | 5.20 | 2 | 5.90 | 0.60 | 3 | 3 (100) | 6.0–14.0 | ||
| Protohermes similis Yang & Yang | China | reared | 13 | 6.03 | 0.03 | 22 | 6.50 | 0.05 | 35 | 25 (71.4) | 0.7–171.7 | |
| Protohermes immaculatus Kuwayama | Japan | reared | 29 | 4.68 | 0.03 | 24 | 5.27 | 0.04 | 53 | 27 (50.9) | 1.0–13.0 | |
| Protohermes horni Navás | China | reared | 1 | 7.23 | 4 | 7.97 | 0.30 | 5 | 2 (40.0) | 19.7–518.6 | ||
| Protohermes guangxiensis Yang & Yang | China | reared | 2 | 6.33 | 0.04 | 8 | 7.27 | 0.10 | 10 | 8 (80.0) | 1.3–40.4 | |
| Protohermes grandis (Thunberg) | Japan | reared | 15 | 6.17 | 0.06 | 24 | 6.80 | 0.07 | 43 | 35 (81.4) | 3.0–100.0 | |
| Protohermes tonkinensis (van der Weele) | China | field collected | 2 | 4.43 | 0.40 | 0 | – | 2 | 1 (50.0) | 0.3 | ||
| Neoneuromus similis Liu, Hayashi & Yang | China | field collected | 4 | 9.67 | 0.07 | 0 | – | 4 | 1 (25.0) | 17.0 | ||
| Neoneuromus maclachlani (van der Weele) | China | reared | 2 | 8.93 | 0.79 | 5 | 10.22 | 0.24 | 8 | 8 (100) | 4.2–416.0 | |
| Neoneuromus indistinctus Liu, Hayashi & Yang | China | reared | 2 | 7.70 | 0.30 | 2 | 8.65 | 0.20 | 4 | 3 (75.0) | 9.0–29.0 | |
| Neoneuromus ignobilis Navás | China | field collected | 0 | – | 8 | 9.86 | 0.24 | 8 | 6 (75.0) | 2.2–48.9 | ||
| Acanthacorydalis sp. | China | field collected | 0 | – | 1 | 12.26 | 1 | 1 (100) | 2.8 | |||
| Acanthacorydalis orientalis (McLachlan) | China | reared | 2 | 15.18 | 0.77 | 0 | – | 2 | 2 (100) | 68.5–97.5 | ||
Disclaimer/Publisher’s Note: The statements, opinions and data contained in all publications are solely those of the individual author(s) and contributor(s) and not of MDPI and/or the editor(s). MDPI and/or the editor(s) disclaim responsibility for any injury to people or property resulting from any ideas, methods, instructions or products referred to in the content. |
© 2023 by the authors. Licensee MDPI, Basel, Switzerland. This article is an open access article distributed under the terms and conditions of the Creative Commons Attribution (CC BY) license (https://creativecommons.org/licenses/by/4.0/).
Share and Cite
Yu, P.; Cao, C.; Liu, X.; Hayashi, F. Adults of Alderflies, Fishflies, and Dobsonflies (Megaloptera) Expel Meconial Fluid When Disturbed. Insects 2023, 14, 86. https://doi.org/10.3390/insects14010086
Yu P, Cao C, Liu X, Hayashi F. Adults of Alderflies, Fishflies, and Dobsonflies (Megaloptera) Expel Meconial Fluid When Disturbed. Insects. 2023; 14(1):86. https://doi.org/10.3390/insects14010086
Chicago/Turabian StyleYu, Pei, Chengquan Cao, Xingyue Liu, and Fumio Hayashi. 2023. "Adults of Alderflies, Fishflies, and Dobsonflies (Megaloptera) Expel Meconial Fluid When Disturbed" Insects 14, no. 1: 86. https://doi.org/10.3390/insects14010086
APA StyleYu, P., Cao, C., Liu, X., & Hayashi, F. (2023). Adults of Alderflies, Fishflies, and Dobsonflies (Megaloptera) Expel Meconial Fluid When Disturbed. Insects, 14(1), 86. https://doi.org/10.3390/insects14010086

