Evidence for Cryptic Diversity in the “Pan-Antarctic” Springtail Friesea antarctica and the Description of Two New Species
Abstract
:1. Introduction
2. Materials and Methods
2.1. Sample Collection
2.2. Morphological Analyses
2.3. Molecular Dataset
2.4. Phylogenetic Analyses
2.5. Species Delimitation Analyses
2.5.1. Distance-Based Species Delimitation
2.5.2. Phylogeny-based methods: the Poisson Tree Process
2.5.3. Phylogeny-Based Methods: The Generalized Mixed Yule Coalescent Model
2.5.4. Validation Approach of Species Delimitation
3. Results
3.1. Morphological Study
3.1.1. Systematics
3.1.2. Morphological Description
Material Examined for Re-description
Comments
Material Examined for the Description
Material Examined for the Description
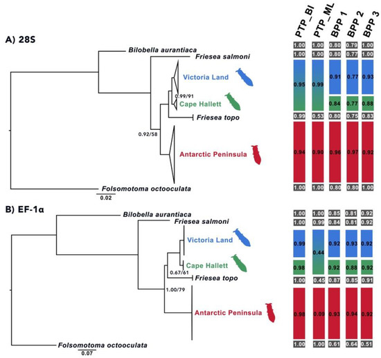
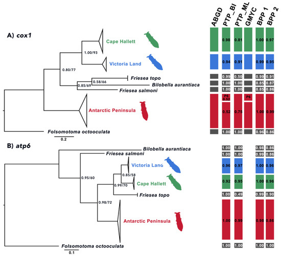
3.2. Phylogenetic Analyses
3.3. Species Delimitation Analyses
4. Discussion
5. Conclusions
Author Contributions
Funding
Acknowledgments
Conflicts of Interest
Abbreviations
| a | anterior/apical chaeta |
| Abd | abdomen; |
| ant | antenna |
| blf | basolateral field |
| bmf | basomedian field |
| d | dorsal chaeta |
| De | dorso-external area |
| Di | dorso-internal area |
| DL | dorso-lateral area |
| L | lateral area |
| Mc | macrochaeta |
| me | mesochaeta |
| ms | microsensillum |
| p | posterior chaeta |
| PAO | postantennal organ |
| S | sensorial chaeta |
| th | thorax |
References
- Convey, P.; Peck, L.S. Antarctic environmental change and biological responses. Sci. Adv. 2019, 5, 11. [Google Scholar] [CrossRef] [PubMed] [Green Version]
- Carapelli, A.; Convey, P.; Frati, F.; Spinsanti, G.; Fanciulli, P.P. Population genetics of three sympatric springtail species (Hexapoda: Collembola) from the South Shetland Islands: Evidence for a common biogeographic pattern. Biol. J. Linnean Soc. 2017, 120, 788–803. [Google Scholar] [CrossRef]
- Greenslade, P. An Antarctic biogeographical anomaly resolved: The true identity of a widespread species of Collembola. Polar Biol. 2018, 41, 969–981. [Google Scholar] [CrossRef]
- Collins, G.E.; Hogg, I.D.; Convey, P.; Barnes, A.D.; McDonald, I.R. Spatial and temporal scales matter when assessing the species and genetic diversity of springtails (Collembola) in Antarctica. Front. Ecol. Evol. 2019, 7. [Google Scholar] [CrossRef] [Green Version]
- Wauchope, H.; Shaw, J.D.; Terauds, A. A snapshot of biodiversity protection in Antarctica. Nat. Commun. 2019, 10, 946. [Google Scholar] [CrossRef]
- Fraser, C.I.; Morrison, A.K.; Hogg, A.M.; Macaya, E.C.; van Sebille, E.; Ryan, P.G.; Padovan, A.; Jack, C.; Valdivia, N.; Waters, J.M. Antarctica’s ecological isolation will be broken by storm-driven dispersal and warming. Nat. Clim. Chang. 2018, 8, 704–708. [Google Scholar] [CrossRef] [Green Version]
- McGaughran, A.; Terauds, A.; Convey, P.; Fraser, C.I. Genome-wide SNP data reveal improved evidence for Antarctic glacial refugia and dispersal of terrestrial invertebrates. Mol. Ecol. 2019, 28, 4941–4957. [Google Scholar] [CrossRef]
- Terauds, A.; Chown, S.L.; Morgan, F.; J. Peat, H.; Watts, D.J.; Keys, H.; Convey, P.; Bergstrom, D.M. Conservation biogeography of the Antarctic. Divers. Distrib. 2012, 18, 726–741. [Google Scholar] [CrossRef] [Green Version]
- Chown, S.L.; Brooks, C.M.; Terauds, A.; Le Bohec, C.; van Klaveren-Impagliazzo, C.; Whittington, J.D.; Stuart, H.M.; Coetzee, B.W.T.; Collen, B.; Convey, P.; et al. Antarctica and the strategic plan for biodiversity. PLoS Biol. 2017, 15, e2001656. [Google Scholar] [CrossRef]
- Coetzee, B.W.T.; Convey, P.; Chown, S.L. Expanding the protected area network in Antarctica is urgent and readily achievable. Conserv. Lett. 2017, 10, 670–680. [Google Scholar] [CrossRef]
- Smith, R.I.L. Terrestrial plant biology of the Sub-Antarctic and Antarctic. In Antarctic Ecology; Academic Press: London, UK, 1984; pp. 61–162. ISBN 9781780641645. [Google Scholar]
- Convey, P. Antarctic ecosystems. In Reference Module in Life Sciences; Elsevier Inc.: Cambridge, UK, 2017; pp. 179–188. [Google Scholar] [CrossRef]
- Chown, S.L.; Convey, P. Spatial and temporal variability across life’s hierarchies in the terrestrial Antarctic. Phil. Trans. R. Soc. B 2007, 362. [Google Scholar] [CrossRef] [PubMed]
- Terauds, A.; Lee, J.R. Antarctic biogeography revisited: Updating the Antarctic Conservation Biogeographic Regions. Divers. Distrib. 2016, 22, 836–840. [Google Scholar] [CrossRef] [Green Version]
- Convey, P.; Gibson, J.A.; Hillenbrand, C.D.; Hodgson, D.A.; Pugh, P.J.; Smellie, J.L.; Stevens, M.I. Antarctic terrestrial life–challenging the history of the frozen continent? Biol. Rev. 2008, 83, 103–117. [Google Scholar] [CrossRef]
- Convey, P.; Bowman, V.; Chown, S.L.; Francis, J.E.; Fraser, C.; Smellie, J.; Storey, B.; Terauds, A. Ice bound Antarctica: biotic consequences of the shift from a temperate to a polar climate. In Mountains, Climate, and Biodiversity; Hoorn, C., Perrigo, A., Antonelli, A., Eds.; Wiley: Hoboken, NJ, USA, 2018. [Google Scholar]
- Greenslade, P. Collembola from the Scotia Arc and Antarctic Peninsula including descriptions of two new species and notes on biogeography. Pol. Pismo Entomol. 1995, 64, 305–319. [Google Scholar]
- Convey, P.; Stevens, M.I. Antarctic biodiversity. Science 2007, 317, 1877–1878. [Google Scholar] [CrossRef]
- Convey, P.; Chown, S.L.; Clarke, A.; Barnes, D.K.A.; Bokhorst, S.; Cummings, V.; Ducklow, H.W.; Frati, F.; Green, T.G.A.; Gordon, S.; et al. The spatial structure of Antarctic biodiversity. Ecol. Monogr. 2014, 84, 203–244. [Google Scholar] [CrossRef] [Green Version]
- Convey, P.; Biersma, E.M.; Casanova-Katny, A.; Maturana, C.S. Refuges of antarctic diversity. In Past Antarctica; Oliva, M., Ed.; Elsevier: Boston, MA, USA, 2020. [Google Scholar]
- Fraser, C.I.; Terauds, A.; Smellie, J.; Convey, P.; Chown, S.L. Geothermal activity helps life survive glacial cycles. Proc. Natl. Acad. Sci. USA 2014, 111, 5634–5639. [Google Scholar] [CrossRef] [Green Version]
- Caruso, T.; Hogg, I.D.; Carapelli, A.; Frati, F.; Bargagli, R. Large-scale spatial patterns in the distribution of Collembola (Hexapoda) species in Antarctic terrestrial ecosystems. J. Biogeogr. 2009, 36, 879–886. [Google Scholar] [CrossRef]
- Cicconardi, F.; Nardi, F.; Emerson, B.C.; Frati, F.; Fanciulli, P.P. Deep phylogeographic divisions and long-term persistence of forest invertebrates (Hexapoda: Collembola) in the North-Western Mediterranean basin. Mol. Ecol. 2010, 19, 386–400. [Google Scholar] [CrossRef]
- McGaughran, A.; Torricelli, G.; Carapelli, A.; Frati, F.; Stevens, M.I.; Convey, P.; Hogg, I.D. Contrasting phylogeographical patterns for springtails reflect different evolutionary histories between the Antarctic Peninsula and continental Antarctica. J. Biogeogr. 2010, 37, 103–119. [Google Scholar] [CrossRef]
- Puillandre, N.; Lambert, A.; Brouillet, S.; Achaz, G. ABGD, Automatic Barcode Gap Discovery for primary species delimitation. Mol. Ecol. 2012, 21, 1864–1877. [Google Scholar] [CrossRef] [PubMed]
- Torricelli, G.; Frati, F.; Convey, P.; Telford, M.; Carapelli, A. Population structure of Friesea grisea (Collembola, Neanuridae) in the Antarctic Peninsula and Victoria Land: evidence for local genetic differentiation of pre-Pleistocene origin. Antarct. Sci. 2010, 22, 757–765. [Google Scholar] [CrossRef] [Green Version]
- Carapelli, A.; Leo, C.; Frati, F. High levels of genetic structuring in the Antarctic springtail Antarctic Continent. J. Nat. Hist. 2018, 52, 2197–2207. [Google Scholar] [CrossRef]
- Bellinger, P.F.; Christiansen, K.A.; Janssens, F. Checklist of the Collembola of the World. 1996–2019. Available online: http://www.collembola.org (accessed on 11 January 2020).
- Sinclair, B.J.; Vernon, P.; Klok, C.J.; Chown, S.L. Insects at low temperatures: An ecological perspective. Trends Ecol. Evol. 2003, 18, 257–262. [Google Scholar] [CrossRef]
- Sinclair, B.J.; Terblanche, J.S.; Scott, M.B.; Blatch, G.L.; Klok, C.J.; Chown, S.L. Environmental physiology of three species of Collembola at Cape Hallett, North Victoria Land, Antarctica. J. Insect Physiol. 2006, 52, 29–50. [Google Scholar] [CrossRef] [PubMed]
- Sinclair, B.; Scott, M.; Klok, C.J.; Terblanche, J.; Marshall, D.; Reyers, B.; Chown, S. Determinants of terrestrial arthropod community composition at Cape Hallett, Antarctica. Antarct. Sci. 2006, 18, 303–312. [Google Scholar] [CrossRef]
- Wise, K.A.J. Collembola (Springtails). Antarctic Res. Ser. 1967, 10, 123–148. [Google Scholar]
- Bulavintsev, V.L. Terrestrial Fauna of the South Polar Region. Antarctika 1995, 33, 140–156. [Google Scholar]
- Greenslade, P. A new species of Friesea (Collembola: Neanuridae) from the Antarctic Continent. J. Nat. Hist. 2018, 52, 2197–2207. [Google Scholar] [CrossRef]
- Torricelli, G.; Carapelli, A.; Convey, P.; Nardi, F.; Boore, J.L.; Frati, F. High divergence across the whole mitochondrial genome in the ‘pan-Antarctic’ springtail Friesea grisea: Evidence for cryptic species? Gene 2010, 449, 30–40. [Google Scholar] [CrossRef]
- Fišer, C.; Robinson, C.T.; Malard, F. Cryptic species as a window into the paradigm shift of the species concept. Mol. Ecol. 2018, 27, 613–635. [Google Scholar] [CrossRef]
- R Core Team. R: A Language and Environment for Statistical Computing; R Foundation for Statistical Computing: Vienna, Austria, 2016; Available online: http://www.R-project.org/ (accessed on 2 July 2019).
- Maddison, W.P.; Maddison, D.R. Mesquite: A Modular System for Evolutionary Analysis. Version 3.61. 2019. Available online: http://www.mesquiteproject.org (accessed on 29 May 2019).
- Nguyen, L.T.; Schmidt, H.A.; von Haeseler, A.; Minh, B.Q. IQ-TREE: A fast and effective stochastic algorithm for estimating maximum likelihood phylogenies. Mol. Biol. Evol. 2015, 32, 268–274. [Google Scholar] [CrossRef]
- Ronquist, F.; Teslenko, M.; van der Mark, P.; Ayres, D.L.; Darling, A.; Hohna, S.; Larget, B.; Liu, L.; Suchard, M.A.; Huelsenbeck, J.P. MrBayes 3.2: Efficient Bayesian phylogenetic inference and model choice across a large model space. Syst. Biol. 2012, 61, 539–542. [Google Scholar] [CrossRef] [Green Version]
- Kalyaanamoorthy, S.; Minh, B.Q.; Wong, T.K.F.; von Haeseler, A.; Jermiin, L.S. ModelFinder: Fast model selection for accurate phylogenetic estimates. Nat. Methods 2017, 14, 587–589. [Google Scholar] [CrossRef] [Green Version]
- Hoang, D.T.; Chernomor, O.; von Haeseler, A.; Minh, B.Q.; Vinh, L.S. UFBoot2: Improving the ultrafast bootstrap approximation. Mol. Biol. Evol. 2018, 35, 518–522. [Google Scholar] [CrossRef] [PubMed]
- Lanfear, R.; Frandsen, P.B.; Wright, A.M.; Senfeld, T.; Calcott, B. PartitionFinder 2: New methods for selecting partitioned models of evolution for molecular and morphological phylogenetic analyses. Mol. Biol. Evol. 2017, 34, 772–773. [Google Scholar] [CrossRef] [PubMed] [Green Version]
- Zhang, J.J.; Kapli, P.; Pavlidis, P.; Stamatakis, A. A general species delimitation method with applications to phylogenetic placements. Bioinformatics 2013, 29, 2869–2876. [Google Scholar] [CrossRef] [PubMed] [Green Version]
- Fujisawa, T.; Barraclough, T.G. Delimiting species using single-locus data and the Generalized Mixed Yule Coalescent approach: A revised method and evaluation on simulated data sets. Syst. Biol. 2013, 62, 707–724. [Google Scholar] [CrossRef] [PubMed] [Green Version]
- Bouckaert, R.; Heled, J.; Kuhnert, D.; Vaughan, T.; Wu, C.H.; Xie, D.; Suchard, M.A.; Rambaut, A.; Drummond, A.J. BEAST 2: A software platform for Bayesian evolutionary analysis. PLoS Comput. Biol. 2014, 10, e1003537. [Google Scholar] [CrossRef] [PubMed] [Green Version]
- Brower, A.V.Z. Rapid morphological radiation and convergence among races of the butterfly Heliconius erato inferred from patterns of mitochondrial-DNA evolution. Proc. Natl. Acad. Sci. USA 1994, 91, 6491–6495. [Google Scholar] [CrossRef] [Green Version]
- Papadopoulou, A.; Anastasiou, I.; Vogler, A.P. Revisiting the insect mitochondrial molecular clock: The mid-Aegean trench calibration. Mol. Biol. Evol. 2010, 27, 1659–1672. [Google Scholar] [CrossRef] [PubMed] [Green Version]
- Rambaut, A.; Drummond, A.J.; Xie, D.; Baele, G.; Suchard, M.A. Posterior summarisation in Bayesian phylogenetics using Tracer 1.7. Syst. Biol. 2018, syy032. [Google Scholar] [CrossRef]
- Ezard, T.; Fujisawa, T.; Barraclough, T. Splits: Species’ Limits by Threshold Statistics. R Package Version 1.0–1.9. 2014. Available online: http://R-Forge.R-project.org/projects/splits/ (accessed on 25 May 2018).
- Yang, Z.; Rannala, B. Unguided species delimitation using DNA sequence data from multiple loci. Mol. Biol. Evol. 2014, 31, 3125–3135. [Google Scholar] [CrossRef] [PubMed] [Green Version]
- Smolis, A. Two new species of Collembola: Friesea kariae sp. nov (Neanuridae) and Stachia oregonensis sp. nov. (Odontellidae) from North America. Zootaxa 2010, 25, 36–44. [Google Scholar] [CrossRef]
- Willem, V. Les Collemboles recueillis par l’Expedition Antarctique Belge. Ann. Soc. Entomol. Belg. 1901, 45, 260–262. [Google Scholar]
- Willem, V. Collemboles Expédition Antarctique Belge Résultants du Voyage du S Y Belgica 1897–1899. Rapp. Scientifique Zool. 1902, 9, 1–19. [Google Scholar]
- Wahlgren, E. Antarktische und subantarktische Collembolen gesammelt von der schwedischen Südpolarexpedition. In Wissenschaftliche Ergebnisse der Schwedischen Südpolar-Expedition, 1901-1903; Lithographisches Institut des Generalstabs: Stockholm, Sweden, 1908; Volume 5, pp. 1–22. [Google Scholar]
- Sun, X.; Zhang, F.; Ding, Y.; Davies, T.W.; Li, Y.; Wu, D. Delimiting species of Protaphorura (Collembola: Onychiuridae): Integrative evidence based on morphology, DNA sequences and geography. Sci. Rep. 2017, 7, 8261. [Google Scholar] [CrossRef] [Green Version]
- Zhang, F.; Jantarit, S.; Nilsai, A.; Stevens, M.I.; Ding, Y.; Satasook, C. Species delimitation in the morphologically conserved Coecobrya (Collembola: Entomobryidae): A case study integrating morphology and molecular traits to advance current taxonomy. Zool. Scr. 2018, 47, 342–356. [Google Scholar] [CrossRef]
- Kagoshima, H.; Maslen, R.; Kito, K.; Imura, S.; Niki, H.; Convey, P. Integrated taxonomy combining morphological and molecular biological analyses of soil nematodes from maritime Antarctica. Polar Biol. 2019, 42, 877–887. [Google Scholar] [CrossRef]
- Stevens, M.I.; Greenslade, P.; Hogg, I.D.; Sunnucks, P. Southern hemisphere springtails: Could any have survived glaciation of Antarctica? Mol. Biol. Evol. 2006, 23, 874–882. [Google Scholar] [CrossRef] [Green Version]
- McGaughran, A.; Stevens, M.I.; Hogg, I.D.; Carapelli, A. Extreme glacial legacies: A synthesis of the Antarctic springtail phylogeographic record. Insects 2011, 2, 62–82. [Google Scholar] [CrossRef] [PubMed] [Green Version]
- Greenslade, P.J.M. Adversity Selection and the Habitat Templet. Am. Nat. 1983, 122, 352–365. [Google Scholar] [CrossRef]
- Convey, P. The influence of environmental characteristics on life history attributes of Antarctic terrestrial biota. Biol. Rev. 1996, 71, 191–225. [Google Scholar] [CrossRef]
- Hogg, I.D.; Cary, S.C.; Convey, P.; Newsham, K.K.; O’Donnell, A.G.; Adams, B.J.; Aislabie, J.; Frati, F.; Stevens, M.I.; Wall, D.H. Biotic interactions in Antarctic terrestrial ecosystems: Are they a factor? Soil Biol. Biochem. 2006, 38, 3035–3040. [Google Scholar] [CrossRef]
- Deharveng, L. Collemboles des Iles subantarctiques de l’Océan Indien Mission J Travé 1972‒1973. Com. Nat. Français. Recher. Antarct. 1981, 48, 33–108. [Google Scholar]











| Collection Site | Label | Coordinates | Haplotypes/Alleles | |||
|---|---|---|---|---|---|---|
| cox1 | atp6 | 28S | EF-1α | |||
| Antarctic Peninsula—AP | ||||||
| Potter Cove, King George Is. | PCK * | 62°14’ S, 58°42’ W | P3 | P1 | P1 | P1 |
| Rip Point, Nelson Is. | RPN | 62°15’ S, 58°59’ W | P3 | P1 | P3 | P1 |
| Harmony Point, Nelson Is. | HPN * | 62°19’ S, 59°10’ W | P1, P2, P3 | P1, P2, P3 | P1 | P1 |
| Coppermine Peninsula, Robert Is. | CPR * | 62°23’ S, 59°42’ W | P3 | P1, P4, P5 | P6 | P1 |
| Hannah Point, Livingston Is. | HAL | 62°39’ S, 60°36’ W | P3, P5, P6 | P1, P8, P9, P10 | P1 | P1 |
| Devils Point, Livingston Is. | DBL * | 62°40’ S, 61°11’ W | P7 | P11 | P2 | P1 |
| Hurd Peninsula, Livingston Is. | HUL * | 62°41’ S, 60°23’ W | P3, P4 | P1, P6, P7 | P1 | P1 |
| Danco Is. | DAI | 64°44’ S, 62°37’ W | P8 | P14 | P1 | P1 |
| Detaille Is. | DEI | 66°52’ S, 66°47’ W | P8 | P13 | P1 | P1 |
| Mackay Point, Adelaide Is. | MPA | 67°32’ S, 68°04’ W | P3 | P12 | P5 | P1 |
| Killingbeck Is. | KII | 67°34’ S, 68°04’ W | P3 | P12 | P4 | P1 |
| North Point Rothera, Adelaide Is. | NRA * | 67°34’ S, 68°06’ W | P3 | P12 | P5 | P1 |
| Reptile Ridge, Adelaide Is. | RRA * | 67°33’ S, 68°11’ W | P3 | P12 | P1 | P1 |
| Lagoon Is. | LIS * | 67°35’ S, 68°14’ W | P1, P3 | P12 | P1 | P1 |
| Victoria Land—VL | ||||||
| Cape Hallett | CHA * | 72°25’ S, 169°58’ E | V1, V2, V3, V4, V5, V6 | V1, V2, V3, V4, V5, V6 | V7, V8 | V2 |
| Crater Cirque | CCI * | 72°38’ S, 169°37’ E | V7, V8 | V7, V8, V9 | V5 | V1 |
| Cape King | CKI | 73°35’ S, 166° 37’ E | V7 | V9 | V4 | V1 |
| Hayes Head | HHE | 74°01’ S, 165°18’ E | V7 | V9 | V2 | V1 |
| Tinker Glacier 2 | TG2 | 74°02’ S, 165°04’ E | V7 | V9 | V1 | V1 |
| Kay Is. | KAI * | 74°04’ S, 165°19’ E | V7, V9, V10 | V9 | V6 | V1 |
| Tinker Glacier 1 | TG1 * | 74°02’ S, 164°49’ E | V7 | V9, V10, V11 | V1 | V1 |
| Harrow Peaks | HPE * | 74°06’ S, 164°48’ E | V7 | V9 | V3 | V1 |
| Bayesian Inference | Maximum Likelihood | |||||||
|---|---|---|---|---|---|---|---|---|
| Single-Locus | 1st | 2nd | 3rd | Non-Cod. | 1st | 2nd | 3rd | Non-Cod. |
| cox1 | GTR+I | GTR | HKY+Г | - | TPM3u+F | TPM2+F+G4 | TIM2e+I | - |
| atp6 | GTR+Г | GTR+Г | GTR+Г | TN+F+I | F81+F+G4 | TN+F+G4 | - | |
| EF-1α | F81+I | F81+I | GTR+Г | HKY+I | TPM2+F+G4 | F81+F+I | F81+F+I | HKY+F+I |
| 28S | - | - | - | GTR+Г | - | - | - | TVM+F+G4 |
| Multi-locus | 1st | 2nd | 3rd | Non-Cod. | 1st | 2nd | 3rd | Non-Cod. |
| cox1 | GTR+I | HKY | HKY+Г | - | TIM2e+I | F81+F | HKY+F+G4 | - |
| atp6 | GTR+I | F81+Г | HKY+Г | - | TN+F+I | F81+F+G4 | HKY+F+G4 | - |
| EF-1α | GTR+I | GTR+I | GTR+Г | HKY+Г | F81+F | F81+F | TPM2u+F | HKY+F |
| 28S | - | - | - | GTR+Г | - | - | - | TVM+F+G4 |
| F. antarctica Antarctic Peninsula (AP) | n | Mean | Range | Standard Deviation | Different from |
| Body length | 45 | 1.55 | 1.16–2.00 | 0.22 | VL, CHA |
| Ratio cephalic diagonal/antenna | 8 | 1.40 | 1.17–1.64 | 0.14 | |
| Th.I | 8 | 0.27 | 0.24–0.33 | 0.03 | |
| Th.II | 8 | 0.46 | 0.39–0.54 | 0.05 | CHA |
| Th.III | 8 | 0.50 | 0.43–0.56 | 0.04 | |
| Abd.I | 8 | 0.38 | 0.30–0.47 | 0.05 | |
| Abd.II | 8 | 0.36 | 0.26–0.44 | 0.05 | |
| Abd.III | 8 | 0.34 | 0.28–0.39 | 0.04 | |
| Abd.IV | 8 | 0.38 | 0.35–0.44 | 0.04 | |
| Abd.V | 8 | 0.41 | 0.37–0.45 | 0.03 | |
| Abd.VI | 8 | 0.61 | 0.48–0.67 | 0.06 | |
| Setae male genital opening | 20 | 48.40 | 36–59 | 7.58 | VL, CHA |
| Setae female genital opening | 12 | 26.70 | 15–30 | 4.18 | VL, CHA |
| F. propria Victoria Land (VL) excluding Cape Hallett | |||||
| Body length | 64 | 1.03 | 0.74–1.37 | 0.17 | CHA, AP |
| Ratio cephalic diagonal/antenna | 12 | 1.41 | 1.24–1.70 | 0.14 | |
| Th.I | 12 | 0.32 | 0.19–0.40 | 0.06 | |
| Th.II | 12 | 0.49 | 0.38–0.66 | 0.07 | |
| Th.III | 12 | 0.53 | 0.40–0.67 | 0.08 | |
| Abd.I | 12 | 0.39 | 0.23–0.48 | 0.07 | |
| Abd.II | 12 | 0.35 | 0.26–0.45 | 0.05 | |
| Abd.III | 12 | 0.34 | 0.25–0.45 | 0.06 | |
| Abd.IV | 12 | 0.40 | 0.29–0.54 | 0.07 | |
| Abd.V | 12 | 0.38 | 0.37–0.45 | 0.06 | CHA |
| Abd.VI | 12 | 0.64 | 0.57–0.81 | 0.07 | |
| Setae male genital opening | 14 | 25.36 | 21–32 | 2.84 | CHA, AP |
| Setae female genital opening | 17 | 15.41 | 10–22 | 3.35 | AP |
| F. gretae Cape Hallett | |||||
| Body length | 17 | 1.28 | 0.95–1.60 | 0.18 | VL, AP |
| Ratio cephalic diagonal/antenna | 6 | 1.39 | 1.31–1.51 | 0.07 | |
| Th.I | 6 | 0.43 | 0.36–0.49 | 0.06 | |
| Th.II | 6 | 0.62 | 0.59–0.69 | 0.04 | AP |
| Th.III | 6 | 0.67 | 0.62–0.80 | 0.06 | |
| Abd.I | 6 | 0.53 | 0.36–0.62 | 0.08 | |
| Abd.II | 6 | 0.44 | 0.41–0.49 | 0.03 | |
| Abd.III | 6 | 0.40 | 0.29–0.48 | 0.06 | |
| Abd.IV | 6 | 0.49 | 0.45–0.53 | 0.02 | |
| Abd.V | 6 | 0.51 | 0.45–0.55 | 0.04 | VL |
| Abd.VI | 6 | 0.72 | 0.60–0.80 | 0.06 | |
| Setae male genital opening | 6 | 20.67 | 20–22 | 1.03 | VL, AP |
| Setae female genital opening | 8 | 12.37 | 11–15 | 1.60 | AP |
| Friesea antarctica | Friesea propria sp. nov. | Friesea gretae sp. nov. | |
|---|---|---|---|
| Body length | 1.53 (1.15–2.00) | 1.04 (0.79–1.37) | 1.28 (0.95–1.60) |
| Chaetae male genital opening | 36–59 | 21–32 | 20–22 |
| Chaetae female genital opening | 15–30 | 10–22 | 11–15 |
| Chaetae subcoxa 2 | 0-3-3 | 0-2-2 | 0-2-2 |
| Chaetae on ventral tube | 5 + 5 | 4 + 4 | 4 + 4 |
| Abd. V p1 chaeta | − | + | + |
| Abd. V p2 chaeta | + | − | − |
| Abd. VI a1 chaeta | spiny | meso | spiny |
| Abd V chaetae ratios | 5.5:4:1:1.2 | 3.5:1.5:1:1.5 | 3.6:1.4:1:1.4. |
© 2020 by the authors. Licensee MDPI, Basel, Switzerland. This article is an open access article distributed under the terms and conditions of the Creative Commons Attribution (CC BY) license (http://creativecommons.org/licenses/by/4.0/).
Share and Cite
Carapelli, A.; Greenslade, P.; Nardi, F.; Leo, C.; Convey, P.; Frati, F.; Fanciulli, P.P. Evidence for Cryptic Diversity in the “Pan-Antarctic” Springtail Friesea antarctica and the Description of Two New Species. Insects 2020, 11, 141. https://doi.org/10.3390/insects11030141
Carapelli A, Greenslade P, Nardi F, Leo C, Convey P, Frati F, Fanciulli PP. Evidence for Cryptic Diversity in the “Pan-Antarctic” Springtail Friesea antarctica and the Description of Two New Species. Insects. 2020; 11(3):141. https://doi.org/10.3390/insects11030141
Chicago/Turabian StyleCarapelli, Antonio, Penelope Greenslade, Francesco Nardi, Chiara Leo, Peter Convey, Francesco Frati, and Pietro Paolo Fanciulli. 2020. "Evidence for Cryptic Diversity in the “Pan-Antarctic” Springtail Friesea antarctica and the Description of Two New Species" Insects 11, no. 3: 141. https://doi.org/10.3390/insects11030141
APA StyleCarapelli, A., Greenslade, P., Nardi, F., Leo, C., Convey, P., Frati, F., & Fanciulli, P. P. (2020). Evidence for Cryptic Diversity in the “Pan-Antarctic” Springtail Friesea antarctica and the Description of Two New Species. Insects, 11(3), 141. https://doi.org/10.3390/insects11030141

