Bent It Like FRs: Extended Radio AGN in the COSMOS Field and Their Large-Scale Environment
Abstract
1. Introduction
2. Sample
3. Analysis and Results
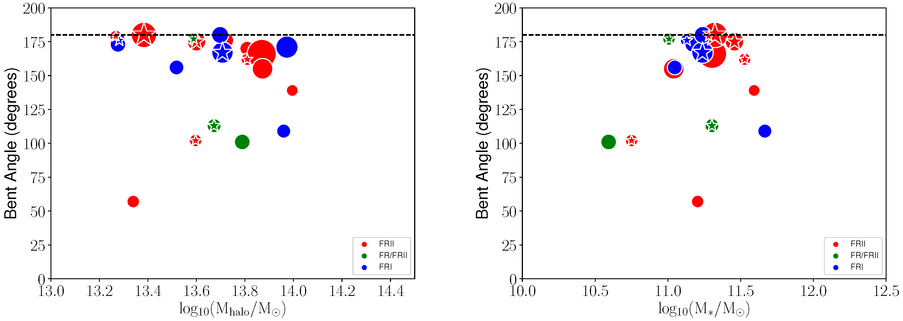
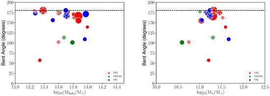
3.1. Bent Angle vs. FR Type
3.2. Bent Angle vs. Large-Scale Environment and Galaxy Type
3.3. Bent-Angle vs. X-ray Galaxy Group Properties
3.4. Comparison to Simulations
4. Discussion
5. Conclusions
- We do not find a significant correlation between BA and FR type.
- FRIs extend to smaller BAs (i.e., they are more bent) than FRIIs and FRI/FRIIs.
- We do not find a correlation between BA and large-scale environments or galaxy type.
- We do not find a significant correlation between the BA of FR radio sources and their host X-ray galaxy group properties. More straight sources with higher group temperatures lie further away from the group center, while the BA of radio galaxies closer to the X-ray group center and with low temperature shows a large scatter.
- The difference with large studies such as RGZ can be attributed to the fact that COSMOS is probing lower-mass halos and galaxy groups, which are not yet dynamically relaxed.
- FRIs lie, on average, in less dense environments.
- We do not find objects with BA < 130 degrees at densities below <0.1 Mpc.
- The redshift evolution of BA in the simulations from to is reproduced by the observational data within the scatter.
Author Contributions
Funding
Institutional Review Board Statement
Informed Consent Statement
Data Availability Statement
Acknowledgments
Conflicts of Interest
| 1 | Data are publicly available at http://irsa.ipac.caltech.edu/data/COSMOS/ancillary/densities/. |
| 2 | Videos of the two simulations can be found at https://vimeo.com/490397871 and https://vimeo.com/490399056. |
References
- Miley, G.K.; Perola, G.C.; van der Kruit, P.C.; van der Laan, H. Active Galaxies with Radio Trails in Clusters. Nature 1972, 237, 269–272. [Google Scholar] [CrossRef]
- Owen, F.N.; Rudnick, L. Radio sources with wide-angle tails in Abell clusters of galaxies. Astrophys. J. Lett. 1976, 205, L1–L4. [Google Scholar] [CrossRef]
- Burns, J.O. The Radio Properties of cD Galaxies in Abell Clusters. I. an X-ray Selected Sample. Astron. J. 1990, 99, 14. [Google Scholar] [CrossRef]
- Smolčić, V.; Schinnerer, E.; Finoguenov, A.; Sakelliou, I.; Carilli, C.L.; Botzler, C.S.; Brusa, M.; Scoville, N.; Ajiki, M.; Capak, P.; et al. A Wide-Angle Tail Radio Galaxy in the COSMOS Field: Evidence for Cluster Formation. Astrophys. J. Suppl. Ser. 2007, 172, 295–313. [Google Scholar] [CrossRef]
- Hardcastle, M.J.; Sakelliou, I.; Worrall, D.M. A Chandra and XMM-Newton study of the wide-angle tail radio galaxy 3C465. Mon. Not. R. Astron. Soc. 2005, 359, 1007–1021. [Google Scholar] [CrossRef]
- Filipovic, M.D.; Crawford, E.J.; Jones, P.A.; White, G.L. Radio-Continuum Jets Around the Peculiar Galaxy Pair ESO 295-IG022. Serbian Astron. J. 2010, 181, 31–37. [Google Scholar] [CrossRef][Green Version]
- Garon, A.F.; Rudnick, L.; Wong, O.I.; Jones, T.W.; Kim, J.A.; Andernach, H.; Shabala, S.S.; Kapińska, A.D.; Norris, R.P.; de Gasperin, F.; et al. Radio Galaxy Zoo: The Distortion of Radio Galaxies by Galaxy Clusters. Astron. J. 2019, 157, 126. [Google Scholar] [CrossRef]
- Golden-Marx, E.; Blanton, E.L.; Paterno-Mahler, R.; Brodwin, M.; Ashby, M.L.N.; Moravec, E.; Shen, L.; Lemaux, B.C.; Lubin, L.M.; Gal, R.R.; et al. The High-redshift Clusters Occupied by Bent Radio AGN (COBRA) Survey: Radio Source Properties. Astrophys. J. 2021, 907, 65. [Google Scholar] [CrossRef]
- O’Brien, A.N.; Norris, R.P.; Tothill, N.F.H.; Filipović, M.D. The spatial correlation of bent-tail galaxies and galaxy clusters. Mon. Not. R. Astron. Soc. 2018, 481, 5247–5262. [Google Scholar] [CrossRef]
- Scoville, N. The Cosmic Evolution Survey: COSMOS. From Z-Machines to ALMA: (Sub)Millimeter Spectroscopy of Galaxies; Baker, A.J., Glenn, J., Harris, A.I., Mangum, J.G., Yun, M.S., Eds.; Astronomical Society of the Pacific Conference Series; Astronomical Society of the Pacific: San Francisco, CA, USA, 2007; Volume 375, p. 166. [Google Scholar]
- Gozaliasl, G.; Finoguenov, A.; Tanaka, M.; Dolag, K.; Montanari, F.; Kirkpatrick, C.C.; Vardoulaki, E.; Khosroshahi, H.G.; Salvato, M.; Laigle, C.; et al. Chandra centres for COSMOS X-ray galaxy groups: Differences in stellar properties between central dominant and offset brightest group galaxies. Mon. Not. R. Astron. Soc. 2019, 483, 3545–3565. [Google Scholar] [CrossRef]
- Scoville, N.; Arnouts, S.; Aussel, H.; Benson, A.; Bongiorno, A.; Bundy, K.; Calvo, M.A.A.; Capak, P.; Carollo, M.; Civano, F.; et al. Evolution of Galaxies and Their Environments at z = 0.1–3 in COSMOS. Astrophys. J. Suppl. Ser. 2013, 206, 3. [Google Scholar] [CrossRef]
- Darvish, B.; Mobasher, B.; Sobral, D.; Scoville, N.; Aragon-Calvo, M. A Comparative Study of Density Field Estimation for Galaxies: New Insights into the Evolution of Galaxies with Environment in COSMOS out to z∼3. Astrophys. J. 2015, 805, 121. [Google Scholar] [CrossRef]
- Darvish, B.; Mobasher, B.; Martin, D.C.; Sobral, D.; Scoville, N.; Stroe, A.; Hemmati, S.; Kartaltepe, J. Cosmic Web of Galaxies in the COSMOS Field: Public Catalog and Different Quenching for Centrals and Satellites. Astrophys. J. 2017, 837, 16. [Google Scholar] [CrossRef]
- Vazza, F.; Wittor, D.; Brunetti, G.; Brüggen, M. Simulating the transport of relativistic electrons and magnetic fields injected by radio galaxies in the intracluster medium. arXiv 2021, arXiv:2102.04193. [Google Scholar]
- Vardoulaki, E.; Jiménez Andrade, E.F.; Delvecchio, I.; Smolčić, V.; Schinnerer, E.; Sargent, M.T.; Gozaliasl, G.; Finoguenov, A.; Bondi, M.; Zamorani, G.; et al. FR-type radio sources at 3 GHz VLA-COSMOS: Relation to physical properties and large-scale environment. Astron. Astrophys. 2021, 648, A102. [Google Scholar] [CrossRef]
- Fanaroff, B.L.; Riley, J.M. The morphology of extragalactic radio sources of high and low luminosity. Mon. Not. R. Astron. Soc. 1974, 167, 31P–36P. [Google Scholar] [CrossRef]
- Laigle, C.; McCracken, H.J.; Ilbert, O.; Hsieh, B.C.; Davidzon, I.; Capak, P.; Hasinger, G.; Silverman, J.D.; Pichon, C.; Coupon, J.; et al. The COSMOS2015 Catalog: Exploring the 1 < z < 6 Universe with Half a Million Galaxies. Astrophys. J. 2016, 224, 24. [Google Scholar] [CrossRef]
- Vardoulaki, E.; Gozaliasl, G.; Finoguenov, A.; Jiménez-Andrade, E.F.; COSMOS Team. The M*-Mhalo Relation at 0.08 < z < 1.53 in COSMOS: The Role of Active Galactic Nucleus Radio-mode Feedback. Res. Notes Am. Astron. Soc. 2021, 5, 89. [Google Scholar] [CrossRef]
- Vardoulaki, E.; Jiménez Andrade, E.F.; Karim, A.; Novak, M.; Leslie, S.K.; Tisanić, K.; Smolčić, V.; Schinnerer, E.; Sargent, M.T.; Bondi, M.; et al. A closer look at the deep radio sky: Multi-component radio sources at 3 GHz VLA-COSMOS. Astron. Astrophys. 2019, 627, A142. [Google Scholar] [CrossRef]
- Edwards, L.O.V.; Fadda, D.; Frayer, D.T. The First Bent Double Lobe Radio Source in a Known Cluster Filament: Constraints on the Intrafilament Medium. Astrophys. J. Lett. 2010, 724, L143–L147. [Google Scholar] [CrossRef]
- Planck Collaboration; Ade, P.A.R.; Aghanim, N.; Arnaud, M.; Ashdown, M.; Atrio-Barandela, F.; Aumont, J.; Baccigalupi, C.; Balbi, A.; Banday, A.J.; et al. Planck intermediate results. VIII. Filaments between interacting clusters. Astron. Astrophys. 2013, 550, A134. [Google Scholar] [CrossRef]
- Diemer, B. COLOSSUS: A Python Toolkit for Cosmology, Large-scale Structure, and Dark Matter Halos. Astrophys. J. Suppl. Ser. 2018, 239, 35. [Google Scholar] [CrossRef]
- Blundell, K.M.; Rawlings, S. The inevitable youthfulness of known high-redshift radio galaxies. Nature 1999, 399, 330–332. [Google Scholar] [CrossRef]
- Kapahi, V.K.; Kulkarni, V.K.; Subrahmanya, C.R. On the interpretation of the observed angular-size-flux-density relation for extragalactic radio sources. J. Astrophys. Astron. 1987, 8, 33–50. [Google Scholar] [CrossRef]
- Barthel, P.D.; Miley, G.K. Evolution of radio structure in quasars: A new probe of protogalaxies? Nature 1988, 333, 319–325. [Google Scholar] [CrossRef]
- Smolčić, V.; Novak, M.; Bondi, M.; Ciliegi, P.; Mooley, K.P.; Schinnerer, E.; Zamorani, G.; Navarrete, F.; Bourke, S.; Karim, A.; et al. The VLA-COSMOS 3 GHz Large Project: Continuum data and source catalog release. Astron. Astrophys. 2017, 602, A1. [Google Scholar] [CrossRef]








| Radio | N | Bent Angle (deg.) | |||
|---|---|---|---|---|---|
| Class | Median ± Error | Median | Min | Max | |
| FRII | 59 | 170.0 ± 4.25 | 170.0 | 57.0 | 180.0 |
| FRI/FRII | 25 | 165.0 ± 6.30 | 165.0 | 101.0 | 180.0 |
| FRI | 24 | 167.0 ± 9.29 | 167.0 | 37.0 | 180.0 |
| Radio Class | Cluster | Filament | Field |
|---|---|---|---|
| FRII | 10 (46%) | 6 (27%) | 6 (27%) |
| FRI/FRII | 4 (36%) | 4 (36%) | 3 (28%) |
| FRI | 4 (27%) | 8 (53%) | 3 (20%) |
| Observations | Simulation | ||||
|---|---|---|---|---|---|
| Redshift (z) | N | Bent angle (deg.) | N | Bent angle (deg.) | |
| 9 | 160.0 | 0.5 | 1 | 122.6 | |
| 15 | 174.0 | 1 | 1 | 173.8 | |
| 0.9 | 108 | 167.5 | |||
| 0.5 | 88 | 167.5 | |||
| 58 | 169.5 | ||||
| 20 | 168.0 | ||||
Publisher’s Note: MDPI stays neutral with regard to jurisdictional claims in published maps and institutional affiliations. |
© 2021 by the authors. Licensee MDPI, Basel, Switzerland. This article is an open access article distributed under the terms and conditions of the Creative Commons Attribution (CC BY) license (https://creativecommons.org/licenses/by/4.0/).
Share and Cite
Vardoulaki, E.; Vazza, F.; Jiménez-Andrade, E.F.; Gozaliasl, G.; Finoguenov, A.; Wittor, D. Bent It Like FRs: Extended Radio AGN in the COSMOS Field and Their Large-Scale Environment. Galaxies 2021, 9, 93. https://doi.org/10.3390/galaxies9040093
Vardoulaki E, Vazza F, Jiménez-Andrade EF, Gozaliasl G, Finoguenov A, Wittor D. Bent It Like FRs: Extended Radio AGN in the COSMOS Field and Their Large-Scale Environment. Galaxies. 2021; 9(4):93. https://doi.org/10.3390/galaxies9040093
Chicago/Turabian StyleVardoulaki, Eleni, Franco Vazza, Eric F. Jiménez-Andrade, Ghassem Gozaliasl, Alexis Finoguenov, and Denis Wittor. 2021. "Bent It Like FRs: Extended Radio AGN in the COSMOS Field and Their Large-Scale Environment" Galaxies 9, no. 4: 93. https://doi.org/10.3390/galaxies9040093
APA StyleVardoulaki, E., Vazza, F., Jiménez-Andrade, E. F., Gozaliasl, G., Finoguenov, A., & Wittor, D. (2021). Bent It Like FRs: Extended Radio AGN in the COSMOS Field and Their Large-Scale Environment. Galaxies, 9(4), 93. https://doi.org/10.3390/galaxies9040093

