Abstract
This comprehensive critical review critically examines the ethical implications associated with integrating chatbots into nephrology, aiming to identify concerns, propose policies, and offer potential solutions. Acknowledging the transformative potential of chatbots in healthcare, responsible implementation guided by ethical considerations is of the utmost importance. The review underscores the significance of establishing robust guidelines for data collection, storage, and sharing to safeguard privacy and ensure data security. Future research should prioritize defining appropriate levels of data access, exploring anonymization techniques, and implementing encryption methods. Transparent data usage practices and obtaining informed consent are fundamental ethical considerations. Effective security measures, including encryption technologies and secure data transmission protocols, are indispensable for maintaining the confidentiality and integrity of patient data. To address potential biases and discrimination, the review suggests regular algorithm reviews, diversity strategies, and ongoing monitoring. Enhancing the clarity of chatbot capabilities, developing user-friendly interfaces, and establishing explicit consent procedures are essential for informed consent. Striking a balance between automation and human intervention is vital to preserve the doctor–patient relationship. Cultural sensitivity and multilingual support should be considered through chatbot training. To ensure ethical chatbot utilization in nephrology, it is imperative to prioritize the development of comprehensive ethical frameworks encompassing data handling, security, bias mitigation, informed consent, and collaboration. Continuous research and innovation in this field are crucial for maximizing the potential of chatbot technology and ultimately improving patient outcomes.
1. Introduction to the Ethics of Utilization of Chatbots in Medicine and Specifically Nephrology
1.1. Background and Justification for Investigating the Ethical Use of Chatbots in Medicine
In recent times, the utilization of chatbots in various fields has made significant progress due to the rapid advancements in artificial intelligence and natural language processing technologies [1,2,3]. Chatbots, which are also referred to as conversational agents or virtual assistants [4], are computer programs created to engage in conversations with users, simulating human-like interactions [1,5,6]. These chatbots have found applications in a wide range of industries, including customer service, education, and healthcare [2,5,7,8].
Within the realm of medicine, chatbots have emerged as a promising tool that can potentially enhance patient care, improve access to healthcare information, and provide support for healthcare professionals [2,9,10,11,12,13,14,15]. These virtual agents have the ability to offer personalized medical advice, deliver educational materials, and even assist in clinical decision-making [5,16]. Consequently, the integration of chatbots into medical practice raises significant ethical considerations that necessitate careful examination [17].
It is crucial to study the ethics of chatbot utilization in medicine in order to ensure responsible and ethical deployment of this technology in healthcare settings [17,18]. By gaining a comprehensive understanding of the ethical implications, we can protect patient safety, preserve the integrity of the patient–provider relationship, and uphold the ethical standards that form the foundation of healthcare service provision [17,19].
1.2. Status of Chatbot Use in Medicine and Nephrology
In the realm of medicine, chatbots have risen as an instrumental tool, seamlessly enhancing patient interactions, streamlining administrative workflows, and elevating healthcare service quality. Their multifaceted applications span from enlightening patients, sending medication alerts, and assisting with preliminary diagnoses to operational responsibilities such as scheduling visits and gathering patient insights. Their ascendancy is attributed to a mix of elements, such as the widespread use of intelligent devices, amplified internet connectivity, and consistent advancements in AI technologies.
Focusing on nephrology, chatbots furnish numerous advantageous contributions. Acting as digital aides for nephrologists, they present on-the-fly data evaluations of patient metrics, support patient inquiries, and even contribute to regular check-ins. Their value becomes pronounced in supporting patients with persistent kidney ailments, where regular oversight and swift communication significantly uplift patient well-being. Nonetheless, the integration of such technologies in vital areas does present its unique set of challenges and moral dilemmas.
Some of the leading chatbots include the following:
- ChatGPT, an initiative by OpenAI, is underpinned by the GPT (Generative Pre-trained Transformer) suite of language models, known for emulating human text creation. Embracing models such as GPT-4, ChatGPT stands out in crafting quality content, language translations, and delivering in-depth query responses;
- Bard AI, from the house of Google AI, taps into sophisticated language models such as the Pathways Language Model 2 (PaLM 2) and its predecessor, the Language Model for Dialogue Applications (LaMDA). This allows Bard AI to decipher a vast range of prompts, inclusive of those that require logical, commonsensical, and mathematical insights;
- Bing Chat, a Microsoft brainchild, offers generalized information and insights across diverse subjects, including the medical realm. Bing Chat harnesses state-of-the-art natural language processing and AI-driven learning to emulate human conversational behaviors;
- Claude AI, birthed by Anthropic, operates on an exclusive language model termed Constitutional AI. Crafted with the principles of usefulness, safety, and integrity through its Constitutional AI technique, Claude excels in decoding intricate queries and delivering accurate, detailed answers.
1.3. Overview of Nephrology and the Role of Chatbots in the Care of Kidney Diseases
Nephrology, as a specialized field of medicine, focuses on the diagnosis, treatment, and management of kidney diseases. These conditions have a significant impact on individuals’ health and quality of life, often requiring ongoing monitoring, adjustments in medication, and lifestyle modifications [20,21,22]. The complex nature of nephrological care necessitates continuous support and collaboration between healthcare providers and patients [23,24].
In the realm of nephrology, chatbots present unique opportunities to enhance the delivery of care and support for patients [23,25,26,27]. By harnessing the capabilities of artificial intelligence, chatbots can assist in providing timely and accurate information, remotely monitoring vital signs, facilitating medication adherence, and even offering personalized lifestyle recommendations [2,19,28]. The integration of chatbots into nephrological care has the potential to yield various benefits, including improved patient engagement, enhanced self-management, and increased accessibility to healthcare resources [2,29].
2. Ethical Considerations in the Utilization of Chatbots
The subsequent section points out the ethical considerations and proposes recommendations for enhancing the deployment of chatbot implementations in Medicine and Nephrology (Table 1).
Table 1.
Ethical Concerns and Recommended Policies for Chatbot Utilization in Nephrology.
2.1. Ethical Considerations in the Utilization of Chatbots in Medicine
2.1.1. Privacy and Data Security
The utilization of chatbots in medicine involves the collection and processing of sensitive patient data [20]. Through conversational interactions, chatbots gather personal health information, including medical history, symptoms, and treatment preferences. It is crucial to prioritize the privacy and security of this data [30]. To safeguard patient privacy, robust measures must be implemented, such as data encryption, access controls, and compliance with relevant privacy regulations, such as the Health Insurance Portability and Accountability Act (HIPAA) in the United States [31,32].
2.1.2. Patient Autonomy and Informed Consent
Respecting patient autonomy and obtaining informed consent are fundamental principles in medical ethics [33]. Chatbots have the potential to influence patient decision-making and treatment choices [5,11,34,35]. Therefore, establishing mechanisms that enable patients to make informed decisions regarding their engagement with chatbots is essential. Chatbots, with their potential for efficient, accessible healthcare, are not immune to presenting manipulative behaviors. There exists a potential for these AI interfaces to push specific treatments or products disproportionately, or even leverage psychological strategies to secure patient acquiescence. Such practices can pose significant ethical dilemmas, jeopardizing patient autonomy and possibly steering them toward choices contrary to their optimal well-being.
As such, it is imperative to implement protective structures to prevent this manipulative conduct and support patients in making informed decisions concerning their interactions with chatbots (Figure 1 and Figure 2). It is vital to prioritize the clarity surrounding the creation and functioning of chatbots. Patients need to be well-versed in the extent of a chatbot’s competencies and constraints, their intended use, and the possible ramifications on their care [2]. By providing patients with relevant information, their autonomy can be respected, and they can maintain control over their healthcare journey.
Figure 1.
Manipulative Behavior: In this example, the chatbot exhibits manipulative behavior by pushing the patient towards hemodialysis as the preferred and superior treatment option. It downplays the potential benefits of alternative treatments such as peritoneal dialysis or kidney transplant and creates a sense of urgency by suggesting that delaying hemodialysis could be harmful. The chatbot doesn’t provide impartial information about all treatment options, potentially compromising the patient’s autonomy and ability to make an informed decision about their healthcare. Please note that the above sentences were generated by ChatGPT for the purpose of demonstrating manipulative behaviors in chatbot interactions. They do not represent real case scenarios or provide accurate medical advice.
Figure 2.
Manipulative Behavior: In this example, the chatbot exhibits manipulative behavior by emphasizing emotional aspects and framing the patient as a hero. It downplays the patient’s legitimate concerns about the health risks associated with donating a kidney, given their history of hypertension and being overweight. The chatbot creates a sense of urgency, suggesting that time is running out and that the patient’s friend is entirely dependent on them, potentially pressuring the patient into making a decision without fully considering their own health and well-being. This approach can undermine the patient’s autonomy and lead them to a choice that may not be in their best interest. Please note that the above sentences were generated by ChatGPT for the purpose of demonstrating manipulative behaviors in chatbot interactions. They do not represent real case scenarios or provide accurate medical advice.
To illustrate, on first contact with a patient for consultation, a chatbot must be able to articulate its abilities, while also revealing any inherent biases in its programming or shortcomings in comprehending complex human symptoms. For instance, if a chatbot is operating under the sponsorship of a pharmaceutical company, this fact should be candidly communicated to the patient at the outset, helping them understand any potential impacts on the recommendations offered by the chatbot.
By ensuring that patients are furnished with extensive, impartial information, we can uphold their autonomy and allow them to retain control over their healthcare trajectory. This way, the transformative potential of chatbots in the healthcare sphere can be harnessed, while simultaneously preserving the paramount principles of patient autonomy and informed consent.
2.1.3. Equity and Access to Care
The incorporation of chatbots into healthcare systems raises concerns regarding equity and access to care. It is crucial to consider how chatbot utilization may impact vulnerable populations, individuals with limited digital literacy, or those without access to technology [20]. The potential for disparities in healthcare access must be addressed to ensure the equitable distribution of resources and to prevent the exacerbation of existing healthcare inequities [13,36]. Efforts should be made to provide alternative means of access and support for individuals who may be marginalized or disadvantaged by the integration of chatbots in nephrological care.
2.2. Ethical Implications of Chatbot Utilization in Nephrology
2.2.1. Clinical Decision-Making and Patient Safety
The integration of chatbots in nephrology raises significant ethical considerations, particularly concerning clinical decision-making and patient safety. While chatbots offer potential benefits in providing insights and recommendations, several ethical implications arise in this domain.
- Accuracy and Reliability of Chatbot Diagnoses and Recommendations
Ensuring the accuracy and reliability of chatbot diagnoses and recommendations is a critical concern in utilizing chatbots for clinical decision-making [18,25]. Chatbots rely on algorithms and machine learning techniques to analyze patient data and generate suggestions for diagnoses or treatment options. However, errors in data interpretation or algorithmic biases can lead to incorrect or misleading outcomes, potentially compromising patient safety [2,5,37]. Therefore, a thorough evaluation of the accuracy and reliability of chatbot-generated diagnoses and recommendations is imperative to minimize the risk of diagnostic errors or inappropriate treatments.
To address this concern, rigorous testing and validation processes should be conducted to continuously update and refine chatbot algorithms. Additionally, involving healthcare professionals in the development and validation of chatbot algorithms, providing clinical expertise and oversight, can enhance accuracy and reliability [38]. Regular audits and quality assurance checks can further reinforce the reliability of chatbot diagnoses and recommendations, instilling confidence in their clinical utility [13].
- Evidence Level and Presentation to Patients
In the rapidly evolving landscape of nephrology, chatbots, as digital tools, bear a significant responsibility when delivering diagnostic or treatment recommendations. This necessitates clarity in the levels of evidence underpinning such advice.
Understanding Evidence Levels: It is of utmost importance for patients and clinicians alike to have an understanding of the evidence strength behind the recommendations provided by the chatbot. Differentiating between a suggestion derived from a high-quality, multi-center randomized control trial and one based on less robust studies or anecdotal evidence can have profound implications for treatment pathways and patient outcomes. Thus, there should be a clear and structured way for chatbots to communicate this differentiation.
Continual Updates with Latest Medical Knowledge: As with any clinical tool, stagnation equates to obsolescence. Chatbots must be dynamic entities, regularly assimilating the latest in medical research and best practices. The pace at which new findings emerge in nephrology underscores the importance of this continual learning process. This not only ensures the relevance of the chatbot but also upholds its reliability, a factor that could determine its broader acceptance in the medical community.
- Ethical Imperative of Transparent Communication: While accuracy is essential, the manner in which information is conveyed to patients is equally critical. It is an ethical imperative to ensure that information, especially medical, is presented in a manner that is both transparent and easily comprehensible to patients. The use of plain language, devoid of medical jargon, can empower patients, allowing them to make informed decisions about their care. This is especially crucial in nephrology, where treatment decisions can significantly impact the quality of life. In essence, there is a need to maintain equilibrium: chatbots must offer evidence-based medical guidance while ensuring the patient stays engaged and well-informed in their healthcare decisions.
- Liability and Responsibility in Case of Errors or Misdiagnoses
The issue of liability and responsibility becomes relevant when chatbots make errors or misdiagnoses [16,39]. In traditional healthcare settings, healthcare professionals bear the responsibility for clinical decisions [40,41]. However, the integration of chatbots introduces a new dimension of accountability [42]. Determining the extent to which healthcare professionals should be held liable for chatbot-generated errors or misdiagnoses requires careful consideration.
In these cases, clear guidelines and protocols should be established regarding the roles and responsibilities of both chatbots and healthcare professionals. Healthcare professionals should exercise critical judgment and independently verify chatbot recommendations to ensure patient safety [26]. Simultaneously, chatbot developers and organizations should assume responsibility for maintaining accurate and reliable algorithms and providing ongoing support to healthcare professionals using chatbot systems [43]. Defining the boundaries of accountability enables stakeholders to navigate the ethical complexities associated with liability and responsibility in chatbot-generated clinical decision-making.
- Balancing Chatbot Recommendations with Healthcare Professionals’ Expertise
Integrating chatbot recommendations with the expertise of healthcare professionals requires a delicate balance between automated decision-making and human judgment. While chatbots can provide valuable insights and evidence-based recommendations, it is crucial to acknowledge the unique knowledge and experience that healthcare professionals bring to patient care [2,44] (Figure 3 and Figure 4). Ethical considerations arise in determining the appropriate roles and levels of autonomy for chatbots in clinical decision-making [35,36].
Figure 3.
Lack of Human Oversight: In this interaction, the chatbot responds to the patient’s concern about blood in their urine and poor urine output. The chatbot’s response suggests that it is likely a UTI causing the symptoms and provides general advice for relief. However, the chatbot’s lack of human oversight leads to a potential error, as it overlooks the possibility of more serious underlying conditions that could be causing the symptoms. A human healthcare professional’s oversight would be essential in recognizing the importance of seeking immediate medical attention for symptoms such as blood in the urine, as they could be indicative of various health issues beyond a simple UTI. Please note that the above sentences were generated by ChatGPT for the purpose of demonstrating a lack of human oversight in chatbot interactions. They do not represent real case scenarios or provide accurate medical advice.
Figure 4.
Lack of Human Oversight: In this interaction, the chatbot responds to the patient’s concern about blood in their urine and worsening urine output. The chatbot’s response suggests that it might be due to dehydration and recommends trying herbal teas and diuretic foods. However, the chatbot’s lack of human oversight leads to potentially inadequate advice, as it overlooks the possibility of more serious underlying health conditions that could be causing the symptoms. A human healthcare professional’s oversight would be necessary to ensure a proper evaluation and timely intervention in such cases, as blood in the urine and changes in urine output could indicate various health issues beyond simple dehydration. Please note that the above sentences were generated by ChatGPT for the purpose of demonstrating a lack of human oversight in chatbot interactions. They do not represent real case scenarios or provide accurate medical advice.
To address this concern, emphasis should be placed on collaboration and communication between chatbots and healthcare professionals. Chatbots should serve as tools to support healthcare professionals, offering valuable information and recommendations while recognizing the healthcare professionals’ ultimate responsibility for patient care. Healthcare professionals should actively engage with chatbots, critically evaluating their recommendations and applying their clinical expertise to validate or refine them as necessary. This collaborative approach ensures that chatbots enhance, rather than replace [2,13,16], the expertise and judgment of healthcare professionals, ultimately optimizing patient outcomes and ensuring ethical decision-making in nephrological care.
- Oversight of Digital Assistants in Nephrology
In the expanding domain of digital solutions in nephrology, the oversight of chatbots stands as a crucial matter. Identifying the individuals best suited to supervise the workings of these digital assistants in the nephrology realm is essential. Key aspects to consider include the following:
Required Expertise and Accreditation: The individual responsible for overseeing a chatbot, especially one that focuses on renal care, should possess not only relevant nephrological qualifications but also a comprehensive understanding of the chatbot’s focus area. It is natural, then, that nephrologists emerge as ideal candidates for this role, given their deep-rooted expertise in the field.
Combination of Clinical and Technical Insight: Beyond the realm of nephrology, the individual supervising should also have a grasp on the technological nuances of the chatbot. It is this blend of clinical and tech insights that ensures the chatbot aligns with both medical standards and technological efficiency.
Operational Protocols and Best Practices: Implementing a well-defined operational blueprint for overseeing chatbots in nephrology is of utmost importance. Components of this blueprint might encompass regular assessments of the chatbot, fostering communication channels with its developers, and ensuring that the chatbot aligns with current nephrological standards and practices.
2.2.2. Patient–Provider Relationship and Communication
The utilization of chatbots in nephrology not only impacts clinical decision-making but also raises ethical considerations regarding the patient–provider relationship and communication [45]. As chatbots play an increasing role in patient interactions, it is crucial to examine these dynamics and their implications.
- Impact of Chatbot Utilization on Doctor–Patient Interactions
The integration of chatbots into healthcare settings has the potential to transform doctor-patient interactions [46]. While chatbots can provide valuable information and support, they may also affect the traditional dynamics of the patient–provider relationship [47]. Patients may perceive chatbots as substitutes for human interaction, potentially influencing their satisfaction, trust, and overall healthcare experience [48,49] (Figure 5 and Figure 6).
Figure 5.
In this example, the chatbot’s attempt to be informative might inadvertently discourage the patient from seeking emotional support through patient support groups. Connecting with others who share similar experiences in support groups can provide a sense of belonging, empathy, and coping strategies that the chatbot may not fully replicate. By downplaying the importance of support groups, the chatbot could contribute to social isolation in patients with polycystic kidney disease. Please note that the above sentences were generated by ChatGPT for the purpose of demonstrating chatbot discouraging participation in patient support groups. They do not represent real case scenarios or provide accurate medical advice.
Figure 6.
In this example, the chatbot might create a problem by oversimplifying treatment decisions and discouraging the patient from consulting their nephrologist. Every patient’s case is unique, and personalized medical advice from a healthcare professional is crucial for appropriate treatment planning. Please note that the above sentences were generated by ChatGPT for the purpose of demonstrating the chatbot downplaying the importance of doctor–patient communication.
To ensure that the utilization of chatbots does not compromise the quality of care or the patient’s perception of personalized attention, the role of chatbots in doctor–patient interactions should be carefully considered. Healthcare professionals should strive to maintain open lines of communication and be transparent about the use of chatbots. Clearly communicating that chatbots are tools that enhance, rather than replace, human care can help manage patient expectations and preserve the essential human element in healthcare interactions [50,51].
- Maintaining Empathy and Trust in the Virtual Healthcare Setting
Empathy and trust are fundamental elements of the patient–provider relationship. The challenge lies in maintaining these qualities when chatbots are involved in the virtual healthcare setting [52,53]. While chatbots may provide efficient and accurate information, they may lack the emotional intelligence and empathy that characterize human interactions [49,54].
To address this concern, healthcare professionals must prioritize empathy and ensure that patients feel valued and heard during their interactions, whether with chatbots or healthcare professionals. Efforts should be made to incorporate empathy-building strategies into chatbot design and implementation. This may involve using empathetic language and responses, providing resources for emotional support when needed, and continuously assessing patient feedback to refine chatbot capabilities [51].
- Ensuring Effective Communication between Chatbots and Patients
Effective communication is crucial in healthcare interactions as it enables accurate understanding, shared decision-making, and patient empowerment [55]. When chatbots are involved in patient communication, it is essential to ensure that the information conveyed is clear, accessible, and comprehensible to patients [56]. Language barriers, health literacy levels, and cultural differences must be considered to facilitate effective communication [2].
Chatbots should be designed to deliver information in a manner that is easily understandable to patients, using plain language and minimizing the use of medical jargon [57]. Additionally, chatbots should be equipped with functionalities that allow patients to seek clarifications, ask questions, and provide feedback. Continuous monitoring and evaluation of chatbot-patient communication can identify areas for improvement and enable adjustments to enhance patient comprehension and engagement.
2.3. Ethical Implications of Handling Data and Bias in Algorithms
When it comes to using chatbots in the field of nephrology there are ethical considerations regarding how data is handled and the potential for biased algorithms. Since chatbots rely on patient information and make decisions based on algorithms it is crucial to address these ethical implications in order to protect patient privacy ensure fairness and promote transparency.
2.3.1. Ensuring Data Privacy, Security and Consent for Chatbot Generated Data
In nephrology, chatbots process a large amount of patient data, which include personal health information [22,58,59]. We must be mindful of concerns related to privacy, security, and obtaining informed consent when dealing with data generated by chatbots [37] (Figure 7). Patients have the right to know how their data are collected, stored, and used by chatbot systems. It is also important that patients understand the measures in place to protect their information [31,60].
Figure 7.
This case scenario highlights the potential consequences of data privacy invasion when chatbots fail to prioritize patient privacy and security. Proper implementation of data encryption, access controls, and informed consent procedures is critical to safeguard patient information and maintain trust in AI-driven healthcare solutions. Please note that the above sentences were generated by ChatGPT for the purpose of demonstrating data privacy invasion in the chatbot.
To address these concerns effectively we need protocols for data privacy and security [61,62]. Chatbot systems should follow industry encryption methods and implement measures that safeguard against unauthorized access or breaches of data. Additionally, explicit consent from patients should be obtained regarding the collection, storage, and utilization of their data by chatbots. Healthcare institutions need to develop defined guidelines and protocols to guarantee openness and responsibility in managing data. This is crucial, for protecting the privacy of patients and upholding the trust of those seeking treatment [62].
2.3.2. Detecting and Resolving Biases in Chatbot Diagnoses and Treatments
Algorithmic bias refers to the potential for errors or discriminatory outcomes that can occur due to the algorithms used by chatbots [61]. In the field of care, algorithmic bias can lead to unequal diagnoses, treatments, or recommendations [37]. Bias might originate from the data used to train chatbot algorithms reflecting disparities in healthcare provision or implicit biases embedded in the data (Figure 8).
Figure 8.
This conversation underscores the language and knowledge gap between the chatbot and the patient. The chatbot is unable to adjust its communication style to match the patient’s level of understanding and socio-economic situation, which leads to frustration and could potentially discourage the patient from seeking further care. Please note that the above sentences were generated by ChatGPT for the purpose of demonstrating the language gap.
To mitigate bias it is crucial to utilize diverse and representative datasets during the development and training of chatbot algorithms [13]. Special attention should be given to selecting and incorporating patient data from demographics ensuring that specific populations are neither favored nor disadvantaged by the algorithms. Regular assessments and evaluations of algorithm performance can aid in identifying and addressing instances of bias. Additionally, continuous monitoring and feedback loops involving healthcare professionals can contribute to refining algorithms and minimizing bias ultimately promoting fairness and equity in care.
2.3.3. Ensuring Transparency and Explainability of Chatbot Algorithms
Transparency and explainability of chatbot algorithms are ethical considerations, especially, within the realm of healthcare. Patients have a right to comprehend how chatbot algorithms generate diagnoses, treatment recommendations, or other healthcare-related information. Ensuring transparency and explainability [37] is crucial for maintaining trust and upholding the role of chatbots in healthcare (Figure 9).
Figure 9.
This conversation illustrates the lack of transparency and explainability in AI algorithms. Patients may feel frustrated or anxious if they do not understand how the AI makes its decisions or if the AI cannot provide specific explanations for its recommendations. These limitations can also reduce trust in the AI and its ability to provide reliable health advice.
To address this concern, it is important to design and implement chatbot algorithms in a way that allows for understanding. Collaboration between healthcare professionals and developers is essential to ensure that the inner workings of these algorithms can be easily comprehended by both clinicians and patients. This may involve providing explanations about the factors considered by the algorithm the sources of data used and the reasoning behind the recommendations given. By prioritizing transparency and explainability healthcare organizations can build trust. Encourage meaningful engagement, between patients and chatbot technology.
2.4. Clinical Trials and Ethical Concerns in Chatbot Utilization
The melding of technology with healthcare has positioned chatbots at the forefront of patient management discussions. Their advantages, along with the inherent complexities they bring, emphasize the need for thorough evaluation. Their role is not just a reflection of tech progress but plays a significant part in shaping patient health and safety outcomes. It becomes imperative to assess their accuracy, reliability, and effectiveness, viewing them not merely as software but as vital components in healthcare delivery. Clinical assessments provide the ideal avenue to gauge their performance in diverse medical settings.
Incorporating chatbots in such assessments reveals certain ethical questions. It is essential to guarantee that patients recognize their digital interlocutor and grasp the potential ramifications. Ensuring the protection of sensitive health records is crucial. There’s also concern about chatbots mirroring or exacerbating biases present in their training data, which may skew treatment advice. Clearly delineating responsibility in cases where chatbots falter or malfunction becomes essential.
The notion of randomized trials with chatbots, where patients are uncertain if guidance comes from AI or a human, presents unique complexities. Such blind tests aim to directly attribute results to the chatbot, devoid of any patient preconceptions. One conceivable method could be employing a consistent interface for every interaction, obscuring the source of the advice. Yet, the ethical and logistical aspects of such an approach demand thorough examination.
3. Ethical Frameworks and Guidelines for the Use of Chatbots in Nephrology
3.1. Established Ethical Frameworks and Guidelines in the Field of Healthcare
When considering the ethical implications of incorporating chatbots into nephrology it is crucial to examine the existing ethical frameworks and guidelines within the healthcare domain [41,60,63]. These frameworks provide guidance for healthcare professionals and organizations to navigate the ethical challenges that arise from using chatbots in clinical practice.
3.1.1. The Application of Medical Ethics Principles to Chatbot Usage
The principles of ethics such as autonomy, beneficence, non-maleficence, and justice form the foundation of ethical healthcare practice [60,64]. These principles directly relate to the utilization of chatbots in nephrology and can guide ethical decision-making within this context.
- Autonomy remains a consideration when chatbots are involved since it upholds patients’ right to make informed decisions regarding their healthcare. Patients should have access to all information about the chatbot’s role and limitations so that they can autonomously decide on their preferences regarding healthcare [65,66];
- Beneficence and non-maleficence are principles that focus on promoting well-being while avoiding harm. Healthcare professionals need to weigh the potential benefits and risks associated with utilizing chatbots. Ensuring that chatbots are integrated into workflows with reliability, accuracy and appropriate measures is essential to uphold important principles and ensure patient safety [66];
- One vital principle to consider when incorporating chatbots into care is justice, which emphasizes equitable access to healthcare services. It is crucial to ensure that all patients regardless of their status, geographic location, or other potential barriers have equal access to chatbot services [35]. Addressing disparities in access and minimizing biases can contribute to promoting fairness in the utilization of chatbots [66];
- By applying medical ethics principles to the use of chatbots in nephrology healthcare professionals can navigate the landscape and make informed decisions that prioritize patient well-being while respecting their autonomy [67].
3.1.2. Ethical Guidelines from Professional Medical Associations
Ethical guidelines provided by medical associations play a crucial role in establishing standards for ethical practice in healthcare [68]. These guidelines offer recommendations and standards tailored to address the unique challenges associated with utilizing chatbots in nephrology.
Medical associations, such as the American Medical Association (AMA) or the European Renal Association European Dialysis and Transplant Association (ERA EDTA) have acknowledged the implications of using chatbots in healthcare [67]. Various professional medical associations have issued guidelines that prioritize patient-centered care, safeguarding privacy ensuring data security, and implementing chatbot technology responsibly [67,69]. These guidelines typically emphasize the importance of obtaining consent when using chatbots protecting patient privacy and data security promoting transparency and explainability in chatbot algorithms and fostering collaboration between healthcare professionals and chatbot systems [69]. Furthermore, they often stress the need for evaluation and monitoring of chatbot performance addressing algorithmic biases and mitigating potential risks to patient safety [70]. By adhering to these guidelines established by their respective medical communities healthcare professionals can ensure that the integration of chatbots in nephrology practices follows best ethical practices while upholding industry standards [67].
3.2. Developing Ethical Guidelines for Chatbot Utilization in Nephrology
Given the ethical considerations surrounding the incorporation of chatbots into nephrological care, it is crucial to establish comprehensive guidelines that provide a framework for responsible and ethical use of this technology [63,69]. This section focuses on factors and principles involved in developing tailored ethical guidelines specific to chatbot utilization in nephrology.
3.2.1. Stakeholder Engagement and Multidisciplinary Collaboration
Developing guidelines for utilizing chatbots in nephrology necessitates engagement from various stakeholders as well, as multidisciplinary collaboration. Various individuals and organizations play a role in the development of ethical guidelines, including healthcare professionals, researchers, patients, regulatory bodies, and developers of chatbot technology [69]. Each stakeholder brings their perspectives, expertise, and experiences which are essential for a comprehensive and balanced approach to ethical guideline creation [67].
Collaboration among these diverse stakeholders ensures that different viewpoints are considered potential biases are identified and addressed and the needs and values of all involved parties are incorporated. This collaborative process promotes transparency, inclusivity, and accountability in the development of guidelines for nephrology care. Consequently, it enhances the relevance and acceptance of these guidelines within the nephrology community.
3.2.2. Ethical Design Principles for Nephrology Chatbots
Ethical design principles serve as a guiding framework for the development and implementation of chatbots in nephrological care. These principles aim to uphold the highest ethical standards, protect patient rights and well-being, and promote the responsible use of chatbot technology [67,69]. Key ethical design principles for nephrology chatbots include the following:
- Privacy and Confidentiality; Chatbots must strictly follow privacy protocols to ensure data protection through secure storage practices and authorized usage [62]. Patient information confidentiality should be maintained during interactions with the chatbot [71];
- Transparency and Explainability; Chatbot algorithms should be designed in a way that provides explanations about their functionality as well, as their decision-making processes. Limitations should also be clearly communicated Patients and healthcare professionals should be able to understand and trust the reasoning behind the recommendations and diagnoses provided by chatbots [72];
- Informed Consent: Obtaining consent should be a fundamental part of the interaction between chatbots and patients allowing patients to make informed decisions about their healthcare [71];
- Accountability and Oversight: There should be accountability and oversight in place for the use of chatbots in nephrology. Regulatory frameworks and mechanisms for monitoring and evaluating the performance, accuracy, and safety of chatbots should be established to ensure compliance with standards [67,71].
3.2.3. Evaluating the Ethical Impact of Chatbot Utilization in Nephrology
To effectively develop guidelines it is crucial to thoroughly assess the ethical impact of using chatbots in nephrology. Ethical impact assessments can help identify any risks, benefits, or unintended consequences associated with utilizing chatbot technology [73]. Key aspects to consider during ethical impact evaluation include the following:
- Patient Outcomes: Assessing the impact of chatbot utilization on patient outcomes, including health outcomes, patient satisfaction, and quality of care. Evaluating whether chatbots improve access to care, enhance patient empowerment, and contribute to positive health outcomes [71];
- Healthcare Professional–Patient Relationship: We should examine how chatbot usage affects the relationship between healthcare professionals and patients. This includes looking at changes in communication dynamics, trust levels, and patient satisfaction. We need to assess whether chatbots facilitate communication and maintain empathy in virtual healthcare settings [73];
- Equity and Accessibility: Evaluating the impact of chatbot utilization on equity and accessibility of nephrological care. We must determine if chatbots help reduce healthcare disparities improve access to care for populations and address barriers in healthcare delivery [73];
- Ethical and Legal Compliance: Another important aspect is ensuring legal compliance. It is essential to assess whether the use of chatbots aligns with existing frameworks, guidelines, and legal requirements in nephrology and healthcare as a whole. Patient autonomy, privacy, data security, and confidentiality should be respected when utilizing chatbots [63].
By evaluating the ethical impact of using chatbots in nephrology we can gain valuable insights that will inform the development of ethical guidelines. These guidelines will address concerns while optimizing benefits and guiding responsible implementation [67,70].
3.3. Implementing Ethical Guidelines and Ensuring Compliance
Implementing guidelines successfully requires proactive measures to ensure compliance with these guidelines, in nephrology settings [70]. This section focuses on strategies for implementing ethical guidelines and upholding ethical standards when integrating chatbots into nephrology care.
3.3.1. Providing Healthcare Professionals with Training on Chatbot Integration and Ethical Use
In order to effectively implement guidelines healthcare professionals should receive proper training on chatbot integration and the ethical considerations associated with their use. Training programs should aim to familiarize healthcare professionals with the capabilities, limitations, and potential risks of chatbots in nephrological care [63].
The training should cover topics such as understanding the role of chatbots in clinical decision making maintaining patient-centered communication in virtual healthcare settings and addressing ethical challenges that may arise during chatbot utilization [60]. Additionally, it is crucial to emphasize the importance of respecting patient autonomy ensuring privacy and data security, and maintaining standards during interactions with chatbots [74].
Continued education and professional development opportunities should be provided to healthcare professionals to keep them informed about evolving ethical guidelines and technological advancements in chatbot integration [75]. By equipping healthcare professionals with the knowledge and skills organizations can ensure the ethical and responsible use of chatbots in nephrology.
3.3.2. Monitoring Chatbot Performance and Ensuring Ethical Compliance
Regular monitoring and auditing of chatbot performance along with ensuring adherence to guidelines are crucial, for detecting any deviations from those guidelines and taking appropriate actions. Organizations need to have systems in place to assess the accuracy, reliability, and safety of chatbot diagnoses and recommendations [60,76]. It is important to monitor how the use of chatbots affects patient outcomes, patient satisfaction, and the relationship between healthcare professionals and patients. Gathering feedback through surveys and using outcome measures can be valuable in evaluating the ethical impact of integrating chatbots. In addition, organizations should conduct audits to ensure that chatbot usage aligns with established guidelines and regulatory requirements. These audits may involve reviewing chatbot interactions, data handling practices, and adherence to privacy and data security protocols.
By implementing monitoring and auditing processes, organizations can promptly identify and address any ethical concerns, algorithmic biases, or performance issues. Regular evaluations contribute to maintaining standards while ensuring patient safety. This fosters trust among both patients and healthcare professionals [60,76].
3.3.3. Continuous Evaluation and Adaptation of Ethical Guidelines
Organizations should establish processes for the evaluation of ethical guidelines by seeking feedback, from healthcare professionals, patients, and other stakeholders involved in chatbot utilization. This feedback can help improve the guidelines by addressing emerging concerns or incorporating new best practices [63]. Working together with researchers and ethicists can provide insights into the ethical implications of using chatbots and guide the refinement of ethical guidelines. Regularly reviewing literature and staying updated on developments in the field can also inform the revision of guidelines to incorporate the latest advancements and ethical considerations [75].
It is crucial to communicate any updates or revisions to the ethical guidelines, including providing training and educational resources for healthcare professionals and raising awareness among patients, about the ethical framework surrounding chatbot usage in nephrology.
4. Ethical Challenges of Chatbot Integration in Nephrology Research and Practice
The rapid integration of chatbots and artificial intelligence (AI) tools within the healthcare sector offers both emerging opportunities and significant challenges, especially when analyzed from the perspective of research and healthcare professionals. Within the realm of nephrology, which necessitates a comprehensive understanding and expertise, the ill-advised application of AI has the potential to result in unexpected and potentially adverse outcomes (Figure 10).
Figure 10.
Ethical Challenges of Chatbot Integration in Research and Practice.
A current concern is the prospective utilization of chatbots by medical trainees for intricate test responses. Although these AI systems may not have been initially designed for such tasks [77], the temptation to employ them for expedient solutions could hinder authentic learning, foster excessive dependence, and potentially compromise patient outcomes in real-world settings. This apprehension extends beyond simple ethical considerations, suggesting a potential decline in professional competencies when these technologies are adopted without critical assessment. Moreover, the incorporation of chatbots in scholarly research has elicited multiple concerns. There have been documented cases where chatbots have been employed to compose manuscripts and scholarly articles. While this might expedite the composition process, an excessive dependence without rigorous review can result in errors or potential misinterpretations. Of significant concern is the potential employment of chatbots to produce references for scholarly publications [78]. The capability of AI to either intentionally or unintentionally produce erroneous references or introduce mistakes poses a threat to the integrity of medical literature [78]. Such practices not only violate the principles of academic honesty but also pose the risk of disseminating inaccurate or deceptive information, which could profoundly impact patient care and the broader understanding of science. As chatbots and AI tools increasingly influence nephrology and other medical fields, it becomes imperative to rigorously assess their ethical application, particularly in research and healthcare domains. The aim should be to seamlessly integrate innovation with ethical principles, ensuring that these tools augment, rather than undermine, the credibility and expertise of the medical profession. It is noteworthy that there has been a discernible increase in policy development by academic journals concerning the recognition and inclusion of AI in manuscript preparation. However, this acknowledgment is accompanied by a stipulation. As AI becomes an integral component of scholarly writing, it is essential to maintain vigilance and consistently monitor AI contributions, safeguarding the precision and veracity of scientific inquiry.
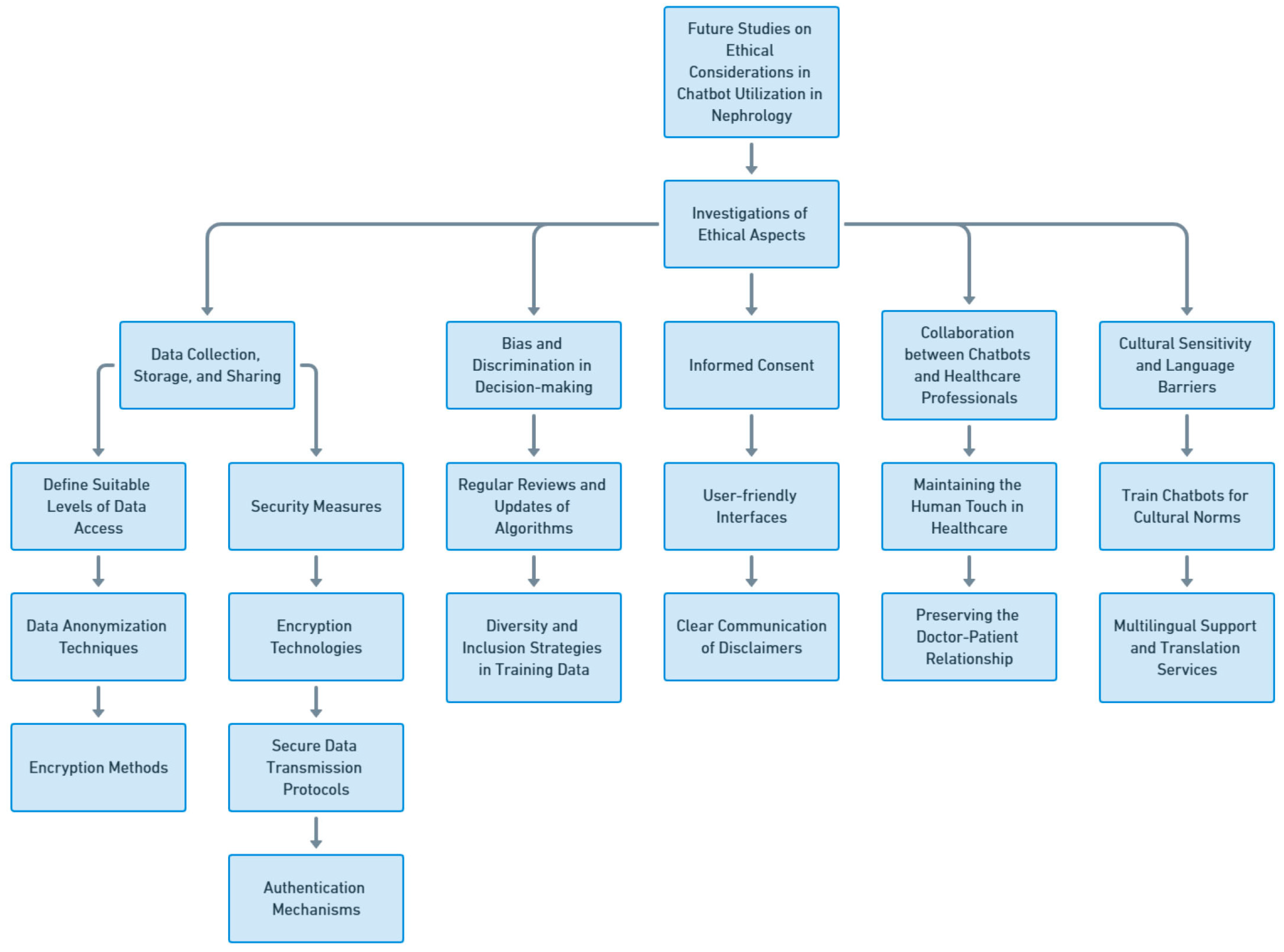
5. Future Studies on Ethical Considerations in Chatbot Utilization in Nephrology
Future research on ethical considerations in the utilization of chatbots in nephrology is of paramount importance as the field continues to evolve. The integration of chatbots in nephrology still faces various challenges and ethical dilemmas. The prospective issues for the moral conundrum, challenges, and potential remedies in deploying chatbots in Nephrology are shown in Table 2. It is imperative to give precedence to investigations and explorations of the ethical aspects associated with the implementation of these technologies. Such future studies can effectively address the existing ethical challenges, strengthen the ethical frameworks surrounding the utilization of chatbots, and ensure their seamless integration into healthcare systems while simultaneously safeguarding patient rights and privacy. One area of future research in the realm of ethical considerations pertains to the development and implementation of comprehensive guidelines for data collection, storage, and sharing. Establishing clear protocols that govern the handling of patient data by chatbots is critical. These future studies can focus on defining suitable levels of data access and exploring data anonymization techniques, and encryption methods to protect patient privacy. Moreover, researchers can investigate approaches to ensure transparency in data usage and obtain informed consent from patients regarding the collection and utilization of their personal health information. Another significant area requiring future studies is the establishment of stringent security measures to safeguard patient data and prevent unauthorized access. Given that chatbots interact with sensitive medical information, it is imperative to explore encryption technologies, secure data transmission protocols, and authentication mechanisms to ensure the confidentiality and integrity of patient data. Evaluating the effectiveness of various security measures and identifying potential vulnerabilities in chatbot systems can be the focus of future research, thus enhancing the overall security posture of these technologies.
Table 2.
Ethical Dilemmas and Solutions in Chatbot Integration.
Ethical frameworks that govern the use of chatbots must also address the issue of bias and discrimination in decision-making. Future research can delve into methods to identify and address biases that may arise from the algorithms behind chatbot responses. This can involve conducting reviews and updates of algorithms to minimize bias, as well as implementing diversity and inclusion strategies in training data. Additionally, researchers can focus on developing mechanisms to monitor and audit chatbot systems for any patterns ensuring fair and equitable recommendations for all patients.
Informed consent is an ethical consideration when utilizing chatbots in nephrology. Future studies can explore ways to enhance clarity regarding the capabilities and limitations of chatbots ensuring that patients have an understanding of how much assistance they can provide. This may involve developing user interfaces clearly communicating disclaimers and providing accessible information about chatbot usage. Innovative approaches to obtaining consent from patients can also be investigated, thereby guaranteeing that their autonomy and decision-making rights are consistently respected throughout interactions, with chatbot systems.
The collaboration between chatbots and healthcare professionals introduces an ethical dimension that necessitates further exploration. Future studies can delve into determining the optimal balance between chatbot automation and human intervention, thereby ensuring that chatbots enhance rather than replace the roles of healthcare professionals. Ethical frameworks should emphasize the importance of maintaining the human touch in healthcare interactions and preserving the doctor–patient relationship. Research endeavors can encompass evaluating the acceptance and adoption of chatbot technology among healthcare professionals while identifying strategies for effective integration into clinical workflows without compromising ethical standards. Lastly, ethical considerations should encompass cultural sensitivity and language barriers encountered in chatbot interactions. Future studies can explore approaches to train chatbots to recognize and respect cultural norms, thereby ensuring sensitivity to diverse populations. Additionally, research can focus on providing multilingual support and translation services to overcome language barriers and ensure accurate care for patients with varying language proficiencies (Figure 11).
Figure 11.
Future Studies on Ethical Considerations in Chatbot Utilization in Nephrology.
6. Conclusions
Future studies pertaining to the utilization of chatbots in nephrology must assign high priority to ethical considerations to guarantee patient privacy, fairness, and informed decision-making. Developing robust ethical frameworks that encompass guidelines for data handling, security measures, bias mitigation, informed consent protocols, and collaboration with healthcare professionals is crucial in maximizing the potential of chatbots while upholding ethical standards. Through continuous research and innovation, chatbots in nephrology can contribute to improved patient care while adhering to the highest ethical principles.
Author Contributions
Conceptualization, O.A.G.V., C.T., I.M.C. and W.C.; writing—original draft preparation, O.A.G.V., S.S., C.T., J.M., S.T., I.M.C. and W.C.; writing—review and editing, O.A.G.V., S.S., C.T., J.M., S.T., I.M.C. and W.C.; supervision O.A.G.V., S.S., C.T., J.M., S.T., I.M.C. and W.C.; project administration W.C. The responses, demonstrations, and figures presented in this manuscript were created with the utilization of ChatGPT, an AI language model developed by OpenAI. The flow diagram and mind map showcased in this manuscript were designed using Whimsical. All authors have read and agreed to the published version of the manuscript.
Funding
This research received no external funding.
Institutional Review Board Statement
Not applicable.
Informed Consent Statement
Not applicable.
Data Availability Statement
The data used in this study can be obtained upon reasonable request to the corresponding author.
Conflicts of Interest
The authors declare no conflict of interest.
References
- Smestad, T.L. Personality Matters! Improving the User Experience of Chatbot Interfaces-Personality Provides a Stable Pattern to Guide the Design and Behaviour of Conversational Agents. Master’s Thesis, NTNU (Norwegian University of Science and Technology), Trondheim, Norway, 2018. [Google Scholar]
- Harrer, S. Attention is not all you need: The complicated case of ethically using large language models in healthcare and medicine. EBioMedicine 2023, 90, 104512. [Google Scholar] [CrossRef]
- Adamopoulou, E.; Moussiades, L. An Overview of Chatbot Technology. Artif. Intell. Appl. Innov. 2020, 584, 373–383.eCollection 42020. [Google Scholar] [CrossRef]
- Altinok, D. An ontology-based dialogue management system for banking and finance dialogue systems. arXiv 2018, arXiv:1804.04838. [Google Scholar]
- Lee, P.; Bubeck, S.; Petro, J. Benefits, Limits, and Risks of GPT-4 as an AI Chatbot for Medicine. N. Engl. J. Med. 2023, 388, 1233–1239. [Google Scholar] [CrossRef]
- Sojasingarayar, A. Seq2seq ai chatbot with attention mechanism. arXiv 2020, arXiv:2006.02767. [Google Scholar]
- Kung, T.H.; Cheatham, M.; Medenilla, A.; Sillos, C.; De Leon, L.; Elepaño, C.; Madriaga, M.; Aggabao, R.; Diaz-Candido, G.; Maningo, J. Performance of ChatGPT on USMLE: Potential for AI-assisted medical education using large language models. PLoS Digit. Health 2023, 2, e0000198. [Google Scholar] [CrossRef]
- Doshi, J. Chatbot User Interface for Customer Relationship Management using NLP models. In Proceedings of the 2021 International Conference on Artificial Intelligence and Machine Vision (AIMV), Gandhinagar, India, 24–26 September 2021; pp. 1–4. [Google Scholar]
- Ker, J.; Wang, L.; Rao, J.; Lim, T. Deep learning applications in medical image analysis. IEEE Access 2017, 6, 9375–9389. [Google Scholar] [CrossRef]
- Han, K.; Cao, P.; Wang, Y.; Xie, F.; Ma, J.; Yu, M.; Wang, J.; Xu, Y.; Zhang, Y.; Wan, J. A review of approaches for predicting drug–drug interactions based on machine learning. Front. Pharmacol. 2022, 12, 814858. [Google Scholar] [CrossRef]
- Beaulieu-Jones, B.K.; Yuan, W.; Brat, G.A.; Beam, A.L.; Weber, G.; Ruffin, M.; Kohane, I.S. Machine learning for patient risk stratification: Standing on, or looking over, the shoulders of clinicians? NPJ Digit. Med. 2021, 4, 62. [Google Scholar] [CrossRef]
- Sahni, N.; Stein, G.; Zemmel, R.; Cutler, D.M. The Potential Impact of Artificial Intelligence on Healthcare Spending; National Bureau of Economic Research: Cambridge, MA, USA, 2023. [Google Scholar]
- Cutler, D.M. What Artificial Intelligence Means for Health Care. JAMA Health Forum 2023, 4, e232652. [Google Scholar] [CrossRef]
- Haug, C.J.; Drazen, J.M. Artificial Intelligence and Machine Learning in Clinical Medicine, 2023. N. Engl. J. Med. 2023, 388, 1201–1208. [Google Scholar] [CrossRef] [PubMed]
- Sallam, M. ChatGPT Utility in Healthcare Education, Research, and Practice: Systematic Review on the Promising Perspectives and Valid Concerns. Healthcare 2023, 11, 887. [Google Scholar] [CrossRef]
- Mello, M.M.; Guha, N. ChatGPT and Physicians’ Malpractice Risk. JAMA Health Forum 2023, 4, e231938. [Google Scholar] [CrossRef] [PubMed]
- Teixeira da Silva, J.A. Can ChatGPT rescue or assist with language barriers in healthcare communication? Patient Educ. Couns. 2023, 115, 107940. [Google Scholar] [CrossRef] [PubMed]
- Ali, O.; Abdelbaki, W.; Shrestha, A.; Elbasi, E.; Alryalat, M.A.A.; Dwivedi, Y.K. A systematic literature review of artificial intelligence in the healthcare sector: Benefits, challenges, methodologies, and functionalities. J. Innov. Knowl. 2023, 8, 100333. [Google Scholar] [CrossRef]
- Ellahham, S.; Ellahham, N.; Simsekler, M.C.E. Application of artificial intelligence in the health care safety context: Opportunities and challenges. Am. J. Med. Qual. 2020, 35, 341–348. [Google Scholar] [CrossRef]
- Haupt, C.E.; Marks, M. AI-Generated Medical Advice—GPT and Beyond. JAMA 2023, 329, 1349–1350. [Google Scholar] [CrossRef]
- Thongprayoon, C.; Kaewput, W.; Kovvuru, K.; Hansrivijit, P.; Kanduri, S.R.; Bathini, T.; Chewcharat, A.; Leeaphorn, N.; Gonzalez-Suarez, M.L.; Cheungpasitporn, W. Promises of Big Data and Artificial Intelligence in Nephrology and Transplantation. J. Clin. Med. 2020, 9, 1107. [Google Scholar] [CrossRef]
- Cheungpasitporn, W.; Kashani, K. Electronic Data Systems and Acute Kidney Injury. Contrib. Nephrol. 2016, 187, 73–83. [Google Scholar] [CrossRef]
- Furtado, E.S.; Oliveira, F.; Pinheiro, V. Conversational Assistants and their Applications in Health and Nephrology. In Innovations in Nephrology: Breakthrough Technologies in Kidney Disease Care; Bezerra da Silva Junior, G., Nangaku, M., Eds.; Springer International Publishing: Cham, Switezerland, 2022; pp. 283–303. [Google Scholar] [CrossRef]
- Thongprayoon, C.; Miao, J.; Jadlowiec, C.C.; Mao, S.A.; Mao, M.A.; Vaitla, P.; Leeaphorn, N.; Kaewput, W.; Pattharanitima, P.; Tangpanithandee, S.; et al. Differences between Very Highly Sensitized Kidney Transplant Recipients as Identified by Machine Learning Consensus Clustering. Medicina 2023, 59, 977. [Google Scholar] [CrossRef]
- De Panfilis, L.; Peruselli, C.; Tanzi, S.; Botrugno, C. AI-based clinical decision-making systems in palliative medicine: Ethical challenges. BMJ Support Palliat Care 2023, 13, 183–189. [Google Scholar] [CrossRef]
- Niel, O.; Bastard, P. Artificial Intelligence in Nephrology: Core Concepts, Clinical Applications, and Perspectives. Am. J. Kidney Dis. 2019, 74, 803–810. [Google Scholar] [CrossRef] [PubMed]
- Thongprayoon, C.; Hansrivijit, P.; Bathini, T.; Vallabhajosyula, S.; Mekraksakit, P.; Kaewput, W.; Cheungpasitporn, W. Predicting Acute Kidney Injury after Cardiac Surgery by Machine Learning Approaches. J. Clin. Med. 2020, 9, 1767. [Google Scholar] [CrossRef] [PubMed]
- Krisanapan, P.; Tangpanithandee, S.; Thongprayoon, C.; Pattharanitima, P.; Cheungpasitporn, W. Revolutionizing Chronic Kidney Disease Management with Machine Learning and Artificial Intelligence. J. Clin. Med. 2023, 12, 3018. [Google Scholar] [CrossRef] [PubMed]
- Thongprayoon, C.; Vaitla, P.; Jadlowiec, C.C.; Leeaphorn, N.; Mao, S.A.; Mao, M.A.; Pattharanitima, P.; Bruminhent, J.; Khoury, N.J.; Garovic, V.D.; et al. Use of Machine Learning Consensus Clustering to Identify Distinct Subtypes of Black Kidney Transplant Recipients and Associated Outcomes. JAMA Surg. 2022, 157, e221286. [Google Scholar] [CrossRef]
- Federspiel, F.; Mitchell, R.; Asokan, A.; Umana, C.; McCoy, D. Threats by artificial intelligence to human health and human existence. BMJ Glob. Health 2023, 8, e010435. [Google Scholar] [CrossRef]
- Marks, M.; Haupt, C.E. AI Chatbots, Health Privacy, and Challenges to HIPAA Compliance. JAMA 2023, 330, 309–310. [Google Scholar] [CrossRef]
- Hasal, M.; Nowaková, J.; Ahmed Saghair, K.; Abdulla, H.; Snášel, V.; Ogiela, L. Chatbots: Security, privacy, data protection, and social aspects. Concurr. Comput. Pract. Exp. 2021, 33, e6426. [Google Scholar] [CrossRef]
- Gillon, R. Defending the four principles approach as a good basis for good medical practice and therefore for good medical ethics. J. Med. Ethics 2015, 41, 111–116. [Google Scholar] [CrossRef]
- Karabacak, M.; Margetis, K. Embracing Large Language Models for Medical Applications: Opportunities and Challenges. Cureus 2023, 15, e39305. [Google Scholar] [CrossRef]
- Beil, M.; Proft, I.; van Heerden, D.; Sviri, S.; van Heerden, P.V. Ethical considerations about artificial intelligence for prognostication in intensive care. Intensive Care Med. Exp. 2019, 7, 70. [Google Scholar] [CrossRef] [PubMed]
- Parviainen, J.; Rantala, J. Chatbot breakthrough in the 2020s? An ethical reflection on the trend of automated consultations in health care. Med. Health Care Philos. 2022, 25, 61–71. [Google Scholar] [CrossRef] [PubMed]
- Topol, E.J. High-performance medicine: The convergence of human and artificial intelligence. Nat. Med. 2019, 25, 44–56. [Google Scholar] [CrossRef]
- Sahni, N.R.; Carrus, B. Artificial Intelligence in U.S. Health Care Delivery. N. Engl. J. Med. 2023, 389, 348–358. [Google Scholar] [CrossRef]
- Price, W.N., II; Gerke, S.; Cohen, I.G. Potential Liability for Physicians Using Artificial Intelligence. JAMA 2019, 322, 1765–1766. [Google Scholar] [CrossRef] [PubMed]
- Mello, M.M. Of swords and shields: The role of clinical practice guidelines in medical malpractice litigation. Univ. Pa. Law Rev. 2001, 149, 645–710. [Google Scholar] [CrossRef]
- Hyams, A.L.; Brandenburg, J.A.; Lipsitz, S.R.; Shapiro, D.W.; Brennan, T.A. Practice guidelines and malpractice litigation: A two-way street. Ann. Intern. Med. 1995, 122, 450–455. [Google Scholar] [CrossRef]
- Paper, C.C. Blueprint for Trustworthy AI Implementation Guidance and Assurance for Healthcare; The Mitre Corporation: McLean, VA, USA, 2022. [Google Scholar]
- Li, Y.; Liang, S.; Zhu, B.; Liu, X.; Li, J.; Chen, D.; Qin, J.; Bressington, D. Feasibility and effectiveness of artificial intelligence-driven conversational agents in healthcare interventions: A systematic review of randomized controlled trials. Int. J. Nurs. Stud. 2023, 143, 104494. [Google Scholar] [CrossRef]
- Davenport, T.; Kalakota, R. The potential for artificial intelligence in healthcare. Future Healthc. J. 2019, 6, 94–98. [Google Scholar] [CrossRef]
- Cascella, M.; Montomoli, J.; Bellini, V.; Bignami, E. Evaluating the Feasibility of ChatGPT in Healthcare: An Analysis of Multiple Clinical and Research Scenarios. J. Med. Syst. 2023, 47, 33. [Google Scholar] [CrossRef]
- Vázquez, A.; López Zorrilla, A.; Olaso, J.M.; Torres, M.I. Dialogue Management and Language Generation for a Robust Conversational Virtual Coach: Validation and User Study. Sensors 2023, 23, 1423. [Google Scholar] [CrossRef] [PubMed]
- Chaix, B.; Bibault, J.-E.; Pienkowski, A.; Delamon, G.; Guillemassé, A.; Nectoux, P.; Brouard, B. When chatbots meet patients: One-year prospective study of conversations between patients with breast cancer and a chatbot. JMIR Cancer 2019, 5, e12856. [Google Scholar] [CrossRef] [PubMed]
- Biro, J.; Linder, C.; Neyens, D. The Effects of a Health Care Chatbot’s Complexity and Persona on User Trust, Perceived Usability, and Effectiveness: Mixed Methods Study. JMIR Hum. Factors 2023, 10, e41017. [Google Scholar] [CrossRef] [PubMed]
- Chua, I.S.; Ritchie, C.S.; Bates, D.W. Enhancing serious illness communication using artificial intelligence. NPJ Digit. Med. 2022, 5, 14. [Google Scholar] [CrossRef] [PubMed]
- He, Y.; Yang, L.; Qian, C.; Li, T.; Su, Z.; Zhang, Q.; Hou, X. Conversational Agent Interventions for Mental Health Problems: Systematic Review and Meta-analysis of Randomized Controlled Trials. J. Med. Internet Res. 2023, 25, e43862. [Google Scholar] [CrossRef] [PubMed]
- Sujan, M.; Furniss, D.; Grundy, K.; Grundy, H.; Nelson, D.; Elliott, M.; White, S.; Habli, I.; Reynolds, N. Human factors challenges for the safe use of artificial intelligence in patient care. BMJ Health Care Inform. 2019, 26, e100081. [Google Scholar] [CrossRef]
- Muscat, D.M.; Lambert, K.; Shepherd, H.; McCaffery, K.J.; Zwi, S.; Liu, N.; Sud, K.; Saunders, J.; O’Lone, E.; Kim, J.; et al. Supporting patients to be involved in decisions about their health and care: Development of a best practice health literacy App for Australian adults living with Chronic Kidney Disease. Health Promot. J. Aust. 2021, 32 (Suppl. S1), 115–127. [Google Scholar] [CrossRef]
- Lisetti, C.; Amini, R.; Yasavur, U.; Rishe, N. I Can Help You Change! An Empathic Virtual Agent Delivers Behavior Change Health Interventions. ACM Trans. Manag. Inf. Syst. 2013, 4, 19. [Google Scholar] [CrossRef]
- Xygkou, A.; Siriaraya, P.; Covaci, A.; Prigerson, H.G.; Neimeyer, R.; Ang, C.S.; She, W.-J. The “Conversation” about Loss: Understanding How Chatbot Technology was Used in Supporting People in Grief. In Proceedings of the 2023 CHI Conference on Human Factors in Computing Systems, Hamburg, Germany, 23–29 April 2023; p. 646. [Google Scholar]
- Yang, M.; Tu, W.; Qu, Q.; Zhao, Z.; Chen, X.; Zhu, J. Personalized response generation by dual-learning based domain adaptation. Neural Netw. 2018, 103, 72–82. [Google Scholar] [CrossRef]
- Panch, T.; Pearson-Stuttard, J.; Greaves, F.; Atun, R. Artificial intelligence: Opportunities and risks for public health. Lancet Digit. Health 2019, 1, e13–e14. [Google Scholar] [CrossRef]
- Vu, E.; Steinmann, N.; Schröder, C.; Förster, R.; Aebersold, D.M.; Eychmüller, S.; Cihoric, N.; Hertler, C.; Windisch, P.; Zwahlen, D.R. Applications of Machine Learning in Palliative Care: A Systematic Review. Cancers 2023, 15, 1596. [Google Scholar] [CrossRef] [PubMed]
- Thongprayoon, C.; Cheungpasitporn, W.; Srivali, N.; Harrison, A.M.; Gunderson, T.M.; Kittanamongkolchai, W.; Greason, K.L.; Kashani, K.B. AKI after Transcatheter or Surgical Aortic Valve Replacement. J. Am. Soc. Nephrol. 2016, 27, 1854–1860. [Google Scholar] [CrossRef]
- Thongprayoon, C.; Lertjitbanjong, P.; Hansrivijit, P.; Crisafio, A.; Mao, M.A.; Watthanasuntorn, K.; Aeddula, N.R.; Bathini, T.; Kaewput, W.; Cheungpasitporn, W. Acute Kidney Injury in Patients Undergoing Cardiac Transplantation: A Meta-Analysis. Medicines 2019, 6, 108. [Google Scholar] [CrossRef] [PubMed]
- Floridi, L.; Cowls, J.; Beltrametti, M.; Chatila, R.; Chazerand, P.; Dignum, V.; Luetge, C.; Madelin, R.; Pagallo, U.; Rossi, F.; et al. An Ethical Framework for a Good AI Society: Opportunities, Risks, Principles, and Recommendations. In Ethics, Governance, and Policies in Artificial Intelligence; Floridi, L., Ed.; Springer International Publishing: Cham, Switezerland, 2021; pp. 19–39. [Google Scholar] [CrossRef]
- May, R.; Denecke, K. Security, privacy, and healthcare-related conversational agents: A scoping review. Inform. Health Soc. Care 2022, 47, 194–210. [Google Scholar] [CrossRef] [PubMed]
- Kanter, G.P.; Packel, E.A. Health Care Privacy Risks of AI Chatbots. JAMA 2023, 330, 311–312. [Google Scholar] [CrossRef]
- Said, G.; Azamat, K.; Ravshan, S.; Bokhadir, A. Adapting Legal Systems to the Development of Artificial Intelligence: Solving the Global Problem of AI in Judicial Processes. Int. J. Cyber Law 2023, 1, 4. [Google Scholar] [CrossRef]
- Gillon, R. Medical ethics: Four principles plus attention to scope. BMJ 1994, 309, 184. [Google Scholar] [CrossRef]
- Jones, A.H. Narrative in medical ethics. BMJ 1999, 318, 253–256. [Google Scholar] [CrossRef]
- Beauchamps, T.L.; Childress, J.F. Principles of biomedical ethics. Med. Clin. N. Am. 1994, 80, 225–243. [Google Scholar] [CrossRef]
- Martin, D.E.; Harris, D.C.H.; Jha, V.; Segantini, L.; Demme, R.A.; Le, T.H.; McCann, L.; Sands, J.M.; Vong, G.; Wolpe, P.R.; et al. Ethical challenges in nephrology: A call for action. Nat. Rev. Nephrol. 2020, 16, 603–613. [Google Scholar] [CrossRef]
- Siegler, M.; Pellegrino, E.D.; Singer, P.A. Clinical medical ethics. J. Clin. Ethics 1990, 1, 5–9. [Google Scholar] [CrossRef] [PubMed]
- Char, D.S.; Shah, N.H.; Magnus, D. Implementing Machine Learning in Health Care—Addressing Ethical Challenges. N. Engl. J. Med. 2018, 378, 981–983. [Google Scholar] [CrossRef] [PubMed]
- Ho, C.W.-L.; Caals, K. A Call for an Ethics and Governance Action Plan to Harness the Power of Artificial Intelligence and Digitalization in Nephrology. Semin. Nephrol. 2021, 41, 282–293. [Google Scholar] [CrossRef] [PubMed]
- Denecke, K.; Abd-Alrazaq, A.; Househ, M. Artificial intelligence for chatbots in mental health: Opportunities and challenges. In Multiple Perspectives on Artificial Intelligence in Healthcare: Opportunities and Challenges; Springer: Cham, Switezerland, 2021; pp. 115–128. [Google Scholar]
- Murtarelli, G.; Gregory, A.; Romenti, S. A conversation-based perspective for shaping ethical human–machine interactions: The particular challenge of chatbots. J. Bus. Res. 2021, 129, 927–935. [Google Scholar] [CrossRef]
- Boucher, E.M.; Harake, N.R.; Ward, H.E.; Stoeckl, S.E.; Vargas, J.; Minkel, J.; Parks, A.C.; Zilca, R. Artificially intelligent chatbots in digital mental health interventions: A review. Expert Rev. Med. Devices 2021, 18, 37–49. [Google Scholar] [CrossRef]
- Editorials, N. Tools such as ChatGPT threaten transparent science; here are our ground rules for their use. Nature 2023, 613, 10–1038. [Google Scholar] [CrossRef]
- Gould, K.A. Updated Recommendations from the World Association of Medical Editors: Chatbots, Generative AI, and Scholarly Manuscripts. Dimens. Crit. Care Nurs. 2023, 42, 308. [Google Scholar] [CrossRef]
- Floridi, L. Soft ethics and the governance of the digital. Philos. Technol. 2018, 31, 1–8. [Google Scholar] [CrossRef]
- Miao, J.; Thongprayoon, C.; Cheungpasitporn, W. Assessing the Accuracy of ChatGPT on Core Questions in Glomerular Disease. Kidney Int. Rep. 2023, 8, 1657–1659. [Google Scholar] [CrossRef]
- Suppadungsuk, S.; Thongprayoon, C.; Krisanapan, P.; Tangpanithandee, S.; Garcia Valencia, O.; Miao, J.; Mekrasakit, P.; Kashani, K.; Cheungpasitporn, W. Examining the Validity of ChatGPT in Identifying Relevant Nephrology Literature: Findings and Implications. J. Clin. Med. 2023, 12, 5550. [Google Scholar] [CrossRef]
Disclaimer/Publisher’s Note: The statements, opinions and data contained in all publications are solely those of the individual author(s) and contributor(s) and not of MDPI and/or the editor(s). MDPI and/or the editor(s) disclaim responsibility for any injury to people or property resulting from any ideas, methods, instructions or products referred to in the content. |
© 2023 by the authors. Licensee MDPI, Basel, Switzerland. This article is an open access article distributed under the terms and conditions of the Creative Commons Attribution (CC BY) license (https://creativecommons.org/licenses/by/4.0/).










