Automated 3D Ultrasound as an Adjunct to Screening Mammography Programs in Dense Breast: Literature Review and Metanalysis
Abstract
1. Introduction
- Rationale
- Objectives
2. Materials and Methods
2.1. Methodology
2.2. Research Strategies
Information Sources
2.3. Eligibility Criteria
2.3.1. Inclusion Criteria
2.3.2. Selection Process
2.3.3. Outcome
2.4. Selection of Articles
Search Strategy and Selection Process
2.5. Data Extraction
2.5.1. Data Collection Process and Data Items
2.5.2. Study Risk of Bias Assessment, Reporting Bias Assessment, and Certainty Assessment
2.6. Endpoints
2.7. Statistical Analysis
Synthesis Methods
3. Results
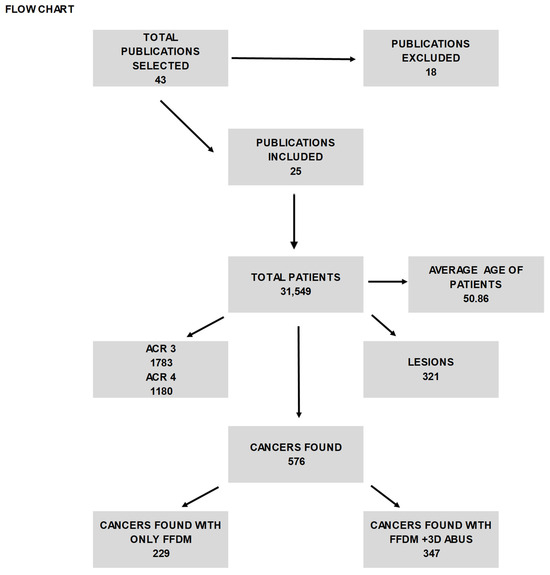
3.1. Study Selection
3.2. Study Characteristics
3.3. Results of Individual Studies
3.4. Results of Syntheses and Reporting Biases
3.5. Certainty of Evidence
4. Discussion
5. Conclusions
Funding
Institutional Review Board Statement
Informed Consent Statement
Data Availability Statement
Conflicts of Interest
References
- Siegel, R.L.; Miller, K.D.; Fuchs, H.E.; Jemal, A. Cancer Statistics, 2021. CA Cancer J. Clin. 2021, 71, 7–33, Erratum in: CA Cancer J. Clin. 2021, 71, 359. [Google Scholar] [CrossRef]
- Moher, D.; Liberati, A.; Tetzlaff, J.; Altman, D.G.; The PRISMA Group. Linee guida per il reporting di revisioni sistematiche e meta-analisi: Il PRISMA Statement. Evidence 2015, 7, e1000114. [Google Scholar] [CrossRef]
- Skaane, P.; Gullien, R.; Eben, E.B.; Sandhaug, M.; Schulz-Wendtland, R.; Stoeblen, F. Interpretation of automated breast ultrasound (ABUS) with and without knowledge of mammography: A reader performance study. Acta Radiol. 2015, 56, 404–412. [Google Scholar] [CrossRef] [PubMed]
- Chang, J.M.; Moon, W.K.; Cho, N.; Park, J.S.; Kim, S.J. Radiologists’ performance in the detection of benign and malignant masses with 3D automated breast ultrasound (ABUS). Eur. J. Radiol. 2011, 78, 99–103. [Google Scholar] [CrossRef] [PubMed]
- Giuliano, V.; Giuliano, C. Improved breast cancer detection in asymptomatic women using 3D-automated breast ultrasound in mammographically dense breasts. Clin. Imaging 2013, 37, 480–486. [Google Scholar] [CrossRef] [PubMed]
- Rella, R.; Belli, P.; Giuliani, M.; Bufi, E.; Carlino, G.; Rinaldi, P.; Manfredi, R. Automated Breast Ultrasonography (ABUS) in the Screening and Diagnostic Setting: Indications and Practical Use. Acad. Radiol. 2018, 25, 1457–1470. [Google Scholar] [CrossRef]
- Kolb, T.M.; Lichy, J.; Newhouse, J.H. Comparison of the performance of screening mammography, physical examination, and breast US and evaluation of factors that influence them: An analysis of 27,825 patient evaluations. Radiology 2002, 225, 165–175. [Google Scholar] [CrossRef] [PubMed]
- Mohammed, M.; Arafa, H.; Bassiouny, A. Role of Automated Breast Ultrasound System (ABUS) as Screening Tool in Comparison To Mammogram in Detect of Different Breast Lesions. Egypt. J. Hosp. Med. 2018, 72, 4650–4653. [Google Scholar] [CrossRef]
- Vaughan, C.L.; Douglas, T.S.; Said-Hartley, Q.; Baasch, R.V.; Boonzaier, J.A.; Goemans, B.C.; Harverson, J.; Mingay, M.W.; Omar, S.; Smith, R.V.; et al. Testing a dual-modality system that combines full-field digital mammography and automated breast ultrasound. Clin. Imaging 2016, 40, 498–505. [Google Scholar] [CrossRef]
- Geisel, J.; Raghu, M.; Hooley, R. The Role of Ultrasound in Breast Cancer Screening: The Case for and Against Ultrasound. Semin. Ultrasound CT MRI 2018, 39, 25–34. [Google Scholar] [CrossRef]
- Wilczek, B.; Wilczek, H.E.; Rasouliyan, L.; Leifland, K. Adding 3D automated breast ultrasound to mammography screening in women with heterogeneously and extremely dense breasts: Report from a hospital-based, high-volume, single-center breast cancer screening program. Eur. J. Radiol. 2016, 85, 1554–1563. [Google Scholar] [CrossRef] [PubMed]
- Giger, M.L.; Inciardi, M.F.; Edwards, A.; Papaioannou, J.; Drukker, K.; Jiang, Y.; Brem, R.; Brown, J.B. Automated Breast Ultrasound in Breast Cancer Screening of Women With Dense Breasts: Reader Study of Mammography-Negative and Mammography-Positive Cancers. AJR Am. J. Roentgenol. 2016, 206, 1341–1350. [Google Scholar] [CrossRef] [PubMed]
- Vourtsis, A.; Kachulis, A. The performance of 3D ABUS versus HHUS in the visualisation and BI-RADS characterisation of breast lesions in a large cohort of 1886 women. Eur. Radiol. 2018, 28, 592–601. [Google Scholar] [CrossRef] [PubMed]
- Lee, J.M.; Partridge, S.C.; Liao, G.J.; Hippe, D.S.; Kim, A.E.; Lee, C.I.; Rahbar, H.; Scheel, J.R.; Lehman, C.D. Double reading of automated breast ultrasound with digital mammography or digital breast tomosynthesis for breast cancer screening. Clin. Imaging 2019, 55, 119–125. [Google Scholar] [CrossRef]
- Abd Elkhalek, Y.I.; Bassiouny, A.M.; Hamid, R.W.A.R.A. Automated breast ultrasound system (ABUS): Can it replace mammography as a screening tool? Egypt. J. Radiol. Nucl. Med. 2019, 50, 51. [Google Scholar] [CrossRef]
- Kim, S.H.; Kim, H.H.; Moon, W.K. Automated Breast Ultrasound Screening for Dense Breasts. Korean J. Radiol. 2020, 21, 15–24. [Google Scholar] [CrossRef]
- Park, J.; Chae, E.Y.; Cha, J.H.; Shin, H.J.; Choi, W.J.; Choi, Y.W.; Kim, H.H. Comparison of mammography, digital breast tomosynthesis, automated breast ultrasound, magnetic resonance imaging in evaluation of residual tumor after neoadjuvant chemotherapy. Eur. J. Radiol. 2018, 108, 261–268. [Google Scholar] [CrossRef]
- Brem, R.F.; Tabár, L.; Duffy, S.W.; Inciardi, M.F.; Guingrich, J.A.; Hashimoto, B.E.; Lander, M.R.; Lapidus, R.L.; Peterson, M.K.; Rapelyea, J.A.; et al. Assessing improvement in detection of breast cancer with three-dimensional automated breast US in women with dense breast tissue: The SomoInsight Study. Radiology 2015, 274, 663–673. [Google Scholar] [CrossRef]
- Thigpen, D.; Kappler, A.; Brem, R. The Role of Ultrasound in Screening Dense Breasts-A Review of the Literature and Practical Solutions for Implementation. Diagnostics 2018, 8, 20. [Google Scholar] [CrossRef]
- Nicosia, L.; Ferrari, F.; Bozzini, A.C.; Latronico, A.; Trentin, C.; Meneghetti, L.; Pesapane, F.; Pizzamiglio, M.; Balesetreri, N.; Cassano, E. Automatic breast ultrasound: State of the art and future perspectives. Ecancermedicalscience 2020, 14, 1062. [Google Scholar] [CrossRef]
- Jia, M.; Lin, X.; Zhou, X.; Yan, H.; Chen, Y.; Liu, P.; Bao, L.; Li, A.; Basu, P.; Qiao, Y.; et al. Diagnostic performance of automated breast ultrasound and handheld ultrasound in women with dense breasts. Breast Cancer Res. Treat. 2020, 181, 589–597. [Google Scholar] [CrossRef]
- Kelly, K.M.; Dean, J.; Comulada, W.S.; Lee, S.J. Breast cancer detection using automated whole breast ultrasound and mammography in radiographically dense breasts. Eur. Radiol. 2010, 20, 734–742. [Google Scholar] [CrossRef] [PubMed]
- Wenkel, E.; Heckmann, M.; Heinrich, M.; Schwab, S.A.; Uder, M.; Schulz-Wendtland, R.; Bautz, W.A.; Janka, R. Automated breast ultrasound: Lesion detection and BI-RADS classification—A pilot study. Rofo 2008, 180, 804–808. [Google Scholar] [CrossRef] [PubMed]
- Prosch, H.; Halbwachs, C.; Strobl, C.; Reisner, L.-M.; Hondl, M.; Weber, M.; Mostbeck, G.H. Automated Breast Ultrasound vs. Handheld Ultrasound: BI-RADS Classification, Duration of the Examination and Patient Comfort. Ultraschall Med. 2011, 32, 504–510. [Google Scholar] [CrossRef]
- Wilczek, B.; Janicijevic, M.; Thorneman, K.; Hågemo, K.; Adalsteinsson, B.; Hinzer, C.; Leifland, K.S. The characteristics of 3D automated breast ultrasound (ABUS) detected cancers in a service screening mammography program. In Proceedings of the European Congress of Radiology-ECR 2013, Vienna, Austria, 7–11 March 2013. [Google Scholar] [CrossRef]
- Gatta, G.; Cappabianca, S.; La Forgia, D.; Massafra, R.; Fanizzi, A.; Cuccurullo, V.; Brunese, L.; Tagliafico, A.; Grassi, R. Second-Generation 3D Automated Breast Ultrasonography (Prone ABUS) for Dense Breast Cancer Screening Integrated to Mammography: Effectiveness, Performance and Detection Rates. J. Pers. Med. 2021, 11, 875. [Google Scholar] [CrossRef]
- DerSimonian, R.; Kacker, R. Random-effects model for meta-analysis of clinical trials: An update. Contemp. Clin. Trials 2007, 28, 105–114. [Google Scholar] [CrossRef] [PubMed]
- Kramer, M. R2 statistics for mixed models. In Proceedings of the Conference on Applied Statistics in Agriculture, Beltsville, MD, USA, 24 April 2005; Volume 17. [Google Scholar]
- Sterne, J.A.C.; Harbord, R.M. Funnel plots in meta-analysis. Stata J. 2004, 4, 127–141. [Google Scholar] [CrossRef]
- Harbord, R.M.; Egger, M.; Sterne, J.A.C. A modified test for small-study effects in meta-analyses of controlled trials with binary endpoints. Stat. Med. 2006, 25, 3443–3457. [Google Scholar] [CrossRef]
- Yin, J.; Tian, L. Joint confidence region estimation for area under ROC curve and Youden index. Stat. Med. 2014, 33, 985–1000. [Google Scholar] [CrossRef]
- DeLong, E.R.; DeLong, D.M.; Clarke, D.L. Pearson Comparing the areas under two or more correlated receiver operating characteristic curves: A nonparametric approach. Biometrics 1988, 44, 837–845. [Google Scholar] [CrossRef]
- Ghosh, K.; Brandt, K.R.; Reynolds, C.; Scott, C.G.; Pankratz, V.S.; Riehle, D.L.; Lingle, W.L.; Odogwu, T.; Radisky, D.C.; Visscher, D.W.; et al. Tissue composition of mammographically dense and non-dense breast tissue. Breast Cancer Res. Treat. 2012, 131, 267–275. [Google Scholar] [CrossRef][Green Version]
- Nazari, S.S.; Mukherjee, P. An overview of mammographic density and its association with breast cancer. Breast Cancer 2018, 25, 259–267. [Google Scholar] [CrossRef]
- de Koning, H.J.; van Ineveld, B.M.; van Oortmarssen, G.J.; de Haes, J.C.; Collette, H.J.; Hendriks, J.H.; van der Maas, P.J. Breast cancer screening and cost-effectiveness; policy alternatives, quality of life considerations and the possible impact of uncertain factors. Int. J. Cancer 1991, 49, 531–537. [Google Scholar] [CrossRef]
- Jackson, V.P.; Hendrick, R.E.; Feig, S.A.; Kopans, D.B. Imaging of the radiographically dense breast. Radiology 1993, 188, 297–301. [Google Scholar] [CrossRef] [PubMed]
- Cole, E.B.; Pisano, E.D.; Kistner, E.O.; Muller, K.E.; Brown, M.E.; Feig, S.A.; Jong, R.A.; Maidment, A.D.A.; Staiger, M.J.; Kuzmiak, C.M.; et al. Diagnostic accuracy of digital mammography in patients with dense breasts who underwent problem-solving mammography: Effects of image processing and lesion type. Radiology 2003, 226, 153–160. [Google Scholar] [CrossRef]
- Briganti, V.; Cuccurullo, V.; Di Stasio, G.D.; Mansi, L. Gamma emitters in pancreatic endocrine tumors imaging in the pet era: Is there a clinical space for99mTc-peptides? Curr. Radiopharm. 2019, 12, 156–170. [Google Scholar] [CrossRef] [PubMed]
- Cuccurullo, V.; Rapa, M.; Catalfamo, B.; Cascini, G.L. Role of Nuclear Sentinel Lymph Node Mapping Compared to New Alternative Imaging Methods. J. Pers. Med. 2023, 13, 1219. [Google Scholar] [CrossRef]
- Gatta, G.; Di Grezia, G.; Cuccurullo, V.; Sardu, C.; Iovino, F.; Comune, R.; Ruggiero, A.; Chirico, M.; La Forgia, D.; Fanizzi, A.; et al. MRI in Pregnancy and Precision Medicine: A Review from Literature. J. Pers. Med. 2021, 12, 9. [Google Scholar] [CrossRef] [PubMed]
- Mundinger, A. 3D Supine Automated Ultrasound (SAUS, ABUS, ABVS) for Supplemental Screening Women with Dense Breasts. J. Breast Health 2016, 12, 52–55. [Google Scholar] [CrossRef] [PubMed]
- Sardu, C.; Gatta, G.; Pieretti, G.; Viola, L.; Sacra, C.; Di Grezia, G.; Musto, L.; Minelli, S.; La Forgia, D.; Capodieci, M.; et al. Pre-Menopausal Breast Fat Density Might Predict MACE During 10 Years of Follow-Up: The BRECARD Study. JACC Cardiovasc. Imaging 2021, 14, 426–438. [Google Scholar] [CrossRef]








| STUDY DATA | BI RADS | Cancers Found | Size Cancer mm | Recall Rate (‰) | Cancer Detection Rate (‰) | SE | SP | ||||||||||||||||
|---|---|---|---|---|---|---|---|---|---|---|---|---|---|---|---|---|---|---|---|---|---|---|---|
| AUTORS | YEAR | N. Patients | Age | ACR3 | ACR4 | LESIONS | 3 | 4 | 5 | Only FFDSM | FFDSM + 3D ABUS | TOT | Only FFDSM | FFDSM + 3D ABUS | DIFF | FFDSM + 3D ABUS | Only FFDSM | Only FFDSM | FFDSM + 3D ABUS | Only FFDSM | FFDSM + 3D ABUS | Only FFDSM | FFDSM + 3D ABUS |
| Skaane et al. [3] | 2015 | 90 | 54.9 | 17 | 13 | 28 | 37 | 11 | n.a | 18 | 35 | 53 | n.a. | n.a. | n.a | 6.56 | n.a | n.a | n.a | n.a | n.a | n.a | n.a |
| Chang et al. [4] | 2011 | 67 | 49.5 | 20 | 24 | 46 | n.a | 8 | 16 | n.a | n.a | n.a | 15.5 | 13.5 | −2 | n.a | n.a | n.a | n.a | n.a | 92.5 | n.a | 63 |
| Giuliano et al. [5] | 2013 | 3418 | 54 | n.a | n.a | n.a | n.a | n.a | n.a | 19 | 23 | 42 | 21.3 | 14.3 | −7 | 1.25 | 0.65 | 12.3 | 4.6 | 76 | 96.7 | 98.2 | 99.7 |
| Rella et al. [6] | 2018 | n.a | n.a | n.a | n.a | n.a | n.a | n.a | n.a | n.a | n.a | 0 | n.a | n.a | 0 | n.a | 8.3 | n.a | n.a | n.a | n.a | n.a | n.a |
| Kolb et al. [7] | 2002 | 221 | 50 | n.a | n.a | n.a | 59 | 46 | 146 | 75 | 67 | 142 | 13.5 | 14.7 | 1.2 | n.a. | n.a. | 2.73 | n.a | 77.6 | 75.3 | 98.8 | 96.8 |
| Mohammed et al. [8] | 2018 | 25 | 49.5 | 9 | 4 | 25 | 5 | 4 | 3 | 17 | 20 | 37 | n.a | n.a | 0 | n.a | n.a | 100 | 100 | 95 | 85 | n.a | n.a |
| Vaughan et al. [9] | 2016 | 58 | 50.4 | n.a | n.a | n.a | 2 | 1 | n.a | 7 | 7 | 14 | n.a | n.a | 0 | n.a | n.a | n.a | n.a | n.a | n.a | n.a | n.a |
| Geisel et al. [10] | 2018 | 50 | n.a | n.a | n.a | n.a | n.a | n.a | n.a | n.a | 0 | n.a | n.a | 0 | n.a | 28.4 | n.a | n.a | n.a | n.a | n.a | n.a | |
| Wilczek et al. [11] | 2016 | 1668 | 49 | 999 | 699 | n.a | n.a | n.a | n.a | 7 | 4 | 11 | 22.4 | 21.8 | −0.6 | 2.2 | 0.9 | 6.6 | 4.2 | 63.75 | 100 | 99 | 98.4 |
| Giger et al. [12] | 2016 | 185 | 49 | n.a | n.a | n.a | n.a | n.a | n.a | n.a | n.a | 0 | n.a | n.a | 0 | n.a | n.a | n.a | n.a | 57.5 | 74.1 | 78.8 | 76.2 |
| Vourtsis et al. [13] | 2018 | 1886 | 48.6 | n.a | n.a | 97 | 57 | 15 | 22 | n.a | n.a. | 0 | n.a | n.a. | 0 | n.a. | n.a. | n.a. | n.a. | n.a. | n.a. | n.a. | n.a. |
| Lee et al. [14] | 2019 | 121 | 55 | n.a | n.a | n.a | 1 | n.a | n.a | n.a | n.a | 0 | n.a | n.a | 0 | 8.8 | 8.3 | n.a. | n.a. | n.a. | n.a. | n.a. | n.a. |
| Elkhalek et al. [15] | 2019 | 25 | 49 | 9 | 4 | 20 | 5 | 4 | 3 | 5 | 7 | 12 | n.a. | n.a. | 0 | n.a. | n.a. | n.a | n.a | 85 | 100 | 62.5 | 100 |
| Kim et al. [16] | 2020 | 38 | n.a | n.a | n.a | 66 | n.a | n.a | n.a | n.a | n.a | 0 | n.a | n.a | 0 | n.a | n.a. | n.a | n.a | 98 | 92 | 62.5 | 87.5 |
| Park et al. [17] | 2018 | 49 | 50 | n.a | n.a | n.a | n.a | n.a | 51 | n.a | n.a | 0 | 0.54 | 0.34 | −0.2 | n.a | n.a. | n.a | n.a | 44.7 | 22.2 | 97.6 | 95.2 |
| Brem et al. [18] | 2015 | 15,318 | 53.3 | n.a | n.a | n.a | 11.488 | 3830 | n.a | 17 | 95 | 112 | n.a | n.a | 0 | 28.4 | 28.4 | 7.3 | 5.4 | 73.2 | 100 | 85.4 | 72 |
| Thigpen et al. [19] | 2018 | n.a | n.a | n.a | n.a | n.a | n.a | n.a | n.a | n.a | n.a | n.a | n.a | n.a | n.a | n.a | n.a | n.a | n.a | n.a | n.a | n.a | n.a |
| Mudinger et al. [16] | 2016 | n.a | n.a | n.a | n.a | n.a | n.a | n.a | n.a | n.a | n.a | n.a | n.a | n.a | n.a | n.a | n.a | n.a | n.a | n.a | n.a | n.a | n.a |
| Nicosia et al. [20] | 2020 | n.a | n.a | n.a | n.a | n.a | n.a | n.a | n.a | n.a | n.a | n.a | n.a | n.a | n.a | n.a | n.a | n.a | n.a | n.a | n.a | n.a | n.a |
| Mengmeng et al. [21] | 2020 | 937 | 49.1 | n.a | n.a | n.a | 624 | 20 | 34 | 31 | 31 | 62 | n.a | n.a | 0 | 4.2 | n.a. | n.a. | 0.94 | n.a. | 99.1 | n.a. | 86.9 |
| Kelly et al. [22] | 2010 | 4419 | 53 | n.a | n.a | n.a | n.a | n.a | n.a | 23 | 46 | 69 | n.a | n.a | 0 | 9.6 | 9.6 | 7.2 | 3.6 | 40 | 81 | 95.1 | 98.7 |
| Wenkel et al. [23] | 2008 | 35 | n.a | n.a | n.a | 25 | n.a | n.a | n.a | n.a | n.a | n.a | n.a | n.a | n.a | n.a | n.a | n.a | n.a | n.a | n.a | n.a | n.a |
| Prosch et al. [24] | 2011 | 148 | 53 | n.a | n.a | n.a | 9 | 9 | 0 | n.a. | n.a. | 0 | n.a. | n.a. | 0 | n.a. | n.a. | n.a. | n.a. | 83.3 | 81.2 | 99.1 | 97.8 |
| Wilczek et al. [25] | 2013 | 1676 | 53 | n.a | n.a | 14 | n.a | n.a | n.a | 6 | 4 | 10 | 25 | 40 | 15 | n.a | n.a. | n.a | n.a | n.a | n.a | n.a | n.a |
| Gatta et al. [26] | 2021 | 1165 | 50 | 729 | 436 | n.a | 40.3 | 32.22 | 26 | 4 | 8 | 12 | 16.6 | 16.96 | 0.36 | 31 | −14 | 3.4 | 6.8 | 58.8 | 93.5 | 94 | 87 |
| 31.549 | 50.86 | 1180 | 1180 | 3.21 | 12.327 | 39.802 | 301 | 229 | 347 | 576 | 11.484 | 121.6 | 6.76 | 91.51 | −12.45 | 13.953 | 12.554 | 8527 | 1100 | 9703 | 11.592 | ||
| Patientes Data | Lesions | BI RADS | Cancer Found | Size Cancer mm | Recall Rate (‰) | Cancer Detection Rate (‰) | SE (%) | SP (%) | |||||||||||||||
|---|---|---|---|---|---|---|---|---|---|---|---|---|---|---|---|---|---|---|---|---|---|---|---|
| Autors | Y | N. Patients | Age | ACR3 | ACR4 | 3 | 4 | 5 | ONLY FFDSM | FFDSM + 3D ABUS | TOT | ONLY FFDSM | FFDSM + 3D ABUS | ONLY FFDSM | FFDSM + 3D ABUS | DIFF | ONLY FFDSM | FFDSM + 3D ABUS | ONLY FFDSM | FFDSM + 3D ABUS | ONLY FFDSM | FFDSM + 3D ABUS | |
| Skaane et al. [3] | 2015 | 90 | 54.9 | 17 | 13 | 28 | 37 | 11 | n.a. | 18 | 35 | 53 | n.a. | n.a. | n.a | 6.56 | n.a | n.a | n.a | n.a | n.a | n.a | n.a |
| Giuliano et al. [5] | 2013 | 3418 | 54 | n.a | n.a | n.a | n.a | n.a | n.a | 19 | 23 | 42 | 21.3 | 14.3 | −7 | 1.25 | 0.65 | 12.3 | 4.6 | 76 | 96.7 | 98.2 | 99.7 |
| Kolb et al. [7] | 2002 | 221 | 50 | n.a | n.a | n.a | 59 | 46 | 146 | 75 | 67 | 142 | 13.5 | 14.7 | 1.2 | n.a. | n.a. | 2.73 | n.a | 77.6 | 75.3 | 98.8 | 96.8 |
| Mohammed et al. [8] | 2018 | 25 | 49.5 | 9 | 4 | 25 | 5 | 4 | 3 | 17 | 20 | 37 | n.a | n.a | 0 | n.a | n.a | 100 | 100 | 95 | 85 | n.a | n.a |
| Wilczek et al. [11] | 2016 | 1668 | 49 | 999 | 699 | n.a | n.a | n.a | n.a | 7 | 4 | 11 | 22.4 | 21.8 | −0.6 | 2.2 | 0.9 | 6.6 | 4.2 | 63.75 | 100 | 99 | 98.4 |
| Giger et al. [12] | 2016 | 185 | 49 | n.a | n.a | n.a | n.a | n.a | n.a | n.a | n.a | 0 | n.a | n.a | 0 | n.a | n.a | n.a | n.a | 57.5 | 74.1 | 78.8 | 76.2 |
| Park et al. [17] | 2018 | 49 | 50 | n.a | n.a | n.a | n.a | n.a | 51 | n.a | n.a | 0 | 0.54 | 0.34 | −0.2 | n.a | n.a. | n.a | n.a | 44.7 | 22.2 | 97.6 | 95.2 |
| Brem et al. [18] | 2015 | 15.318 | 53.3 | n.a | n.a | n.a | 11.488 | 3830 | n.a. | 17 | 95 | 112 | n.a | n.a | 0 | 28.4 | 28.4 | 7.3 | 5.4 | 73.2 | 100 | 85.4 | 72 |
| Mengmeng et al. [21] | 2020 | 937 | 49.1 | n.a | n.a | n.a | 624 | 20 | 34 | 31 | 31 | 62 | n.a | n.a | 0 | 4.2 | n.a. | n.a. | 0.94 | n.a. | 99.1 | n.a. | 86.9 |
| Kelly et al. [22] | 2010 | 4419 | 53 | n.a | n.a | n.a | n.a | n.a | n.a | 23 | 46 | 69 | n.a | n.a | 0 | 9.6 | 9.6 | 7.2 | 3.6 | 40 | 81 | 95.1 | 98.7 |
| Gatta et al. [26] | 2021 | 1165 | 50 | 729 | 436 | n.a | 40.3 | 32.22 | 26 | 4 | 8 | 12 | 16.6 | 16.96 | 0.36 | 31 | −14 | 3.4 | 6.8 | 58.8 | 93.5 | 94 | 87 |
| 12.192 | 355 | 1754 | 1152 | 53 | 736.49 | 3911 | 260 | 211 | 329 | 540 | 74.34 | 68.1 | 6.24 | 83.21 | −12.45 | 125.54 | 139.5 | 586.4 | 826.9 | 746.2 | 810.9 | ||
Disclaimer/Publisher’s Note: The statements, opinions and data contained in all publications are solely those of the individual author(s) and contributor(s) and not of MDPI and/or the editor(s). MDPI and/or the editor(s) disclaim responsibility for any injury to people or property resulting from any ideas, methods, instructions or products referred to in the content. |
© 2023 by the authors. Licensee MDPI, Basel, Switzerland. This article is an open access article distributed under the terms and conditions of the Creative Commons Attribution (CC BY) license (https://creativecommons.org/licenses/by/4.0/).
Share and Cite
Gatta, G.; Somma, F.; Sardu, C.; De Chiara, M.; Massafra, R.; Fanizzi, A.; La Forgia, D.; Cuccurullo, V.; Iovino, F.; Clemente, A.; et al. Automated 3D Ultrasound as an Adjunct to Screening Mammography Programs in Dense Breast: Literature Review and Metanalysis. J. Pers. Med. 2023, 13, 1683. https://doi.org/10.3390/jpm13121683
Gatta G, Somma F, Sardu C, De Chiara M, Massafra R, Fanizzi A, La Forgia D, Cuccurullo V, Iovino F, Clemente A, et al. Automated 3D Ultrasound as an Adjunct to Screening Mammography Programs in Dense Breast: Literature Review and Metanalysis. Journal of Personalized Medicine. 2023; 13(12):1683. https://doi.org/10.3390/jpm13121683
Chicago/Turabian StyleGatta, Gianluca, Francesco Somma, Celestino Sardu, Marco De Chiara, Raffaella Massafra, Annarita Fanizzi, Daniele La Forgia, Vincenzo Cuccurullo, Francesco Iovino, Alfredo Clemente, and et al. 2023. "Automated 3D Ultrasound as an Adjunct to Screening Mammography Programs in Dense Breast: Literature Review and Metanalysis" Journal of Personalized Medicine 13, no. 12: 1683. https://doi.org/10.3390/jpm13121683
APA StyleGatta, G., Somma, F., Sardu, C., De Chiara, M., Massafra, R., Fanizzi, A., La Forgia, D., Cuccurullo, V., Iovino, F., Clemente, A., Marfella, R., & Grezia, G. D. (2023). Automated 3D Ultrasound as an Adjunct to Screening Mammography Programs in Dense Breast: Literature Review and Metanalysis. Journal of Personalized Medicine, 13(12), 1683. https://doi.org/10.3390/jpm13121683

