Personalized Medicine Approach in a DCM Patient with LMNA Mutation Reveals Dysregulation of mTOR Signaling
Abstract
:1. Highlights
2. Introduction
3. Methods
3.1. Cell Culture
3.2. CRISPR-Cas9 Mediated LMNA Knock in Mutation in WT mES Cells
3.3. Cardiomyocyte Differentiation of mES Cells
3.4. Real-Time PCR, Western Blot and Immunohistochemistry
3.5. Electrophysiological Recordings
3.6. Video Imaging
3.7. Patient Study
3.8. Statistical Analysis
4. Results
4.1. Identification of a DCM Patient with an LMNA Mutation
4.2. Generation of CRISPR-Cas9 Mediated Patient Specific Knock-In Mouse Embryonic Stem Cells and Cardiomyocyte Differentiation
4.3. LMNA-KI Cardiomyocytes Show Increased mTOR Signaling
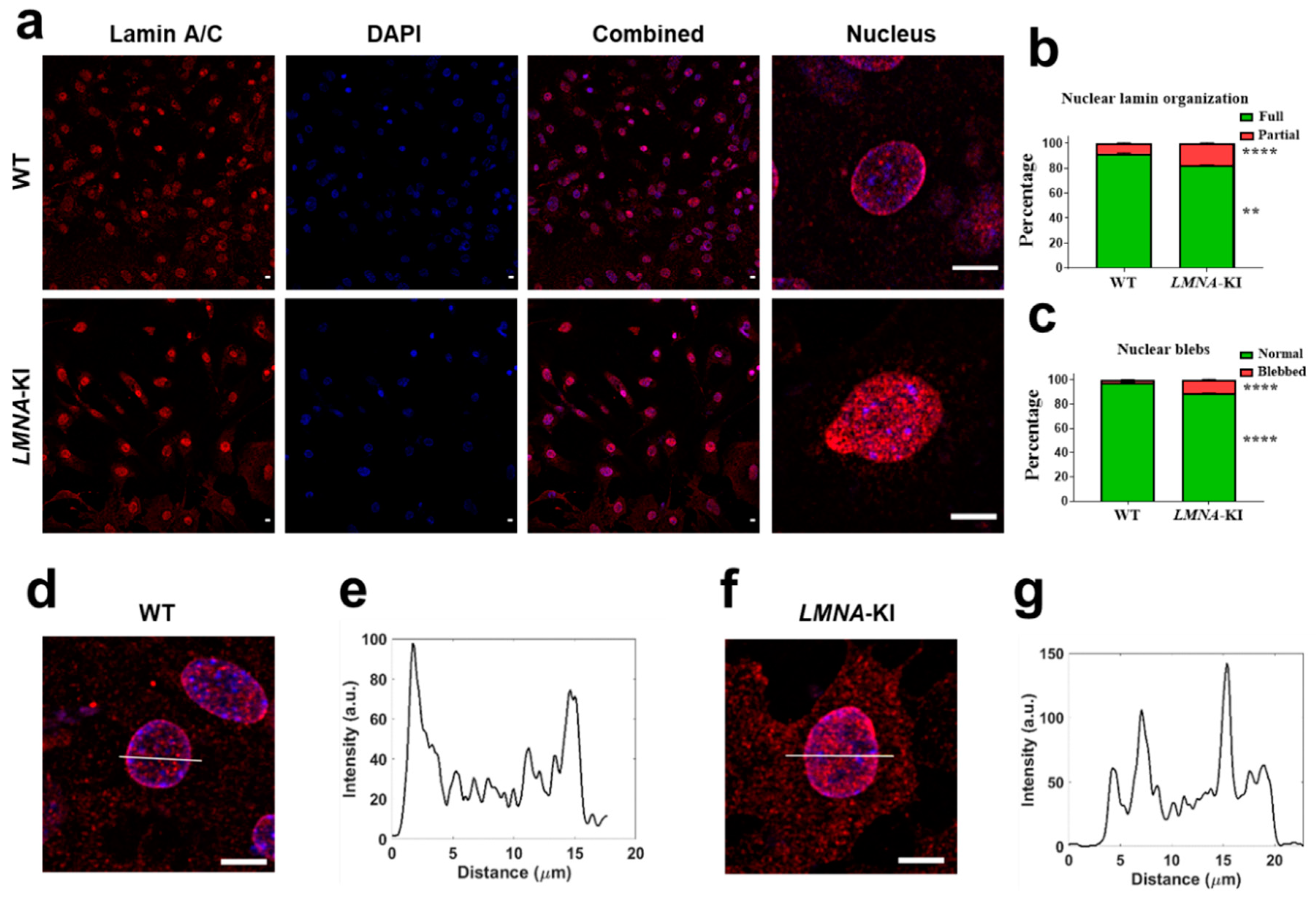
4.4. LMNA-KI Cardiomyocytes Are Associated with Increased Nuclear Blebbing and Disorganized Lamin Distribution
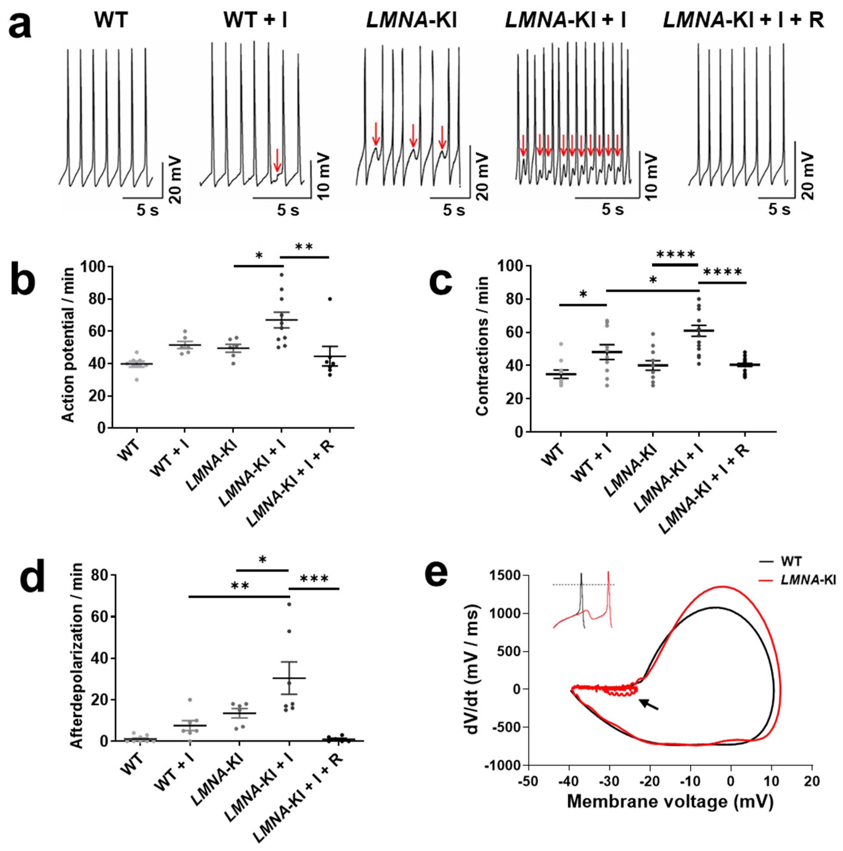
4.5. LMNA-KI Cardiomyocytes Show Increased Functional Dysregulation under Isoprenaline Stress That Can Be Prevented by mTOR Inhibition
4.6. Relating the In-Vitro Data to Human Tissue
4.7. Gradual Recovery of the Patient with Lamin-Based DCM by Off-Label mTOR-Inhibition
5. Discussion
5.1. Dilated Cardiomyopathy (DCM)
5.2. Generating the Specific Mutation in Wild-Type Cells
5.3. The Morphological Effects of LMNA-K1
5.4. The Electrophysiological Effects of LMNA-K1
5.5. Clinical Application
6. Conclusions
7. Perspectives
7.1. Clinical Competencies
7.2. Translational Outlook
Supplementary Materials
Author Contributions
Funding
Institutional Review Board Statement
Informed Consent Statement
Data Availability Statement
Acknowledgments
Conflicts of Interest
Abbreviations
| DCM | dilated cardiomyopathy |
| LMNA | lamin A/C |
| mES cell | mouse embryonic stem cell |
| KI | knock in |
| CRISPR | clustered regularly interspaced short palindromic repeats |
| mTOR | mammalian target of rapamycin |
| MEF | mouse embryonic fibroblast |
| sgRNA | single guide RNA |
| ATCC | American type culture collection |
| ACE | angiotensin converting enzyme |
| CRT-D | cardiac resynchronisation therapy—implantable cardioverter defibrillator |
| LVEDD | left ventricular end diastolic dimension |
| AP | action potential |
| CM | cardiomyocyte |
References
- Zhou, Q.; Kesteven, S.; Wu, J.; Aidery, P.; Gawaz, M.; Gramlich, M.; Feneley, M.P.; Harvey, R.P. Pressure overload by transverse aortic constriction induces maladaptive hypertrophy in a titin-truncated mouse model. Biomed. Res. Int. 2015, 2015, 163564. [Google Scholar] [CrossRef] [PubMed]
- Fu, Y.; Eisen, H.J. Genetics of dilated cardiomyopathy: Clinical implications. Curr. Cardiol. Rep. 2018, 20, 121. [Google Scholar] [CrossRef]
- Neupane, B.; Zhou, Q.; Gawaz, M.; Gramlich, M. Personalized medicine in inflammatory cardiomyopathy. Per. Med. 2018, 15, 127–136. [Google Scholar] [CrossRef]
- Chen, N.Y.; Kim, P.; Weston, T.A.; Edillo, L.; Tu, Y.; Fong, L.G.; Young, S.G. Fibroblasts lacking nuclear lamins do not have nuclear blebs or protrusions but nevertheless have frequent nuclear membrane ruptures. Proc. Natl. Acad. Sci. USA 2018, 115, 10100–10105. [Google Scholar] [CrossRef] [PubMed] [Green Version]
- Shemer, Y.; Mekies, L.N.; Ben Jehuda, R.; Baskin, P.; Shulman, R.; Eisen, B.; Regev, D.; Arbustini, E.; Gerull, B.; Gherghiceanu, M.; et al. Investigating LMNA-related dilated cardiomyopathy using human induced pluripotent stem cell-derived cardiomyocytes. Int. J. Mol. Sci. 2021, 22, 7874. [Google Scholar] [CrossRef] [PubMed]
- Carmosino, M.; Torretta, S.; Procino, G.; Gerbino, A.; Forleo, C.; Favale, S.; Svelto, M. Role of nuclear lamin A/C in cardiomyocyte functions. Biol. Cell. 2014, 106, 346–358. [Google Scholar] [CrossRef] [PubMed]
- Wang, X.; Zabell, A.; Koh, W.; Tang, W.H.W. Lamin A/C cardiomyopathies: Current understanding and novel treatment strategies. Curr. Treat. Options Cardiovasc. Med. 2017, 19, 21. [Google Scholar] [CrossRef]
- Burkett, E.L.; Hershberger, R.E. Clinical and genetic issues in familial dilated cardiomyopathy. J. Am. Coll. Cardiol. 2005, 45, 969–981. [Google Scholar] [CrossRef] [Green Version]
- Weintraub, R.G.; Semsarian, C.; Macdonald, P. Dilated cardiomyopathy. Lancet 2017, 390, 400–414. [Google Scholar] [CrossRef]
- Li, J.; Gresham, K.S.; Mamidi, R.; Doh, C.Y.; Wan, X.; Deschenes, I.; Stelzer, J.E. Sarcomere-based genetic enhancement of systolic cardiac function in a murine model of dilated cardiomyopathy. Int. J. Cardiol. 2018, 273, 168–176. [Google Scholar] [CrossRef]
- Cattin, M.-E.; Muchir, A.; Bonne, G. “State-of-the-heart” of cardiac laminopathies. Curr. Opin. Cardiol. 2013, 28, 297–304. [Google Scholar] [CrossRef] [PubMed]
- Captur, G.; Arbustini, E.; Bonne, G.; Syrris, P.; Mills, K.; Wahbi, K.; Mohiddin, S.A.; McKenna, W.J.; Pettit, S.; Ho, C.Y.; et al. Lamin and the heart. Heart 2018, 104, 468–479. [Google Scholar] [CrossRef] [PubMed]
- Mewborn, S.K.; Puckelwartz, M.J.; Abuisneineh, F.; Fahrenbach, J.P.; Zhang, Y.; MacLeod, H.; Dellefave, L.; Pytel, P.; Selig, S.; Labno, C.M.; et al. Altered chromosomal positioning, Compaction, and gene expression with a lamin A/C gene mutation. PLoS ONE 2010, 5, e14342. [Google Scholar] [CrossRef] [PubMed] [Green Version]
- Chen, M.; Lin, Y.-Q.; Xie, S.-L.; Wu, H.-F.; Wang, J.-F. Enrichment of cardiac differentiation of mouse embryonic stem cells by optimizing the hanging drop method. Biotechnol. Lett. 2011, 33, 853–858. [Google Scholar] [CrossRef] [PubMed]
- Fuegemann, C.J.; Samraj, A.K.; Walsh, S.; Fleischmann, B.K.; Jovinge, S.; Breitbach, M. Differentiation of mouse embryonic stem cells into cardiomyocytes via the hanging-drop and mass culture methods. Curr. Protoc. Stem. Cell Biol. 2010, 15, 1–13. [Google Scholar] [CrossRef]
- Capell, B.C.; Collins, F.S. Human laminopathies: Nuclei gone genetically awry. Nat. Rev. Genet. 2006, 7, 940–952. [Google Scholar] [CrossRef]
- Lee, J.; Termglinchan, V.; Diecke, S.; Itzhaki, I.; Lam, C.K.; Garg, P.; Lau, E.; Greenhaw, M.; Seeger, T.; Wu, H.; et al. Activation of PDGF pathway links LMNA mutation to dilated cardiomyopathy. Nature 2019, 572, 335–340. [Google Scholar] [CrossRef]
- Verdonschot, J.A.J.; Hazebroek, M.R.; Ware, J.S.; Prasad, S.K.; Heymans, S.R.B. Role of targeted therapy in dilated cardiomyopathy: The challenging road toward a personalized approach. J. Am. Heart Assoc. 2019, 8, e012514. [Google Scholar] [CrossRef] [Green Version]
- Wang, X.; Yang, P. In vitro differentiation of mouse embryonic stem (mES) cells using the hanging drop method. J. Vis. Exp. 2008, 17, 825. [Google Scholar] [CrossRef] [Green Version]
- Spelke, D.P.; Ortmann, D.; Khademhosseini, A.; Ferreira, L.; Karp, J.M. Methods for embryoid body formation: The microwell approach. Methods Mol. Biol. 2011, 690, 151–162. [Google Scholar]
- Wang, Y.; Yi, N.; Hu, Y.; Zhou, X.; Jiang, H.; Lin, Q.; Chen, R.; Liu, H.; Gu, Y.; Tong, C.; et al. Molecular signatures and networks of cardiomyocyte differentiation in humans and mice. Mol. Ther.-Nucleic Acids 2020, 21, 696–711. [Google Scholar] [CrossRef] [PubMed]
- Boheler, K.R.; Czyz, J.; Tweedie, D.; Yang, H.-T.; Anisimov, S.V.; Wobus, A.M. Differentiation of pluripotent embryonic stem cells into cardiomyocytes. Circ. Res. 2002, 91, 189–201. [Google Scholar] [CrossRef] [PubMed] [Green Version]
- Chen, Y.; Xiao, D.; Zhang, L.; Cai, C.-L.; Li, B.-Y.; Liu, Y. The role of Tbx20 in cardiovascular development and function. Front. Cell Dev. Biol. 2021, 9, 638542. [Google Scholar] [CrossRef] [PubMed]
- Kokkinopoulos, I.; Ishida, H.; Saba, R.; Coppen, S.; Suzuki, K.; Yashiro, K. Cardiomyocyte differentiation from mouse embryonic stem cells using a simple and defined protocol. Dev. Dyn. 2016, 245, 157–165. [Google Scholar] [CrossRef] [Green Version]
- Bhattacharya, S.; Burridge, P.W.; Kropp, E.M.; Chuppa, S.L.; Kwok, W.-M.; Wu, J.C.; Boheler, K.R.; Gundry, R.L. High efficiency differentiation of human pluripotent stem cells to cardiomyocytes and characterization by flow cytometry. J. Vis. Exp. 2014, 91, e52010. [Google Scholar] [CrossRef] [Green Version]
- Stiekema, M.; van Zandvoort, M.A.M.J.; Ramaekers, F.C.S.; Broers, J.L.V. Structural and mechanical aberrations of the nuclear lamina in disease. Cells 2020, 9, 1884. [Google Scholar] [CrossRef]
- Decaudain, A.; Vantyghem, M.-C.; Guerci, B.; Hécart, A.-C.; Auclair, M.; Reznik, Y.; Narbonne, H.; Ducluzeau, P.-H.; Donadille, B.; Lebbé, C.; et al. New metabolic phenotypes in laminopathies: LMNA mutations in patients with severe metabolic syndrome. J. Clin. Endocrinol. Metab. 2007, 92, 4835–4844. [Google Scholar] [CrossRef] [Green Version]
- Gramlich, M.; Michely, B.; Krohne, C.; Heuser, A.; Al, E. Stress-induced dilated cardiomyopathy in a knock-in mouse model mimicking human titin-based disease. Hear. Res. 2010, 29, 9625–9634. [Google Scholar] [CrossRef] [Green Version]
- Liao, C.-Y.; Anderson, S.S.; Chicoine, N.H.; Mayfield, J.R.; Academia, E.C.; Wilson, J.A.; Pongkietisak, C.; Thompson, M.A.; Lagmay, E.P.; Miller, D.M.; et al. Rapamycin reverses metabolic deficits in lamin A/C-deficient mice. Cell Rep. 2016, 17, 2542–2552. [Google Scholar] [CrossRef]
- Choi, J.C.; Muchir, A.; Wu, W.; Iwata, S.; Homma, S.; Morrow, J.P.; Worman, H.J. Temsirolimus activates autophagy and ameliorates cardiomyopathy caused by lamin A/C gene mutation. Sci. Transl. Med. 2012, 4, 144ra102. [Google Scholar] [CrossRef] [Green Version]







Publisher’s Note: MDPI stays neutral with regard to jurisdictional claims in published maps and institutional affiliations. |
© 2022 by the authors. Licensee MDPI, Basel, Switzerland. This article is an open access article distributed under the terms and conditions of the Creative Commons Attribution (CC BY) license (https://creativecommons.org/licenses/by/4.0/).
Share and Cite
Neupane, B.; Pradhan, K.; Ortega-Ramirez, A.M.; Aidery, P.; Kucikas, V.; Marks, M.; van Zandvoort, M.A.M.J.; Klingel, K.; Witte, K.K.; Gründer, S.; et al. Personalized Medicine Approach in a DCM Patient with LMNA Mutation Reveals Dysregulation of mTOR Signaling. J. Pers. Med. 2022, 12, 1149. https://doi.org/10.3390/jpm12071149
Neupane B, Pradhan K, Ortega-Ramirez AM, Aidery P, Kucikas V, Marks M, van Zandvoort MAMJ, Klingel K, Witte KK, Gründer S, et al. Personalized Medicine Approach in a DCM Patient with LMNA Mutation Reveals Dysregulation of mTOR Signaling. Journal of Personalized Medicine. 2022; 12(7):1149. https://doi.org/10.3390/jpm12071149
Chicago/Turabian StyleNeupane, Balram, Kabita Pradhan, Audrey Magdalena Ortega-Ramirez, Parwez Aidery, Vytautas Kucikas, Matthias Marks, Marc A. M. J. van Zandvoort, Karin Klingel, Klaus K. Witte, Stefan Gründer, and et al. 2022. "Personalized Medicine Approach in a DCM Patient with LMNA Mutation Reveals Dysregulation of mTOR Signaling" Journal of Personalized Medicine 12, no. 7: 1149. https://doi.org/10.3390/jpm12071149
APA StyleNeupane, B., Pradhan, K., Ortega-Ramirez, A. M., Aidery, P., Kucikas, V., Marks, M., van Zandvoort, M. A. M. J., Klingel, K., Witte, K. K., Gründer, S., Marx, N., & Gramlich, M. (2022). Personalized Medicine Approach in a DCM Patient with LMNA Mutation Reveals Dysregulation of mTOR Signaling. Journal of Personalized Medicine, 12(7), 1149. https://doi.org/10.3390/jpm12071149

