Olfactory Bulb Proteomics Reveals Widespread Proteostatic Disturbances in Mixed Dementia and Guides for Potential Serum Biomarkers to Discriminate Alzheimer Disease and Mixed Dementia Phenotypes
Abstract
1. Introduction
2. Materials and Methods
2.1. Materials
2.2. Human Samples
2.3. Olfactory Proteomics
2.4. Data Analysis
2.5. Western-Blotting
2.6. Enzyme-Linked Immunoabsorbent Assay
3. Results and Discussion
3.1. Olfactory Bulb Proteome-Wide Characterization in Human MixD
3.2. MixD Induces Olfactory Disruption in Functional Tau/APP Interactomes and Specific Survival Pathways
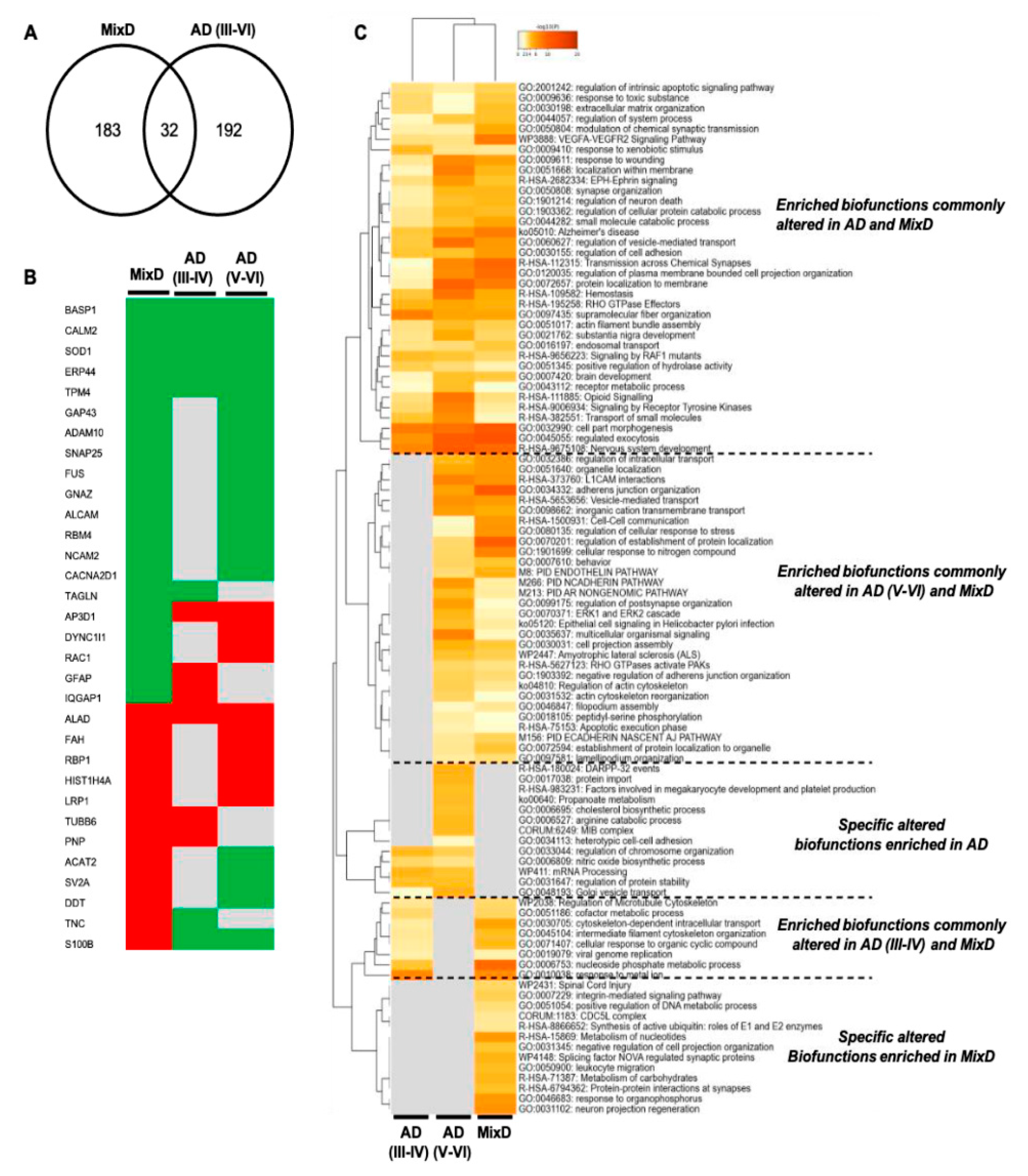
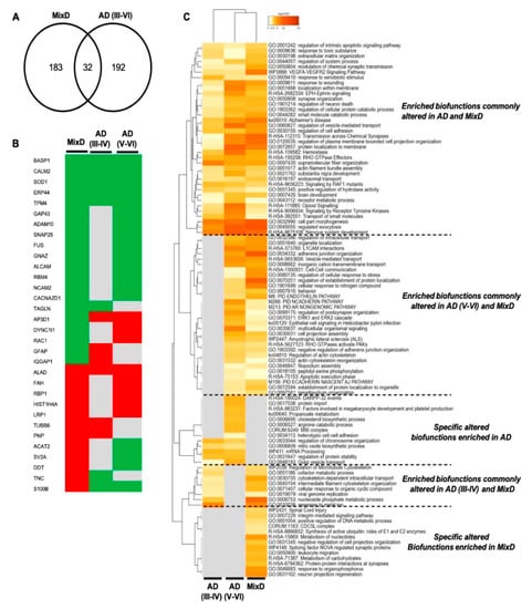
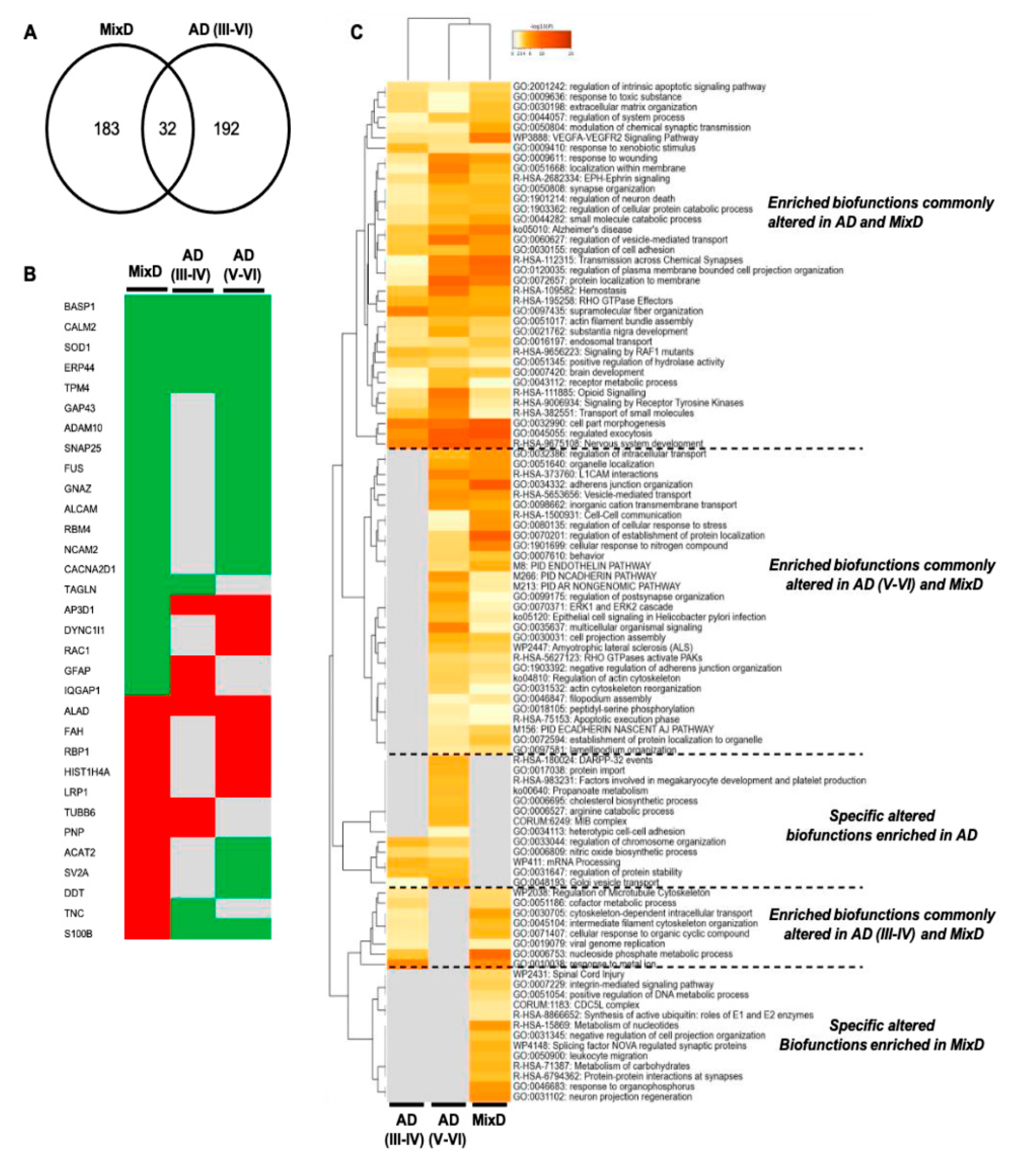
3.3. Comparison of OB Deregulated Proteome in Pure AD and Mixed Dementia: An Specificity Analysis
3.4. Protein Serum Profile Across AD and MixD: A Pilot Study Targeted to the Analysis of Neurexin-3 (NRXN3), Tenascin-R (TNR) and Prolow-Density Lipoprotein Receptor-Related Protein 1 (LRP1)
4. Conclusions
Supplementary Materials
Author Contributions
Funding
Institutional Review Board Statement
Informed Consent Statement
Data Availability Statement
Acknowledgments
Conflicts of Interest
References
- Van Der Flier, W.M.; Scheltens, P. Epidemiology and risk factors of dementia. Neurol. Neurosurg. Psychiatry 2005, 76. [Google Scholar] [CrossRef] [PubMed]
- Custodio, N.; Montesinos, R.; Lira, D.; Herrera-Pérez, E.; Bardales, Y.; Valeriano-Lorenzo, L. Mixed dementia: A review of the evidence. Dement. Neuropsychol. 2017, 11, 364–370. [Google Scholar] [CrossRef]
- Azarpazhooh, M.R.; Avan, A.; Cipriano, L.E.; Munoz, D.G.; Sposato, L.A.; Hachinski, V. Concomitant vascular and neurodegenerative pathologies double the risk of dementia. Alzheimer’s Dement. 2018, 14, 148–156. [Google Scholar] [CrossRef] [PubMed]
- Dearborn, J.L.; Zhang, Y.; Qiao, Y.; Suri, M.F.K.; Liu, L.; Gottesman, R.; Rawlings, A.M.; Mosley, T.H.; Alonso, A.; Knopman, D.S.; et al. Intracranial atherosclerosis and dementia: The Atherosclerosis Risk in Communities (ARIC) Study. Am. Acad. Neurol. 2017, 88, 1556–1563. [Google Scholar] [CrossRef]
- Gottesman, R.F.; Albert, M.S.; Alonso, A.; Coker, L.H.; Coresh, J.; Davis, S.M.; Deal, J.A.; McKhann, G.M.; Mosley, T.H.; Sharrett, A.R.; et al. Associations between midlife vascular risk factors and 25-year incident dementia in the Atherosclerosis Risk in Communities (ARIC) cohort. JAMA Neurol. 2017, 74, 1246–1254. [Google Scholar] [CrossRef] [PubMed]
- Gottesman, R.F.; Schneider, A.L.C.; Zhou, Y.; Coresh, J.; Green, E.; Gupta, N.; Knopman, D.S.; Mintz, A.; Rahmim, A.; Sharrett, A.R.; et al. Association between midlife vascular risk factors and estimated brain amyloid deposition. JAMA J. Am. Med. Assoc. 2017, 317, 1443–1450. [Google Scholar] [CrossRef]
- McAleese, K.E.; Alafuzoff, I.; Charidimou, A.; De Reuck, J.; Grinberg, L.T.; Hainsworth, A.H.; Hortobagyi, T.; Ince, P.; Jellinger, K.; Gao, J.; et al. Post-mortem assessment in vascular dementia: Advances and aspirations. BMC Med. 2016, 14, 1–16. [Google Scholar] [CrossRef]
- Allan, L.M.; Rowan, E.N.; Firbank, M.J.; Thomas, A.J.; Parry, S.W.; Polvikoski, T.M.; O’Brien, J.T.; Kalaria, R.N. Long term incidence of dementia, predictors of mortality and pathological diagnosis in older stroke survivors. Proc. Brain 2011, 134, 3716–3727. [Google Scholar] [CrossRef]
- Jellinger, K.A.; Attems, J. Neuropathological evaluation of mixed dementia. J. Neurol. Sci. 2007, 257, 80–87. [Google Scholar] [CrossRef]
- Iadecola, C.; Gottesman, R.F. Cerebrovascular Alterations in Alzheimer Disease. Circ. Res. 2018, 123, 406–408. [Google Scholar] [CrossRef] [PubMed]
- Fierini, F. Mixed dementia: Neglected clinical entity or nosographic artifice? J. Neurol. Sci. 2020, 410, 116662. [Google Scholar] [CrossRef]
- Doty, R.L. Olfactory dysfunction in neurodegenerative diseases: Is there a common pathological substrate? Lancet Neurol. 2017, 16, 478–488. [Google Scholar] [CrossRef]
- Barresi, M.; Ciurleo, R.; Giacoppo, S.; Cuzzola, V.F.; Celi, D.; Bramanti, P.; Marino, S. Evaluation of olfactory dysfunction in neurodegenerative diseases. J. Neurol. Sci. 2012, 323, 16–24. [Google Scholar] [CrossRef]
- Gray, A.J.; Staples, V.; Murren, K.; Dhariwal, A.; Bentham, P. Olfactory identification is impaired in clinic-based patients with vascular dementia and senile dementia of Alzheimer type. Int. J. Geriatr. Psychiatry 2001, 16, 513–517. [Google Scholar] [CrossRef] [PubMed]
- Duff, K.; McCaffrey, R.J.; Solomon, G.S. The Pocket Smell Test: Successfully Discriminating Probable Alzheimer’s Dementia From Vascular Dementia and Major Depression. J. Neuropsychiatry Clin. Neurosci. 2002, 14, 197–201. [Google Scholar] [CrossRef]
- Liu, B.; Luo, Z.; Pinto, J.M.; Shiroma, E.J.; Tranah, G.J.; Wirdefeldt, K.; Fang, F.; Harris, T.B.; Chen, H. Relationship between poor olfaction and mortality among community-dwelling older adults: A cohort study. Ann. Intern. Med. 2019, 170, 673–681. [Google Scholar] [CrossRef] [PubMed]
- Murphy, C.; Schubert, C.R.; Cruickshanks, K.J.; Klein, B.E.K.; Klein, R.; Nondahl, D.M. Prevalence of Olfactory Impairment in Older Adults. JAMA 2002, 288, 2307–2312. [Google Scholar] [CrossRef]
- Wehling, E.; Naess, H.; Wollschlaeger, D.; Hofstad, H.; Brämerson, A.; Bende, M.; Nordin, S. Olfactory dysfunction in chronic stroke patients. BMC Neurol. 2015, 15, 199. [Google Scholar] [CrossRef]
- Ekstrom, I.; Larsson, M.; Rizzuto, D.; Fastbom, J.; Backman, L.; Laukka, E.J. Predictors of Olfactory Decline in Aging: A Lon-gitudinal Population-Based Study. J. Gerontol. Ser. A Biol. Sci. Med. Sci. 2020, 75, 2441–2449. [Google Scholar] [CrossRef] [PubMed]
- Palmquist, E.; Larsson, M.; Olofsson, J.K.; Seubert, J.; Bäckman, L.; Laukka, E.J. A Prospective Study on Risk Factors for Olfactory Dysfunction in Aging. J. Gerontol. Ser. A Boil. Sci. Med. Sci. 2020, 75, 603–610. [Google Scholar] [CrossRef] [PubMed]
- Zelaya, M.V.; Pérez-Valderrama, E.; De Morentin, X.M.; Tuñon, T.; Ferrer, I.; Luquin, M.R.; Fernandez-Irigoyen, J.; Santamaria, E. Olfactory bulb proteome dynamics during the progression of sporadic Alzheimer’s disease: Identification of common and distinct olfactory targets across Alzheimer-related co-pathologies. Oncotarget 2015, 6, 39437–39456. [Google Scholar] [CrossRef] [PubMed]
- Lachen-Montes, M.; Zelaya, M.V.; Segura, V.; Fernández-Irigoyen, J.; Santamaria, E. Progressive modulation of the human olfactory bulb transcriptome during Alzheimer´s disease evolution: Novel insights into the olfactory signaling across proteinopathies. Oncotarget 2017, 8, 69663–69679. [Google Scholar] [CrossRef]
- Lachen-Montes, M.; González-Morales, A.; Zelaya, M.V.; Pérez-Valderrama, E.; Ausín, K.; Ferrer, I.; Fernández-Irigoyen, J.; Santamaría, E. Olfactory bulb neuroproteomics reveals a chronological perturbation of survival routes and a disruption of prohibitin complex during Alzheimer’s disease progression. Sci. Rep. 2017, 7, 9115. [Google Scholar] [CrossRef]
- Lachen-Montes, M.; González-Morales, A.; Iloro, I.; Elortza, F.; Ferrer, I.; Gveric, D.; Fernández-Irigoyen, J.; Santamaría, E. Unveiling the olfactory proteostatic disarrangement in Parkinson’s disease by proteome-wide profiling. Neurobiol. Aging 2019, 73, 123–134. [Google Scholar] [CrossRef]
- Santamaría, E.; Fernández-Irigoyen, J. Olfactory proteotyping: Towards the enlightenment of the neurodegeneration. Neural Regen. Res. 2019, 14, 979–981. [Google Scholar] [CrossRef] [PubMed]
- Braak, H.; Alafuzoff, I.; Arzberger, T.; Kretzschmar, H.; Del Tredici, K. Staging of Alzheimer disease-associated neurofibrillary pathology using paraffin sections and immunocytochemistry. Acta Neuropathol. 2006, 112, 389–404. [Google Scholar] [CrossRef] [PubMed]
- Alafuzoff, I.; Arzberger, T.; Al-Sarraj, S.; Bodi, I.; Bogdanovic, N.; Braak, H.; Bugiani, O.; Del-Tredici, K.; Ferrer, I.; Gelpi, E.; et al. Staging of Neurofibrillary Pathology in Alzheimer’s Disease: A Study of the BrainNet Europe Consortium. Brain Pathol. 2008, 18, 484–496. [Google Scholar] [CrossRef] [PubMed]
- Thal, D.; Rüb, U.; Orantes, M.; Braak, H. Phases of Aβ-deposition in the human brain and its relevance for the development of AD. Neurology 2002, 58, 1791–1800. [Google Scholar] [CrossRef]
- Roman, G.; Tatemichi, T.; Erkinjuntti, T.; Cummings, J.L.; Masdeu, J.; Garcia, J.H.; Amaduci, L.; Orgogozo, J.; Bun, A.; Hofman, A.; et al. Vascular dementia: Diagnostic criteria for research studies: Report of the NINDS-AIREN International Workshop. Neurology 1993, 43, 250–260. [Google Scholar] [CrossRef]
- Shevchenko, A.; Tomas, H.; Havlis, J.; Olsen, J.V.; Mann, M.J. In-gel digestion for mass spectrometric characterization of proteins and proteomes. Nat. Protoc. 2006, 1, 2856–2860. [Google Scholar] [CrossRef]
- Lachén-Montes, M.; Mendizuri, N.; Ausin, K.; Andrés-Benito, P.; Ferrer, I.; Fernández-Irigoyen, J.; Santamaría, E. Amyotrophic Lateral Sclerosis Is Accompanied by Protein Derangements in the Olfactory Bulb-Tract Axis. Int. J. Mol. Sci. 2020, 21, 8311. [Google Scholar] [CrossRef]
- Tyanova, S.; Temu, T.; Cox, J. The MaxQuant computational platform for mass spectrometry-based shotgun proteomics. Nat. Protoc. 2016, 11, 2301–2319. [Google Scholar] [CrossRef]
- Tyanova, S.; Temu, T.; Sinitcyn, P.; Carlson, A.; Hein, M.Y.; Geiger, T.; Mann, M.; Cox, J. The Perseus computational platform for comprehensive analysis of (prote)omics data. Nat. Methods 2016, 13, 731–740. [Google Scholar] [CrossRef] [PubMed]
- Okuda, S.; Watanabe, Y.; Moriya, Y.; Kawano, S.; Yamamoto, T.; Matsumoto, M.; Takami, T.; Kobayashi, D.; Araki, N.; Yoshizawa, A.C.; et al. jPOSTrepo: An international standard data repository for proteomes. Nucleic Acids Res. 2017, 45, D1107–D1111. [Google Scholar] [CrossRef]
- Oughtred, R.; Rust, J.; Chang, C.; Breitkreutz, B.J.; Stark, C.; Willems, A.; Boucher, L.; Leung, G.; Kolas, N.; Zhang, F.; et al. The BioGRID database: A comprehensive biomedical resource of curated protein, genetic, and chemical interactions. Protein Sci. 2021, 30, 187–200. [Google Scholar] [CrossRef] [PubMed]
- Zhou, Y.; Zhou, B.; Pache, L.; Chang, M.; Khodabakhshi, A.H.; Tanaseichuk, O.; Benner, C.; Chanda, S.K. Metascape provides a biologist-oriented resource for the analysis of systems-level datasets. Nat. Commun. 2019, 10, 1523. [Google Scholar] [CrossRef]
- Wisniewski, T.; Drummond, E. Future horizons in Alzheimer’s disease research. In Progress in Molecular Biology and Translational Science; Elsevier BV: Amsterdam, The Netherlands, 2019; Volume 168, pp. 223–241. [Google Scholar]
- Liu, D.; Yang, S.; Kavdia, K.; Sifford, J.M.; Wu, Z.; Xie, B.; Wang, Z.; Pagala, V.R.; Wang, H.; Yu, K.; et al. Deep profiling of microgram-scale proteome by tandem mass tag mass spectrometry. J. Proteome Res. 2021, 20, 337–345. [Google Scholar] [CrossRef]
- Gallart-Palau, X.; Guo, X.; Serra, A.; Sze, S.K. Alzheimer’s disease progression characterized by alterations in the molecular profiles and biogenesis of brain extracellular vesicles. Alzheimer’s Res. 2020, 12, 54. [Google Scholar] [CrossRef] [PubMed]
- Doty, R.L. The olfactory vector hypothesis of neurodegenerative disease: Is it viable? Ann. Neurol. 2008. [Google Scholar] [CrossRef] [PubMed]
- Rey, N.L.; Wesson, D.W.; Brundin, P. The olfactory bulb as the entry site for prion-like propagation in neurodegenerative diseases. Neurobiol. Dis. 2018, 109, 226–248. [Google Scholar] [CrossRef]
- Tepe, B.; Hill, M.C.; Pekarek, B.; Hunt, P.J.; Martin, T.J.; Martin, J.F.; Arenkiel, B.R. Single-cell RNA-Seq of mouse olfactory bulb reveals cellular heterogeneity and activity-dependent molecular census of adult-born neurons. Cell Rep. 2018, 25, 2689–2703.e3. [Google Scholar] [CrossRef]
- Zhang, Y.; Chen, K.; Sloan, S.A.; Bennett, M.L.; Scholze, A.R.; O’Keeffe, S.; Phatnani, H.P.; Guarnieri, P.; Caneda, C.; Ruderisch, N.; et al. An RNA-Sequencing Transcriptome and Splicing Database of Glia, Neurons, and Vascular Cells of the Cerebral Cortex. J. Neurosci. 2014, 34, 11929–11947. [Google Scholar] [CrossRef] [PubMed]
- Lachen-Montes, M.; González-Morales, A.; Schvartz, D.; Zelaya, M.V.; Ausin, K.; Fernández-Irigoyen, J.; Sánchez, J.C.; Santamaría, E. The olfactory bulb proteotype differs across frontotemporal dementia spectrum. J. Proteom. 2019, 201, 37–47. [Google Scholar] [CrossRef] [PubMed]
- Lachén-Montes, M.; Mendizuri, N.; Schvartz, D.; Fernández-Irigoyen, J.; Sánchez, J.C.; Santamaría, E. Proteomic characteri-zation of the olfactory molecular imbalance in dementia with lewy bodies. Int. J. Mol. Sci. 2020, 21, 6371. [Google Scholar] [CrossRef] [PubMed]
- Wu, Y.; Chen, M.; Jiang, J. Mitochondrial dysfunction in neurodegenerative diseases and drug targets via apoptotic signaling. Mitochondrion 2019, 49, 35–45. [Google Scholar] [CrossRef] [PubMed]
- Baud, V.; Jacque, E. The alternative NF-κB activation pathway and cancer: Friend or foe? Médecine Sci. 2008, 24, 1083–1088. [Google Scholar] [CrossRef][Green Version]
- Albensi, B.C. What is nuclear factor kappa B (NF-κB) doing in and to the mitochondrion? Front. Cell Dev. Biol. 2019. [Google Scholar] [CrossRef] [PubMed]
- De Martin, R.; Hoeth, M.; Hofer-Warbinek, R.; Schmid, J.A. The transcription factor NF-kappa B and the regulation of vascular cell function. Arter. Thromb. Vasc. Biol. 2000, 20, E83–E88. [Google Scholar]
- Lin, K.; Lin, J.; Wu, W.-I.; Ballard, J.; Lee, B.B.; Gloor, S.L.; Vigers, G.P.A.; Morales, T.H.; Friedman, L.S.; Skelton, N.; et al. An ATP-Site On-Off Switch That Restricts Phosphatase Accessibility of Akt. Sci. Signal. 2012, 5, ra37. [Google Scholar] [CrossRef] [PubMed]
- Xu, F.; Na, L.; Li, Y.; Chen, L. Roles of the PI3K/AKT/mTOR signalling pathways in neurodegenerative diseases and tumours. Cell Biosci. 2020, 10, 1–12. [Google Scholar] [CrossRef] [PubMed]
- Lachen-Montes, M.; González-Morales, A.; de Morentin, X.M.; Pérez-Valderrama, E.; Ausín, K.; Zelaya, M.V.; Serna, A.; Aso, E.; Ferrer, I.; Fernández-Irigoyen, J.; et al. An early dysregulation of FAK and MEK/ERK signaling pathways precedes the β-amyloid deposition in the olfactory bulb of APP/PS1 mouse model of Alzheimer’s disease. J. Proteom. 2016, 148, 149–158. [Google Scholar] [CrossRef] [PubMed]
- Sun, M.K.; Alkon, D.L. The memory kinases: Roles of PKC isoforms in signal processing and memory formation. Prog. Mol. Biol. Transl. Sci. 2014, 122, 31–59. [Google Scholar] [PubMed]
- Lee, J.K.; Kim, N.J. Recent advances in the inhibition of p38 MAPK as a potential strategy for the treatment of Alzheimer’s disease. Molecules 2017, 22, 1287. [Google Scholar] [CrossRef]
- Thalhamer, T.; McGrath, M.A.; Harnett, M.M. MAPKs and their relevance to arthritis and inflammation. Rheumatology 2007, 47, 409–414. [Google Scholar] [CrossRef] [PubMed]
- Li, Y.-W.; Li, Q.-Y.; Wang, J.-H.; Xu, X.-L. Contribution of p38 MAPK to the Ameliorating Effect of Enriched Environment on the Cognitive Deficits Induced by Chronic Cerebral Hypoperfusion. Cell. Physiol. Biochem. 2016, 40, 549–557. [Google Scholar] [CrossRef]
- Lachén-Montes, M.; González-Morales, A.; Fernández-Irigoyen, J.; Santamaría, E. Deployment of Label-Free Quantitative Olfactory Proteomics to Detect Cerebrospinal Fluid Biomarker Candidates in Synucleinopathies. Methods Mol. Biol. 2019, 2044, 273–289. [Google Scholar] [CrossRef] [PubMed]
- Zheng, J.J.; Li, W.X.; Liu, J.Q.; Guo, Y.C.; Wang, Q.; Li, G.H.; Dai, S.X.; Huang, J.F. Low expression of aging-related NRXN3 is associated with Alzheimer disease: A systematic review and meta-analysis. Medicine 2018, 97, e11343. [Google Scholar] [CrossRef] [PubMed]
- Kanekiyo, T.; Bu, G. The low-density lipoprotein receptor-related protein 1 and amyloid-β clearance in Alzheimer’s disease. Front. Aging Neurosci. 2014, 6. [Google Scholar] [CrossRef] [PubMed]
- Kanekiyo, T.; Cirrito, J.R.; Liu, C.C.; Shinohara, M.; Li, J.; Schuler, D.R.; Shinohara, M.; Holtzman, D.M.; Bu, G. Neuronal clearance of amyloid-β by endocytic receptor LRP1. J. Neurosci. 2013, 33, 19276–19283. [Google Scholar] [CrossRef]
- Rauch, J.N.; Luna, G.; Guzman, E.; Audouard, M.; Challis, C.; Sibih, Y.E.; Leshuk, C.; Hernandez, I.; Wegmann, S.; Hyman, B.T.; et al. LRP1 is a master regulator of tau uptake and spread. Nat. Cell Biol. 2020, 580, 381–385. [Google Scholar] [CrossRef]







| Groups | Sample | Age (years) | Sex | PMI | Neuropathological Diagnosis | Proteomics | WB |
|---|---|---|---|---|---|---|---|
| Control | 1218 | 65 | F | 3 h 45 m | AD I/0 | + | - |
| 1277 | 74 | M | 9 h 25 m | AD I/0 | + | + | |
| 1368 | 45 | M | 18 h 30 m | AD 0/0 | + | + | |
| 1403 | 51 | F | 4 h | AD 0/0 | + | + | |
| 1438 | 67 | M | 5 h 50 m | AD I/0, Amyloid angiopathy | + | + | |
| 1563 | 59 | F | 5 h 30 m | AD I/0, Metastatic carcinoma | + | + | |
| 1576 | 60 | F | 12 h | AD I/0 | + | + | |
| MixD | DM4 | 81 | F | 9 h 40 m | AD III/B, vascular encephalopaty | + | + |
| DM5 | 89 | M | 11 h 30 m | AD III/A, vascular encephalopathy | + | + | |
| DM6 | 85 | M | 12 h | AD V/B, vascular pathology | - | + | |
| DM8 | 88 | F | 5 h | AD V/B, vascular pathology | + | + | |
| DM1 | 83 | M | 2 h 30 m | AD VI/C, infarcts | + | + | |
| DM3 | 76 | M | 6 h 30 m | AD VI/C, infarcts | + | + | |
| DM7 | 81 | M | 15 h | AD VI/C, infarcts | + | + |
| Protein Names | Gene Name | FC | p Value | Unique Peptides | Biological Involvement |
|---|---|---|---|---|---|
| Collagen alpha-2(I) chain | COL1A2 | 0.20 | 0.000 | 4 | blood vessel development, interactions at the vascular wall, coagulation |
| Cadherin-13 | CDH13 | 0.32 | 0.006 | 3 | cardiovascular & blood vessel development |
| G protein-regulated inducer of neurite outgrowth 1 | GPRIN1 | 0.39 | 0.008 | 24 | AD |
| Calmodulin | CALM | 0.45 | 0.006 | 12 | AD, VEGFR2 mediated vascular permeability, atherosclerosis |
| Disintegrin and metalloproteinase domain-containing protein 10 | ADAM10 | 0.48 | 0.022 | 10 | AD, cardiovascular development |
| Synaptosomal-associated protein 25 | SNAP25 | 0.48 | 0.000 | 16 | Cognition, learning/memory |
| Secretogranin-2 | SCG2 | 0.54 | 0.021 | 15 | cardiovascular & blood vessel development |
| Proto-oncogene tyrosine-protein kinase Src | SRC | 0.54 | 0.017 | 5 | interactions at the vascular wall, atherosclerosis, coagulation |
| Serine/threonine-protein phosphatase 2B catalytic subunit gamma | PPP3CC | 0.54 | 0.015 | 4 | AD |
| NADH dehydrogenase [ubiquinone] iron-sulfur protein 4, mitochondrial | NDUFS4 | 0.54 | 0.002 | 6 | AD |
| Integrin beta-8 | ITGB8 | 0.56 | 0.014 | 3 | cardiovascular & blood vessel development |
| Neurexin-3 | NRXN3 | 0.58 | 0.000 | 18 | Cognition, learning/memory |
| Contactin-associated protein-like 2 | CNTNAP2 | 0.58 | 0.007 | 12 | Cognition, learning/memory |
| Thy-1 membrane glycoprotein | THY1 | 0.62 | 0.005 | 4 | cardiovascular & blood vessel development |
| Rap guanine nucleotide exchange factor 2 | RAPGEF2 | 0.63 | 0.043 | 11 | cardiovascular & blood vessel development |
| Cytochrome c oxidase subunit 5B, mitochondrial | COX5B | 0.63 | 0.002 | 6 | AD |
| Protein kinase C gamma type | PRKCG | 0.63 | 0.029 | 23 | Cognition, learning/memory, coagulation |
| Dematin | DMTN | 0.65 | 0.023 | 10 | coagulation |
| Glypican-1 | GPC1 | 0.65 | 0.048 | 9 | interactions at the vascular wall, atherosclerosis |
| ATP synthase subunit delta, mitochondrial | ATP5D | 0.67 | 0.025 | 5 | AD |
| von Willebrand factor | VWF | 0.68 | 0.046 | 11 | coagulation |
| Tyrosine-protein phosphatase non-receptor type substrate 1 | SIRPA | 0.68 | 0.002 | 18 | interactions at the vascular wall |
| Cytochrome b-c1 complex subunit 7 | UQCRB | 0.69 | 0.006 | 8 | AD |
| Ras-related C3 botulinum toxin substrate 1 | RAC1 | 0.72 | 0.006 | 4 | VEGFR2 mediated vascular permeability, atherosclerosis, coagulation |
| cGMP-dependent 3,5-cyclic phosphodiesterase | PDE2A | 0.73 | 0.001 | 26 | cardiovascular & blood vessel development |
| Reticulon-3 | RTN3 | 0.73 | 0.000 | 7 | AD |
| Protein-tyrosine kinase 2-beta | PTK2B | 0.74 | 0.049 | 19 | cardiovascular & blood vessel development |
| Microtubule-associated protein tau | MAPT | 1.39 | 0.048 | 8 | AD, cognition, learning/memory |
| 4F2 cell-surface antigen heavy chain | SLC3A2 | 1.43 | 0.000 | 28 | interactions at the vascular wall |
| Glutathione S-transferase P | GSTP1 | 1.47 | 0.000 | 15 | atherosclerosis |
| 1-phosphatidylinositol 4,5-bisphosphate phosphodiesterase delta-3 | PLCD3 | 1.55 | 0.030 | 17 | cardiovascular & blood vessel development |
| Aquaporin-1 | AQP1 | 1.56 | 0.006 | 3 | cardiovascular & blood vessel development |
| Peptidyl-prolyl cis-trans isomerase A | PPIA | 1.56 | 0.005 | 13 | interactions at the vascular wall, coagulation |
| Tenascin-R | TNR | 1.57 | 0.006 | 46 | Cognition, learning/memory |
| Ectonucleoside triphosphate diphosphohydrolase 2 | ENTPD2 | 1.60 | 0.040 | 11 | coagulation |
| Cysteine and glycine-rich protein 1 | CSRP1 | 1.73 | 0.000 | 12 | coagulation |
| BH3-interacting domain death agonist | BID | 1.74 | 0.040 | 5 | AD |
| Microsomal glutathione S-transferase 3 | MGST3 | 2.03 | 0.000 | 7 | atherosclerosis |
| AP-3 complex subunit beta-1 | AP3B1 | 2.45 | 0.019 | 13 | coagulation |
| Protein S100-A1 | S100A1 | 2.65 | 0.014 | 4 | cardiovascular & blood vessel development |
| Cytochrome b-c1 complex subunit 9 | UQCR10 | 2.72 | 0.000 | 2 | AD |
| Prolow-density lipoprotein receptor-related protein 1 | LRP1 | 3.98 | 0.011 | 37 | AD, cardiovascular & blood vessel development |
| High mobility group protein B1 | HMGB1 | 4.04 | 0.015 | 7 | cardiovascular & blood vessel development |
| Protein S100-B | S100B | 4.05 | 0.001 | 4 | Cognition, learning/memory |
Publisher’s Note: MDPI stays neutral with regard to jurisdictional claims in published maps and institutional affiliations. |
© 2021 by the authors. Licensee MDPI, Basel, Switzerland. This article is an open access article distributed under the terms and conditions of the Creative Commons Attribution (CC BY) license (https://creativecommons.org/licenses/by/4.0/).
Share and Cite
Lachén-Montes, M.; Íñigo-Marco, I.; Cartas-Cejudo, P.; Fernández-Irigoyen, J.; Santamaría, E. Olfactory Bulb Proteomics Reveals Widespread Proteostatic Disturbances in Mixed Dementia and Guides for Potential Serum Biomarkers to Discriminate Alzheimer Disease and Mixed Dementia Phenotypes. J. Pers. Med. 2021, 11, 503. https://doi.org/10.3390/jpm11060503
Lachén-Montes M, Íñigo-Marco I, Cartas-Cejudo P, Fernández-Irigoyen J, Santamaría E. Olfactory Bulb Proteomics Reveals Widespread Proteostatic Disturbances in Mixed Dementia and Guides for Potential Serum Biomarkers to Discriminate Alzheimer Disease and Mixed Dementia Phenotypes. Journal of Personalized Medicine. 2021; 11(6):503. https://doi.org/10.3390/jpm11060503
Chicago/Turabian StyleLachén-Montes, Mercedes, Ignacio Íñigo-Marco, Paz Cartas-Cejudo, Joaquín Fernández-Irigoyen, and Enrique Santamaría. 2021. "Olfactory Bulb Proteomics Reveals Widespread Proteostatic Disturbances in Mixed Dementia and Guides for Potential Serum Biomarkers to Discriminate Alzheimer Disease and Mixed Dementia Phenotypes" Journal of Personalized Medicine 11, no. 6: 503. https://doi.org/10.3390/jpm11060503
APA StyleLachén-Montes, M., Íñigo-Marco, I., Cartas-Cejudo, P., Fernández-Irigoyen, J., & Santamaría, E. (2021). Olfactory Bulb Proteomics Reveals Widespread Proteostatic Disturbances in Mixed Dementia and Guides for Potential Serum Biomarkers to Discriminate Alzheimer Disease and Mixed Dementia Phenotypes. Journal of Personalized Medicine, 11(6), 503. https://doi.org/10.3390/jpm11060503

