RNA-seq Characterization of Sex-Differences in Adipose Tissue of Obesity Affected Patients: Computational Analysis of Differentially Expressed Coding and Non-Coding RNAs
Abstract
1. Introduction
2. Materials and Methods
2.1. Adult Human Adipose Tissue Collection, Isolation and Differentiation
2.2. SAT RNA Extraction
2.3. Libraries Preparation for RNA-seq and Bioinformatic Data Analysis
2.4. Pathway Analysis
2.5. Coding and ncRNAs Co-Expression Analysis
2.6. Correlation Analyses
2.7. RNA Extraction and Real-Time PCR
3. Results
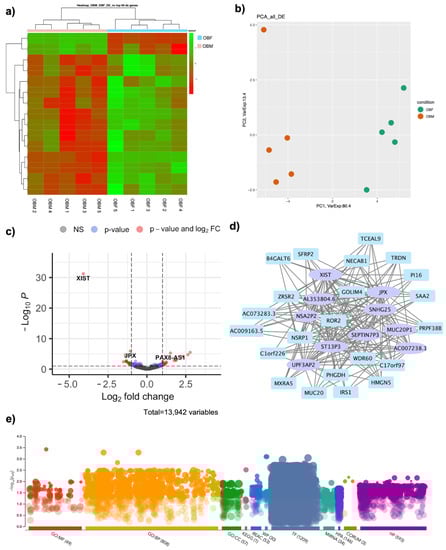
3.1. Deep Sequencing of RNAs Expression Profiles in SAT from Obese Women and Men Reveals Transcriptional Differences
3.2. GO Terms Enrichment Shows Numerous Differences in Genes Pertaining Specific MF, BP, and CC
3.3. Pathway Analysis of DE RNAs Highlights Specific Processes-Involvement
3.4. Characteristics of DE RNAs in SAT of Men versus Women: Interaction, Tissue Expression and Cellular Localization
3.5. Analysis of Differential Expression in Relation to Diseases-Development: Implications for Sex Differences in Secondary Co-Morbidities Development
3.6. Role of Non-Coding RNAs in Gender Imbalace in Obesity: Interaction with DE RNAs and Correlated Functions
3.7. Pathway Analysis of Coding and Non-Coding Transcripts Associations Highlights Specific Processes-Involvement
3.8. Correlation between DE RNAs and Anhtropometric Parameters
4. Discussion
5. Conclusions
Supplementary Materials
Author Contributions
Funding
Institutional Review Board Statement
Informed Consent Statement
Data Availability Statement
Acknowledgments
Conflicts of Interest
References
- WHO. Obesity and Overweight World Health Organization. 2020. Available online: https://www.who.int/news-room/fact-sheets/detail/obesity-and-overweight (accessed on 24 March 2021).
- Kelly, T.; Yang, W.; Chen, C.-S.; Reynolds, K.; He, J. Global burden of obesity in 2005 and projections to 2030. Int. J. Obes. 2008, 32, 1431–1437. [Google Scholar] [CrossRef]
- Chang, E.; Varghese, M.; Singer, K. Gender and Sex Differences in Adipose Tissue. Curr. Diabetes Rep. 2018, 18, 1–10. [Google Scholar] [CrossRef]
- Rey, F.; Messa, L.; Pandini, C.; Launi, R.; Barzaghini, B.; Micheletto, G.; Raimondi, M.; Bertoli, S.; Cereda, C.; Zuccotti, G.; et al. Transcriptome Analysis of Subcutaneous Adipose Tissue from Severely Obese Patients Highlights Deregulation Profiles in Coding and Non-Coding Oncogenes. Int. J. Mol. Sci. 2021, 22, 1989. [Google Scholar] [CrossRef] [PubMed]
- Bloor, I.D.; Sébert, S.P.; Saroha, V.; Gardner, D.S.; Keisler, D.H.; Budge, H.; Symonds, M.E.; Mahajan, R.P. Sex Differences in Metabolic and Adipose Tissue Responses to Juvenile-Onset Obesity in Sheep. Endocrinology 2013, 154, 3622–3631. [Google Scholar] [CrossRef] [PubMed]
- Geer, E.B.; Shen, W. Gender differences in insulin resistance, body composition, and energy balance. Gend. Med. 2009, 6, 60–75. [Google Scholar] [CrossRef] [PubMed]
- WHO. Gender and Genetics World Health Organization. 2020. Available online: https://www.who.int/genomics/gender/en/ (accessed on 24 March 2021).
- Regitz-Zagrosek, V. Sex and Gender Differences in Pharmacology, 1st ed.; Springer: Berlin/Heidelberg, Germany, 2012. [Google Scholar]
- Yang, W.; Kelly, T.; He, J. Genetic Epidemiology of Obesity. Epidemiol. Rev. 2007, 29, 49–61. [Google Scholar] [CrossRef]
- Shah, B.; Cost, K.T.; Fuller, A.; Birken, C.S.; Anderson, L.N. Sex and gender differences in childhood obesity: Contributing to the research agenda. BMJ Nutr. Prev. Health 2020, 3, 387–390. [Google Scholar] [CrossRef]
- Zhang, J.; Zhai, Y.; Feng, X.Q.; Li, W.R.; Bin Lyu, Y.; Astell-Burt, T.; Zhao, P.Y.; Shi, X.M. Gender Differences in the Prevalence of Overweight and Obesity, Associated Behaviors, and Weight-related Perceptions in a National Survey of Primary School Children in China. Biomed. Environ. Sci. 2018, 31, 1–11. [Google Scholar]
- White, U.A.; Tchoukalova, Y.D. Sex dimorphism and depot differences in adipose tissue function. Biochim. Biophys. Acta Mol. Basis Dis. 2014, 1842, 377–392. [Google Scholar] [CrossRef]
- Dieudonné, M.N.; Pecquery, R.; Boumediene, A.; Leneveu, M.C.; Giudicelli, Y. Androgen receptors in human preadipocytes and adipocytes: Regional specificities and regulation by sex steroids. Am. J. Physiol. Physiol. 1998, 274, C1645–C1652. [Google Scholar] [CrossRef] [PubMed]
- Mayes, J.S.; Watson, G.H. Direct effects of sex steroid hormones on adipose tissues and obesity. Obes. Rev. 2004, 5, 197–216. [Google Scholar] [CrossRef]
- Fried, S.K.; Lee, M.-J.; Karastergiou, K. Shaping fat distribution: New insights into the molecular determinants of depot- and sex-dependent adipose biology. Obesity 2015, 23, 1345–1352. [Google Scholar] [CrossRef]
- Pischon, T.; Boeing, H.; Hoffmann, K.; Bergmann, M.; Schulze, M.B.; Overvad, K.; Van Der Schouw, Y.; Spencer, E.; Moons, K.; Tjønneland, A.; et al. General and Abdominal Adiposity and Risk of Death in Europe. N. Engl. J. Med. 2008, 359, 2105–2120. [Google Scholar] [CrossRef]
- Lindgren, C.M.; Heid, I.M.; Randall, J.C.; Lamina, C.; Steinthorsdottir, V.; Qi, L.; Speliotes, E.K.; Thorleifsson, G.; Willer, C.J.; Herrera, B.M.; et al. Genome-wide association scan meta-analysis identifies three Loci influencing adiposity and fat distribution. PLoS Genet. 2009, 5, e1000508. [Google Scholar] [CrossRef]
- Heid, I.M.; Jackson, A.U.; Randall, J.C.; Winkler, T.W.; Qi, L.; Steinthorsdottir, V.; Thorleifsson, G.; Zillikens, M.C.; Speliotes, E.K.; Mägi, R.; et al. Meta-analysis identifies 13 new loci associated with waist-hip ratio and reveals sexual dimorphism in the genetic basis of fat distribution. Nat. Genet. 2010, 42, 949–960. [Google Scholar] [CrossRef]
- Herskind, A.M.; McGue, M.; Iachine, I.A.; Holm, N.; Sørensen, T.I.A.; Harvald, B.; Vaupel, J.W. Untangling genetic influences on smoking, body mass index and longevity: A multivariate study of 2464 Danish twins followed for 28 years. Qual. Life Res. 1996, 98, 467–475. [Google Scholar] [CrossRef]
- Anderson, W.D.; Soh, J.Y.; Innis, S.E.; Dimanche, A.; Ma, L.; Langefeld, C.D.; Comeau, M.E.; Das, S.K.; Schadt, E.E.; Björkegren, J.L.; et al. Sex differences in human adipose tissue gene expression and genetic regulation involve adipogenesis. Genome Res. 2020, 30, 1379–1392. [Google Scholar] [CrossRef] [PubMed]
- Rey, F.; Urrata, V.; Gilardini, L.; Bertoli, S.; Calcaterra, V.; Zuccotti, G.V.; Cancello, R.; Carelli, S. Role of long non-coding RNAs in adipogenesis: State of the art and implications in obesity and obesity-associated diseases. Obes. Rev. 2021. [Google Scholar] [CrossRef] [PubMed]
- Mattick, J.S. The Genetic Signatures of Noncoding RNAs. PLoS Genet. 2009, 5, e1000459. [Google Scholar] [CrossRef]
- Zampetaki, A.; Albrecht, A.; Steinhofel, K. Long Non-coding RNA Structure and Function: Is There a Link? Front. Physiol. 2018, 9, 1201. [Google Scholar] [CrossRef]
- St Laurent, G.; Wahlestedt, C.; Kapranov, P. The Landscape of long noncoding RNA classification. Trends Genet. 2015, 31, 239–251. [Google Scholar] [CrossRef] [PubMed]
- Diederichs, S. The four dimensions of noncoding RNA conservation. Trends Genet. 2014, 30, 121–123. [Google Scholar] [CrossRef] [PubMed]
- Maass, P.G.; Luft, F.C.; Bähring, S. Long non-coding RNA in health and disease. J. Mol. Med. 2014, 92, 337–346. [Google Scholar] [CrossRef] [PubMed]
- Link, J.C.; Hasin-Brumshtein, Y.; Cantor, R.M.; Chen, X.; Arnold, A.P.; Lusis, A.J.; Reue, K. Diet, gonadal sex, and sex chromosome complement influence white adipose tissue miRNA expression. BMC Genom. 2017, 18, 89. [Google Scholar] [CrossRef]
- Mentzel, C.M.J.; Anthon, C.; Jacobsen, M.J.; Karlskov-Mortensen, P.; Bruun, C.S.; Jørgensen, C.B.; Gorodkin, J.; Cirera, S.; Fredholm, M. Gender and Obesity Specific MicroRNA Expression in Adipose Tissue from Lean and Obese Pigs. PLOS ONE 2015, 10, e0131650. [Google Scholar] [CrossRef]
- Chen, J.; Cui, X.; Shi, C.; Chen, L.; Yang, L.; Pang, L.; Zhang, J.; Guo, X.; Wang, J.; Ji, C. Differential lncRNA expression profiles in brown and white adipose tissues. Mol. Genet. Genom. 2015, 290, 699–707. [Google Scholar] [CrossRef] [PubMed]
- Sun, L.; Goff, L.A.; Trapnell, C.; Alexander, R.K.; Lo, K.A.; Hacisuleyman, E.; Sauvageau, M.; Tazon-Vega, B.; Kelley, D.R.; Hendrickson, D.G.; et al. Long noncoding RNAs regulate adipogenesis. Proc. Natl. Acad. Sci. USA 2013, 110, 3387–3392. [Google Scholar] [CrossRef] [PubMed]
- Squillaro, T.; Peluso, G.; Galderisi, U.; Di Bernardo, G. Long non-coding RNAs in regulation of adipogenesis and adipose tissue function. eLife 2020, 9, e59053. [Google Scholar] [CrossRef]
- Lee, J.T.; Bartolomei, M.S. X-Inactivation, Imprinting, and Long Noncoding RNAs in Health and Disease. Cell 2013, 152, 1308–1323. [Google Scholar] [CrossRef]
- Brown, S.D.M. XIST and the mapping of the X chromosome inactivation centre. BioEssays 1991, 13, 607–612. [Google Scholar] [CrossRef]
- Loda, A.; Heard, E. Xist RNA in action: Past, present, and future. PLoS Genet. 2019, 15, e1008333. [Google Scholar] [CrossRef]
- Reinius, B.; Shi, C.; Hengshuo, L.; Sandhu, K.S.; Radomska, K.J.; Rosen, G.D.; Lu, L.; Kullander, K.; Williams, R.W.; Jazin, E. Female-biased expression of long non-coding RNAs in domains that escape X-inactivation in mouse. BMC Genom. 2010, 11, 614. [Google Scholar] [CrossRef]
- Rastetter, R.H.; Smith, C.A.; Wilhelm, D. The role of non-coding RNAs in male sex determination and differentiation. Reprodction 2015, 150, R93–R107. [Google Scholar] [CrossRef]
- Jusic, A.; Salgado-Somoza, A.; Paes, A.B.; Stefanizzi, F.M.; Martínez-Alarcón, N.; Pinet, F.; Martelli, F.; Devaux, Y.; Robinson, E.L.; Novella, S.; et al. Approaching Sex Differences in Cardiovascular Non-Coding RNA Research. Int. J. Mol. Sci. 2020, 21, 4890. [Google Scholar] [CrossRef] [PubMed]
- Li, B.; Dewey, C.N. RSEM: Accurate transcript quantification from RNA-Seq data with or without a reference genome. BMC Bioinform. 2011, 12, 323. [Google Scholar] [CrossRef] [PubMed]
- Leng, N.; Dawson, J.A.; Thomson, J.A.; Ruotti, V.; Rissman, A.I.; Smits, B.M.; Haag, J.D.; Gould, M.N.; Stewart, R.M.; Kendziorski, C. EBSeq: An empirical Bayes hierarchical model for inference in RNA-seq experiments. Bioinformatics 2013, 29, 1035–1043. [Google Scholar] [CrossRef]
- Raudvere, U.; Kolberg, L.; Kuzmin, I.; Arak, T.; Adler, P.; Peterson, H.; Vilo, J. g:Profiler: A web server for functional enrichment analysis and conversions of gene lists (2019 update). Nucleic Acids Res. 2019, 47, W191–W198. [Google Scholar] [CrossRef] [PubMed]
- Zhu, A.; Ibrahim, J.G.; Love, M. Heavy-tailed prior distributions for sequence count data: Removing the noise and preserving large differences. Bioinformatics 2019, 35, 2084–2092. [Google Scholar] [CrossRef] [PubMed]
- Luo, W.; Brouwer, C. Pathview: An R/Bioconductor package for pathway-based data integration and visualization. Bioinformatics 2013, 29, 1830–1831. [Google Scholar] [CrossRef]
- Pratt, D.; Chen, J.; Welker, D.; Rivas, R.; Pillich, R.; Rynkov, V.; Ono, K.; Miello, C.; Hicks, L.; Szalma, S.; et al. NDEx, the Network Data Exchange. Cell Syst. 2015, 1, 302–305. [Google Scholar] [CrossRef]
- Shannon, P.; Markiel, A.; Ozier, O.; Baliga, N.S.; Wang, J.T.; Ramage, D.; Amin, N.; Schwikowski, B.; Ideker, T. Cytoscape: A Software Environment for Integrated Models of Biomolecular Interaction Networks. Genome Res. 2003, 13, 2498–2504. [Google Scholar] [CrossRef]
- Janky, R.; Verfaillie, A.; Imrichová, H.; Van De Sande, B.; Standaert, L.; Christiaens, V.; Hulselmans, G.; Herten, K.; Sanchez, M.N.; Potier, D.; et al. iRegulon: From a Gene List to a Gene Regulatory Network Using Large Motif and Track Collections. PLoS Comput. Biol. 2014, 10, e1003731. [Google Scholar] [CrossRef]
- Li, J.; Zhou, D.; Qiu, W.; Shi, Y.; Yang, J.-J.; Chen, S.; Wang, Q.; Pan, H. Application of Weighted Gene Co-expression Network Analysis for Data from Paired Design. Sci. Rep. 2018, 8, 622. [Google Scholar] [CrossRef]
- Hounkpe, B.W.; Chenou, F.; De Lima, F.; De Paula, E.V. HRT Atlas v1.0 database: Redefining human and mouse housekeeping genes and candidate reference transcripts by mining massive RNA-seq datasets. Nucleic Acids Res. 2020, 49, D947–D955. [Google Scholar] [CrossRef]
- Bao, Z.; Yang, Z.; Huang, Z.; Zhou, Y.; Cui, Q.; Dong, D. LncRNADisease 2.0: An updated database of long non-coding RNA-associated diseases. Nucleic Acids Res. 2019, 47, D1034–D1037. [Google Scholar] [CrossRef]
- Bost, F.; Aouadi, M.; Caron, L.; Binétruy, B. The role of MAPKs in adipocyte differentiation and obesity. Biochimie 2005, 87, 51–56. [Google Scholar] [CrossRef]
- Hartman, R.J.G.; Huisman, S.E.; Ruijter, H.M.D. Sex differences in cardiovascular epigenetics—A systematic review. Biol. Sex Differ. 2018, 9, 19. [Google Scholar] [CrossRef]
- Fuster, J.J.; Zuriaga, M.A.; Ngo, D.T.-M.; Farb, M.G.; Aprahamian, T.; Yamaguchi, T.P.; Gokce, N.; Walsh, K. Noncanonical Wnt Signaling Promotes Obesity-Induced Adipose Tissue Inflammation and Metabolic Dysfunction Independent of Adipose Tissue Expansion. Diabetes 2014, 64, 1235–1248. [Google Scholar] [CrossRef]
- Sun, Q.; Hao, Q.; Prasanth, K.V. Nuclear Long Noncoding RNAs: Key Regulators of Gene Expression. Trends Genet. 2018, 34, 142–157. [Google Scholar] [CrossRef]
- Latorre, J.; Fernández-Real, J.M. LncRNAs in Adipose Tissue from Obese and Insulin-Resistant Subjects: New Targets for Therapy? EBioMedicine 2018, 30, 10–11. [Google Scholar] [CrossRef]








| Men vs. Women | ||
|---|---|---|
| mRNAs | ncRNAs | |
| Positive FC | 10 | 9 |
| Negative FC | 22 | 10 |
| Total | 32 | 19 |
| Gene_Name | log2FC | p.Value | Function | |
|---|---|---|---|---|
| ENSG00000129824 | RPS4Y1 | 8.76 | 9.52 × 10–39 | This gene encodes ribosomal protein S4, a component of the 40S subunit. |
| ENSG00000198692 | EIF1AY | 7.67 | 1.03 × 10–15 | Encodes a protein related to eukaryotic translation initiation factor 1A (EIF1A), which may function in stabilizing the binding of the initiator Met-tRNA to 40S ribosomal subunits. |
| ENSG00000012817 | KDM5D | 7.65 | 4.55 × 10–27 | Histone demethylase that specifically demethylates the ‘Lys-4’ of histone H3, thereby playing a central role in histone code. Role in spermatogenesis. Regulates androgen receptor (AR) transcriptional activity by demethylating H3K4me3. |
| ENSG00000183878 | UTY | 7.21 | 1.63 × 10–23 | Male-specific histone demethylase that catalyzes trimethylated ‘Lys-27’ (H3K27me3) demethylation in histone H3. |
| ENSG00000114374 | USP9Y | 6.89 | 8.69 × 10–31 | May function as a ubiquitin-protein or polyubiquitin hydrolase involved both in the processing of ubiquitin precursors and of ubiquitinated proteins. May therefore play an important regulatory role at the level of protein turnover by preventing degradation of proteins through the removal of conjugated ubiquitin. |
| ENSG00000067048 | DDX3Y | 6.35 | 7.37 × 10–63 | Probable ATP-dependent RNA helicase. During immune response, may enhance IFNB1 expression via IRF3/IRF7. |
| ENSG00000067646 | ZFY | 5.13 | 2.27 × 10–31 | Probable transcriptional activator. Binds to the consensus sequence 5′-AGGCCY-3′. |
| ENSG00000186439 | TRDN | −3.79 | 8.54 × 10–5 | Triadin; contributes to the regulation of luminal Ca2+ release via the sarcoplasmic reticulum calcium release channels RYR1 and RYR2, a key step in triggering skeletal and heart muscle contraction. Plays a role in excitation-contraction coupling in the heart and in regulating the rate of heartbeats. |
| ENSG00000099725 | PRKY | 3.67 | 6.11 × 10–16 | Could be the product of a pseudogene. Highly similar to PRKX in the pseudo autosomal region of the X chromosome; the transcripts specific of that gene are potential candidates for nonsense-mediated decay. |
| ENSG00000165246 | NLGN4Y | 3.46 | 3.43 × 10–12 | Putative neuronal cell surface protein involved in cell-cell-interactions. |
| ENSG00000123119 | NECAB1 | −2.59 | 0.00039 | N-terminal EF-hand calcium binding protein 1; EF-hand domain containing. |
| ENSG00000169071 | ROR2 | −2.43 | 2.79 × 10–5 | Tyrosine-protein kinase transmembrane receptor ROR2 involved in the early formation of chondrocytes. May act as a receptor for Wnt ligand WNT5A, which may result in the inhibition of WNT3A-mediated signaling. |
| ENSG00000145423 | SFRP2 | −2.30 | 0.00022 | Secreted frizzled-related protein 2; modulator of Wnt signaling through direct interaction with Wnts. |
| ENSG00000187624 | C17orf97 | −2.13 | 0.00018 | Protein LIAT1; may be involved in ATE1-mediated N-terminal arginylation. |
| ENSG00000280442 | AC010879.2 | 2.022 | 0.00010 | Unknown. |
| ENSG00000134339 | SAA2 | −2.01 | 0.00052 | Serum amyloid A-2 protein; apolipoprotein of the HDL complex; belongs to the SAA family. |
| ENSG00000176945 | MUC20 | −1.93 | 0.00024 | Mucin-20; may regulate MET signaling cascade. Seems to decrease hepatocyte growth factor (HGF)-induced transient MAPK activation. |
| ENSG00000164530 | PI16 | −1.83 | 0.00056 | Peptidase inhibitor 16; may inhibit cardiomyocyte growth; CAP superfamily. |
| ENSG00000118276 | B4GALT6 | −1.76 | 0.00029 | Beta-1,4-galactosyltransferase 6; required for the biosynthesis of glycosphingolipids; Beta 4-glycosyltransferases. |
| ENSG00000101825 | MXRA5 | −1.74 | 2.27 × 10–5 | Matrix-remodeling-associated protein 5; in the kidney, has anti-inflammatory and anti-fibrotic properties by limiting the induction of chemokines, fibronectin, and collagen expression. |
| ENSG00000092621 | PHGDH | −1.53 | 0.00025 | D-3-phosphoglycerate dehydrogenase; catalyzes the reversible oxidation of 3-phospho-D- glycerate to 3-phosphonooxypyruvate, the first step of the phosphorylated L-serine biosynthesis pathway. |
| ENSG00000239887 | C1orf226 | −1.41 | 0.00051 | Uncharacterized protein C1orf226; Chromosome 1 open reading frame 226 |
| ENSG00000198157 | HMGN5 | −1.32 | 0.00054 | High mobility group nucleosome-binding domain-containing protein 5; preferentially binds to euchromatin and modulates cellular transcription by counteracting linker histone-mediated chromatin compaction. |
| ENSG00000169249 | ZRSR2 | −1.27 | 2.08 × 10–7 | U2 small nuclear ribonucleoprotein auxiliary factor 35 kDa subunit-related protein 2; pre-mRNA-binding protein required for splicing of both U2- and U12-type introns. |
| ENSG00000273269 | AC073283.3 | −1.25 | 0.00031 | Unknown |
| ENSG00000173905 | GOLIM4 | −1.12 | 1.13 × 10–5 | Golgi integral membrane protein 4; plays a role in endosome to Golgi protein trafficking. |
| ENSG00000169047 | IRS1 | −1.12 | 0.00036 | Insulin receptor substrate 1; may mediate the control of various cellular processes by insulin. When phosphorylated by the insulin receptor, binds specifically to various cellular proteins containing SH2 domains. |
| ENSG00000261717 | AC009163.5 | −1.09 | 0.00017 | Novel TMEM170A-CFDP1 readthrough protein |
| ENSG00000185222 | TCEAL9 | −1.08 | 0.00053 | May be involved in transcriptional regulation. |
| ENSG00000126870 | WDR60 | −1.01 | 1.24 × 10–5 | WD repeat-containing protein 60; may play a role in ciliogenesis; WD repeat domain containing. |
| ENSG00000126653 | NSRP1 | −1.01 | 7.56 × 10–5 | Nuclear speckle splicing regulatory protein 1; RNA-binding protein that mediates pre-mRNA alternative splicing regulation |
| ENSG00000134186 | PRPF38B | −1.01 | 2.07 × 10–6 | Pre-mRNA-splicing factor 38B; may be required for pre-mRNA splicing |
| Gene_Name | log2FoldChange | p.Value | Gene_Biotype | Number of Potential Disease Implication | |
|---|---|---|---|---|---|
| ENSG00000280358 | AC010889.2 | 7.99 | 4.36 × 10–21 | lncRNA | N/A |
| ENSG00000280101 | AC010889.1 | 7.85 | 1.12 × 10–19 | lncRNA | 7 |
| ENSG00000131002 | TXLNGY | 7.70759269 | 4.37 × 10–21 | transcribed_unprocessed_pseudogene | N/A |
| ENSG00000233864 | TTTY15 | 7.25802788 | 9.28 × 10–14 | lincRNA | 20 |
| ENSG00000277577 | AL353804.6 | −6.0911276 | 1.55 × 10–9 | misc_RNA | N/A |
| ENSG00000229807 | XIST | −5.3550492 | 5.55 × 10–32 | lncRNA | 173 |
| ENSG00000279008 | AC006157.1 | 4.35 | 4.38 × 10–20 | lncRNA | 7 |
| ENSG00000226958 | RNA28S5 | 4.26225122 | 5.56 × 10–10 | processed_pseudogene | N/A |
| ENSG00000279899 | AC006157.2 | 3.80 | 6.29 × 10–15 | lncRNA | N/A |
| ENSG00000274877 | RP11-65I12.1 | 2.30383605 | 1.66 × 10–8 | antisense | N/A |
| ENSG00000224769 | MUC20P1 | −2.0972852 | 0.00036891 | unprocessed_pseudogene | N/A |
| ENSG00000189223 | PAX8-AS1 | 1.77943166 | 5.26 × 10–6 | lncRNA | 23 |
| ENSG00000266402 | SNHG25 | −1.6343796 | 2.10 × 10–5 | lncRNA | 12 |
| ENSG00000258357 | NSA2P2 | −1.4942379 | 0.00035201 | processed_pseudogene | N/A |
| ENSG00000226102 | SEPTIN7P3 | −1.2425141 | 3.99 × 10–5 | unprocessed_pseudogene | N/A |
| ENSG00000257773 | ST13P3 | −1.2340485 | 9.77 × 10–6 | processed_pseudogene | N/A |
| ENSG00000225470 | JPX | −1.1334427 | 1.24 × 10–6 | lncRNA | 24 |
| ENSG00000231043 | AC007238.1 | −1.1074779 | 0.00016404 | processed_pseudogene | N/A |
| ENSG00000214832 | UPF3AP2 | −1.0896018 | 8.22 × 10–5 | transcribed_processed_pseudogene | N/A |
Publisher’s Note: MDPI stays neutral with regard to jurisdictional claims in published maps and institutional affiliations. |
© 2021 by the authors. Licensee MDPI, Basel, Switzerland. This article is an open access article distributed under the terms and conditions of the Creative Commons Attribution (CC BY) license (https://creativecommons.org/licenses/by/4.0/).
Share and Cite
Rey, F.; Messa, L.; Pandini, C.; Maghraby, E.; Barzaghini, B.; Garofalo, M.; Micheletto, G.; Raimondi, M.T.; Bertoli, S.; Cereda, C.; et al. RNA-seq Characterization of Sex-Differences in Adipose Tissue of Obesity Affected Patients: Computational Analysis of Differentially Expressed Coding and Non-Coding RNAs. J. Pers. Med. 2021, 11, 352. https://doi.org/10.3390/jpm11050352
Rey F, Messa L, Pandini C, Maghraby E, Barzaghini B, Garofalo M, Micheletto G, Raimondi MT, Bertoli S, Cereda C, et al. RNA-seq Characterization of Sex-Differences in Adipose Tissue of Obesity Affected Patients: Computational Analysis of Differentially Expressed Coding and Non-Coding RNAs. Journal of Personalized Medicine. 2021; 11(5):352. https://doi.org/10.3390/jpm11050352
Chicago/Turabian StyleRey, Federica, Letizia Messa, Cecilia Pandini, Erika Maghraby, Bianca Barzaghini, Maria Garofalo, Giancarlo Micheletto, Manuela Teresa Raimondi, Simona Bertoli, Cristina Cereda, and et al. 2021. "RNA-seq Characterization of Sex-Differences in Adipose Tissue of Obesity Affected Patients: Computational Analysis of Differentially Expressed Coding and Non-Coding RNAs" Journal of Personalized Medicine 11, no. 5: 352. https://doi.org/10.3390/jpm11050352
APA StyleRey, F., Messa, L., Pandini, C., Maghraby, E., Barzaghini, B., Garofalo, M., Micheletto, G., Raimondi, M. T., Bertoli, S., Cereda, C., Zuccotti, G. V., Cancello, R., & Carelli, S. (2021). RNA-seq Characterization of Sex-Differences in Adipose Tissue of Obesity Affected Patients: Computational Analysis of Differentially Expressed Coding and Non-Coding RNAs. Journal of Personalized Medicine, 11(5), 352. https://doi.org/10.3390/jpm11050352

