A Human Induced Pluripotent Stem Cell-Derived Isogenic Model of Huntington’s Disease Based on Neuronal Cells Has Several Relevant Phenotypic Abnormalities
Abstract
1. Introduction
2. Materials and Methods
2.1. Generation of the HTT-Mutant Isogenic Cell Clones
2.2. Analysis of CRISPR/Cas9-HTT Off-Target Activity
2.3. Genotyping of the CAG Expansion in Exon 1 of the HTT Gene by Fragment Analysis
2.4. Reprogramming of Human Embryonic Fibroblasts
2.5. iPSC Differentiation into MSNs
2.6. Differentiation of iPSCs into Neural Rosettes
2.7. Reverse-Transcription Quantitative PCR (RT-qPCR)
2.8. Immunofluorescence Staining
2.9. A Growth Factor Withdrawal Assay
2.10. Statistical Analysis
2.11. Transmission Electron Microscopy (TEM)
2.12. Scanning Electron Microscopy (SEM)
2.13. Morphometric Analysis
3. Results
3.1. Generation of Human Cell Clones Harboring a CAG Expansion in the First Exon of the HTT Gene
3.2. The Off-Target Activity Assay of HTT-Targeted CRISPR/Cas9 in the Genome of Mutant Fibroblast Clones
3.3. Generation and Characterization of iPSCs from the Mutant Fibroblasts
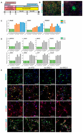
3.4. Directed Differentiation of the iPSCs into MSNs
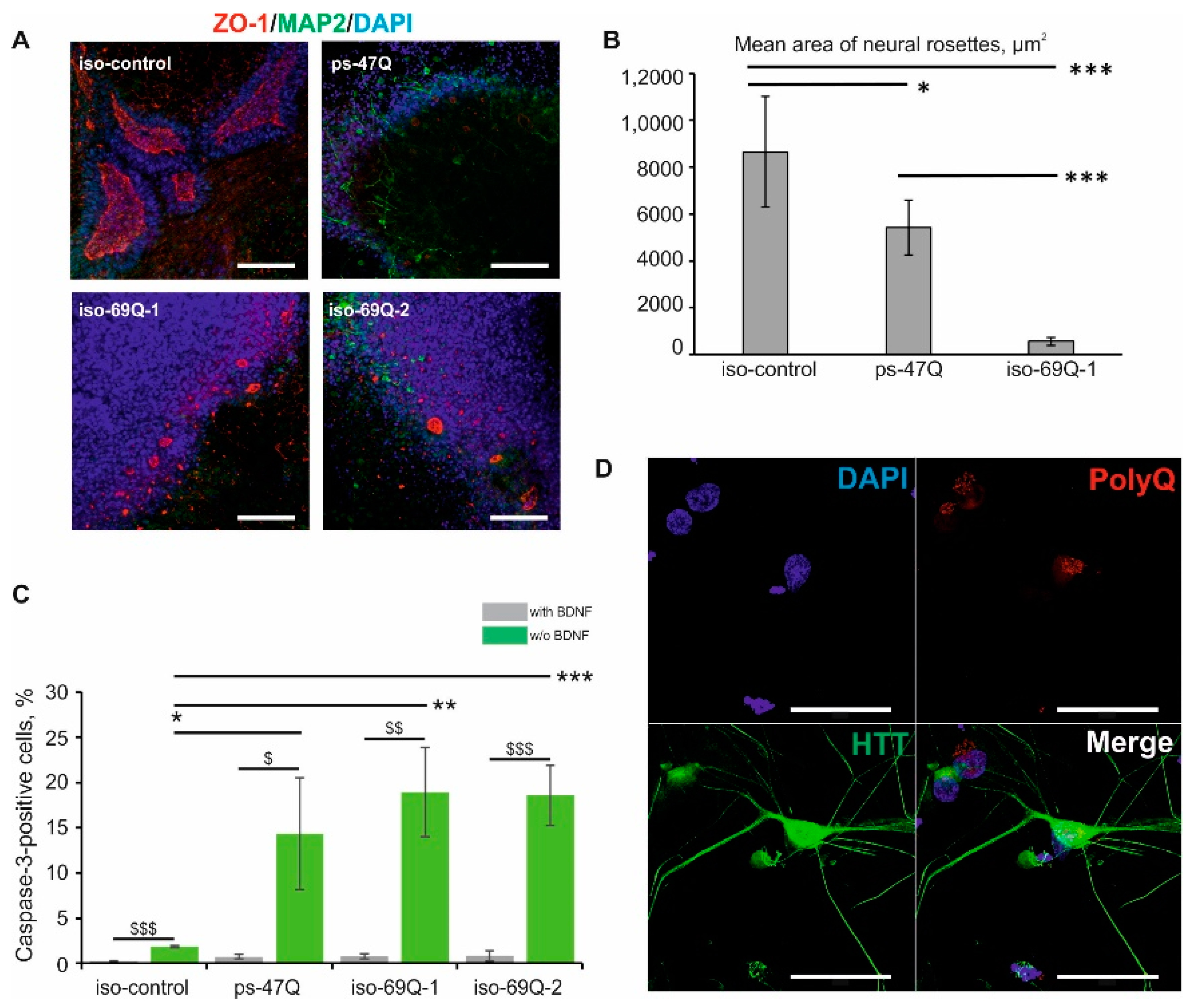
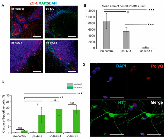
3.5. HD-Related Phenotypic Abnormalities in the Neural Derivatives Obtained from the Mutant Isogenic iPSCs
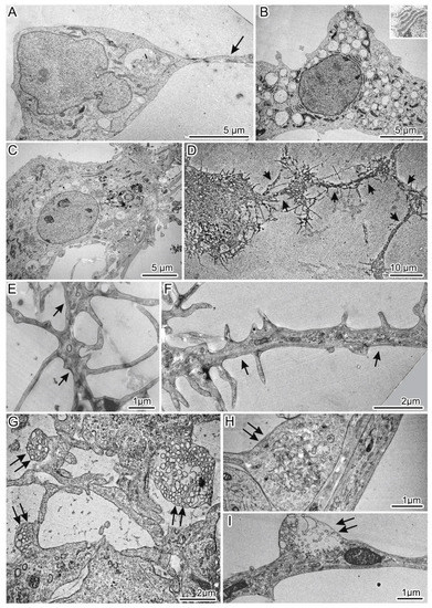
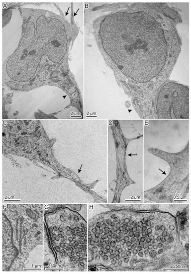
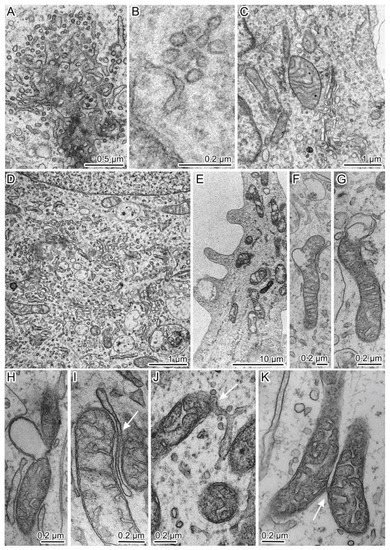
3.6. Ultrastructural Characteristics of the Isogenic HD Neurons
4. Discussion
5. Conclusions
Supplementary Materials
Author Contributions
Funding
Acknowledgments
Conflicts of Interest
References
- Lee, J.-M.; Ramos, E.M.; Lee, J.-H.; Gillis, T.; Mysore, J.S.; Hayden, M.R.; Warby, S.C.; Morrison, P.; Nance, M.; Ross, C.A.; et al. CAG repeat expansion in Huntington disease determines age at onset in a fully dominant fashion. Neurology 2012, 78, 690–695. [Google Scholar] [CrossRef]
- Takahashi, K.; Yamanaka, S. Induced pluripotent stem cells in medicine and biology. Development 2013, 140, 2457–2461. [Google Scholar] [CrossRef]
- Soldner, F.; Laganière, J.; Cheng, A.W.; Hockemeyer, D.; Gao, Q.; Alagappan, R.; Khurana, V.; Golbe, L.I.; Myers, R.H.; Lindquist, S.; et al. Generation of isogenic pluripotent stem cells differing exclusively at two early onset Parkinson point mutations. Cell 2011, 146, 318–331. [Google Scholar] [CrossRef]
- An, M.C.; Zhang, N.; Scott, G.; Montoro, D.; Wittkop, T.; Mooney, S.; Melov, S.; Ellerby, L.M. Genetic Correction of Huntington’s Disease Phenotypes in Induced Pluripotent Stem Cells. Cell Stem Cell 2012, 11, 253–263. [Google Scholar] [CrossRef]
- An, M.C.; O’Brien, R.N.; Zhang, N.; Patra, B.N.; De La Cruz, M.; Ray, A.; Ellerby, L.M. Polyglutamine Disease Modeling: Epitope Based Screen for Homologous Recombination using CRISPR/Cas9 System. PLoS Curr. 2014, 6, 1–19. [Google Scholar] [CrossRef]
- Xu, X.; Tay, Y.; Sim, B.; Yoon, S.-I.; Huang, Y.; Ooi, J.; Utami, K.H.; Ziaei, A.; Ng, B.; Radulescu, C.; et al. Reversal of Phenotypic Abnormalities by CRISPR/Cas9-Mediated Gene Correction in Huntington Disease Patient-Derived Induced Pluripotent Stem Cells. Stem Cell Rep. 2017, 8, 619–633. [Google Scholar] [CrossRef]
- Ran, F.A.; Hsu, P.D.; Lin, C.-Y.; Gootenberg, J.S.; Konermann, S.; Trevino, A.E.; Scott, D.A.; Inoue, A.; Matoba, S.; Zhang, Y.; et al. Double nicking by RNA-guided CRISPR Cas9 for enhanced genome editing specificity. Cell 2013, 154, 1380–1389. [Google Scholar] [CrossRef] [PubMed]
- Ooi, J.; Langley, S.R.; Xu, X.; Utami, K.H.; Sim, B.; Huang, Y.; Harmston, N.P.; Tay, Y.L.; Ziaei, A.; Zeng, R.; et al. Unbiased Profiling of Isogenic Huntington Disease hPSC-Derived CNS and Peripheral Cells Reveals Strong Cell-Type Specificity of CAG Length Effects. Cell Rep. 2019, 26, 2494–2508. [Google Scholar] [CrossRef]
- Malankhanova, T.; Sorokin, M.; Medvedev, S.; Zakian, S.; Malakhova, A. Introducing an Expanded Trinucleotide Repeat Tract into the Human Genome for Huntington’s Disease Modeling In Vitro. Curr. Protoc. Hum. Genet. 2020, 106, e100. [Google Scholar] [CrossRef]
- Grigor’eva, E.V.; Malankhanova, T.B.; Surumbayeva, A.; Pavlova, S.V.; Minina, J.M.; Kizilova, E.A.; Suldina, L.A.; Morozova, K.N.; Kiseleva, E.; Sorokoumov, E.D.; et al. Generation of GABAergic striatal neurons by a novel iPSC differentiation protocol enabling scalability and cryopreservation of progenitor cells. Cytotechnology 2020, 72, 649–663. [Google Scholar] [CrossRef]
- Morozova, K.N.; Suldina, L.A.; Malankhanova, T.B.; Grigor’eva, E.V.; Zakian, S.M.; Kiseleva, E.; Malakhova, A.A. Introducing an expanded CAG tract into the huntingtin gene causes a wide spectrum of ultrastructural defects in cultured human cells. PLoS ONE 2018, 13, e0204735. [Google Scholar] [CrossRef]
- Lin, S.; Staahl, B.T.; Alla, R.K.; Doudna, J.A. Enhanced homology-directed human genome engineering by controlled timing of CRISPR/Cas9 delivery. eLife 2014, 3, e04766. [Google Scholar] [CrossRef]
- Grigor’eva, E.V.; Malankhanova, T.B.; Surumbayeva, A.; Minina, J.M.; Morozov, V.V.; Abramycheva, N.Y.; Illarioshkin, S.N.; Malakhova, A.A.; Zakian, S.M. Generation of induced pluripotent stem cell line, ICGi007-A, by reprogramming peripheral blood mononuclear cells from a patient with Huntington’s disease. Stem Cell Res. 2019, 34, 101382. [Google Scholar] [CrossRef]
- Zhao, M.; Cheah, F.S.H.; Chen, M.; Lee, C.G.; Law, H.-Y.; Chong, S.S. Improved high sensitivity screen for Huntington disease using a one-step triplet-primed PCR and melting curve assay. PLoS ONE 2017, 12, e0180984. [Google Scholar] [CrossRef]
- Jinek, M.; Chylinski, K.; Fonfara, I.; Hauer, M.; Doudna, J.A.; Charpentier, E. A programmable dual-RNA-guided DNA endonuclease in adaptive bacterial immunity. Science 2012, 337, 816–821. [Google Scholar] [CrossRef] [PubMed]
- Cong, L.; Ran, F.A.; Cox, D.; Lin, S.; Barretto, R.; Habib, N.; Hsu, P.D.; Wu, X.; Jiang, W.; Marraffini, L.A.; et al. Multiplex genome engineering using CRISPR/Cas systems. Science 2013, 339, 819–823. [Google Scholar] [CrossRef]
- Okita, K.; Matsumura, Y.; Sato, Y.; Okada, A.; Morizane, A.; Okamoto, S.; Hong, H.; Nakagawa, M.; Tanabe, K.; Tezuka, K.; et al. A more efficient method to generate integration-free human iPS cells. Nat. Methods 2011, 8, 409–412. [Google Scholar] [CrossRef]
- Martins-Taylor, K.; Xu, R.-H. Concise Review: Genomic Stability of Human Induced Pluripotent Stem Cells. Stem Cells 2012, 30, 22–27. [Google Scholar] [CrossRef]
- Zhang, X.-Q.; Zhang, S.-C. Differentiation of Neural Precursors and Dopaminergic Neurons from Human Embryonic Stem Cells. Methods Mol. Biol. Author Manuscr. 2010, 584, 355–366. [Google Scholar] [CrossRef]
- Chambers, S.M.; Fasano, C.A.; Papapetrou, E.P.; Tomishima, M.; Sadelain, M.; Studer, L. Highly efficient neural conversion of human ES and iPS cells by dual inhibition of SMAD signaling. Nature 2009, 27, 275–280. [Google Scholar] [CrossRef]
- Jeon, I.; Lee, N.; Li, J.-Y.; Park, I.-H.; Park, K.S.; Moon, J.; Shim, S.H.; Choi, C.; Chang, D.-J.; Kwon, J.; et al. Neuronal properties, in vivo effects, and pathology of a Huntington’s disease patient-derived induced pluripotent stem cells. Stem Cells 2012, 30, 2054–2062. [Google Scholar] [CrossRef] [PubMed]
- Arrasate, M.; Finkbeiner, S. Protein aggregates in Huntington’s disease. Exp. Neurol. 2012, 238, 1–11. [Google Scholar] [CrossRef]
- Fu, Y.; Foden, J.A.; Khayter, C.; Maeder, M.L.; Reyon, D.; Joung, J.K.; Sander, J.D. High-frequency off-target mutagenesis induced by CRISPR-Cas nucleases in human cells. Nat. Biotechnol. 2013, 31, 822–826. [Google Scholar] [CrossRef]
- Jiang, W.; Bikard, D.; Cox, D.; Zhang, F.; Marraffini, L.A. RNA-guided editing of bacterial genomes using CRISPR-Cas systems. Nat. Biotechnol. 2013, 31, 233–239. [Google Scholar] [CrossRef]
- Lo Sardo, V.; Zuccato, C.; Gaudenzi, G.; Vitali, B.; Ramos, C.; Tartari, M.; Myre, M.A.; Walker, J.A.; Pistocchi, A.; Conti, L.; et al. An evolutionary recent neuroepithelial cell adhesion function of huntingtin implicates ADAM10-Ncadherin. Nat. Neurosci. 2012, 15, 713–721. [Google Scholar] [CrossRef]
- Nguyen, G.D.; Molero, A.E.; Gokhan, S.; Mehler, M.F. Functions of Huntingtin in Germ Layer Specification and Organogenesis. PLoS ONE 2013, 8, e72698. [Google Scholar] [CrossRef]
- Khan, S.; Ahmad, K.; Alshammari, E.M.A.; Adnan, M.; Baig, M.H.; Lohani, M.; Somvanshi, P.; Haque, S. Implication of Caspase-3 as a Common Therapeutic Target for Multineurodegenerative Disorders and Its Inhibition Using Nonpeptidyl Natural Compounds. Biomed. Res. Int. 2015, 2015, 379817. [Google Scholar] [CrossRef]
- Maglione, V.; Cannella, M.; Gradini, R.; Cislaghi, G.; Squitieri, F. Huntingtin fragmentation and increased caspase 3, 8 and 9 activities in lymphoblasts with heterozygous and homozygous Huntington’s disease mutation. Mech. Ageing Dev. 2006, 127, 213–216. [Google Scholar] [CrossRef]
- Squitieri, F.; Maglione, V.; Orobello, S.; Fornai, F. Genotype-, aging-dependent abnormal caspase activity in Huntington disease blood cells. J. Neural Transm. 2011, 118, 1599–1607. [Google Scholar] [CrossRef]
- Baydyuk, M.; Xu, B. BDNF signaling and survival of striatal neurons. Front. Cell Neurosci. 2014, 8, 254. [Google Scholar] [CrossRef]
- The HD iPSC Consortium. Induced Pluripotent Stem Cells from Patients with Huntington’s disease Show CAG-Repeat-Expansion-Associated Phenotypes. Cell Stem Cell 2012, 11, 264–278. [Google Scholar] [CrossRef]
- Nekrasov, E.D.; Vigont, V.A.; Klyushnikov, S.A.; Lebedeva, O.S.; Vassina, E.M.; Bogomazova, A.N.; Chestkov, I.V.; Semashko, T.A.; Kiseleva, E.; Suldina, L.A.; et al. Manifestation of Huntington’s disease pathology in human induced pluripotent stem cell-derived neurons. Mol. Neurodegener. 2016, 11, 27. [Google Scholar] [CrossRef]
- Victor, M.B.; Richner, M.; Hermanstyne, T.; Ransdell, J.L.; Sobieski, C.; Deng, P.-Y.; Klyachko, V.A.; Nerbonne, J.M.; Yoo, A.S. Generation of Human Striatal Neurons by MicroRNA-Dependent Direct Conversion of Fibroblasts. Neuron 2014, 84, 311–323. [Google Scholar] [CrossRef]
- Victor, M.B.; Richner, M.; Olsen, H.E.; Lee, S.W.; Monteys, A.M.; Ma, C.; Huh, C.J.; Zhang, B.; Davidson, B.L.; Yang, X.W.; et al. Striatal neurons directly converted from Huntington’s disease patient fibroblasts recapitulate age-associated disease phenotypes. Nat. Neurosci. 2018, 21, 341–352. [Google Scholar] [CrossRef]
- Boyer, C.; Schikorski, T.; Stevens, C.F. Comparison of hippocampal dendritic spines in culture and in brain. J. Neurosci. 1998, 18, 5294–5300. [Google Scholar] [CrossRef]
- Parievsky, A.; Cepeda, C.; Levine, M.S. Alterations of Synaptic Function in Huntington’s disease. In Handbook of Behavioral Neuroscience; Elsevier B.V.: Amsterdam, The Netherlands, 2016; pp. 907–927. [Google Scholar]
- Ratnayaka, A.; Marra, V.; Branco, T.; Staras, K. Extrasynaptic vesicle recycling in mature hippocampal neurons. Nat. Commun. 2011, 2, 1–11. [Google Scholar] [CrossRef][Green Version]
- Li, L.; Murphy, T.H.; Hayden, M.R.; Raymond, L.A. Enhanced Striatal NR2B-Containing N -Methyl- d -Aspartate Receptor-Mediated Synaptic Currents in a Mouse Model of Huntington Disease. J. Neurophysiol. 2004, 92, 2738–2746. [Google Scholar] [CrossRef]
- Herst, P.M.; Rowe, M.R.; Carson, G.M.; Berridge, M.V. Functional mitochondria in health and disease. Front. Endocrinol. 2017, 8, 296. [Google Scholar] [CrossRef]
- Costa, V.; Scorrano, L. Shaping the role of mitochondria in the pathogenesis of Huntington’s disease. EMBO J. 2012, 31, 1853–1864. [Google Scholar] [CrossRef]
- Wang, Y.; Nartiss, Y.; Steipe, B.; McQuibban, G.A.; Kim, P.K. ROS-induced mitochondrial depolarization initiates PARK2/PARKIN-dependent mitochondrial degradation by autophagy. Autophagy 2012, 8, 1462–1476. [Google Scholar] [CrossRef]
- Csordás, G.; Weaver, D.; Hajnóczky, G. Endoplasmic Reticulum–Mitochondrial Contactology: Structure and Signaling Functions. Trends Cell Biol. 2018, 28, 523–540. [Google Scholar] [CrossRef]
- Liu, Y.; Zhu, X. Endoplasmic reticulum-mitochondria tethering in neurodegenerative diseases. Transl. Neurodegener. 2017, 6, 21. [Google Scholar] [CrossRef]
- Bezprozvanny, I. Calcium signaling and neurodegenerative diseases. Trends Mol. Med. 2009, 15, 89–100. [Google Scholar] [CrossRef]
- Zhu, J.; Wang, K.Z.Q.; Chu, C.T. After the banquet: Mitochondrial biogenesis, mitophagy, and cell survival. Autophagy 2013, 9, 1663–1676. [Google Scholar] [CrossRef]
- Kiriyama, Y.; Nochi, H. The function of autophagy in neurodegenerative diseases. Int. J. Mol. Sci. 2015, 16, 26797–26812. [Google Scholar] [CrossRef]
- Martin, D.D.O.; Ladha, S.; Ehrnhoefer, D.E.; Hayden, M.R. Autophagy in Huntington disease and huntingtin in autophagy. Trends Neurosci. 2015, 38, 26–35. [Google Scholar] [CrossRef]
- Rubinsztein, D.C.; DiFiglia, M.; Heintz, N.; Nixon, R.A.; Qin, Z.-H.; Ravikumar, B.; Stefanis, L.; Tolkovsky, A. Autophagy and its possible roles in nervous system diseases, damage and repair. Autophagy 2005, 1, 11–22. [Google Scholar] [CrossRef]
- Tepper, J.M.; Tecuapetla, F.; Koós, T.; Ibáñez-Sandoval, O. Heterogeneity and diversity of striatal GABAergic interneurons. Front. Neuroanat. 2010, 4, 150. [Google Scholar] [CrossRef]
- Schmidt, M.E.; Buren, C.; Mackay, J.P.; Cheung, D.; Dal Cengio, L.; Raymond, L.A.; Hayden, M.R. Altering cortical input unmasks synaptic phenotypes in the YAC128 cortico-striatal co-culture model of Huntington disease. BMC Biol. 2018, 16, 58. [Google Scholar] [CrossRef]
- Wu, J.; Ryskamp, D.A.; Liang, X.; Egorova, P.; Zakharova, O.; Hung, G.; Bezprozvanny, I. Enhanced store-operated calcium entry leads to striatal synaptic loss in a huntington’s disease mouse model. J. Neurosci. 2016, 36, 125–141. [Google Scholar] [CrossRef]
- Ferrante, R.J.; Kowall, N.W.; Richardson, E.P. Proliferative and degenerative changes in striatal spiny neurons in Huntington’s disease: A combined study using the section-Golgi method and calbindin D28k immunocytochemistry. J. Neurosci. 1991, 11, 3877–3887. [Google Scholar] [CrossRef]
- Marco, S.; Giralt, A.; Petrovic, M.M.; Pouladi, M.A.; Martínez-Turrillas, R.; Martínez-Hernández, J.; Kaltenbach, L.S.; Torres-Peraza, J.; Graham, R.K.; Watanabe, M.; et al. Suppressing aberrant GluN3A expression rescues synaptic and behavioral impairments in Huntington’s disease models. Nat. Med. 2013, 19, 1030–1038. [Google Scholar] [CrossRef]
- Dent, E.W.; Merriam, E.B.; Hu, X. The dynamic cytoskeleton: Backbone of dendritic spine plasticity. Curr. Opin. Neurobiol. 2011, 21, 175–181. [Google Scholar] [CrossRef] [PubMed]
- Bulley, S.J.; Drew, C.J.G.; Morton, A.J. Direct visualisation of abnormal dendritic spine morphology in the hippocampus of the R6/2 transgenic mouse model of Huntington’s disease. J. Huntingt. Dis. 2012, 1, 267–273. [Google Scholar] [CrossRef]
- Nakagawa, T.; Engler, J.A.; Sheng, M. The dynamic turnover and functional roles of α-actinin in dendritic spines. Neuropharmacology 2004, 47, 734–745. [Google Scholar] [CrossRef] [PubMed]
- Hodges, J.L.; Vilchez, S.M.; Asmussen, H.; Whitmore, L.A.; Horwitz, A.R. α-Actinin-2 Mediates Spine Morphology and Assembly of the Post-Synaptic Density in Hippocampal Neurons. PLoS ONE 2014, 9, e101770. [Google Scholar] [CrossRef]









| Gene | 5′→3′ |
|---|---|
| ACTB | AGGCACCAGGGCGTGAT/GATAGCACAGCCTGGATAGCA |
| NANOG | CAGCCCCGATTCTTCCACCAGTCCC/CGGAAGATTCCCAGTCGGGTTCACC |
| OCT3/4 | CTTCTGCTTCAGGAGCTTGG/GAAGGAGAAGCTGGAGCAAA |
| SOX2 | GCTTAGCCTCGTCGATGAAC/AACCCCAAGATGCACAACTC |
| HPRT | GACTTTGCTTTCCTTGGTCAGG/AGTCTGGCTTATATCCAACACTTCG |
| SOX1 | ATTATTTTGCCCGTTTTCCC/TCAAGGAAACACAATCGCTG |
| PAX6 | TCCGTTGGAACTGATGGAGT/GTTGGTATCCGGGGACTTC |
| MAP2 | TTCGTTGTGTCGTGTTCTCA/AACCGAGGAAGCATTGATTG |
| SYP | CAATGCCTGCCTGAACAAAG/GGGTCCTAAACTGTCCTCTCTA |
| ARPP21 | CTGGATGAAGAGGAGAAACTGG/CCTGCTCCTGACTTGGATTT |
| GAD1 | AAACCGTGCAATTCCTCCTG/GCAACTGGTGTGGGTGATGA |
| CTIP2 | AGTGGCCGCGTGTATATTG/GCCCAGGCATTCTCGATTATTA |
| DRD1 | CAACCTGAACTCGCAGATGAA/CAGAGTCTCACCGTACCTTAGT |
| DRD2 | CACTCCTCTTCGGACTCAATAAC/GACAATGAAGGGCACGTAGAA |
| CALB1 | CCGAACGGATCTTGCTCTTAT/ACTCCCTTATAGTGCACAGTTATT |
| FOXP2 | CCAAAGCATCACCACCAATAAC/CTGTCTCGTCTTGCACTTAGAA |
| Antibody | Company, Cat number | Dilution |
|---|---|---|
| Primary | ||
| Rabbit IgG anti-GABA | Sigma, ABN131 | 1:500 |
| Mouse IgM anti-PAX6 | Santa Cruz Biotechnology, sc-81,649 | 1:50 |
| Goat IgG anti-SOX1 | R&D Systems, AF3369 | 1:200 |
| Goat IgG anti-OTX2 | R&D Systems, AF1979 | 1.400 |
| Mouse IgG2a anti-TuJ1 | Covance, 801201 | 1:1000 |
| Rabbit IgG anti-NF200 | Sigma, N4142 | 1:1000 |
| Rabbit IgG anti-DARPP32 | Abcam, ab40801 | 1:50 |
| Chicken IgG anti-MAP2 | Abcam, ab5392 | 1:1000 |
| Rabbit IgG anti-SOX2 | Cell Signaling Technology, 3579 | 1:500 |
| Mouse IgM anti-TRA-1-60 | Abcam, ab16288 | 1:200 |
| Mouse IgG anti-NANOG | Abcam, ab62734 | 1:200 |
| Mouse IgG anti-OCT4 | BD Transduction Lab, 611,202 | 1:50 |
| Mouse IgG anti-αSMA | DAKO, M0851 | 1:100 |
| Rabbit IgG anti-HNF3B | Millipore, 07-633 | 1:200 |
| Rabbit IgG anti-HTT | Sigma, H7540 | 1:100 |
| Mouse IgG anti-PolyQ | Millipore, MAB1574 | 1:400 |
| Rabbit IgG anti-Cleaved caspase-3 | Cell Signaling Technology, 9661 | 1:400 |
| Mouse IgG1 anti-ZO-1 | Invitrogen, 33-9100 | 1:50 |
| Rabbit IgG anti-Synapsin I | Millipore, 574,777 | 1:200 |
| Secondary | ||
| Alexa Fluor 488 goat anti rabbit IgG (H+L) | Thermo Fisher Scientific, A11,078 | 1:400 |
| Alexa Fluor 568 goat anti rabbit IgG (H+L) | Thermo Fisher Scientific, A-11,011 | 1:400 |
| Alexa Fluor 488 goat anti mouse IgG (H+L) | Thermo Fisher Scientific, A28,175 | 1:400 |
| Alexa Fluor 568 goat anti mouse IgG (H+L) | Thermo Fisher Scientific, A11,031 | 1:400 |
| Alexa Fluor 568 goat anti mouse IgG2a | Thermo Fisher Scientific, A-21,134 | 1:400 |
| Alexa Fluor 488 goat anti mouse IgG1 | Thermo Fisher Scientific, A-21,121 | 1:400 |
| Alexa Fluor 568 goat anti mouse IgM | Thermo Fisher Scientific, A21,043 | 1:400 |
| Alexa Fluor 488 rabbit anti goat IgG (H+L) | Thermo Fisher Scientific, A27,012 | 1:400 |
| Alexa Fluor 488 goat anti chicken IgY H&L | Abcam, ab150,169 | 1:400 |
| Sequence | PAM | Score | Chromo-Some | Gene | DNA Strand | Substitutions |
|---|---|---|---|---|---|---|
| AGGCCTTCATCAGCTTTTCC | AGG | 100 | 4 | HTT | - | 0 |
| AAGCCTTCATCATCTTTTCC | TGG | 3.60441176 | 2 | - | 2 | |
| CAGCTTTCATCAGCTTTTCC | AGG | 2.50329381 | 8 | + | 4 | |
| ATGATTTCATCAGCTTTTCC | GAG | 2.4265645 | 6 | - | 3 | |
| AGCCCTATATCAGCTTTTCC | CAG | 1.74086014 | 22 | + | 4 | |
| ATGCATTCTTCAGCTTTTCC | CAG | 1.68981077 | 12 | + | 3 | |
| GGGCCCTCAGCAGCTTTTCC | TGG | 1.65679108 | 5 | + | 3 | |
| AGCCTTTCATGAGCTTTTCC | CAG | 1.56823077 | 2 | - | 3 | |
| CAGCCTTCATCAGCTTCTCC | AAG | 1.55307856 | 22 | - | 3 | |
| CAGCTTTAATCAGCTTTTCC | TAG | 1.50316456 | 4 | - | 4 | |
| TGGTCTTAAGCAGCTTTTCC | TAG | 1.47132848 | 5 | + | 4 | |
| TTTCCTTCAACAGCTTTTCC | TGG | 1.41271949 | 11 | - | 4 | |
| AGTCCTCCATCAGCTTTTCT | AAG | 1.19365756 | 8 | + | 3 | |
| GAGCCTGGATCAGCTTTTCC | TGG | 1.04428648 | 14 | - | 4 | |
| TGGGCTGAATCAGCTTTTCC | TGG | 1.02666139 | 6 | + | 4 | |
| TGGCTTCCAGCAGCTTTTCC | AAG | 0.98720955 | 7 | - | 4 | |
| ATGGCTGCAGCAGCTTTTCC | AAG | 0.97011502 | X | - | 4 | |
| AAGAATCCATCAGCTTTTCC | AAG | 0.96173419 | 2 | + | 4 | |
| AATTCTACATCAGCTTTTCC | TAG | 0.94826991 | 9 | + | 4 | |
| AAATCTCCATCAGCTTTTCC | GAG | 0.94826991 | 6 | - | 4 | |
| TGCCCTTGGTCAGCTTTTCC | TGG | 0.94546867 | 20 | - | 4 | |
| AGGGCCTCATGAGCTTTTCC | AAG | 0.92863537 | 9 | + | 3 | |
| AGGGCTGTAGCAGCTTTTCC | CAG | 0.90727356 | 16 | + | 4 | |
| AGGGCTGTAGCAGCTTTTCC | CAG | 0.90727356 | 16 | + | 4 | |
| TAGCATTCATCAGCTTTTCA | AGG | 0.90034091 | 5 | + | 4 | |
| TAGCTTTCATCAGCTTTTCA | AAG | 0.90034091 | X | - | 4 | |
| TAGCTTTCATCAGCTTTTCA | AAG | 0.90034091 | 11 | + | 4 | |
| TTGCTTTCATCAGCTTTTCA | AAG | 0.90034091 | 22 | HMGXB4 | + | 4 |
Publisher’s Note: MDPI stays neutral with regard to jurisdictional claims in published maps and institutional affiliations. |
© 2020 by the authors. Licensee MDPI, Basel, Switzerland. This article is an open access article distributed under the terms and conditions of the Creative Commons Attribution (CC BY) license (http://creativecommons.org/licenses/by/4.0/).
Share and Cite
Malankhanova, T.; Suldina, L.; Grigor’eva, E.; Medvedev, S.; Minina, J.; Morozova, K.; Kiseleva, E.; Zakian, S.; Malakhova, A. A Human Induced Pluripotent Stem Cell-Derived Isogenic Model of Huntington’s Disease Based on Neuronal Cells Has Several Relevant Phenotypic Abnormalities. J. Pers. Med. 2020, 10, 215. https://doi.org/10.3390/jpm10040215
Malankhanova T, Suldina L, Grigor’eva E, Medvedev S, Minina J, Morozova K, Kiseleva E, Zakian S, Malakhova A. A Human Induced Pluripotent Stem Cell-Derived Isogenic Model of Huntington’s Disease Based on Neuronal Cells Has Several Relevant Phenotypic Abnormalities. Journal of Personalized Medicine. 2020; 10(4):215. https://doi.org/10.3390/jpm10040215
Chicago/Turabian StyleMalankhanova, Tuyana, Lyubov Suldina, Elena Grigor’eva, Sergey Medvedev, Julia Minina, Ksenia Morozova, Elena Kiseleva, Suren Zakian, and Anastasia Malakhova. 2020. "A Human Induced Pluripotent Stem Cell-Derived Isogenic Model of Huntington’s Disease Based on Neuronal Cells Has Several Relevant Phenotypic Abnormalities" Journal of Personalized Medicine 10, no. 4: 215. https://doi.org/10.3390/jpm10040215
APA StyleMalankhanova, T., Suldina, L., Grigor’eva, E., Medvedev, S., Minina, J., Morozova, K., Kiseleva, E., Zakian, S., & Malakhova, A. (2020). A Human Induced Pluripotent Stem Cell-Derived Isogenic Model of Huntington’s Disease Based on Neuronal Cells Has Several Relevant Phenotypic Abnormalities. Journal of Personalized Medicine, 10(4), 215. https://doi.org/10.3390/jpm10040215

