Comparative Diagnostic Assessment of Karyotyping, Microarray, and Whole Exome Sequencing in Genetically Associated Fetal Growth Restriction
Abstract
1. Introduction
2. Materials and Methods
2.1. Patient Enrollment
2.2. Amniotic Fluid Sampling and DNA Extraction
2.3. CMA and Trio-WES
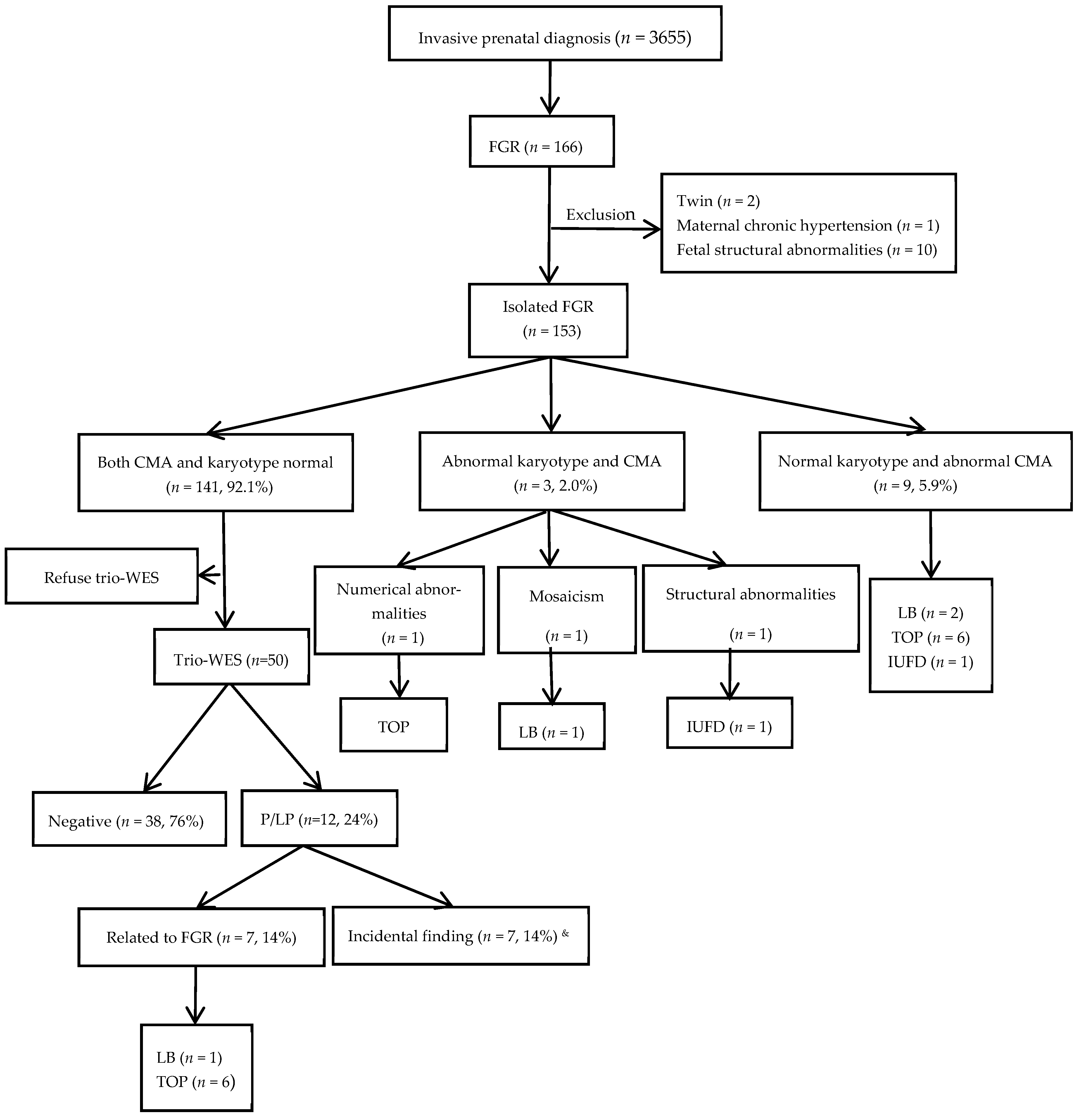
3. Results
3.1. Chromosomal Karyotype and Chromosomal Microarray Analysis Results
3.2. Results of Trio-WES
3.3. Pregnancy Outcome
4. Discussion
5. Limitation
6. Conclusions
Author Contributions
Funding
Institutional Review Board Statement
Informed Consent Statement
Data Availability Statement
Acknowledgments
Conflicts of Interest
Abbreviations
| FGR | fetal growth restriction |
| CMA | chromosomal microarray analysis |
| WES | whole exome sequencing |
| CNVs | copy number variations |
| UPD | uniparental disomy |
| SNVs | single-nucleotide variants |
| P | pathogenic |
| LP | likely pathogenic |
| B | benign |
| LB | likely benign |
| VUS | variant of uncertain significance |
| GA | gestational age |
| LB | live born |
| TOP | termination of pregnancy |
| IUFD | intrauterine fetal demise |
| Mat. | maternal |
| Pat. | paternal |
| AD | autosomal dominant |
| AR | autosomal recessive |
| IC | imprinting center |
| MS-MLPA | methylation-specific multiplex ligation-dependent probe amplification |
| PCR | polymerase chain reaction |
| STR | short tandem repeat |
References
- Visentin, S.; Londero, A.P.; Cataneo, I.; Bellussi, F.; Salsi, G.; Pilu, G.; Cosmi, E. A prenatal standard for fetal weight improves the prenatal diagnosis of small for gestational age fetuses in pregnancies at increased risk. BMC Pregnancy Childbirth 2022, 22, 254. [Google Scholar] [CrossRef]
- Martins, J.G.; Biggio, J.R.; Abuhamad, A. Society for Maternal-Fetal Medicine Consult Series #52: Diagnosis and management of fetal growth restriction: (Replaces Clinical Guideline Number 3, April 2012). Am. J. Obstet. Gynecol. 2020, 223, B2–B17. [Google Scholar] [CrossRef]
- Kingdom, J.; Ashwal, E.; Lausman, A.; Liauw, J.; Soliman, N.; Figueiro-Filho, E.; Nash, C.; Bujold, E.; Melamed, N. Guideline No. 442: Fetal Growth Restriction: Screening, Diagnosis, and Management in Singleton Pregnancies. J. Obstet. Gynaecol. Can. 2023, 45, 102154. [Google Scholar] [CrossRef] [PubMed]
- King, V.J.; Bennet, L.; Stone, P.R.; Clark, A.; Gunn, A.J.; Dhillon, S.K. Fetal growth restriction and stillbirth: Biomarkers for identifying at risk fetuses. Front. Physiol. 2022, 13, 959750. [Google Scholar] [CrossRef] [PubMed]
- Chew, L.C.; Osuchukwu, O.O.; Reed, D.J.; Verma, R.P. Fetal Growth Restriction. In StatPearls; StatPearls Publishing LLC: Treasure Island, FL, USA, 2025. [Google Scholar]
- Allotey, J.; Archer, L.; Coomar, D.; Snell, K.I.; Smuk, M.; Oakey, L.; Haqnawaz, S.; Betrán, A.P.; Chappell, L.C.; Ganzevoort, W.; et al. Development and validation of prediction models for fetal growth restriction and birthweight: An individual participant data meta-analysis. Health Technol. Assess. 2024, 28, 1–119. [Google Scholar] [CrossRef]
- Adam-Raileanu, A.; Miron, I.; Lupu, A.; Bozomitu, L.; Sasaran, M.O.; Russu, R.; Rosu, S.T.; Nedelcu, A.H.; Salaru, D.L.; Baciu, G.; et al. Fetal Growth Restriction and Its Metabolism-Related Long-Term Outcomes-Underlying Mechanisms and Clinical Implications. Nutrients 2025, 17, 555. [Google Scholar] [CrossRef]
- D’Agostin, M.; Di Sipio Morgia, C.; Vento, G.; Nobile, S. Long-term implications of fetal growth restriction. World J. Clin. Cases 2023, 11, 2855–2863. [Google Scholar] [CrossRef]
- Wu, X.; He, S.; Shen, Q.; Xu, S.; Guo, D.; Liang, B.; Wang, X.; Cao, H.; Huang, H.; Xu, L. Etiologic evaluation and pregnancy outcomes of fetal growth restriction (FGR) associated with structural malformations. Sci. Rep. 2024, 14, 9220. [Google Scholar] [CrossRef]
- Krishna, U.; Bhalerao, S. Placental insufficiency and fetal growth restriction. J. Obstet. Gynaecol. India 2011, 61, 505–511. [Google Scholar] [CrossRef] [PubMed]
- Nowakowska, B.A.; Pankiewicz, K.; Nowacka, U.; Niemiec, M.; Kozłowski, S.; Issat, T. Genetic Background of Fetal Growth Restriction. Int. J. Mol. Sci. 2021, 23, 36. [Google Scholar] [CrossRef]
- Zhu, H.; Lin, S.; Huang, L.; He, Z.; Huang, X.; Zhou, Y.; Fang, Q.; Luo, Y. Application of chromosomal microarray analysis in prenatal diagnosis of fetal growth restriction. Prenat. Diagn. 2016, 36, 686–692. [Google Scholar] [CrossRef] [PubMed]
- Borrell, A.; Grande, M.; Meler, E.; Sabrià, J.; Mazarico, E.; Muñoz, A.; Rodriguez-Revenga, L.; Badenas, C.; Figueras, F. Genomic Microarray in Fetuses with Early Growth Restriction: A Multicenter Study. Fetal Diagn. Ther. 2017, 42, 174–180. [Google Scholar] [CrossRef]
- Snijders, R.J.; Sherrod, C.; Gosden, C.M.; Nicolaides, K.H. Fetal growth retardation: Associated malformations and chromosomal abnormalities. Am. J. Obstet. Gynecol. 1993, 168, 547–555. [Google Scholar] [CrossRef]
- Chen, Y.; Xie, Y.; Jiang, Y.; Luo, Q.; Shi, L.; Zeng, S.; Zhuang, J.; Lyu, G. The Genetic Etiology Diagnosis of Fetal Growth Restriction Using Single-Nucleotide Polymorphism-Based Chromosomal Microarray Analysis. Front. Pediatr. 2021, 9, 743639. [Google Scholar] [CrossRef]
- Shaffer, L.G.; Rosenfeld, J.A.; Dabell, M.P.; Coppinger, J.; Bandholz, A.M.; Ellison, J.W.; Ravnan, J.B.; Torchia, B.S.; Ballif, B.C.; Fisher, A.J. Detection rates of clinically significant genomic alterations by microarray analysis for specific anomalies detected by ultrasound. Prenat. Diagn. 2012, 32, 986–995. [Google Scholar] [CrossRef]
- Levy, B.; Wapner, R. Prenatal diagnosis by chromosomal microarray analysis. Fertil. Steril. 2018, 109, 201–212. [Google Scholar] [CrossRef] [PubMed]
- Ganapathi, M.; Nahum, O.; Levy, B. Prenatal Diagnosis Using Chromosomal SNP Microarrays. Methods Mol. Biol. 2019, 1885, 187–205. [Google Scholar] [CrossRef] [PubMed]
- Wapner, R.J.; Martin, C.L.; Levy, B.; Ballif, B.C.; Eng, C.M.; Zachary, J.M.; Savage, M.; Platt, L.D.; Saltzman, D.; Grobman, W.A.; et al. Chromosomal microarray versus karyotyping for prenatal diagnosis. N. Engl. J. Med. 2012, 367, 2175–2184. [Google Scholar] [CrossRef]
- American College of Obstetricians and Gynecologists Committee on Genetics. Committee Opinion No. 581: The use of chromosomal microarray analysis in prenatal diagnosis. Obstet. Gynecol. 2013, 122, 1374–1377. [Google Scholar] [CrossRef]
- Borrell, A.; Grande, M.; Pauta, M.; Rodriguez-Revenga, L.; Figueras, F. Chromosomal Microarray Analysis in Fetuses with Growth Restriction and Normal Karyotype: A Systematic Review and Meta-Analysis. Fetal Diagn. Ther. 2018, 44, 1–9. [Google Scholar] [CrossRef]
- Lantieri, F.; Malacarne, M.; Gimelli, S.; Santamaria, G.; Coviello, D.; Ceccherini, I. Custom Array Comparative Genomic Hybridization: The Importance of DNA Quality, an Expert Eye, and Variant Validation. Int. J. Mol. Sci. 2017, 18, 609. [Google Scholar] [CrossRef]
- Zhang, C.; Cerveira, E.; Romanovitch, M.; Zhu, Q. Array-Based Comparative Genomic Hybridization (aCGH). Methods Mol. Biol. 2017, 1541, 167–179. [Google Scholar] [CrossRef] [PubMed]
- Dugoff, L.; Norton, M.E.; Kuller, J.A. The use of chromosomal microarray for prenatal diagnosis. Am. J. Obstet. Gynecol. 2016, 215, B2–B9. [Google Scholar] [CrossRef]
- Sagi-Dain, L.; Peleg, A.; Sagi, S. Risk for chromosomal aberrations in apparently isolated intrauterine growth restriction: A systematic review. Prenat. Diagn. 2017, 37, 1061–1066. [Google Scholar] [CrossRef]
- An, G.; Lin, Y.; Xu, L.P.; Huang, H.L.; Liu, S.P.; Yu, Y.H.; Yang, F. Application of chromosomal microarray to investigate genetic causes of isolated fetal growth restriction. Mol. Cytogenet. 2018, 11, 33. [Google Scholar] [CrossRef]
- Lan, L.; Luo, D.; Lian, J.; She, L.; Zhang, B.; Zhong, H.; Wang, H.; Wu, H. Chromosomal Abnormalities Detected by Chromosomal Microarray Analysis and Karyotype in Fetuses with Ultrasound Abnormalities. Int. J. Gen. Med. 2024, 17, 4645–4658. [Google Scholar] [CrossRef]
- Fu, F.; Li, L.S.; Du, K.; Li, R.; Yu, Q.X.; Wang, D.; Lei, T.Y.; Deng, Q.; Nie, Z.Q.; Zhang, W.W.; et al. Analysis of families with fetal congenital abnormalities but negative prenatal diagnosis by whole exome sequencing. Chin. J. Obstet. Gynecol. 2021, 56, 458–466. [Google Scholar] [CrossRef]
- Mellis, R.; Oprych, K.; Scotchman, E.; Hill, M.; Chitty, L.S. Diagnostic yield of exome sequencing for prenatal diagnosis of fetal structural anomalies: A systematic review and meta-analysis. Prenat. Diagn. 2022, 42, 662–685. [Google Scholar] [CrossRef] [PubMed]
- Zhou, H.; Fu, F.; Wang, Y.; Li, R.; Li, Y.; Cheng, K.; Huang, R.; Wang, D.; Yu, Q.; Lu, Y.; et al. Genetic causes of isolated and severe fetal growth restriction in normal chromosomal microarray analysis. Int. J. Gynaecol. Obstet. 2023, 161, 1004–1011. [Google Scholar] [CrossRef]
- Shi, X.; Huang, Y.; Ding, H.; Zhao, L.; He, W.; Wu, J. Utility of whole exome sequencing in the evaluation of isolated fetal growth restriction in normal chromosomal microarray analysis. Ann. Med. 2025, 57, 2476038. [Google Scholar] [CrossRef]
- Richards, S.; Aziz, N.; Bale, S.; Bick, D.; Das, S.; Gastier-Foster, J.; Grody, W.W.; Hegde, M.; Lyon, E.; Spector, E.; et al. Standards and guidelines for the interpretation of sequence variants: A joint consensus recommendation of the American College of Medical Genetics and Genomics and the Association for Molecular Pathology. Genet. Med. 2015, 17, 405–424. [Google Scholar] [CrossRef]
- Leone, G.; Meli, C.; Falsaperla, R.; Gullo, F.; Licciardello, L.; La Spina, L.; Messina, M.; Lo Bianco, M.; Sapuppo, A.; Pappalardo, M.G.; et al. Maternal Phenylketonuria and Offspring Outcome: A Retrospective Study with a Systematic Review of the Literature. Nutrients 2025, 17, 678. [Google Scholar] [CrossRef] [PubMed]
- Gautiero, C.; Scala, I.; Esposito, G.; Coppola, M.R.; Cacciapuoti, N.; Fisco, M.; Ruoppolo, M.; Strisciuglio, P.; Parenti, G.; Guida, B. The Light and the Dark Side of Maternal PKU: Single-Centre Experience of Dietary Management and Emergency Treatment Protocol of Unplanned Pregnancies. Nutrients 2025, 17, 1048. [Google Scholar] [CrossRef] [PubMed]
- Rovelli, V.; Longo, N. Phenylketonuria and the brain. Mol. Genet. Metab. 2023, 139, 107583. [Google Scholar] [CrossRef]
- Rohde, C.; Thiele, A.G.; Baerwald, C.; Ascherl, R.G.; Lier, D.; Och, U.; Heller, C.; Jung, A.; Schönherr, K.; Joerg-Streller, M.; et al. Preventing maternal phenylketonuria (PKU) syndrome: Important factors to achieve good metabolic control throughout pregnancy. Orphanet J. Rare Dis. 2021, 16, 477. [Google Scholar] [CrossRef] [PubMed]
- Alghamdi, M.A.; O’Donnell-Luria, A.; Almontashiri, N.A.; AlAali, W.Y.; Ali, H.H.; Levy, H.L. Classical phenylketonuria presenting as maternal PKU syndrome in the offspring of an intellectually normal woman. JIMD Rep. 2023, 64, 312–316. [Google Scholar] [CrossRef]
- Donarska, J.; Szablewska, A.W.; Wierzba, J. Maternal Phenylketonuria: Consequences of Dietary Non-Adherence and Gaps in Preconception Care-A Case Report. J. Clin. Med. 2025, 14, 1102. [Google Scholar] [CrossRef]
- Lazier, J.; Martin, N.; Stavropoulos, J.D.; Chitayat, D. Maternal uniparental disomy for chromosome 6 in a patient with IUGR, ambiguous genitalia, and persistent mullerian structures. Am. J. Med. Genet. A 2016, 170, 3227–3230. [Google Scholar] [CrossRef]
- Cox, D.M.; Butler, M.G. The 15q11.2 BP1-BP2 microdeletion syndrome: A review. Int. J. Mol. Sci. 2015, 16, 4068–4082. [Google Scholar] [CrossRef]
- Gruchy, N.; Decamp, M.; Richard, N.; Jeanne-Pasquier, C.; Benoist, G.; Mittre, H.; Leporrier, N. Array CGH analysis in high-risk pregnancies: Comparing DNA from cultured cells and cell-free fetal DNA. Prenat. Diagn. 2012, 32, 383–388. [Google Scholar] [CrossRef]
- Oneda, B.; Baldinger, R.; Reissmann, R.; Reshetnikova, I.; Krejci, P.; Masood, R.; Ochsenbein-Kölble, N.; Bartholdi, D.; Steindl, K.; Morotti, D.; et al. High-resolution chromosomal microarrays in prenatal diagnosis significantly increase diagnostic power. Prenat. Diagn. 2014, 34, 525–533. [Google Scholar] [CrossRef]
- Eggermann, T.; Zerres, K.; Eggermann, K.; Moore, G.; Wollmann, H.A. Uniparental disomy: Clinical indications for testing in growth retardation. Eur. J. Pediatr. 2002, 161, 305–312. [Google Scholar] [CrossRef] [PubMed]
- Li, M.; Hao, N.; Jiang, Y.; Xue, H.; Dai, Y.; Wang, M.; Bai, J.; Lv, Y.; Qi, Q.; Zhou, X. Contribution of uniparental disomy to fetal growth restriction: A whole-exome sequencing series in a prenatal setting. Sci. Rep. 2024, 14, 238. [Google Scholar] [CrossRef]
- Eggermann, T. Human Reproduction and Disturbed Genomic Imprinting. Genes. 2024, 15, 163. [Google Scholar] [CrossRef]
- Yingjun, X.; Zhiyang, H.; Linhua, L.; Fangming, S.; Linhuan, H.; Jinfeng, T.; Qianying, P.; Xiaofang, S. Chromosomal uniparental disomy 16 and fetal intrauterine growth restriction. Eur. J. Obstet. Gynecol. Reprod. Biol. 2017, 211, 1–7. [Google Scholar] [CrossRef]
- Leung, W.C.; Lau, W.L.; Lo, T.K.; Lau, T.K.; Lam, Y.Y.; Kan, A.; Chan, K.; Lau, E.T.; Tang, M.H. Two IUGR foetuses with maternal uniparental disomy of chromosome 6 or UPD(6)mat. J. Obstet. Gynaecol. 2017, 37, 113–115. [Google Scholar] [CrossRef]
- Rosenfeld, J.A.; Coe, B.P.; Eichler, E.E.; Cuckle, H.; Shaffer, L.G. Estimates of penetrance for recurrent pathogenic copy-number variations. Genet. Med. 2013, 15, 478–481. [Google Scholar] [CrossRef]
- Scuffins, J.; Keller-Ramey, J.; Dyer, L.; Douglas, G.; Torene, R.; Gainullin, V.; Juusola, J.; Meck, J.; Retterer, K. Uniparental disomy in a population of 32,067 clinical exome trios. Genet. Med. 2021, 23, 1101–1107. [Google Scholar] [CrossRef] [PubMed]
- Xu, C.; Li, M.; Gu, T.; Xie, F.; Zhang, Y.; Wang, D.; Peng, J. Chromosomal microarray analysis for prenatal diagnosis of uniparental disomy: A retrospective study. Mol. Cytogenet. 2024, 17, 3. [Google Scholar] [CrossRef]
- Xue, H.; Yu, A.; Zhang, L.; Chen, L.; Guo, Q.; Lin, M.; Lin, N.; Chen, X.; Xu, L.; Huang, H. Genetic testing for fetal loss of heterozygosity using single nucleotide polymorphism array and whole-exome sequencing. Sci. Rep. 2024, 14, 2190. [Google Scholar] [CrossRef] [PubMed]
- O’Brien, M.; Whyte, S.; Doyle, S.; McAuliffe, F.M. Genetic disorders in maternal medicine. Best Pract. Res. Clin. Obstet. Gynaecol. 2024, 97, 102546. [Google Scholar] [CrossRef] [PubMed]

| Case Number | GA # (Weeks) | Karyotype | CMA Results/Size | Outcome |
|---|---|---|---|---|
| 1 | 20 | mos 45,X[6]/46,XX[94] | arr[X] × 1~2 | LB |
| 2 | 18 | 47,XN + 21 | arr[21] × 3 | TOP |
| 3 | 22 | 46,XY.del(11)(q24.2) | arr[GRCh37]11q24.2q25(127,699,535–137,937,416) × 1/10.2 Mb | IUFD |
| Case Number | GA # (Weeks) | CMA Results | Type of Aberration/Size | Inheritance | Classification | Syndrome | Pregnancy Outcome |
|---|---|---|---|---|---|---|---|
| 4 | 22 | arr[GRCh37]16p13.3p12.2(94,808 − 22,768,821) × 2 hmz | UPD/22.7 Mb | De novo | P | Segmental UPD(16) | LB, 37w5d, BW 1660 g, normal development at 3-year-old follow-up |
| 5 | 22 | arr[GRCh37]14q12(32,297,119–33,263,470) × 1 | del/966.4 Kb | De novo | LP | / | IUFD |
| 6 | 30 | arr[GRCh37]1q43q44(240,983,677–245,476,176) × 1 | del/4.5 Mb | De novo | P | 1q43-q44 microdeletion syndrome, AD intellectual developmental disorder 22 | TOP |
| 7 | 22 | arr[GRCh37]17p12(14,099,565–15,428,902) × 3 | dup/1.3 Mb | Maternal | P | Charcot–Marie–Tooth disease type 1A (CMT1A) (OMIM 118,220) | LB, 34w3d, BW 1830 g, hypospadias, preeclampsia |
| 8 | 22 | arr[GRCh37]Xp22.33p22.31(168,552–6,387,288) × 1 | del/ 6.2 Mb | De novo | P | Leri–Weill dyschondrosteosis (OMIM 127,300)/ X-linked chondrodysplasia punctata (CDPX1) (OMIM 302,950) | TOP |
| 9 | 26 | upd(6)mat.arr[GRCh37] 6p22.3p21.1(156,975–43,855,790) × 2 htz, 6p21.1q21(43,855,791–107,691,648) × 2 hmz, 6q21q27(107,691,649–170,914,297) × 2 htz * | Maternal UPD | De novo | P | UPD(6)mat | TOP |
| 10 | 29 | arr[GRCh37]15q13.2q13.3(31,042,916–32,509,926) × 1 | del/1.5 Mb | De novo | P | 15q13.3 deletion syndrome | TOP |
| 11 | 18 | arr[GRCh37]19q13.11q13.12(33,044,716–37,930,875) × 1 | del/4.9 Mb | De novo | P | / | TOP |
| 12 | 24 | arr[GRCh37]15q11.2(22,770,422–23,082,237) × 1 | del/312 Kb | De novo | P | 15q11.2 deletion syndrome (OMIM 615,656) | LB, 39w3d, BW 2540 g, normal development at 1-year-old follow-up |
| Case Number | GA # | Gene | Transcripts | Variant | Origin | Inheritance | ACMG Classification | Zygosity | OMIM Phenotypes | Outcome |
|---|---|---|---|---|---|---|---|---|---|---|
| 13 | 30 | WHSC1 * | NM_001042424.3 | c.3411_3412delTC (p.Arg1138Ilefs*11) | De novo | AD | P | heterozygous | Rauch–Steindl syndrome (OMIM 619,695) | TOP |
| IC | Wolf–Hirschhorn syndrome (OMIM 194,190) | |||||||||
| 14 | 22 | FGFR3 * | NM_000142.5 | c.1620C>A(p.Asn540Lys) | De novo | AD | P | heterozygous | Achondroplasia (OMIM 100,800); Hypochondroplasia (OMIM 146,000) | TOP |
| 15 | 27 | LIG4 * | NM_206937.2 | c.1271_1275 delAAAGA (p.Lys424Argfs*20) | Mat. | AR | P | heterozygous | LIG4 syndrome (OMIM 606,593) | TOP |
| c.833G>T(p.Arg278Leu) | Pat. | P | heterozygous | |||||||
| 16 | 27 | IHH * | NM_006208.3 | c.84C>A(p.Cys28*) | Pat. | AD | LP | heterozygous | Brachydactyly, type A1 (OMIM 112,500) | LB, 40w6d, BW 2850 g, normal development at 2-year-old follow-up |
| ENPP1 @ | NM_002181.4 | c.783C>G(p.Tyr261*) | Mat | AD | P | heterozygous | Cole disease (OMIM 615,522); Diabetes mellitus, non-insulin-dependent, susceptibility to (OMIM 125,853) | |||
| 17 | 31 | TUBB2B * | NM_178012.5 | c.350T>C(p.Leu117Pro) | De novo | AD | P | heterozygous | Cortical dysplasia, complex, with other brain malformations 7 (OMIM 610,031) | TOP |
| 18 | 22 | BRPF1 * | NM_001003694.2 | c.1218C>A(p.Tyr406*) | De novo | AD | P | heterozygous | Intellectual developmental disorder with dysmorphic facies and ptosis (OMIM 617,333) | TOP |
| 19 | 18 | PAH @ | NM_000277.3 | c.1197A>T(p.Val399=) | Mat. | AR | P | heterozygous | Phenylketonuria/Hyperphenylalaninemia, non-PKU mild (OMIM 261,600) | TOP |
| 20 | 16 | FGFR2 @ | NM_000141.5 | c.1032G>A(p.Ala344=) | De novo | AD | P | heterozygous | Antley–Bixler syndrome without genital anomalies or disordered steroidogenesis (OMIM 207,410); Apert syndrome (OMIM 101,200); Beare–Stevenson cutis gyrata syndrome (OMIM 123,790); Crouzon syndrome (OMIM 123,500); Jackson–Weiss syndrome (OMIM 123,150); LADD syndrome 1 (OMIM 149,730); Craniofacial–skeletal–dermatologic dysplasia (OMIM 101,600); Pfeiffer syndrome (OMIM 101,600); Saethre–Chotzen syndrome (OMIM 101,400); Bent bone dysplasia syndrome (OMIM 614,592); Scaphocephaly, maxillary retrusion, and impaired intellectual development (OMIM 609,579); Scaphocephaly and Axenfeld–Rieger anomaly; Craniosynostosis, nonspecific | TOP |
| UPD(6) *& | / | Seq[GRCh37]6q23.3q27(400,000–171,000,000) × 2 hmz | Mat. | P | / | / | ||||
| 21 | 30 | SMAD6 @ | NM_005585.5 | c.1378dupG (p.Asp460Glyfs*105) | De novo | AD | LP | heterozygous | Craniosynostosis 7, susceptibility to (OMIM 617,439); Radioulnar synostosis, non-syndromic (OMIM 179,300); Aortic valve disease 2 (OMIM 614,823) | LB, 37w3d, BW 2550 g, normal development at 6-month follow-up |
| 22 | 25 | FLNB @ | NM_001457.4 | c.6773-1G>A(p.Gln214*) | Pat. | AD | LP | heterozygous | Boomerang dysplasia (OMIM 112,310); Larsen syndrome (OMIM 150,250); Atelosteogenesis, type I (OMIM 108,720); Atelosteogenesis, type III (OMIM 108,721) | LB, 39w, BW 2630 g, normal development at 1-year-old follow-up |
| 23 | 26 | MSH2 @ | NM_000251.2 | EX1 Del | Pat. | AD | P | heterozygous | Lynch syndrome 1 (OMIM 120,435) | LB, 38w2d, BW 2330 g, normal development at 2-year-old follow-up |
| 24 | 23 | BRIP1 @ | NM_032043.3 | c.1565C>G(p.Ser522Ter) | Mat. | AD | LP | heterozygous | Breast cancer, early-onset, susceptibility to (OMIM 114,480) | LB, 39w2d, BW 2700 g, normal development at 2-year-old follow-up |
Disclaimer/Publisher’s Note: The statements, opinions and data contained in all publications are solely those of the individual author(s) and contributor(s) and not of MDPI and/or the editor(s). MDPI and/or the editor(s) disclaim responsibility for any injury to people or property resulting from any ideas, methods, instructions or products referred to in the content. |
© 2026 by the authors. Licensee MDPI, Basel, Switzerland. This article is an open access article distributed under the terms and conditions of the Creative Commons Attribution (CC BY) license.
Share and Cite
Luo, L.; Chen, C.; Cheung, C.K.Y.; Li, Y.; Dai, X.; Zeng, T.; Wang, Y. Comparative Diagnostic Assessment of Karyotyping, Microarray, and Whole Exome Sequencing in Genetically Associated Fetal Growth Restriction. Diagnostics 2026, 16, 312. https://doi.org/10.3390/diagnostics16020312
Luo L, Chen C, Cheung CKY, Li Y, Dai X, Zeng T, Wang Y. Comparative Diagnostic Assessment of Karyotyping, Microarray, and Whole Exome Sequencing in Genetically Associated Fetal Growth Restriction. Diagnostics. 2026; 16(2):312. https://doi.org/10.3390/diagnostics16020312
Chicago/Turabian StyleLuo, Libing, Chunchun Chen, Cindy Ka Yee Cheung, Yanyan Li, Xiaoying Dai, Ting Zeng, and Ying Wang. 2026. "Comparative Diagnostic Assessment of Karyotyping, Microarray, and Whole Exome Sequencing in Genetically Associated Fetal Growth Restriction" Diagnostics 16, no. 2: 312. https://doi.org/10.3390/diagnostics16020312
APA StyleLuo, L., Chen, C., Cheung, C. K. Y., Li, Y., Dai, X., Zeng, T., & Wang, Y. (2026). Comparative Diagnostic Assessment of Karyotyping, Microarray, and Whole Exome Sequencing in Genetically Associated Fetal Growth Restriction. Diagnostics, 16(2), 312. https://doi.org/10.3390/diagnostics16020312
