Next Article in Journal
Artificial Intelligence in Oral Cancer: A Comprehensive Scoping Review of Diagnostic and Prognostic Applications
Previous Article in Journal
Integrating Radiomics Signature into Clinical Pathway for Patients with Progressive Pulmonary Fibrosis
Previous Article in Special Issue
Reply to Graña et al. Comment on “Uzun Ozsahin et al. COVID-19 Prediction Using Black-Box Based Pearson Correlation Approach. Diagnostics 2023, 13, 1264”
 
 
Font Type:
Arial Georgia Verdana
Font Size:
Aa Aa Aa
Line Spacing:
Column Width:
Background:
Article

Predicting Drug Resistance in Mycobacterium tuberculosis: A Machine Learning Approach to Genomic Mutation Analysis

by
Guillermo Paredes-Gutierrez
1,
Ricardo Perea-Jacobo
1,2,
Héctor-Gabriel Acosta-Mesa
3,
Efren Mezura-Montes
3,
José Luis Morales Reyes
4,
Roberto Zenteno-Cuevas
5,6,
Miguel-Ángel Guerrero-Chevannier
1,
Raquel Muñiz-Salazar
2,* and
Dora-Luz Flores
1,*
1
Facultad de Ingeniería Arquitectura y Diseño, Universidad Autónoma de Baja California, Campus Ensenada, Ensenada 22860, Mexico
2
Escuela de Ciencias de la Salud, Universidad Autónoma de Baja California, Campus Ensenada, Ensenada 22890, Mexico
3
Instituto de Investigaciones en Inteligencia Artificial, Universidad Veracruzana, Xalapa 91097, Mexico
4
Centro de Investigación en Alimentos y Desarrollo, Universidad Veracruzana, Xalapa 91190, Mexico
5
Instituto de Salud Pública, Universidad Veracruzana, Xalapa 91097, Mexico
6
Red Multidisciplinaria de Investigación en Tuberculosis, Mexico City 22890, Mexico
*
Authors to whom correspondence should be addressed.
Diagnostics 2025, 15(3), 279; https://doi.org/10.3390/diagnostics15030279
Submission received: 9 December 2024 / Revised: 19 January 2025 / Accepted: 21 January 2025 / Published: 24 January 2025
(This article belongs to the Special Issue Diagnostic AI and Viral or Bacterial Infection)

Abstract

Background/Objectives: Tuberculosis (TB), caused by Mycobacterium tuberculosis (M. tuberculosis), remains a leading cause of death from infectious diseases globally. The treatment of active TB relies on first- and second-line drugs, however, the emergence of drug resistance poses a significant challenge to global TB control efforts. Recent advances in whole-genome sequencing combined with machine learning have shown promise in predicting drug resistance. This study aimed to evaluate the performance of four machine learning models in classifying resistance to ethambutol, isoniazid, and rifampicin in M. tuberculosis isolates. Methods: Four machine learning models—Extreme Gradient Boosting Classifier (XGBC), Logistic Gradient Boosting Classifier (LGBC), Gradient Boosting Classifier (GBC), and an Artificial Neural Network (ANN)—were trained using a Variant Call Format (VCF) dataset preprocessed by the CRyPTIC consortium. Three datasets were used: the original dataset, a principal component analysis (PCA)-reduced dataset, and a dataset prioritizing significant mutations identified by the XGBC model. The models were trained and tested across these datasets, and their performance was compared using sensitivity, specificity, Precision, F1-scores and Accuracy. Results: All models were applied to the PCA-reduced dataset, while the XGBC model was also evaluated using the mutation-prioritized dataset. The XGBC model trained on the original dataset outperformed the others, achieving sensitivity values of 0.97, 0.90, and 0.94; specificity values of 0.97, 0.99, and 0.96; and F1-scores of 0.93, 0.94, and 0.92 for ethambutol, isoniazid, and rifampicin, respectively. These results demonstrate the superior accuracy of the XGBC model in classifying drug resistance. Conclusions: The study highlights the effectiveness of using a binary representation of mutations to train the XGBC model for predicting resistance and susceptibility to key TB drugs. The XGBC model trained on the original dataset demonstrated the highest performance among the evaluated models, suggesting its potential for clinical application in combating drug-resistant tuberculosis. Further research is needed to validate and expand these findings for broader implementation in TB diagnostics.

1. Introduction

TB is an infectious disease caused by bacteria from the M. tuberculosis complex. While primarily affecting the lungs, TB can manifest in other sites, such as the nervous system, bones, skin, intestines, genitals, and lymph nodes. Airborne transmission, like COVID-19, is the primary mode of spread, occurring through droplets expelled by TB patients. Approximately one-third of the global population is infected with M. tuberculosis. In 2023, TB led to 10.6 million illnesses and 1.6 million deaths, equivalent to 4500 daily fatalities [1]. The World Health Organization (WHO) estimated that globally, 558,000 cases (ranging from 483,000 to 639,000) of rifampicin-resistant TB (RR-TB), a potent first-line drug, occurred in 2021. Of these, 82% were multidrug-resistant TB (MDR-TB), indicating resistance to at least the second most crucial drug, isoniazid (H). Drug-resistant TB (DR-TB) cases have surged over the past 15 years, resulting in strains of M. tuberculosis resistant to all existing drugs, termed extensively drug-resistant TB (XDR-TB). DR-TB is transmitted similarly to drug-sensitive TB but is more complex to treat and expensive, and improperly managed cases can be potentially fatal [1].
Conventional DR-TB diagnosis relies on drug susceptibility testing (DST) through microbiological cultures, which takes 4 to 6 weeks to yield results. During this time, patients continue to transmit the bacteria due to a lack of appropriate drug treatment. Globally, only 64% of TB cases are diagnosed, leaving 3.6 million people untreated out of 10 million new cases, thereby contributing to further transmission [2]. Many countries, including Mexico, use acid-fast bacilli microscopy for TB diagnosis. This technique has been used for over a century but does not detect DR-TB.
Modern molecular methods offer significant advantages in scaling up DR-TB management and surveillance, providing rapid, standardized diagnostic assays with the potential for high performance and reduced laboratory biosafety requirements [3]. Molecular assays offer results within hours, with high sensitivity and specificity. The Xpert MTB/RIF assay is widely used for rapid M. tuberculosis identification and rifampicin (R) resistance detection, requiring just two hours; nevertheless, it only assesses R resistance. The new Xpert® MTB/XDR version identifies mutations linked to H, fluoroquinolones, second-line injectable drugs (amikacin, kanamycin, capreomycin), and ethionamide resistance in a single test [4].
Furthermore, recent advances in Next-Generation Sequencing (NGS) for M. tuberculosis have expedited the assay to 2–5 days, significantly lowering costs. This allows physicians to obtain a more comprehensive drug resistance (DR) profile within hours rather than weeks or months. Timely access to such information would facilitate tailored drug treatment and, consequently, earlier interruption of disease transmission [5]. Considering the above, an alternative to targeted mutation detection methods is NGS, which can identify common and rare mutations associated with anti-tuberculosis drug resistance [6]. Genes linked to drug resistance have been extensively studied, demonstrating that single-nucleotide polymorphisms (SNPs), deletions, and insertions (INDELs) lead to drug-resistant strains [7].
One promising path to tackle DR-TB is take advantage of machine learning (ML) and Deep Learning (DL) models for M. tuberculosis isolate classification and the prediction of drug resistance [8,9,10,11,12]. These models utilize algorithms capable of analyzing vast datasets and discerning intricate patterns, enabling more accurate identification of drug-resistant isolates from data sources like NGS.
This research aims to harness NGS-derived data of M. tuberculosis strains to train ML models for DR classification, surpassing the performance of whole-genome association studies (WGASs), in order to predict R, H, and ethambutol (E) drug resistance information.

2. Materials and Methods

2.1. Training Matrix

2.1.1. Database

The dataset used for this study is derived from the Comprehensive Resistance Prediction for Tuberculosis: An International Consortium (CRyPTIC) and comprises genomic sequences from 12,289 M. tuberculosis clinical isolates collected globally [13]. These isolates, obtained from 23 countries, were selected to represent a broad spectrum of drug-resistant phenotypes, ensuring coverage across different lineages of the bacterium. The isolates underwent whole-genome sequencing and were tested for susceptibility to 13 anti-tubercular drugs, including first-line drugs such as R and H, second-line drugs like levofloxacin (Lfx) and amikacin (Am), and new or repurposed drugs such as bedaquiline (Bdq) and delamanid (Dlm).
The minimum inhibitory concentration (MIC) for each isolate was measured using a standardized microscale assay, ensuring uniform data collection across different laboratories. These phenotypic data were matched with whole-genome sequencing results, generating a VCF file for each isolate, facilitating in-depth genomic analysis. Notably, the dataset is enriched for rare resistance-associated variants, especially those linked to newly introduced drugs, allowing the exploration of resistance mechanisms beyond conventional drugs. In total, the dataset contains 6814 isolates resistant to at least one drug, including 2129 samples classified as R-resistant, multidrug-resistant, pre-extensively drug-resistant, or extensively drug-resistant.

2.1.2. Data Preprocressing

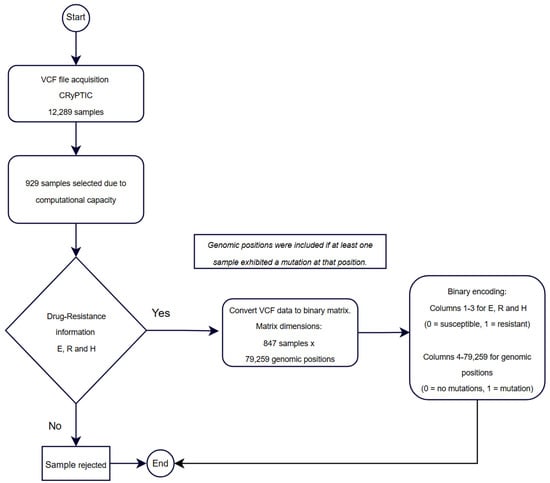
The original VCF file contained mutation data for each isolate; however, its structure was not optimal for efficiently creating a training matrix. To address this issue and ensure computational feasibility, a preprocessing step was performed, which involved extracting a subset of 929 unique IDs from the original dataset of 12,289 isolates. This subset was selected as the maximum number of samples that could be processed within the available computational resources. While the selection was not based on specific sampling criteria, it aimed to maintain a balance that reasonably represented the diversity and variability of the original dataset.
During preprocessing, mutation information was reorganized to represent each mutation as a binary presence/absence indicator rather than a nucleotide change (Figure 1). Following this extraction, additional filtering was performed to exclude isolates lacking complete drug susceptibility data for E, H, and R. This refinement resulted in a final dataset of 847 IDs, representing a reduction of 8.8% from the initially extracted subset.
The final dataset comprised 79,256 unique mutations, which were carefully filtered to ensure accuracy and reliability for model training. Prioritizing data quality over quantity was essential, as models trained on incomplete or inaccurate data could produce unreliable predictions in clinical applications. Ultimately, the resulting training matrix consisted of 847 isolates, of which 589 were susceptible and 258 were resistant. A breakdown of the resistance data revealed 155 isolates resistant to E, 244 to H, and 200 to R.
The training matrix was structured as (847 × 79,259), where the first three columns represented the drug resistance labels, serving as the target variables, while the remaining columns contained the unique mutations identified as predictors. This carefully curated dataset was used for training the machine learning models in this study, ensuring both computational manageability and high-quality data for predictive modeling tasks (Figure 2).

2.1.3. Data Splitting: Training and Testing

To evaluate model performance and ensure its ability to generalize to unseen data, cross-validation was implemented. This technique is crucial for preventing issues such as overfitting, as it allows the model to be tested on different subsets of the original dataset.
Specifically, the cross_val_score() function from the Scikit-learn library (version 1.6.0) was used to perform cross-validation, implemented in Python 3.10.12. The dataset was initially divided into 677 training samples and 170 test samples. Cross-validation was applied exclusively to the 677 training samples. The process involved splitting this training set into 10 subsets or “folds” (k = 10). In each iteration, one fold (approximately 68 samples) was used as the test set while the remaining nine folds (approximately 609 samples) were used for training. This procedure was repeated 10 times, ensuring that each subset of the data was used as the test set once.
After all iterations, performance metrics, such as accuracy or loss, were averaged across the 10 iterations, providing a more robust and reliable evaluation of the model. Beyond performance evaluation, cross-validation also optimized the model’s hyperparameters, ensuring the best possible performance without sacrificing generalization ability.

2.1.4. Dimensionality Reduction

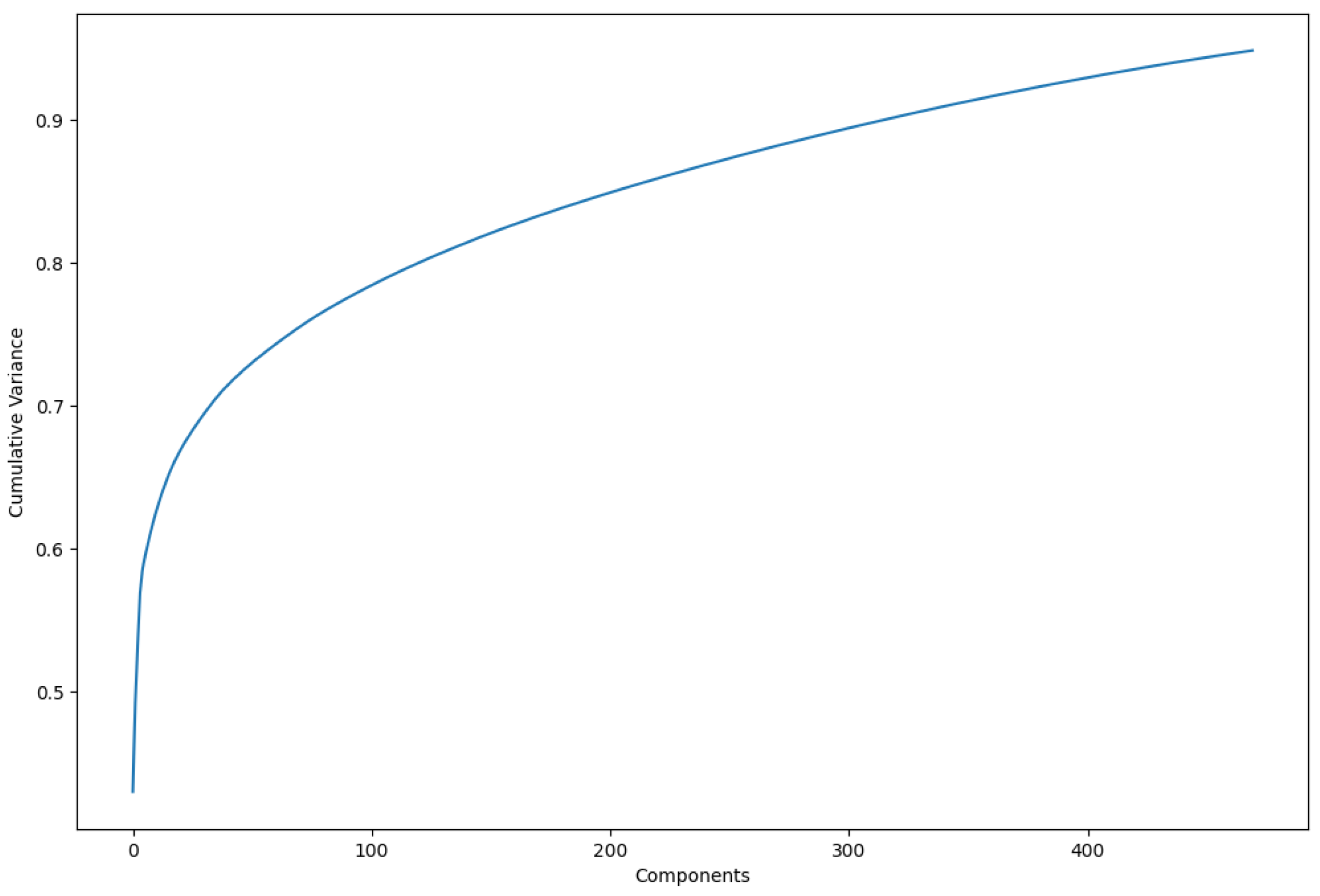
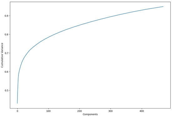
Principal component analysis (PCA) was employed as an optimal transformation method for dimensionality reduction, minimizing squared errors. PCA focuses on identifying the features with the greatest variance and retaining the lower-order principal components that are most relevant to the dataset. In this study, 470 principal components were retained, representing 95% of the cumulative variance in the dataset (Figure 3). This approach allowed for a more compact representation of the data while preserving the most important features for analysis. The dataset reduced by PCA was subsequently used for all models evaluated in this study.

2.1.5. Arbitrary Variant Reduction

The XGBC and LGBC models utilize the importance_type parameter, defined as ‘weight’, which measures how often a feature (in this case, a mutation) is used to split the data across decision trees. This analysis allowed for the identification of the most critical mutations, which were then compared against known resistance mutation catalogs. The feature reduction was performed based on these key mutations, generating a new dataset that prioritized the most important mutations identified by the best-performing model, XGBC, which outperformed the LGBC in predictive capability. This new dataset, referred to as RA (where ‘RA’ stands for ‘reducción arbitraria’ in Spanish), highlighting the arbitrary reduction in variants, was exclusively utilized with the XGBC model.

2.2. Machine Learning Models

This study employs a range of models, including the XGBoost Classifier (XGBC), LightGBM Classifier (LGBC), Gradient Boosting Classifier (GBC), and Multi-layer Perceptron Classifier (MLPClassifier, referred to as an artificial neural network or ANN). The XGBC model was applied to the original dataset as well as to PCA-reduced and RA datasets. In contrast, the other models were tested exclusively on the original and PCA-reduced datasets. These selections were made based on the models’ capabilities to process complex datasets and their effectiveness in addressing non-linear relationships.
XGBC and LGBC are gradient-boosting algorithms that exhibit exceptional performance in classification tasks, particularly when utilized with large datasets. These algorithms effectively address overfitting and enhance predictive accuracy through the application of advanced boosting techniques. In this context, a binary representation for mutations was employed, which does not account for the specific nucleotide changes associated with each mutation. Therefore, these models are particularly well suited for this analysis due to their decision tree-based framework. By leveraging the strengths of decision trees, XGBC and LGBC are capable of identifying significant mutations as they consistently appear across multiple decision paths within the ensemble. This capability provides valuable insights into the most critical genomic positions [14].
The inclusion of GBC is warranted due to its robust predictive performance and flexibility in optimizing various loss functions. The MLPClassifier, a neural network-based model, was chosen for its ability to capture intricate patterns through its multi-layer architecture, rendering it suitable for both linear and non-linear problems. Detailed parameters for each model are presented in Table 1.

2.3. Multioutput Prediction

The MultiOutputClassifier class from the Scikit-learn library was employed in this study to handle multi-label classification, with the goal of predicting resistance to three different drugs simultaneously. This approach allowed for efficient multi-label classification, as it enabled the models to predict all outputs at once without the need for separate training for each drug.
Several ML models were used as base estimators within the MultiOutputClassifier. Specifically, XGBoost (XGBClassifier), LightGBM (LGBMClassifier), Gradient Boosting (GradientBoostingClassifier), and a neural network model (MLPClassifier) were applied. The models were configured with optimized hyperparameters, such as a high number of estimators (2000) and a learning rate of 0.001, to ensure robust performance. The use of MultiOutputClassifier ensured that predictions were made efficiently across all three drugs for each model, while also capturing any potential correlations between drug resistance patterns.

2.4. Performance Metrics

The confusion matrix played a crucial role in evaluating the performance of the models, particularly in detecting drug resistance. It distinguishes between true positives, true negatives, false positives, and false negatives, and optimal results are reflected when the majority of values are concentrated along the diagonal of the matrix. To provide a more detailed evaluation, several metrics were calculated based on the confusion matrix.

2.4.1. Accuracy

Accuracy measures the fraction of correct predictions (both true positives and true negatives) made by the model across the entire dataset. This metric is useful when the dataset is balanced between positive and negative cases.
Accuracy = True Positives + True Negatives Total Samples

2.4.2. Sensitivity (Recall or True Positive Rate)

Sensitivity evaluates the model’s ability to correctly identify positive cases, making it particularly important for detecting drug resistance.
Sensitivity = True Positives True Positives + False Negatives

2.4.3. Specificity (True Negative Rate)

This metric measures the model’s ability to correctly identify negative cases, or those that are susceptible to the drugs. High specificity indicates the model’s effectiveness in avoiding false positives.
Specificity = True Negatives True Negatives + False Positives

2.4.4. Precision

Precision represents the proportion of true positive predictions among all positive predictions made by the model. It is a key metric for evaluating the accuracy of the model in identifying drug-resistant isolates.
Precision = True Positives True Positives + False Positives

2.4.5. F1-Score

The F1-score combines both precision and sensitivity into a single metric, providing a balanced view of the model’s performance, especially when the class distribution is imbalanced. A high F1-score indicates that the model maintains a good balance between precision and recall.
F 1 - Score = 2 × ( Precision × Sensitivity ) Precision + Sensitivity
These metrics were calculated for each model to provide a comprehensive assessment of their performance in predicting drug resistance. Confusion matrices for each model and dataset are provided in the Supplementary Materials.

2.5. Statistical Analysis Method

To assess the statistical significance of differences in model performance, a Kruskal–Wallis test was conducted. This non-parametric test was chosen because it is suitable for comparing performance metrics across multiple models, especially when the data do not follow a normal distribution, as is often the case with machine learning performance metrics. The test was performed on the four models (XGBC, LGBC, GBC, and ANN), using sensitivity, specificity, precision, F1-score, and accuracy as the performance metrics. The Kruskal–Wallis test was selected because it allows for the evaluation of whether there are significant differences in model performance without making assumptions about the underlying distribution of the data, which is crucial when dealing with complex datasets like those used in this study. Based on these results, follow-up analyses were performed to examine the models further, focusing on those with comparable performance (excluding the ANN model in subsequent analyses).

3. Results

3.1. Data Overview

This study demonstrated the ability to predict drug resistance in M. tuberculosis by training a model on a matrix incorporating genome-wide mutations and drug resistance data in binary form (1 for presence/resistance, 0 for absence/susceptibility). Mutations included in the training matrix were found in both intergenic regions and coding regions previously associated with drug resistance, as well as in genes not previously implicated in this context. This expanded dataset allows for a more comprehensive analysis of mutations and their potential impact on drug resistance.

3.2. Model Performance and Statistical Analysis

Four machine learning models—XGBC, LGBC, GBC, and ANN—were implemented to predict resistance to E, H, and R. The XGBC model, trained on the original dataset, achieved high sensitivity values of 0.97, 0.90, and 0.94, and specificity values of 0.97, 0.99, and 0.96 for E, H, and R, respectively.
The LGBC model also performed well, achieving sensitivity values of 0.85, 0.90, and 0.94 for E, H, and R, respectively. While slightly lower than XGBC in sensitivity for ethambutol, LGBC achieved competitive specificity values of 0.98, 0.98, and 0.94 for the same drugs. Similarly, the GBC model demonstrated consistent performance with sensitivity values of 0.80, 0.86, and 0.94 for E, H, and R, and it excelled in specificity, achieving 1.00, 0.94, and 0.98 for the same drugs. The ANN model, however, exhibited poorer results, particularly in sensitivity, which was significantly lower than the other models.
To address the dataset imbalance favoring drug-susceptible isolates, sensitivity, specificity, and F1-score metrics were analyzed and compared (Figure 4). Models trained on the original dataset consistently outperformed those trained on a dataset reduced by principal component analysis (PCA), indicating better classification accuracy without dimensionality reduction.
A Kruskal–Wallis test was conducted on all four models (XGBC, LGBC, GBC, and ANN) to evaluate significant differences in performance across various metrics (sensitivity, specificity, precision, F1-score, and accuracy) (Table 2). Statistically significant differences were found in specificity (p = 0.043), precision (p = 0.047), and accuracy (p = 0.039), primarily due to the lower performance of the ANN model (Figure 4).
Given the ANN model’s suboptimal performance, a secondary analysis was conducted, excluding it to focus on the remaining models (XGBC, LGBC, and GBC) (Table 2). In this follow-up test, no significant differences were observed across any evaluated metric (p > 0.17 across all metrics), suggesting that the ANN model’s lower sensitivity (0.55 compared to values above 0.90 for the other models) was the primary factor driving statistical significance in the initial analysis.

3.3. Feature Importance

Extracting the most important features from the XGBC model enabled a direct comparison with resistance mutations cataloged by the WHO for M. tuberculosis. Table 3 highlights that a significant portion of the features identified by the XGBC model correspond to mutations listed in the WHO catalog, specifically within resistance-associated genes such as katG, rpoB, rpsL, and gyrA.
The table provides detailed information about each mutation, including its index in the training matrix, genomic position (G. Position), associated gene, and whether it is present in the WHO catalog (indicated by a checkmark in the “Catalog” column). Additionally, the “Feature Importance” column quantifies how often each mutation was utilized across the decision trees within the XGBC model for predicting resistance to E, H, and R.
Further analysis of the XGBC-PCA model, which incorporated principal components derived from the PCA-transformed dataset, revealed a similar alignment with WHO-reported resistance mutations. Table 4 details the contributions of the top five PCs for each drug’s classification. Each PC represents a weighted combination of mutations, and the table lists the top five contributing mutations along with their genomic positions, associated genes, catalog status, and “PC Importance” values.
These observations indicate that the XGBC model emphasizes mutations cataloged by the WHO as critical markers of resistance. However, the XGBC-PCA model, while retaining key features within its top PCs, may obscure individual mutations by combining them into broader components, potentially explaining the model’s reduced sensitivity for H and R.
The disparity in sensitivity and specificity between the models underscores the influence of dataset characteristics and feature selection on model performance. For H and R, the XGBC-RA model demonstrated high sensitivity values (0.95 and 0.94, respectively), likely due to its emphasis on critical resistance mutations. However, this sensitivity came at the cost of specificity (0.07 and 0.10), possibly because the reduced feature set underrepresented mutations relevant to susceptibility. For E, the model exhibited the opposite pattern, achieving high specificity (0.99) but low sensitivity (0.08) (Figure 4).
This trade-off reflects the inherent class imbalance in the dataset, where susceptible samples were more prevalent than resistant ones. In this context, the RA dataset’s reduced feature set prioritized resistance-related mutations, which improved sensitivity for resistant cases but compromised the model’s ability to identify susceptible ones reliably. These findings emphasize the importance of balancing sensitivity and specificity when designing predictive models for clinical applications.

4. Discussion

This study demonstrates the potential of ML models, particularly the XGBC model, to predict drug resistance against R, H, and E in M. tuberculosis using a binary matrix of genome-wide mutations. The XGBC model performed as well as or better than direct association methods and other ML models reported in previous research [8,9,10,11,12]. However, it is important to acknowledge that other models, such as LGBC and GBC, also showed strong performance, with results comparable to those of XGBC. Notably, there was no significant difference in performance among these three models, further supporting the effectiveness of decision tree-based methods for this type of binary training and classification task.
Despite the strong performance of XGBC with the original dataset, its performance significantly decreased when trained on the RA dataset, which was derived by selecting the most important features identified by XGBC. The disparity in sensitivity and specificity between the models trained on the original and RA datasets underscores the influence of feature selection on model performance. For H and R, the XGBC-RA model demonstrated high sensitivity values (0.95 and 0.94, respectively), likely due to its focus on critical resistance mutations. However, this came at the cost of specificity (0.07 and 0.10), suggesting that the reduced feature set underrepresented mutations relevant to susceptibility. For E, the XGBC-RA model exhibited the opposite pattern, achieving high specificity (0.99) but low sensitivity (0.08), which highlights the trade-off between sensitivity and specificity when reducing features.
These results can be attributed to the inherent class imbalance in the dataset, where susceptible samples are more prevalent than resistant ones. In this scenario, the model becomes biased towards predicting the majority class, leading to a trade-off between sensitivity and specificity depending on the drug. The RA dataset, with its reduced feature set, probably emphasized critical mutations to predict resistance, thereby improving the sensitivity for resistant cases. However, this emphasis may have come at the cost of reducing the model’s ability to accurately identify susceptible cases, particularly for INH and RIF, where relevant mutations for susceptibility may not have been adequately represented in the reduced dataset.
The performance of models trained on datasets with dimensionality reduction (using PCA) also exhibited decreased sensitivity and specificity compared to those trained on the original dataset. This further reinforces the challenges of using PCA with binary data, as while PCA can simplify data, it may not always preserve the critical features necessary for accurate prediction. The reduced dimensionality, both in the RA and PCA datasets, may have led to the loss of mutations important for susceptibility classification, ultimately compromising the model’s ability to accurately predict resistant and susceptible cases.
Significant differences were observed in the statistical analysis performed when comparing the performance metrics among the four models (Table 2). The ANN model exhibited lower sensitivity, likely contributing to these observed differences. However, it is essential to highlight that the ANN needed to be thoroughly optimized in this study; instead, the primary focus was on enhancing the performance of the other models, specifically XGBC, LGBC, and GBC. It has been demonstrated, however, that ANNs can achieve good predictive results in drug resistance studies when thoroughly optimized and explored in depth [16].
As a result, when the ANN was excluded from the analysis, the remaining models (XGBC, LGBC, and GBC) demonstrated no significant differences in their performance metrics. This indicates that, while the ANN may have impacted the overall comparative results, the performance of the other models remained consistent.
Despite the lack of significant differences among them, the sensitivity values of the XGBC model still showcased its predictive solid power for drug resistance, reinforcing its position as a preferred choice for clinical applications.
Despite a reduced dataset (847 IDs selected from 12,289 original datasets), the XGBC model achieved favorable results, suggesting that the selected isolates may contain significant and representative mutations critical for predicting drug resistance. This implies that relevant and informative features can still drive effective model performance even with a smaller dataset. However, increasing computational power and using a more comprehensive training matrix could enhance the accuracy and generalizability of the model. Larger datasets would likely capture a wider variety of genetic diversity and drug resistance profiles, leading to more robust predictions.
The study also highlights the importance of intergenic regions in predicting drug resistance, with the XGBC model incorporating these regions into its classification. This aligns with previous studies that identified significant mutations in intergenic regions, such as embC-embA and oxyR-ahpC, related to resistance to E and H [17,18]. These regions, though non-coding, could harbor mutations that affect the regulation of resistance genes, possibly influencing drug susceptibility. Given the complexity of the M. tuberculosis genome, the inclusion of intergenic mutations in future analyses could enhance the accuracy of resistance predictions, providing a more comprehensive understanding of resistance mechanisms. Further investigation into these regions would be valuable in improving predictive models and clinical applications.
As the field evolves, using more advanced ML techniques and algorithms could help make better use of larger datasets, allowing models to identify more detailed patterns related to drug resistance. This would improve their predictive accuracy. While this study highlights the effectiveness of the XGBC model, it also emphasizes the need for larger datasets and improved computational resources to enhance performance. Future research could also benefit from more complex datasets that take into account mutation types, as well as nucleotide changes, which would provide deeper insights into the bacterial mechanisms behind drug resistance. This will be crucial for applying these models in clinical settings. This study not only shows the potential of ML for predicting drug resistance but also provides insights into the genomic factors involved, reinforcing the need for better computational resources and broader datasets in future studies.

5. Conclusions

The study shows that a machine learning model called XGBC, which uses a binary training matrix containing information on drug resistance and genome-wide mutation data in M. tuberculosis, is highly accurate in predicting drug resistance. It performs better than other methods previously reported. While the XGBC model is a promising tool for classifying drug resistance, there is potential for further refinement and optimization, which presents opportunities for future research. This advancement in the fight against drug-resistant TB offers ML models that can accurately predict resistance patterns, potentially improving treatment strategies and outbreak prevention efforts.
The research establishes a machine learning framework that predicts first-line drug resistance in M. tuberculosis, particularly for R, H, and E. The XGBC model demonstrates high specificity and sensitivity, showing its potential as a valuable tool in combating drug-resistant TB. By enhancing our understanding of resistance mechanisms and identifying connections between cases, this work significantly contributes to public health efforts. Implementing XGBC models and considering intergenic mutations and previously unrecognized genes could lead to more efficient strategies in combating drug resistance in TB. Leveraging these insights can enhance our understanding of resistance mechanisms and improve treatment outcomes, ultimately addressing the critical challenge of drug-resistant TB.

Supplementary Materials

The following supporting information can be downloaded at: https://www.mdpi.com/article/10.3390/diagnostics15030279/s1.

Author Contributions

Conceptualization, D.-L.F. and R.M.-S.; methodology, G.P.-G. and R.P.-J.; investigation, G.P.-G., R.P.-J. and M.-Á.G.-C.; writing—original draft preparation, G.P.-G.; writing—review and editing, R.M.-S., D.-L.F., M.-Á.G.-C., H.-G.A.-M., E.M.-M., J.L.M.R. and R.Z.-C.; supervision, D.-L.F. and R.M.-S. All authors have read and agreed to the published version of the manuscript.

Funding

This research was funded by the Universidad Autónoma de Baja California (UABC) and CONACYT (GPG: 2021-000018-02NACF-15002; RPJ: 2020-000026-02NACF-07298; MAGC: 2022-000018-02NACF-15485). The sponsors had no role in the study’s design, the collection and analysis of data, the decision to publish, or the preparation of the manuscript. This research was funded by the UNAM-Huawei Innovation Space under the project “Identification and Prediction of Drug Resistance in the Pangenome of Mycobacterium tuberculosis Using Machine Learning Methods”. Access to high-performance computing resources was provided as part of this collaboration.

Institutional Review Board Statement

Not applicable.

Data Availability Statement

The data supporting the findings of this study are available upon reasonable request from the corresponding author. Due to privacy and ethical considerations, access to certain portions of the dataset may be restricted.

Conflicts of Interest

The authors declare no conflicts of interest.

References

  1. World Health Organization (WHO). Global Tuberculosis Report 2022; World Health Organization: Geneva, Switzerland, 2022. Available online: https://www.who.int/publications/i/item/9789240061729 (accessed on 10 February 2023).
  2. World Health Organization (WHO). Global Tuberculosis Report 2021; World Health Organization: Geneva, Switzerland, 2021. Available online: https://www.who.int/publications/i/item/9789240037021 (accessed on 10 October 2022).
  3. Sistema de Información en Salud. DGIS. Subsistema Epidemiológico y Estadístico de Defunciones. 2020. Available online: http://www.dgis.salud.gob.mx/contenidos/sinais/s_seed.html (accessed on 10 November 2022).
  4. Katamba, A.; Ssengooba, W.; Sserubiri, J.; Semugenze, D.; Kasule, G.W.; Nyombi, A.; Byaruhanga, R.; Turyahabwe, S.; Joloba, M.L. Evaluation of Xpert MTB/XDR test for susceptibility testing of Mycobacterium tuberculosis to first and second-line drugs. PLoS ONE 2023, 18, e0284545. [Google Scholar] [CrossRef]
  5. Weissfeld, J.L.; Lin, Y.; Lin, H.M.; Kurland, B.F.; Wilson, D.O.; Fuhrman, C.R.; Pennathur, A.; Romkes, M.; Nukui, T.; Yuan, J.M.; et al. Lung cancer risk prediction using common SNPs located in GWAS-identified susceptibility regions. J. Thorac. Oncol. 2015, 10, 1538–1545. [Google Scholar] [CrossRef] [PubMed]
  6. Chen, M.L.; Doddi, A.; Royer, J.; Freschi, L.; Schito, M.; Ezewudo, M.; Kohane, I.S.; Beam, A.; Farhat, M. Beyond multidrug resistance: Leveraging rare variants with machine and statistical learning models in Mycobacterium tuberculosis resistance prediction. EBioMedicine 2019, 43, 356–369. [Google Scholar] [CrossRef] [PubMed]
  7. Roberts, M.R.; Asgari, M.M.; Toland, A.E. Genome-wide association studies and polygenic risk scores for skin cancer: Clinically useful yet? Br. J. Dermatol. 2019, 181, 1146–1155. [Google Scholar] [CrossRef]
  8. Murphy, S.G.; Smith, C.; Lapierre, P.; Shea, J.; Patel, K.; Halse, T.A.; Dickinson, M.; Escuyer, V.; Rowlinson, M.C.; Musser, K.A. Direct detection of drug-resistant Mycobacterium tuberculosis using targeted next-generation sequencing. Front. Public Health 2023, 11, 1206056. [Google Scholar] [CrossRef]
  9. Mahé, P.; El Azami, M.; Barlas, P.; Tournoud, M. A large-scale evaluation of TBProfiler and Mykrobe for antibiotic resistance prediction in Mycobacterium tuberculosis. PeerJ 2019, 7, e6857. [Google Scholar] [CrossRef]
  10. Deelder, W.; Christakoudi, S.; Phelan, J.; Benavente, E.D.; Campino, S.; McNerney, R.; Palla, L.; Clark, T.G. Machine learning predicts accurately Mycobacterium tuberculosis drug resistance from whole genome sequencing data. Front. Genet. 2019, 10, 922. [Google Scholar] [CrossRef] [PubMed]
  11. Deelder, W.; Napier, G.; Campino, S.; Palla, L.; Phelan, J.; Clark, T.G. A modified decision tree approach to improve the prediction and mutation discovery for drug resistance in Mycobacterium tuberculosis. BMC Genom. 2022, 23, 46. [Google Scholar] [CrossRef] [PubMed]
  12. Gröschel, M.I.; Owens, M.; Freschi, L.; Vargas, R.; Marin, M.G.; Phelan, J.; Iqbal, Z.; Dixit, A.; Farhat, M.R. GenTB: A user-friendly genome-based predictor for tuberculosis resistance powered by machine learning. Genome Med. 2021, 13, 138. [Google Scholar] [CrossRef] [PubMed]
  13. The CRyPTIC Consortium. A data compendium associating the genomes of 12,289 Mycobacterium tuberculosis isolates with quantitative resistance phenotypes to 13 antibiotics. PLoS Biol. 2022, 20, 25. [Google Scholar] [CrossRef]
  14. Rahman, A.; Zaman, S.; Das, D. Cracking the Genetic Codes: Exploring DNA Sequence Classification with Machine Learning Algorithms and Voting Ensemble Strategies. In Proceedings of the 2024 International Conference on Advances in Computing, Communication, Electrical, and Smart Systems (iCACCESS), Dhaka, Bangladesh, 8–9 March 2024; pp. 1–6. [Google Scholar] [CrossRef]
  15. World Health Organization. Catalogue of Mutations in Mycobacterium tuberculosis Complex and Their Association with Drug Resistance; World Health Organization: Geneva, Switzerland, 2021; Available online: https://www.who.int/publications/i/item/9789240028173 (accessed on 10 February 2021).
  16. Évora, L.H.R.A.; Seixas, J.M.; Kritski, A.L. Neural network models for supporting drug and multidrug-resistant tuberculosis screening diagnosis. Neurocomputing 2017, 265, 116–126. [Google Scholar] [CrossRef]
  17. Cui, Z.; Li, Y.; Cheng, S.; Yang, H.; Lu, J.; Hu, Z.; Ge, B. Mutations in the embC-embA intergenic region contribute to Mycobacterium tuberculosis resistance to ethambutol. Antimicrob. Agents Chemother. 2014, 58, 6837–6843. [Google Scholar] [CrossRef]
  18. Safi, H.; Lingaraju, S.; Amin, A.; Kim, S.; Jones, M.; Holmes, M.; McNeil, M.; Peterson, S.N.; Chatterjee, D.; Fleischmann, R.; et al. Evolution of high-level ethambutol-resistant tuberculosis through interacting mutations in decaprenylphosphoryl-β-D-Arabinose biosynthetic and utilization pathway genes. Nat. Genet. 2013, 45, 1190–1197. [Google Scholar] [CrossRef]
Figure 1. Conversion of categorical data on genetic mutations and drug sensitivity and resistance profiles in clinical samples to binary values: E = ethambutol; H = isoniazid; R = rifampicin.
Figure 1. Conversion of categorical data on genetic mutations and drug sensitivity and resistance profiles in clinical samples to binary values: E = ethambutol; H = isoniazid; R = rifampicin.
Diagnostics 15 00279 g001
Figure 2. Workflow for sample selection, data processing, and binary representation for training matrix construction.
Figure 2. Workflow for sample selection, data processing, and binary representation for training matrix construction.
Diagnostics 15 00279 g002
Figure 3. Increase in cumulative variance by using more principal components. In total, 470 were used to represent variance of 0.95.
Figure 3. Increase in cumulative variance by using more principal components. In total, 470 were used to represent variance of 0.95.
Diagnostics 15 00279 g003
Figure 4. Results for ethambutol (E), isoniazid (H), and rifampicin (R) of the models trained with the original dataset, the dataset reduced by principal component analysis (PCA), and the dataset with arbitrary reduction (RA) with the most important features in the XGBC model.
Figure 4. Results for ethambutol (E), isoniazid (H), and rifampicin (R) of the models trained with the original dataset, the dataset reduced by principal component analysis (PCA), and the dataset with arbitrary reduction (RA) with the most important features in the XGBC model.
Diagnostics 15 00279 g004
Table 1. Parameters of the Machine Learning Models Implemented in the Study (XGBC, LGBC, GBC, and ANN).
Table 1. Parameters of the Machine Learning Models Implemented in the Study (XGBC, LGBC, GBC, and ANN).
ClassifierParameters
XGBCobjetive = binary:logistic
max_depth = 6
alpha = 15
learning_rate = 0.001
n_estimators = 2000
random_state = 66
scale_pos_weight = 4
LGBCobjetive = binary:logistic
n_estimators = 2000
random_state = 66
learning_rate = 0.001
scale_pos_weight = 4
GBCn_estimators = 2000
learning_rate = 0.001
max_depth = 6
random_state = 66
ANNhidden_layer_sizes = (100,100,100,3)
activation = "relu"
solver = "adam"
alpha = 0.001
batch_size = ’auto’
learning_rate_init = 0.001
max_iter = 1000
random_state = 66
Table 2. Kruskal–Wallis test for performance metrics across prediction models (XGBC, LGBC, GBC, and ANN; XGBC, LGBC, and GBC).
Table 2. Kruskal–Wallis test for performance metrics across prediction models (XGBC, LGBC, GBC, and ANN; XGBC, LGBC, and GBC).
MetricXGBCLGBCGBCANNp-Value (All Models)p-Value (XGBC, LGBC, GBC)
Sensitivity0.97, 0.90, 0.940.85, 0.90, 0.940.80, 0.86, 0.940.54, 0.38, 0.440.05480.3247
Specificity0.97, 0.99, 0.960.98, 0.98, 0.941.00, 0.99, 0.980.92, 0.92, 0.920.04310.2241
Precision0.89, 0.97, 0.900.93, 0.95, 0.831.00, 0.97, 0.940.65, 0.62, 0.620.04720.2356
F1-Score0.93, 0.94, 0.920.89, 0.93, 0.880.88, 0.91, 0.940.59, 0.47, 0.520.06050.3839
Accuracy0.97, 0.97, 0.960.95, 0.96, 0.940.95, 0.95, 0.970.84, 0.78, 0.810.03870.1710
Table 3. Key features used in the XGBC model for ethambutol (E), isoniazid (H), and rifampicin (R).
Table 3. Key features used in the XGBC model for ethambutol (E), isoniazid (H), and rifampicin (R).
XGBC
EHR
MutationG. PositionGenCatalogFeature ImportanceMutationG. PositionGenCatalogFeature ImportanceMutationG. PositionGenCatalogFeature Importance
14116761143rpoB1729371592155161katG200014116761143rpoB2000
14105761095rpoB172914116761143rpoB177514105761095rpoB2000
335091955515Rv1729c 160114105761095rpoB171114110761115rpoB1737
2037570gyrA1450290061673340Intergenic 1621371592155161katG1510
371592155161katG1397490832726131Intergenic 1516139748443Rv0044c 1206
477522637194Intergenic 138214110761115rpoB12997817386402Rv0318c 1018
14781799050Rv0698 10778561423722hspR 1092105436346bioF2 922
559823096203Rv2787 1004258771472189rrs1031504502801781PE_PFRS43 849
263211501584Intergenic 929682433878152rpoA 1026490832726131intergenic 825
368052154002katG 883299931728470Intergenic 8386289292515fadA2 721
504502801791PE_PGRS43 6145708262407Rv0219 71714517781662rpsL490
745084247249embB603706304037025PE_PGRS59 54114781799050Rv0698 424
105436346bioF2 589691233940775PE_PGRS55 445504362801205Intergenic 398
14110761115rpoB55014247766466rpoC 423264111506974rphA 324
3160132551PE_PGRS1 504595563347434Rv2990c 4099557485223fadD30 309
604953414761nrdH 496217531224048phoH2 345432822357046PE_PFRS36 294
15351835654Rv0745 459538933021823Intergenic 306160957537Rv0052 281
7722381610Rv0312 42417431968250cspB 217238293274hycD 275
662573741177PE_PGRS50 347782234377951eccC2 195776484359079espK 263
17733988380Rv0888 3476358295561fadE5 195541503037139fadE20 263
The “Mutation” column represents the index position of each mutation in the training matrix, while “G.Position” specifies the genomic location of the mutation within the M. tuberculosis genome. The associated gene is identified by its name, or labeled as “Intergenic” if the mutation is located in a non-coding region. The “Catalog” column indicates whether the mutation is included in the WHO catalog of drug resistance-associated mutations [15], providing a reference for its relevance in predicting resistance. “Feature Importance” reflects the contribution of each mutation in the model’s prediction, highlighting its utilization in decision trees.
Table 4. Key features used in the XGBC-PCA model for ethambutol (E), isoniazid (H), and rifampicin (R).
Table 4. Key features used in the XGBC-PCA model for ethambutol (E), isoniazid (H), and rifampicin (R).
XGBC
EHR
PCG.PositionGenCatalogPC ImportancePCG.PositionGenCatalogPC ImportancePCG.PositionGenCatalogPC Importance
114046007Rv3603c 1715462155168katG1878462155168katG2242
484005fadD30 761155rpoB761155rpoB
1529133Rv1358 454295Rv0376c454295Rv0376c
1446733argS 3173107Intergenic 3173107Intergenic
1151304kdpD 3487860Rv2876 3187860Rv2876
02177366fadD31 959391753519Intergenic 1028114046007Rv3603c 1199
3962187Rv3525c 3308310Rv2955c 484005fadD30
1849051lysX 3186860dipZ 1529133Rv1358
2354791pafB 2634282Intergenic 1446733argS
1285001pimE 1443428Intergenic 1151304kdpD
142976564Intergenic 906114046007Rv3603c 907442155168katG885
3969423PPE61 484005fadD30 2220512Rv1977
2881382Intergenic 1529133Rv1358 3186860dipZ
3901234Intergenic 1446733argS 761155rpoB
1914779tyrS 1151304kdpD 4008747hsaB
32288085Rv2042c 789812155168katG882892155168katG853
2288844pncA 340372PPE32528971Rv2254c
2288883pncA 781687rpsL1313337intergenic
2288867pncA2220512Rv1977 3878547intergenic
2288856pncA3186860dipZ 1313338intergenic
302155168katG757151164571Intergenic 858302155168katG790
761155rpoB2168742PPE35 761155rpoB
3189481Intergenic2700dnaN 3189481intergenic
4318188Intergenic 8147gyrA4318188intergenic
628174galE3 1444134Rv1290c 628174galE3
The columns represent the principal components (PCs) derived from the PCA-transformed dataset, each associated with a combination of mutations. “G.Position” indicates the genomic position of the mutations within the M. tuberculosis genome, while the “Gene” column identifies the gene where the mutation occurs or is labeled as “Intergenic” if located in a non-coding region. The “Catalog” column shows whether the mutation is listed in the WHO catalog of drug resistance-associated mutations [15], providing context for its relevance in predicting resistance. “PC Importance” reflects the contribution of each principal component to the model’s prediction.
Disclaimer/Publisher’s Note: The statements, opinions and data contained in all publications are solely those of the individual author(s) and contributor(s) and not of MDPI and/or the editor(s). MDPI and/or the editor(s) disclaim responsibility for any injury to people or property resulting from any ideas, methods, instructions or products referred to in the content.

Share and Cite

MDPI and ACS Style

Paredes-Gutierrez, G.; Perea-Jacobo, R.; Acosta-Mesa, H.-G.; Mezura-Montes, E.; Morales Reyes, J.L.; Zenteno-Cuevas, R.; Guerrero-Chevannier, M.-Á.; Muñiz-Salazar, R.; Flores, D.-L. Predicting Drug Resistance in Mycobacterium tuberculosis: A Machine Learning Approach to Genomic Mutation Analysis. Diagnostics 2025, 15, 279. https://doi.org/10.3390/diagnostics15030279

AMA Style

Paredes-Gutierrez G, Perea-Jacobo R, Acosta-Mesa H-G, Mezura-Montes E, Morales Reyes JL, Zenteno-Cuevas R, Guerrero-Chevannier M-Á, Muñiz-Salazar R, Flores D-L. Predicting Drug Resistance in Mycobacterium tuberculosis: A Machine Learning Approach to Genomic Mutation Analysis. Diagnostics. 2025; 15(3):279. https://doi.org/10.3390/diagnostics15030279

Chicago/Turabian Style

Paredes-Gutierrez, Guillermo, Ricardo Perea-Jacobo, Héctor-Gabriel Acosta-Mesa, Efren Mezura-Montes, José Luis Morales Reyes, Roberto Zenteno-Cuevas, Miguel-Ángel Guerrero-Chevannier, Raquel Muñiz-Salazar, and Dora-Luz Flores. 2025. "Predicting Drug Resistance in Mycobacterium tuberculosis: A Machine Learning Approach to Genomic Mutation Analysis" Diagnostics 15, no. 3: 279. https://doi.org/10.3390/diagnostics15030279

APA Style

Paredes-Gutierrez, G., Perea-Jacobo, R., Acosta-Mesa, H.-G., Mezura-Montes, E., Morales Reyes, J. L., Zenteno-Cuevas, R., Guerrero-Chevannier, M.-Á., Muñiz-Salazar, R., & Flores, D.-L. (2025). Predicting Drug Resistance in Mycobacterium tuberculosis: A Machine Learning Approach to Genomic Mutation Analysis. Diagnostics, 15(3), 279. https://doi.org/10.3390/diagnostics15030279

Note that from the first issue of 2016, this journal uses article numbers instead of page numbers. See further details here.

Article Metrics

Back to TopTop