Implementation of a Smart Teaching and Assessment System for High-Quality Cardiopulmonary Resuscitation
Abstract
1. Introduction
- (1)
- Proper chest compression position: rescuers should stack their palms, keep their arms straight, ensure an angle of 90° between their arms and the person being compressed, and place the heel of the hand at the midpoint of an imaginary line between the nipples for compressions.
- (2)
- Chest compression depth: the depth of compressions should be between 5 and 6 cm.
- (3)
- Compression rate: at least 100–120 compressions per minute are required.
- (4)
- Chest recoil: ensure the chest fully recoils after each compression.
- (5)
- CPR-qualified instructors teaching on-site: although this method is effective, it is difficult for CPR instructors to accurately determine whether CPR trainees are actually achieving the required 5–6 cm depth of chest compressions and the frequency of at least 100 beats per minute.
- Dummy with embedded sensors and a data monitoring system: A dummy with embedded sensors and a data monitoring function can be used to measure and obtain the compression depth and frequency of the trainee, e.g., Laerdal’s Resusci Anne QCPR (Q-Cardiopulmonary Resuscitation) [22], which can accurately measure and obtain the compression depth and frequency of the CPR trainee. However, the equipment for this system is expensive and not easily available. In addition, the system is unable to determine whether the CPR trainee’s compression position and posture are correct, both of which are critical factors in ensuring high quality CPR.
- Depth-of-field camera and video-based human posture estimation: A depth-of-field camera device (e.g., Microsoft Kinect, Intel RealSense, etc.) extracts data from the human skeleton, analyzes the depth and frequency of chest compressions during CPR, and provides real-time feedback [23]. The disadvantage of this method is that the equipment of this system is costly and not widely distributed compared to general webcams.
2. Related Works
3. System Design and Implementation
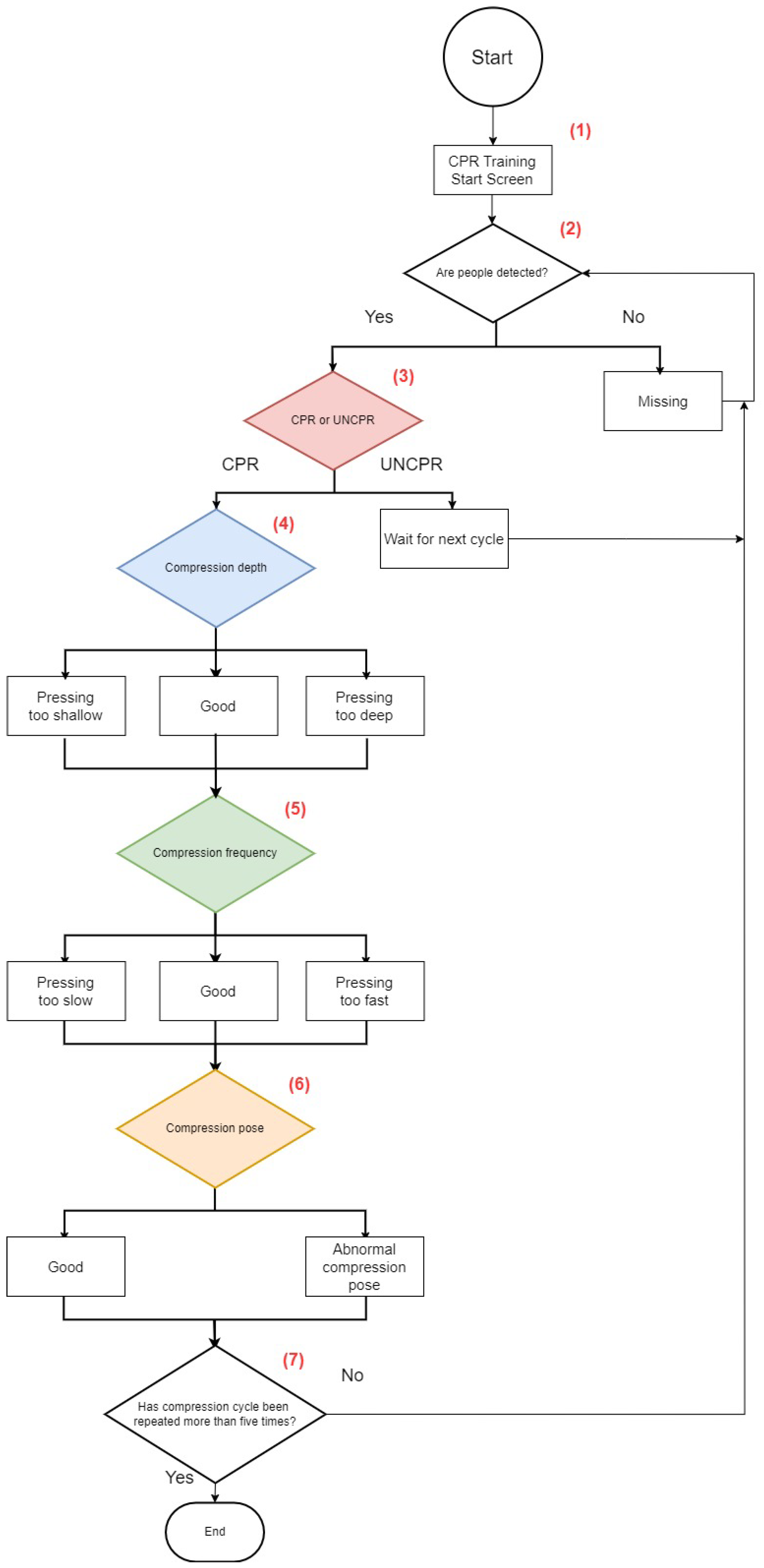
3.1. System Architecture and Processes
- (1)
- Activate Cardiopulmonary Resuscitation APPlication (CPRAPP).
- (2)
- Determine whether people have been detected. If so, continue to the next step; conversely, display “Missing” and then continue to detect.
- (3)
- First, determine whether to press CPR again. If so, continue to the next step; otherwise, display “Next cycle” and return to step (2). If the previous state is UNCPR (Non-CPR state), and the current state is CPR, then the compression cycle will be +1.
- (4)
- The depth of chest compressions is continuously displayed; if the depth of compressions is less than 5 cm, the tone will indicate “Pressing too shallow”. On the other hand, if the compression depth is more than 5 cm, the tone indicates “Pressing too deep”.
- (5)
- Then, the frequency of chest compressions is continuously displayed and calculated; if the pressing speed is less than 100 strokes/min, the voice will indicate “Pressing too slow”; if the pressing speed is more than 120 strokes/min, the voice will indicate “Pressing too fast”.
- (6)
- Next, the compression pose shows whether the compression angles of the left and right hands meet the aforementioned standard of straightening the elbows of the trainee; if they do not, the voice will indicate “Abnormal compression pose”.
- (7)
- Determine whether the compression cycle has been performed more than five times. If the compression cycle has repeated more than five times, then end the detection; otherwise, go back to step (2) and start the whole process again.
3.2. System Function Module Introduction
3.2.1. Compression Cycle Module
3.2.2. Compression Depth Module
3.2.3. Compression Frequency Module
| Algorithm 1: Compression frequency |
![]() |
3.2.4. Compression Pose Module
4. Experiments
4.1. Experimental Environment
4.2. Experimental CPRAPP Interface
- “Compression depth” indicates the depth measured during compressions; the standard compression depth is 5–6 cm.
- “Compression frequency” is the number of presses per minute; the normal range is 100– 120 presses per minute. If the pressing frequency is lower than 100 per minute, there will be a voice prompt of “Please press faster”, and, if the pressing frequency is more than 120 per minute, there will be a prompt of “Please press slower”.
- “Compression pose” refers to the bending angle of the elbows during compression. A normal compression pose requires both hands to be at angles greater than 165°. If the angle of either hand is less than 165°, there will be a voice prompting “Compression pose abnorma”.
- In the “Device” section, we can choose which device to use for accelerated computing, including CPU, GPU, and NNAPI (Neural Networks Application Programming Interface). Among these, NNAPI has the fastest computing speed, followed by GPU, while CPU has the slowest speed. Regarding the “Camera” section, we can choose to use the rear lens or the front lens for real-time image detection.
- Finally, “Model” refers to the Movenet model used, and we can choose between Movenet Thunder or Movenet Lightning, with Movenet Thunder being slower but more accurate, and Movenet Lightning being faster but less accurate.
4.3. System Experimental Results
5. Conclusions
5.1. Discussion
5.2. Limitations
Author Contributions
Funding
Institutional Review Board Statement
Informed Consent Statement
Data Availability Statement
Acknowledgments
Conflicts of Interest
References
- Kleinman, M.E.; Brennan, E.; Goldberger, Z.; Swor, R.; Terry, M.; Bobrow, B.; Gazmuri, R.; Travers, A.; Rea, T. Part 5: Adult Basic Life Support and Cardiopulmonary Resuscitation Quality: 2015 American Heart Association Guidelines Update for Cardiopulmonary Resuscitation and Emergency Cardiovascular Care. Circulation 2015, 132 (Suppl. 2), S414–S435. [Google Scholar] [CrossRef]
- Ng, Q.X.; Han, M.X.; Lim, Y.L.; Arulanandam, S. A Systematic Review and Meta-Analysis of the Implementation of High-Performance Cardiopulmonary Resuscitation on Out-of-Hospital Cardiac Arrest Outcomes. J. Clin. Med. 2021, 10, 2098. [Google Scholar] [CrossRef]
- Abella, B.S. High-quality cardiopulmonary resuscitation: Current and future directions. Curr. Opin. Crit. Care 2016, 22, 218–224. [Google Scholar] [CrossRef]
- Abella, B.S. The importance of cardiopulmonary resuscitation quality. Curr. Opin. Crit. Care 2013, 19, 175–180. [Google Scholar] [CrossRef]
- Wallace, S.K.; Abella, B.S.; Becker, L.B. Quantifying the effect of cardiopulmonary resuscitation quality on cardiac arrest outcome: A systematic review and meta-analysis. Circ. Cardiovasc. Qual. Outcomes 2013, 6, 148–156. [Google Scholar] [CrossRef]
- Panchal, A.; Bartos, J.; Cabañas, J.; Donnino, M.; Drennan, I.; Hirsch, K.; Kudenchuk, P.; Kurz, M.; Lavonas, E.; Morley, P.; et al. Part 3: Adult Basic and Advanced Life Support: 2020 American Heart Association Guidelines for Cardiopulmonary Resuscitation and Emergency Cardiovascular Care. Circulation 2020, 142, S366–S468. [Google Scholar] [CrossRef]
- Gugelmin-Almeida, D.; Tobase, L.; Polastri, T.; Peres, H.; Timerman, S. Do automated real-time feedback devices improve CPR quality? A systematic review of literature. Resusc. Plus 2021, 6, 100108. [Google Scholar] [CrossRef]
- Yeung, J.; Meeks, R.; Edelson, D.; Gao, F.; Soar, J.; Perkins, G. The use of CPR feedback/prompt devices during training and CPR performance: A systematic review. Resuscitation 2009, 80, 743–751. [Google Scholar] [CrossRef]
- Kim, C.W.; Oh, J.H. Advantage and Limitation of Using a Visual Feedback Device during Cardiopulmonary Resuscitation Training. Prehosp. Disaster Med. 2020, 35, 104–108. [Google Scholar] [CrossRef]
- Krasteva, V.; Jekova, I.; Didon, J.P. An audiovisual feedback device for compression depth, rate and complete chest recoil can improve the CPR performance of lay persons during self-training on a manikin. Physiol. Meas. 2011, 32, 687–699. [Google Scholar] [CrossRef]
- Baldi, E.; Cornara, S.; Contri, E.; Epis, F.; Fina, D.; Zelaschi, B.; Dossena, C.; Fichtner, F.; Tonani, M.; Di Maggio, M.; et al. Real-time visual feedback during training improves laypersons’ CPR quality: A randomized controlled manikin study. CJEM 2017, 19, 480–487. [Google Scholar] [CrossRef]
- Kim, K.H.; Kim, C.W.; Oh, J.H. Effect of introducing a feedback device during adult and infant cardiopulmonary resuscitation training: A ‘before and after’ study. Hong Kong J. Emerg. Med. 2020, 27, 114–117. [Google Scholar] [CrossRef]
- Cortegiani, A.; Russotto, V.; Montalto, F.; Iozzo, P.; Meschis, R.; Pugliesi, M.; Mariano, D.; Benenati, V.; Raineri, S.; Gregoretti, C.; et al. Use of a Real-Time Training Software (Laerdal QCPR(R)) Compared to Instructor-Based Feedback for High-Quality Chest Compressions Acquisition in Secondary School Students: A Randomized Trial. PLoS ONE 2017, 12, e0169591. [Google Scholar] [CrossRef]
- Cheng, A.; David, J.M.; Marc, A.; Farhan, B.; Blair, L.B.; Audrey, L.B.; Katie, N.D.; Emily, D.; Lin, Y.; Leary, M.; et al. Part 6: Resuscitation Education Science: 2020 American Heart Association Guidelines for Cardiopulmonary Resuscitation and Emergency Cardiovascular Care. Circulation 2020, 142, S551–S579. [Google Scholar] [CrossRef]
- Zhou, X.; Wang, J.; Jin, X.; Zhao, Y.; Liu, R.; Jiang, C. Quality retention of chest compression after repetitive practices with or without feedback devices: A randomized manikin study. Am. J. Emerg. Med. 2020, 38, 73–78. [Google Scholar] [CrossRef]
- Smereka, J.; Szarpak, L.; Czekajlo, M.; Abelson, A.; Zwolinski, P.; Plusa, T.; Dunder, D.; Dabrowski, M.; Wiesniewska, Z.; Robak, O.; et al. The TrueCPR device in the process of teaching cardiopulmonary resuscitation: A randomized simulation trial. Medicine 2019, 98, e15995. [Google Scholar] [CrossRef]
- Smart, J.; Kranz, K.; Carmona, F.; Lindner, T.; Newton, A. Does real-time objective feedback and competition improve performance and quality in manikin CPR training—A prospective observational study from several European EMS. Scand. J. Trauma Resusc. Emerg. Med. 2015, 23, 79. [Google Scholar] [CrossRef]
- Lin, Y.; Cheng, A.; Grant, V.; Currie, G.; Hecker, K. Improving CPR quality with distributed practice and real-time feedback in pediatric healthcare providers—A randomized controlled trial. Resuscitation 2018, 130, 6–12. [Google Scholar] [CrossRef]
- Wagner, M.; Bibl, K.; Hrdliczka, E.; Steinbauer, P.; Stiller, M.; Gröpel, P.; Goeral, K.; Salzer-Muhar, U.; Berger, A.; Schmölzer, G.; et al. Effects of Feedback on Chest Compression Quality: A Randomized Simulation Study. Pediatrics 2019, 143, e20182441. [Google Scholar] [CrossRef]
- McCoy, C.; Rahman, A.; Rendon, J.; Anderson, C.; Langdorf, M.; Lotfipour, S.; Chakravarthy, B. Randomized Controlled Trial of Simulation vs. Standard Training for Teaching Medical Students High-quality Cardiopulmonary Resuscitation. West. J. Emerg. Med. 2019, 20, 15–22. [Google Scholar] [CrossRef]
- Cheng, A.; Brown, L.; Duff, J.; Davidson, J.; Overly, F.; Tofil, N.; Peterson, D.; White, M.; Bhanji, F.; Bank, I.; et al. Improving cardiopulmonary resuscitation with a CPR feedback device and refresher simulations (CPR CARES Study): A randomized clinical trial. JAMA Pediatr. 2015, 169, 137–144. [Google Scholar] [CrossRef]
- Resusci Anne QCPR. Available online: https://laerdal.com/us/products/simulation-training/resuscitation-training/resusci-anne-qcpr/ (accessed on 2 March 2024).
- Xie, H.; Luo, H.; Lin, J.; Yang, N. A novel algorithm of fast CPR quality evaluation based on kinect. J. Algorithms Comput. Technol. 2020, 14, 1–11. [Google Scholar] [CrossRef]
- Natis, Y.; Jacobson, S.; Reynolds, M.; Velosa, A.; Lheureux, B.; Halpern, M.; Schulte, W. Innovation Insight for Digital Twins-Driving Better IoT-Fueled Decisions. 2017. Available online: https://www.gartner.com/en/documents/3645341 (accessed on 1 May 2024).
- Cao, Z.; Hidalgo, G.; Simon, T.; Wei, S.; Sheikh, Y. OpenPose: Realtime Multi-Person 2D Pose Estimation Using Part Affinity Fields. IEEE Trans. Pattern Anal. Mach. Intell. 2021, 43, 172–186. [Google Scholar] [CrossRef]
- Tao, F.; Zhang, H.; Liu, A.; Nee, A. Digital twin in industry: State-of-the-art. IEEE Trans. Ind. Inform. 2019, 15.4, 2405–2415. [Google Scholar] [CrossRef]
- ML for Mobile and Edge Devices—TensorFlow Lite. Available online: https://www.tensorflow.org/lite?hl=en (accessed on 2 March 2024).
- Movenet: Ultra Fast and Accurate Pose Detection Model. Available online: https://www.tensorflow.org/hub/tutorials/movenet (accessed on 2 March 2024).
- Android Studio. Available online: https://developer.android.com/studio (accessed on 2 March 2024).
- Uhrig, R. Introduction to artificial neural networks. In Proceedings of the IECON ’95—21st Annual Conference on IEEE Industrial Electronics, Orlando, FL, USA, 6–10 November 1995; Volume 1, pp. 33–37. [Google Scholar] [CrossRef]
- Schmidhuber, J. Deep learning in neural networks: An overview. Neural Netw. 2015, 61, 85–117. [Google Scholar] [CrossRef]
- What Is the Formula for Finding Angles? Available online: https://www.geeksforgeeks.org/what-is-the-formula-for-finding-angles/ (accessed on 23 April 2024).
- Ambu Man Training Manikins. Available online: https://www.ambuusa.com/emergency-care-and-training/training-manikins (accessed on 2 March 2024).
- TruCorp TruAED. Available online: https://trucorp.com/en/product/truaed/ (accessed on 23 April 2024).
- WorldPoint ALS Manikins. Available online: https://www.worldpoint.com/mena/ (accessed on 23 April 2024).
- Kim, E.; Cho, K. Comparing the Effectiveness of Two New CPR Training Methods in Korea: Medical Virtual Reality Simulation and Flipped Learning. Iran J. Public Health 2023, 52, 1428–1438. [Google Scholar] [CrossRef]
- Tanaka, S.; Tsukigase, K.; Hara, T.; Sagisaka, R.; Myklebust, H.; Birkenes, T.; Takahashi, H.; Iwata, A.; Kidokoro, Y.; Yamada, M.; et al. Effect of real-time visual feedback device ’Quality Cardiopulmonary Resuscitation (QCPR) Classroom’ with a metronome sound on layperson CPR training in Japan: A cluster randomized control trial. BMJ Open 2019, 9, e026140. [Google Scholar] [CrossRef]
- An, M.; Kim, Y.; Cho, W. Effect of smart devices on the quality of CPR training: A systematic review. Resuscitation 2019, 144, 145–156. [Google Scholar] [CrossRef]
- Hasselqvist-Ax, I.; Riva, G.; Herlitz, J.; Rosenqvist, M.; Hollenberg, J.; Nordberg, P.; Ringh, M.; Jonsson, M.; Axelsson, C.; Lindqvist, J.; et al. Early cardiopulmonary resuscitation in out-of-hospital cardiac arrest. N. Engl. J. Med. 2015, 372, 2307–2315. [Google Scholar] [CrossRef] [PubMed]
- Wik, L.; Steen, P.A.; Bircher, N.G. Quality of bystander cardiopulmonary resuscitation influences outcome after prehospital cardiac arrest. Resuscitation 1994, 28, 195–203. [Google Scholar] [CrossRef] [PubMed]
- Gallagher, E.J.; Lombardi, G.; Gennis, P. Effectiveness of bystander cardiopulmonary resuscitation and survival following out-of-hospital cardiac arrest. JAMA 1995, 274, 1922–1925. [Google Scholar] [CrossRef] [PubMed]
- Greif, R.; Lockey, A.; Breckwoldt, J.; Carmona, F.; Conaghan, P.; Kuzovlev, A.; Pflanzl-Knizacek, L.; Sari, F.; Shammet, S.; Scapigliati, A.; et al. European Resuscitation Council Guidelines 2021: Education for resuscitation. Resuscitation 2021, 161, 388–407. [Google Scholar] [CrossRef] [PubMed]
- Lomis, K.; Amiel, J.; Ryan, M.; Esposito, K.; Green, M.; Stagnaro-Green, A.; Bull, J.; Mejicano, G.; Association of American Medical Colleges Core Entrustable Professional Activities for Entering Residency Pilot Team. Implementing an Entrustable Professional Activities Framework in Undergraduate Medical Education: Early Lessons From the AAMC Core Entrustable Professional Activities for Entering Residency Pilot. Acad. Med. 2017, 92, 765–770. [Google Scholar] [CrossRef] [PubMed]
- Thommes, M.S.; Schmidt, M.; Lambert, S.I.; Schauwinhold, M.T.; Klasen, M.; Sopka, S. Reflective practice improves Basic Life Support training outcomes: A randomized controlled study. PLoS ONE 2023, 18, e0287908. [Google Scholar] [CrossRef] [PubMed]
- Atli, K.; Selman, W.; Ray, A. A Comprehensive Multicomponent Neurosurgical Course with use of Virtual Reality: Modernizing the Medical Classroom. J. Surg. Educ. 2021, 78, 1350–1356. [Google Scholar] [CrossRef]
- Turan, F.; Isler Dalgic, A.; Duman, O. Development of a conceptual framework for a Virtual Reality-based Seizure Management Education Program for Parents (VR-ESMEPP). Epilepsy Behav. 2022, 135, 108875. [Google Scholar] [CrossRef] [PubMed]
- Hubail, D.; Mondal, A.; Al Jabir, A.; Patel, B. Comparison of a virtual reality compression-only Cardiopulmonary Resuscitation (CPR) course to the traditional course with content validation of the VR course—A randomized control pilot study. Ann. Med. Surg. 2022, 73, 103241. [Google Scholar] [CrossRef]
- Farra, S.; Miller, E.; Timm, N.; Schafer, J. Improved training for disasters using 3-D virtual reality simulation. West. J. Nurs. Res. 2013, 35, 655–671. [Google Scholar] [CrossRef]







| Item | Name | CPU | GPU | OS | DISK | RAM |
|---|---|---|---|---|---|---|
| Computer | ASUSTeK H110-PLUS | Intel (R) Core (TM) i7-6700 CPU 3.40 GHz | Nvidia GeForce GTX 770 | Windows 10 | 1 T | 16 G |
| Android phone | Oppo Reno7 5 G | Dimensity 900 CPU 3.40 GHz | Mali-G68 MC4 | Android 12 | 256 G | 8 G |
| Criteria | Explanation | Value |
|---|---|---|
| MAE | In the context of QCPR and CPRAPP, the MAE represents the average discrepancy between the compression depths measured by the two methods. | 0.32517 |
| Accuracy | Each data point is compared with QCPR. If the compression depth error is <=0.5 cm, it is considered accurate; otherwise, it is considered inaccurate. | 84.21052% |
| p-value | A p-value of less than 0.05 indicates significant evidence against the null hypothesis, while a p-value greater than 0.05 suggests insufficient evidence to reject the null hypothesis. | 0.05769 |
Disclaimer/Publisher’s Note: The statements, opinions and data contained in all publications are solely those of the individual author(s) and contributor(s) and not of MDPI and/or the editor(s). MDPI and/or the editor(s) disclaim responsibility for any injury to people or property resulting from any ideas, methods, instructions or products referred to in the content. |
© 2024 by the authors. Licensee MDPI, Basel, Switzerland. This article is an open access article distributed under the terms and conditions of the Creative Commons Attribution (CC BY) license (https://creativecommons.org/licenses/by/4.0/).
Share and Cite
Huang, L.-W.; Chan, Y.-W.; Tsan, Y.-T.; Zhang, Q.-X.; Chan, W.-C.; Yang, H.-H. Implementation of a Smart Teaching and Assessment System for High-Quality Cardiopulmonary Resuscitation. Diagnostics 2024, 14, 995. https://doi.org/10.3390/diagnostics14100995
Huang L-W, Chan Y-W, Tsan Y-T, Zhang Q-X, Chan W-C, Yang H-H. Implementation of a Smart Teaching and Assessment System for High-Quality Cardiopulmonary Resuscitation. Diagnostics. 2024; 14(10):995. https://doi.org/10.3390/diagnostics14100995
Chicago/Turabian StyleHuang, Li-Wen, Yu-Wei Chan, Yu-Tse Tsan, Qi-Xiang Zhang, Wei-Chang Chan, and Han-Hsuan Yang. 2024. "Implementation of a Smart Teaching and Assessment System for High-Quality Cardiopulmonary Resuscitation" Diagnostics 14, no. 10: 995. https://doi.org/10.3390/diagnostics14100995
APA StyleHuang, L.-W., Chan, Y.-W., Tsan, Y.-T., Zhang, Q.-X., Chan, W.-C., & Yang, H.-H. (2024). Implementation of a Smart Teaching and Assessment System for High-Quality Cardiopulmonary Resuscitation. Diagnostics, 14(10), 995. https://doi.org/10.3390/diagnostics14100995


