A Hybridized Machine Learning Approach for Predicting COVID-19 Using Adaptive Neuro-Fuzzy Inference System and Reptile Search Algorithm
Abstract
1. Introduction
1.1. Research Gap
1.2. Objectives and Contributions
| AI Model and MH Algorithm | Acquired Results | Ref. |
|---|---|---|
| Artificial Neural networks (ANN) Genetic Algorithm (GA) | Financial data mining instances identification and forecasting of imbalanced datasets, reliability, and extraction features. | [18] |
| ANN and Grey Wolf Optimizer | Modeling COVID-19 using ANN-GWO with MAPE for training (6.23), testing (13.15), and Validation (11.4). | [19] |
| ANN and PSO | To transfer the particles to the new best-predicted destination, PSOCoG is implemented as the ‘Center of gravity’. | [20] |
| ANFIS and Virus Optimization Algorithm | Estimated the influence of several parameters on the infection rate and performed a regression analysis that was successful. | [21] |
| ANFIS and Beetle Antennae Search (BAS) | Improving ANFIS parameters and anticipating COVID-19 positive instances using the Beetle Search technique. | [2] |
| ANFIS and mutation-based Bees Algorithm (mBA) | employed the mBA strategy to improve ANFIS parameters and diagnose COVID-19. | [6] |
| FPASSA-ANFIS | Modified the FPA with the assistance of SSA in order to improve the ANFIS to the anticipation of COVID-19. | [22] |
- To develop an effective time-series forecasting model for the COVID-19 epidemic utilizing an ANFIS model and a reptile search algorithm.
- The proposed ANFIS-RSA enhances the effectiveness of the conventional ANFIS model and delivers considerable results in comparison to previous studies.
- We have implemented the ANFIS-RSA AI model to the COVID-19 data of China and compared the obtained error metric results with different optimizing algorithms utilized in ANFIS models. Furthermore, we have predicted a recent diffusion of COVID-19 in India in 2022 to test the validity of the trained model.
- In comparison to other models, the ANFIS-RSA has the best statistical measures, including RMSE (3196), MAE (1550), MAPE (0.0672), RMSRE (0.0962), and (0.9775) for China. Similarly for India, ANFIS-RSA achieved RMSE (8921.608), MAE (4570.359), MAPE (0.2252), RMSRE (0.3338), and (0.9874).
- According to the experimental findings, it is strongly recommended that the ANFIS-RSA hybridized model be used to improve the exactness of the forthcoming epidemic estimations.
2. Literature Review
3. Materials and Methods
3.1. Data Collection
3.2. Adaptive Neuro-Fuzzy Inference System
3.3. Reptile Search Algorithm (RSA)
| Algorithm 1 Pseudocode of Reptile Search Algorithm. |
|
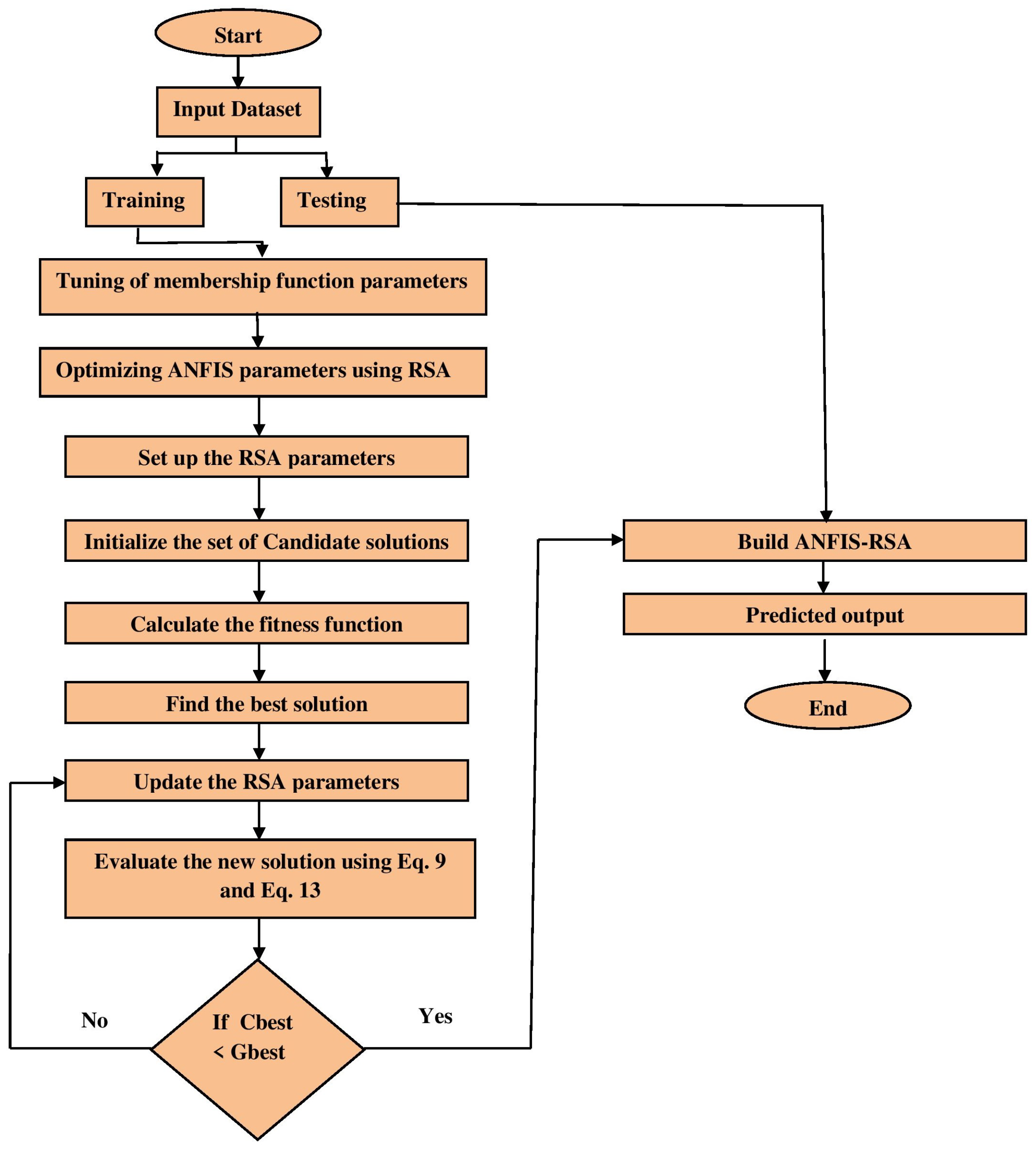
4. Proposed Model (ANFIS-RSA)
5. Experimental Results
5.1. ANFIS-RSA Simulation Using Data from China
| Enhanced Models | RMSE | MAE | MAPE | RMSRE | Time | Reference | |
|---|---|---|---|---|---|---|---|
| ANN | 8750 | 5413 | 13.09 | 0.204 | 0.8991 | - | [22] |
| KNN | 12,100 | 7671 | 8.32 | 0.130 | 0.7710 | - | [22] |
| SVR | 7822 | 5354 | 8.40 | 0.080 | 0.8910 | - | [22] |
| ANFIS | 7375 | 5523 | 5.32 | 0.09 | 0.9032 | - | [22] |
| ANFIS-PSO | 6842 | 4559 | 5.12 | 0.08 | 0.9492 | 24.1 | [22] |
| ANFIS-GA | 7194 | 4963 | 5.26 | 0.08 | 0.9575 | 27.0 | [22] |
| ANFIS-ABC | 8327 | 6066 | 6.86 | 0.10 | 0.7906 | 46.8 | [22] |
| ANFIS-FPA | 6059 | 4379 | 5.04 | 0.07 | 0.9439 | 23.4 | [22] |
| ANFIS-FPPASSA | 5779 | 4271 | 4.79 | 0.07 | 0.9645 | 23.4 | [22] |
| ANFIS-BAS | 7069 | 5125 | 6.56 | 0.10 | 0.7952 | 16.6 | [2] |
| ANFIS-CESBAS | 4329 | 3195 | 4.08 | 0.06 | 0.9763 | 19.8 | [2] |
| ANFIS-RSA | 3196 | 1550 | 0.0672 | 0.0962 | 0.9775 | 20.1 |
5.2. ANFIS-RSA Simulation Using Data from India
5.3. Model Discussion
6. Conclusions
Author Contributions
Funding
Informed Consent Statement
Data Availability Statement
Acknowledgments
Conflicts of Interest
References
- Kumar, R.; Al-Turjman, F.; Srinivas, L.N.; Braveen, M.; Ramakrishnan, J. ANFIS for prediction of epidemic peak and infected cases for COVID-19 in India. Neural Comput. Appl. 2021, 1–14. [Google Scholar] [CrossRef] [PubMed]
- Zivkovic, M.; Bacanin, N.; Venkatachalam, K.; Nayyar, A.; Djordjevic, A.; Strumberger, I.; Al-Turjman, F. COVID-19 cases prediction by using hybrid machine learning and beetle antennae search approach. Sustain. Cities Soc. 2021, 66, 102669. [Google Scholar] [CrossRef] [PubMed]
- Hamadneh, N.N.; Khan, W.A.; Ashraf, W.; Atawneh, S.H.; Khan, I.; Hamadneh, B.N. Artificial neural networks for prediction of COVID-19 in Saudi Arabia. Comput. Mater. Contin. 2021, 66, 2787–2796. [Google Scholar] [CrossRef]
- AAslam, B.; Javed, A.R.; Chakraborty, C.; Nebhen, J.; Raqib, S.; Rizwan, M. Blockchain and ANFIS empowered IoMT application for privacy preserved contact tracing in COVID-19 pandemic. Pers. Ubiquitous Comput. 2021, 1–17. [Google Scholar] [CrossRef] [PubMed]
- Marzouk, M.; Elshaboury, N.; Abdel-Latif, A.; Azab, S. Deep learning model for forecasting COVID-19 outbreak in Egypt. Process. Saf. Environ. Prot. 2021, 153, 363–375. [Google Scholar] [CrossRef] [PubMed]
- Saif, S.; Das, P.; Biswas, S. A hybrid model based on mba-anfis for covid-19 confirmed cases prediction and forecast. J. Inst. Eng. (India) Ser. B 2021, 102, 1123–1136. [Google Scholar] [CrossRef]
- Painuli, D.; Mishra, D.; Bhardwaj, S.; Aggarwal, M. Forecast and prediction of COVID-19 using machine learning. In Data Science for COVID-19; Elsevier: Amsterdam, The Netherlands, 2021; pp. 381–397. [Google Scholar]
- Niazkar, H.R.; Niazkar, M. Application of artificial neural networks to predict the COVID-19 outbreak. Glob. Health Res. Policy 2020, 5, 1–11. [Google Scholar] [CrossRef]
- Ahmad, I.; Asad, S.M. Predictions of coronavirus COVID-19 distinct cases in Pakistan through an artificial neural network. Epidemiol. Infect. 2020, 148, e222. [Google Scholar] [CrossRef] [PubMed]
- Tamang, S.K.; Singh, P.D.; Datta, B. Forecasting of Covid-19 cases based on prediction using artificial neural network curve fitting technique. Glob. J. Environ. Sci. Manag. 2020, 6, 53–64. [Google Scholar]
- Moreau, V.H. Forecast predictions for the COVID-19 pandemic in Brazil by statistical modeling using the Weibull distribution for daily new cases and deaths. Braz. J. Microbiol. 2020, 51, 1109–1115. [Google Scholar] [CrossRef]
- Singh, V.; Poonia, R.C.; Kumar, S.; Dass, P.; Agarwal, P.; Bhatnagar, V.; Raja, L. Prediction of COVID-19 corona virus pandemic based on time series data using Support Vector Machine. J. Discret. Math. Sci. Cryptogr. 2020, 23, 1583–1597. [Google Scholar] [CrossRef]
- Chimmula, V.K.R.; Zhang, L. Time series forecasting of COVID-19 transmission in Canada using LSTM networks. Chaos Solitons Fractals 2020, 135, 109864. [Google Scholar] [CrossRef] [PubMed]
- Sunitha, S. Simple techniques to predict the onset of pandemics. Int. J. Comput. Appl. 2022, 184, 22–25. [Google Scholar]
- Shaban, W.M.; Rabie, A.H.; Saleh, A.I.; Abo-Elsoud, M.A. Detecting COVID-19 patients based on fuzzy inference engine and Deep Neural Network. Appl. Soft Comput. 2021, 99, 106906. [Google Scholar] [CrossRef]
- Jang, J.S.; Anfis, R. Adaptive Network Based Fuzzy Inference System. IEEE Trans. Syst. Man Cybern. 1993, 23, 665–685. [Google Scholar] [CrossRef]
- Abualigah, L.; Abd Elaziz, M.; Sumari, P.; Geem, Z.W.; Gandomi, A.H. Reptile Search Algorithm (RSA): A nature-inspired meta-heuristic optimizer. Expert Syst. Appl. 2022, 191, 116158. [Google Scholar] [CrossRef]
- Kim, K.J. Artificial neural networks with evolutionary instance selection for financial forecasting. Expert Syst. Appl. 2006, 30, 519–526. [Google Scholar] [CrossRef]
- Ardabili, S.; Mosavi, A.; Band, S.S.; Varkonyi-Koczy, A.R. Coronavirus disease (COVID-19) global prediction using hybrid artificial intelligence method of ANN trained with Grey Wolf optimizer. In Proceedings of the 2020 IEEE 3rd International Conference and Workshop in Óbuda on Electrical and Power Engineering (CANDO-EPE), Budapest, Hungary, 18–19 November 2020; pp. 000251–000254. [Google Scholar]
- Jamous, R.; ALRahhal, H.; El-Darieby, M. A New ANN-Particle Swarm Optimization with Center of Gravity (ANN-PSOCoG) Prediction Model for the Stock Market under the Effect of COVID-19. Sci. Program. 2021, 2021, 6656150. [Google Scholar] [CrossRef]
- Behnood, A.; Golafshani, E.M.; Hosseini, S.M. Determinants of the infection rate of the COVID-19 in the US using ANFIS and virus optimization algorithm (VOA). Chaos Solitons Fractals 2020, 139, 110051. [Google Scholar] [CrossRef] [PubMed]
- Al-Qaness, M.A.; Ewees, A.A.; Fan, H.; Abd El Aziz, M. Optimization method for forecasting confirmed cases of COVID-19 in China. J. Clin. Med. 2020, 9, 674. [Google Scholar] [CrossRef]
- Alvarez Grima, M. Neuro-fuzzy modelling in engineering geology. In Applications to Rock Strength Estimation, Machine Excavation and Geological Mapping; Delft University of Technology: Delft, The Netherlands, 2000. [Google Scholar]
- Karaboga, D.; Kaya, E. Adaptive network based fuzzy inference system (ANFIS) training approaches: A comprehensive survey. Artif. Intell. Rev. 2019, 52, 2263–2293. [Google Scholar] [CrossRef]
- Adedeji, P.A.; Akinlabi, S.; Madushele, N.; Olatunji, O.O. Wind turbine power output very short-term forecast: A comparative study of data clustering techniques in a PSO-ANFIS model. J. Clean. Prod. 2020, 254, 120135. [Google Scholar] [CrossRef]
- Bishop, C.M. Neural networks and their applications. Rev. Sci. Instrum. 1994, 65, 1803–1832. [Google Scholar] [CrossRef]
- Abegaz, K.H.; Etikan, İ. Artificial Intelligence-Driven Ensemble Model for Predicting Mortality Due to COVID-19 in East Africa. Diagnostics 2022, 12, 2861. [Google Scholar] [CrossRef] [PubMed]
- AAbunadi, I.; Albraikan, A.A.; Alzahrani, J.S.; Eltahir, M.M.; Hilal, A.M.; Eldesouki, M.I.; Motwakel, A.; Yaseen, I. An automated glowworm swarm optimization with an inception-based deep convolutional neural network for COVID-19 diagnosis and classification. Healthcare 2022, 10, 697. [Google Scholar] [CrossRef] [PubMed]
- Al-Qaness, M.A.; Saba, A.I.; Elsheikh, A.H.; Abd Elaziz, M.; Ibrahim, R.A.; Lu, S.; Hemedan, A.A.; Shanmugan, S.; Ewees, A.A. Efficient artificial intelligence forecasting models for COVID-19 outbreak in Russia and Brazil. Process. Saf. Environ. Prot. 2021, 149, 399–409. [Google Scholar] [CrossRef]
- Nayak, J.; Mishra, M.; Naik, B.; Swapnarekha, H.; Cengiz, K.; Shanmuganathan, V. An impact study of COVID-19 on six different industries: Automobile, energy and power, agriculture, education, travel and tourism and consumer electronics. Expert Syst. 2022, 39, e12677. [Google Scholar] [CrossRef]
- Ozturk, A.C.; Haznedar, H.; Haznedar, B.; Ilgan, S.; Erogul, O.; Kalinli, A. Differentiation of Benign and Malignant Thyroid Nodules with ANFIS by Using Genetic Algorithm and Proposing a Novel CAD-Based Risk Stratification System of Thyroid Nodules. Diagnostics 2023, 13, 740. [Google Scholar] [CrossRef]
- Swapnarekha, H.; Behera, H.S.; Nayak, J.; Naik, B. Role of intelligent computing in COVID-19 prognosis: A state-of-the-art review. Chaos Solitons Fractals 2020, 138, 109947. [Google Scholar] [CrossRef]
- Khan, M.A.; Algarni, F. A healthcare monitoring system for the diagnosis of heart disease in the IoMT cloud environment using MSSO-ANFIS. IEEE Access 2020, 8, 122259–122269. [Google Scholar] [CrossRef]
- Golberg, D.E. Genetic Algorithms in Search, Optimization, and Machine Learning; Addison-Wesley Pub. Co.: Boston, MA, USA, 1989. [Google Scholar]
- Wei, L.Y. A GA-weighted ANFIS model based on multiple stock market volatility causality for TAIEX forecasting. Appl. Soft Comput. 2013, 13, 911–920. [Google Scholar] [CrossRef]
- Eberhart, R.C.; Shi, Y. Particle Sawrm Optimization. In Swarm Intelligence; Morgan Kaufmann: San Francisco, CA, USA, 2001. [Google Scholar]
- Guleryuz, D. Determination of industrial energy demand in Turkey using MLR, ANFIS and PSO-ANFIS. J. Artif. Intell. Syst. 2021, 3, 16–34. [Google Scholar]
- Maniezzo, V.; Gambardella, L.M.; De Luigi, F. Ant colony optimization. In New Optimization Techniques in Engineering; Springer: Berlin/Heidelberg, Germany, 2004; pp. 101–121. [Google Scholar]
- Thangavel, K.; Kaja Mohideen, A. Mammogram classification using ANFIS with ant colony optimization based learning. In Annual Convention of the Computer Society of India; Springer: Berlin/Heidelberg, Germany, 2016; pp. 141–152. [Google Scholar]
- Gandomi, A.H.; Yang, X.S.; Alavi, A.H. Cuckoo search algorithm: A metaheuristic approach to solve structural optimization problems. Eng. Comput. 2013, 29, 17–35. [Google Scholar] [CrossRef]
- Anshori, M.Y.; Rahmalia, D.; Herlambang, T.; Karya, D.F. Optimizing Adaptive Neuro Fuzzy Inference System (ANFIS) parameters using Cuckoo Search (Case study of world crude oil price estimation). In Journal of Physics: Conference Series; IOP Publishing: Bristol, UK, 2021; p. 012041. [Google Scholar]
- Yang, X.S.; He, X. Firefly algorithm: Recent advances and applications. Int. J. Swarm Intell. 2013, 1, 36–50. [Google Scholar] [CrossRef]
- Wang, G.G.; Deb, S.; Coelho, L.D. Elephant herding optimization. In Proceedings of the 2015 3rd International Symposium on Computational and Business Intelligence (ISCBI), Bali, Indonesia, 7–9 December 2015; pp. 1–5. [Google Scholar]
- Cheraghalipour, A.; Hajiaghaei-Keshteli, M.; Paydar, M.M. Tree Growth Algorithm (TGA): A novel approach for solving optimization problems. Eng. Appl. Artif. Intell. 2018, 72, 393–414. [Google Scholar] [CrossRef]
- Shi, Y. Brain storm optimization algorithm. In Proceedings of the International Conference in Swarm Intelligence, Chongqing, China, 12–15 June 2011; Springer: Berlin/Heidelberg, Germany, 2011; pp. 303–309. [Google Scholar]
- Jiang, X.; Li, S. BAS: Beetle antennae search algorithm for optimization problems. arXiv 2017, arXiv:1710.10724. [Google Scholar] [CrossRef]
- Al-Qaness, M.A.; Fan, H.; Ewees, A.A.; Yousri, D.; Abd Elaziz, M. Improved ANFIS model for forecasting Wuhan City air quality and analysis COVID-19 lockdown impacts on air quality. Environ. Res. 2021, 194, 110607. [Google Scholar] [CrossRef]
- World Health Organization. India: WHO Coronavirus Disease (COVID-19) Dashboard with Vaccination Data; World Health Organization: Geneva, Switzerland, 2021. [Google Scholar]
- Zadeh, L.A. Fuzzy sets Fuzzy sets, Fuzzy Log. Fuzzy Syst. Sel. Pap. 2020, 394, 432. [Google Scholar]
- Chowdhury, A.A.; Hasan, K.T.; Hoque, K.K. Analysis and prediction of COVID-19 pandemic in Bangladesh by using ANFIS and LSTM network. Cogn. Comput. 2021, 13, 761–770. [Google Scholar] [CrossRef]
- Thandra, J.; Basha, S.S. Artificial Intelligence (AI) Model: Adaptive Neuro-Fuzzy Inference System (ANFIS) for Diagnosis of COVID-19 Influenza. Comput. Inform. 2022, 41, 1114–1135. [Google Scholar] [CrossRef]
















| Enhanced Models | RMSE | MAE | MAPE | RMSRE | |
|---|---|---|---|---|---|
| ANFIS-CESBAS | 3618.7939 | 2441.429 | 0.0409 | 0.0581 | 0.8867 |
| ANFIS-RSA | 3277.8871 | 2424.857 | 0.0408 | 0.0535 | 0.9071 |
| Enhanced Models | RMSE | MAE | MAPE | RMSRE | Time | |
|---|---|---|---|---|---|---|
| ANFIS-CESBAS | 19645.62 | 13924.641 | 0.9179 | 0.1056 | 0.9388 | 23.41 |
| ANFIS-RSA | 8921.608 | 4570.359 | 0.2252 | 0.3338 | 0.9874 | 23.97 |
| Enhanced Models | RMSE | MAE | MAPE | RMSRE | |
|---|---|---|---|---|---|
| ANFIS-CESBAS | 29344.008 | 23059.7 | 0.7121 | 1.6298 | 0.9041 |
| ANFIS-RSA | 17281.4733 | 13240.4 | 0.1373 | 0.1888 | 0.9667 |
Disclaimer/Publisher’s Note: The statements, opinions and data contained in all publications are solely those of the individual author(s) and contributor(s) and not of MDPI and/or the editor(s). MDPI and/or the editor(s) disclaim responsibility for any injury to people or property resulting from any ideas, methods, instructions or products referred to in the content. |
© 2023 by the authors. Licensee MDPI, Basel, Switzerland. This article is an open access article distributed under the terms and conditions of the Creative Commons Attribution (CC BY) license (https://creativecommons.org/licenses/by/4.0/).
Share and Cite
Jithendra, T.; Sharief Basha, S. A Hybridized Machine Learning Approach for Predicting COVID-19 Using Adaptive Neuro-Fuzzy Inference System and Reptile Search Algorithm. Diagnostics 2023, 13, 1641. https://doi.org/10.3390/diagnostics13091641
Jithendra T, Sharief Basha S. A Hybridized Machine Learning Approach for Predicting COVID-19 Using Adaptive Neuro-Fuzzy Inference System and Reptile Search Algorithm. Diagnostics. 2023; 13(9):1641. https://doi.org/10.3390/diagnostics13091641
Chicago/Turabian StyleJithendra, Thandra, and Shaik Sharief Basha. 2023. "A Hybridized Machine Learning Approach for Predicting COVID-19 Using Adaptive Neuro-Fuzzy Inference System and Reptile Search Algorithm" Diagnostics 13, no. 9: 1641. https://doi.org/10.3390/diagnostics13091641
APA StyleJithendra, T., & Sharief Basha, S. (2023). A Hybridized Machine Learning Approach for Predicting COVID-19 Using Adaptive Neuro-Fuzzy Inference System and Reptile Search Algorithm. Diagnostics, 13(9), 1641. https://doi.org/10.3390/diagnostics13091641

