Deep Learning-Based Approaches for Enhanced Diagnosis and Comprehensive Understanding of Carpal Tunnel Syndrome
Abstract
:1. Introduction
1.1. Overview
1.2. Problem Statement
1.3. Study Objectives
- Utilize AI techniques to develop a model that support help medical experts in distinguish between CTS patients and nonpatients effectively and efficiently.
- Explore the role of patient data from the Boston Carpal Tunnel Questionnaire (BCTQ), NCS and CSA from ultrasound images in the CTS diagnosis process and treatment monitoring.
- Develop AI model for supporting medical experts in the treatment process by predicting the cross-sectional area (CSA) of the MN after 1, 3 and 6 months of hydro dissection injection to determine the effectiveness of the injection treatment in improving patient outcomes.
1.4. Paper Organization
2. Related Work
- (1)
- Several CTS diagnosis studies have been conducted based on small and limited datasets (i.e., data aggregated from medical questionnaires), which may exclude important features (e.g., clinical examination, clinical history, and demographics).
- (2)
- Aggregating data according to specific conditions (i.e., women older than 40 years) limits the generalization ability of the developed model.
- (3)
- Most studies ignored the overlap between CTS and other diseases, which may affect model accuracy.
3. Methods
3.1. Deep Learning
3.2. Statistical Tests
3.2.1. ANOVA Test
3.2.2. Level of Significance
3.2.3. Kruskal-Wallis Test
4. CTS Clinical Diagnosis
4.1. CTS Symptoms
4.2. Clinical Examination
4.3. Motor Examination
4.4. Scoring System
5. Dataset Description and Preparation
5.1. Data Description
5.1.1. Dataset Collection
5.1.2. Study Cohorts
5.1.3. Data Aggregated for Each Patient
5.2. Dataset Preparation
5.2.1. Outlier Detection
5.2.2. Data Imputation
5.2.3. Data Scaling
6. Proposed Work
7. Results and Discussion
7.1. Evlaution Metrics
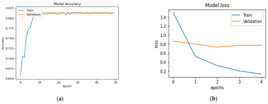
7.2. Predicting CTS Diagnosis
7.3. Predicting CSA Progression for Patients (1 Month, 3 Months, and 6 Months)
7.4. Progression Statistical Analyses
7.5. Discussion
7.6. Strengths and Limitations
8. Comparison with Other Works
9. Model Explanation
10. Conclusions and Future Work
Author Contributions
Funding
Institutional Review Board Statement
Informed Consent Statement
Data Availability Statement
Acknowledgments
Conflicts of Interest
Abbreviations
| CTS | Carpal Tunnel Syndrome |
| US | Ultrasound |
| NCS | Nerve Conduction Studies |
| CSA | Cross-Sectional Area |
| EDx | electrodiagnostic |
| SVM | Support Vector Machines |
| DT | Decision Trees |
| XGB | Extreme gradient boosting |
| RF | Random Forest |
| LR | Logistic Regression |
| XGB | eXtreme Gradient Boosting |
| KNN | k-Nearest Neighbors |
| NB | Naive–Bayes |
| NN | Neural Network |
| SGB | Stochastic Gradient Boosting |
| MRI | Magnetic resonance image |
| MLP | Multilayer Perception |
| ROI | region of interest |
| MNT | median nerve localization |
| BMI | Body mass index |
| BCTQ | Boston Carpal Tunnel Syndrome Questionnaire |
| FSS | functional status scale |
| SSS | symptoms severity scale |
| MAE | Mean Absolute Error |
| MdSE | Median Squared Error |
| ACC | Accuracy |
| R2 | score (coefficient of determination) |
| DSC | Dice Similarity Coefficient |
| IoU | intersection over union |
| PROMs | patient-reported outcome measure |
| GD | Gradient descent |
| Adagrad | Adaptive Gradient Algorithm |
References
- Levine, D.W.; Simmons, B.P.; Koris, M.J.; Daltroy, L.H.; Hohl, G.G.; Fossel, A.H.; Katz, J.N. A self-administered questionnaire for the assessment of severity of symptoms and functional status in carpal tunnel syndrome. J. Bone Joint Surg. Am. 1993, 75, 1585–1592. [Google Scholar] [CrossRef] [PubMed]
- Pastare, D.; Therimadasamy, A.K.; Lee, E.; Wilder-Smith, E.P. Sonography versus nerve conduction studies in patients referred with a clinical diagnosis of carpal tunnel syndrome. J. Clin. Ultrasound 2009, 37, 389–393. [Google Scholar] [CrossRef]
- Stecco, C.; Giordani, F.; Fan, C.; Biz, C.; Pirri, C.; Frigo, A.C.; Fede, C.; Macchi, V.; Masiero, S.; De Caro, R. Role of fasciae around the median nerve in pathogenesis of carpal tunnel syndrome: Microscopic and ultrasound study. J. Anat. 2020, 236, 660–667. [Google Scholar] [CrossRef] [PubMed]
- Phalen, G.S. The Carpal-Tunnel Syndrome: Seventeen years’ experience in diagnosis and treatment of six hundred fifty-four hands. JBJS 1966, 48, 211–228. [Google Scholar] [CrossRef]
- Awad, M.; Khanna, R. Efficient Learning Machines: Theories, Concepts, and Applications for Engineers and System Designers; Springer Nature: Berlin, Germany, 2015; 248p. [Google Scholar] [CrossRef]
- El-Bakry, H.M.; Mastorakis, N. A new fast forecasting technique using high speed neural networks. WSEAS Trans. Signal Process. 2008, 4, 573–581. [Google Scholar]
- Srikanteswara, P.K.; Cheluvaiah, J.D.; Agadi, J.B.; Nagaraj, K. The relationship between nerve conduction study and clinical grading of carpal tunnel syndrome. J. Clin. Diagnostic Res. 2016, 10, 13–18. [Google Scholar] [CrossRef]
- El-Bakry, H.M.; Mastorakis, N. Fast human motion tracking by using high speed neural networks. In Proceedings of the 9th WSEAS International Conference on Signal, speech and image processing, and 9th WSEAS international conference on Multimedia, Internet & Video Technologies, Budapest, Hungary, 3–5 September 2009; pp. 221–240. [Google Scholar]
- El-Bakry, H.M.; Zhao, Q. Speeding-up Normalized Neural Networks for Face/Object Detection. MG&V 2005, 14, 29–59. [Google Scholar]
- Hoogendam, L.; Bakx, J.A.C.; Souer, J.S.; Slijper, H.P.; Andrinopoulou, E.R.; Selles, R.W. Predicting Clinically Relevant Patient-Reported Symptom Improvement After Carpal Tunnel Release: A Machine Learning Approach. Neurosurgery 2022, 90, 106–113. [Google Scholar] [CrossRef]
- Park, D.; Kim, B.H.; Lee, S.E.; Kim, D.Y.; Kim, M.; Kwon, H.D.; Kim, M.C.; Kim, A.R.; Kim, H.S.; Lee, J.W. Machine learning-based approach for disease severity classification of carpal tunnel syndrome. Sci. Rep. 2021, 11, 17464. [Google Scholar] [CrossRef]
- Tsamis, K.I.; Kontogiannis, P.; Gourgiotis, I.; Ntabos, S.; Sarmas, I.; Manis, G. Automatic electrodiagnosis of carpal tunnel syndrome using machine learning. Bioengineering 2021, 8, 181. [Google Scholar] [CrossRef]
- Harrison, C.J.; Geoghegan, L.; Sidey-Gibbons, C.J.; Stirling, P.H.C.; McEachan, J.E.; Rodrigues, J.N. Developing Machine Learning Algorithms to Support Patient-centered, Value-based Carpal Tunnel Decompression Surgery. Plast. Reconstr. Surg. Glob. Open 2022, 10, e4279. [Google Scholar] [CrossRef] [PubMed]
- Ciobanu, D.M.; Stan, A.D.; Nicu, C.; Leucut, D. Clinical Utility of Boston-CTS and Six-Item CTS Questionnaires in Carpal Tunnel Syndrome Associated with Diabetic Polyneuropathy. Diagnostics 2023, 13, 4. [Google Scholar]
- Smerilli, G.; Cipolletta, E.; Sartini, G.; Moscioni, E.; Di Cosmo, M.; Fiorentino, M.C.; Moccia, S.; Frontoni, E.; Grassi, W.; Filippucci, E. Development of a convolutional neural network for the identification and the measurement of the median nerve on ultrasound images acquired at carpal tunnel level. Arthritis Res. Ther. 2022, 24, 38. [Google Scholar] [CrossRef] [PubMed]
- Di Cosmo, M.; Chiara Fiorentino, M.; Villani, F.P.; Sartini, G.; Smerilli, G.; Filippucci, E.; Frontoni, E.; Moccia, S. Learning-Based Median Nerve Segmentation from Ultrasound Images for Carpal Tunnel Syndrome Evaluation. In Proceedings of the 2021 43rd Annual International Conference of the IEEE Engineering in Medicine & Biology Society (EMBC), Virtual, 1–5 November 2021; pp. 3025–3028. [Google Scholar] [CrossRef]
- Shinohara, I.; Inui, A.; Mifune, Y.; Nishimoto, H.; Yamaura, K.; Mukohara, S.; Yoshikawa, T.; Kato, T.; Furukawa, T.; Hoshino, Y.; et al. Using deep learning for ultrasound images to diagnose carpal tunnel syndrome with high accuracy. Ultrasound Med. Biol. 2022, 48, 2052–2059. [Google Scholar] [CrossRef]
- Wang, Y.W.; Chang, R.F.; Horng, Y.S.; Chen, C.J. MNT-DeepSL: Median nerve tracking from carpal tunnel ultrasound images with deep similarity learning and analysis on continuous wrist motions. Comput. Med. Imaging Graph. 2020, 80, 101687. [Google Scholar] [CrossRef]
- Faeghi, F.; Ardakani, A.A.; Acharya, U.R.; Mirza-Aghazadeh-Attari, M.; Abolghasemi, J.; Ejtehadifar, S.; Mohammadi, A. Accurate automated diagnosis of carpal tunnel syndrome using radiomics features with ultrasound images: A comparison with radiologists’ assessment. Eur. J. Radiol. 2021, 136, 109518. [Google Scholar] [CrossRef] [PubMed]
- Hafiane, A.; Vieyres, P.; Delbos, A. Deep learning with spatiotemporal consistency for nerve segmentation in ultrasound images. arXiv 2017, arXiv:1706.05870. [Google Scholar]
- Lee, K.J. Architecture of neural processing unit for deep neural networks. Adv. Comput. 2020, 122, 217–245. [Google Scholar] [CrossRef]
- Hassan, E.; Talaa, N.E.F.M. Review : Mask R—CNN Models. Nile J. Commun. Comput. Sci. 2022, 3, 1–10. [Google Scholar] [CrossRef]
- Shanmugavadivu, P.; Shanthi Rani, M.; Chitra, P.; Lakshmanan, S.; Nagaraja, P.; Vignesh, U. Bio-Optimization of Deep Learning Network Architectures. Secur. Commun. Networks 2022, 2022, 3718340. [Google Scholar] [CrossRef]
- Hassan, E.; Elmougy, S.; Ibraheem, M.R.; Hossain, M.S.; AlMutib, K.; Ghoneim, A.; AlQahtani, S.A.; Talaat, F.M. Enhanced Deep Learning Model for Classification of Retinal Optical Coherence Tomography Images. Sensors 2023, 23, 5393. [Google Scholar] [CrossRef] [PubMed]
- Ostertagová, E.; Ostertag, O. Methodology and Application of Oneway ANOVA. Am. J. Mech. Eng. 2013, 1, 256–261. [Google Scholar] [CrossRef]
- Siegel, A.F. Chapter 15—ANOVA: Testing for Differences Among Many Samples and Much More, 7th ed.; Academic Press: Cambridge, MA, USA, 2016; pp. 469–492. [Google Scholar] [CrossRef]
- Sedgwick, P. Understanding P values. BMJ 2014, 349, g4550. [Google Scholar] [CrossRef]
- Dahiru, T. P-value, A true test of statistical significance? A cautionary note. Ann. Ibadan Postgrad. Med. 2008, 6, 21–26. [Google Scholar] [CrossRef]
- Gurevich, Y.; Vovk, V. Test statistics and p-values. Proc. Mach. Learn. Res. 2019, 105, 89–104. [Google Scholar]
- McKight, P.; Najab, J. Kruskal-Wallis Test. Corsini Encycl. Psychol. 2010, 1, 1–10. [Google Scholar] [CrossRef]
- Padua, L.; Coraci, D.; Erra, C.; Pazzaglia, C.; Paolasso, I.; Loreti, C.; Caliandro, P.; Hobson-Webb, L.D. Carpal tunnel syndrome: Clinical features, diagnosis, and management. Lancet Neurol. 2016, 15, 1273–1284. [Google Scholar] [CrossRef] [PubMed]
- Alfonso, C.; Jann, S.; Massa, R.; Torreggiani, A. Diagnosis, treatment and follow-up of the carpal tunnel syndrome: A review. Neurol. Sci. 2010, 31, 243–252. [Google Scholar] [CrossRef]
- Chandy, B.R. Ultrasonograpghy—A Diagnostic Aid for Carpal Tunnel Syndrome. Ph.D. Thesis, Christian Medical College, Vellore, India, 2009. [Google Scholar]
- Fischer, J.; Thompson, N.W.; Harrison, J.W.K. A self-administered questionnaire for the assessment of severity of symptoms and functional status in carpal tunnel syndrome. In Classic Papers in Orthopaedics; Springer: London, UK, 2014; pp. 349–351. ISBN 9781447154518. [Google Scholar]
- Elseddik, M.; Mostafa, R.R.; Elashry, A.; El-Rashidy, N.; El-Sappagh, S.; Elgamal, S.; Aboelfetouh, A.; El-Bakry, H. Predicting CTS Diagnosis and Prognosis Based on Machine Learning Techniques. Diagnostics 2023, 13, 492. [Google Scholar] [CrossRef]
- Velázquez, F.; Berná, J.D.; Abellán, J.L.; Serrano, L.; Escribano, A.; Canteras, M. Reproducibility of sonographic measurements of carotid intima-media thickness. Acta Radiol. 2008, 49, 1162–1166. [Google Scholar] [CrossRef] [PubMed]
- El Miedany, Y.M.; Aty, S.A.; Ashour, S. Ultrasonography versus nerve conduction study in patients with carpal tunnel syndrome: Substantive or complementary tests? Rheumatology 2004, 43, 887–895. [Google Scholar] [CrossRef]
- Alsaeid, M.A. Dexamethasone versus Hyaluronidase as an Adjuvant to Local Anesthetics in the Ultrasound-guided Hydrodissection of the Median Nerve for the Treatment of Carpal Tunnel Syndrome Patients. Anesth. essays Res. 2019, 13, 417–422. [Google Scholar] [CrossRef] [PubMed]
- Azur, M.J.; Stuart, E.A.; Frangakis, C.; Leaf, P.J.; Washington, D.C. Multiple imputation by chained equations: What is it and how does it work ? Int. J. Methods Psychiatr. Res. 2011, 20, 40–49. [Google Scholar] [CrossRef]
- Zhang, Z. Multiple imputation with multivariate imputation by chained equation (MICE) package. Ann. Transl. Med. 2016, 4, 30. [Google Scholar] [CrossRef] [PubMed]
- Buuren, S.; Groothuis-Oudshoorn, C. MICE: Multivariate Imputation by Chained Equations in R. J. Stat. Softw. 2011, 45, 1–67. [Google Scholar] [CrossRef]
- Sharma, V. A Study on Data Scaling Methods for Machine Learning. Int. J. Glob. Acad. Sci. Res. 2022, 1, 23–33. [Google Scholar] [CrossRef]
- Gamel, S.A.; Hassan, E.; El-Rashidy, N.; Talaat, F.M. Exploring the effects of pandemics on transportation through correlations and deep learning techniques. Multimed. Tools Appl. 2023, 1–22. [Google Scholar] [CrossRef]
- El-Bakry, H.M. An efficient algorithm for pattern detection using combined classifiers and data fusion. Inf. Fusion 2010, 11, 133–148. [Google Scholar] [CrossRef]
- El-Bakry, H.; Mastorakis, N. New Fast Normalized Neural Networks for Pattern Detection. Image Vis. Comput. J. 2007, 25, 1767–1784. [Google Scholar] [CrossRef]
- El-Bakry, H.; Abo-elsoud, M.; Kamel, M. Fast Modular Neural Networks for Human Face Detection. In Proceedings of the IEEE-INNS-ENNS International Joint Conference on Neural Networks, Como, Italy, 24–27 July 2000; pp. 320–324. [Google Scholar]
- El-Bakry, H. Fast Iris Detection for Personal Verification Using Modular Neural Networks. In Proceedings of the 7th Fuzzy Days International Conference, Dortmund, Germany, 1–3 October 2001; pp. 269–283. [Google Scholar]
- El-Bakry, H. Comments on using MLP and FFT for fast object/face detection. In Proceedings of the International Joint Conference on Neural Networks, Portland, OR, USA, 20–24 July 2003. [Google Scholar] [CrossRef]
- El-Bakry, H.M. Fast virus detection by using high speed time delay neural networks. J. Comput. Virol. 2009, 6, 115–122. [Google Scholar] [CrossRef]
- Lin, M.-T.; Liao, C.-L.; Hsiao, M.-Y.; Hsueh, H.-W.; Chao, C.-C.; Wu, C.-H. Volume Matters in Ultrasound-Guided Perineural Dextrose Injection for Carpal Tunnel Syndrome: A Randomized, Double-Blinded, Three-Arm Trial. Front. Pharmacol. 2020, 11, 62583. [Google Scholar] [CrossRef] [PubMed]
- Zhou, H.; Bai, Q.; Hu, X.; Alhaskawi, A.; Dong, Y.; Wang, Z.; Qi, B.; Fang, J.; Kota, V.G.; Abdulla, M.H.A.H.; et al. Deep CTS: A Deep Neural Network for Identification MRI of Carpal Tunnel Syndrome. J. Digit. Imaging 2022, 35, 1433–1444. [Google Scholar] [CrossRef] [PubMed]
- Czerniak, D. Carpal-Tunnel-Syndrome. Available online: https://github.com/polemizatorr/Classification-of-carpal-tunnel-syndrome (accessed on 14 July 2023).










| Authors | Method | No. Cases | Evaluation Measures (%) |
|---|---|---|---|
| Hoogendam et al. [10] | gradient boosting machines | 2119 patients | AUC: 0.7820 |
| Park et al. [11] | XGB | 1037 patients | Accuracy: 76.6 |
| Tsamis et al. [12] | SVM | 38 patients | Accuracy: 0.9513 |
| Harrison et al. [13] | QuickDASH | 1916 patients | Accuracy: 0.72 |
| Ciobanu et al. [14] | Boston-CTS | 53 patients | Sensitivity: 89.7 |
| Smerilli et al. [15] | Mask R-CNN | 103 patients 246 images | Precision: 0.86 |
| Cosmo et al. [16] | Mask R-CNN | 53 patients 151 images | DSC = 0.93 |
| Shinohara et al. [17] | Efficient Net | 100 patients, 10,000 images | Accuracy: 0.96 |
| Wang et al. [18] | MNT-DeepSL | 100 cases, 84 patients | Accuracy: 0.9 |
| Faeghi et al. [19] | SVM | 228 wrists from 65 patients and 57 controls | Accuracy: 90.1 |
| Hafane et al. [20] | Localisation + PGVF | ultrasound images elicited from 10 videos. | DSC = 0.85 |
| Metric | Abbreviation | Equation |
|---|---|---|
| Accuracy | ACC | |
| Precision | ||
| Recall | ||
| F1-score | F1 | |
| Mean_absolute error | ||
| Mean_square_error | ||
| Mediam absolute error | ||
| _score |
| DL Model Hyperparameters | Value |
|---|---|
| Input layer | 37 unit |
| Number of layers | 6 |
| Regularization | L2 = 0.1 |
| Dropout | 0.1 |
| Batch size | 32 |
| Activation function in hidden layers | ReLU |
| Number of epochs | 10 |
| Activation function in output layer | Sigmoid |
| Optimizer used | ADAM |
| Model | Optimizer | Accuracy | Precision | Recall | F1-Score | AUC |
|---|---|---|---|---|---|---|
| Model 1 | GD | 0.805% | 0.823% | 0.821% | 0.812% | 0.812% |
| Model 2 | Adgard | 0.812% | 0.832% | 0.833% | 0.832% | 0.824% |
| Model 3 | Adam | 0.829% | 0.823% | 0.857% | 0.846% | 0.837% |
| Model | Optimizer | Accuracy | Precision | Recall | F1-Score | AUC |
|---|---|---|---|---|---|---|
| Model 1 | GD | 0.935% | 0.953% | 0.944% | 0.947% | 0.963% |
| Model 2 | Adgard | 0.955% | 0.963% | 0.946% | 0.957% | 0.963% |
| Model 3 | Adam | 0.969% | 0.982% | 0.963% | 0.976% | 0.972% |
| Model | Hyperparameters for Machine Learning Models |
|---|---|
| MLP | Activation = ReLU, Batch size = 32, Regularization = None, Number of epochs = 70 |
| RF | n_estimators = 100, max_depth = 5 |
| CSA Over Time | Algorithm | Accuracy (Train) | Accuracy (Test) | R2 Score in Train | R2 Score in Testing | MAE Value | MdSE Value |
|---|---|---|---|---|---|---|---|
| After one month | RF | 0.863% | 0.8841% | 0.981 | 0.599 | 0.0742 | 0.0531 |
| MLP | 0.872% | 0.8468% | 0.932 | 0.906 | 0.00070 | 0.0043 | |
| After three months | RF | 0.891% | 0.8640% | 0.682 | 0.706 | 0.00179 | 0.0044 |
| MLP | 0.882% | 0.8792% | 0.282 | 0.684 | 0.01152 | 0.0639 | |
| After six months | RF | 0.931% | 0.9140% | 0.782 | 0.606 | 0.00179 | 0.0044 |
| MLP | 0.967% | 0.9522% | 0.882 | 0.667 | 0.0132 | 0.0639 |
| Statistic | Mild | Moderate | Severe | * p Value |
|---|---|---|---|---|
| N | 25% | 30% | 45% | |
| Median | 1.1 | 0.7 | 0.4 | <0.001 |
| 25th and 75th percentile | 0.9–1.4 | 0.6–0.74 | 0.4–0.6 | |
| Pairwise comparison | A | A | B |
| Measurement | Initial | One-Month | Three-Months | Six-Months | F | * p | Partial η2 |
|---|---|---|---|---|---|---|---|
| CSA | |||||||
| Mean | 16.6 | 15 | 15.4 | 15.7 | 12.913 | <0.001 | 0.249 |
| SD | 4.2 | 3.6 | 3.7 | 3.8 | |||
| ** Pairwise | A | B | C | D | |||
| SSS | |||||||
| Mean | 36.8 | 21.7 | 25 | 27.7 | 199.018 | <0.001 | 0.866 |
| SD | 5.5 | 6.6 | 6.5 | 8.3 | |||
| ** Pairwise | A | B | C | D | |||
| FSS | |||||||
| Mean | 23.9 | 13.4 | 14.8 | 16.3 | 197.840 | <0.001 | 0.855 |
| SD | 3.9 | 3.3 | 3.9 | 4.5 | |||
| ** Pairwise | A | B | C | D | |||
| FSS | |||||
| Time Point | Mild | Moderate | Severe | F | p |
| Initial | A | A | A | 1.310 | 0.323 |
| 1-month | A | A | B | 21.736 | <0.001 |
| 3-months | A | A | B | 21.873 | 0.002 |
| 6-months | A | A | B | 12.970 | 0.011 |
| SSS | |||||
| Time point | Mild | Moderate | Severe | F | p |
| Initial | A | A | A | 5.093 | 0.052 |
| 1-month | A | A | B | 18.772 | <0.001 |
| 3-months | A | A | B | 16.745 | <0.001 |
| 6-months | A | A | B | 22.194 | <0.001 |
| Reference | Models | Dataset | Results | Type | Data Availability |
|---|---|---|---|---|---|
| [45] | Deep CTS | 415 patients | Accuracy: 0.63 | MRI | Private |
| [18] | MNT-DeepSL | 84 patients | Accuracy: 0.9 | US | Private |
| [19] | SVM | 65 patients | Accuracy: 0.901 | US | Private |
| [11] | XGB | 1037 patients | Accuracy: 76.6 | EDx | Public |
| [12] | SVM | 38 patients | Accuracy: 0.9513 | EDx | Private |
| [13] | QuickDASH | 1916 patients | Accuracy: 0.72 | BCTQ | Public |
| Proposed | 160 patients | Accuracy: 0.969 | US, EDx BCTQ | Private |
Disclaimer/Publisher’s Note: The statements, opinions and data contained in all publications are solely those of the individual author(s) and contributor(s) and not of MDPI and/or the editor(s). MDPI and/or the editor(s) disclaim responsibility for any injury to people or property resulting from any ideas, methods, instructions or products referred to in the content. |
© 2023 by the authors. Licensee MDPI, Basel, Switzerland. This article is an open access article distributed under the terms and conditions of the Creative Commons Attribution (CC BY) license (https://creativecommons.org/licenses/by/4.0/).
Share and Cite
Elseddik, M.; Alnowaiser, K.; Mostafa, R.R.; Elashry, A.; El-Rashidy, N.; Elgamal, S.; Aboelfetouh, A.; El-Bakry, H. Deep Learning-Based Approaches for Enhanced Diagnosis and Comprehensive Understanding of Carpal Tunnel Syndrome. Diagnostics 2023, 13, 3211. https://doi.org/10.3390/diagnostics13203211
Elseddik M, Alnowaiser K, Mostafa RR, Elashry A, El-Rashidy N, Elgamal S, Aboelfetouh A, El-Bakry H. Deep Learning-Based Approaches for Enhanced Diagnosis and Comprehensive Understanding of Carpal Tunnel Syndrome. Diagnostics. 2023; 13(20):3211. https://doi.org/10.3390/diagnostics13203211
Chicago/Turabian StyleElseddik, Marwa, Khaled Alnowaiser, Reham R. Mostafa, Ahmed Elashry, Nora El-Rashidy, Shimaa Elgamal, Ahmed Aboelfetouh, and Hazem El-Bakry. 2023. "Deep Learning-Based Approaches for Enhanced Diagnosis and Comprehensive Understanding of Carpal Tunnel Syndrome" Diagnostics 13, no. 20: 3211. https://doi.org/10.3390/diagnostics13203211
APA StyleElseddik, M., Alnowaiser, K., Mostafa, R. R., Elashry, A., El-Rashidy, N., Elgamal, S., Aboelfetouh, A., & El-Bakry, H. (2023). Deep Learning-Based Approaches for Enhanced Diagnosis and Comprehensive Understanding of Carpal Tunnel Syndrome. Diagnostics, 13(20), 3211. https://doi.org/10.3390/diagnostics13203211

